文库 工程类投标方案 治理工程

安图县明月镇凤林沟河道治理工程投标方案.docx

DOCX   1631页   下载342   2025-09-07   浏览146   收藏40   点赞635   评分-   841713字   228.00
温馨提示:当前文档最多只能预览 15 页,若文档总页数超出了 15 页,请下载原文档以浏览全部内容。
安图县明月镇凤林沟河道治理工程投标方案.docx 第1页
安图县明月镇凤林沟河道治理工程投标方案.docx 第2页
安图县明月镇凤林沟河道治理工程投标方案.docx 第3页
安图县明月镇凤林沟河道治理工程投标方案.docx 第4页
安图县明月镇凤林沟河道治理工程投标方案.docx 第5页
安图县明月镇凤林沟河道治理工程投标方案.docx 第6页
安图县明月镇凤林沟河道治理工程投标方案.docx 第7页
安图县明月镇凤林沟河道治理工程投标方案.docx 第8页
安图县明月镇凤林沟河道治理工程投标方案.docx 第9页
安图县明月镇凤林沟河道治理工程投标方案.docx 第10页
安图县明月镇凤林沟河道治理工程投标方案.docx 第11页
安图县明月镇凤林沟河道治理工程投标方案.docx 第12页
安图县明月镇凤林沟河道治理工程投标方案.docx 第13页
安图县明月镇凤林沟河道治理工程投标方案.docx 第14页
安图县明月镇凤林沟河道治理工程投标方案.docx 第15页
剩余1616页未读, 下载浏览全部
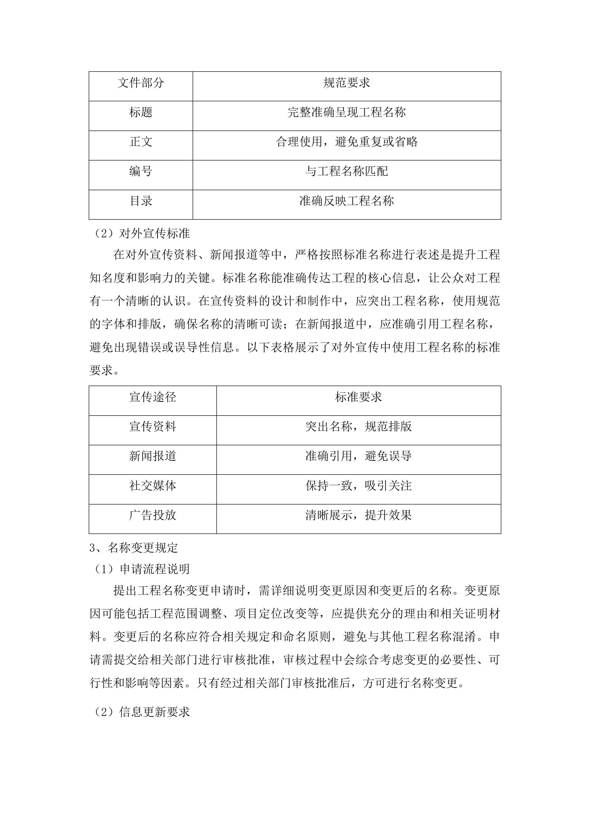
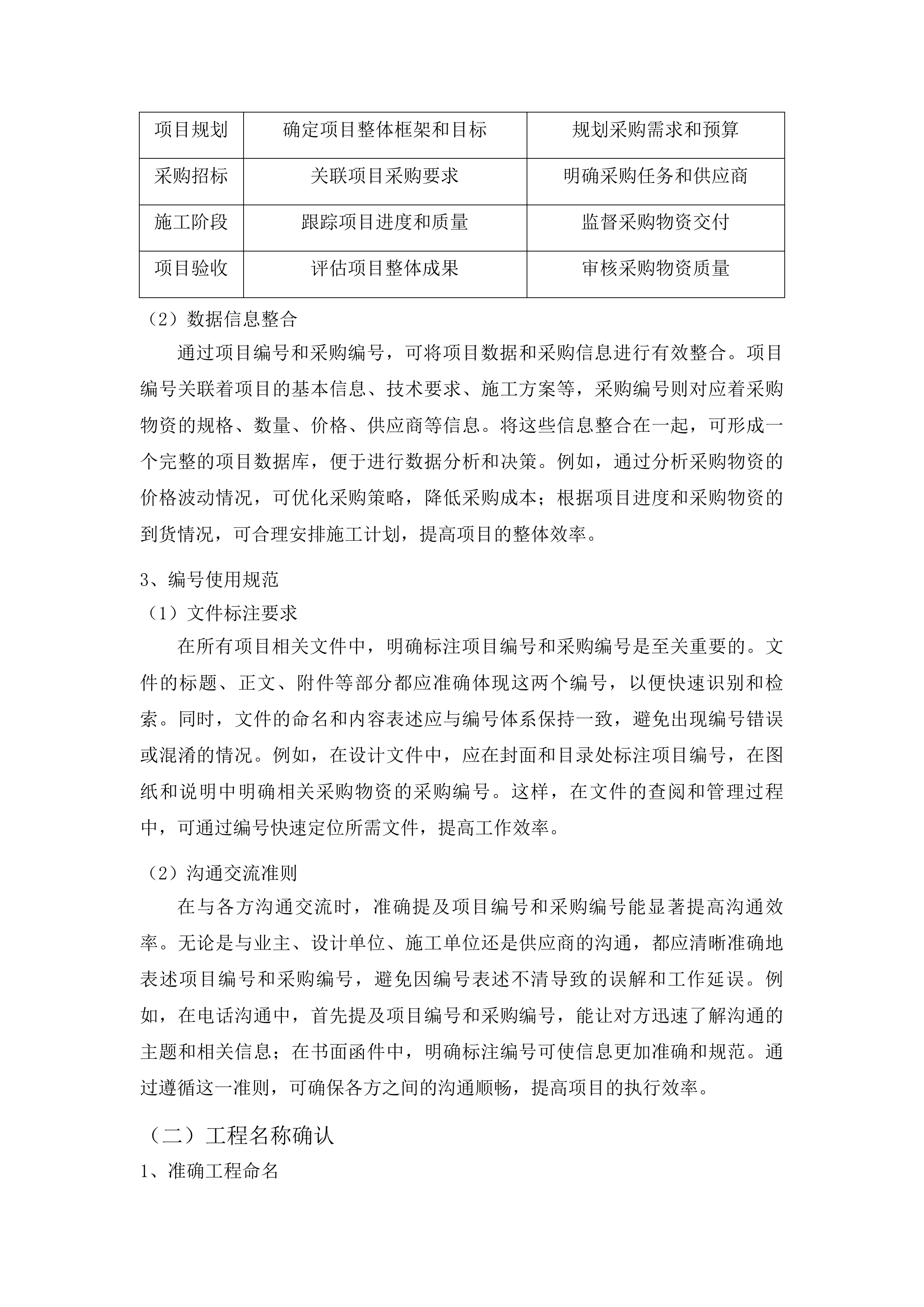
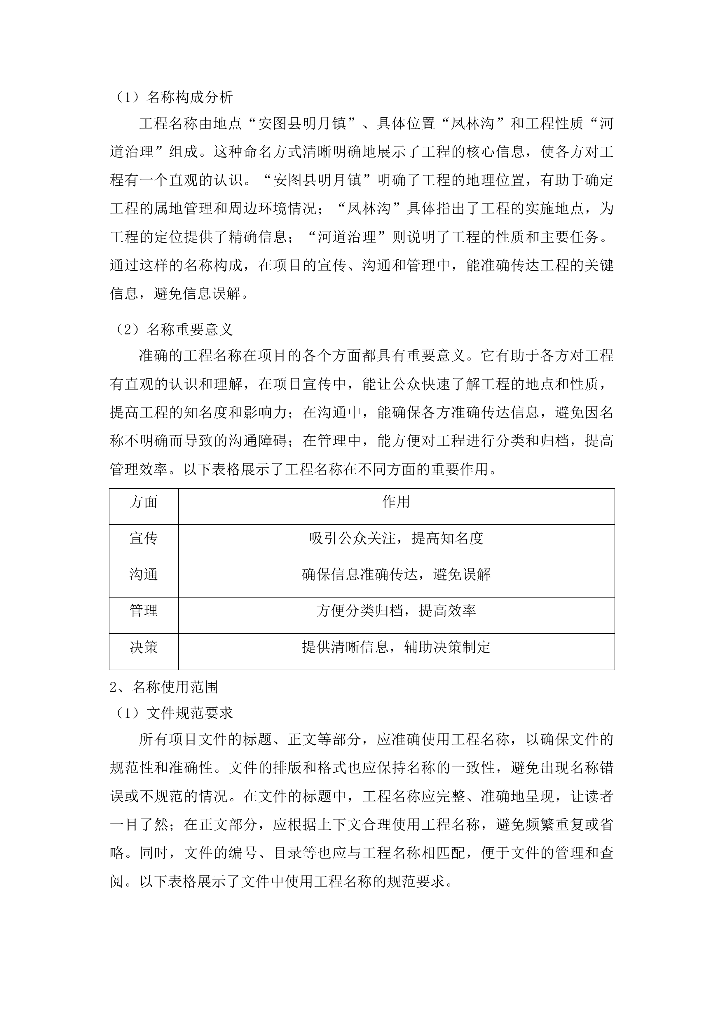
安图县明月镇凤林沟河道治理工程投标方案 第一章 工程基本概况 11 第一节 项目基本信息 11 一、 工程基础信息 11 二、 工程时间规划 21 第二节 工程治理内容 29 一、 河道治理范围 29 二、 临时工程内容 39 第三节 工程实施特点 51 一、 多专业施工特性 52 二、 施工环境要求 61 第四节 工程管理要求 72 一、 施工技术管理 72 二、 专项措施管理 83 第二章 施工总布置 92 第一节 施工场地划分 92 一、 主体施工区规划 92 二、 功能区域隔离设计 99 第二节 临时设施布置 106 一、 施工仓库建设 106 二、 混凝土拌和系统配置 113 第三节 施工道路布置 120 一、 临时道路规划设计 121 二、 道路安全防护设置 126 第四节 施工供电与供水 136 一、 供电系统配置 136 二、 供水系统建设 143 第五节 施工通信与排水 147 一、 通信系统搭建 147 二、 排水设施布置 152 第六节 环保与安全措施 158 一、 环境保护措施 158 二、 安全防护设施 166 第三章 整体工程施工方案 171 第一节 施工工序安排 171 一、 河道主体工程分段施工规划 171 二、 农桥拆除重建施工流程 185 第二节 施工导流及排水 199 一、 围堰导流系统设计 199 二、 施工区排水方案 214 第三节 施工重点分析及解决措施 222 一、 护岸基础开挖防塌措施 222 二、 铅丝石笼施工质量控制 233 三、 农桥施工农田保护措施 242 四、 混凝土施工质量保障 250 第四章 施工测量控制 257 第一节 控制网布设 257 一、 平面控制网构建 257 二、 高程控制网规划 268 第二节 高程点精度 276 一、 高程基准建立 276 二、 高程点维护措施 281 第三节 施工放样方法 292 一、 测量设备配置 292 二、 放样作业流程 300 第四节 控制措施有效性 309 一、 数据质量管控 309 二、 控制点保障体系 315 第五章 主体工程和重要临时工程施工方法及相应措施 327 第一节 施工方法及工艺 327 一、 裕民村上屯段护岸工程施工 327 二、 裕民村下屯段护岸工程施工 347 三、 SH0+510农桥拆除重建施工 368 四、 施工机械设备配置 385 第二节 料场规划及土石方平衡 403 一、 土料场规划 403 二、 反滤料及垫层料规划 421 三、 土石方平衡方案 434 第三节 施工强度均衡性 448 一、 护岸工程施工强度计划 448 二、 农桥工程施工强度控制 461 三、 施工进度与资源联动机制 473 第四节 施工质量控制措施 484 一、 土方工程质量控制 484 二、 混凝土工程质量控制 501 三、 石笼及土工材料质量控制 524 四、 质量缺陷补救预案 536 第六章 施工进度计划和保证工期的措施 543 第一节 施工进度计划安排 543 一、 分部分项工程起止时间规划 543 二、 关键节点施工顺序编排 549 三、 施工强度与资源匹配方案 553 第二节 保证工期措施 558 一、 进度监控管理机制 558 二、 关键环节专项保障方案 562 三、 应急赶工资源储备 568 第三节 冬雨季施工措施 573 一、 秋季防雨防风施工安排 573 二、 低温施工质量保障措施 580 三、 安全防护专项方案 586 第四节 施工进度日程表 591 一、 分阶段施工任务分解 591 二、 工序衔接时间节点表 597 三、 施工段进度协调计划 606 第五节 主要材料需求计划 610 一、 主体工程材料采购计划 610 二、 专项材料储备方案 616 三、 材料存放与管理措施 621 第六节 劳动力平衡计划 625 一、 分工种人员配置计划 626 二、 施工阶段劳动力需求 631 三、 劳动力管理保障措施 637 第七节 财务资金计划 643 一、 分阶段资金使用安排 643 二、 成本控制专项方案 649 三、 资金风险应对预案 655 第八节 工期优化分析 660 一、 关键路径识别与优化 660 二、 资源配置优化方案 667 三、 工期风险评估报告 673 第九节 质量、成本与工期关系 678 一、 质量与工期协调机制 679 二、 成本与工期优化平衡 683 三、 综合效益最大化措施 688 第七章 主要机械设备计划安排 693 第一节 机械设备配置原则 693 一、 施工强度适配标准 693 二、 经济性与操作性平衡 697 第二节 主要施工机械设备清单 703 一、 土方工程机械设备 703 二、 混凝土工程设备 706 三、 专项工程设备 711 第三节 机械设备投入计划 717 一、 护岸工程设备进场安排 717 二、 农桥工程设备使用计划 723 三、 临时设施设备投入 728 第四节 机械设备调度与管理 733 一、 设备使用管理制度 733 二、 维护保养计划 739 三、 设备管理责任人 744 第五节 设备应急保障措施 750 一、 关键设备备用方案 750 二、 故障快速响应机制 754 三、 供应商支援协议 759 第八章 质量控制措施 767 第一节 重点部位控制 767 一、 河道护岸基础质量控制 767 二、 农桥桥台质量控制 778 三、 混凝土结构质量控制 787 第二节 原材料与检测 795 一、 砂石材料进场检测 795 二、 水泥质量检测控制 803 三、 钢筋材料质量检测 810 四、 土工合成材料检测 817 第三节 质量责任制 826 一、 项目经理质量职责 827 二、 技术负责人质量职责 837 三、 质检员岗位职责 845 四、 班组长质量职责 856 第四节 质量检查验收 863 一、 自检互检专检制度 863 二、 监理验收配合措施 870 三、 分部分项验收标准 880 第五节 质量缺陷补救 887 一、 混凝土蜂窝麻面处理 887 二、 土方压实度不足处理 895 三、 护坡松动修复方案 903 第六节 质量管理目标 910 一、 工程一次性验收合格 910 二、 基础工程质量目标 918 三、 混凝土工程质量目标 928 四、 护坡工程质量目标 937 第七节 质量信息反馈 950 一、 质量问题上报机制 950 二、 质量信息台账管理 956 三、 质量动态报告制度 963 第九章 安全度汛措施 969 第一节 安全度汛机构设置 969 一、 度汛管理小组组建 969 二、 组织管理体系构建 973 第二节 安全度汛方案制定 978 一、 防汛预警机制设计 978 二、 防汛物资储备计划 982 三、 重点部位防洪措施 986 第三节 主体工程度汛措施 991 一、 河道开挖度汛方案 991 二、 护岸施工防洪措施 995 三、 农桥重建度汛安排 999 第四节 临时设施度汛防护 1004 一、 办公生活区防护 1004 二、 施工用电安全防护 1008 三、 混凝土系统防护 1014 第五节 超标准洪水应对预案 1019 一、 人员撤离方案制定 1019 二、 设备转移保护措施 1025 三、 抢险物资应急储备 1030 四、 联动机制建立 1035 第十章 安全生产措施 1040 第一节 安全生产机构设置 1040 一、 项目经理责任体系 1040 二、 责任考核机制 1050 第二节 安全措施经费保障 1058 一、 安全专项经费预算 1058 二、 经费使用监督 1067 第三节 施工人员安全教育 1071 一、 全员安全培训计划 1071 二、 岗位安全技能掌握 1081 第四节 安全责任制落实 1096 一、 四级安全责任书 1096 二、 安全检查与隐患整改 1105 第五节 职业健康工作计划 1124 一、 职业健康管理制度 1125 二、 健康安全保障 1137 第六节 意外伤害保险与应急预案 1156 一、 施工人员保险保障 1156 二、 安全生产应急预案 1167 第十一章 文明施工技术措施 1179 第一节 施工现场管理 1179 一、 施工区域环境维护 1179 二、 文明施工责任落实 1201 第二节 料场仓库管理 1208 一、 材料存储规范 1208 二、 仓库日常运维 1223 第三节 生活区卫生保障 1235 一、 生活区规划建设 1235 二、 生活区卫生管理 1251 第四节 施工区环保措施 1264 一、 扬尘与噪音控制 1264 二、 生态环境保护 1272 第十二章 水土保持和环境保护措施 1281 第一节 水土保持措施 1281 一、 施工期水土保持方案 1281 二、 土方工程水保措施 1292 三、 迹地恢复工程 1306 四、 永久性防护设施 1316 第二节 环境影响因素识别 1320 一、 施工期环境影响分析 1320 二、 生态环境敏感点识别 1333 三、 环境监测控制计划 1342 第三节 环境保护措施 1352 一、 扬尘污染控制措施 1353 二、 废水处理实施方案 1361 三、 固体废弃物管理 1374 四、 噪音与振动控制 1383 五、 生态环境保护措施 1390 第十三章 保修承诺、保修措施及优惠条件 1401 第一节 保修承诺 1401 一、 工程整体保修期设定 1401 二、 保修服务联系机制 1409 第二节 保修措施 1415 一、 保修服务小组组建 1415 二、 保修响应时效保障 1428 三、 工程运行跟踪检查 1435 第三节 优惠条件 1445 一、 保修期延长方案 1445 二、 免费维护服务升级 1455 三、 额外技术支持提供 1461 第十四章 施工总平面布置图 1471 第一节 施工总平面布置图 1471 一、 施工区域划分 1471 二、 临时设施布置 1493 三、 功能区交通组织 1504 四、 布置图规范要求 1514 第十五章 施工进度计划横道图 1537 第一节 横道图编制依据 1537 一、 施工组织设计施工强度 1537 二、 计划工期要求 1542 三、 项目实际进度安排 1549 第二节 横道图内容完整性 1554 一、 河道治理工程施工段工序 1554 二、 农桥拆除重建工序 1557 三、 专项工程进度安排 1564 第三节 横道图与工期匹配 1570 一、 总工期匹配性 1570 二、 阶段工期匹配性 1575 三、 分项工程工期匹配 1580 第四节 资源配置与进度匹配 1585 一、 劳动力配置计划 1585 二、 机械设备配置计划 1592 三、 主要材料配置计划 1595 第五节 关键节点控制 1600 一、 基础施工关键节点 1600 二、 主体结构关键节点 1604 三、 验收关键节点 1610 第六节 施工逻辑与衔接 1615 一、 前后工序衔接 1615 二、 并行施工安排 1619 三、 工序冲突避免措施 1625 工程基本概况 项目基本信息 工程基础信息 项目编号信息 明确项目编号 项目编号意义 项目编号作为本工程在管理体系中的特定标识,在整个项目生命周期中具有重要意义。它如同项目的“身份证”,能在项目的各个环节,如规划、设计、施工、验收等,精准关联相关信息。通过该编号,管理人员可快速检索到项目的详细资料,包括设计图纸、施工方案、质量检验报告等,极大地提高了管理效率,减少了信息查找的时间成本。同时,在项目的沟通协调中,项目编号也能确保各方准确识别项目,避免因信息混淆而导致的错误决策。 项目规划 项目验收 工程验收 采购编号作用 采购编号在本项目的采购活动中发挥着关键作用。它用于规范采购流程,确保物资和服务的采购严格遵循相关规定。每一个采购编号对应着一项具体的采购任务,涵盖了从采购申请、审批、招标、合同签订到货物交付和验收的全过程。通过采购编号,可对采购活动进行实时跟踪和监督,及时发现并解决采购过程中出现的问题,如供应商延迟交货、货物质量不符等。这不仅保障了采购工作的顺利进行,还能有效控制采购成本,提高资金使用效率。 编号关联说明 业务流程衔接 项目编号和采购编号在业务流程中紧密衔接,贯穿项目的始终。从项目规划阶段开始,项目编号就已确定,而采购编号则根据项目的采购需求逐步生成。在项目实施过程中,项目编号关联着项目的整体进度和质量,采购编号则对应着具体的采购物资和服务。两者相互配合,保证了信息的一致性和连贯性,减少了管理误差。例如,在项目进度报告中,可通过项目编号查看相关采购物资的到货情况,确保项目按计划推进。 业务环节 项目编号作用 采购编号作用 项目规划 确定项目整体框架和目标 规划采购需求和预算 采购招标 关联项目采购要求 明确采购任务和供应商 施工阶段 跟踪项目进度和质量 监督采购物资交付 项目验收 评估项目整体成果 审核采购物资质量 数据信息整合 通过项目编号和采购编号,可将项目数据和采购信息进行有效整合。项目编号关联着项目的基本信息、技术要求、施工方案等,采购编号则对应着采购物资的规格、数量、价格、供应商等信息。将这些信息整合在一起,可形成一个完整的项目数据库,便于进行数据分析和决策。例如,通过分析采购物资的价格波动情况,可优化采购策略,降低采购成本;根据项目进度和采购物资的到货情况,可合理安排施工计划,提高项目的整体效率。 编号使用规范 文件标注要求 在所有项目相关文件中,明确标注项目编号和采购编号是至关重要的。文件的标题、正文、附件等部分都应准确体现这两个编号,以便快速识别和检索。同时,文件的命名和内容表述应与编号体系保持一致,避免出现编号错误或混淆的情况。例如,在设计文件中,应在封面和目录处标注项目编号,在图纸和说明中明确相关采购物资的采购编号。这样,在文件的查阅和管理过程中,可通过编号快速定位所需文件,提高工作效率。 沟通交流准则 在与各方沟通交流时,准确提及项目编号和采购编号能显著提高沟通效率。无论是与业主、设计单位、施工单位还是供应商的沟通,都应清晰准确地表述项目编号和采购编号,避免因编号表述不清导致的误解和工作延误。例如,在电话沟通中,首先提及项目编号和采购编号,能让对方迅速了解沟通的主题和相关信息;在书面函件中,明确标注编号可使信息更加准确和规范。通过遵循这一准则,可确保各方之间的沟通顺畅,提高项目的执行效率。 工程名称确认 准确工程命名 名称构成分析 工程名称由地点“安图县明月镇”、具体位置“凤林沟”和工程性质“河道治理”组成。这种命名方式清晰明确地展示了工程的核心信息,使各方对工程有一个直观的认识。“安图县明月镇”明确了工程的地理位置,有助于确定工程的属地管理和周边环境情况;“凤林沟”具体指出了工程的实施地点,为工程的定位提供了精确信息;“河道治理”则说明了工程的性质和主要任务。通过这样的名称构成,在项目的宣传、沟通和管理中,能准确传达工程的关键信息,避免信息误解。 名称重要意义 准确的工程名称在项目的各个方面都具有重要意义。它有助于各方对工程有直观的认识和理解,在项目宣传中,能让公众快速了解工程的地点和性质,提高工程的知名度和影响力;在沟通中,能确保各方准确传达信息,避免因名称不明确而导致的沟通障碍;在管理中,能方便对工程进行分类和归档,提高管理效率。以下表格展示了工程名称在不同方面的重要作用。 方面 作用 宣传 吸引公众关注,提高知名度 沟通 确保信息准确传达,避免误解 管理 方便分类归档,提高效率 决策 提供清晰信息,辅助决策制定 名称使用范围 文件规范要求 所有项目文件的标题、正文等部分,应准确使用工程名称,以确保文件的规范性和准确性。文件的排版和格式也应保持名称的一致性,避免出现名称错误或不规范的情况。在文件的标题中,工程名称应完整、准确地呈现,让读者一目了然;在正文部分,应根据上下文合理使用工程名称,避免频繁重复或省略。同时,文件的编号、目录等也应与工程名称相匹配,便于文件的管理和查阅。以下表格展示了文件中使用工程名称的规范要求。 文件部分 规范要求 标题 完整准确呈现工程名称 正文 合理使用,避免重复或省略 编号 与工程名称匹配 目录 准确反映工程名称 对外宣传标准 在对外宣传资料、新闻报道等中,严格按照标准名称进行表述是提升工程知名度和影响力的关键。标准名称能准确传达工程的核心信息,让公众对工程有一个清晰的认识。在宣传资料的设计和制作中,应突出工程名称,使用规范的字体和排版,确保名称的清晰可读;在新闻报道中,应准确引用工程名称,避免出现错误或误导性信息。以下表格展示了对外宣传中使用工程名称的标准要求。 宣传途径 标准要求 宣传资料 突出名称,规范排版 新闻报道 准确引用,避免误导 社交媒体 保持一致,吸引关注 广告投放 清晰展示,提升效果 名称变更规定 申请流程说明 提出工程名称变更申请时,需详细说明变更原因和变更后的名称。变更原因可能包括工程范围调整、项目定位改变等,应提供充分的理由和相关证明材料。变更后的名称应符合相关规定和命名原则,避免与其他工程名称混淆。申请需提交给相关部门进行审核批准,审核过程中会综合考虑变更的必要性、可行性和影响等因素。只有经过相关部门审核批准后,方可进行名称变更。 信息更新要求 名称变更后,及时更新项目网站、文件档案、合同等所有相关信息是确保各方获取到最新工程名称信息的必要措施。项目网站应在首页和相关页面及时更新工程名称,避免公众获取到旧的信息;文件档案应进行全面梳理,将涉及工程名称的部分进行修改和替换;合同等法律文件也应进行相应的变更,确保合同的有效性和合法性。通过及时更新信息,可避免因名称变更而导致的信息混乱和业务纠纷。 建设地点明确 具体地点定位 地点地理特征 明月镇裕民村具有特定的地理环境和自然条件。其地形地貌、气候条件、水文特征等都将对工程的实施产生一定的影响。例如,地形的起伏可能影响施工的难度和成本,气候条件如降水、温度等会影响施工的进度和质量,水文特征如水位变化、水流速度等对河道治理工程的设计和施工方案有着重要的指导意义。在工程规划和设计阶段,充分考虑这些地理特征,可制定出更加合理、可行的施工方案,确保工程的顺利进行。 建设地点 地点周边情况 了解裕民村周边的交通、居民分布等情况,有助于合理安排施工。周边的交通状况会影响施工物资的运输和施工人员的出行,合理规划运输路线和施工时间,可减少交通拥堵对施工的影响。居民分布情况则关系到施工对周边居民生活的影响,在施工过程中,应采取有效的降噪、防尘等措施,减少施工噪音和粉尘对居民的干扰。同时,积极与居民沟通,争取居民的理解和支持,营造良好的施工环境。 水文情况 地点影响分析 地质条件考量 分析裕民村的地质结构,评估其对基础工程的影响是确保工程稳定性的重要环节。不同的地质条件,如土壤类型、岩石硬度、地下水位等,对基础工程的设计和施工有着不同的要求。如果地质条件较差,可能需要采取相应的地基处理措施,如桩基工程、地基加固等,以提高地基的承载能力和稳定性。在工程设计阶段,应进行详细的地质勘察,获取准确的地质数据,为基础工程的设计提供科学依据。 地质勘察 水文情况应对 了解当地的水文情况,如水位变化、水流速度等,对于制定防汛、排水等措施,保障施工安全至关重要。在河道治理工程中,水位变化和水流速度会影响施工的进度和安全。在水位较高或水流速度较大时,可能需要暂停施工,采取相应的防护措施,如设置围堰、加固施工设施等。同时,应制定完善的防汛应急预案,确保在遇到突发洪水等情况时,能够及时采取有效的应对措施,保障施工人员和设备的安全。以下表格展示了不同水文情况对应的应对措施。 水文情况 应对措施 水位上升 设置围堰,加强排水 水流速度增大 加固施工设施,暂停施工 洪水预警 启动应急预案,疏散人员 枯水期 加快基础施工,储备物资 地点沟通协调 部门合作机制 建立与当地政府部门的合作机制,及时获取相关信息和支持,对于共同解决工程建设中遇到的问题至关重要。当地政府部门在土地征收、环境保护、交通管理等方面具有重要的职能和资源,与他们建立良好的合作关系,可为工程建设提供便利条件。在工程建设过程中,及时向政府部门汇报工程进展情况,听取他们的意见和建议,积极配合政府部门的工作,共同推动工程的顺利进行。 居民意见收集 积极收集居民的意见和建议,对合理的诉求予以回应,是营造良好施工环境的重要举措。居民作为工程周边的利益相关者,他们的意见和建议对于工程的顺利实施具有重要的参考价值。在施工前,可通过召开座谈会、发放调查问卷等方式,广泛收集居民的意见和建议;在施工过程中,及时向居民反馈工程进展情况和采取的环保、降噪等措施,增强居民对工程的信任和理解。对于居民提出的合理诉求,应及时进行处理和回应,让居民感受到工程建设带来的积极影响。 质量合格标准 标准内容解读 合格标准定义 合格标准是指工程在设计、施工、验收等各个环节符合相关规范和要求。在设计阶段,应依据国家和地方的相关标准、规范,结合工程的实际情况,进行科学合理的设计,确保工程的安全性、功能性和耐久性。在施工过程中,施工单位应严格按照设计文件和施工规范进行施工,保证工程质量。在验收环节,应按照相关标准和程序进行全面检查和评估,确保工程达到合格标准。只有在各个环节都严格遵循合格标准,才能确保工程的整体质量。 标准涵盖范围 质量合格标准涵盖工程的各个方面,包括建筑结构、设备安装、环境保护等。建筑结构的合格标准涉及到结构的强度、稳定性、抗震性等方面,确保建筑在使用过程中的安全性;设备安装的合格标准要求设备的选型、安装、调试等符合相关规范,保证设备的正常运行;环境保护的合格标准关注工程施工和运营过程中的污染物排放、生态保护等问题,确保工程对环境的影响控制在允许范围内。全面涵盖这些方面的质量标准,能全面保障工程的整体质量。 标准实施措施 管理体系构建 制定质量管理手册、程序文件和作业指导书,明确各部门和人员的职责,是确保质量管理工作规范化和标准化的重要措施。质量管理手册应明确质量管理的方针、目标和总体要求;程序文件应规定质量管理的具体流程和方法;作业指导书则应详细说明各项工作的操作步骤和质量要求。通过建立完善的质量管理体系,使每个部门和人员都清楚自己的职责和工作要求,确保质量管理工作的有效实施。 过程监督控制 加强对原材料、构配件和设备的检验,确保其质量符合要求,是保证工程质量的基础。对每一道工序进行严格的质量检查,及时发现和解决问题,能防止质量问题的积累和扩大。在原材料采购环节,应选择合格的供应商,对采购的原材料进行严格的检验和验收;在施工过程中,应加强对工序质量的控制,每完成一道工序都要进行质量检查,合格后方可进行下一道工序。以下表格展示了过程监督控制的具体措施。 监督环节 控制措施 原材料采购 选择合格供应商,严格检验验收 工序施工 加强质量检查,不合格返工 隐蔽工程 验收合格后再隐蔽 成品保护 采取防护措施,防止损坏 标准验收流程 验收准备工作 整理工程资料,包括施工图纸、检验报告、质量记录等,是验收准备工作的重要内容。这些资料能全面反映工程的建设情况,为验收提供依据。对工程进行自检和预验收,发现问题及时整改,可提高工程的验收通过率。在自检和预验收过程中,应按照相关标准和规范进行全面检查,对发现的问题进行详细记录,并制定整改措施,确保工程达到合格标准。 正式验收程序 邀请相关部门和专家进行正式验收,按照验收标准进行检查和评估,是确保工程质量的关键环节。相关部门和专家具有丰富的专业知识和经验,能对工程进行全面、客观的评价。对验收中提出的问题进行整改,直至达到合格标准,是保证工程顺利交付使用的必要步骤。在整改过程中,应明确整改责任人和整改期限,确保整改工作按时完成。 工程时间规划 计划开工日期 日期明确情况 日期准确性 本项目计划开工日期为2025年9月9日,此日期经过精确规划与考量,以确保与项目整体进度相契合。该日期的确定综合考虑了工程的季节性特点、资源调配以及周边环境等多方面因素。严格按照此日期启动施工,可保障后续各阶段工作有序推进,避免因开工时间的延误导致工期延长和成本增加。同时,准确的开工日期也为各参建单位提供了明确的时间节点,便于提前做好各项准备工作,确保施工过程的顺利进行。 在确定开工日期时,我公司组织了专业的团队对工程进行了详细的分析和评估,结合以往类似项目的经验,制定了科学合理的施工计划。通过对工程进度的精确安排,确保每个阶段的工作都能按时完成,从而保证整个项目能够在预定的时间内交付使用。此外,我们还与相关部门和单位进行了充分的沟通和协调,确保各项手续和准备工作都能在开工前顺利完成。 为了确保开工日期的准确性,我们建立了严格的时间管理机制,对各项准备工作进行了详细的跟踪和监控。同时,我们还制定了应急预案,以应对可能出现的突发情况,确保施工能够按时启动。在开工前,我们将对施工场地进行最后的检查和确认,确保一切准备就绪。我们相信,凭借我们的专业能力和严谨的工作态度,一定能够按照计划的开工日期顺利启动本项目。 前期准备依托 为确保2025年9月9日顺利开工,前期已完成施工场地勘察、人员调配等准备工作。施工场地勘察工作对现场的地形、地质、水文等情况进行了详细的了解,为施工方案的制定提供了准确的数据支持。人员调配方面,我公司从各个部门抽调了经验丰富、技术精湛的专业人员组成了项目团队,确保施工过程中的各项工作都能得到有效的执行。 物资采购、设备进场等也按计划同步进行,为开工奠定坚实基础。物资采购部门根据施工计划提前制定了详细的采购清单,并与供应商建立了良好的合作关系,确保物资能够按时供应。设备进场方面,我们对所需的施工设备进行了全面的检查和调试,确保设备的性能良好。同时,我们还制定了设备的运输和安装方案,确保设备能够安全、准确地到达施工现场并进行安装调试。 在前期准备工作中,我们还注重与相关部门和单位的沟通和协调。与当地政府部门、社区居民等保持密切联系,争取他们的支持和配合。同时,我们还与设计单位、监理单位等进行了充分的沟通和交流,确保施工方案的可行性和合理性。我们相信,通过充分的前期准备工作,一定能够为项目的顺利开工和施工打下坚实的基础。 人员调配 物资采购 设备进场 计划竣工日期 日期明确说明 日期合理性 本项目计划竣工日期为2025年10月30日,该竣工日期是在充分考虑工程规模、施工难度等因素后确定的。工程治理河道长度1123米,新建护岸长度919米,拆除重建农桥1座,工程量较大且施工难度较高。此竣工日期的确定综合考虑了施工过程中的各种因素,如天气条件、资源供应等,保证了施工的可行性和合理性。 符合项目整体进度安排,能够满足相关方的需求。该日期的确定与项目的各项计划和要求相匹配,确保了项目能够按时交付使用。同时,合理的竣工日期也为后续的验收、交付等工作提供了充足的时间,保证了项目的质量和效益。 在确定竣工日期时,我们进行了详细的分析和计算,结合以往类似项目的经验,制定了科学合理的施工进度计划。通过对工程进度的精确安排,确保每个阶段的工作都能按时完成,从而保证整个项目能够在预定的时间内交付使用。此外,我们还考虑了可能出现的不可预见因素,如自然灾害、政策变化等,并制定了相应的应急预案,以确保竣工日期的可靠性。 进度协调依据 以此日期为目标,合理安排各阶段施工进度,确保工程按时完成。我公司将根据竣工日期制定详细的施工进度计划,明确每个阶段的工作任务和时间节点。在施工过程中,我们将严格按照进度计划进行施工,加强对施工进度的监控和管理,及时发现并解决影响进度的问题。 与各参建单位保持密切沟通,协调解决施工过程中出现的问题。在项目实施过程中,我们将与设计单位、监理单位、供应商等各参建单位建立良好的沟通机制,及时交流施工进展情况和存在的问题。通过协调各方资源,共同解决施工过程中遇到的困难,确保工程进度不受影响。 为了确保进度协调的有效性,我们将建立定期的工程进度协调会议制度,及时总结施工进度情况,研究解决存在的问题。同时,我们还将加强对施工人员的培训和管理,提高他们的工作效率和质量意识,确保施工进度按计划进行。我们相信,通过有效的进度协调和管理,一定能够确保本项目按时竣工。 护岸建设 农桥建设 施工总工期 工期时长说明 工期合理性分析 本项目施工总工期为51日历天,此工期是根据工程实际情况和施工难度科学计算得出的。工程治理河道长度1123米,新建护岸长度919米,拆除重建农桥1座,涉及到土方明挖、土石方填筑、混凝土工程等多个施工环节,施工难度较大。此工期充分考虑了各工序之间的衔接和施工过程中的不可预见因素,如天气变化、材料供应等,保证了施工的可行性和合理性。 在计算工期时,我们组织了专业的技术人员对工程进行了详细的分析和评估,结合以往类似项目的经验,制定了科学合理的施工进度计划。通过对各工序的时间安排和资源调配,确保了每个阶段的工作都能按时完成,从而保证整个项目能够在预定的时间内交付使用。同时,我们还考虑了可能出现的风险因素,并制定了相应的应对措施,以确保工期的可靠性。 合理的工期安排也体现了我公司的专业能力和管理水平。我们将严格按照工期要求进行施工,加强对施工进度的监控和管理,及时发现并解决影响进度的问题。通过有效的组织和协调,确保各参建单位之间的密切配合,提高施工效率,保证工程质量。我们相信,凭借我们的专业能力和丰富的经验,一定能够在规定的工期内完成本项目。 土方明挖 与进度计划匹配 施工总工期与进度计划紧密匹配,确保各阶段工作按计划推进。我公司根据总工期制定了详细的施工进度计划,明确了每个阶段的工作任务、时间节点和责任人。在施工过程中,我们将严格按照进度计划进行施工,加强对施工进度的监控和管理,及时发现并解决影响进度的问题。 进度计划根据总工期进行合理安排,保证工程按时完成。在制定进度计划时,我们充分考虑了各工序之间的逻辑关系和资源需求,确保了施工的连续性和高效性。同时,我们还制定了相应的保障措施,如增加资源投入、优化施工工艺等,以应对可能出现的进度延误情况。 为了确保进度计划的有效执行,我们将建立健全的进度管理体系,加强对施工人员的培训和管理,提高他们的时间意识和责任意识。同时,我们还将定期对进度计划进行评估和调整,根据实际情况及时优化施工安排,确保工程能够按照预定的时间目标顺利完成。我们相信,通过施工总工期与进度计划的紧密匹配,一定能够保证本项目的顺利实施。 工期安排原则 施工顺序规划 按照施工流程和工艺要求,合理安排各工序的施工顺序,确保前一道工序完成后,后一道工序能够及时跟进。本项目的施工顺序将遵循先地下后地上、先主体后附属的原则,先进行河道的土方明挖和基础处理,然后进行护岸和农桥的建设,最后进行附属设施的施工。 为了更清晰地展示施工顺序,现列出如下表格: 基础处理 施工阶段 主要工序 时间安排 资源需求 施工准备阶段 场地勘察、人员调配、物资采购、设备进场等 2025年9月1日-2025年9月8日 人力、物力、财力资源 土方明挖阶段 河道土方开挖、场地清理等 2025年9月9日-2025年9月15日 挖掘机、装载机、运输车辆等 基础处理阶段 地基加固、垫层铺设等 2025年9月16日-2025年9月20日 混凝土、砂石等材料 护岸建设阶段 护岸基础施工、墙体砌筑、土工合成材料铺设等 2025年9月21日-2025年10月10日 钢筋、水泥、土工合成材料等 农桥建设阶段 桥墩基础施工、梁体安装、桥面铺装等 2025年10月11日-2025年10月20日 预制构件、模板、钢筋等 附属设施施工阶段 栏杆安装、限重标识牌设置等 2025年10月21日-2025年10月25日 钢材、标识牌等 收尾验收阶段 工程清理、质量检查、验收交付等 2025年10月26日-2025年10月30日 人力、检测设备等 资源优化配置 根据工期要求和施工进度,合理配置人力、物力和财力资源,提高资源利用效率,降低施工成本。在人力资源方面,我公司将根据各施工阶段的工作任务和技术要求,合理安排施工人员的数量和专业结构。在物力资源方面,我们将根据施工进度计划,提前做好物资采购和设备租赁工作,确保物资和设备的及时供应。 在财力资源方面,我们将制定合理的资金使用计划,严格控制工程成本。通过优化资源配置,我们将提高施工效率,减少资源浪费,确保工程能够在预定的工期和成本范围内完成。同时,我们还将加强对资源的管理和监控,确保资源的合理使用和安全保障。 为了实现资源的优化配置,我们将建立健全的资源管理体系,加强对资源的统筹规划和协调管理。通过与供应商建立长期稳定的合作关系,争取更优惠的价格和更好的服务。同时,我们还将加强对施工过程的监督和管理,及时发现并解决资源配置中存在的问题,确保资源的高效利用。我们相信,通过资源的优化配置,一定能够提高本项目的经济效益和社会效益。 进度监督 工期保障措施 进度监督机制 定期对施工进度进行检查和评估,及时发现偏差并采取措施进行调整。我公司将建立健全的进度监督机制,成立专门的进度监督小组,负责对施工进度进行全程跟踪和监控。监督小组将定期召开进度分析会议,对施工进度进行详细的分析和评估,及时发现存在的问题并提出解决方案。 建立进度报告制度,及时向上级汇报施工进度情况。施工单位将每周向监理单位和业主提交进度报告,详细说明本周的施工进展情况、存在的问题以及下周的工作计划。监理单位和业主将根据进度报告及时了解施工进度情况,对施工过程进行监督和指导。 为了确保进度监督机制的有效运行,我们将加强对监督人员的培训和管理,提高他们的业务水平和责任意识。同时,我们还将建立健全的奖惩制度,对进度控制良好的施工单位和个人进行奖励,对进度延误的单位和个人进行处罚。通过有效的进度监督和管理,确保工程能够按照预定的进度顺利进行。 应急处理方案 针对可能影响工期的因素,制定详细的应急预案,确保在突发情况下能够迅速采取措施,减少对工期的影响。可能影响工期的因素包括自然灾害、政策变化、材料供应中断等。针对这些因素,我们将制定相应的应急预案,明确应急处理的流程和责任分工。 在应急预案中,我们将储备一定数量的应急物资和设备,如发电机、抽水机、钢材等,以应对可能出现的紧急情况。同时,我们还将与相关部门和单位建立应急联动机制,确保在发生突发事件时能够及时获得支持和帮助。 为了确保应急预案的有效性,我们将定期组织应急演练,提高施工人员的应急处置能力。同时,我们还将对应急预案进行评估和优化,根据实际情况及时调整应急措施。我们相信,通过完善的应急处理方案,一定能够在突发情况下最大限度地减少对工期的影响,确保工程能够按时完成。 工程治理内容 河道治理范围 治理河道总长度 河道长度详情 长度依据说明 河道长度的测量经过了专业的测绘和评估,综合考虑了河道的历史数据、水流特征以及周边环境等多方面因素。精确的测量确保了治理范围能够有效解决河道存在的问题,不仅可以提升河道的防洪、排水功能,还能改善河道的生态环境。通过科学的测绘和评估,确定了1123米的治理长度,这一长度能够全面覆盖河道存在隐患的区域,为后续的治理工作提供了准确的依据。 河道治理 治理覆盖范围 这1123米的河道治理范围涵盖了多个关键区域,包括水流湍急段、易淤积段、弯道段以及与周边水系的交汇段等。针对水流湍急段,将采取加固河岸、优化河道走向等措施,以减少水流对河岸的冲刷;对于易淤积段,将进行定期清淤和疏通,确保河道的排水畅通。全面的治理覆盖范围能够保障河道的整体安全和稳定,有效降低洪水、内涝等灾害的发生风险,为周边居民和生态环境提供有力的保障。 长度重要意义 防洪能力提升 通过对这1123米河道的治理,能够显著增强河道的行洪能力。治理工作包括拓宽河道、加深河槽、加固河岸等措施,这些措施可以有效增加河道的过水断面,使洪水能够更顺畅地通过。同时,治理还能够改善河道的水流条件,减少水流的阻力,进一步提高行洪效率。降低洪水泛滥的风险,保障周边居民的生命财产安全,减少因洪水灾害带来的经济损失,为地区的社会稳定和经济发展提供坚实的基础。 生态环境改善 对河道的治理有助于恢复河道的生态系统。治理过程中,将注重保护和修复河道周边的生态环境,如种植水生植物、建设生态护岸等。这些措施可以为水生生物提供更好的生存环境,增加生物多样性。同时,改善的水质和生态环境也有利于促进生态平衡,提高河道的自净能力,使河道成为生态宜居的重要组成部分。此外,良好的生态环境还能够提升周边地区的景观价值,为居民提供休闲娱乐的好去处。 长度相关规划 分阶段治理规划 将治理工作划分为多个阶段,每个阶段都有明确的目标和任务。第一阶段将进行前期的准备工作,包括测量、设计、招标等;第二阶段将开展河道的清淤、拓宽等主体工程建设;第三阶段将进行生态修复和景观建设等收尾工作。逐步推进河道治理工作,确保治理工作的有序进行,提高治理效率和质量。同时,分阶段治理还能够根据实际情况及时调整治理方案,确保治理工作能够适应不断变化的需求。 防护设施建设 配套设施建设规划 在治理河道的同时,还规划了相关的配套设施建设。排水系统的建设将提高河道的排水能力,有效应对暴雨等极端天气;防洪堤的建设将增强河道的防洪能力,保障周边地区的安全。此外,还将建设一些景观设施,如亲水平台、休闲步道等,提升河道的景观价值和休闲功能。这些配套设施的建设将进一步提升河道的整体功能,为周边居民提供更加优质的生活环境。 新建护岸规模 护岸长度确定 地形适配考量 根据河道的地形特点,确定护岸的长度能够更好地适应河道的走向。通过对河道地形的详细测量和分析,发现河道存在多处弯道和起伏。在弯道处,护岸的长度将适当增加,以增强对河岸的保护;在起伏较大的地段,护岸的长度将根据地形进行调整,确保护岸与地形的贴合度。这样的设计能够增强护岸的稳定性,减少水流对护岸的冲刷和侵蚀。以下是不同地形段护岸长度的确定情况: 地形段类型 地形特点 护岸长度(米) 确定依据 弯道段 水流速度快,对河岸冲刷大 200 增加护岸长度以增强保护 起伏段 地形起伏明显 150 根据地形调整长度确保贴合 直线段 水流平稳 100 常规长度满足基本保护需求 水流影响分析 考虑到水流的冲击力和侵蚀作用,合理的护岸长度能够有效保护河岸免受水流的破坏。在水流速度较快的地段,护岸的长度将适当延长,以增加对水流的缓冲;在水流侵蚀较强的区域,护岸的结构将进行加强设计,确保护岸的稳定性。通过对水流的分析和模拟,确定了919米的护岸长度,这一长度能够在不同的水流条件下为河岸提供可靠的保护。同时,还将在护岸表面设置一些抗冲刷的材料,进一步提高护岸的抗侵蚀能力。 护岸结构设计 安全结构设计 采用了合理的基础设计和墙体结构,确保护岸在承受水流冲击和外力作用时具有足够的稳定性。基础设计将采用桩基础或扩大基础,根据不同的地质条件进行选择,以确保基础的承载能力。墙体结构将采用混凝土或钢筋混凝土结构,增加护岸的强度和耐久性。在墙体表面设置排水孔,以减少水压力对护岸的影响。此外,还将对护岸进行定期的检查和维护,及时发现和处理潜在的安全隐患。 桩基础 生态友好设计 在护岸设计中融入了生态理念,设置了生态孔和种植槽,为水生生物提供栖息和繁衍的场所。生态孔的设计能够增加水流的交换和氧气的供应,有利于水生生物的生存;种植槽内种植水生植物,不仅可以美化环境,还可以吸收水中的污染物,净化水质。同时,护岸的材料将选择环保、可降解的材料,减少对环境的影响。通过生态友好设计,实现了护岸建设与生态保护的有机结合。 生态孔和种植槽 护岸功能作用 防洪减灾功能 护岸能够阻挡洪水对河岸的侵蚀,减少洪水对周边地区的淹没范围,降低洪水灾害的损失。在洪水期间,护岸作为一道屏障,能够有效地阻挡洪水的冲击,保护河岸和周边的土地、建筑物等。以下是护岸防洪减灾功能的具体体现: 洪水情况 护岸作用 减少淹没范围(平方米) 降低损失(万元) 一般洪水 阻挡洪水,保护河岸 500 20 较大洪水 缓解洪水冲击,减少淹没 1000 50 特大洪水 延缓洪水蔓延,降低损失 1500 80 水土保持功能 防止河岸土壤的流失,保护河道周边的土地资源,维护生态平衡。护岸的存在可以阻挡水流对河岸的冲刷,减少土壤的侵蚀和流失。同时,护岸表面的植被和生态设施可以固定土壤,增加土壤的稳定性。通过保持水土,能够防止河道淤积,提高河道的行洪能力。此外,水土保持还能够保护周边的农田、林地等生态系统,维护生态平衡,为生物多样性提供保障。 农桥拆除重建工程 拆除重建原因 河道治理需求 原农桥可能对河道的行洪能力产生一定的影响。由于原农桥的设计和建设年代较早,其桥孔尺寸较小,在洪水期间容易形成阻水现象,影响河道的行洪能力。拆除重建能够优化河道的水流条件,拓宽桥孔尺寸,使洪水能够更顺畅地通过。同时,新的农桥设计将充分考虑河道的未来发展和变化,确保在不同的水流条件下都能够满足行洪要求。此外,拆除重建还能够改善河道的生态环境,减少对河道生态系统的干扰。 农桥拆除重建 交通通行需求 随着当地经济的发展和交通流量的增加,原农桥的承载能力和通行条件已不能满足需求。原农桥的宽度较窄,只能容纳单向通行,且桥梁的结构老化,存在一定的安全隐患。拆除重建能够提升农桥的安全性和通行效率,拓宽桥梁的宽度,实现双向通行。新的农桥将采用更加先进的设计和施工技术,提高桥梁的承载能力和耐久性。同时,还将完善桥梁的附属设施,如设置照明、栏杆等,为居民的出行提供更加安全和便捷的条件。 土方工程施工 混凝土墙体结构 重建工程内容 基础工程建设 进行新的基础浇筑和加固,确保农桥的稳定性和承载能力。在基础工程建设前,将对桥址的地质条件进行详细的勘探和分析,根据地质情况选择合适的基础类型,如桩基础或扩大基础。基础浇筑将采用高质量的混凝土材料,确保基础的强度和耐久性。同时,还将对基础进行加固处理,如设置钢筋和锚杆等,提高基础的抗拔和抗滑能力。在施工过程中,将严格按照设计要求和施工规范进行操作,确保基础工程的质量。 上部结构安装 安装预制的桥梁构件,如空心板等,完成桥梁的主体建设。预制的桥梁构件具有质量稳定、施工速度快等优点。在安装前,将对构件进行严格的质量检查,确保构件的尺寸和性能符合设计要求。安装过程中,将采用专业的吊装设备和技术,确保构件的准确安装。同时,还将对构件之间的连接部位进行处理,如焊接、灌浆等,确保桥梁的整体性和稳定性。完成上部结构安装后,还将进行桥面铺装、栏杆安装等附属工程建设,使桥梁具备通行条件。 钢闸门安装 重建工程意义 经济发展促进 提升了交通便利性,有利于农产品的运输和流通。新的农桥将大大缩短农产品运输的时间和成本,使农产品能够更及时地到达市场,提高农产品的销售价格和竞争力。同时,交通便利性的提升还将吸引更多的投资和资源进入当地,促进当地农业和经济的发展。此外,新的农桥还将带动周边地区的商业和服务业的发展,创造更多的就业机会,提高居民的收入水平。 居民生活改善 为居民的出行提供了更加安全和便捷的条件。原农桥存在的安全隐患给居民的出行带来了很大的不便和风险,新的农桥将彻底解决这些问题。居民可以更加放心地出行,尤其是在雨季和夜间等特殊情况下。同时,交通的便捷性还将丰富居民的生活选择,使居民能够更方便地前往周边的学校、医院、商场等场所,提高居民的生活质量。 建筑工程内容 裕民村上屯段护岸工程 土方工程施工 包括一般土方开挖和填筑工作。在土方开挖过程中,将根据设计要求和现场实际情况,采用合适的开挖方式和设备,确保开挖的精度和质量。开挖的土方将进行合理的调配,一部分用于填筑,另一部分将运至指定的弃土场。在填筑工作中,将严格控制填筑材料的质量和含水量,采用分层填筑和压实的方法,确保填筑体的密实度和稳定性。土方工程施工为后续的护岸建设奠定了坚实的基础。 防护设施建设 进行钢筋(铅丝)石笼铺设、土工合成材料铺设和垫层料填筑等工作。钢筋(铅丝)石笼具有良好的柔韧性和透水性,能够有效地抵抗水流的冲刷和侵蚀。土工合成材料具有隔离、过滤、排水等功能,能够提高护岸的稳定性和耐久性。垫层料填筑能够为护岸提供均匀的支撑,减少不均匀沉降的发生。通过这些防护设施的建设,增强了护岸的防护能力,保障了河岸的安全。 裕民村下屯段护岸工程 土方作业安排 按照设计标准进行一般土方开挖和填筑。在开挖过程中,将严格控制开挖的深度和坡度,避免超挖和欠挖现象的发生。开挖的土方将及时进行清理和运输,保持施工现场的整洁。在填筑工作中,将对填筑材料进行严格的检验和筛选,确保填筑材料的质量符合要求。同时,将采用先进的压实设备和工艺,提高填筑体的压实度。通过合理的土方作业安排,保证了土方工程的质量和进度。 防护结构施工 开展钢筋(铅丝)石笼、土工合成材料铺设和垫层料填筑等施工。在施工过程中,将严格按照施工规范和操作规程进行操作,确保施工质量。钢筋(铅丝)石笼的铺设将保证其连接牢固,排列整齐;土工合成材料的铺设将保证其平整、无褶皱;垫层料的填筑将保证其厚度和密实度符合要求。通过这些防护结构的施工,提高了护岸的抗冲刷能力,延长了护岸的使用寿命。 +510农桥拆除重建 拆除工程实施 对原农桥进行安全拆除,包括混凝土凿除、土方和石方开挖等工作。在拆除过程中,将制定详细的拆除方案,确保拆除工作的安全和顺利进行。采用专业的拆除设备和技术,如液压破碎锤、爆破等,提高拆除效率。同时,将对拆除过程中产生的废弃物进行及时清理和处理,减少对环境的影响。在拆除过程中,还将加强对周边环境和建筑物的保护,避免因拆除工作造成不必要的损失。 重建工程施工 进行新的基础建设、桥梁构件安装和附属设施设置等工作。新的基础建设将采用先进的设计和施工技术,确保基础的稳定性和承载能力。桥梁构件安装将严格按照设计要求和施工规范进行操作,确保构件的安装质量。附属设施设置将包括照明、栏杆、排水等设施的安装,提高桥梁的使用功能和安全性。通过这些工作的实施,完成农桥的重建,为当地的交通和经济发展提供有力的支持。 临时工程内容 施工交通设施 临时施工道路规划 道路走向设计 1)综合考量施工现场的地形地貌、建筑物分布状况以及材料运输的具体路线等多方面因素,对临时施工道路的走向进行科学、合理的规划。确保道路能够精准连接各个施工区域以及材料堆放点,形成一个高效、便捷的交通网络,为施工过程中的物资运输和人员通行提供有力保障。 2)充分考虑与周边现有道路的有效衔接,通过合理的设计和布局,使施工车辆能够顺畅地进出施工现场,减少不必要的绕行和拥堵,提高施工效率,降低运输成本。同时,确保道路走向符合交通规则和安全要求,保障施工车辆和人员的安全。 考量因素 具体要求 实施方式 预期效果 地形地貌 避开地势起伏大、地质不稳定区域 实地勘察、地形测绘 道路稳定,减少施工难度 建筑物布局 不影响建筑物施工和使用 结合施工图纸规划 保障施工和通行互不干扰 材料运输路线 缩短运输距离,减少交叉 分析运输流量和方向 提高运输效率 周边现有道路衔接 实现顺畅连接和通行 合理设置出入口和转弯半径 降低交通拥堵 道路宽度确定 1)依据施工过程中所使用车辆的具体类型以及车辆的通行频率等关键因素,精确确定临时施工道路的合适宽度。充分考虑不同类型车辆的尺寸和通行需求,确保车辆在道路上能够安全、顺畅地行驶,避免因道路过窄而导致交通堵塞或安全事故。 2)对道路宽度进行分段式设计,根据不同路段的实际交通情况和使用需求,在车辆交汇频繁的区域或转弯处适当加宽道路。通过这种灵活的设计方式,有效提高道路的通行效率,减少车辆等待时间,提高施工整体进度。 3)在确定道路宽度时,还需考虑到未来施工过程中可能出现的车辆类型变化和交通流量增加的情况,预留一定的宽度余量,以确保道路在整个施工期间都能满足实际需求。同时,结合道路的排水设计,合理设置道路坡度和边沟,避免积水对道路通行造成影响。 4)参考相关的施工规范和标准,结合施工现场的实际情况,对道路宽度进行科学评估和调整。确保道路宽度既能满足施工车辆的通行要求,又能合理利用土地资源,降低施工成本。此外,还需考虑道路与周边环境的协调性,避免对周边生态环境造成破坏。 道路宽度确定 道路基础处理 场地平整夯实 1)对道路施工区域进行全面、细致的场地平整工作,彻底清除施工区域内的障碍物和杂物,包括石块、树木、垃圾等。确保基础表面达到平整、坚实的要求,为后续的道路施工提供良好的基础条件。 2)选用合适的压实设备,如压路机、夯实机等,对道路基础进行充分的夯实...
安图县明月镇凤林沟河道治理工程投标方案.docx
下载提示

1.本文档仅提供部分内容试读;

2.支付并下载文件,享受无限制查看;

3.本网站所提供的标准文本仅供个人学习、研究之用,未经授权,严禁复制、发行、汇编、翻译或网络传播等,侵权必究;

4.左侧添加客服微信获取帮助;

5.本文为word版本,可以直接复制编辑使用。


这个人很懒,什么都没留下
未认证用户 查看用户
该文档于 上传
×
精品标书制作
百人专家团队
擅长领域:
工程标 服务标 采购标
16852
已服务主
2892
中标量
1765
平台标师
扫码添加客服
客服二维码
咨询热线:192 3288 5147
公众号
微信客服
客服