文库 服务类投标方案 监理服务

市政改造监理服务投标方案471.docx

DOCX   471页   下载407   2024-06-20   浏览341   收藏0   点赞0   评分-   211826字   109.00

AI慧写标书

十分钟千页标书高效生成

温馨提示:当前文档最多只能预览 15 页,若文档总页数超出了 15 页,请下载原文档以浏览全部内容。
市政改造监理服务投标方案471.docx 第1页
市政改造监理服务投标方案471.docx 第2页
市政改造监理服务投标方案471.docx 第3页
市政改造监理服务投标方案471.docx 第4页
市政改造监理服务投标方案471.docx 第5页
市政改造监理服务投标方案471.docx 第6页
市政改造监理服务投标方案471.docx 第7页
市政改造监理服务投标方案471.docx 第8页
市政改造监理服务投标方案471.docx 第9页
市政改造监理服务投标方案471.docx 第10页
市政改造监理服务投标方案471.docx 第11页
市政改造监理服务投标方案471.docx 第12页
市政改造监理服务投标方案471.docx 第13页
市政改造监理服务投标方案471.docx 第14页
市政改造监理服务投标方案471.docx 第15页
剩余456页未读, 下载浏览全部

开通会员, 优惠多多

6重权益等你来

首次半价下载
折扣特惠
上传高收益
特权文档
AI慧写优惠
专属客服
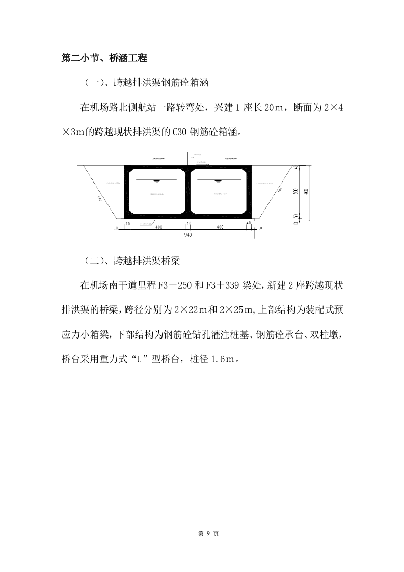
目录 第一章 、 工程概述 4 第一节 、 工程概况 4 第二节 、 主要工程内容与设计标准 5 第一小节 、道路工程 5 第二小节 、桥涵工程 9 第三小节 、景观绿化工程 11 第四小节 、交通工程 12 第五小节 、市政管线工程 14 第三节 、 工程现场条件 22 第二章、监理工作范围及内容 26 第一节、监理工作范围 26 第二节、 监理工作内容 26 第三节、 监理工作规范化制度 31 第四节、 监理工作的程序化制度 37 第六节、 监理组织的内部制度 40 第三章 、 监理工作的目标 45 第四章 、 监理工作的依据 51 第 五 章、监理组织结构设置 53 第一节、 监理组织机构框架图 54 第二节 、监理岗位职责 55 第六章 、 工程监理重点和难点分析 63 第一节 、 前期工程(交通疏解、迁改及拆迁等) 63 第二节 、 特殊路基处理工程 81 第三节 、 绿化工程 113 第四节 、 桥梁(道路)工程 128 第五节 、 沥青路面工程 177 第六节 、 内外接口管理与协调 192 第七章 、 工程质量、造价、进度控制措施 224 第一节 、 工程质量控制措施 224 第二节 、 施工进度控制措施 280 第三节 、 工程造价控制措施 306 第八章 、 合同和信息管理措施 325 第一节 、 合同管理保证措施 325 第二节 、 信息资料管理措施 351 第九章 、 组织协调、安全文明、招投标管理措施 361 第一节 、 组织协调保证措施 361 第二节 、 安全、文明管理措施 387 第三节 、 招投标管理措施 443 第十章 、 建议 458 第一节 、 工程管理 458 第二节 、 质量控制 463 第三节 、 进度控制 465 第四节 、 投资控制 466 第五节 、 优化设计 468 第一章 、 工程概述 第一节 、 工程概况 一、基本情况概括 1.工程名称:景观改造及南干道改扩建工程(以下简称:本工程) 2.工程地点: XX 市 XX 区 3.工程内容: 道路总长约5.21㎞,最大路幅宽55.25m,其中:机场路约1.0㎞,机场南干道3.41㎞,机场北干道0.8㎞。主要工程内容包括:道路、桥涵、 给排水、电力、通信、照明、交通、绿化 ,以及软基处理工程等。 4.工程特征:软基处理方法有换填沙性土、抛石挤淤、水泥搅拌桩等;旧路面补强罩面和新建路面罩面均采用SMA-13混合料;在3处跨越现状排洪渠处,修建1座长20m断面为2×4×3m的跨渠钢筋砼箱涵,2座上部结构为装配式预应力小箱梁,跨径分别为2×22m和2×25m的跨渠桥。 5.建设投资:工程总造价暂定人民币 XX 万元。 6.计划工期:暂定 XX 个日历天 7.质量要求:合格 8.业主名称: XX 市建筑工务署(以下简称业主) 区域位置特征:机场南干道扩建范围北起机场B航站楼前环岛,南接规划的机场南路,全长3.41㎞。机场路改造范围西起机场B航站楼前环岛,东至107国道立交匝道,全长约1㎞。另外还包括机场北干道的路面改造工程,范围北起机场七路,终点至机场B航站楼前环岛,全长约0.8㎞。 第二节 、 主要工程内容与设计标准 第一小节 、 道路 工程 本工程道路总长约5.21㎞,其中:机场路约1.0㎞,机场南干道3.41㎞,机场北干道0.8㎞;设计标准均为城市次干道,其中:机场路设计行车速度60㎞/h,机场南干道设计行车速度40㎞/h。 ( 一 ) 、 横断面 1.机场路 恢复路中3m绿化带,把现状双向5~7车道拓宽改造为双向8车道,红线宽41~55.25m,最宽路段横断面组合为:4m(人行道)+5m(绿化带)+15.25m(机动车道)+3m(路中绿化分隔带)+19m(机动车道)+5m(绿化带)+4m(人行道)=55.25m。 2.机场南干道(站前环岛至机场二道段) 利用现况旧路双向4车道向东拓宽为双向6车道,路幅宽度为40m,标准横断面组合为:4.5m(绿化带)+4m(人行道)+11.5m(机动车道)+4m(人行道)+4.5m(绿化带)=40m。 3.机场南干道(机场二道至机场一道段) 主要利用现况旧路双向2车道向东一侧拓宽改造为双向6车道,路幅宽度为40m,标准横断面组合为:4.5m(植草护坡)+4m(人行道)+11.5m(机动车道)+11.5m(机动车道)+4m(人行道)+4.5m(植草护坡)=40m。 4.机场南干道(机场一道至终点段) 该段为新建段,标准横断面组合为:4.5m(植草护坡)+4m(人行道)+11.5m(机动车道)+11.5m(机动车道)+4m(人行道)+4.5m(植草护坡)=40m。 ( 二 ) 、纵断面 沿线道路纵断面设计按城市次干道的技术标准控制。对于利用现况道路进行拓宽路段,以现状道路标高、沿线道路平面交叉口标高、规范规定的最小纵坡及坡长等作为控制条件,基本与现状道路保持不变;新建段沿线地势平坦、地形起伏小,设计上结合现状地形,依据规范要求进行控制。 ( 三 ) 、 路面结构 1.旧路补强路面结构(添加总厚为10㎝) 上面层:改性沥青玛蹄脂混合料(SMA-13)厚4㎝。 下面层:中粒式沥青砼(AC-20)厚6㎝ 粘层:粘层油及铺自粘性玻纤维土工格栅 铣刨旧水泥路面厚2㎝ 2.新建路面结构(结构总厚为67㎝) 上面层:改性沥青玛蹄脂混合料(SMA-13)厚4㎝ 中面层:中粒式沥青砼(AC-20)厚6㎝ 底石层:为粗粒式沥青砼(AC-25)厚7㎝ 上基层:5%水泥稳定碎石厚30㎝ 底基层:4%水泥稳定碎石厚20㎝ ( 四 ) 、路基 及软基处理 1.路基压实标准(重型击实标准) ( 1 ) 填方:深度范围0~80㎝的压实度,机动车道为96%,人行道及非机动车道93;深度范围80~150㎝的压实度,机动车道为94%,人行道及非机动车道90;深度范围>150㎝的压实度,机动车道为93%,人行道及非机动车道90。 ( 2 ) 零填及挖方:机动车道深度范围0~80㎝的压实度为96%;人行道及非机动车道深度范围0~30㎝的压实度为93%。 2.路基边坡 本工程全线基本为填方,填方高度均<5m,路堤边坡坡率统一采用1:1.5,采用三维植被网护坡。 3.软基处理 本工程全线道路范围内存在大片鱼塘及沟渠,地质情况较差,有较深的软弱地基层。设计根据不同工程地质情况,采用换填沙性土、抛石挤淤、水泥搅拌桩等处理办法分别进行软基处理。 第二小节 、 桥涵 工程 ( 一 ) 、跨越排洪渠钢筋砼箱涵 在机场路北侧航站一路转弯处,兴建1座长20m,断面为2×4×3m的跨越现状排洪渠的C30钢筋砼箱涵。 ( 二 ) 、跨越排洪渠桥梁 在机场南干道里程F3+250和F3+339梁处,新建2座跨越现状排洪渠的桥梁,跨径分别为2×22m和2×25m,上部结构为装配式预应力小箱梁,下部结构为钢筋砼钻孔灌注桩基、钢筋砼承台、双柱墩,桥台采用重力式“U”型桥台,桩径1.6m。 ( 三 ) 、人行天桥 在机场南干道里程F0+950左右处,新建1座人行天桥,上部结构采用4m宽预应力钢筋砼箱梁,跨径均为1.65m(悬臂)+25m+1.65m(悬臂),桥下净空均为5.5m;梯道采用钢筋砼板式结构;下部结构为钢筋砼钻孔灌注桩基、钢筋砼承台、柱墩,桩径1.0m。 第三小节 、景观绿化工程 以繁花、彩叶、绿衣妆点的深圳门户大道,整体绿化效果营造出中央通敞,两侧繁密的植物景观,采用本地典型植物,突显深圳特色。 ( 一 ) 、机场路107国道立交(进机场) 选用深圳本土植物,营造多层次、体现季相变化的生态植物景观。春季开花乔木为:木棉。夏季开花乔木为:凤凰木、大花紫薇。 ( 二 ) 、机场路中间段 中央绿化带为深圳市花勒杜鹃,凸显深圳特色,多样的花色体现繁花理念。两旁绿带以彩叶植物为前景加绿色背景林,体现彩叶、绿衣特色。以各色时花、棕榈科植物、开花大乔木营造南亚热带滨海城市特色景观。远处绿地加大绿色背景林遮挡周边杂乱建筑,并以开花大乔木作为前景,渲染迎宾的热烈气氛。 ( 三 ) 、机场路107国道立交(出机场) 多层次植物景观,疏密有致的空间组织,适当的置石,增添自然气息。穿过107国道立交桥洞,从低到高植物配置,植物以豆科植物为主,如:南洋楹、铁刀木等,配以其他乔木,如木棉、大花紫薇等,达到自然生态的效果,体现生态园林城市的风貌。 ( 四 ) 、机场南干道 以简洁的行道树,营造宽敞、大气的整体道路景观视觉效果,显现出城市之气度。 第四小节 、交通工程 ( 一 ) 、交通标线 1.交通标线主要包括车行道边缘线、双向两车道路面中心线、停车让行线、导向箭头、出入口标线、简化网状线、减速标线等,交通标线采用热熔型涂料。 2.车行道边缘线为黄色实线,线宽15㎝;车行道分界线为白色虚线,线宽15㎝,线段长200㎝,线段间隔400㎝,实线导向箭头为白色,长度300㎝。 ( 二 ) 、交通标志 1.交通标志主要有:警告标志、禁令标志、指示标志。其中警告标志包括十字交叉、注意行人标志;禁令标志包括限速标志、停车让行标志、禁停标志、禁鸣标志;指示标志包括转弯标志、机动车道标志、人行道标志路名牌等。 2.交通标志牌尺寸:警告标志900㎜×900㎜×900㎜;禁令标志Ф80㎜;指示标志Ф80㎜;路名牌1200㎜×400㎜。 ( 三 ) 、交通监控 1.交通监控主要包括道路交通监控的交通信号控制、限速控制、交通信息发布、交通动态监控等内容。主要设施包括路口信号控制机、人行道灯、车行道灯、电子监控设备及配套的电源及管线设施。 2.在机场南干道全线设置5个交通信号灯控制路口,机场站前中央环岛新设置3组交通信号灯。 ( 四 ) 、交通护栏 机场路人行道边全线设置分隔护栏;机场南干道全线设置中央分隔护栏。 第五小节 、市政管线工程 本工程市政管线工程主要包括:给水管道、雨水管道、污水管道、路灯照明、电力电缆沟、通信管道和燃气管道等。 ㈠、给水管道 1.管道布置 ⑴.机场路:在该道路的南、北两侧布置给水管道,道路终点与107国道给水系统相接,起点与机场南、北干道给水系统相接。管道总长2810m,其中:DN300干管长2360m,DN200预留支管长200m,DN100消防栓连接管长250m。 ⑵.机场南干道在该道路的东侧布置给水管道,道路北边起点与机场北干道和机场路给水系统相接,道路南边终点与机场南路给水系统相接;管道总长4750m,其中:DN300干管长3350m,DN200预留支管长680m;DN100消防栓连接管长720m。 ⑶.机场北干道:只是对路面进行补强罩面,不对现状管线进行改造。 2.管材与接口 管材全部采用聚乙烯HDPE管,管道工作压力1.0Mpa;管道连接采用橡胶圈连接; 3.管道防腐 管道内壁均采用无毒IPN防腐涂料进行防腐,外防腐钢管采用特加强级环氧煤沥青,铸铁管采用喷涂热石油沥青二道; 4.消防栓 在道路在道路左右两侧每距100~120m的间设置室外地上式消火栓,口径DN100。 5.管道基础 干管埋深2.10m左右。管道基础采用砂垫层基础,厚度为200㎜,遇软弱基础需换填夯实或根据地质实际情况另行处理。 ㈡、 雨水管道 1.管道布置 ⑴.机场路:设计起点至里程M0+270段,在道路两侧布置DN600雨水管道,接入**大道雨水系统;M0+300至机场路设计终点段,在道路两侧布置DN600~1000雨水管道管道,在里程M0+300处排入现状排洪箱函。雨水管道总长2560m,其中:DN1000干管长780m,DN600干管(雨水预留支管)长680m,DN300雨水口连接管长180m。 ⑵.机场南干道:在道路东侧布置DN600~DN800雨水管道,并就近接入现状排洪渠。雨水管道总长5065m,其中:DN1000干管长360m,DN800干管长605m,DN600干管(雨水预留支管)长2950m,DN300雨水口连接管长1150m。干管埋深3.0~4.0m左右。 ⑶.机场北干道:只是对路面进行补强罩面,不对现状管线进行改造。 2.管材与接口 管材全部采用聚乙烯HDPE排水管,承插胶圈连接。 3.管道基础 干管埋深3.0~4.0m。土质较好地段雨水管采用15㎝厚砂基础,如遇软土地基或槽底位于地下水位以下时,可先铺30㎝厚碎石垫层,上铺厚20㎝中、粗砂垫层作为基础。 ㈢、污水管道 1.管道布置 ⑴.机场路:没有不知污水管道。 ⑵.机场南干道:在该道路的西侧布置污水管道,管径为DN400~DN600,分段接入**大道现状污水系统。污水管道总长3360m,其中:DN600干管长690m,DN500干管长1100m,DN400干管长3360m,DN300预留支管长1150m。 ⑶.机场北干道:只是对路面进行补强罩面,不对现状管线进行改造。 2.管材与接口 采用聚乙烯HDPE排水管,承插胶圈连接。 3.管道基础 干管埋深3.0~4.0m左右。土质较好地段污水管采用15㎝厚砂基础,如遇软土地基或槽底位于地下水位以下时,可先铺30㎝厚碎石垫层,上铺厚10㎝中、粗砂垫层作为基础。 ㈣、路灯照明工程 1.路灯布置 ⑴.机场路:采用中央分隔带与两侧绿化带对称布灯方式。中央分隔带采用12m高的双臂钢灯杆,光源采用250W高压钠灯,车行道边缘两侧5m绿化带中,采用12m高的单臂钢灯杆,光源为250W高压钠灯,各灯杆间距约35m。绿化带外侧为4m人行道,在人行道的外侧设有4m高的庭院灯以美化环境,灯杆间距20m。在107国道设4杆30m高杆照明灯,每杆高杆灯上设有12×1000W的泛光照明灯,灯杆高30m。在站前中央环岛设2杆30m高杆照明灯,每杆高杆灯上设有9×1000W的泛光照明灯。 ⑵.机场南干道:机场南干道两侧的人行道边侧布置单杆双挑路灯,对称布灯方式,灯杆高10m,灯杆间距约30m;选用CosmoPolis作照明光源,车行道侧功率为140W,人行道侧功率60W。路口处灯具适当加密,并增设3×400W投光灯进行加强照明,杆高15m。 2.路灯控制 路灯设有手控、光控、时控等三种控制方式,并设置全夜灯与半夜灯,绿化带中的车行道路灯、人行道上的庭院灯均为半夜灯,在半夜车流量与人流量减少时,自动关闭半夜灯。 3.供电电源 ⑴.机场路:在机场路西侧绿化带中设1座户外箱式变配电站,箱式变电站10KV电源由就近变电所引入,户外箱式变电站容量250KVA,负荷率约70%,供电半径小于500m。电源电压等级为AC380V/220V,采用TN-S接地系统。 ⑵.机场南干道:在机场南干道里程F1+650及F3+350东侧绿化带内各设1座户外箱式变配电站,箱式变电站10KV电源由就近变电所引入。户外箱式变电站容量100KVA,负荷率约40%,并预留景观照明回路,供电半径约800m。道路照明电源电压等级为AC380V/220V,采用TN-S接地系统。 4.电缆敷设及路灯接地 照明配电缆采用YJV系列电力电缆,穿热浸塑钢质电缆保护管埋地敷设。人行道埋深≮0.5m,车行道埋深≮0.7m。主干电缆与灯具的支线分支处采用电缆穿刺夹T接,在每挡路灯电缆两端用C10砼包封防盗。 路灯配电系统接地形式均采用TN-S系统,三相间隔供电。PE线在每杆灯处需作重复接地,重复接地电阻≯10欧姆。高杆灯处采用等电位接地环防止跨步电压。 ㈤、电力电缆沟 1.电缆沟布置 在机场路北侧设1.4m×1.4m覆土隐蔽式电缆沟,机场南干道东侧设1.2m×1.2m覆土隐蔽式电缆沟,并与规划中的机场二站出线电缆沟顺接。 2.电缆沟工法 电缆沟暗设盖板宽0.5m,盖板上设置人行道板。电缆沟转角、端头及过路管处均设置活动盖板,直线段每隔15m左右设置7块明装活动盖板,活动盖板宽0.3m,其板顶与人行道板相齐。路口过路管采用Φ150热浸塑钢质保护管组成管束,采用砼包封,电缆沟内支架为热浸塑钢质支架,支架间距0.8m,双侧交错布置。电缆沟每间隔50m设一根排水管,就近将积水排水雨水井中。 3.现状10KV电缆拆迁 现状的机场路南侧的人行道和绿化带中,机场南干道的车行道、人行道和绿化带中的工程范围内均埋有10KV电缆。工程开工前,需约请供电部门,制订架空临时用电方案,拆除现状10KV埋地电缆,待本工程建成后,在新建电缆沟中敷设电缆,再拆除临时用电线路。 ㈥、通信管道 1.管道布置 在机场路南侧设置16ФPVC110和16ФPVC60通信管束群。在机场南干道西侧设置9ФPVC110和12ФPVC60通信管束群。 2.管道工法 人行道上通信管束群顶埋深0.7m,中砂填充。通信管束群在车行道下管束顶埋深>1.0m时用中沙填充管缝,埋深0.8~1.0m时用C20中沙砼包封,埋深<0.8m时用钢筋砼包封。 3.人孔井 每隔80m到100m左右通信人孔井,并在路口处加密。每隔一座通信人孔井设4ФPVC110横向过路管一组,终端设标志井(小号人孔井)以便标识及接线。每座通信人孔设置一根排水管,将积水排入就近的雨水井中。 ㈦、燃气管道 1.管道布置 ⑴.机场路:燃气管道起点对应机场路里程M0+045.20,接**大道上燃气管线,沿机场路向东北敷设至里程M0+960.47,干管总长1035m,设于道路北侧绿化带内。 ⑵.机场南干道:燃气管道起点对应机场路里程M0+045.2,接**大道上燃气管线,沿机场路向西南敷设至里程F0+819.05,再沿机场南干道向西南敷设至机场南干道终点F4+150.22,干管总长4125m,设于道路西侧绿化带内。 2.管材及管径 管径DN300、DN225、DN150及其以下管径的埋地燃气管道均使用抗腐蚀性较强聚乙烯(PE)管,管均采用三层PE防腐的直缝焊接钢管。管径DN160(含)以上中压埋地燃气管道使用燃气用聚乙烯管PE100SDR17.6系列,DN160以下中压埋地燃气管道使用燃气用聚乙烯管PE80SDR11系列。 管径DN300、DN225、DN150及其以下管径的埋地燃气管道均使用抗腐蚀性较强聚乙烯(PE)管,套管均采用三层PE防腐的直缝焊接钢管。管径DN160(含)以上中压埋地燃气管道使用燃气用聚乙烯管PE100SDR17.6系列,DN160以下中压埋地燃气管道使用燃气用聚乙烯管PE80SDR11系列。 3.管道附件 所有燃气管道末端均采用管堵封堵,在管道的起止点及较大路口均设置阀门。 第三节 、 工程现场条件 (一) 、现场地形地貌 本工程区域地貌单元属海漫滩堆积区。现场地大部分为人工填土(石)所覆盖,局部地段为鱼塘。原始地貌已改变,现地面标高南侧介于2.00~7.15m,北侧站坪扩建场地介于0.95~4.75m,总体地势较为平缓。 (二) 、工程地质条件 据业主提供的图纸资料揭示,本工程场地内的地层自上而下分布有人工填土层、海漫滩堆积层、第四系残积层,下伏基岩为加里东期混合花岗岩。拟建场地等级为二级,地基等级为二级。岩土工程勘察等级为乙级。在钻孔控制深度范围内,除了淤泥层外,未发现断裂构造通过,也未发现土洞等能显著影响地基稳定性的不良地质现象,可作为道路设计的拟建场地,但对部分浅部力学性质较差的道路场地形进行软基加固处理。 ( 三 ) 水文地质条件 本工程区域场地内的地表水主要为场地内鱼塘水,地下水主要受大气降水及地表水的渗透补给,在机场南干道南侧有一内排渠。勘察期间测得南侧翡翠停机坪地下水位标高介于0.32~4.71m,北侧站坪扩建场地介于2.87~3.05m。地表水对砼结构不具腐蚀性,南侧翡翠停机坪处地下水对砼结构具弱腐蚀性。 ( 四 ) 场地气候条件 本工程地处北回归线以南,气候属亚热带海洋性季风气候,雨量充足,年平均温度21℃到22℃,最高35℃,最低-2℃。春夏多雨,年降雨量1500~2000㎜。主导风向为东南风,年平均风速2.6m/s,大风日数平均7.3天。 ( 五 ) 工程施工条件 经现场踏勘,工程沿线的施工条件基本上可划分为以下四个情况: ㈠、现状机场路 现状道路两侧规划控制较好,拆迁较少,但地下管线较多,施工条件受到一定的限制。 ㈡、机场南干道(机场站前中央环岛~机场二道段) 现状道路为双向4车道,现状道路,道路两侧为已开发用地,其中道路西侧开发强度明显高于道路东侧,地势平坦,拟改扩建道路工程40米规划走廊内涉及拆迁道路东侧简单的棚屋,施工条件将受到一定的限制。 ㈢、机场南干道(机场二道~机场一道段) 现状道路为双向2车道,道路两侧仅有少量已开发用地,其余均为待开发用地,区内现状大部分为鱼塘,地势较低,规划线位走廊内无拆迁,在拟改扩建道路西侧布设有机场两根专用的输油管道,东侧布设有两条10KV机场专用电缆、两根机场专用控制电缆和一条多孔电信电缆,道路拓宽工程方案需处理好与上述管线相互关系,施工条件将受到一定的限制。 ㈣、机场南干道(机场一道~机场南路段) 该段道路两侧处于待开发状态,为现状鱼塘,地势较低,规划线位走廊内无拆迁,施工条件较好。 ( 六 ) 交通运输条件 本工程交通运输条件较好,外围道路交通较为发达,除机场南干道的机场一道~机场南路段为新建道路外,其余均为现状道路改扩建,工程所需建筑材料和路基填料均可顺现状道路运达各施工工点。但由于机场片区 路网交通流量较大,加之交通管制严格,工程施工过程大量建筑材料和路基填料的运输受到一定制约。 第二章、监理工作范围及内容 第一节、监理工作范围 工作范围: 施工阶段全过程全方位监理。 即本项目所涵盖的所有工程项目的施工阶段的安全管理、质量控制、投资控制、进度控制、组织协调、合同管理、文明施工、信息管理等监理工作。 第二节、 监理工作内容 1.贯彻落实国家有关工程建设法律法规、规范、技术标准及设计文件。贯彻落实《城市基础设施重点工程质量管理办法》、《城市基础设施安全管理办法》、《城市基础设施重点工程文明施工管理办法》。 2.执行工程质量、投资、进度控制;并对工程安全及文明施工实行监督管理。 3.参与图纸会审和设计交底。 4.审查施工单位提出的施工组织设计、施工组织方案并监督实施。重点对施工方案、劳动力、材料、机械设备的组织及保证工程质量、安全、工期和控制造价等方面的措施进行监督,并向业主提出监理意见。 5.审核、督促各分部分项工程的形象进度计划及完成情况,确保总工期按计划实现。 6.审查施工单位选择的分包单位资质情况。 7.检查工程施工质量,对违反设计文件、施工规范和规程的施工行为责令改正,必要时签发工程暂停指令。 8.监督施工单位建立健全质量保证体系,完善施工技术管理制度和落实质量保证措施。 9.按程序完成隐蔽工程、分部、分项工程的质量签认工作,未经签认验收不得进行下道工序。 10.参与工程质量事故处理,并监督事故处理方案的实施。 11.监理单位对工程中使用新材料、新产品、新工艺、新技术的项目,应对其鉴定证明、产品质量标准、使用说明和工艺要求进行质量预控。 12.严格实行施工阶段的投资控制,监理大纲中应编制投资控制工作计划和措施。 13.监督检查施工单位按照指挥部的施工部署,组织施工生产。 14.作好现场临时变更工程、签证工程的核对工作,并作出经济审核意见,遇有较大变更或现场处理问题,处理方案需征得业主认可,严格控制设计变更,对主要施工方案进行技术经济分析。 15.认真编制资金使用计划,确定分解投资控制目标,在施工中作好投资跟踪控制,及时纠偏,并定期与业主联系。 16.拟定本建设工程合同体系及合同管理制度,包括合同草案的拟定、会签、协商、修改、审批、签署、保管等工作制度及流程,对合同执行情况分析和跟踪管理。 17.对现场施工过程中的安全生产、文明施工进行监督,发现有不符合要求的书面通知施工单位改进。 (1)工程监理单位和安全监理人员要严格履行安全监理职责,公正客观、独立自主地开展安全监理工作。发现存在安全事故隐患的,要求施工单位整改或停工处理。 (2)工程监理单位要根据有关规定,完善监理大纲、规划、细则等内业资料,制定本单位和项目监理机构的安全监理制度。 (3)工程监理单位要严格审核施工总承包单位、专业分包单位、起重设备的安、拆单位资质以及施工管理人员和特殊工种作业人员岗位资格,重点审核施工单位是否具备安全生产许可证,对审核不合格的,不得允许进入施工现场施工。 (4)工程监理单位对不具备安全条件的单位,要及时下达停工指令;对不履行安全职责的人员,要清出施工现场;对拒不执行安全监理指令的行为,要及时报告建设行政主管部门。 (5)审查施工单位编制的施工组织设计中的安全技术措施是否符合工程建设强制性标准要求。审查的主要内容应当包括: ①施工单位编制的地下管线保护措施方案是否符合强制性标准要求; ②施工现场临时用电施工组织设计或者安全用电技术措施和电气防火措施是否符合强制性标准要求; ③施工总平面布置图是否符合安全生产的要求,办公、宿舍、食堂、道路等临时设施设置以及排水、防火措施是否符合强制性标准要求。 18.检验、量测、签认已完工程量。参与现场签证及设计变更工程量的认定工作。 19.检查施工单位的工程技术资料。并督促施工单位对工程技术资料的收集、整理、归档,达到规定标准。 20.负责管线迁移及配套工程工程量认证、复核管线施工位置是否符合规划要求,并根据建设单位的要求,协调各管线迁移、配套工程施工单位作好安全生产、文明施工的工作。 21.按期向业主报送监理月报。 22.建立施工过程中的监理档案。 23.组织有关单位进行工程竣工初验。提出工程竣工初验报告。 24.工程竣工后,根据工程实际情况,对施工单位上报的工程结算(含管线迁移、配套工程)进行审核。 25.督促、检查施工单位及时整理竣工文件和验收资料,受理单位工程竣工验收报告,提出监理意见,协助相关部门组织竣工验收建养交接及办理相关竣工备案手续。 26 . 签认建设单位、施工单位选定的材料、构配件及设备的质量,对可能影响工程使用功能、观感的材料、设备进行质量预控;对道路施工所用的混合料需到生产厂家进行全过程旁站监理。 第三节、 监理工作规范化制度 1、监理工作的记录制度 为了给工程的质量、进度、造价控制、工程的变更和索赔处理及工程的竣工验收等各项工作提供可靠的资料和依据,需要建立监理工作记录制度。 (1)监理工作记录分现场监理工作人员日志各单项(标段)工程监理工作日志。 (2)现场监理人员日志是现场监理人员对负责项目的现场施工及监督检查的实际情况记录,其内容包括当日施工部位、项目、施工内容;当日气象情况以及对施工的影响;当日施工承包单位的劳动力、材料、设备、投入和适用情况以及发现的问题;当日完成的工程量及工程形象;当日施工质量及安全情况;当日施工中的其他问题包括
市政改造监理服务投标方案471.docx
下载提示

1.本文档仅提供部分内容试读;

2.支付并下载文件,享受无限制查看;

3.本网站所提供的标准文本仅供个人学习、研究之用,未经授权,严禁复制、发行、汇编、翻译或网络传播等,侵权必究;

4.左侧添加客服微信获取帮助;

5.本文为word版本,可以直接复制编辑使用。


这个人很懒,什么都没留下
未认证用户 查看用户
该文档于 上传
×
精品标书制作
百人专家团队
擅长领域:
工程标 服务标 采购标
16852
已服务主
2892
中标量
1765
平台标师
扫码添加客服
客服二维码
咨询热线:192 3288 5147
公众号
微信客服
客服