文库 货物类投标方案 教学设备

2025年义务教育专项资金教育装备及信息化建设投标方案.docx

DOCX   920页   下载867   2025-08-30   浏览57   收藏87   点赞57   评分-   568665字   198.00

AI慧写标书

十分钟千页标书高效生成

温馨提示:当前文档最多只能预览 15 页,若文档总页数超出了 15 页,请下载原文档以浏览全部内容。
2025年义务教育专项资金教育装备及信息化建设投标方案.docx 第1页
2025年义务教育专项资金教育装备及信息化建设投标方案.docx 第2页
2025年义务教育专项资金教育装备及信息化建设投标方案.docx 第3页
2025年义务教育专项资金教育装备及信息化建设投标方案.docx 第4页
2025年义务教育专项资金教育装备及信息化建设投标方案.docx 第5页
2025年义务教育专项资金教育装备及信息化建设投标方案.docx 第6页
2025年义务教育专项资金教育装备及信息化建设投标方案.docx 第7页
2025年义务教育专项资金教育装备及信息化建设投标方案.docx 第8页
2025年义务教育专项资金教育装备及信息化建设投标方案.docx 第9页
2025年义务教育专项资金教育装备及信息化建设投标方案.docx 第10页
2025年义务教育专项资金教育装备及信息化建设投标方案.docx 第11页
2025年义务教育专项资金教育装备及信息化建设投标方案.docx 第12页
2025年义务教育专项资金教育装备及信息化建设投标方案.docx 第13页
2025年义务教育专项资金教育装备及信息化建设投标方案.docx 第14页
2025年义务教育专项资金教育装备及信息化建设投标方案.docx 第15页
剩余905页未读, 下载浏览全部

开通会员, 优惠多多

6重权益等你来

首次半价下载
折扣特惠
上传高收益
特权文档
AI慧写优惠
专属客服
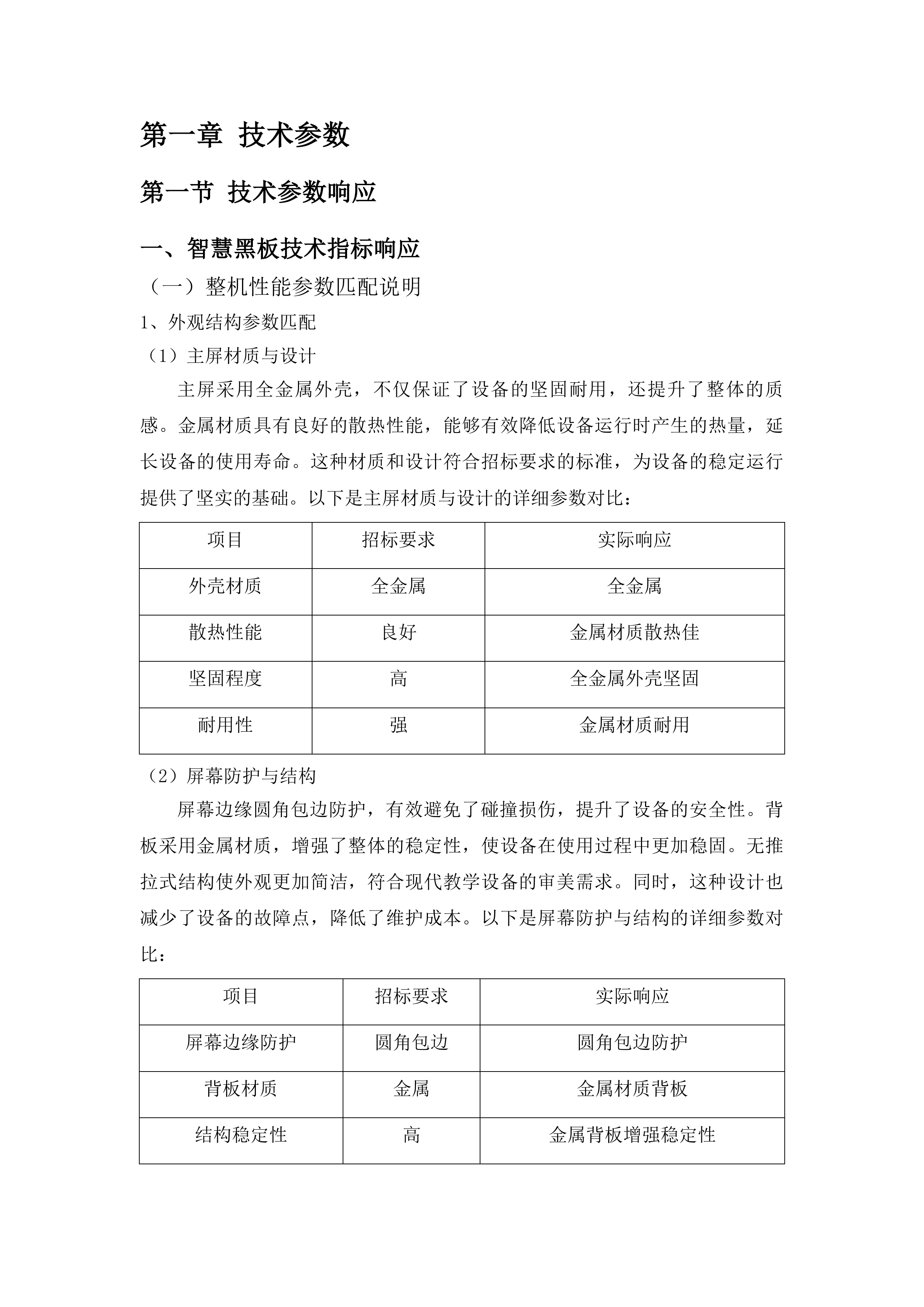
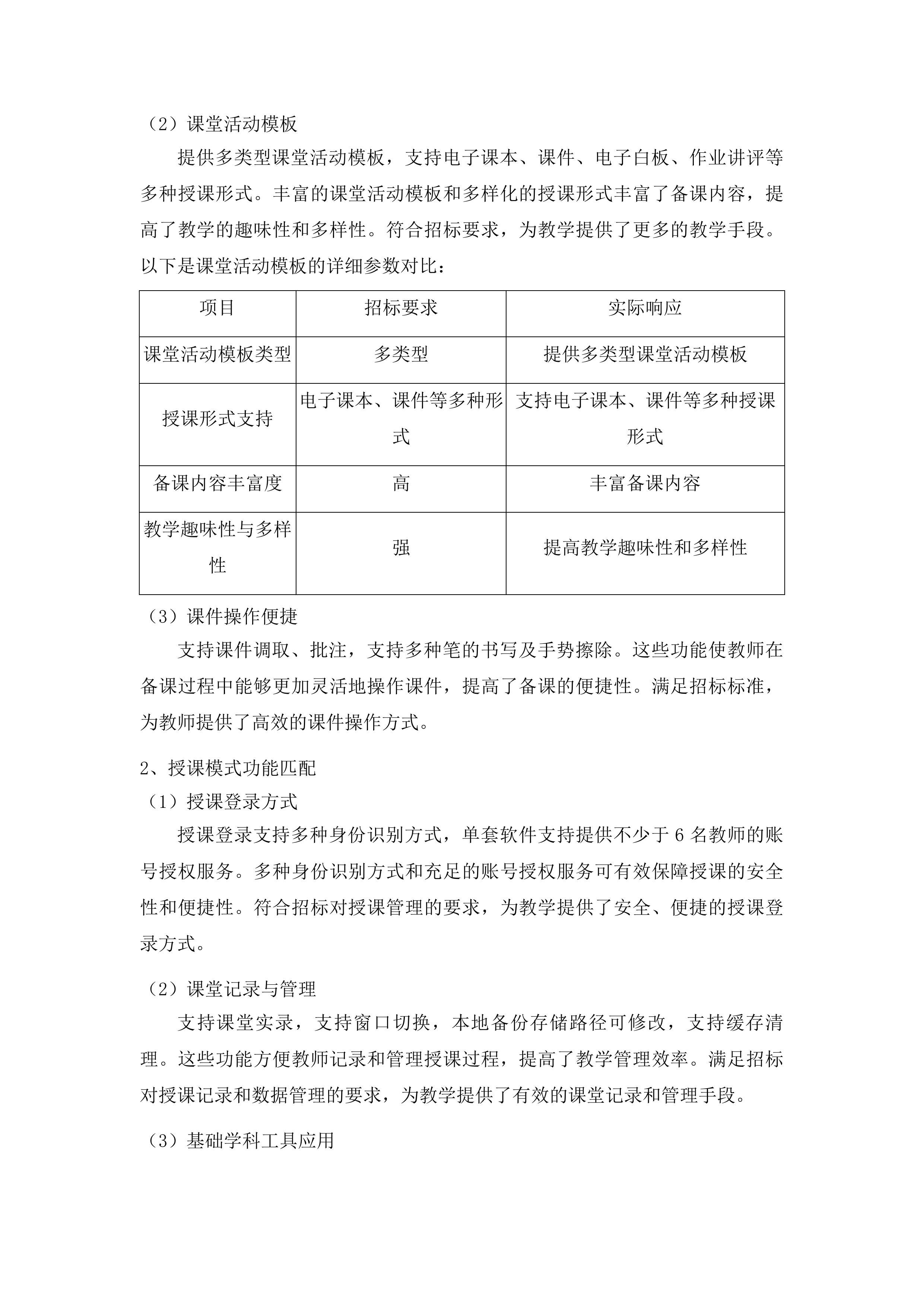
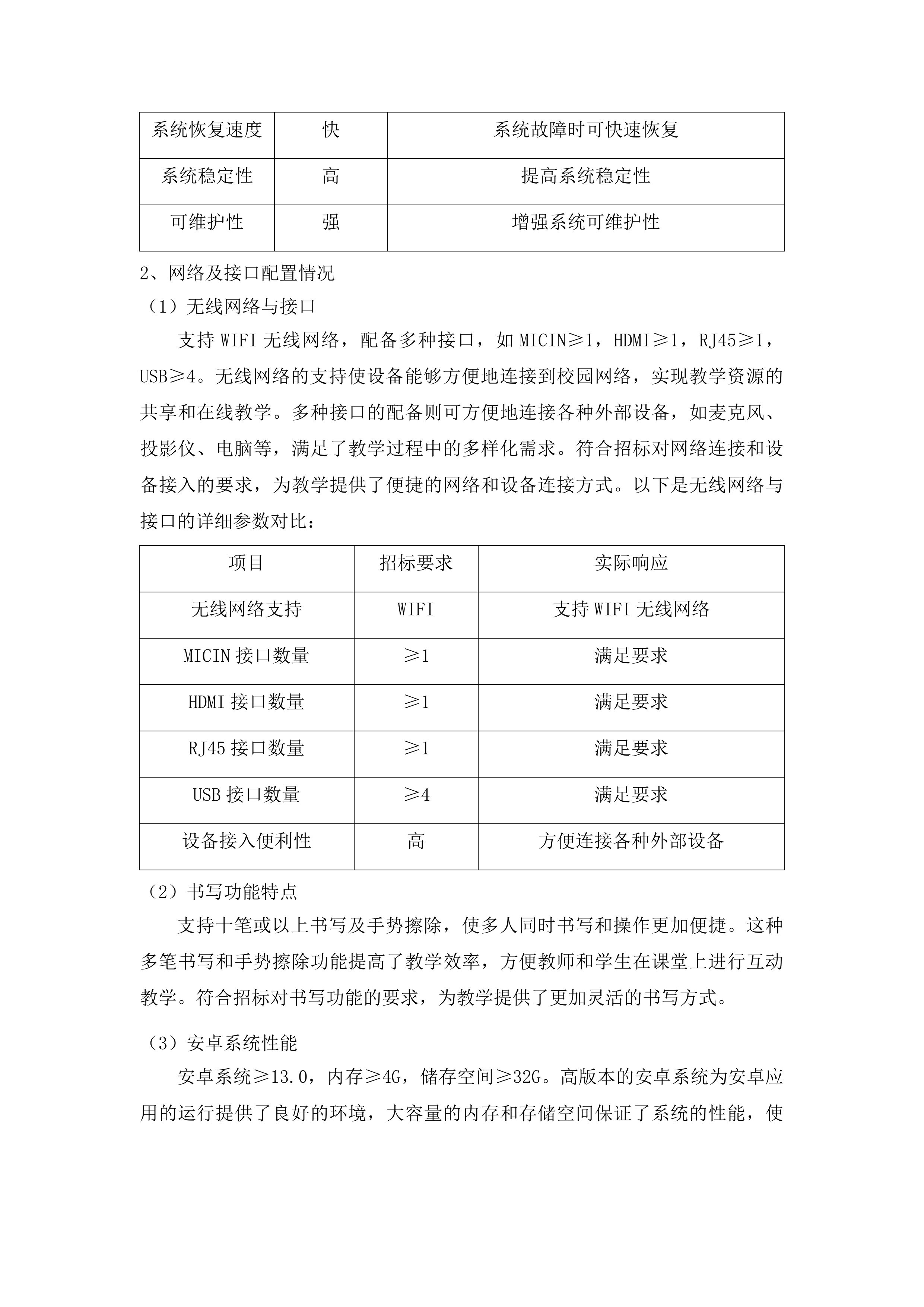
2025年义务教育专项资金教育装备及信息化建设投标方案 第一章 技术参数 6 第一节 技术参数响应 6 一、 智慧黑板技术指标响应 6 二、 录播教室设备参数响应 17 三、 心理设备技术参数响应 26 四、 其他设备参数响应 39 第二节 技术参数证明材料 57 一、 智慧黑板证明文件 57 二、 录播设备证明材料 71 三、 心理设备证明文件 81 四、 其他设备证明材料 102 第三节 产品功能与配置优化 114 一、 智慧黑板配置优化 114 二、 录播系统功能优化 123 三、 心理设备性能优化 137 四、 家具设备配置优化 147 第二章 节能环保 157 第一节 节能产品认证 157 一、 节能认证材料提供 157 二、 国家节能标准响应 175 三、 投标文件信息列明 189 第二节 环保产品认证 207 一、 环保认证材料准备 207 二、 产品环保性能说明 218 三、 认证材料对应性保障 236 第三章 项目管理及实施方案 248 第一节 项目管理机构 248 一、 项目经理部组建 248 二、 项目管理人员资质 272 第二节 项目管理措施及质量保障 276 一、 进度管理计划制定 276 二、 质量检查监督制度 290 三、 项目文档管理制度 310 第三节 培训方案 328 一、 智慧黑板使用培训 328 二、 录播系统操作培训 344 三、 心理设备应用培训 358 四、 培训效果评估机制 370 第四节 质量控制及保证措施 386 一、 产品质量标准把控 386 二、 施工安装质量控制 402 三、 质量问题处理机制 415 第五节 人员配置情况 433 一、 项目实施人员配置 433 二、 人员资质证明材料 461 三、 人员管理保障措施 474 第四章 供货及配送方案 492 第一节 供货计划制定 492 一、 分包供货清单规划 492 二、 整体时间节点控制 512 三、 供货流程阶段划分 522 第二节 运输计划与配置 543 一、 分包装运方案设计 543 二、 运输安全保障配置 560 三、 运输过程管控体系 572 第三节 应急措施 590 一、 运输延误应对策略 590 二、 应急资源保障配置 599 三、 关键设备优先机制 616 第四节 供货保证措施 630 一、 正品采购渠道管控 630 二、 质量证明文件管理 645 三、 供货质量控制流程 658 四、 厂商协作保障机制 672 第五节 进度计划与措施 685 一、 分包装货进度编排 685 二、 进度跟踪汇报机制 700 三、 风险预警应对体系 717 四、 安装衔接配合方案 738 第五章 售后服务计划措施及相关承诺 753 第一节 质保期承诺 753 一、 原厂质保服务期限 753 二、 质保服务内容范围 770 第二节 售后服务计划 775 一、 设备安装调试服务 775 二、 日常维护保养方案 795 三、 全生命周期管理规划 811 第三节 售后服务措施及承诺 824 一、 全天候服务支持体系 824 二、 现场服务执行规范 838 三、 专项服务保障措施 851 第四节 回访措施及相关承诺 862 一、 定期回访执行机制 862 二、 重点设备专项回访 873 三、 回访结果应用措施 886 第五节 售后服务响应时间 892 一、 分级响应时效标准 892 二、 资源保障措施 902 三、 服务质量保障承诺 908 技术参数 技术参数响应 智慧黑板技术指标响应 整机性能参数匹配说明 外观结构参数匹配 主屏材质与设计 主屏采用全金属外壳,不仅保证了设备的坚固耐用,还提升了整体的质感。金属材质具有良好的散热性能,能够有效降低设备运行时产生的热量,延长设备的使用寿命。这种材质和设计符合招标要求的标准,为设备的稳定运行提供了坚实的基础。以下是主屏材质与设计的详细参数对比: 项目 招标要求 实际响应 外壳材质 全金属 全金属 散热性能 良好 金属材质散热佳 坚固程度 高 全金属外壳坚固 耐用性 强 金属材质耐用 屏幕防护与结构 屏幕边缘圆角包边防护,有效避免了碰撞损伤,提升了设备的安全性。背板采用金属材质,增强了整体的稳定性,使设备在使用过程中更加稳固。无推拉式结构使外观更加简洁,符合现代教学设备的审美需求。同时,这种设计也减少了设备的故障点,降低了维护成本。以下是屏幕防护与结构的详细参数对比: 项目 招标要求 实际响应 屏幕边缘防护 圆角包边 圆角包边防护 背板材质 金属 金属材质背板 结构稳定性 高 金属背板增强稳定性 外观简洁度 高 无推拉式结构简洁 内部连接与屏间过渡 外部无可见内部功能模块连接线,保证了设备的安全性和美观性。这种设计不仅使设备外观更加整洁,还减少了连接线对设备内部空间的占用,提高了设备的集成度。主副屏过渡平滑在同一平面,中间无单独边框阻隔,符合招标对屏幕衔接的要求,为用户提供了更加流畅的视觉体验。以下是内部连接与屏间过渡的详细参数对比: 项目 招标要求 实际响应 内部连接线 不可见 外部无可见连接线 屏间过渡 平滑 主副屏过渡平滑 边框设计 无单独边框 中间无单独边框阻隔 视觉体验 流畅 提供流畅视觉体验 尺寸显示参数响应 整体与主屏尺寸 整体外观尺寸和中间主屏尺寸均满足招标规定的最小值要求,能适应不同的安装环境。较大的屏幕尺寸提供了更广阔的显示区域,方便教师展示教学内容,提高了教学效果。以下是整体与主屏尺寸的详细参数对比: 项目 招标要求 实际响应 整体宽度 ≥4200mm 符合要求 整体高度 ≥1200mm 符合要求 主屏尺寸 ≥86吋 符合要求 安装适应性 适应不同环境 能适应不同安装环境 显示比例与分辨率 显示比例为常见的16:9,分辨率不小于3840×2160,实现4KUHD超高清显示。这种高分辨率的显示效果能够清晰地展示教学内容,使学生能够更清楚地看到细节,提高了学习效率。同时,16:9的显示比例符合大多数教学资源的格式要求,方便教师进行教学内容的展示和分享。符合招标对显示效果的要求,为教学提供了优质的视觉支持。 屏幕亮度达标 屏幕亮度≥350cd/㎡,能在不同的光照环境下提供清晰的显示效果。无论是在明亮的教室还是较暗的环境中,学生都能够清晰地看到屏幕上的内容,避免了因亮度不足而导致的视觉疲劳。满足招标的亮度标准,为教学提供了良好的显示条件。 触控及其他性能符合 电容触控技术 采用电容触控技术,支持20点及以上触控,可实现多人同时操作。这种多点触控技术大大提高了设备的交互性和使用效率,方便教师和学生在课堂上进行互动教学。满足招标对触控灵活性的要求,为教学提供了更加便捷的操作方式。以下是电容触控技术的详细参数对比: 项目 招标要求 实际响应 触控技术 电容触控 电容触控技术 触控点数 ≥20点 支持20点及以上触控 操作灵活性 高 可实现多人同时操作 交互性 强 提高设备交互性 书写面板特性 书写面板采用防眩光全钢化防爆玻璃面板,表面硬度≥9H。这种面板既能防止反光影响观看,又具有良好的安全性和耐用性。即使在强光照射下,教师和学生也能够清晰地看到书写内容,提高了教学效果。同时,高硬度的面板能够抵抗划痕和磨损,延长了设备的使用寿命。符合招标标准,为教学提供了可靠的书写工具。以下是书写面板特性的详细参数对比: 项目 招标要求 实际响应 面板材质 防眩光全钢化防爆玻璃 防眩光全钢化防爆玻璃面板 表面硬度 ≥9H 表面硬度≥9H 防眩光效果 好 防止反光影响观看 安全性与耐用性 高 具有良好安全性和耐用性 其他性能指标 自带触控笔方便书写操作,支持前置按键功能设置,内置2.2声道扬声器,总功率≥60W。触控笔的配备使教师在书写时更加方便快捷,前置按键功能设置则提供了更加个性化的操作方式。内置的高功率扬声器提供了良好的音频效果,使学生能够清晰地听到教学内容。各项性能均达到招标要求,为教学提供了全方位的支持。 系统配置详细技术描述 处理器及存储参数说明 处理器性能达标 搭载Intel酷睿系列i7、12代及以上处理器,CPU主频≥2.0GHz。这种高性能的处理器能够满足智慧黑板的多任务处理需求,使设备在运行多个教学软件和应用程序时依然能够保持流畅。符合招标的性能要求,为教学提供了强大的计算支持。 硬盘与内存规格 硬盘≥512G固态硬盘,内存≥16G。大容量的硬盘提供了充足的存储空间,方便教师存储教学资料和学生作业。高速的内存则确保了系统的流畅运行,使设备在处理大量数据时不会出现卡顿现象。满足招标标准,为教学提供了稳定的存储和运行环境。 双系统备份优势 具备OPS电脑和安卓恢复原厂设置的双系统备份,在系统出现故障时可快速恢复。这种双系统备份机制提高了系统的稳定性和可维护性,减少了因系统故障而导致的教学中断时间。符合招标对系统可靠性的要求,为教学提供了可靠的保障。以下是双系统备份的详细参数对比: 项目 招标要求 实际响应 系统备份类型 双系统备份 OPS电脑和安卓恢复原厂设置双系统备份 系统恢复速度 快 系统故障时可快速恢复 系统稳定性 高 提高系统稳定性 可维护性 强 增强系统可维护性 网络及接口配置情况 无线网络与接口 支持WIFI无线网络,配备多种接口,如MICIN≥1,HDMI≥1,RJ45≥1,USB≥4。无线网络的支持使设备能够方便地连接到校园网络,实现教学资源的共享和在线教学。多种接口的配备则可方便地连接各种外部设备,如麦克风、投影仪、电脑等,满足了教学过程中的多样化需求。符合招标对网络连接和设备接入的要求,为教学提供了便捷的网络和设备连接方式。以下是无线网络与接口的详细参数对比: 项目 招标要求 实际响应 无线网络支持 WIFI 支持WIFI无线网络 MICIN接口数量 ≥1 满足要求 HDMI接口数量 ≥1 满足要求 RJ45接口数量 ≥1 满足要求 USB接口数量 ≥4 满足要求 设备接入便利性 高 方便连接各种外部设备 书写功能特点 支持十笔或以上书写及手势擦除,使多人同时书写和操作更加便捷。这种多笔书写和手势擦除功能提高了教学效率,方便教师和学生在课堂上进行互动教学。符合招标对书写功能的要求,为教学提供了更加灵活的书写方式。 安卓系统性能 安卓系统≥13.0,内存≥4G,储存空间≥32G。高版本的安卓系统为安卓应用的运行提供了良好的环境,大容量的内存和存储空间保证了系统的性能,使设备能够流畅地运行各种教学应用程序。满足招标标准,为教学提供了稳定的安卓系统支持。 系统备份及其他特性 双系统备份作用 具备OPS电脑和安卓恢复原厂设置的双系统备份,在系统出现问题时可快速恢复。这种双系统备份机制增强了系统的可靠性,减少了因系统故障而导致的教学中断时间。满足招标对系统稳定性的要求,为教学提供了可靠的保障。 护眼及调节功能 支持护眼模式,具备色温调节和透明度调节功能。护眼模式可减少眼睛疲劳,色温调节和透明度调节功能则可根据不同的环境光线进行调整,为用户提供更加舒适的视觉体验。符合环保和健康要求,满足招标对设备使用体验的要求。 故障检测与还原 具备故障检测、系统还原功能,可及时发现和解决系统故障。这种功能方便了系统的维护和管理,减少了设备的维修时间和成本。符合招标对系统可维护性的要求,为教学提供了可靠的系统维护保障。以下是故障检测与还原的详细参数对比: 项目 招标要求 实际响应 故障检测功能 有 具备故障检测功能 系统还原功能 有 具备系统还原功能 故障解决及时性 高 可及时发现和解决系统故障 系统维护便利性 强 方便系统维护和管理 备授课软件功能逐项对照 备课模式功能响应 备课网盘功能 备课空间提供教师个人备课网盘,可按文件类型归类,支持一键搜索资源。这种备课网盘功能方便教师整理和查找备课资料,提高了备课效率。满足招标对备课资源管理的要求,为教师提供了便捷的备课工具。 课堂活动模板 提供多类型课堂活动模板,支持电子课本、课件、电子白板、作业讲评等多种授课形式。丰富的课堂活动模板和多样化的授课形式丰富了备课内容,提高了教学的趣味性和多样性。符合招标要求,为教学提供了更多的教学手段。以下是课堂活动模板的详细参数对比: 项目 招标要求 实际响应 课堂活动模板类型 多类型 提供多类型课堂活动模板 授课形式支持 电子课本、课件等多种形式 支持电子课本、课件等多种授课形式 备课内容丰富度 高 丰富备课内容 教学趣味性与多样性 强 提高教学趣味性和多样性 课件操作便捷 支持课件调取、批注,支持多种笔的书写及手势擦除。这些功能使教师在备课过程中能够更加灵活地操作课件,提高了备课的便捷性。满足招标标准,为教师提供了高效的课件操作方式。 授课模式功能匹配 授课登录方式 授课登录支持多种身份识别方式,单套软件支持提供不少于6名教师的账号授权服务。多种身份识别方式和充足的账号授权服务可有效保障授课的安全性和便捷性。符合招标对授课管理的要求,为教学提供了安全、便捷的授课登录方式。 课堂记录与管理 支持课堂实录,支持窗口切换,本地备份存储路径可修改,支持缓存清理。这些功能方便教师记录和管理授课过程,提高了教学管理效率。满足招标对授课记录和数据管理的要求,为教学提供了有效的课堂记录和管理手段。 基础学科工具应用 具备基础学科工具,支持多种笔的书写及手势擦除。基础学科工具的配备和多样化的书写功能可满足不同学科的教学需求,提高了授课的效率和质量。符合招标标准,为教学提供了全面的学科教学支持。 软件授权及质保服务 软件授权证明 提供厂家针对本项目的授权书和售后服务承诺函原件。授权书和售后服务承诺函原件保证了软件的合法来源和使用,为软件的使用提供了法律保障。符合招标对软件授权的要求,为教学提供了合法、可靠的软件支持。以下是软件授权证明的详细参数对比: 项目 招标要求 实际响应 软件授权证明类型 授权书和售后服务承诺函原件 提供厂家针对本项目的授权书和售后服务承诺函原件 软件合法性保障 高 保证软件合法来源和使用 软件使用可靠性 强 为软件使用提供法律保障 原厂质保期限 提供至少三年原厂质保服务。原厂质保服务为软件的后续维护和升级提供了保障,减少了软件使用过程中的后顾之忧。满足招标对软件售后支持的要求,为教学提供了长期、稳定的软件售后保障。 账号授权数量 单套软件支持提供不少于6名教师的账号授权服务。充足的账号授权数量可满足多人同时使用的教学需求,提高了软件的使用效率。符合招标对软件使用规模的要求,为教学提供了足够的软件使用账号支持。 硬件低蓝光技术指标说明 低蓝光技术原理阐述 1)采用硬件低蓝光背光技术,从光源处减少蓝光的发射。这种技术通过特殊的光学材料和电路设计,对蓝光进行过滤和控制,从而降低蓝光的强度。 2)通过特殊的光学材料和电路设计,降低蓝光对眼睛的伤害。这些光学材料和电路设计能够优化光线的分布和质量,减少蓝光对眼睛的刺激。 3)该技术符合相关的护眼标准,保障了使用者的健康。经过专业的检测和认证,该技术能够有效减少蓝光对眼睛的危害,为使用者提供更加健康的视觉环境。采用硬件低蓝光背光技术,不仅能够从根源上减少蓝光的发射,还能通过优化光学设计和电路控制,降低蓝光对眼睛的伤害。这种技术的应用符合现代社会对健康和环保的要求,为使用者提供了更加舒适和安全的使用体验。同时,该技术也经过了严格的测试和验证,确保其符合相关的护眼标准,能够有效保障使用者的健康。在教学场景中,长时间使用电子设备会对学生和教师的眼睛造成一定的伤害,而硬件低蓝光技术的应用能够有效缓解这一问题,提高教学的质量和效率。 前置接口规格参数响应 前置接口类型匹配 Typec接口功能 Typec接口具备高速数据传输能力,能够快速连接外部设备,如移动硬盘、U盘等。这种高速数据传输能力使得教师在教学过程中能够快速地将教学资料传输到智慧黑板上,提高了教学效率。同时,Typec接口还支持多种功能,如充电、视频输出等,增加了设备的实用性。满足教学过程中的数据交换需求,符合招标对接口功能的要求。 USB3.0接口优势 USB3.0接口传输速度快,可外接鼠标、键盘、摄像头等多种设备。高速的传输速度使得数据的传输更加高效,教师可以快速地将外部设备中的数据导入到智慧黑板中。多种设备的外接支持提高了智慧黑板的扩展性和实用性,使其能够满足不同的教学需求。达到招标标准,为教学提供了更加便捷的设备连接方式。 接口类型合规 前置接口类型与招标文件一致,保证了设备的兼容性和可操作性。这种一致性使得智慧黑板能够与各种外部设备进行无缝连接,提高了设备的使用效率。同时,合规的接口类型也确保了设备的安全性和稳定性。满足招标对接口配置的要求,为教学提供了可靠的接口支持。以下是接口类型合规的详细参数对比: 项目 招标要求 实际响应 前置接口类型 与招标文件一致 前置接口类型与招标文件一致 设备兼容性 高 保证设备兼容性 可操作性 强 提高设备可操作性 安全性与稳定性 高 确保设备安全性和稳定性 前置接口数量达标 Typec接口数量需求 Typec接口数量≥1,可在需要时连接高速数据传输设备,如高性能平板电脑等。充足的Typec接口数量能够满足教学中的多样化需求,教师可以根据需要随时连接高速数据传输设备,提高了教学的灵活性。符合招标对接口数量的要求,为教学提供了足够的接口支持。以下是Typec接口数量需求的详细参数对比: 项目 招标要求 实际响应 Typec接口数量 ≥1 Typec接口数量≥1 高速数据传输设备连接需求 满足 可连接高速数据传输设备 教学灵活性提升 高 提高教学灵活性 USB3.0接口数量保障 USB3.0接口数量≥2,可同时连接多个USB设备,如打印机、扫描仪等。多个USB接口的配备使得智慧黑板能够同时连接多个外部设备,提高了设备的使用效率。教师可以在教学过程中同时使用打印机、扫描仪等设备,方便了教学资料的打印和扫描。达到招标标准,为教学提供了高效的设备连接方式。 接口数量整体达标 前置接口数量完全响应了招标文件的要求,能够满足教学过程中的各种设备连接需求。无论是高速数据传输设备还是普通的USB设备,都能够通过前置接口与智慧黑板进行连接,保证了智慧黑板的正常使用。同时,充足的接口数量也为未来的设备升级和扩展提供了可能。保证了智慧黑板的正常使用,为教学提供了稳定的设备连接保障。 前置接口性能保证 电气性能稳定 前置接口具备良好的电气性能,能够保证数据传输的稳定性和准确性。稳定的电气性能可以避免数据丢失或传输错误,确保教学资料的准确传输。同时,良好的电气性能也能够延长接口的使用寿命,降低设备的维护成本。符合招标对接口性能的要求,为教学提供了可靠的数据传输保障。以下是电气性能稳定的详细参数对比: 项目 招标要求 实际响应 电气性能稳定性 高 前置接口具备良好电气性能 数据传输稳定性与准确性 高 保证数据传输稳定性和准确性 接口使用寿命 长 延长接口使用寿命 设备维护成本 低 降低设备维护成本 接口耐用性强 接口的耐用性高,可承受多次插拔而不损坏。高耐用性的接口能够适应频繁的设备插拔操作,减少了接口损坏的风险。这不仅降低了设备的维护成本,还提高了设备的使用效率。延长了接口的使用寿命,降低了设备的维护成本。达到招标标准,为教学提供了持久的设备连接保障。以下是接口耐用性强的详细参数对比: 项目 招标要求 实际响应 接口耐用性 高 接口耐用性高 插拔次数承受能力 多 可承受多次插拔 接口损坏风险 低 减少接口损坏风险 设备维护成本与使用效率 维护成本低、使用效率高 降低维护成本,提高使用效率 接口质量达标 前置接口的性能完全符合招标的质量要求,能够为智慧黑板的正常使用提供可靠的保障。优质的接口质量确保了设备的稳定性和可靠性,使得智慧黑板能够在教学过程中稳定运行。无论是数据传输还是设备连接,都能够得到有效的保障。能够为智慧黑板的正常使用提供可靠的保障,为教学提供了稳定的设备支持。 录播教室设备参数响应 录播主机嵌入式架构参数 处理器核心参数 核心数量说明 录播主机采用嵌入式架构处理器,同时内置GPU与NPU协处理器,CPU核心数≥8。此设计可高效处理多种复杂任务,如在同时进行多路高清视频录制、实时视频编解码、智能分析跟踪等操作时,能确保录播主机稳定运行,不会出现卡顿或处理延迟的情况,为教学录播提供坚实的性能保障。 主频参数要求 核心主频≥2.4GHz,确保录播主机具备优质性能,能够快速响应各种操作。在实际使用中,高主频能使录播主机在短时间内完成大量数据的处理和运算,无论是实时录制、直播,还是对录制内容进行分析和处理,都能迅速响应,保证教学过程的流畅性和高效性。 协处理器优势 内置的GPU与NPU协处理器,可有效提升录播主机的图形处理和人工智能计算能力。GPU能显著提高视频画面的渲染速度和质量,使录制的视频画面更加清晰、流畅、美观。NPU则专注于人工智能计算,如AI全场景跟踪、AI板书分析等功能,都依赖于NPU的强大计算能力。以下是协处理器优势的具体体现: 协处理器类型 优势体现 应用场景 GPU 提升视频画面渲染速度和质量 高清视频录制、直播 NPU 增强人工智能计算能力 AI全场景跟踪、AI板书分析 接口功能特性 一线通功能 录播主机支持视频一线通、音频一线通,简化了设备连接,提高了信号传输的稳定性。通过一线通功能,只需一根线缆即可同时传输视频和音频信号,减少了线缆的数量和复杂性,降低了故障发生的概率。同时,稳定的信号传输能保证录制和直播的音视频质量,避免出现信号中断、杂音等问题。 编解码兼容性 兼容标准H.264视频编解码能力,支持多种分辨率和音频编解码协议,可适应不同的使用场景。在不同的教学环境中,可能需要不同的视频分辨率和音频格式。录播主机的编解码兼容性使其能够灵活适应这些需求,无论是在高清录播教室,还是在普通的教学场所,都能提供高质量的录播服务。 接口多样性 具备多种接口,方便与其他设备进行连接和数据传输。这些接口包括但不限于HDMI、USB、RJ45等,可连接摄像机、显示器、存储设备等多种设备。以下是接口多样性的具体体现: 接口类型 功能用途 可连接设备 HDMI 高清视频传输 显示器、投影仪 USB 数据传输、设备供电 存储设备、外接摄像头 RJ45 网络连接 路由器、交换机 软件架构设计 B/S架构优势 软件采用B/S架构设计,用户可通过浏览器访问和操作录播主机,无需安装额外的客户端软件。这大大降低了用户的使用门槛和维护成本,用户只需在任何一台联网的设备上打开浏览器,即可随时随地对录播主机进行管理和操作,如录制控制、视频回放、参数设置等。 功能多样性 支持AI全场景跟踪、画面同步、中英双语切换等多种功能,满足不同用户的需求。以下是部分功能的详细介绍: 功能名称 功能描述 应用场景 AI全场景跟踪 自动跟踪教学过程中的人物和物体 课堂教学、会议录制 画面同步 确保多个画面之间的同步显示 多机位录制、远程教学 中英双语切换 支持界面和语音的中英双语切换 国际交流、外语教学 数据分析能力 具备学生学情分析和教师教情分析能力,为教学评估提供数据支持。通过对录制的教学视频进行分析,可获取学生的学习行为、参与度、注意力等信息,以及教师的教学方法、时间分配、互动情况等数据。这些数据有助于教师了解教学效果,发现问题并及时调整教学策略,同时也为学校的教学管理提供参考依据。 数字展台硬件性能指标 硬件像素参数 高像素优势 数字展台硬件像素≥1300万像素,可提供清晰的图像和视频,满足教学展示的需求。在教学过程中,高像素的数字展台能够清晰地展示教材、实验器材、手写板书等内容,让学生能够更清楚地看到细节,提高学习效果。即使在放大展示时,图像依然保持清晰,不会出现模糊或失真的情况。 变焦能力 具备≥1000%倍数码变焦功能,可对展示内容进行局部放大,方便学生观看细节。在展示一些细微的物体或文字时,通过数码变焦功能可以将其放大,让学生能够更清楚地观察和学习。同时,变焦操作简单方便,教师可以根据需要随时调整放大倍数。 幅面支持 支持幅面≥A4,可满足大多数文档和资料的展示需求。在教学中,常见的教材、试卷、作业等大多为A4尺寸,数字展台能够完整地展示这些内容,无需裁剪或拼接。以下是幅面支持的具体体现: 幅面尺寸 适用文档类型 展示效果 A4 教材、试卷、作业 完整展示,无需裁剪 供电与安装方式 USB供电 数字展台采用电脑USB供电,无需额外的电源适配器,使用方便。这不仅减少了设备的占用空间和线缆数量,还提高了设备的便携性。教师可以轻松地将数字展台连接到电脑上,随时随地进行展示操作,无需担心电源插座的问题。以下是USB供电的优势: 供电方式 优势体现 应用场景 USB供电 无需额外电源适配器,使用方便 移动教学、临时展示 磁吸关箱设计 带磁吸关箱,方便收纳和携带,同时保护设备不受损坏。在不使用数字展台时,通过磁吸关箱可以将其轻松收纳起来,减少占用空间。而且磁吸设计能够确保关箱牢固,防止设备在携带过程中受到碰撞或损坏。 壁挂式安装 支持壁挂式安装,节省空间,且安装方式灵活。壁挂式安装可以将数字展台固定在墙壁上,不占用桌面空间,使教学环境更加整洁。同时,教师可以根据需要调整安装高度和角度,以获得最佳的展示效果。以下是壁挂式安装的优势: 安装方式 优势体现 应用场景 壁挂式安装 节省空间,安装灵活 教室空间有限、固定展示位置 软件功能特点 触摸功能 软件支持10点以上触摸,操作方便快捷,可实现多人同时操作。在教学过程中,多名学生可以同时在数字展台上进行触摸操作,如放大、缩小、移动等,增加了学生的参与度和互动性。以下是触摸功能的具体体现: 触摸点数 功能优势 应用场景 10点以上 多人同时操作,方便快捷 小组讨论、互动教学 文字识别功能 具备自动文字正向、OCR框选识别文字等功能,提高了文档处理的效率。在展示文档时,教师可以通过文字识别功能将文档中的文字快速提取出来,进行编辑、复制、翻译等操作,节省了时间和精力。同时,OCR框选识别文字功能可以准确识别各种字体和格式的文字,提高了识别的准确性。 资料分享功能 支持资料与图片分享、一键PDF合成等功能,方便教师与学生之间的交流和共享。教师可以将展示的资料和图片直接分享给学生,学生可以通过手机或电脑接收并查看。一键PDF合成功能可以将展示的内容快速合成为PDF文件,方便保存和打印。 资源管理平台软件功能点 信息管理功能 录播管理 资源管理平台软件具备录播管理功能,可对录播课程进行全面管理,包括录制、存储、播放等。通过录播管理功能,教师可以方便地控制录播设备的录制开始和停止,选择录制的课程和时间。同时,平台能够自动存储录制的课程,并提供便捷的播放功能,教师和学生可以随时回顾和学习。 多级平台对接 支持多级平台对接,方便与其他教育平台进行数据交互和共享。通过多级平台对接,学校可以将录播课程和教学资源与其他教育平台进行整合,实现资源的共享和互通。以下是多级平台对接的具体体现: 对接平台类型 对接方式 数据交互内容 其他教育平台 API接口对接 录播课程、教学资源 资源颗粒度管理 可对资源进行颗粒度管理,提高资源的利用效率和管理精度。通过资源颗粒度管理,学校可以将教学资源按照不同的维度进行分类和管理,如课程、章节、知识点等。这样可以更精准地查找和使用资源,提高资源的利用效率。以下是资源颗粒度管理的优势: 管理方式 优势体现 应用场景 资源颗粒度管理 提高资源利用效率和管理精度 教学资源丰富、多课程教学 直播点播功能 主流协议直播 基于主流协议直播技术,支持流媒体转发服务和集群技术,确保直播的稳定性和流畅性。主流协议直播技术能够适应不同的网络环境,通过流媒体转发服务和集群技术,可以将直播内容快速、稳定地传输到多个终端设备。以下是主流协议直播的优势: 直播技术 优势体现 应用场景 主流协议直播 适应不同网络环境,确保直播稳定流畅 在线教学、大型会议直播 多码率支持 支持多码率设置,可根据网络情况自动调整码率,保证观看体验。在不同的网络环境下,通过多码率支持功能,平台可以自动调整直播的码率,以保证视频的流畅播放。在网络带宽较低时,降低码率以减少数据传输量;在网络带宽较高时,提高码率以提供更高质量的视频。以下是多码率支持的优势: 码率设置方式 优势体现 应用场景 多码率支持 根据网络情况自动调整码率,保证观看体验 网络环境不稳定、多用户观看 直播权限管理 可设置直播权限及密码,确保直播内容的安全性和隐私性。通过直播权限管理功能,学校可以对直播的观看权限进行设置,只有授权的用户才能观看直播内容。同时,设置密码可以进一步保护直播的隐私,防止未经授权的人员观看。以下是直播权限管理的优势: 管理方式 优势体现 应用场景 直播权限管理 确保直播内容的安全性和隐私性 内部教学、敏感内容直播 微课管理功能 微课时长限制 提供微课管理模块,支持自定义微课时长限制,满足不同教学需求。教师可以根据教学内容和目标,灵活设置微课的时长。对于一些简单的知识点,可以设置较短的微课时长;对于复杂的内容,可以适当延长微课时长。以下是微课时长限制的优势: 管理方式 优势体现 应用场景 微课时长限制 满足不同教学需求,提高教学效率 碎片化学习、针对性教学 专业录制软件 支持专业微课录制软件,可实现三路视频源切换及组合布局录制。通过专业微课录制软件,教师可以同时录制多个视频源,并进行切换和组合布局,丰富微课的内容和形式。例如,可以同时录制教师的讲解画面、课件演示画面和学生的互动画面,提高微课的教学效果。 PPT课件导入 支持PPT课件导入、批注功能,方便教师进行微课制作。教师可以将制作好的PPT课件直接导入到微课录制软件中,并进行批注和讲解。这样可以节省制作微课的时间和精力,同时提高微课的质量。以下是PPT课件导入的优势: 功能特点 优势体现 应用场景 PPT课件导入、批注 方便教师进行微课制作,提高质量 PPT教学、微课制作 AI边缘计算能力参数说明 计算能力优势 实时处理能力 录播主机的AI边缘计算能力可实现实时数据处理,快速响应教学场景中的各种需求。在教学过程中,需要对学生的行为、表情、语音等数据进行实时分析,以便及时调整教学策略。AI边缘计算能力能够在本地快速处理这些数据,无需将大量数据传输到云端,从而实现实时响应。 降低网络依赖 在边缘端进行计算,减少数据传输量,降低对网络的依赖,提高系统的稳定性。在网络不稳定的情况下,传统的云计算方式可能会出现数据传输延迟或中断的问题。而AI边缘计算能力可以在本地完成大部分计算任务,减少数据传输量,从而降低对网络的依赖,保证系统的稳定运行。 智能分析能力 能够对学生学情和教师教情进行智能分析,为教学决策提供数据支持。通过对录播视频和教学数据的分析,AI边缘计算能力可以获取学生的学习行为、参与度、注意力等信息,以及教师的教学方法、时间分配、互动情况等数据。以下是智能分析能力的具体体现: 分析对象 分析内容 应用场景 学生学情 学习行为、参与度、注意力 个性化教学、学习评估 教师教情 教学方法、时间分配、互动情况 教学改进、教学评估 与系统的协同性 软件架构适配 AI边缘计算能力与录播主机的软件架构高度适配,可充分发挥系统的整体性能。录播主机的软件架构经过精心设计,与AI边缘计算能力紧密结合,能够实现高效的数据传输和处理。这种适配性使得系统在运行过程中更加稳定、流畅,能够充分发挥AI边缘计算的优势。 功能协同发挥 与录播主机的其他功能协同发挥作用,如AI全场景跟踪、画面同步等,提升教学体验。AI边缘计算能力为这些功能提供了强大的计算支持,使得它们能够更加精准、高效地运行。例如,在AI全场景跟踪中,AI边缘计算能力可以实时分析视频画面,准确跟踪人物和物体的运动轨迹。 数据交互高效 实现高效的数据交互,确保AI边缘计算结果能够及时反馈到系统中,为教学提供实时支持。在教学过程中,AI边缘计算结果需要及时反馈给教师和学生,以便他们能够根据结果进行调整和决策。高效的数据交互机制能够保证计算结果的实时性和准确性,为教学提供有力的支持。 应用场景拓展 教学分析应用 可应用于教学分析场景,如对学生的学习行为、教师的教学效果进行深入分析。通过AI边缘计算能力,可以对录播视频和教学数据进行全面、深入的分析,挖掘其中的潜在信息。例如,分析学生的学习行为模式,找出学习困难的学生;评估教师的教学效果,提出改进建议。 智能跟踪应用 在AI全场景跟踪中发挥重要作用,实现更精准的跟踪和分析。AI边缘计算能力可以实时处理视频画面,准确识别和跟踪人物和物体的运动轨迹。在教学场景中,能够实现对教师和学生的全场景跟踪,为教学提供更加丰富的信息。以下是智能跟踪应用的具体体现: 应用场景 功能优势 实现方式 AI全场景跟踪 精准跟踪和分析,提供丰富信息 实时处理视频画面,识别运动轨迹 个性化教学支持 为个性化教学提供支持,根据学生的学习情况提供定制化的学习建议和资源。通过对学生的学习行为和数据进行分析,AI边缘计算能力可以了解每个学生的学习特点和需求,为他们提供个性化的学习建议和资源。例如,为学习困难的学生提供额外的辅导资料,为学有余力的学生提供拓展学习内容。 心理设备技术参数响应 心理测评系统功能模块 内置系统响应 心理测评系统 我公司提供的心理测评系统可进行全面的心理测评,涵盖多种常见的心理领域。该系统能通过科学的测评量表和方法,收集用户在情绪、认知、人格等多个维度的心理数据,为后续的心理分析和干预提供基础数据。这些数据将为专业人员深入了解用户的心理状态提供有力支持,以便制定个性化的心理干预方案。系统的测评过程高效、准确,能够快速生成详细的测评报告,为心理工作的开展提供便利。 心理测评预警系统 心理测评预警系统能够实时监测用户的心理状态,利用先进的算法和模型,及时发现潜在的心理问题。一旦检测到异常情况,系统会迅速发出预警信号,提醒相关人员及时采取干预措施。预警信号的发出基于科学的评估标准和阈值设定,确保能够准确识别真正需要关注的心理问题。通过及时的预警和干预,可以有效预防心理问题的恶化,保障用户的心理健康。 心理数据云平台系统 功能 描述 云端存储 实现心理数据的云端存储,确保数据的安全性和可靠性,避免数据丢失。 数据管理 提供便捷的数据管理功能,包括数据的分类、检索、统计等,方便数据的分析和利用。 数据共享 支持数据的共享,不同的授权用户可以根据权限访问和使用相关数据,促进心理工作的协同开展。 数据分析 具备强大的数据分析功能,能够对大量的心理数据进行挖掘和分析,为心理研究和决策提供支持。 系统功能响应 界面丰富多样 界面特点 描述 美观设计 采用现代、简洁的设计风格,色彩搭配协调,给用户带来舒适的视觉体验。 易用性 操作界面布局合理,功能按钮清晰易懂,方便用户快速上手和使用。 个性化定制 支持用户根据自己的喜好和需求对界面进行个性化设置,提高用户的使用满意度。 多语言支持 提供多种语言版本,满足不同地区用户的使用需求。 数据导入功能 我公司的心理测评系统支持多种数据格式的导入,包括常见的Excel、CSV等格式。这一功能大大提高了数据录入的效率,减少了人工输入的工作量和错误率。用户可以将已有的心理数据快速导入系统,进行统一管理和分析。同时,系统还具备数据校验和清洗功能,确保导入的数据准确、完整。通过数据导入功能,能够更好地整合和利用现有的心理数据资源,为心理工作提供更全面的支持。 班级管理员权限管理 权限设置 描述 数据查看权限 班级管理员可以根据权限设置查看班级学生的心理测评数据和相关信息。 数据修改权限 部分管理员可以拥有数据修改权限,以便对错误或不完整的数据进行修正。 用户管理权限 管理员可以管理班级内的用户账号,包括账号的创建、删除和权限分配。 报告生成权限 有权限的管理员可以生成班级的心理测评报告,为班级管理提供参考。 证明材料提供 软件著作权证书 我公司提供的心理测评系统拥有软件著作权证书,这证明了系统的自主知识产权。软件著作权证书是系统合法性和稳定性的重要保障,确保系统在研发和使用过程中遵循相关法律法规。拥有自主知识产权的系统能够不断进行更新和优化,以适应不断变化的市场需求和用户要求。同时,软件著作权证书也为系统的技术创新和发展提供了法律保护。 产品彩页 产品彩页详细展示了系统的外观、功能和特点。彩页中包含系统的界面截图、操作流程介绍、主要功能模块说明等内容,让用户能够直观地了解系统的全貌。通过产品彩页,评标委员会可以清晰地看到系统的优势和特色,为评标提供有力的参考依据。彩页的设计精美、内容丰富,能够有效地传达系统的价值和优势。 技术参数说明书 技术参数说明书提供了系统的详细技术参数,包括系统的架构、性能指标、数据处理能力等方面的信息。这些参数将有助于评标委员会深入了解系统的技术水平和性能特点,进行全面、客观的审核。技术参数说明书的编写严谨、准确,为系统的技术评估提供了可靠的依据。 注意力训练系统硬件配置 显示器配置响应 尺寸规格 我公司提供的注意力训练系统显示器采用32英寸的尺寸,能够提供足够大的显示区域,满足训练需求。较大的显示区域可以让用户更清晰地看到训练内容,提高训练的效果。同时,合适的尺寸也能够提供舒适的视觉体验,减少用户在训练过程中的视觉疲劳。该显示器的分辨率高,色彩还原准确,能够呈现出清晰、逼真的图像和视频。 电容触屏技术 电容触屏技术使操作更加灵敏、便捷。用户可以通过手指直接在屏幕上进行操作,无需使用额外的输入设备。这种操作方式符合人体工程学原理,能够提高用户的操作效率和舒适度。电容触屏技术还具有高精度的触摸识别能力,能够准确地识别用户的触摸动作,确保训练的准确性。同时,该技术还具有良好的耐用性和稳定性,能够适应长时间的使用。 显示效果 注意力训练系统的显示器具备清晰、鲜艳的显示效果。高亮度、高对比度的显示特性能够使图像和文字更加清晰可见,提高训练的视觉体验。同时,准确的色彩还原能够呈现出真实的场景和内容,让用户更好地融入训练环境。显示器的刷新率高,能够有效减少画面的闪烁和卡顿,保证训练的流畅性。 机柜音响配置 钢制柜体机柜 钢制柜体机柜为注意力训练系统提供了坚固的支撑和保护。其采用优质的钢材制作,具有良好的强度和稳定性,能够承受一定的外力冲击。机柜内部空间布局合理,能够有效容纳系统的各种设备和线路,保证设备的正常运行。同时,机柜还具有良好的散热性能,能够及时散发设备产生的热量,防止设备因过热而损坏。 双声道立体声环绕功放系统音响 双声道立体声环绕功放系统音响能够营造出逼真的音效环境,增强训练的沉浸感。通过左右声道的协同工作,能够模拟出真实的声音场景,让用户仿佛置身于训练现场。音响的音质清晰、饱满,能够准确地还原各种声音信号,提高训练的听觉体验。同时,音响的功率适中,能够满足不同训练场景的需求。 音效优势 该音响系统能够清晰地播放训练音频,提高训练效果。无论是语音指导、背景音乐还是各种音效,都能够准确无误地传达给用户。清晰的音效能够让用户更好地理解训练内容,提高训练的专注度和参与度。同时,音响系统的音效调节功能丰富,用户可以根据自己的喜好和训练需求进行个性化设置。 风扇配置响应 散热功能 散热指标 描述 散热效率 风扇能够有效降低设备温度,确保设备在适宜的温度环境下运行,防止因过热导致的故障。 温度控制范围 能够将设备温度控制在合理的范围内,保证设备的性能稳定。 散热稳定性 在长时间运行过程中,风扇能够持续稳定地散热,为设备提供可靠的散热保障。 噪音水平 风扇运行时产生的噪音较小,不会对训练环境造成干扰。 正轴流设计 正轴流设计使散热更加高效、均匀。这种设计能够让空气在设备内部形成良好的对流,快速带走设备产生的热量。正轴流风扇的风量较大,能够覆盖设备的各个部位,确保散热的均匀性。同时,该设计还具有较低的风阻,能够降低风扇的能耗,提高能源利用效率。 稳定性 风扇的稳定性确保了设备在长时间运行过程中的可靠性。经过严格的质量检测和性能测试,风扇能够在各种复杂的环境下稳定运行。其采用优质的材料和先进的制造工艺,具有良好的耐用性和抗干扰能力。稳定的风扇运行能够为设备提供持续的散热支持,保障设备的正常工作。 生物反馈放松系统参数 放松椅设计响应 人体工程学设计 我公司的生物反馈放松系统放松椅采用人体工程学设计,能够提供舒适的坐姿,减轻身体疲劳。椅子的座椅和靠背曲线符合人体脊柱的生理结构,能够有效支撑身体的各个部位,减少压力集中。同时,椅子的材质柔软、透气,能够让用户在放松过程中感受到舒适和惬意。人体工程学设计的放松椅有助于提高用户的放松效果,促进身心健康。 电动可收缩折叠 折叠特点 描述 操作便捷 通过电动控制,用户可以轻松地将放松椅收缩折叠,方便收纳和移动。 节省空间 折叠后的放松椅占用空间小,适合在不同的场所使用和存放。 稳定性好 折叠结构设计合理,在使用过程中能够保持稳定,确保用户的安全。 耐用性强 采用优质的材料和工艺,折叠部件具有良好的耐用性,能够经受多次折叠和展开。 心理学专用音响系统 放松椅配备的心理学专用音响系统能够通过播放特定的音乐和声音,帮助用户放松身心。这些音乐和声音经过精心挑选和编排,具有舒缓情绪、减轻压力的作用。音响系统的音质清晰、柔和,能够营造出宁静、舒适的氛围。用户可以根据自己的喜好选择不同的音乐和声音,进行个性化的放松训练。 训练方式响应 生理指标采集 生物反馈放松系统能够准确采集人体生理指标,如心率、血压、呼吸频率等。通过先进的传感器技术和数据处理算法,系统能够实时、准确地获取这些生理指标,并将其转化为可视化的数据和图表。这些生理指标将为训练提供科学依据,帮助用户了解自己的身体状态和放松效果。同时,系统还能够根据采集到的生理指标,调整训练方案,实现个性化的训练。 多种训练方式 系统提供丰富的训练方式,包括音乐放松、冥想训练、呼吸训练等。多种训练方式增加了训练的趣味性和有效性,用户可以根据自己的需求和喜好选择适合自己的训练方式。不同的训练方式针对不同的心理问题和放松需求,能够满足多样化的用户需求。同时,系统还支持训练方案的定制,用户可以根据自己的情况制定个性化的训练计划。 多人同时训练 生物反馈放松系统可满足50人同时训练,提高了训练效率。系统采用分布式架构和高效的数据处理技术,能够同时处理多个用户的训练数据和请求。多人同时训练的模式适合学校、企业等团体机构开展心理健康教育和放松活动,能够节省时间和资源。同时,在多人训练的环境中,用户还可以相互交流和分享放松经验,提高训练的效果。 系统功能响应 系统模块功能 生物反馈放松系统各模块功能齐全,能够全面满足用户的训练和管理需求。系统包括用户管理模块、健康检测模块、报告管理模块、系统设置模块以及训练模块等。用户管理模块可以对用户信息进行管理和维护;健康检测模块能够实时监测用户的生理指标;报告管理模块可以生成详细的训练报告和健康评估报告;系统设置模块允许用户对系统的参数和功能进行个性化设置;训练模块提供各种训练方式和方案。 软件著作权 著作权名称 描述 生物反馈训练系统软件著作权 证明系统在生物反馈训练技术方面的创新性和合法性。 音乐放松训练系统软件著作权 体现了系统在音乐放松训练领域的独特优势和自主研发能力。 心理认知测试训练系统软件著作权 表明系统在心理认知测试和训练方面的专业性和权威性。 系统优势 生物反馈放松系统具有良好的稳定性和可靠性,能够为用户提供优质的训练服务。系统采用了先进的技术架构和可靠的硬件设备,经过严格的测试和验证,确保在长时间运行过程中不会出现故障和数据丢失。同时,系统还具备完善的售后服务体系,能够及时响应用户的需求和问题,为用户提供技术支持和维护服务。 心理自助系统量表数量 量表数量响应 量表丰富性 量表领域 描述 情绪量表 涵盖焦虑、抑郁、愤怒等多种情绪状态的测评。 人格量表 用于评估用户的人格特质和类型。 认知量表 检测用户的认知能力和水平。 社会功能量表 评价用户在社交、工作等方面的功能表现。 我公司的心理自助系统拥有160个测试量表,涵盖了多种心理领域,能够全面评估用户的心理状态。丰富的量表资源为用户提供了更全面、准确的心理测评服务,有助于深入了解自己的心理状况。这些量表经过科学的编制和验证,具有较高的信度和效度。 测评准确性 准确性保障 描述 科学编制 量表采用科学的方法和理论进行编制,确保测评结果的准确性。 大量样本验证 经过大量的样本测试和验证,不断优化量表的性能。 多维度评估 从多个维度对用户的心理状态进行评估,提高测评的全面性和准确性。 实时更新 根据最新的心理学研究成果,及时更新量表内容,保证测评的时效性。 丰富的量表保证了测评结果的准确性和可靠性。系统采用先进的数据分析算法和模型,对量表数据进行深入挖掘和分析,能够准确地识别用户的心理问题和潜在风险。同时,系统还提供详细的测评报告和建议,为用户提供专业的心理指导。 用户适用性 心理自助系统的160个测试量表能够满足不同用户的测评需求,提高系统的实用性。无论是普通用户进行自我心理评估,还是专业人员开展心理研究和咨询工作,都可以在系统中找到合适的量表。系统的操作界面简洁、易懂,方便不同年龄段和文化背景的用户使用。同时,系统还提供个性化的测评推荐服务,根据用户的需求和情况,为其推荐最适合的量表。 量表预警功能 预警及时性 及时性特点 描述 实时监测 系统能够实时监测用户的测评结果,一旦发现异常情况,立即发出预警信号。 快速响应 预警信号的发出迅速、及时,确保相关人员能够第一时间得知情况。 多渠道通知 通过短信、邮件等多种渠道通知相关人员,保证信息的及时传达。 自定义设置 用户可以根据自己的需求,自定义预警的阈值和通知方式。 心理自助系统的量表预警功能能够实时监测用户的测评结果,及时发出预警信号。这一功能有助于及时发现用户的心理问题,采取有效的干预措施。系统的预警机制基于科学的算法和模型,能够准确判断用户的心理状态,避免漏报和误报。 预警准确性 心理自助系统的预警功能能够准确判断用户的心理问题,避免误报和漏报。系统采用先进的数据分析和机器学习算法,对用户的测评数据进行深入分析和挖掘,结合专业的心理学知识和经验,准确识别真正需要关注的心理问题。同时,系统还会对预警结果进行多次验证和审核,确保预警的准确性和可靠性。准确的预警功能有助于提高心理干预的效果,保障用户的心理健康。 预警处理 处理措施 描述 提供建议 根据预警情况,系统为用户提供相应的心理调节建议和方法。 推荐资源 推荐相关的心理自助书籍、文章、视频等资源,帮助用户解决心理问题。 引导咨询 引导用户寻求专业的心理咨询服务,提供咨询机构和专家的信息。 跟踪反馈 对用户的处理情况进行跟踪和反馈,确保问题得到有效解决。 当系统发出预警信号后,会提供相应的处理建议和资源,帮助用户解决心理问题。这些建议和资源具有针对性和实用性,能够为用户提供切实可行的帮助。同时,系统还会对用户的处理情况进行跟踪和反馈,确保问题得到妥善解决。 证明材料提供 软件著作权证书 心理自助系统拥有软件著作权证书,证明了系统的自主知识产权。这不仅保证了系统的合法性和稳定性,还体现了我公司在心理软件研发方面的技术实力和创新能力。软件著作权证书为系统的持续发展和优化提供了法律保障,确保系统能够不断满足用户的需求和市场的变化。 产品彩页 彩页内容 描述 外观展示 呈现系统的界面截图和整体外观,让用户直观了解系统的视觉效果。 功能介绍 详细说明系统的各项功能和特点,突出系统的优势和价值。 量表展示 列举部分重要的测试量表,展示系统的量表资源丰富性。 使用案例 分享一些用户使用系统的实际案例和效果,增强用户的信任感。 产品彩页详细展示了系统的外观、功能和特点。通过精美的图片和清晰的文字,能够让评标委员会和用户快速了解系统的基本情况和优势。彩页的设计注重突出系统的核心价值和特色,为系统的推广和应用提供有力的支持。 技术参数说明书 技术参数说明书提供了系统的详细技术参数,包括系统的架构、性能指标、数据处理能力等方面的信息。这些参数将有助于评标委员会深入了解系统的技术水平和性能特点,进行全面、客观的审核。技术参数说明书的编写严谨、准确,为系统的技术评估提供了可靠的依据。 冲突化解套装技术说明 套装内容响应 冲突化解6面体 我公司的冲突化解套装包含4个不同内容的6面体,提供了多样化的冲突化解策略。每个6面体都有独特的设计和功能,从不同的角...
2025年义务教育专项资金教育装备及信息化建设投标方案.docx
下载提示

1.本文档仅提供部分内容试读;

2.支付并下载文件,享受无限制查看;

3.本网站所提供的标准文本仅供个人学习、研究之用,未经授权,严禁复制、发行、汇编、翻译或网络传播等,侵权必究;

4.左侧添加客服微信获取帮助;

5.本文为word版本,可以直接复制编辑使用。


这个人很懒,什么都没留下
未认证用户 查看用户
该文档于 上传
推荐文档
×
精品标书制作
百人专家团队
擅长领域:
工程标 服务标 采购标
16852
已服务主
2892
中标量
1765
平台标师
扫码添加客服
客服二维码
咨询热线:192 3288 5147
公众号
微信客服
客服