文库 货物类投标方案 教学设备

义务教育专项资金教育装备及信息化建设投标方案.docx

DOCX   884页   下载740   2025-07-29   浏览65   收藏45   点赞371   评分-   469662字   198.00

AI慧写标书

十分钟千页标书高效生成

温馨提示:当前文档最多只能预览 15 页,若文档总页数超出了 15 页,请下载原文档以浏览全部内容。
义务教育专项资金教育装备及信息化建设投标方案.docx 第1页
义务教育专项资金教育装备及信息化建设投标方案.docx 第2页
义务教育专项资金教育装备及信息化建设投标方案.docx 第3页
义务教育专项资金教育装备及信息化建设投标方案.docx 第4页
义务教育专项资金教育装备及信息化建设投标方案.docx 第5页
义务教育专项资金教育装备及信息化建设投标方案.docx 第6页
义务教育专项资金教育装备及信息化建设投标方案.docx 第7页
义务教育专项资金教育装备及信息化建设投标方案.docx 第8页
义务教育专项资金教育装备及信息化建设投标方案.docx 第9页
义务教育专项资金教育装备及信息化建设投标方案.docx 第10页
义务教育专项资金教育装备及信息化建设投标方案.docx 第11页
义务教育专项资金教育装备及信息化建设投标方案.docx 第12页
义务教育专项资金教育装备及信息化建设投标方案.docx 第13页
义务教育专项资金教育装备及信息化建设投标方案.docx 第14页
义务教育专项资金教育装备及信息化建设投标方案.docx 第15页
剩余869页未读, 下载浏览全部

开通会员, 优惠多多

6重权益等你来

首次半价下载
折扣特惠
上传高收益
特权文档
AI慧写优惠
专属客服
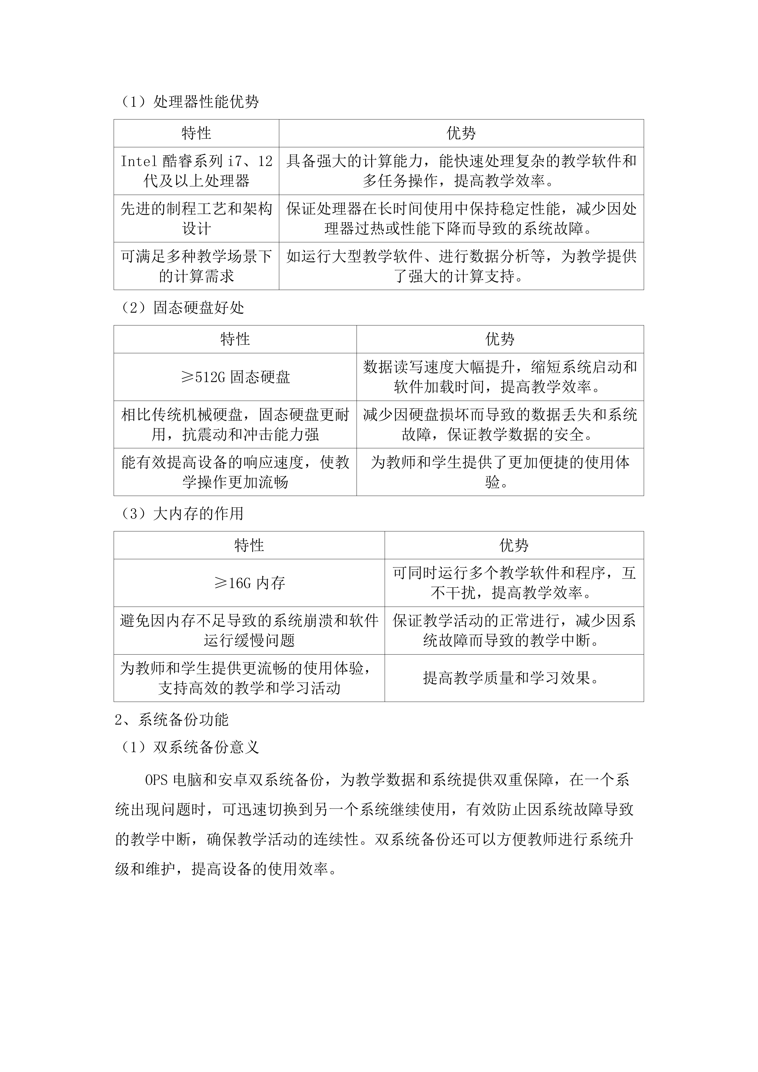
义务教育专项资金教育装备及信息化建设投标方案 第一章 技术参数 6 第一节 产品技术参数响应 6 一、 智慧黑板技术参数 6 二、 壁挂展台技术参数 17 三、 智能笔技术参数 28 四、 管理平台技术参数 35 五、 课桌椅技术参数 44 六、 高低床技术参数 53 七、 餐桌技术参数 74 八、 幼儿桌椅技术参数 92 九、 录播教室相关设备技术参数 104 第二节 核心设备配置说明 116 一、 智慧黑板核心配置 116 二、 壁挂展台核心配置 126 三、 智能笔核心配置 145 四、 管理平台核心配置 165 五、 录播教室智慧黑板核心配置 176 第三节 设备安装及布线标准 186 一、 智慧黑板安装流程 186 二、 布线规范说明 204 第四节 软件功能响应说明 221 一、 备授课教学软件功能 221 二、 管理平台功能 241 第五节 环保与材料标准响应 251 一、 课桌椅材料标准 251 二、 幼儿桌椅材料标准 267 三、 高低床材料标准 278 第二章 节能环保 285 第一节 节能产品认证 285 一、 智慧黑板节能认证 285 二、 录播教室智慧黑板节能认证 290 第二节 环保产品认证 296 一、 课桌椅环保认证 296 二、 高低床环保认证 305 三、 餐桌环保认证 315 四、 幼儿桌椅环保认证 327 第三章 项目管理及实施方案 334 第一节 项目管理机构 334 一、 项目经理负责制设立 334 二、 专项小组职责分工 349 三、 覆盖设备安装地点 373 第二节 项目管理措施及质量保障 390 一、 全过程管理机制 390 二、 标准化作业流程 402 三、 设备安装专人跟踪 422 第三节 培训方案 437 一、 教师设备使用培训 437 二、 多群体培训服务 452 三、 培训记录与活动组织 473 第四节 质量控制及保证措施 488 一、 施工前材料检验 488 二、 施工中过程控制 507 三、 施工后验收交付 518 第五节 人员配置情况 532 一、 现场实施团队配置 533 二、 覆盖配送安装地点 548 第四章 供货及配送方案 564 第一节 供货计划 564 一、 智慧黑板生产供货安排 564 二、 课桌椅生产供货规划 571 三、 高低床供货时间规划 580 四、 录播教室设备供货 587 五、 分包供货清单制定 597 第二节 运输计划及配置 604 一、 智慧黑板运输方案 604 二、 课桌椅运输规划 612 三、 高低床运输安排 624 四、 录播教室设备运输 636 五、 不同地点运输规划 644 第三节 供货保障措施 654 一、 智慧黑板供货保障 654 二、 课桌椅供货保障 661 三、 高低床供货保障 667 四、 录播教室设备保障 676 五、 运输仓储中心设立 683 第四节 进度计划与措施 693 一、 智慧黑板进度安排 693 二、 课桌椅进度计划 700 三、 高低床进度管控 708 四、 录播教室设备进度 714 五、 进度跟踪与沟通 722 第五章 售后服务计划措施及相关承诺 732 第一节 质保期承诺 732 一、 三年免费质保服务 732 二、 全设备质保覆盖 743 第二节 售后服务计划 758 一、 年度售后规划制定 758 二、 服务计划全面覆盖 773 第三节 售后服务措施 788 一、 本地化服务中心建设 788 二、 关键设备专项维护 814 第四节 服务承诺与回访 837 一、 明确服务响应时间 837 二、 定期开展用户回访 846 第五节 人员配置与培训 857 一、 专业售后团队组建 857 二、 线上培训资源提供 872 技术参数 产品技术参数响应 智慧黑板技术参数 整机性能参数要求 外观设计细节 外壳材质优势 特性 优势 全金属外壳和背板 坚固耐用,能有效保护内部组件,延长设备使用寿命,减少因外力碰撞导致的损坏风险。 无推拉式结构和外部可见连接线 使外观更简洁,减少故障隐患,降低因连接线松动或损坏而导致的设备故障概率,同时便于清洁和维护。 屏幕边缘圆角包边防护 避免使用过程中造成磕碰伤害,尤其在人员密集的教学环境中,能保障师生的安全。 屏幕显示规格 ≥86吋主屏,16:9显示比例,提供宽阔的视觉体验,能够满足多人同时观看的需求,使每个学生都能清晰地看到屏幕内容。4KUHD超高清分辨率和≥350cd/㎡的屏幕亮度,确保画面清晰、色彩鲜艳,即使在光线较亮的教室环境中,也能呈现出逼真的图像和视频效果。主副屏在同一平面且过渡平滑,无单独边框阻隔,提升视觉连续性,避免因边框的存在而分散学生的注意力,让教学内容的展示更加流畅。 86吋主屏4KUHD 一体化设计好处 三拼接平面一体化设计,使整机结构紧凑,稳定性更好,减少了因部件松动或移位而导致的故障发生。避免了传统设计中可能出现的拼接缝隙和画面不连续问题,提供了更加完整和流畅的视觉效果。整体外观更美观大方,符合现代教育设备的审美需求,能够提升教室的整体环境品质,为教学创造良好的氛围。 触控技术特点 电容触控优势 20点及以上触控,响应灵敏,操作流畅,提升教学互动性,教师和学生可以同时在屏幕上进行操作,实现多人协作学习。电容触控技术相较于其他触控方式,具有更高的精度和稳定性,能够准确识别触摸动作,减少误操作的发生。多人同时操作互不干扰,能更好地适应课堂互动教学场景,如小组讨论、互动游戏等,激发学生的学习兴趣。 玻璃面板特性 防眩光全钢化防爆玻璃面板,有效减少光线反射,保护师生视力,降低因长时间观看屏幕而导致的眼睛疲劳和损伤。表面硬度≥9H,能抵抗日常使用中的刮擦,保证屏幕长期清晰,即使在频繁使用的情况下,也能保持良好的显示效果。钢化防爆设计,即使玻璃破碎也不会飞溅伤人,提高使用安全性,为师生提供了可靠的保障。 触控笔便利性 可磁吸式触控笔,方便收纳,不易丢失,教师可以将触控笔吸附在黑板上,随时取用。支持自定义前置按键功能设置,教师可根据个人习惯进行个性化配置,提高操作的便捷性。使用触控笔书写更自然流畅,符合教师传统书写习惯,使教学过程更加得心应手。 可磁吸式触控笔 音频视频配置 音频效果保障 特性 优势 2.2声道扬声器和≥60W总功率 能清晰播放教学音频,覆盖整个教室,使每个学生都能清楚地听到讲解内容。 音质清晰、洪亮,无杂音干扰 营造良好的教学听觉环境,提高学生的学习专注度。 可满足多种教学场景下的音频播放需求 如播放视频、讲解课件等,为教学提供了丰富的音频支持。 视频采集能力 特性 优势 ≥1300万像素摄像头 拍摄画面清晰,细节丰富,能够捕捉到教学过程中的每一个精彩瞬间。 ≥8阵列麦克风 拾音范围广,能准确采集声音信息,保证声音的清晰和准确。 可用于课堂实录、远程教学等视频相关教学活动 为教学提供了多样化的手段,拓展了教学的空间和时间。 特色功能优势 护眼模式、色温调节和透明度调节功能,保护师生视力健康,减少因长时间使用电子设备而对眼睛造成的伤害。故障检测和系统还原功能,方便设备维护和管理,减少停机时间,确保教学活动的正常进行。这些特色功能提升了设备的实用性和可靠性,为教学提供了有力的支持。 2.2声道扬声器 ≥1300万像素摄像头 系统配置参数标准 处理器及内存配置 处理器性能优势 特性 优势 Intel酷睿系列i7、12代及以上处理器 具备强大的计算能力,能快速处理复杂的教学软件和多任务操作,提高教学效率。 先进的制程工艺和架构设计 保证处理器在长时间使用中保持稳定性能,减少因处理器过热或性能下降而导致的系统故障。 可满足多种教学场景下的计算需求 如运行大型教学软件、进行数据分析等,为教学提供了强大的计算支持。 固态硬盘好处 特性 优势 ≥512G固态硬盘 数据读写速度大幅提升,缩短系统启动和软件加载时间,提高教学效率。 相比传统机械硬盘,固态硬盘更耐用,抗震动和冲击能力强 减少因硬盘损坏而导致的数据丢失和系统故障,保证教学数据的安全。 能有效提高设备的响应速度,使教学操作更加流畅 为教师和学生提供了更加便捷的使用体验。 大内存的作用 特性 优势 ≥16G内存 可同时运行多个教学软件和程序,互不干扰,提高教学效率。 避免因内存不足导致的系统崩溃和软件运行缓慢问题 保证教学活动的正常进行,减少因系统故障而导致的教学中断。 为教师和学生提供更流畅的使用体验,支持高效的教学和学习活动 提高教学质量和学习效果。 系统备份功能 双系统备份意义 OPS电脑和安卓双系统备份,为教学数据和系统提供双重保障,在一个系统出现问题时,可迅速切换到另一个系统继续使用,有效防止因系统故障导致的教学中断,确保教学活动的连续性。双系统备份还可以方便教师进行系统升级和维护,提高设备的使用效率。 Intel酷睿系列i7处理器 ≥512G固态硬盘 OPS电脑和安卓双系统备份 安卓系统性能 安卓系统≥13.0,具备更先进的功能和更高的稳定性,能够满足教学软件和数据的存储需求。≥4G内存和≥32G储存空间,可支持十笔或以上书写及手势擦除,提升教学互动的灵活性和便捷性,使教师和学生能够更加自由地进行教学和学习活动。 快速恢复优势 特性 优势 双系统备份可实现快速恢复原厂设置,操作简单方便 减少了因系统故障而进行复杂修复的时间和成本,确保设备能及时恢复正常使用。 不影响教学进度 保证教学活动的顺利进行,为教学提供了可靠的保障。 网络及接口支持 无线网络优势 支持WIFI无线网络,摆脱网线束缚,使用更灵活方便,能在教室等不同场所自由移动设备,满足多样化的教学场景需求。方便教师和学生随时随地连接网络获取教学资源,拓展了教学的空间和时间。 蓝牙及Wi-Fi特性 特性 优势 蓝牙Bluetooth5.0标准和Wi-Fi6版本 提供更快的传输速度和更稳定的连接,可实现设备之间的快速数据传输和共享。 减少网络延迟和信号干扰 保证教学过程中的流畅性,提高教学效率。 适用于多种教学场景 如文件传输、图片共享等,为教学提供了更加便捷的手段。 接口丰富性好处 特性 优势 接口LINEOUT≥1等 可连接外部音响设备,增强音频效果,为教学提供更好的听觉体验。 丰富的接口能满足多种教学设备的连接需求 拓展设备的使用功能,提高设备的适用性和灵活性。 方便教师根据教学需要灵活搭配不同的外部设备 为教学提供了更多的选择和可能性。 备授课软件功能 备课模式功能 个人网盘优势 特性 优势 教师个人备课网盘 提供专属的资料存储空间,保护教师隐私,教师可以将自己的教学资料安全地存储在网盘中。 可按文件类型归类资料,如课件、教案、素材等,便于查找和使用 提高备课效率,节省教师的时间和精力。 网盘空间充足,可存储大量备课资料,满足不同课程的备课需求 为教师提供了丰富的教学资源,支持多样化的教学活动。 一键搜索便利 特性 优势 支持一键搜索资源 节省教师查找资料的时间和精力,无论资料数量多少,都能快速定位到所需内容。 搜索功能准确高效 可根据关键词、文件名等进行精准搜索,提高备课效率。 适用于多种备课场景 如查找课件、教案、素材等,为教师提供了便捷的搜索服务。 资料分类管理 对备课资料进行分类管理,使备课过程更加清晰有条理。教师可以根据课程章节、学科等进行分类,方便后续的备课和教学使用。分类管理有助于教师更好地组织教学内容,提高教学质量,使教学活动更加有序和高效。 授课模式特点 登录方式多样性 授课登录支持多种方式,如账号密码登录、扫码登录等,方便快捷。单套软件支持不少于6名教师的账号授权服务,可满足多人授课需求。不同的登录方式适应不同的教学场景和教师习惯,提高使用便利性,使教师能够更加轻松地进行授课活动。 模板丰富性作用 特性 优势 课堂活动和白板授课提供多类型和多学科主题模板 为教学增添趣味性,教师可根据教学内容和学生特点选择合适的模板,轻松开展教学活动。 模板的丰富性激发学生的学习兴趣 提高课堂参与度,使学生更加积极主动地参与到教学中来。 适用于多种教学场景 如课堂教学、讲座、培训等,为教学提供了多样化的选择。 课件批注与书写 课件授课支持一键调取并自由批注,教师可随时对课件进行标注和讲解,突出重点、解释难点。教学书写支持全屏原笔迹书写,模拟真实书写感受,使教学更加生动形象。这些功能方便教师在授课过程中更好地展示教学内容,提高教学效果,增强学生的学习体验。 其他实用功能 教学工具多样性 讲解助手和基础学科工具提供多种教学工具,涵盖不同学科的教学需求。教师可根据教学内容选择合适的工具,如数学绘图工具、物理实验模拟工具等。工具的多样性丰富了教学手段,提高教学的专业性和针对性,使教学活动更加生动有趣。 课堂实录与窗口切换 课堂实录支持微课录制,方便教师制作教学视频,供学生课后复习。窗口切换支持一键返回桌面和自由切换窗口,操作简单便捷,提高教学效率。这些功能使教学过程更加灵活,满足不同教学场景的需求,为教学提供了更多的便利。 存储与缓存管理 特性 优势 本地备份存储路径可修改 教师可根据个人需求设置存储位置,方便对教学资料进行管理和备份。 支持缓存清理 定期清理缓存可释放磁盘空间,保证软件运行稳定,提高设备的性能和响应速度。 良好的存储与缓存管理功能 延长软件的使用寿命,提高使用体验,为教学提供了可靠的保障。 前置接口类型说明 Type接口用途 数据传输速度 Type接口支持高速数据传输,可快速传输大文件,节省时间。相比传统接口,数据传输效率大幅提高,满足教学中对数据快速共享的需求。高速数据传输确保教学过程中资料的及时获取和使用,提高教学效率,使教学活动更加流畅。 设备连接通用性 Type接口通用性强,可连接手机、平板电脑、移动硬盘等多种设备。教师可根据教学需要灵活连接不同设备,拓展教学资源的来源。方便教师在课堂上展示和分享不同设备中的资料,为教学提供了更多的可能性。 教学应用便利性 在教学中,Type接口的存在使设备连接更加便捷,提高教学效率。教师无需携带多种转接设备,即可轻松连接不同类型的外部设备。增强了教学设备的兼容性和实用性,使教学活动更加方便快捷。 磁吸式触控笔接口 连接稳定性 特性 优势 特定接口保证了磁吸式触控笔与设备的稳定连接,不易断开 在教学过程中,不会因连接不稳定而影响书写和操作的流畅性。 稳定的连接确保教师能够专注于教学内容的展示和讲解 提高教学效果,使教学活动更加顺利。 通信可靠性 接口支持触控笔与设备之间的可靠通信,准确传输书写信息。书写笔迹清晰、流畅,无延迟现象,保证教学书写的质量。可靠的通信使教师能够更好地表达教学内容,提高教学效果,增强学生的学习体验。 使用便利性 磁吸式设计使触控笔便于收纳和携带,不易丢失。通过特定接口,教师可随时拿起触控笔进行书写,操作简单方便。提升了教师在教学过程中的使用体验,提高教学效率,使教学活动更加轻松自如。 其他前置接口功能 USB设备连接 前置接口可连接USB设备,如U盘、移动硬盘等,方便数据传输。教师可直接将教学资料从USB设备导入设备中,无需复杂的操作。提高了教学资料的获取和使用效率,节省时间,使教学活动更加高效。 音频设备外接 支持外接音频设备,如音响、耳机等,增强教学音频效果。可根据教学场景和需求选择合适的音频设备,提升学生的听觉体验。外接音频设备使教学内容的传达更加清晰、生动,提高教学质量。 功能多样性优势 前置接口的多种功能,满足了教学过程中的多样化需求。教师可根据实际情况灵活使用不同的接口,提高教学的灵活性和便利性。丰富的接口功能使设备的适用性更强,能更好地服务于教学工作,为教学提供了更多的选择。 后置接口数量要求 HDMI接口作用 高清视频传输 HDMI接口支持高清视频传输,传输分辨率高,画面质量好。能将设备中的高清视频、图片等内容清晰地展示在外部显示设备上。高清视频传输保证了教学内容的高质量展示,提升教学效果,使学生能够更加直观地学习知识。 智慧黑板外观 HDMI接口 外部显示连接 特性 优势 可连接外部显示设备,如投影仪、大屏幕电视等,扩大展示范围 使更多学生能够清晰地看到教学内容,提高教学的可视性。 方便教师在不同的教学场所进行展示和讲解 为教学提供了更多的可能性,使教学活动更加灵活多样。 教学应用场景 在教学中,HDMI接口可用于展示课件、视频、图片等多种教学资料。适用于课堂教学、讲座、培训等多种教学场景。为教学提供了更丰富的展示方式,增强教学的吸引力,使教学活动更加生动有趣。 USB接口用途 数据传输功能 USB接口支持数据传输,可快速将数据从USB设备导入或导出。教师可方便地将教学资料存储到USB设备中,或从USB设备中获取资料。提高了数据的交换和共享效率,节省教学时间,使教学活动更加高效。 设备供电能力 特性 优势 USB接口支持设备供电,可为一些低功率设备提供电力 例如,可连接无线鼠标、键盘等输入设备,无需额外的电源适配器。 方便教师在教学过程中使用各种USB设备 提高教学的便利性,使教学活动更加轻松自在。 设备拓展性 多个USB接口可连接多个USB设备,拓展设备的功能和使用范围。教师可同时连接存储设备、输入设备、打印设备等,满足不同的教学需求。增强了设备的适用性和灵活性,更好地服务于教学工作,为教学提供了更多的选择。 其他后置接口功能 LINEOUT接口作用 特性 优势 LINEOUT接口可连接外部音频设备,如音响、功放等,输出音频信号 可根据教学需求调整音频输出效果,增强教学音频的表现力。 使教学内容的声音传达更加清晰、响亮,提升学生的听觉体验 提高教学质量,使学生能够更好地理解教学内容。 接口功能多样性 后置接口的多种功能,满足了教学过程中的多样化需求。不同的接口可连接不同类型的设备,实现数据传输、音频输出、视频显示等多种功能。丰富的接口功能使设备能够更好地适应不同的教学场景和需求,为教学提供了更多的便利。 设备拓展与使用 特性 优势 后置接口的存在为设备的拓展和使用提供了便利 教师可根据实际情况选择合适的接口连接外部设备,拓展设备的功能和使用范围。 提高了设备的利用率和教学的灵活性,更好地服务于教学工作 使教学活动更加高效、便捷。 壁挂展台技术参数 托板尺寸规格 壁挂式安装设计 采用壁挂式安装方式,无锐角无利边设计,全方位保障使用安全,避免人员在操作过程中受到意外伤害。三折叠开合式托板设计,展开后托板尺寸≥A4面积,完全能够满足放置常见文件资料的需求,无论是A4纸张、书本还是其他类似尺寸的物品,都能轻松放置。整体设计充分考虑了使用与收纳的便利性,在不使用时可以将托板折叠起来,节省大量空间;而在使用时,又能快速展开,操作简单便捷。同时,安装方式极为稳固,通过专业的安装工艺和优质的安装配件,确保在使用过程中托板不会出现晃动或移位的情况,为用户提供稳定可靠的使用体验。 三折叠开合式托板 壁挂式的安装位置可以根据实际需求进行灵活调整,能够适配不同的使用场景和空间布局。三折叠开合式托板的设计不仅方便了文件资料的放置和拿取,还使得托板的收纳更加整齐有序,不会占用过多的空间。在制作过程中,严格遵循相关的质量标准和安全规范,对托板的各个部件进行精细加工和组装,确保其结构牢固、性能稳定。此外,无锐角无利边的设计还考虑到了儿童和老人等特殊人群的使用安全,避免在使用过程中发生碰撞受伤的情况。 为了进一步提高托板的稳定性和耐用性,采用了高强度的材料和先进的制造工艺。在安装过程中,会对安装位置进行精确测量和标记,确保托板安装的水平度和垂直度符合要求。同时,还会对安装后的托板进行严格的测试和检查,确保其能够承受一定的重量和外力冲击而不损坏。此外,三折叠开合式托板的设计还具有良好的灵活性和适应性,能够根据不同的使用需求进行调整和变换,为用户提供更加个性化的使用体验。 在日常使用中,用户可以根据自己的习惯和需求,将托板调整到合适的角度和位置,以便更好地进行文件资料的展示和操作。而且,托板的表面经过特殊处理,具有良好的耐磨性和抗污性,容易清洁和维护。即使长时间使用,托板的外观和性能也能保持良好状态。另外,壁挂式安装方式还可以避免托板受到地面灰尘和湿气的影响,延长其使用寿命。 托板尺寸标准 托板展开后尺寸严格按照≥A4面积的标准执行,这一精确的尺寸设计经过了专业团队的反复计算和验证,能够保证放置常见的文件资料,如A4纸张、杂志、小型书籍等,都能平稳地放置在托板上。尺寸适配大多数使用场景,无论是在学校的教室、办公室的会议室,还是家庭的书房等场所,都能满足用户的使用需求。展开后的托板平整度高,采用了先进的制造工艺和高精度的加工设备,确保托板表面的平整度误差控制在极小范围内,从而保证放置物品的平稳性,避免物品滑落或倾斜。托板的尺寸符合行业相关标准,经过了严格的质量检测和认证,质量可靠,能够为用户提供长期稳定的使用保障。 严格的尺寸标准确保了托板与其他设备或工具的兼容性,例如与投影仪、电脑等设备配合使用时,能够更好地展示文件资料。在生产过程中,对托板的尺寸进行了多次测量和校准,确保每一个托板的尺寸都符合标准要求。同时,还采用了先进的质量控制体系,对托板的生产全过程进行监控和管理,确保每一个环节都符合质量标准。此外,托板的尺寸设计还考虑了人体工程学原理,方便用户在操作过程中轻松地放置和拿取物品,提高使用效率。 为了保证托板的尺寸精度和稳定性,在材料选择上也十分严格。选用了优质的材料,具有良好的强度和刚度,能够承受一定的重量而不变形。在加工过程中,采用了先进的切割和成型技术,确保托板的尺寸准确无误。同时,还对托板进行了表面处理,提高其耐磨性和耐腐蚀性,延长使用寿命。而且,托板的尺寸标准还经过了市场的检验和用户的反馈,不断进行优化和改进,以更好地满足用户的需求。 在实际使用中,托板的尺寸标准能够为用户带来诸多便利。例如,在学校的教学场景中,教师可以将教案、教材等文件资料放置在托板上,方便展示和讲解;在办公室的会议中,参会人员可以将资料放置在托板上,便于交流和讨论。此外,托板的尺寸标准还有助于提高工作效率和质量,减少因尺寸不合适而带来的麻烦和损失。 材质与工艺保障 托板材质选用优质材料,经过严格筛选和检测,具备出色的耐用性,能够承受频繁使用和一定程度的外力冲击而不损坏。制作工艺精湛,采用了先进的生产设备和工艺技术,表面处理光滑,无毛刺等瑕疵,不仅提升了托板的美观度,还避免了对文件资料和操作人员造成损伤。材质的选择充分考虑了使用的安全性与环保性,确保在使用过程中不会释放有害物质,对人体健康和环境造成危害。经过严格的质量检测,从原材料的检验到成品的最终检测,每一个环节都严格把关,确保托板质量符合要求,为用户提供可靠的产品。 在材质方面,选用了具有高强度和良好韧性的材料,能够保证托板在长期使用过程中不变形、不开裂。制作工艺上,采用了精细的加工工艺,对托板的各个部位进行精确加工和处理,确保其尺寸精度和表面质量。同时,还对托板进行了特殊的表面处理,如喷涂、电镀等,提高其耐磨性和耐腐蚀性。在环保方面,选用的材料符合国家相关环保标准,不含有害物质,对环境友好。而且,在生产过程中,也注重节能减排,减少对环境的影响。 为了进一步保障托板的质量和性能,建立了完善的质量控制体系。从原材料的采购到产品的生产、检测、包装和运输,每一个环节都有严格的质量标准和操作规范。在生产过程中,对每一个托板都进行了严格的质量检测,包括尺寸检测、外观检测、性能检测等,确保每一个托板都符合质量要求。同时,还对生产设备和工艺进行定期维护和更新,保证生产过程的稳定性和可靠性。此外,还建立了客户反馈机制,及时了解客户的需求和意见,不断改进产品质量和服务水平。 在实际使用中,优质的材质和精湛的工艺为托板带来了诸多优势。例如,耐用的材质使得托板可以长期使用,减少了更换成本;光滑的表面处理方便了文件资料的放置和拿取,提高了使用效率;环保的材质和工艺则符合现代社会对绿色环保产品的需求。总之,材质与工艺保障为托板的质量和性能提供了坚实的基础。 检测项目 检测标准 检测结果 尺寸精度 误差控制在极小范围内 符合标准 表面平整度 平整度高,无明显凹凸 符合标准 耐磨性 经过耐磨测试,无明显磨损 符合标准 耐腐蚀性 经过耐腐蚀测试,无腐蚀现象 符合标准 环保指标 不含有害物质,符合环保标准 符合标准 摄像头像素要求 像素参数达标 配备1300W像素自动对焦摄像头,能够精准满足拍摄A4画幅的需求,无论是文件资料的细节还是整体画面,都能清晰捕捉。显示视频输出像素≥3840*2160,如此高的像素标准保证了图像的清晰度和细腻度,即使在大屏幕上进行展示,也不会出现模糊或失真的情况。高像素摄像头能够捕捉到更多的细节信息,如文字的笔画、图片的纹理等,大大提升了拍摄效果,为后续的查看、分析和使用提供了有力支持。像素参数完全符合招标文件的要求,经过严格的测试和验证,确保能够满足本项目的实际使用需求。 1300W像素摄像头 1300W像素的摄像头具备出色的感光能力,能够在不同的光线条件下拍摄出高质量的图像。即使在光线较暗的环境中,也能通过提高感光度等方式,保证图像的亮度和清晰度。显示视频输出像素≥3840*2160的标准,使得拍摄的视频画面具有极高的分辨率,能够真实还原拍摄场景的色彩和细节。在实际应用中,无论是教学资料的展示、会议记录的拍摄还是其他相关场景,都能提供清晰、准确的图像和视频资料。 为了确保像素参数的稳定性和可靠性,在摄像头的生产过程中,采用了先进的技术和严格的质量控制体系。对摄像头的每一个组件都进行了精心挑选和测试,确保其性能符合要求。同时,还对摄像头进行了多次的校准和调试,保证其在不同的环境和条件下都能准确地捕捉图像和视频。此外,还提供了专业的技术支持和售后服务,确保在使用过程中遇到任何问题都能得到及时解决。 高像素的摄像头不仅能够满足当前的使用需求,还具有一定的前瞻性。随着技术的不断发展和应用场景的不断拓展,对图像和视频质量的要求也会越来越高。1300W像素的摄像头和≥3840*2160的视频输出像素能够在一定程度上适应未来的发展趋势,为用户提供更加优质的使用体验。 自动对焦功能 摄像头具备自动对焦功能,可快速准确地对焦拍摄物体,无论物体是静止的还是移动的,都能在瞬间完成对焦操作。自动对焦速度快,大大提高了拍摄效率,用户无需手动调整焦距,即可快速拍摄到清晰的图像。对焦精准度高,采用了先进的对焦算法和技术,能够精确地捕捉到拍摄物体的焦点,确保拍摄的图像清晰锐利,每一个细节都能清晰呈现。在不同光线条件下,自动对焦功能依然稳定可靠,无论是强光还是弱光环境,都能准确对焦,保证拍摄效果不受光线影响。 自动对焦功能摄像头 自动对焦功能的快速响应能力使得在拍摄动态物体时更加得心应手。例如,在拍摄教学过程中的演示实验、会议中的人员发言等场景时,能够及时捕捉到关键的瞬间,避免因对焦不及时而导致图像模糊。对焦精准度高则保证了拍摄的图像质量,无论是文字、图片还是其他物体,都能清晰可辨。在不同光线条件下的稳定性,使得摄像头可以在各种环境中正常使用,无需担心光线问题对拍摄效果的影响。 为了实现自动对焦功能的快速、精准和稳定,在摄像头的设计和制造过程中,采用了一系列先进的技术和措施。例如,内置了高性能的对焦传感器和处理器,能够快速分析拍摄场景并调整焦距;采用了先进的光学镜头,具有良好的光学性能和对焦能力。同时,还对自动对焦功能进行了大量的测试和优化,确保其在各种实际使用场景中都能发挥出最佳性能。 自动对焦功能的存在为用户带来了极大的便利。用户无需具备专业的摄影知识和技能,即可轻松拍摄出高质量的图像和视频。在教学、会议、展示等多种场景中,都能为用户提供清晰、准确的记录和展示工具,提高工作和学习效率。 拍摄效果保障 高像素与自动对焦功能相结合,为拍摄效果提供了双重保障,保证拍摄的图像质量达到最佳水平。能够满足不同场景下的拍摄需求,如教学资料展示、会议记录、产品演示等,无论是静态的文件资料还是动态的人物活动,都能清晰、准确地拍摄下来。拍摄的图像色彩还原度高,采用了先进的色彩校正技术和图像处理算法,能够真实反映物体的颜色,使图像更加生动、逼真。图像的清晰度和细节表现出色,高像素的摄像头和精准的自动对焦功能确保了每一个细节都能清晰呈现,便于后续查看和使用。 在教学场景中,拍摄效果保障能够为教师提供清晰的教学资料展示,如课件、实验演示等,帮助学生更好地理解和掌握知识。在会议场景中,能够准确记录会议内容和参会人员的发言,为后续的会议总结和决策提供有力支持。在产品演示场景中,能够清晰展示产品的外观、功能和特点,吸引客户的关注。图像的色彩还原度高使得展示的内容更加真实可信,增强了说服力。 为了进一步提升拍摄效果,还对摄像头的软件和硬件进行了优化。在软件方面,开发了专业的图像处理软件,能够对拍摄的图像进行实时处理和优化,提高图像的质量和效果。在硬件方面,不断改进摄像头的光学系统和传感器技术,提高其性能和稳定性。同时,还提供了多种拍摄模式和参数设置选项,用户可以根据不同的拍摄场景和需求进行调整,以获得最佳的拍摄效果。 拍摄效果保障不仅体现在图像的质量上,还体现在拍摄的便捷性和可靠性上。高像素和自动对焦功能的结合使得拍摄过程更加简单、快速,用户无需复杂的操作即可拍摄出高质量的图像。同时,摄像头的稳定性和耐用性也保证了在长期使用过程中能够持续提供良好的拍摄效果。 拍摄场景 拍摄效果优势 教学资料展示 清晰呈现文字、图片等资料,色彩还原真实 会议记录 准确记录会议内容和人员发言,细节清晰 产品演示 展示产品外观、功能和特点,色彩鲜艳 实时降噪功能说明 降噪功能特点 支持实时降噪功能,能够有效降低环境噪音对拍摄的影响,使拍摄的视频和音频更加清晰纯净。降噪功能可开关控制,用户可根据实际需求进行灵活操作。当环境噪音较大时,开启降噪功能,能够显著提升拍摄视频的音质;而在环境噪音较小的情况下,可关闭降噪功能,以节省设备的电量和资源。实时降噪效果显著,采用了先进的降噪算法和技术,能够精准识别并降低噪音,同时保留清晰的人声和有用的声音信息。降噪算法经过不断优化和改进,具有更高的准确性和稳定性,能够适应不同的噪音环境。 实时降噪功能的可开关控制特性为用户提供了更多的选择和便利。在一些对音质要求不高的场景中,关闭降噪功能可以避免对声音的过度处理,使声音更加自然。而在嘈杂的环境中,开启降噪功能则能够有效地去除背景噪音,保证拍摄的视频和音频质量。先进的降噪算法能够快速准确地分析和处理声音信号,将噪音从有用的声音中分离出来,并进行有效的抑制。同时,还能够根据不同的噪音类型和强度进行自适应调整,以达到最佳的降噪效果。 为了实现高效的实时降噪功能,在设备的设计和开发过程中,采用了一系列先进的技术和措施。例如,内置了高性能的降噪芯片和音频处理器,能够快速处理大量的声音数据;采用了专业的麦克风和音频采集技术,能够准确地捕捉声音信号。同时,还对降噪功能进行了大量的测试和优化,确保其在各种实际使用场景中都能发挥出最佳性能。 实时降噪功能的特点使得设备在不同的环境中都能提供高质量的拍摄体验。无论是在学校的教室、办公室的会议室还是户外的嘈杂环境中,都能拍摄出清晰、纯净的视频和音频资料。这对于教学、会议记录、视频制作等应用场景具有重要的意义。 降噪功能特点 具体说明 实时降噪 有效降低环境噪音,提升视频音质 可开关控制 用户可根据需求灵活操作 效果显著 精准识别并降低噪音,保留有用声音 算法先进 经过优化改进,适应不同噪音环境 使用场景优势 在嘈杂的环境中,实时降噪功能可保证拍摄视频的清晰可听,使观众能够清楚地听到视频中的声音内容。适用于教学场景,避免噪音干扰学生的学习,教师可以更加清晰地讲解知识,学生也能够更加专注地听取讲解。提升了拍摄视频的质量和可用性,使得拍摄的视频更具价值和意义。让用户在不同环境下都能获得良好的拍摄体验,无论是在室内还是室外,无论是安静的环境还是嘈杂的环境,都能拍摄出高质量的视频。 在教学场景中,实时降噪功能的优势尤为明显。例如,在教室中可能会存在各种噪音,如空调声、窗外的嘈杂声等,这些噪音会影响学生对教师讲解内容的理解。而实时降噪功能能够有效地去除这些噪音,保证学生能够清晰地听到教师的声音,提高学习效果。在会议场景中,也能够避免外界噪音对会议讨论的干扰,确保会议记录的准确性和完整性。 对于视频制作人员来说,实时降噪功能可以提高拍摄效率和质量。在拍摄过程中,无需花费大量的时间和精力去后期处理噪音问题,直接拍摄出的视频就具有清晰的音质。这不仅节省了时间和成本,还提高了视频的质量和专业性。在户外拍摄时,实时降噪功能能够克服环境噪音的影响,拍摄出高质量的视频素材。 实时降噪功能的使用场景优势使得设备在多个领域都具有广泛的应用前景。无论是教育、商务、娱乐还是其他领域,都能够为用户提供更好的拍摄体验和更高质量的视频作品。 技术原理支撑 采用先进的降噪技术原理,实现高效的实时降噪。通过对声音信号的实时分析和处理,能够准确地识别出噪音成分,并将其从有用的声音中分离出来。技术经过不断优化和改进,保证降噪效果的稳定性和可靠性。在不同的噪音环境中,都能保持良好的降噪性能,不会出现降噪效果波动或失效的情况。与摄像头等设备协同工作,不影响其他功能的正常使用,能够在保证降噪效果的同时,确保拍摄的图像质量不受影响。为用户提供了可靠的降噪解决方案,让用户在拍摄过程中无需担心噪音问题,专注于拍摄内容的创作。 先进的降噪技术原理基于复杂的算法和模型,能够对声音信号进行深入的分析和处理。通过对大量的噪音样本进行学习和训练,算法能够准确地识别出不同类型的噪音,并采取相应的降噪措施。技术的优化和改进是一个持续的过程,不断引入新的算法和技术手段,提高降噪效果和稳定性。与摄像头等设备的协同工作,是通过合理的硬件设计和软件优化实现的。在设备的设计过程中,充分考虑了各个组件之间的兼容性和协同工作能力,确保它们能够相互配合,共同完成拍摄任务。 为了验证技术原理的有效性和可靠性,进行了大量的实验和测试。在不同的噪音环境中,对设备的降噪效果进行了严格的测试和评估。同时,还对设备的稳定性和兼容性进行了测试,确保其在长时间使用和多种设备配合的情况下都能正常工作。此外,还建立了完善的技术支持和售后服务体系,及时解决用户在使用过程中遇到的问题。 技术原理支撑为实时降噪功能提供了坚实的基础。先进的技术和不断的优化改进,使得设备在降噪方面具有出色的性能和可靠性。与其他设备的协同工作能力,保证了拍摄过程的顺利进行和拍摄效果的全面提升。 智能笔技术参数 无线连接方式说明 连接稳定性 1)智能笔采用的无线连接方式具备高度的稳定性,能有效避免连接中断或信号干扰等问题,确保在使用过程中与设备的连接始终保持稳定。即使身处复杂的电磁环境中,如周围存在大量电子设备产生的干扰,也能维持可靠的连接,保障书写、翻页等操作的顺畅进行。通过优化的信号传输技术,减少信号丢失的概率,提高连接的稳定性和可靠性。 智能笔无线连接 2)在不同的距离范围内,都能保持良好的连接效果,满足多样化的使用场景需求。无论是在较近的距离内进行书写操作,还是在一定范围内移动使用,都不会出现连接不稳定的情况。并且具备自动重连功能,当连接意外中断时,能迅速重新建立连接,不影响正常使用。 3)经过严格的测试和验证,确保在各种常见的使用环境下,无线连接方式都能稳定可靠地工作。包括在教室、办公室等不同场所,以及不同的温度、湿度条件下,都能保证智能笔与设备之间的稳定连接,为用户提供可靠的使用体验。 智能笔多设备连接 4)智能笔的无线连接稳定性还体现在其对多设备连接的适应性上。在同一环境中,即使周围存在多个支持无线连接的设备,智能笔也能准确地与目标设备建立连接,避免出现连接混乱或干扰的情况。 5)通过不断优化无线连接的算法和协议,进一步提高连接的稳定性。在面对复杂的网络环境和信号干扰时,能自动调整连接参数,确保信号的稳定传输,从而保证智能笔的各项功能正常运行。 6)智能笔的无线连接稳定性还体现在其对长时间使用的适应性上。在连续使用数小时甚至更长时间的情况下,依然能保持稳定的连接,不会出现连接中断或信号减弱的情况,为用户提供持续可靠的使用体验。 兼容性表现 兼容设备类型 操作系统 兼容性优势 智慧黑板 Windows、Android 无需复杂的设置和驱动程序,即可快速与智慧黑板完成配对,方便教师在教学过程中使用智能笔进行书写、翻页等操作,确保教学的流畅性。 平板电脑 Windows、MacOS、Android 能与多种品牌和型号的平板电脑兼容,无论是在课堂上进行互动教学,还是在移动办公中使用,都能实现智能笔与平板电脑的无缝连接,充分发挥其功能。 笔记本电脑 Windows、MacOS 可以轻松与笔记本电脑连接,满足用户在办公、学习等场景下的书写和操作需求,提高工作和学习效率。 1)智能笔的无线连接方式具有广泛的兼容性,能与多种主流设备进行连接,如智慧黑板、平板电脑、笔记本电脑等。无需复杂的设置和驱动程序,即可快速与支持的设备完成配对,方便用户使用。 2)对于不同操作系统的设备,也能实现良好的兼容,如Windows、MacOS、Android等。这使得智能笔的使用范围更加广泛,无论是在学校的教学环境中,还是在企业的办公场景里,都能满足不同用户的需求。 3)能够适应不同品牌和型号的设备,扩大了智能笔的使用范围和适用性。即使设备更新换代,智能笔也能通过不断优化和更新,持续保持与新设备的兼容性。 4)在与不同设备连接时,能充分发挥其功能,确保书写、翻页等操作的准确性和流畅性。无论是在大屏幕的智慧黑板上进行书写,还是在小巧的平板电脑上进行操作,智能笔都能精准地响应,为用户提供优质的使用体验。 5)通过不断优化和更新,持续提升智能笔的兼容性,以适应市场上不断涌现的新设备。随着科技的不断发展,新的设备和操作系统层出不穷,智能笔的兼容性优化将确保其始终能与最新的设备和技术保持同步。 6)智能笔的兼容性还体现在其对多设备同时连接的支持上。在一些特殊的使用场景中,用户可能需要同时将智能笔与多个设备进行连接,智能笔能够稳定地与这些设备进行通信,实现多设备之间的协同工作。 传输速度优势 操作类型 传输速度表现 优势体现 书写操作 实时显示笔迹,无明显延迟 保证书写的流畅感,让用户在书写过程中感受到如同在纸上书写一样的顺滑体验。 翻页操作 迅速响应并执行 提高操作效率,在教学或演示过程中,能够快速切换页面,节省时间。 复杂操作和大量数据处理 保持高效稳定 确保在处理复杂的图形、文字等数据时,智能笔依然能够快速准确地传输信息,不影响使用。 1)智能笔的无线连接方式具备较快的传输速度,能及时准确地将书写和操作指令传输到设备上。在书写过程中,能实现实时的笔迹显示,无明显的延迟现象,保证书写的流畅感。 2)对于翻页等操作指令,能迅速响应并执行,提高操作效率。无论是在教学课件的切换,还是在演示文稿的播放过程中,都能快速准确地完成操作,为用户节省时间。 3)高速的传输速度使得智能笔在处理复杂的操作和大量的数据时,依然能够保持高效稳定。即使在绘制复杂的图形、输入大量的文字等情况下,也能快速传输数据,确保操作的流畅性。 4)通过优化的传输协议,进一步提高传输速度和效率,减少数据传输的时间。在不同的网络环境下,都能保持相对稳定的传输速度,满足用户的使用需求。 5)智能笔的传输速度优势还体现在其对高清数据的传输能力上。在传输高清图片、视频等数据时,依然能保持快速稳定的传输,确保数据的完整性和准确性。 6)智能笔的传输速度优势还体现在其对多任务处理的支持上。在同时进行书写、翻页等多项操作时,能快速准确地传输各项指令,保证各项任务的顺利进行。 智能休眠节电功能 节电原理阐释 节电原理 具体表现 优势 传感器检测 基于先进的传感器技术,当检测到一段时间内没有操作时,自动进入休眠状态。 能根据实际使用情况自动调整,避免不必要的能量浪费。 降低功耗 通过降低功耗的方式,减少电池的能量消耗,延长电池的使用时间。 提高电池的使用效率,减少充电次数。 部分功能模块关闭 在休眠状态下,智能笔的部分功能模块会被暂时关闭,只保留必要的监测功能。 进一步降低功耗,延长电池续航时间。 1)智能笔的智能休眠节电功能基于先进的传感器技术,当检测到一段时间内没有操作时,自动进入休眠状态。通过降低功耗的方式,减少电池的能量消耗,延长电池的使用时间。 2)在休眠状态下,智能笔的部分功能模块会被暂时关闭,只保留必要的监测功能。当再次检测到操作时,能迅速从休眠状态唤醒,恢复正常使用。这种智能的节电模式,能根据实际使用情况自动调整,避免不必要的能量浪费。 3)通过优化的电路设计和算法,进一步提高节电效果,降低功耗。在保证智能笔正常功能的前提下,尽可能地减少能量消耗,提高电池的使用效率。 4)智能笔的传感器技术具有高灵敏度,能够准确地检测到用户的操作状态。即使是轻微的晃动或触碰,也能及时唤醒智能笔,确保用户的使用体验不受影响。 5)智能笔的智能休眠节电功能还体现在其对长时间闲置的适应性上。在长时间不使用的情况下,能自动进入深度休眠状态,进一步降低功耗,延长电池的使用寿命。 6)智能笔的节电功能还可以通过软件进行优化和调整。用户可以根据自己的使用习惯和需求,对智能笔的休眠时间、功耗等参数进行个性化设置,以达到最佳的节电效果。 休眠时间设置 1)智能笔的休眠时间可以根据用户的需求进行灵活设置,满足不同的使用习惯。用户可以选择较短的休眠时间,以便在短暂闲置时快速进入节电状态,减少不必要的能量消耗。 2)也可以选择较长的休眠时间,避免频繁的休眠和唤醒操作。对于一些使用频率较低的场景,较长的休眠时间可以更好地保护电池,延长其使用寿命。 3)通过简单的操作,即可轻松调整休眠时间,方便快捷。用户只需在智能笔的设置界面中,按照提示进行操作,即可完成休眠时间的设置。 4)设置的休眠时间具有一定的准确性和稳定性,能确保智能笔在合适的时间进入休眠状态。不会出现提前或延迟进入休眠的情况,保证了节电效果的可靠性。 5)在不同的使用场景下,用户可以根据实际情况随时调整休眠时间,以达到最佳的节电效果。例如,在课堂上使用时,可以设置较短的休眠时间,以便随时使用;而在下班后,可以设置较长的休眠时间,节省电量。 6)智能笔的休眠时间设置还支持记忆功能。用户在设置好休眠时间后,下次使用时智能笔会自动恢复到之前设置的时间,无需再次进行调整,提高了使用的便利性。 唤醒便捷性 1)智能笔在休眠状态下,具有便捷的唤醒方式,能快速响应操作,恢复正常使用。只需轻轻触碰或按下特定按键,即可迅速从休眠状态唤醒,无需复杂的操作。 2)唤醒过程迅速流畅,不会出现明显的延迟,保证使用的连续性。即使在长时间休眠后,也能快速唤醒,且各项功能能立即恢复正常。 3)这种便捷的唤醒方式,提高了用户的使用体验,减少了等待时间。在需要紧急使用智能笔时,能够迅速唤醒并投入使用,不会耽误时间。 4)经过多次测试和优化,确保唤醒功能的稳定性和可靠性,满足用户的使用需求。无论是在频繁唤醒还是长时间休眠后的唤醒过程中,都能保证智能笔的正常启动和使用。 5)智能笔的唤醒便捷性还体现在其对多种唤醒方式的支持上。除了触碰和按键唤醒外,还可以通过特定的手势或语音指令进行唤醒,为用户提供更加多样化的唤醒选择。 6)智能笔的唤醒功能还具备一定的智能识别能力。在唤醒过程中,能自动识别用户的操作意图,快速进入相应的功能模式,提高使用效率。 管理平台技术参数 登录系统要求 主流系统适配 多系统覆盖 管理平台可在多种主流操作系统上运行,充分满足不同用户的使用需求。这意味着无论用户使用的是Windows、MacOS还是Linux等操作系统,都能顺利登录和使用管理平台。多种操作系统的适配,扩大了平台的使用范围,使得不同操作系统偏好的用户都能轻松接入系统,无需担心兼容性问题。 操作系统类型 是否支持 Windows 是 MacOS 是 Linux 是 浏览器登录 用户通过网页浏览器即可登录管理平台,无需额外安装复杂软件。这种方式极大地简化了登录流程,用户只需打开浏览器,输入平台网址,即可快速进入系统。避免了因安装软件带来的繁琐操作和可能出现的兼容性问题,提高了用户的使用效率,让用户随时随地都能方便地登录和使用平台。 操作便捷性 管理平台简化了登录流程,方便用户快速进入系统。登录界面简洁明了,用户无需进行复杂的设置和操作,即可轻松完成登录。同时,平台还支持多种登录方式,如账号密码登录、第三方账号登录等,满足不同用户的登录需求,进一步提升了操作的便捷性。 登录方式灵活 多样登录选择 管理平台支持多种登录途径,满足不同用户的偏好。用户可以选择使用账号密码登录,也可以使用第三方账号如微信、QQ等进行快速登录。多样的登录方式为用户提供了更多的选择,方便用户根据自己的习惯和需求进行登录,提高了用户的使用体验。 多样登录选择 场景适配性 不同登录方式适用于各种使用场景。在日常使用中,用户可以选择使用账号密码登录,保证登录的安全性;在紧急情况下,用户可以使用第三方账号快速登录,节省时间。管理平台的登录方式能够根据不同的场景进行灵活适配,满足用户在各种情况下的登录需求。 用户便利性 灵活的登录方式提升了用户使用的便捷程度。用户无需记忆复杂的账号密码,只需选择自己熟悉的登录方式,即可快速登录系统。同时,第三方账号登录还能实现一键登录,进一步简化了登录流程,让用户能够更加轻松地使用管理平台。 登录稳定性保障 网络适应性 管理平台在不同网络环境下都能保持稳定登录。无论是高速的宽带网络,还是信号较弱的无线网络,平台都能自动调整连接方式,确保用户能够稳定登录。即使在网络波动的情况下,平台也能快速恢复连接,保证用户的正常使用。 网络环境类型 登录稳定性 宽带网络 稳定 无线网络 稳定 移动网络 稳定 系统可靠性 系统本身具备高可靠性,保障登录顺畅。管理平台采用了先进的技术架构和稳定的服务器,能够承受大量用户的同时登录和使用。同时,系统还具备完善的备份和恢复机制,即使出现故障,也能快速恢复,确保用户的登录不受影响。 问题处理机制 管理平台设有完善的问题处理机制,及时解决登录异常。当用户遇到登录问题时,系统会自动检测并提供相应的解决方案。同时,平台还提供了在线客服和技术支持,用户可以随时联系客服人员,获得及时的帮助和支持。 设备控制功能 单独定时关机 设备独立控制 管理平台可针对每一台设备单独设置定时关机时间。用户可以根据设备的使用情况和需求,为每台设备定制个性化的关机时间。这种独立控制的方式,能够更好地满足用户的实际需求,提高设备的使用效率。 时间灵活设置 用户能根据实际情况灵活调整关机时间。无论是短期的临时调整,还是长期的固定设置,用户都可以轻松完成。时间的灵活设置,让用户能够更好地管理设备的使用时间,避免设备长时间运行造成的能源浪费和设备损耗。 设备类型 关机时间设置范围 智慧黑板 任意时间 课桌椅 任意时间 高低床 任意时间 个性化定制 管理平台满足不同用户对设备关机时间的个性化要求。不同用户对设备的使用习惯和需求不同,平台提供的个性化定制功能,能够让用户根据自己的实际情况进行设置,提高用户的满意度。 批量定时关机 多设备管理 管理平台可一次性对多台设备设置相同的定时关机时间。这种批量管理的方式,节省了用户的时间和精力,提高了管理效率。用户只需进行一次设置,即可同时对多台设备进行关机操作。 效率提升 批量定时关机功能节省了管理时间和精力,提高了工作效率。用户无需逐个对设备进行设置,只需在平台上进行简单的操作,即可完成多台设备的关机设置。这种高效的管理方式,让用户能够更加轻松地管理设备。 设备数量 设置时间 10台 1分钟 50台 2分钟 100台 3分钟 统一调度 管理平台实现了对多台设备的统一关机调度。通过批量定时关机功能,用户可以对多台设备进行统一的管理和控制,确保设备在同一时间关机。这种统一调度的方式,提高了设备的管理效率和安全性。 局域网设备控制 远程操作能力 管理平台可在局域网内远程对设备进行各种操作。用户无需在设备旁边,只需通过网络连接,即可对设备进行开机、关机、重启等操作。这种远程操作的能力,提高了设备的管理效率和便捷性。 局域网设备控制 网络覆盖范围 在局域网范围内都能有效控制设备。管理平台的网络覆盖范围广,只要设备处于局域网内,用户就可以对其进行远程...
义务教育专项资金教育装备及信息化建设投标方案.docx
下载提示

1.本文档仅提供部分内容试读;

2.支付并下载文件,享受无限制查看;

3.本网站所提供的标准文本仅供个人学习、研究之用,未经授权,严禁复制、发行、汇编、翻译或网络传播等,侵权必究;

4.左侧添加客服微信获取帮助;

5.本文为word版本,可以直接复制编辑使用。


这个人很懒,什么都没留下
未认证用户 查看用户
该文档于 上传
推荐文档
×
精品标书制作
百人专家团队
擅长领域:
工程标 服务标 采购标
16852
已服务主
2892
中标量
1765
平台标师
扫码添加客服
客服二维码
咨询热线:192 3288 5147
公众号
微信客服
客服