文库 服务类投标方案 软件开发

南通市妇幼保健院急诊医学信息系统项目投标方案.docx

DOCX   542页   下载43   2026-01-21   浏览31   收藏96   点赞420   评分-   434401字   148.00
温馨提示:当前文档最多只能预览 15 页,若文档总页数超出了 15 页,请下载原文档以浏览全部内容。
南通市妇幼保健院急诊医学信息系统项目投标方案.docx 第1页
南通市妇幼保健院急诊医学信息系统项目投标方案.docx 第2页
南通市妇幼保健院急诊医学信息系统项目投标方案.docx 第3页
南通市妇幼保健院急诊医学信息系统项目投标方案.docx 第4页
南通市妇幼保健院急诊医学信息系统项目投标方案.docx 第5页
南通市妇幼保健院急诊医学信息系统项目投标方案.docx 第6页
南通市妇幼保健院急诊医学信息系统项目投标方案.docx 第7页
南通市妇幼保健院急诊医学信息系统项目投标方案.docx 第8页
南通市妇幼保健院急诊医学信息系统项目投标方案.docx 第9页
南通市妇幼保健院急诊医学信息系统项目投标方案.docx 第10页
南通市妇幼保健院急诊医学信息系统项目投标方案.docx 第11页
南通市妇幼保健院急诊医学信息系统项目投标方案.docx 第12页
南通市妇幼保健院急诊医学信息系统项目投标方案.docx 第13页
南通市妇幼保健院急诊医学信息系统项目投标方案.docx 第14页
南通市妇幼保健院急诊医学信息系统项目投标方案.docx 第15页
剩余527页未读, 下载浏览全部
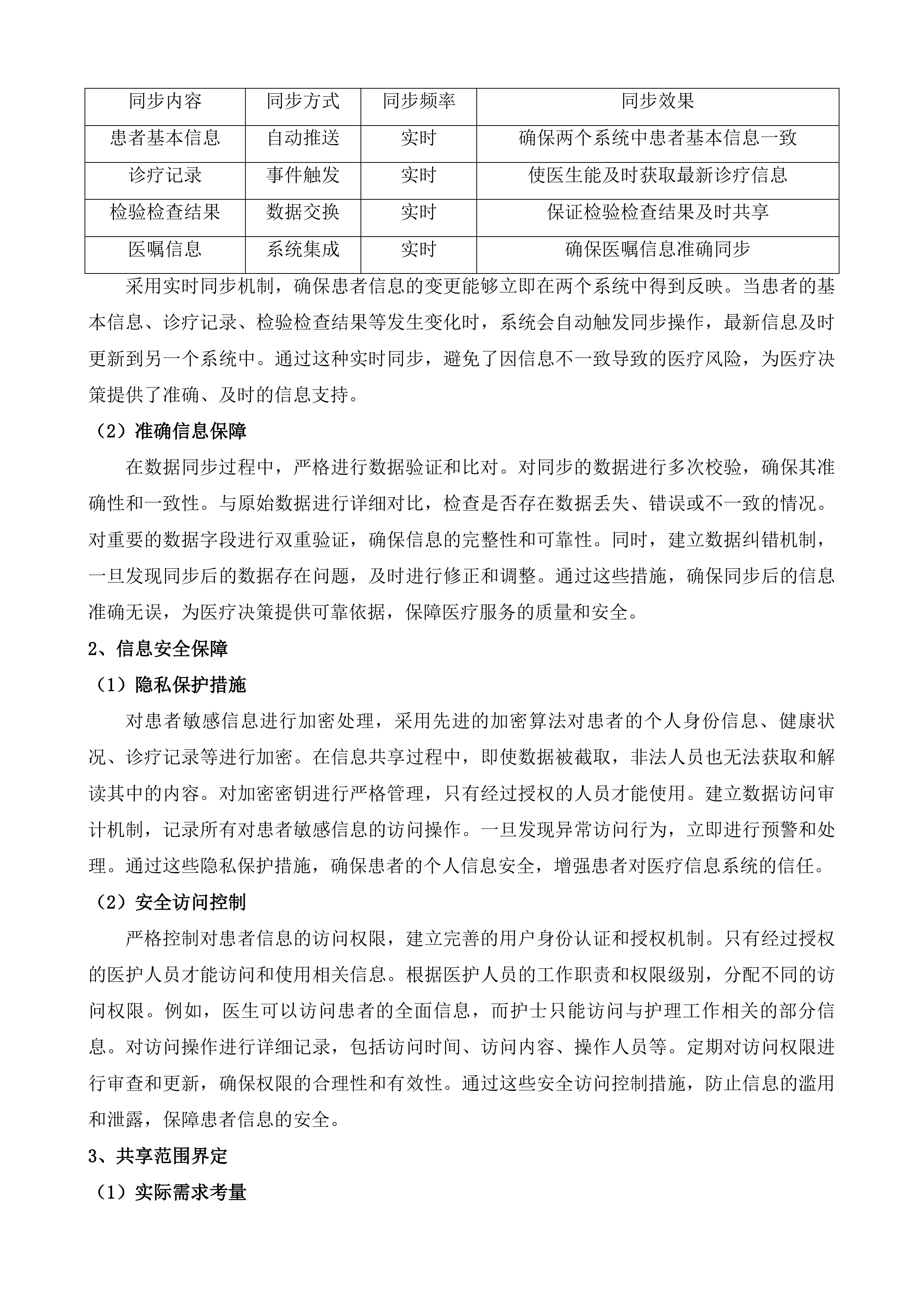
南通市妇幼保健院急诊医学信息系统项目投标方案 第一章 总体设计方案 4 第一节 预检分诊子系统设计 4 一、 急诊诊区三区四级管理模式 4 二、 初诊患者建档共享 10 三、 患者快速登记功能 15 四、 特殊人群标识管理 21 五、 生命体征信息采集 29 六、 分诊知识库建设 34 七、 智能评分系统 39 八、 自动分诊功能 42 九、 分诊巡视管理 49 十、 院前急救对接 52 第二节 急诊医生站子系统设计 58 一、 诊疗行为支持 58 二、 检验检查报告查询 64 三、 危急值处理机制 69 四、 患者历史记录调阅 75 五、 转归与住院登记 79 第三节 急诊护士站子系统设计 83 一、 出入科管理 83 二、 医嘱执行管理 88 三、 体征信息采集 93 四、 护理评估支持 97 五、 护理看板功能 102 第四节 急诊移动护理子系统设计 106 一、 PDA医嘱处理 106 二、 输液巡视管理 112 三、 护理评估录入 117 第五节 急诊电子病历子系统设计 122 一、 急诊病历模板 122 二、 护理文书模板 127 三、 病历引用功能 131 四、 电子签名支持 138 第六节 急诊会诊子系统设计 143 一、 院内急会诊 143 二、 院外急会诊 147 第七节 急诊交接班子系统设计 151 一、 医生交接班 151 二、 护士交接班 154 第八节 急诊质控子系统设计 160 一、 医疗质量指标 160 二、 护理质量监测 167 第九节 急诊统计查询子系统设计 171 一、 分诊统计分析 171 二、 工作量汇总 177 第十节 信息集成设计 182 一、 医院系统对接 182 二、 平台级集成 186 第十一节 国产化适配设计 192 一、 操作系统适配 192 二、 数据库适配 196 第二章 实施方案 201 第一节 项目实施计划 201 一、 系统安装调试上线时间规划 201 二、 分阶段实施时间表编制 213 三、 阶段任务目标与交付成果 214 第二节 功能模块实施 221 一、 预检分诊子系统实施 221 二、 急诊医生站子系统开发 231 三、 急诊护士站子系统建设 241 四、 急诊移动护理子系统部署 251 五、 急诊电子病历子系统实施 260 六、 急诊会诊子系统开发 267 七、 急诊交接班子系统建设 275 八、 急诊质控子系统实施 282 九、 急诊统计查询子系统开发 288 十、 系统国产化适配方案 297 第三节 信息集成实施 306 一、 HIS系统数据交互方案 306 二、 LIS系统对接实施 312 三、 PACS系统集成方案 323 四、 危急值管理平台对接 332 五、 患者统一视图系统集成 340 六、 医院信息化建设推进 352 第三章 培训方案 363 第一节 培训方案完整性 363 一、 系统功能模块培训内容 363 二、 用户角色针对性培训 375 三、 多元化培训方式设计 392 四、 培训计划详细安排 402 五、 培训教材体系建设 415 六、 培训效果考核机制 433 七、 专业师资团队配置 443 第四章 项目团队人员要求 453 第一节 项目经理经验要求 453 一、 项目经理业绩证明文件 453 第二节 信息系统项目管理师证书 460 一、 信息系统项目管理师资质文件 460 第三节 软件设计师证书 470 一、 软件设计师资质文件 470 第五章 售后服务方案 482 第一节 基础售后服务方案 482 一、 系统日常运维服务方案 482 二、 故障响应处理机制 494 三、 技术支持服务保障 504 第二节 维保期延长方案 516 一、 延长维保服务内容 516 二、 同等服务标准保障 530 总体设计方案 预检分诊子系统设计 急诊诊区三区四级管理模式 先分诊后挂号流程 患者信息预检 信息快速录入 分诊人员在获取患者信息时,通过事前采集和现场询问等方式,全面收集患者相关情况。随后,凭借系统的高效性,快速将患者信息录入系统。在录入过程中,对于特殊人群,如三无患者、孕产妇等,会进行明确标识,以便后续提供针对性的医疗服务。系统支持对患者来院方式进行自定义录入,无论患者是自行前往、亲友护送、还是通过急救车辆送达,都能准确记录,为后续的病情评估和分诊提供详实的基础信息,确保整个流程的顺畅进行。 急诊三无患者孕产妇标识录入 病情初步评估 系统为病情评估提供了强大的支持,利用其内部的分诊知识库和智能评分功能,如REMS评分、MEWS评分等,能够科学、准确地对患者病情进行初步评估。分诊知识库涵盖了大量的医学知识和临床经验,为分诊人员提供了参考依据。智能评分功能则通过对患者各项生命体征和症状的综合分析,得出相应的评分结果,从而为后续的分诊工作提供重要的参考,以便将患者分配到合适的诊区接受治疗。 智能分诊决策 分级分诊处理 分诊系统依据患者的分诊级别,进行科学合理的分配。对于危急重症患者,会优先保障其快速进入抢救区域,确保能够及时得到救治。不同级别的患者,系统会提供相应的处理建议和注意事项,以提高医疗效率和质量。以下是不同分诊级别对应的处理方式: 分诊级别 诊区分配 处理建议 注意事项 一级(危急) 抢救室 立即进行抢救治疗 密切监测生命体征 二级(重症) 重症监护区 安排专业医护人员护理 准备相关急救设备 三级(急症) 急症诊区 尽快安排检查和治疗 关注病情变化 四级(非急症) 普通诊区 按顺序就诊 耐心等待 人工干预机制 尽管系统具备智能分诊功能,但分诊人员的专业判断同样重要。若分诊人员根据自身经验和专业知识,认为系统的分诊结果不合理,有权进行人工修改。在修改分诊级别和分诊去向时,分诊人员需在系统中详细填写更改原因,以便后续的审核和追溯,确保分诊结果既符合患者的实际病情,又具备准确性和合理性,为患者提供更优质的医疗服务。 挂号流程执行 挂号信息同步 当患者完成挂号操作后,系统会自动将挂号信息同步到HIS系统中。这一同步过程确保了患者档案信息在不同系统之间的共享,使得后续医生在进行诊疗操作时,能够及时、全面地获取患者的相关信息,包括基本信息、既往病史等,为准确诊断和有效治疗提供有力支持,避免了因信息不畅通而导致的误诊或延误治疗等情况。 挂号结果反馈 挂号完成后,系统会及时向分诊处反馈挂号信息,同时告知患者挂号结果和就诊地点等相关信息。这一反馈机制确保了信息的及时传递,让分诊处能够准确掌握患者的挂号情况,合理安排后续的分诊工作。对于患者而言,明确的挂号结果和就诊地点信息,能够减少他们在医院内的盲目奔波,提高就诊效率,使整个就诊过程更加顺畅。 1)实时反馈:系统实现挂号结果的实时反馈,保证信息的及时性。 2)信息准确:反馈的信息包括挂号号码、就诊科室、就诊时间等,确保准确无误。 3)通知方式多样:通过短信、系统提示音等多种方式告知患者挂号结果和就诊地点。 先挂号后分诊流程 患者挂号操作 基本信息录入 患者在挂号时,需要录入一系列基本信息,如姓名、性别、年龄等。对于初诊患者,系统会自动为其建立档案,并与HIS系统共享患者档案信息。这一过程确保了患者信息的完整性和连贯性,方便医院后续的管理和医疗服务。患者准确录入基本信息也有助于医生更全面地了解患者情况,为诊断和治疗提供依据。 1)准确填写:患者需认真填写各项基本信息,确保内容准确无误。 2)信息保密:医院严格遵守信息保密规定,保障患者信息的安全。 3)数据共享:录入的信息与HIS系统实时共享,提高医疗效率。 挂号记录生成 系统会根据患者的挂号信息自动生成挂号记录,该记录包含了挂号时间、挂号科室等关键信息。挂号时间的记录有助于医院合理安排就诊顺序,避免患者等待时间过长。挂号科室的明确则为分诊和后续的诊疗提供了清晰的方向,确保患者能够准确到达相应的科室接受治疗,提高整体医疗服务的效率和质量。 分诊信息采集 生命体征采集 分诊过程中,会利用先进的医疗设备,如监护仪、臂式血压计等,自动采集患者的心率、血压、体温等生命体征信息。这些设备具备高精度和稳定性,能够确保采集到的数据准确、及时。准确的生命体征信息对于医生判断患者病情的严重程度和制定治疗方案具有重要意义,为后续的医疗服务提供了有力的支持。 病情相关询问 分诊人员会与患者进行沟通,询问患者的病情、来院方式等信息,并在系统中进行详细记录。同时,对于特殊人群,如三无患者、孕产妇等,会进行明确标注。这一过程有助于分诊人员全面了解患者的情况,为后续的智能分诊提供准确的依据,确保患者能够被分配到合适的诊区和医生处接受治疗。 智能分诊处理 分诊级别确定 系统通过其智能评分功能和分诊知识库,对患者的各项信息进行全面分析,从而确定患者的分诊级别。该过程综合考虑了患者的病情、生命体征等多种因素,确保分诊结果的科学性和准确性。根据分诊级别,系统会为患者分配合适的诊区和医生,以提供更专业、高效的医疗服务。 1)综合评估:结合患者病情、生命体征等多方面信息进行评估。 2)分级合理:依据科学的标准确定分诊级别,确保患者得到恰当的治疗。 3)精准分配:根据分诊级别为患者分配合适的诊区和医生。 分诊结果告知 分诊结果确定后,系统会及时将结果告知患者和相关医护人员。系统会将分诊信息与挂号记录进行关联,实现信息的整合和共享。这一过程确保了患者和医护人员能够及时了解分诊结果,为后续的医疗服务做好准备。关联后的信息也有助于医院对患者的诊疗过程进行跟踪和管理,提高医疗服务的质量和效率。 分诊信息关联挂号 信息自动关联 关联准确性保障 系统通过先进的逻辑校验和数据匹配机制,确保分诊信息与挂号记录的准确关联。逻辑校验能够对录入的数据进行合理性检查,避免出现错误信息。数据匹配则通过对关键信息的比对,实现分诊信息和挂号记录的精准关联。这一过程有效避免了信息错误或关联失败的情况,保证了患者信息的一致性和连贯性,为后续的医疗服务提供了可靠的基础。 数据同步更新 当分诊信息或挂号记录发生变更时,系统具备自动同步更新关联信息的功能。这一功能确保了数据的一致性和及时性,使得医护人员能够随时获取最新的患者信息。同时,系统会对数据变更进行记录,以便后续的审核和追溯。通过数据同步更新,提高了医疗服务的准确性和效率,为患者提供了更好的就医体验。 1)实时更新:系统实时监测分诊信息和挂号记录的变更,及时进行更新。 2)数据一致:确保关联信息在不同系统和模块中的一致性。 3)可追溯性:对数据变更进行详细记录,方便后续查询和审核。 关联信息查询 多维度查询功能 系统提供了多维度的查询功能,能够满足医护人员在不同场景下的查询需求。医护人员可以根据患者的姓名、挂号时间、分诊级别等多种条件进行查询,快速定位所需信息。这一功能提高了医护人员的工作效率,使得他们能够更及时、准确地获取患者的相关信息,为医疗服务提供有力支持。 查询结果展示 查询结果会以清晰、直观的界面展示给医护人员,包括患者的详细分诊信息和挂号记录。界面设计简洁明了,方便医护人员查看和分析。通过展示详细的信息,医护人员能够全面了解患者的情况,为诊断和治疗提供准确的依据,提高医疗服务的质量和效果。 关联信息应用 诊疗流程优化 通过关联分诊信息和挂号记录,能够对急诊诊疗流程进行优化。医护人员可以根据患者的详细信息,合理安排就诊顺序和治疗方案,减少患者的等待时间,提高医疗效率。优化后的诊疗流程能够更好地满足患者的需求,提高患者的满意度。 医疗数据统计 关联信息为医院的医疗数据统计提供了重要支持。医院可以利用这些关联信息进行患者流量分析、分诊情况统计等工作。通过对患者流量的分析,医院可以合理安排医护人员和医疗资源,提高资源利用效率。分诊情况统计则有助于医院了解急诊科室的工作情况,为改进医疗服务提供依据。以下是相关统计内容的示例: 统计内容 统计意义 数据来源 患者流量分析 合理安排医护人员和资源 挂号记录和分诊信息 分诊情况统计 了解急诊科室工作情况 分诊记录和关联信息 不同时段患者分布 优化服务时间安排 挂号时间和就诊信息 各分诊级别患者比例 评估病情严重程度分布 分诊级别和患者数量 成人儿童分诊并行 独立分诊通道 通道标识清晰 急诊区域,会设置明显的成人和儿童分诊通道标识。这些标识采用醒目的颜色和清晰的文字,能够引导患者正确前往相应的分诊处。清晰的标识有助于减少患者的迷茫和混乱,提高分诊的效率,确保成人和儿童患者能够快速、准确地到达指定的分诊区域。 1)显著位置设置:标识设置在急诊区域显眼位置,方便患者识别。 2)统一标准设计:标识的设计遵循统一标准,确保清晰易懂。 3)多种语言标注:对于有需要的地区,标识会采用多种语言标注,满足不同患者的需求。 系统操作独立 系统中,成人和儿童分诊操作分别独立进行。各自拥有独立的界面和数据记录,这种设计避免了两者之间的相互混淆。医生和分诊人员可以根据患者的不同类型,在相应的界面中进行操作,确保数据的准确性和完整性。以下是成人和儿童分诊系统操作独立的具体体现: 序号 独立方面 成人分诊 儿童分诊 1 界面设计 符合成人体征和需求的界面 考虑儿童特点的界面 2 数据记录 记录成人相关信息 记录儿童特有信息 3 分诊规则 基于成人生理特征 结合儿童生长发育 4 操作流程 适合成人的流程 适应儿童的流程 差异化分诊规则 儿童特殊考量 对于儿童患者,分诊系统会充分考虑其年龄、生长发育特点等因素,制定专门的病情评估和分诊规则。这些规则更贴合儿童的生理和心理特征,能够更准确地评估儿童患者的病情严重程度。例如,在评估儿童患者时,会考虑到儿童的语言表达能力有限,更多地依靠观察和家长的描述。对于一些儿童特有的疾病和症状,会有相应的评估标准和处理建议。以下是儿童特殊考量的相关内容: 考量因素 具体内容 分诊影响 年龄 不同年龄段生理和疾病特点不同 确定合适的分诊级别 生长发育 发育情况影响病情表现 准确判断病情 沟通能力 儿童表达能力有限 依靠家长辅助评估 特殊疾病 儿童特有疾病和症状 制定专属分诊规则 成人标准应用 对于成人患者,分诊系统采用符合成人生理特征和医疗需求的分诊标准。这些标准经过专业的医学研究和实践验证,能够准确地评估成人患者的病情。在分诊过程中,会综合考虑成人的生命体征、病史、症状等因素,确保分诊结果的准确性。同时,根据分诊结果,为成人患者提供合适的治疗方案和建议。 1)科学标准:采用科学、专业的分诊标准进行评估。 2)全面评估:综合考虑生命体征、病史、症状等多方面因素。 3)精准分诊:确保成人患者得到准确的分诊和治疗。 资源合理分配 动态资源调整 系统会实时监测成人和儿童患者的流量和病情情况,根据实际情况动态调整资源分配。当某一类患者的流量突然增加或病情较为严重时,系统会及时调配相应的医护人员、医疗设备和床位等资源,提高资源的利用效率,确保每个患者都能得到及时有效的治疗。 保障重点需求 资源分配过程中,会优先保障危急重症患者的资源需求,无论是成人还是儿童患者。对于危急重症患者,会迅速为其提供抢救设备、专业的医护人员等资源,确保他们能够快速获得救治。以下是保障重点需求的具体措施: 序号 保障措施 适用对象 资源调配 1 快速响应团队 危急重症患者 调配专业医护人员 2 优先使用设备 严重病情患者 分配急救设备 3 预留床位 需要住院患者 确保床位供应 4 特殊药品储备 特定疾病患者 提供所需药品 初诊患者建档共享 基本信息建档 初诊信息录入 常规信息范围 常规信息录入严格遵循医疗行业规范,涵盖患者的基本身份信息、既往病史、过敏史等多方面内容。从患者的姓名、性别、年龄,到详细的家族病史、药物过敏情况,每一项信息都进行全面且规范的记录。这样详实的数据支持,能够为后续的诊疗工作提供精准的参考,帮助医生更准确地了解患者状况,制定更有效的治疗方案。规范的信息录入也有助于医院对患者信息进行统一管理和分析,提高医疗服务的整体质量和效率。 特殊情况处理 在处理三无人员和群伤事件患者时,系统设计了简洁高效的登记流程。面对三无人员,系统重点记录能反映其基本身体状况的关键信息,如生命体征、大致外貌特征等,以便快速开展救治工作。对于群伤事件患者,系统支持批量快速登记,可按照受伤程度、类型等进行分类记录。 1)快速识别患者的主要伤情,优先记录关键的生命体征和受伤部位信息。 2)为患者分配临时标识,方便在救治过程中进行跟踪和管理。 3)及时与相关部门沟通协调,获取更多关于患者的信息,完善登记内容。 通过这些措施,确保在特殊情况下能够迅速记录关键信息,保障医疗救治工作的及时开展。 信息准确性校验 实时检查机制 实时检查机制在整个信息录入过程中发挥着关键作用。从患者基本信息的输入开始,系统就对每一项内容进行合法性和合理性验证。当录入患者的年龄时,系统会检查其输入是否符合正常的年龄范围;对于疾病诊断信息,会验证其是否符合医学规范术语。一旦发现可能存在的错误,系统会及时弹出提示框,告知录入人员错误所在,并提供相应的修正建议。这种实时反馈机制能够及时纠正录入错误,避免因错误信息影响后续的诊疗决策,提高信息录入的准确性和可靠性,为医疗服务的质量提供有力保障。 权威数据比对 系统会将录入的患者信息与权威数据源进行比对,以进一步提高信息的准确性和可信度。例如,患者的身份证号码与身份验证系统进行比对,确保患者身份的真实性;将疾病诊断信息与权威的医学数据库进行对照,验证诊断的准确性。通过与权威数据源的比对,能够发现并纠正可能存在的信息录入错误或不准确之处。这种比对也有助于发现潜在的患者信息异常情况,如重复登记、虚假信息等,为医院的信息管理和安全维护提供有力支持,保障医疗服务的正常开展。 档案存储管理 数据存储安全 保障患者档案数据的安全,采用了先进的加密技术和完善的安全防护机制。对患者的敏感信息,如个人身份信息、健康状况等进行加密处理,即使数据在传输或存储过程中被截取,非法人员也无法获取和解读其中的内容。同时,建立了严格的访问控制制度,只有经过授权的医护人员才能访问和操作患者档案数据。还定期对数据进行备份,防止因意外情况导致数据丢失。通过这些措施,全面保护患者的隐私权益,确保数据的安全性和完整性,为医院的信息化建设提供坚实的保障。 便捷检索服务 方便医护人员快速定位所需的患者档案信息,系统提供了多种检索方式。医护人员可以按姓名、病历号、就诊时间等进行检索。 1)按姓名检索:可以输入患者的全名或部分姓名,系统会快速筛选出相关的患者档案信息。 2)按病历号检索:输入患者的唯一病历号,能够精准定位到该患者的档案。 3)按就诊时间检索:可以根据患者的就诊日期范围进行检索,方便查看特定时间段内的患者信息。 这些多样化的检索方式大大提高了医护人员获取患者信息的效率,节省了时间和精力,有助于更及时、准确地开展医疗服务。 HIS系统对接 接口开发调试 稳定接口保障 接口开发过程中,运用先进的技术手段和严格的质量控制流程,确保接口具备高度的稳定性。从接口的设计阶段开始,就充分考虑到不同运行环境的兼容性和复杂性。采用成熟的软件开发框架和技术标准,进行接口的编码实现。在开发过程中,进行多次严格的测试,包括功能测试、性能测试、兼容性测试等。针对不同的操作系统、数据库版本等运行环境进行模拟测试,确保接口能够在各种情况下持续稳定工作。同时,建立完善的监控机制,实时监测接口的运行状态,及时发现并解决潜在的问题,为系统的顺利对接提供坚实保障。 问题及时处理 调试过程中,一旦发现问题,会迅速组织专业的技术人员进行深入分析和解决。技术人员具备丰富的经验和专业知识,能够快速定位问题的根源。对于一般性的问题,会立即进行修复;对于较为复杂的问题,会制定详细的解决方案并逐步实施。在解决问题的过程中,会保持与医院相关部门的密切沟通,及时反馈问题处理的进展情况。确保接口开发工作能够按照预定的计划顺利进行,不影响系统的正常运行。对问题处理的过程进行详细记录,积累经验,为后续的系统优化和维护提供参考。 数据格式转换 差异格式处理 深入分析本系统与HIS系统数据格式的差异后,制定专门的转换规则和算法。 1)文本数据:统一字符编码,规范字段长度和格式。例如,对于患者姓名,确保在两个系统中使用相同的编码方式,避免出现乱码。 2)数值数据:调整小数位数和数据类型,保证数据的准确性。如将本系统中的某项数值数据从浮点型转换为HIS系统所需的整型时,进行合理的四舍五入处理。 3)日期时间数据:统一日期时间的表示格式,使两个系统能够准确识别和处理。通过这些专门的处理方式,确保不同格式的数据能够准确对接,为系统间的数据交互提供基础。 一致准确传递 在数据转换过程中,严格遵循数据准确性原则。每一步转换操作都有详细的记录和验证机制,确保转换后的数据与原始数据一致,不丢失重要信息。对转换后的数据进行多次比对和验证,与原始数据进行逐字段核对,确保数据的完整性和准确性。建立数据审计机制,对数据转换过程进行全程监控。一旦发现数据存在差异或错误,立即进行排查和纠正。通过这些措施,保证数据能够在两个系统之间准确无误地传递,为医疗信息的共享和利用提供可靠保障。 对接流程优化 效率提升策略 运用先进的技术和管理方法,对对接流程进行全面评估和分析。第一步,识别可能存在的瓶颈和问题,如数据传输延迟、接口调用频繁等。第二步,针对这些问题制定相应的解决方案。例如,优化数据传输协议,减少数据传输中的冗余信息,提高传输效率;合理调整接口调用频率,避免过度占用系统资源。同时,引入自动化处理机制,减少人工干预,提高流程的自动化程度。通过这些策略,全面提升对接流程的效率,为医疗服务的高效开展提供支持。 快速准确传输 优化后的对接流程将确保患者信息能够在短时间内准确无误地实现跨系统传输。通过对网络架构的优化,提高数据传输的速度和稳定性;采用高效的数据加密和解密算法,在保证数据安全的前提下,加快数据的处理速度。对系统的缓存机制进行优化,减少不必要的数据读取和存储操作,进一步提高传输效率。这样,医护人员能够更及时地获取患者的相关信息,为医疗决策提供有力支持,提高医疗服务的质量和效率。 档案信息共享 数据同步更新 实时同步机制 同步内容 同步方式 同步频率 同步效果 患者基本信息 自动推送 实时 确保两个系统中患者基本信息一致 诊疗记录 事件触发 实时 使医生能及时获取最新诊疗信息 检验检查结果 数据交换 实时 保证检验检查结果及时共享 医嘱信息 系统集成 实时 确保医嘱信息准确同步 采用实时同步机制,确保患者信息的变更能够立即在两个系统中得到反映。当患者的基本信息、诊疗记录、检验检查结果等发生变化时,系统会自动触发同步操作,最新信息及时更新到另一个系统中。通过这种实时同步,避免了因信息不一致导致的医疗风险,为医疗决策提供了准确、及时的信息支持。 准确信息保障 在数据同步过程中,严格进行数据验证和比对。对同步的数据进行多次校验,确保其准确性和一致性。与原始数据进行详细对比,检查是否存在数据丢失、错误或不一致的情况。对重要的数据字段进行双重验证,确保信息的完整性和可靠性。同时,建立数据纠错机制,一旦发现同步后的数据存在问题,及时进行修正和调整。通过这些措施,确保同步后的信息准确无误,为医疗决策提供可靠依据,保障医疗服务的质量和安全。 信息安全保障 隐私保护措施 对患者敏感信息进行加密处理,采用先进的加密算法对患者的个人身份信息、健康状况、诊疗记录等进行加密。在信息共享过程中,即使数据被截取,非法人员也无法获取和解读其中的内容。对加密密钥进行严格管理,只有经过授权的人员才能使用。建立数据访问审计机制,记录所有对患者敏感信息的访问操作。一旦发现异常访问行为,立即进行预警和处理。通过这些隐私保护措施,确保患者的个人信息安全,增强患者对医疗信息系统的信任。 安全访问控制 严格控制对患者信息的访问权限,建立完善的用户身份认证和授权机制。只有经过授权的医护人员才能访问和使用相关信息。根据医护人员的工作职责和权限级别,分配不同的访问权限。例如,医生可以访问患者的全面信息,而护士只能访问与护理工作相关的部分信息。对访问操作进行详细记录,包括访问时间、访问内容、操作人员等。定期对访问权限进行审查和更新,确保...
南通市妇幼保健院急诊医学信息系统项目投标方案.docx
下载提示

1.本文档仅提供部分内容试读;

2.支付并下载文件,享受无限制查看;

3.本网站所提供的标准文本仅供个人学习、研究之用,未经授权,严禁复制、发行、汇编、翻译或网络传播等,侵权必究;

4.左侧添加客服微信获取帮助;

5.本文为word版本,可以直接复制编辑使用。


这个人很懒,什么都没留下
未认证用户 查看用户
该文档于 上传
推荐文档
×
精品标书制作
百人专家团队
擅长领域:
工程标 服务标 采购标
16852
已服务主
2892
中标量
1765
平台标师
扫码添加客服
客服二维码
咨询热线:192 3288 5147
公众号
微信客服
客服