文库 服务类投标方案 保险服务

铜仁市中医医院医疗责任险招标项目投标方案.docx

DOCX   162页   下载587   2025-08-31   浏览67   收藏91   点赞838   评分-   99196字   58.00

AI慧写标书

十分钟千页标书高效生成

温馨提示:当前文档最多只能预览 15 页,若文档总页数超出了 15 页,请下载原文档以浏览全部内容。
铜仁市中医医院医疗责任险招标项目投标方案.docx 第1页
铜仁市中医医院医疗责任险招标项目投标方案.docx 第2页
铜仁市中医医院医疗责任险招标项目投标方案.docx 第3页
铜仁市中医医院医疗责任险招标项目投标方案.docx 第4页
铜仁市中医医院医疗责任险招标项目投标方案.docx 第5页
铜仁市中医医院医疗责任险招标项目投标方案.docx 第6页
铜仁市中医医院医疗责任险招标项目投标方案.docx 第7页
铜仁市中医医院医疗责任险招标项目投标方案.docx 第8页
铜仁市中医医院医疗责任险招标项目投标方案.docx 第9页
铜仁市中医医院医疗责任险招标项目投标方案.docx 第10页
铜仁市中医医院医疗责任险招标项目投标方案.docx 第11页
铜仁市中医医院医疗责任险招标项目投标方案.docx 第12页
铜仁市中医医院医疗责任险招标项目投标方案.docx 第13页
铜仁市中医医院医疗责任险招标项目投标方案.docx 第14页
铜仁市中医医院医疗责任险招标项目投标方案.docx 第15页
剩余147页未读, 下载浏览全部

开通会员, 优惠多多

6重权益等你来

首次半价下载
折扣特惠
上传高收益
特权文档
AI慧写优惠
专属客服
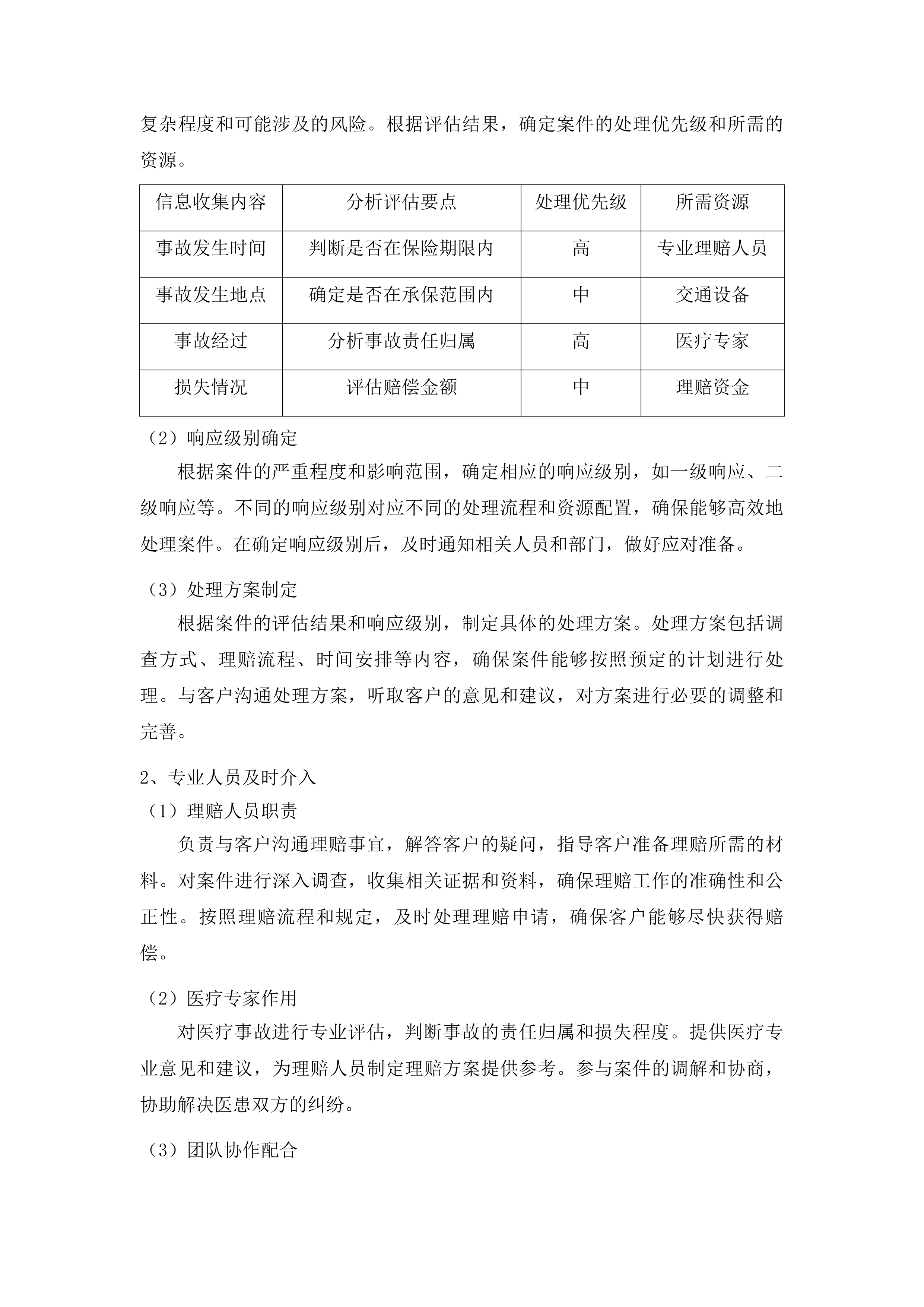
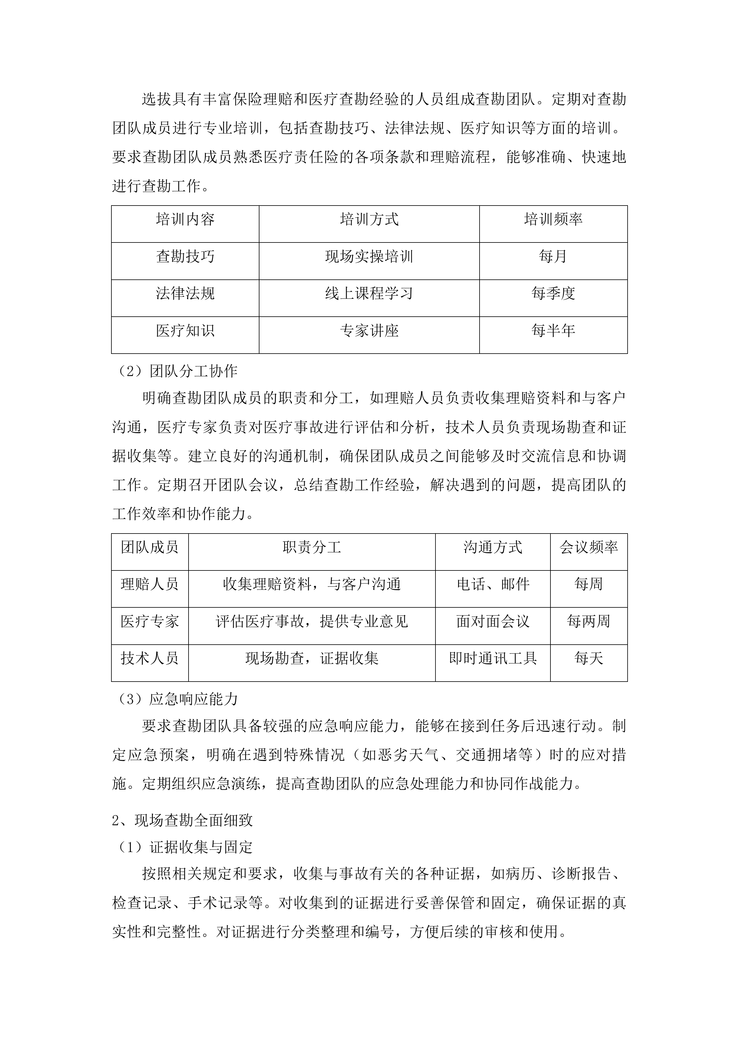
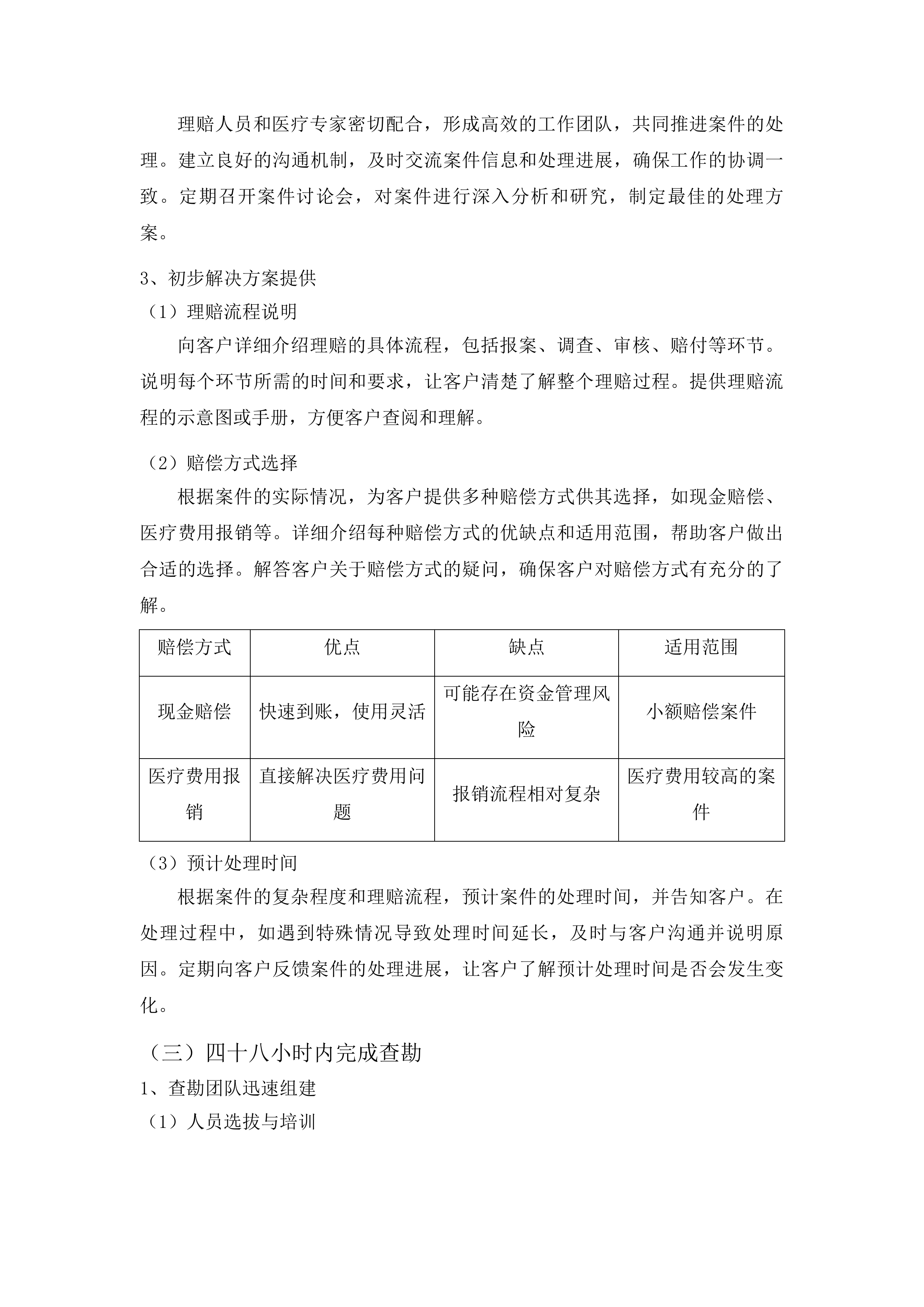
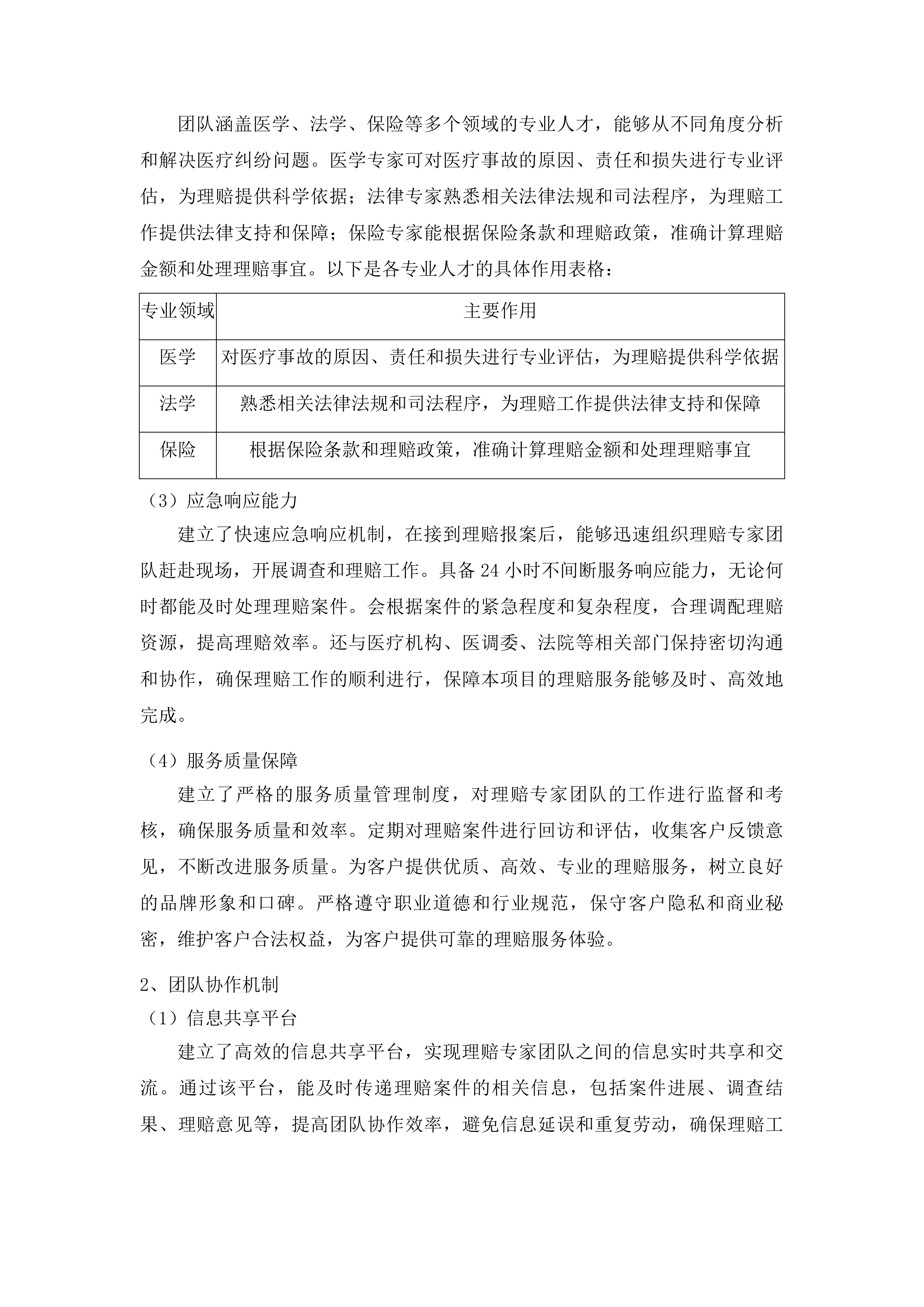
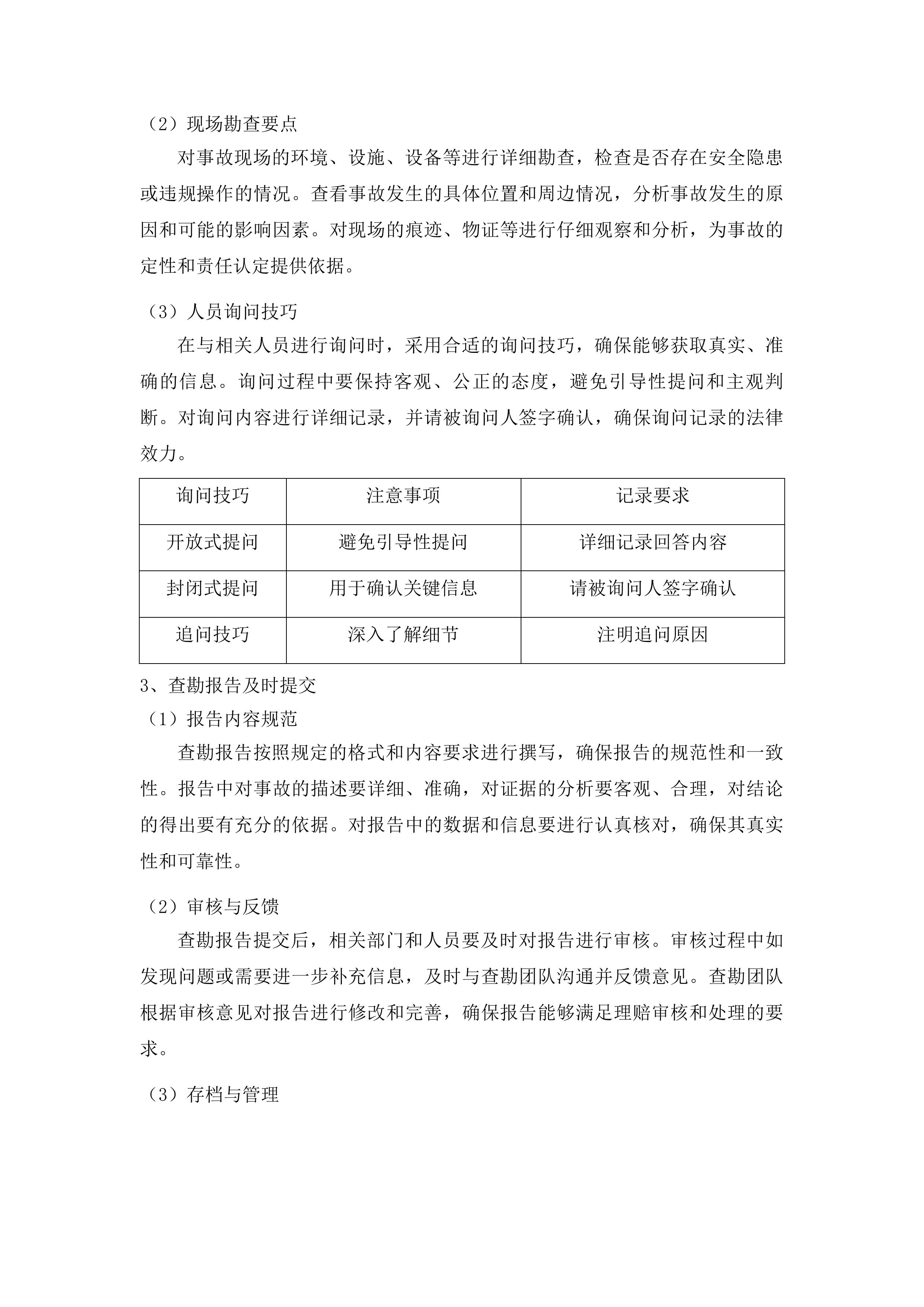
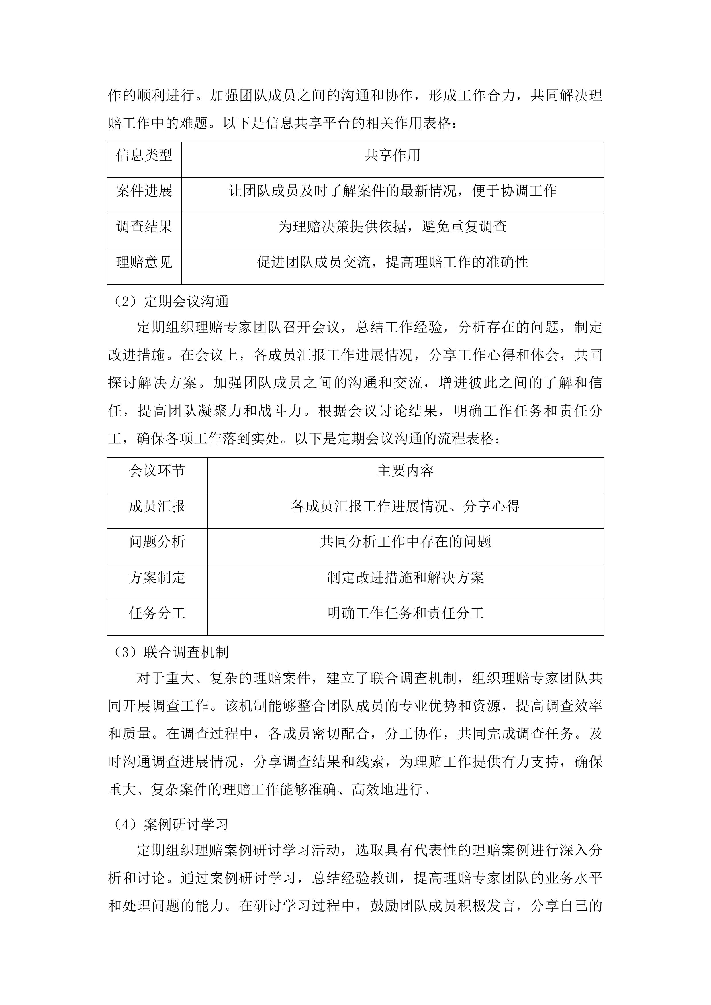
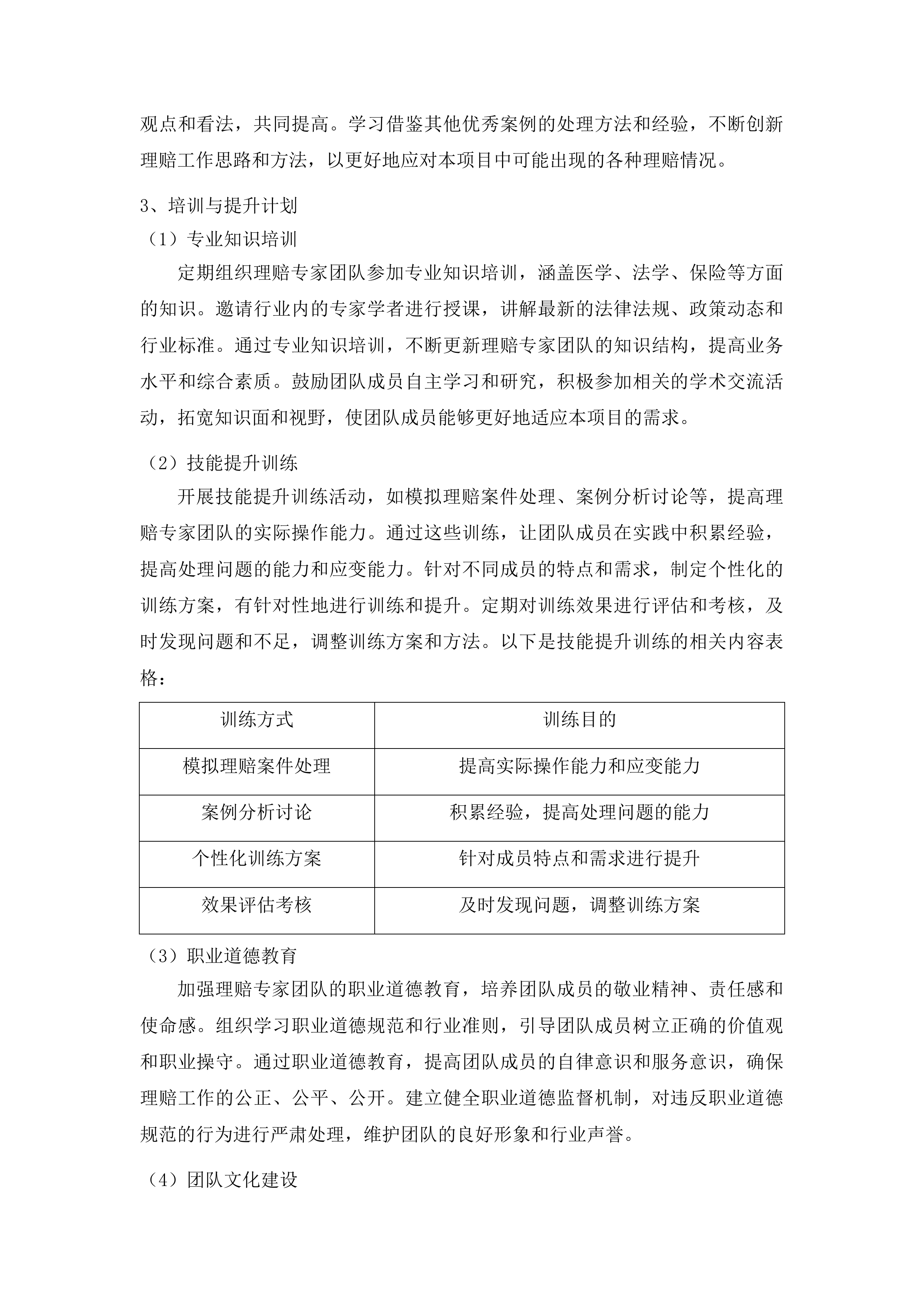
铜仁市中医医院医疗责任险招标项目投标方案 第一章 总体服务方案 3 第一节 服务响应时间承诺 3 一、 全天候服务响应机制 3 第二节 服务措施 12 一、 专属服务团队配置 12 二、 风险防范支持体系 23 第三节 应急预案 34 一、 重大医疗纠纷响应方案 34 二、 应急保障执行规范 48 第四节 售后延续性服务 62 一、 期满后续服务保障 62 二、 风险管理增值服务 67 第五节 理赔时间进度表 77 一、 理赔全流程时效管控 77 第六节 理赔措施及流程图 83 一、 标准化理赔操作流程 83 二、 可视化理赔流程指引 92 第七节 理赔条款说明 101 一、 主险责任范围界定 101 二、 附加险条款解析 113 三、 责任免除情形说明 127 第八节 理赔查询服务 139 一、 多渠道查询平台建设 139 二、 查询服务保障措施 155 总体服务方案 服务响应时间承诺 全天候服务响应机制 24小时不间断服务保障 专业团队随时待命 专业知识储备 值班人员均经过系统且全面的保险理赔和医疗知识培训,不仅熟悉医疗责任险的各项条款细则,还能熟练掌握理赔流程的各个环节。通过定期组织案例分析和经验分享会,团队成员能够不断从实际案例中汲取经验教训,提升自身的专业素养和解决实际问题的能力。同时,要求值班人员持续关注医疗行业的最新动态和法律法规的变化,实时更新知识体系,确保为客户提供的服务准确无误且符合相关规定。 应急响应机制 建立了一套快速应急响应机制,当接到报案时,值班人员能够迅速启动相应的处理流程,确保在最短时间内与客户取得联系。明确各岗位在应急响应中的职责和工作流程,通过制定详细的工作手册和操作指南,保证信息传递的及时、准确和顺畅。此外,配备了必要的应急通讯设备和交通工具,确保值班人员在任何情况下,无论是恶劣天气还是交通拥堵,都能迅速到达现场或与相关人员进行沟通。 服务质量监督 设立专门的服务质量监督小组,对值班人员的服务进行实时监督和评估。通过建立完善的监督体系,包括电话回访、现场检查等方式,确保服务质量始终保持在较高水平。定期收集客户反馈意见,对服务过程中存在的问题及时进行整改和优化。将服务质量纳入绩效考核体系,通过设立明确的考核指标和奖惩机制,激励值班人员提高服务水平和工作积极性。 服务质量监督小组 监督方式 具体内容 频率 电话回访 对客户进行满意度调查,收集客户意见和建议 每周 现场检查 检查值班人员的工作状态和服务质量 每月 数据分析 分析服务数据,发现潜在问题和改进方向 每季度 多渠道报案受理 电话报案服务 设立24小时报案热线,配备专业的客服人员,确保客户拨打热线后能够及时得到响应。客服人员在接听电话时,严格使用规范的语言和流程,详细记录客户的报案信息,包括事故发生的时间、地点、经过等。及时将信息传递给相关处理人员,通过建立高效的信息传递机制,确保案件能够得到及时处理。定期对电话报案服务进行质量评估,通过分析客户反馈和服务数据,不断优化服务流程和提高服务质量。 在线平台报案 开发功能完善的在线报案平台,客户可以通过电脑、手机等设备随时随地进行报案。在线平台提供清晰的报案指引和填写模板,方便客户准确填写报案信息,避免因信息不准确而导致的处理延误。对在线报案信息进行实时监控和处理,通过建立自动化的处理系统,确保信息的及时审核和反馈。定期对在线平台进行优化和升级,提升用户体验和服务效率。 电子邮件报案 公布专门的报案电子邮件地址,客户可以将报案信息以邮件的形式发送。安排专人每天定时查看和处理报案邮件,及时与客户取得联系并确认报案信息。对电子邮件报案的处理情况进行跟踪和记录,通过建立完善的跟踪体系,确保每一个报案都能得到妥善处理。定期对电子邮件报案服务进行总结和分析,发现问题及时改进,提高服务质量。 实时信息沟通与反馈 信息沟通渠道 根据客户的需求和偏好,选择合适的信息沟通渠道,如电话、短信、邮件等,确保信息能够及时、准确地传递给客户。建立客户信息管理系统,详细记录客户的联系方式和沟通偏好,为个性化的信息沟通提供支持。定期对信息沟通渠道进行评估和优化,通过分析客户反馈和沟通数据,提高信息传递的效率和质量。 处理进度反馈 制定详细的案件处理进度反馈标准和流程,明确在不同阶段向客户反馈的内容和时间节点。在案件处理过程中,如遇到重要情况或需要客户提供进一步信息时,及时与客户沟通并说明情况。对客户提出的疑问和反馈意见,及时进行回复和处理,通过建立高效的沟通机制,确保客户的满意度。 客户咨询服务 为客户提供专业、耐心的咨询服务,解答客户关于保险条款、理赔流程、案件处理等方面的疑问。建立客户咨询记录档案,对客户的咨询问题和处理结果进行详细记录,以便后续跟踪和分析。定期对客户咨询服务进行总结和分析,通过分析咨询数据和客户反馈,发现问题及时改进,提高服务质量。 报案后一小时快速响应 快速响应流程启动 信息收集与评估 在与客户取得联系后,详细了解案件的基本情况,包括事故发生的时间、地点、经过、损失情况等。对收集到的信息进行快速分析和评估,判断案件的复杂程度和可能涉及的风险。根据评估结果,确定案件的处理优先级和所需的资源。 信息收集内容 分析评估要点 处理优先级 所需资源 事故发生时间 判断是否在保险期限内 高 专业理赔人员 事故发生地点 确定是否在承保范围内 中 交通设备 事故经过 分析事故责任归属 高 医疗专家 损失情况 评估赔偿金额 中 理赔资金 响应级别确定 根据案件的严重程度和影响范围,确定相应的响应级别,如一级响应、二级响应等。不同的响应级别对应不同的处理流程和资源配置,确保能够高效地处理案件。在确定响应级别后,及时通知相关人员和部门,做好应对准备。 处理方案制定 根据案件的评估结果和响应级别,制定具体的处理方案。处理方案包括调查方式、理赔流程、时间安排等内容,确保案件能够按照预定的计划进行处理。与客户沟通处理方案,听取客户的意见和建议,对方案进行必要的调整和完善。 专业人员及时介入 理赔人员职责 负责与客户沟通理赔事宜,解答客户的疑问,指导客户准备理赔所需的材料。对案件进行深入调查,收集相关证据和资料,确保理赔工作的准确性和公正性。按照理赔流程和规定,及时处理理赔申请,确保客户能够尽快获得赔偿。 医疗专家作用 对医疗事故进行专业评估,判断事故的责任归属和损失程度。提供医疗专业意见和建议,为理赔人员制定理赔方案提供参考。参与案件的调解和协商,协助解决医患双方的纠纷。 团队协作配合 理赔人员和医疗专家密切配合,形成高效的工作团队,共同推进案件的处理。建立良好的沟通机制,及时交流案件信息和处理进展,确保工作的协调一致。定期召开案件讨论会,对案件进行深入分析和研究,制定最佳的处理方案。 初步解决方案提供 理赔流程说明 向客户详细介绍理赔的具体流程,包括报案、调查、审核、赔付等环节。说明每个环节所需的时间和要求,让客户清楚了解整个理赔过程。提供理赔流程的示意图或手册,方便客户查阅和理解。 赔偿方式选择 根据案件的实际情况,为客户提供多种赔偿方式供其选择,如现金赔偿、医疗费用报销等。详细介绍每种赔偿方式的优缺点和适用范围,帮助客户做出合适的选择。解答客户关于赔偿方式的疑问,确保客户对赔偿方式有充分的了解。 赔偿方式 优点 缺点 适用范围 现金赔偿 快速到账,使用灵活 可能存在资金管理风险 小额赔偿案件 医疗费用报销 直接解决医疗费用问题 报销流程相对复杂 医疗费用较高的案件 预计处理时间 根据案件的复杂程度和理赔流程,预计案件的处理时间,并告知客户。在处理过程中,如遇到特殊情况导致处理时间延长,及时与客户沟通并说明原因。定期向客户反馈案件的处理进展,让客户了解预计处理时间是否会发生变化。 四十八小时内完成查勘 查勘团队迅速组建 人员选拔与培训 选拔具有丰富保险理赔和医疗查勘经验的人员组成查勘团队。定期对查勘团队成员进行专业培训,包括查勘技巧、法律法规、医疗知识等方面的培训。要求查勘团队成员熟悉医疗责任险的各项条款和理赔流程,能够准确、快速地进行查勘工作。 培训内容 培训方式 培训频率 查勘技巧 现场实操培训 每月 法律法规 线上课程学习 每季度 医疗知识 专家讲座 每半年 团队分工协作 明确查勘团队成员的职责和分工,如理赔人员负责收集理赔资料和与客户沟通,医疗专家负责对医疗事故进行评估和分析,技术人员负责现场勘查和证据收集等。建立良好的沟通机制,确保团队成员之间能够及时交流信息和协调工作。定期召开团队会议,总结查勘工作经验,解决遇到的问题,提高团队的工作效率和协作能力。 团队成员 职责分工 沟通方式 会议频率 理赔人员 收集理赔资料,与客户沟通 电话、邮件 每周 医疗专家 评估医疗事故,提供专业意见 面对面会议 每两周 技术人员 现场勘查,证据收集 即时通讯工具 每天 应急响应能力 要求查勘团队具备较强的应急响应能力,能够在接到任务后迅速行动。制定应急预案,明确在遇到特殊情况(如恶劣天气、交通拥堵等)时的应对措施。定期组织应急演练,提高查勘团队的应急处理能力和协同作战能力。 现场查勘全面细致 证据收集与固定 按照相关规定和要求,收集与事故有关的各种证据,如病历、诊断报告、检查记录、手术记录等。对收集到的证据进行妥善保管和固定,确保证据的真实性和完整性。对证据进行分类整理和编号,方便后续的审核和使用。 现场勘查要点 对事故现场的环境、设施、设备等进行详细勘查,检查是否存在安全隐患或违规操作的情况。查看事故发生的具体位置和周边情况,分析事故发生的原因和可能的影响因素。对现场的痕迹、物证等进行仔细观察和分析,为事故的定性和责任认定提供依据。 人员询问技巧 在与相关人员进行询问时,采用合适的询问技巧,确保能够获取真实、准确的信息。询问过程中要保持客观、公正的态度,避免引导性提问和主观判断。对询问内容进行详细记录,并请被询问人签字确认,确保询问记录的法律效力。 询问技巧 注意事项 记录要求 开放式提问 避免引导性提问 详细记录回答内容 封闭式提问 用于确认关键信息 请被询问人签字确认 追问技巧 深入了解细节 注明追问原因 查勘报告及时提交 报告内容规范 查勘报告按照规定的格式和内容要求进行撰写,确保报告的规范性和一致性。报告中对事故的描述要详细、准确,对证据的分析要客观、合理,对结论的得出要有充分的依据。对报告中的数据和信息要进行认真核对,确保其真实性和可靠性。 审核与反馈 查勘报告提交后,相关部门和人员要及时对报告进行审核。审核过程中如发现问题或需要进一步补充信息,及时与查勘团队沟通并反馈意见。查勘团队根据审核意见对报告进行修改和完善,确保报告能够满足理赔审核和处理的要求。 存档与管理 将查勘报告和相关资料进行存档管理,建立完善的档案管理制度。档案要按照案件编号和时间顺序进行分类存放,方便查询和使用。定期对档案进行清理和维护,确保档案的完整性和安全性。 七十二小时初核意见反馈 初核工作有序开展 审核人员资质 审核人员具备相应的专业资质和丰富的工作经验,熟悉医疗责任险的各项条款和理赔流程。定期对审核人员进行业务培训和考核,提高审核人员的专业水平和工作能力。要求审核人员严格遵守审核工作的职业道德和规范,确保审核工作的公正、公平和客观。 初核流程规范 初核工作按照规定的流程进行,包括资料审查、证据核实、责任认定、损失评估等环节。每个环节都要严格按照标准和要求进行操作,确保审核结果的准确性和可靠性。在初核过程中,如发现问题或需要进一步调查,及时与查勘团队和相关部门沟通协调。 审核重点明确 重点审核事故的真实性、合法性和关联性,确保事故属于保险责任范围。对证据的有效性和完整性进行审查,判断证据是否能够支持理赔申请。评估事故的损失程度和赔偿金额,确保赔偿金额合理、合规。 审核重点 审核内容 审核标准 事故真实性 核实事故发生的时间、地点、经过等 与证据一致 事故合法性 检查是否违反法律法规和保险条款 符合规定 事故关联性 判断事故与保险责任的关联程度 直接关联 证据有效性 审查证据的来源、形式和内容 真实、合法、有效 证据完整性 检查证据是否齐全、完整 无缺失 损失程度评估 计算事故造成的直接和间接损失 合理、准确 赔偿金额合理性 判断赔偿金额是否符合保险条款和实际损失 公平、公正 初核意见准确形成 责任认定依据 根据保险条款和相关法律法规,结合查勘报告和审核情况,准确认定事故的责任归属。对责任认定的依据和理由进行详细说明,确保责任认定的合理性和合法性。如存在争议或复杂情况,组织相关专家进行论证和分析,确保责任认定的准确性。 赔偿金额计算 按照保险条款和相关规定,对事故的损失进行准确评估和计算。考虑事故的实际情况和各种因素,合理确定赔偿金额。对赔偿金额的计算过程和依据进行详细说明,确保赔偿金额的合理性和公正性。 补充资料要求 如在初核过程中发现需要进一步补充的资料,明确列出需要补充的资料清单和要求。及时与客户沟通,告知需要补充资料的原因和重要性,争取客户的配合。对客户补充的资料进行及时审核和处理,确保初核意见的准确性和完整性。 初核意见及时反馈 反馈方式选择 根据客户的需求和偏好,选择合适的反馈方式,确保初核意见能够及时、准确地传递给客户。在反馈初核意见时,使用清晰、易懂的语言,避免使用专业术语和复杂的表述。对客户提出的疑问和意见,及时进行解答和处理,确保客户对初核意见的理解和认可。 沟通与协调 在反馈初核意见的过程中,加强与客户和相关部门的沟通与协调。听取客户的意见和建议,对初核意见进行必要的调整和完善。与相关部门保持密切联系,及时了解理赔决策和处理的进展情况,确保初核意见能够得到有效落实。 记录与跟踪 对初核意见的反馈情况进行详细记录,包括反馈时间、反馈方式、客户的反应等。对客户的意见和建议进行跟踪处理,确保问题得到及时解决。定期对初核意见的反馈和处理情况进行总结和分析,不断改进工作方法和提高服务质量。 服务措施 专属服务团队配置 医疗责任险理赔专家团队 专业人员配备 执业经验丰富 配备的专业人员具备多年医疗责任险理赔经验,对医疗责任保险业务流程和相关法律法规十分熟悉,能够精准判断保险责任和理赔金额。深厚的医学和法学知识背景,使他们能够深入剖析医疗纠纷案件的性质和责任,为理赔工作提供坚实的专业技术支持。丰富的理赔案例经验,让他们能够从容应对各种复杂的医疗纠纷案件,确保理赔工作既高效又准确。同时,这些专业人员还会定期参加专业培训和学术交流活动,不断更新知识和技能,以提高理赔服务水平,更好地满足本项目的需求。 多领域专业能力 团队涵盖医学、法学、保险等多个领域的专业人才,能够从不同角度分析和解决医疗纠纷问题。医学专家可对医疗事故的原因、责任和损失进行专业评估,为理赔提供科学依据;法律专家熟悉相关法律法规和司法程序,为理赔工作提供法律支持和保障;保险专家能根据保险条款和理赔政策,准确计算理赔金额和处理理赔事宜。以下是各专业人才的具体作用表格: 专业领域 主要作用 医学 对医疗事故的原因、责任和损失进行专业评估,为理赔提供科学依据 法学 熟悉相关法律法规和司法程序,为理赔工作提供法律支持和保障 保险 根据保险条款和理赔政策,准确计算理赔金额和处理理赔事宜 应急响应能力 建立了快速应急响应机制,在接到理赔报案后,能够迅速组织理赔专家团队赶赴现场,开展调查和理赔工作。具备24小时不间断服务响应能力,无论何时都能及时处理理赔案件。会根据案件的紧急程度和复杂程度,合理调配理赔资源,提高理赔效率。还与医疗机构、医调委、法院等相关部门保持密切沟通和协作,确保理赔工作的顺利进行,保障本项目的理赔服务能够及时、高效地完成。 服务质量保障 建立了严格的服务质量管理制度,对理赔专家团队的工作进行监督和考核,确保服务质量和效率。定期对理赔案件进行回访和评估,收集客户反馈意见,不断改进服务质量。为客户提供优质、高效、专业的理赔服务,树立良好的品牌形象和口碑。严格遵守职业道德和行业规范,保守客户隐私和商业秘密,维护客户合法权益,为客户提供可靠的理赔服务体验。 团队协作机制 信息共享平台 建立了高效的信息共享平台,实现理赔专家团队之间的信息实时共享和交流。通过该平台,能及时传递理赔案件的相关信息,包括案件进展、调查结果、理赔意见等,提高团队协作效率,避免信息延误和重复劳动,确保理赔工作的顺利进行。加强团队成员之间的沟通和协作,形成工作合力,共同解决理赔工作中的难题。以下是信息共享平台的相关作用表格: 信息类型 共享作用 案件进展 让团队成员及时了解案件的最新情况,便于协调工作 调查结果 为理赔决策提供依据,避免重复调查 理赔意见 促进团队成员交流,提高理赔工作的准确性 定期会议沟通 定期组织理赔专家团队召开会议,总结工作经验,分析存在的问题,制定改进措施。在会议上,各成员汇报工作进展情况,分享工作心得和体会,共同探讨解决方案。加强团队成员之间的沟通和交流,增进彼此之间的了解和信任,提高团队凝聚力和战斗力。根据会议讨论结果,明确工作任务和责任分工,确保各项工作落到实处。以下是定期会议沟通的流程表格: 会议环节 主要内容 成员汇报 各成员汇报工作进展情况、分享心得 问题分析 共同分析工作中存在的问题 方案制定 制定改进措施和解决方案 任务分工 明确工作任务和责任分工 联合调查机制 对于重大、复杂的理赔案件,建立了联合调查机制,组织理赔专家团队共同开展调查工作。该机制能够整合团队成员的专业优势和资源,提高调查效率和质量。在调查过程中,各成员密切配合,分工协作,共同完成调查任务。及时沟通调查进展情况,分享调查结果和线索,为理赔工作提供有力支持,确保重大、复杂案件的理赔工作能够准确、高效地进行。 案例研讨学习 定期组织理赔案例研讨学习活动,选取具有代表性的理赔案例进行深入分析和讨论。通过案例研讨学习,总结经验教训,提高理赔专家团队的业务水平和处理问题的能力。在研讨学习过程中,鼓励团队成员积极发言,分享自己的观点和看法,共同提高。学习借鉴其他优秀案例的处理方法和经验,不断创新理赔工作思路和方法,以更好地应对本项目中可能出现的各种理赔情况。 培训与提升计划 专业知识培训 定期组织理赔专家团队参加专业知识培训,涵盖医学、法学、保险等方面的知识。邀请行业内的专家学者进行授课,讲解最新的法律法规、政策动态和行业标准。通过专业知识培训,不断更新理赔专家团队的知识结构,提高业务水平和综合素质。鼓励团队成员自主学习和研究,积极参加相关的学术交流活动,拓宽知识面和视野,使团队成员能够更好地适应本项目的需求。 技能提升训练 开展技能提升训练活动,如模拟理赔案件处理、案例分析讨论等,提高理赔专家团队的实际操作能力。通过这些训练,让团队成员在实践中积累经验,提高处理问题的能力和应变能力。针对不同成员的特点和需求,制定个性化的训练方案,有针对性地进行训练和提升。定期对训练效果进行评估和考核,及时发现问题和不足,调整训练方案和方法。以下是技能提升训练的相关内容表格: 训练方式 训练目的 模拟理赔案件处理 提高实际操作能力和应变能力 案例分析讨论 积累经验,提高处理问题的能力 个性化训练方案 针对成员特点和需求进行提升 效果评估考核 及时发现问题,调整训练方案 职业道德教育 加强理赔专家团队的职业道德教育,培养团队成员的敬业精神、责任感和使命感。组织学习职业道德规范和行业准则,引导团队成员树立正确的价值观和职业操守。通过职业道德教育,提高团队成员的自律意识和服务意识,确保理赔工作的公正、公平、公开。建立健全职业道德监督机制,对违反职业道德规范的行为进行严肃处理,维护团队的良好形象和行业声誉。 团队文化建设 注重团队文化建设,营造积极向上、团结协作的工作氛围。组织开展团队活动,增强团队成员之间的沟通和交流,增进彼此之间的感情和信任。树立团队共同的目标和价值观,激励团队成员为实现目标而努力奋斗。培养团队成员的团队精神和合作意识,提高团队的凝聚力和战斗力,使团队能够更好地完成本项目的各项工作任务。 医疗机构定期沟通会议 会议组织安排 确定会议周期 根据医疗机构的实际情况和需求,确定合理的会议周期,如每月、每季度或每半年召开一次会议。会议周期的确定会充分考虑医疗机构的工作安排和业务繁忙程度,避免影响正常的医疗秩序。在确定会议周期后,会提前制定详细的会议计划和议程,确保会议的顺利进行。如有特殊情况需要调整会议周期,会及时通知医疗机构和相关人员,保障沟通的及时性和有效性。 邀请参会人员 邀请医疗机构的管理层、医务部门负责人、财务部门负责人、保险理赔相关人员等参加会议。根据会议的主题和内容,还会邀请相关领域的专家学者、行业协会代表等作为嘉宾参加会议。提前向参会人员发出正式的会议邀请,明确会议的时间、地点、主题和议程等信息。提醒参会人员做好会议准备,如携带相关资料和数据等,以确保会议能够高效、有针对性地进行。 选择会议地点 选择合适的会议地点,如医疗机构的会议室、酒店会议室等。会议地点要具备良好的交通条件和完善的会议设施,确保会议的顺利进行。根据参会人员的数量和会议的规模,合理安排会议场地的大小和布局。提前对会议地点进行精心布置和准备,如摆放桌椅、调试设备等,为会议营造良好的环境。 准备会议资料 提前收集和整理与会议主题相关的资料和数据,如医疗责任险理赔情况统计、风险评估报告、政策法规解读等。将会议资料进行分类和装订,制作成详细的会议手册或资料包,分发给参会人员。在会议资料中,会突出重点和关键信息,便于参会人员快速了解会议内容和要求。如有需要,还会准备相关的演示文稿和视频资料,用于会议现场的展示和讲解,增强会议的直观性和效果。 会议内容设置 理赔情况汇报 在会议上,向参会人员详细汇报医疗责任险理赔的情况,包括理赔案件数量、理赔金额、理赔率等重要指标。深入分析理赔案件的特点和趋势,如高发科室、高发时间段、主要理赔原因等。针对理赔工作中存在的问题和不足,提出切实可行的改进措施和建议。与医疗机构共同探讨如何加强风险管理,降低医疗纠纷的发生概率。以下是理赔情况汇报的相关表格: 指标 具体情况 理赔案件数量 统计数据及变化趋势 理赔金额 具体金额及分布情况 理赔率 计算方式及实际数值 高发科室 列举相关科室及案例数量 高发时间段 具体时间段及理赔情况 主要理赔原因 分析总结主要原因 改进措施 针对问题提出的建议 风险管理探讨 与医疗机构的共同讨论方向 政策法规解读 邀请相关领域的专家学者或政策法规制定部门的人员,对最新的医疗责任险政策法规进行深入解读。详细讲解政策法规的背景、目的和主要内容,以及对医疗机构和保险理赔工作的影响。耐心解答参会人员对政策法规的疑问和困惑,确保医疗机构和相关人员准确理解和执行政策法规。提醒医疗机构关注政策法规的变化,及时调整医疗责任险的投保方案和理赔策略,以适应政策要求。 风险评估与防范 对医疗机构的医疗风险进行全面评估,深入分析潜在的风险因素和薄弱环节。提出针对性的风险防范措施和建议,如加强医疗质量管理、规范医疗行为、提高医务人员的风险意识等。与医疗机构共同制定完善的风险应急预案,明确在发生医疗纠纷时的处理流程和责任分工。定期对风险评估和防范措施的执行情况进行检查和评估,及时调整和完善方案,确保医疗机构的医疗安全。 意见与建议收集 在会议上,鼓励参会人员积极提出对医疗责任险服务的意见和建议,涵盖理赔流程、服务质量、保险条款等多个方面。认真听取参会人员的意见和建议,做好详细的记录和整理工作。对参会人员提出的意见和建议进行及时回复和反馈,说明处理情况和结果。根据参会人员的意见和建议,不断改进和优化医疗责任险服务,提高客户满意度。 会议成果跟进 任务分解与落实 根据会议讨论的结果和形成的决议,对各项工作任务进行细致分解和落实,明确责任人和完成时间。将任务分解表分发给相关人员,确保每个人都清楚自己的工作任务和要求。建立严格的任务跟踪机制,定期检查任务的完成情况,及时发现问题和解决问题。对未按时完成任务的责任人进行督促和提醒,确保工作任务的顺利推进。以下是任务分解与落实的相关表格: 任务 责任人 完成时间 跟踪情况 任务1 XXX 具体时间 完成进度及问题反馈 任务2 XXX 具体时间 完成进度及问题反馈 任务3 XXX 具体时间 完成进度及问题反馈 沟通与协调 在任务执行过程中,加强与医疗机构和相关人员的沟通和协调,及时了解工作进展情况和存在的问题。对于需要多个部门或人员配合完成的任务,做好沟通和协调工作,确保各方之间的信息畅通和协作顺畅。及时解决工作中出现的矛盾和问题,避免影响工作进度和质量。定期向医疗机构和相关人员汇报工作进展情况,接受监督和检查,保障工作的顺利开展。 效果评估与反馈 在任务完成后,对工作效果进行全面、客观、公正的评估和反馈,总结经验教训,提出改进措施和建议。评估工作效果会从多个角度进行,如理赔效率、服务质量、风险防范效果等。将评估结果反馈给医疗机构和相关人员,认真听取他们的意见和建议。根据评估结果和反馈意见,对工作流程和方法进行调整和优化,不断提高工作水平和质量。 持续改进与优化 根据会议成果跟进的情况和评估反馈的结果,持续改进和优化医疗责任险服务。不断完善理赔流程和服务标准,提高理赔效率和服务质量。加强与医疗机构的合作和沟通,共同探索创新的风险管理模式和方法。密切关注行业动态和政策法规的变化,及时调整医疗责任险的投保方案和理赔策略,以适应市场需求和政策要求。 保险知识专项培训服务 培训计划制定 需求调研分析 对医疗机构的人员进行全面的需求调研,深入了解他们对保险知识的掌握程度和培训需求。通过科学合理的问卷调查、深入的访谈等方式,广泛收集相关信息和意见。对调研结果进行细致分析,确定培训的重点和难点,以及培训的内容和方式。根据调研结果和医疗机构的实际情况,制定个性化的培训计划,以满足不同人员的学习需求。 课程内容设计 根据培训需求和目标,精心设计丰富多样的培训课程内容,涵盖医疗责任险的基本概念、条款解读、理赔流程、风险防范等多个方面。结合实际案例进行生动讲解,使培训内容更加形象、易懂。邀请行业内的专家学者和实务工作者进行授课,确保课程内容的专业性和权威性。定期更新课程内容,及时反映最新的政策法规和行业动态,使学员能够学习到最前沿的知识。 培训方式选择 根据培训内容和人员特点,选择合适的培训方式,如集中授课、在线学习、案例研讨、实地考察等。集中授课可以保证培训的系统性和规范性,便于学员之间的交流和互动;在线学习可以提供灵活的学习时间和空间,方便学员随时随地进行学习;案例研讨和实地考察可以让学员更加深入地了解实际情况,提高解决问题的能力。通过多样化的培训方式,提高学员的学习效果。 培训时间安排 合理安排培训时间,避免影响医疗机构的正常工作秩序。可以选择在工作日的晚上或周末进行集中授课,也可以安排学员在业余时间进行在线学习。根据培训内容和难度,合理确定培训的时长和进度,确保学员能够充分掌握所学知识。提前公布培训时间和地点,提醒学员做好学习准备,提高学习的积极性和主动性。 培训师资团队 专业资质要求 培训师资团队成员应具备丰富的保险知识和实践经验,熟悉医疗责任险的业务流程和相关法律法规。拥有相关的专业资质和证书,如保险从业资格证书、医学专业学位等。具备良好的教学能力和沟通能力,能够将复杂的保险知识讲解得通俗易懂。定期参加专业培训和学术交流活动,不断更新知识和技能,提高教学水平。以下是培训师资团队专业资质要求的相关表格: 资质要求 具体说明 保险知识和实践经验 丰富的行业经验和对业务流程的熟悉 专业资质和证书 保险从业资格证书、医学专业学位等 教学能力和沟通能力 能够清晰讲解知识,与学员有效沟通 知识更新和技能提升 定期参加培训和交流活动 教学经验丰富 培训师资团队成员应具有多年的教学经验,熟悉培训教学的方法和技巧。能够根据学员的特点和需求,采用合适的教学方法和手段,提高培训效果。善于引导学员思考和讨论,激发学员的学习兴趣和积极性。能够及时解答学员的疑问和困惑,帮助学员解决学习中遇到的问题。以下是教学经验丰富的培训师资团队的相关作用表格: 教学优势 具体作用 熟悉教学方法和技巧 根据学员特点选择合适方式 激发学习兴趣和积极性 引导学员主动参与学习 及时解答疑问和困惑 帮助学员解决学习问题 案例资源丰富 培训师资团队成员应拥有丰富的实际案例资源,能够结合案例进行教学,使培训内容更加生动、形象、易懂。案例应具有代表性和典型性,能够涵盖医疗责任险的各个方面和环节。通过案例分析和讨论,让学员更加深入地了解保险知识和理赔流程,提高解决实际问题的能力。定期更新案例资源,及时反映最新的行业动态和实际情况。以下是案例资源丰富的培训师资团队的相关表格: 案例特点 教学作用 代表性和典型性 涵盖各方面环节,便于学习 结合案例教学 使知识更生动易懂 提高解决问题能力 通过分析讨论增强实践能力 案例资源更新 反映最新行业动态 团队协作配合 培训师资团队成员之间应密切协作配合,形成强大的教学合力。在教学过程中,分工明确,相互支持,共同完成教学任务。定期进行教学研讨和交流,分享教学经验和心得,不断提高教学质量。根据学员的反馈意见,及时调整教学内容和方法,满足学员的学习需求。 培训效果评估 过程评估 在培训过程中,对学员的学习情况进行全面跟踪和评估,了解他们的学习进度和掌握程度。通过课堂提问、作业、小组讨论等方式,及时了解学员的学习情况和存在的问题。根据学员的学习情况,及时调整教学内容和方法,确保培训效果。定期向学员反馈学习情况,鼓励他们积极参与学习,提高学习效果。 结果评估 在培训结束后,对学员的学习成果进行严格评估,了解他们对保险知识的掌握程度和应用能力。通过考试、案例分析、实践操作等方式,对学员的学习成果进行全面考核和评价。根据评估结果,对学员进行成绩评定和证书颁发。对培训效果进行总结和分析,找出存在的问题和不足,为今后的培训工作提供参考和改进方向。以下是结果评估的相关表格: 评估方式 评估内容 评估结果应用 考试 保险知识掌握程度 成绩评定 案例分析 知识应用能力 能力评价 实践操作 实际操作能力 综合考核 总结分析 培训效果总结 改进方向确定 反馈与改进 收集学员对培训的反馈意见和建议,了解他们对培训内容、培训方式、培训师资等方面的满意度。对学员的反馈意见和建议进行整理和分析,找出存在的问题和不足。根据反馈意见和建议,及时调整培训计划和教学方法,改进培训工作。定期对培训效果进行跟踪和评估,检验改进措施的有效性。 持续提升 根据培训效果评估的结果和反馈意见,不断优化培训内容和方式,提高培训质量。加强与医疗机构的沟通和合作,了解他们的需求和期望,为他们提供更加个性化、专业化的培训服务。关注行业动态和政策法规的变化,及时更新培训内容,使培训内容更加符合实际需求。培养和引进优秀的培训师资人才,提高培训师资团队的整体水平。 风险防范支持体系 临床风险防范专业建议 诊疗流程优化建议 规范诊断流程 为有效规范诊断流程,建议严格遵循临床指南和规范,对患者进行全面、系统的检查和诊断,避免漏诊和误诊。具体而言,在检查过程中,应涵盖身体各方面的检查项目,确保无遗漏。建立多学科会诊制度也十分必要,对于疑难病例及时组织相关科室专家进行会诊,提高诊断准确性。多学科专家的共同参与,能够从不同专业角度分析病情,提供更全面的诊断意见。同时,加强诊断结果的审核和复查,确保诊断的可靠性。审核过程中,应由经验丰富的医生进行把关,复查时可采用不同的检查方法进行验证。 建议内容 具体措施 预期效果 遵循临床指南和规范 涵盖全面系统检查项目,确保无遗漏 避免漏诊和误诊 建立多学科会诊制度 疑难病例及时组织专家会诊 提高诊断准确性 加强诊断结果审核和复查 经验丰富医生把关,采用不同检查方法验证 确保诊断可靠性 优化治疗方案 在优化治疗方案方面,需根据患者的具体情况,制定个性化的治疗方案,充分考虑治疗的有效性、安全性和经济性。针对不同患者的病情、身体状况等因素,制定最适合的治疗方案。严格掌握治疗的适应证和禁忌证,避免过度治疗和不规范治疗。在治疗过程中,医生应严格按照标准进行操作,确保治疗的合理性。加强治疗过程的监测和评估,及时调整治疗方案。通过定期检查和评估患者的治疗效果,根据实际情况对治疗方案进行优化。 治疗方案要点 具体操作 重要性 制定个性化治疗方案 结合患者病情、身体状况等因素 提高治疗效果,兼顾安全与经济 掌握适应证和禁忌证 严格按标准操作 避免过度和不规范治疗 加强治疗监测和评估 定期检查评估,及时调整方案 确保治疗方案合理性 完善病历书写 要求医务人员认真、规范地书写病历,确保病历内容的真实、准确、完整。病历是医疗过程的重要记录,真实准确的病历能够为后续治疗提供重要依据。加强病历质量的检查和管理,定期对病历进行抽查和点评,提高病历书写水平。通过检查和点评,发现问题并及时纠正,促进医务人员提高病历书写能力。建立病历电子化管理系统,方便病历的查阅和共享。电子化管理系统能够提高病历的检索效率,便于不同科室之间的信息共享。 医疗设备使用建议 定期维护保养 为确保医疗设备的正常运行,需制定详细的医疗设备维护保养计划,定期对设备进行清洁、校准和调试。维护保养计划应明确各项维护工作的时间间隔和具体要求,确保设备始终处于良好状态。建立设备维护保养档案,记录设备的维护保养情况和故障维修情况。档案的建立有助于追溯设备的使用历史,及时发现潜在问题。配备专业的设备维护人员,及时处理设备故障。专业人员具备丰富的维修经验和技能,能够快速解决设备出现的问题。 操作人员培训 对医疗设备的操作人员进行专业培训,使其熟悉设备的性能、操作方法和注意事项。培训内容应包括设备的基本原理、操作流程、常见故障排除等方面。定期组织操作人员进行技能考核,确保其具备熟练操作设备的能力。考核可以采用实际操作和理论考试相结合的方式,检验操作人员的技能水平。加强操作人员的安全意识教育,避免因操作不当导致设备损坏和医疗事故。安全意识教育能够提高操作人员的责任心,减少人为因素造成的损失。 设备更新换代 根据医院的发展和临床需求,及时更新老化和落后的医疗设备,提高医疗服务质量。老化和落后的设备可能会影响诊断和治疗的准确性,更新设备能够提升医院的医疗水平。关注医疗设备的新技术和新进展,适时引进先进的设备,提升医院的竞争力。先进的设备能够为患者提供更优质的医疗服务,吸引更多患者前来就医。合理安排设备的更新资金,确保设备更新计划的顺利实施。资金的合理安排能够保证设备更新工作的有序进行。 感染防控专业建议 加强消毒隔离 严格执行消毒隔离制度,对医院的环境、设备和物品进行定期消毒,防止交叉感染。消毒工作应覆盖医院的各个区域,包括病房、手术室、门诊等。加强对重点科室和部门的消毒管理,如手术室、重症监护室、产房等。这些科室的患者病情较为严重,容易发生感染,加强消毒管理能够有效降低感染风险。规范医疗废物的处理,确保医疗废物的安全处置。医疗废物中可能含有病原体,如不妥善处理,可能会对环境和人体健康造成危害。 落实手卫生措施 要求医务人员严格遵守手卫生规范,在接触患者前后、进行无菌操作前后等情况下及时洗手或使用手消毒剂。手是传播病原体的重要途径,保持手部清洁能够有效预防感染。在医院的各个区域配备充足的洗手设施和手消毒剂,方便医务人员使用。充足的洗手设施和手消毒剂能够保证医务人员在需要时及时进行手卫生。加强对手卫生执行情况的监督和检查,提高医务人员的手卫生依从性。监督和检查能够促使医务人员养成良好的手卫生习惯。 开展感染监测 建立医院感染监测体系,定期对医院感染的发生情况进行监测和分析。监测体系应包括感染病例的报告、统计和分析等环节,及时发现感染的流行趋势和危险因素。及时发现医院感染的流行趋势和危险因素,采取针对性的防控措施。针对性的防控措施能够有效控制感染的传播。加强对医务人员的医院感染防控知识培训,提高其防控意识和能力。培训能够使医务人员了解感染防控的重要性,掌握相关的防控知识和技能。 理赔流程标准化指导 报案环节指导 明确报案方式 告知医疗机构可通过电话、在线平台等多种方式向保险公司报案。多种报案方式能够为医疗机构提供便利,使其能够及时报案。提供详细的报案联系方式和报案时间要求。详细的信息能够帮助医疗机构准确地进行报案。指导医疗机构在报案时准确描述事故的发生时间、地点、经过等情况。准确的描述有助于保险公司快速了解事故情况,进行理赔处理。 准备报案材料 列出报案时需要准备的材料清单,如有关责任人的资格或执业证明、患者的基本信息等。清晰的材料清单能够帮助医疗机构提前做好准备。指导医疗机构如何收集和整理这些材料,确保材料的完整性和准确性。正确的收集和整理方法能够保证材料的质量。提供材料提交的方式和时间要求。明确的要求能够使医疗机构按时提交材料,加快理赔进程。 报案后续跟进 告知医疗机构报案后的处理流程和时间节点,让其了解理赔进展情况。透明的处理流程和时间节点能够增强医疗机构对理赔的信心。及时解答医疗机构在报案过程中遇到的问题,提供必要的协助和支持。及时的解答和协助能够帮助医疗机构顺利完成报案。定期与医疗机构沟通,反馈理赔处理的最新情况。定期沟通能够保持信息的畅通,让医疗机构及时了解理赔动态。 查勘环节指导 配合查勘工作 指导医疗机构积极配合保险公司的查勘人员开展工作,提供必要的协助和便利。积极的配合能够使查勘工作顺利进行。要求医疗机构如实提供事故相关的信息和资料,不得隐瞒或虚报。如实提供信息是理赔的基础,隐瞒或虚报可能会影响理赔结果。协助查勘人员对事故现场进行勘查和调查,提供相关的证据和线索。协助查勘人员能够加快调查进度,提高理赔效率。 查勘注意事项 告知医疗机构查勘过程中的注意事项,如保护事故现场、妥善保管相关证据等。注意事项的告知能够避免医疗机构因疏忽而影响查勘结果。提醒医疗机构在查勘过程中不要随意更改或破坏事故现场和证据。随意更改或破坏可能会导致证据失效,影响理赔处理。指导医疗机构如何与查勘人员进行有效的沟通和交流。有效的沟通能够促进查勘工作的顺利开展。 查勘结果反馈 及时向医疗机构反馈查勘结果,让其了解事故的初步调查情况。及时的反馈能够让医疗机构掌握理赔进展。对查勘结果进行详细的解释和说明,解答医疗机构的疑问。详细的解释和说明能够增强医疗机构对查勘结果的理解。根据查勘结果,指导医疗机构下一步的处理措施。合理的指导能够帮助医疗机构正确处理后续事宜。 反馈内容 具体做法 目的 反馈查勘结果 及时告知医疗机构初步调查情况 让医疗机构掌握理赔进展 解释说明查勘结果 详细解释并解答疑问 增强医疗机构对结果的理解 指导下一步处理措施 根据查勘结果提供合理建议 帮助医疗机构正确处理后续事宜 审核环节指导 提交审核材料 明确审核环节需要提交的材料清单,如调解协议书、专家评估意见/报告或医疗损害鉴定书等。清晰的材料清单能够让医疗机构清楚知道需要准备哪些材料。指导医疗机构按照要求准备和提交审核材料,确保材料的真实性和合法性。正确的准备和提交方法能够保证材料的质量。提供材料审核的时间要求和审核标准。明确的时间要求和审核标准能够使医疗机构按时提交材料,提高审核效率。 应对审核疑问 告知医疗机构在审核过程中可能会遇到的疑问和问题,提前做好应对准备。提前的告知能够让医疗机构有针对性地进行准备。指导医疗机构如何回答审核人员的询问,提供合理的解释和说明。正确的回答方法能够帮助医疗机构顺利通过审核。协助医疗机构解决审核过程中出现的问题,确保审核工作的顺利进行。及时的协助能够避免问题扩大化,影响审核结果。 应对措施 具体做法 效果 告知可能疑问 提前让医疗机构了解可能遇到的问题 有针对性地准备 指导回答询问 提供合理的解释和说明方法 顺利通过审核 协助解决问题 及时帮助医疗机构解决审核中出现的问题 确保审核顺利进行 审核结果处理 及时向医疗机构反馈审核结果,对于审核通过的案件,告知其后续的赔付流程和时间安排。及时的反馈能够让医疗机构了解理赔进展。对于审核不通过的案件,详细说明不通过的原因和改进建议。详细的说明能够让医疗机构知道问题所在,便于改进。指导医疗机构根据审核结果进行相应的处理,如补充材料、重新申请等。合理的指导能够帮助医疗机构正确处理后续事宜。 医务人员执业风险评估 评估指标体系 专业技能指标 评估医务人员的专业知识水平,包括医学理论知识、临床技能等。医学理论知识是医务人员进行医疗工作的基础,临床技能则直接影响医疗效果。考察医务人员的业务能力,如诊断准确性、治疗效果等。业务能力的高低直接关系到患者的治疗结果。关注医务人员的继续教育情况,是否及时更新知识和技能。随着医学的不断发展,及时更新知识和技能能够提高医务人员的专业水平。 职业道德指标 评估医务人员的职业道德规范,如是否遵守医德医风、是否尊重患者权益等。良好的职业道德是医务人员的基本要求,能够保障患者的权益。考察医务人员的工作态度,是否认真负责、敬业爱岗。认真负责的工作态度能够提高医疗质量。关注医务人员的诚信记录,是否存在违规违纪行为。诚信记录能够反映医务人员的品德和职业操守。 工作环境指标 评估医务人员的工作负荷,如工作量大小、工作时间长短等。过大的工作负荷可能会影响医务人员的工作效率和质量。考察工作环境的安全性,如医疗设备的可靠性、医疗场所的卫生条件等。安全的工作环境能够保障医务人员和患者的健康。关注团队协作情况,是否与同事之间能够有效沟通和配合。良好的团队协作能够提高医疗工作的效率。 评估方面 具体内容 重要性 工作负荷 工作量大小、工作时间长短 影响工作效率和质量 工作环境安全性 医疗设备可靠性、医疗场所卫生条件 保障医务人员和患者健康 团队协作情况 与同事有效沟通和配合 提高医疗工作效率 评估方法与流程 资料收集 收集医务人员的个人信息、工作经历、培训记录等资料。这些资料能够反映医务人员的基本情况和专业背景。获取医务人员的医疗服务数据,如病历、诊断报告、治疗记录等。医疗服务数据能够直接体现医务人员的工作质量。通过问卷调查、访谈等方式,了解患者对医务人员的评价和意见。患者的评价和意见能够从另一个角度反映医务人员的工作表现。 风险评估 运用科学的评估模型和方法,对收集到的资料进行分析和评估。科学的评估模型和方法能够提高评估的准确性。根据评估指标体系,对医务人员的执业风险进行量化评分。量化评分能够直观地反映医务人员的风险水平。识别医务人员存在的潜在风险因素和问题。及时识别潜在风险因素和问题能够采取相应的措施进行防范。 评估步骤 具体做法 目的 运用评估模型和方法 对收集资料进行分析评估 提高评估准确性 量化评分 根据评估指标体系进行评分 直观反映风险水平 识别潜在风险因素和问题 找出医务人员存在的潜在风险 采取防范措施 结果反馈与改进 将评估结果及时反馈给医务人员,让其了解自己的执业风险状况。及时的反馈能够让医务人员认识到自己的问题。针对评估中发现的问题,提出具体的改进建议和措施。具体的改进建议和措施能够帮助医务人员提高自身素质。跟踪医务人员的改进情况,定期进行复查和评估。跟踪复查和评估能够确保改进措施的有效性。 风险应对措施 培训与教育 根据评估结果,为高风险医务人员提供针对性的培训和教育课程。针对性的培训和教育能够提高高风险医务人员的专业水平和风险应对能力。加强医务人员的法律法规和职业道德培训,提高其法律意识和道德水平。法律法规和职业道德培训能够规范医务人员的行为。开展医疗风险防范知识培训,提升医务人员的风险意识和应对能力。医疗风险防范知识培训能够让医务人员更好地应对工作中的风险。 培训内容 培训对象 培训目的 针对性培训和教育课程 高风险医务人员 提高专业水平和风险应对能力 法律法规和职业道德培训 全体医务人员 规范行为,提高法律和道德水平 医疗风险防范知识培训 全体医务人员 提升风险意识和应对能力 监督与管理 加强对医务人员的日常监督和管理,建立健全监督机制。健全的监督机制能够及时发现和纠正医务人员的问题。定期对医务人员的工作进行检查和考核,及时发现和纠正问题。检查和考核能够促使医务人员提高工作质量。对违规违纪的医务人员进行严肃处理,起到警示作用。严肃处理违规违纪行为能够维护医疗秩序。 管理措施 具体做法 预期效果 加强日常监督和管理 建立健全监督机制 及时发现和纠正问题 定期检查和考核 对医务人员工作进行检查和考核 提高工作质量 严肃处理违规违纪行为 对违规违纪医务人员进行处理 维护医疗秩序 资源配置优化 根据医务人员的风险状况,合理配置医疗资源,如调整工作岗位、增加人员配备等。合理的资源配置能够提高医疗工作的效率和质量。为高风险科室和岗位提供必要的支持和保障,如先进的医疗设备、专业的技术指导等。必要的支持和保障能够降低高风险科室和岗位的风险。优化工作流程,提高工作效率,降低医疗风险。优化工作流程能够减少不必要的环节,提高工作效率。 资源配置措施 具体做法 预期效果 合理配置医疗资源 调整工作岗位、增加人员配备 提高医疗工作效率和质量 提供支持和保障 为高风险科室和岗位提供设备和技术指导 降低高风险科室和岗位风险 优化工作流程 减少不必要环节,提高工作效率 降低医疗风险 医患沟通技巧提升培训 沟通理论知识培训 沟通基本原理 讲解沟通的定义、要素和过程,让医务人员了解沟通的基本原理。沟通的定义明确了沟通的本质,要素和过程则说明了沟通的具体方式。介绍不同类型的沟通方式,如语言沟通和非语言沟通,以及它们的特点和应用场景。不同类型的沟通方式在不同的场景中具有不同的效果。强调沟通在医患关系中的重要性,提高医务人员的沟通意识。良好的沟通能够建立和谐的医患关系,提高医疗服务质量。 患者心理分析 分析患者在就医过程中的心理特点和需求,如焦虑、恐惧、期望等。了解患者的心理特点和需求,能够更好地与患者进行沟通。讲解如何根据患者的心理状态进行有效的沟通,缓解患者的紧张情绪。有效的沟通能够让患者感受到关心和支持,缓解紧张情绪。介绍与不同性格类型患者沟通的技巧和方法。不同性格类型的患者需要采用不同的沟通方式。 患者心理特点 沟通方法 预期效果 焦虑、恐惧、期望 根据心理状态有效沟通 缓解紧张情绪 不同性格类型 采用不同沟通技巧 提高沟通效果 沟通障碍与解决 列举医患沟通中常见的障碍,如语言障碍、文化差异、信任问题等。了解常见的沟通障碍,能够有针对性地进行解决。讲解如何识别和克服这些沟通障碍,提高沟通效果。有效的解决方法能够提高沟通的质量。提供解决沟通冲突的方法和策略,维护良好的医患关系。解决沟通冲突能够避免医患矛盾的升级。 沟通障碍 解决方法 目的 语言障碍、文化差异、信任问题 识别和克服障碍 提高沟通效果 沟通冲突 提供解决策略 维护良好医患关系 沟通实践技能培训 倾听技巧训练 训练医务人员认真倾听患者的诉求和意见,给予患者充分的表达机会。认真倾听能够让患者感受到尊重,提高患者的满意度。讲解如何通过倾听理解患者的情感和需求,做出恰当的回应。理解患者的情感和需求,能够更好地为患者提供服务。提供倾听过程中的注意事项和技巧,如保持眼神交流、适当点头等。注意事项和技巧能够提高倾听的效果。 表达技巧训练 指导医务人员用清晰、简洁、易懂的语言向患者解释病情和治疗方案。清晰易懂的语言能够让患者更好地理解病情和治疗方案。讲解如何运用恰当的语气和措辞与患者沟通,避免使用专业术语和模糊语言。恰当的语气和措辞能够让患者感受到关心和尊重。训练医务人员在沟通中表达关心和尊重,增强患者的信任感。表达关心和尊重能够建立良好的医患关系。 沟通场景模拟 设置不同的医患沟通场景,让医务人员进行角色扮演和模拟演练。模拟演练能够让医务人员熟悉各种沟通场景的处理方法。通过模拟演练,让医务人员熟悉各种沟通场景的处理方法和技巧。熟悉处理方法和技巧能够提高医务人员的沟通能力。对模拟演练进行点评和总结,帮助医务人员发现问题并及时改进。点评和总结能够促进医务人员不断提高沟通水平。 培训效果评估 理论知识考核 通过笔试或在线测试的方式,考核医务人员对沟通理论知识的掌握程度。笔试或在线测试能够客观地评估医务人员的理论知识水平。设置相关的题目,考察医务人员对沟通原理、患者心理分析、沟通障碍解决等知识的理解和应用能力。相关题目能够全面地考察医务人员的知识掌握情况。根据考核结果,评估培训的教学效果,为后续培训提供参考。评估教学效果能够不断改进培训方案。 考核方式 考核内容 目的 ...
铜仁市中医医院医疗责任险招标项目投标方案.docx
下载提示

1.本文档仅提供部分内容试读;

2.支付并下载文件,享受无限制查看;

3.本网站所提供的标准文本仅供个人学习、研究之用,未经授权,严禁复制、发行、汇编、翻译或网络传播等,侵权必究;

4.左侧添加客服微信获取帮助;

5.本文为word版本,可以直接复制编辑使用。


这个人很懒,什么都没留下
未认证用户 查看用户
该文档于 上传
推荐文档
×
精品标书制作
百人专家团队
擅长领域:
工程标 服务标 采购标
16852
已服务主
2892
中标量
1765
平台标师
扫码添加客服
客服二维码
咨询热线:192 3288 5147
公众号
微信客服
客服