文库 工程类投标方案 拆除工程

附着式升降脚手架安全专项施工投标方案.docx

DOCX   87页   下载93   2026-01-13   浏览3   收藏66   点赞699   评分-   30757字   10.00
温馨提示:当前文档最多只能预览 15 页,若文档总页数超出了 15 页,请下载原文档以浏览全部内容。
附着式升降脚手架安全专项施工投标方案.docx 第1页
附着式升降脚手架安全专项施工投标方案.docx 第2页
附着式升降脚手架安全专项施工投标方案.docx 第3页
附着式升降脚手架安全专项施工投标方案.docx 第4页
附着式升降脚手架安全专项施工投标方案.docx 第5页
附着式升降脚手架安全专项施工投标方案.docx 第6页
附着式升降脚手架安全专项施工投标方案.docx 第7页
附着式升降脚手架安全专项施工投标方案.docx 第8页
附着式升降脚手架安全专项施工投标方案.docx 第9页
附着式升降脚手架安全专项施工投标方案.docx 第10页
附着式升降脚手架安全专项施工投标方案.docx 第11页
附着式升降脚手架安全专项施工投标方案.docx 第12页
附着式升降脚手架安全专项施工投标方案.docx 第13页
附着式升降脚手架安全专项施工投标方案.docx 第14页
附着式升降脚手架安全专项施工投标方案.docx 第15页
剩余72页未读, 下载浏览全部
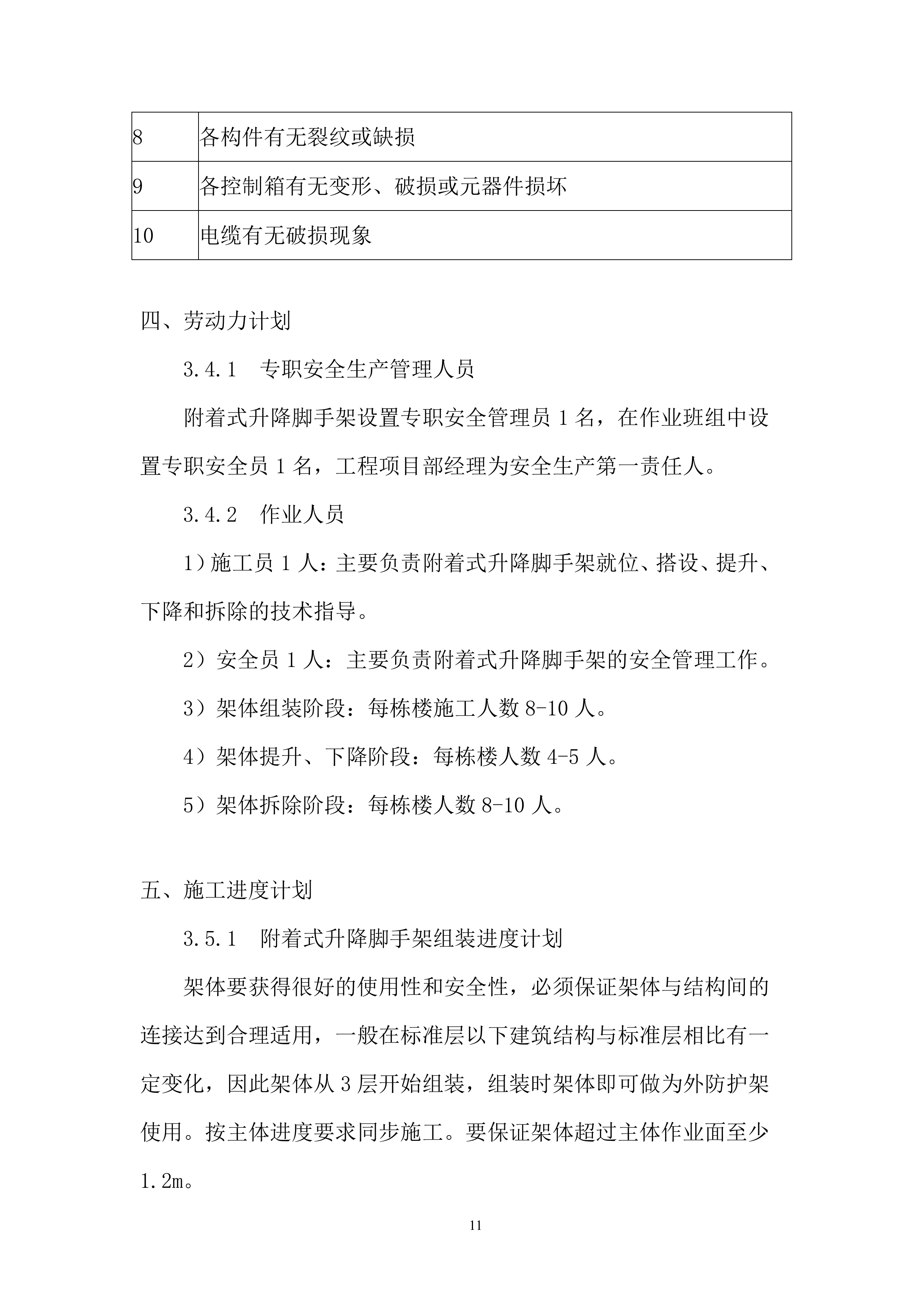
附着式升降脚手架安全专项施工 投标 方案 目 录 第一 章 编制依据 1 第二 章 工程概况 3 一、 工程总体概述 3 二、 工程概况 7 第三 章 施工准备 8 一、 技术准备 8 二、 工具准备 8 三、 材料准备 9 四、 劳动力计划 11 五、 施工进度计划 11 第四 章 施工部署 13 一、 附着式升降脚手架工程施工范围 13 二、 附着式升降脚手架施工部署及平面、立面布置 13 三、 本工程的重点难点分析 14 第五 章 施工工艺 15 一、 附着式升降脚手架介绍 15 二、 施工工艺 25 第六 章 脚手架使用规定 48 第七 章 质量保证措施 51 第八 章 安全文明保证措施 53 一、 架体安装操作时的安全措施 53 二、 脚手架提升安全措施 54 三、 防雷及防风措施 55 四、 安全防火措施 57 五、 季节性施工安全措施 58 六、 吊装时的安全措施 60 七、 拆除时的安全措施 61 八、 文明施工措施 62 九、 用电措施 63 第九 章 定期维护保养计划 71 第十 章 应急预案 74 一、 应急预案的方针与原则 74 二、 危险源辨识与控制措施 74 三、 培训和演练 76 四、 生产安全事故应急救援程序 76 五、 应急救援措施 76 第一 章 编制依据 序号 规范、标准 编号 备注 1 《建筑工程施工质量验收统一标准》 2 《混凝土结构工程施工质量验收规范》 3 《 建筑施工工具式脚手架安全技术规范》 4 《建筑结构荷载规范》 5 《钢结构设计规范》 6 《建筑施工现场临时用电安全技术规范》 7 《混凝土结构设计规范》 8 《混凝土结构工程施工规范》 9 《建筑施工安全检查标准》 10 《建筑施工扣件钢管脚手架安全技术规范》 11 《建筑施工高处作业安全技术规范》 12 《建筑施工升降设施检验标准》 13 《建筑机械施工安全技术规程》 14 《高处作业分级》 15 《危险性较大的分部分项工程安全管理办法》 16 《建设工程安全生产管理条例》 17 《危险性较大的分部分项工程安全管理办法》 18 《工程建设标准强制性条文(房屋建筑部分)》 19 《建筑业十项新技术》 20 xx 安置区项目施工蓝图 21 施工组织设计 第二 章 工程概况 一、 工程总体 概述 工 程 概 况 1 工程名称 2 爬架分包单位 3 工程所在地 4 标准层单层面积 5 建筑设计总标高 81.5m 6 楼体±0.00以上总层数 28层 7 标准层起止层数 3层/28层 8 标准层单层高度 2.9m 9 建筑结构形式 现浇剪力墙 10 爬架使用功能 提升满足主体结构外防护 11 爬架组装所需平台脚手架 自地下室顶板起采用双排架搭设至3层 12 爬架组装所在楼层 3层 13 爬架拆除所在楼层 28层 14 平面机位布置数量 28个 15 架体步数 6步双排+1步单排 16 架步高(m) 2.0m 17 点位最大跨度(m) 6m 18 支架离墙距离 (m) 0.3-0.8m 19 架体外周长 106.11m 20 提升方式 电动葫芦分组提升 21 架体总高度及外观颜色 14m、蓝色 工 程 概 况 1 工程名称 2 爬架分包单位 3 工程所在地 4 标准层单层面积 5 建筑设计总标高 96m 6 楼体±0.00以上总层数 33层 7 标准层起止层数 3层/ 33层 8 标准层单层高度 2.9m 9 建筑结构形式 现浇剪力墙 10 爬架使用功能 提升满足主体结构外防护 11 爬架组装所需平台脚手架 自地下室顶板起采用双排架搭设至3层 12 爬架组装所在楼层 3层 13 爬架拆除所在楼层 33层 14 平面机位布置数量 32个 15 架体步数 6步双排+1步单排 16 架步高(m) 2.0m 17 点位最大跨度(m) 6m 18 支架离墙距离 (m) 0.3-0.8m 19 架体外周长 115.15m 20 提升方式 电动葫芦分组提升 21 架体总高度及外观颜色 14m、蓝色 工 程 概 况 1 工程名称 2 爬架分包单位 3 工程所在地 4 标准层单层面积 674.9 ㎡ 5 建筑设计总标高 86.35m 6 楼体±0.00以上总层数 29层 7 标准层起止层数 3层/ 29层 8 标准层单层高度 2.9m 9 建筑结构形式 现浇剪力墙 10 爬架使用功能 提升满足主体结构外防护 11 爬架组装所需平台脚手架 自地下室顶板起(局部在商业屋面起)采用双排架搭设至3层 12 爬架组装所在楼层 3层 13 爬架拆除所在楼层 29层 14 平面机位布置数量 50个 15 架体步数 6步双排+1步单排 16 架步高(m) 2.0m 17 点位最大跨度(m) 6m 18 支架离墙距离 (m) 0.3-0.8m 19 架体外周长 168.02m 20 提升方式 电动葫芦分组提升 21 架体总高度及外观颜色 14m、蓝色 二、 工程概况 本工程3层开始为标准层。待3层混凝土浇筑完成后,即3层组织爬架安装。针对附着式升降脚手架加工、安装、拆除等工序特编制此方案。 第三 章 施工准备 一、 技术准备 1 )熟悉、核查施工图纸,了解塔楼外框结构,将剪力墙、门窗洞口等详细标注,机位布置尽可能避开洞口部位,为顺利爬升提供条件。 2)召开现场技术交底会议,就整体装配式附着式升降脚手架施工技术要求对现场工长交底,使其施工前作好充分准备。 3)对劳务队伍全体人员进行进场前安全文明施工教育及管理宣传。 4)对特殊工种作业人员集中培训,合格后方可上岗。 二、 工具准备 1)架体安装工具 名称 型号 数量 电钻套管 电钻套管 2 把 快速扳手 M12 10 把 套筒扳手 M16 10 把 开口扳手 T34 2 把 手锤 2.5kg 2 把 手拉葫芦 1.5T 2 台 2)电工工具:螺丝刀、电工刀、钳子、扳手、试电笔、万用表、绝缘胶布。备用品:导线、保险丝、保护器等。 3)指挥工具:对讲机、哨子。 三、 材料准备 3.3.1 材料要求 1)方管采用40x80x3(立杆)、40x80x3矩形管(斜撑、顶部横撑、斜弦杆),20x20x3矩形管(网板框架)外观应无裂痕、弯曲、压扁和严重锈蚀现象,其材质应符合国标《碳素结构钢》A3号钢的技术条件。 2)杆件要求无裂缝,变形、螺栓无滑丝、机械性能良好。 3)防倾覆6.3#槽钢(导轨),外观无弯曲、压扁和严重锈蚀现象,符合国标《碳素结构钢》中Q235B钢的规定。 4)架体底部密封钢板,要求其必须达到一定的强度,无腐蚀、断裂现象,符合《钢结构设计规范》中A级材质规定。 5)钢板冲孔网的技术要求,符合安全防护网的相关规定,材质不低于Q235。 6)加工要求:两端切口须平直。 3.3.2 附着式升降脚手架构配件如下表: 序号 名 称 型 号 楼栋 备 注 1 附着式升降脚手架机位 HX-16 榀 2 智能提升设备 共 套 3 架体单元 2000标准单元 1000标准单元 其它单元 满足施工要求 3.3.2 材料入场检查验收 爬架材料入场后,一线施工人员应对爬架进行基本构件检查检验,核查材料无误后,方可签署入场手续,由于材料在搬运和运输过程中,难免对部分构件造成损伤,所以材料入场后 施工负责人应组织人员对材料归类堆放并按下表要求进行检查。对不合格产品应及时通知生产部门处理更换并做书面记录,拒绝不合格产品直接使用。 序号 检查项目 1 构件是否变形,孔位及焊接零件基本位置是否正确 2 构件喷漆是否均匀,不得有漏漆、留痕或表面粘连物 3 焊缝是否符合要求,不得有缺焊、漏焊、气孔、夹渣等现象 4 主框架、立框、立网框、钢脚手板、横杆、斜杆、钢挑梁、斜撑等构件是否合格 5 防坠器是否转动灵活 6 螺栓螺纹有无损坏现象,或弯曲现象 7 承重顶撑转动是否顺畅,丝杠有无弯曲 8 各构件有无裂纹或缺损 9 各控制箱有无变形、破损或元器件损坏 10 电缆有无破损现象 四、 劳动力计划 3.4.1 专职安全生产管理人员 附着式升降脚手架设置专职安全管理员1名,在作业班组中设置专职安全员1名,工程项目部经理为安全生产第一责任人。 3.4.2 作业人员 1)施工员1人:主要负责附着式升降脚手架就位、搭设、提升、下降和拆除的技术指导。 2)安全员1人:主要负责附着式升降脚手架的安全管理工作。 3)架体组装阶段:每栋楼施工人数8-10人。 4)架体提升、下降阶段:每栋楼人数4-5人。 5)架体拆除阶段:每栋楼人数8-10人。 五、 施工进度计划 3.5.1 附着式升降脚手架组装进度计划 架体要获得很好的使用性和安全性,必须保证架体与结构间的连接达到合理适用,一般在标准层以下建筑结构与标准层相比有一定变化,因此架体从3层开始组装,组装时架体即可做为外防护架使用。按主体进度要求同步施工。要保证架体超过主体作业面至少1.2m。 3.5.2 计划安排 具体工程进度计划及人员计划按下表进行: 序号 施工进度 施工时间 施工人数 计划施工日期 1 人员入场平台加固调整处理 根据施工进度 8 根据工程进度 2 材料入场架体组装 材料入场 根据施工进度 8 根据工程进度 3 第一、二步架体安装 根据施工进度 8 根据工程进度 4 第三、四步架体安装 根据施工进度 8 根据工程进度 5 第五、六步架体安装 根据施工进度 8 根据工程进度 6 第七步架体安装 根据施工进度 8 根据工程进度 7 提升施工 根据施工进度 5 根据施工进度 8 封顶停留 根据施工进度 8 根据施工进度 9 架体拆除 根据施工进度 10 根据施工进度 第四 章 施工部署 一、 附着式升降脚手架工程施工范围 施工范围:主体结构施工使用附着式升降脚手架防护,主体结构到顶爬架拆除。 二、 附着式升降脚手架施工部署及平面、立面布置 4.2.1施工部署 本工程外围防护脚手架拟采用附着式升降脚手架,不仅最大程度地减少普通钢管扣件脚手架的高处临边搭设作业危险,而且节约了大量的钢管、扣件、脚手板等周转材料,符合以人为本、科学发展和低碳节能环保、绿色施工的发展方向。 本工程外围防护脚手架从第3层开始安装使用附着式升降脚手架,具体见平面布置图。为方便平台安装,底部双排脚手架分别搭设到3层,进行吊装、组装,首节吊装6m,吊装同时做好拉结牢固措施,其余在架上组装。 楼层施工过程中,附着式升降脚手架为结构施工提供单层施工面,架体上不能堆放钢筋、模板等材料,架体升降过程中采用智能控制系统,架体上严禁站人(包括操作人员),若架体出现故障,在架体上操作排除故障人员不得超过2人。安全通道、卸料平台、施工电梯、塔吊附墙支撑与架体各自为独立体系,互不影响。 现场交叉作业问题明确如下: 1)不划分流水段。 2)结构施工时施工电梯在架体下方。 3)楼体外装修抹灰不使用本架体。 4)塔吊附臂位置详见平面布置图;附臂形式:3根。 三、 本工程的重点难点分析 4.3.1 架体顶部自由端拉结措施: 架体顶部悬臂部分有超过6m时,必须与结构间有可靠的拉结(严禁与支模架进行拉结)。加固采取钢管拉结,每榀设置一个拉结点。顶板浇筑时,在顶板上预留 48预埋钢管(钢管外露200m)。预埋钢管距结构外皮2.0m左右,间距不大于6m,架体提升后,用4m钢管将架体与结构预埋环进行拉结。 水平拉结示意图 第五 章 施工工艺 一、 附着式升降脚手架介 绍 5.1.1 架体优势及特点: ①架体单元工厂预制化生产,所有防护网全部采用钢制材料,产品标准化,可实现工具化安装和拆除;管理简单,不再需要钢管扣件,在节约材料租赁费的同时,使设备、材料现场管理变得简单。 ②脚手架架体单元都由单个小部件组装构成,运输方便且减少了运输费用。 ③施工现场地面组装、底层装配,安装和拆除方便,操作简便迅速,避免高空搭设架体,且易保证安装质量。 ④相邻脚手架单元连接时立杆间没有空隙,不仅减少了现场的施工作业量,外形更美观而且文明施工。 ⑤采用的电动提升机免移动装置,大幅度降低了工人的劳动强度(每台电动升降机85公斤),减少了设备故障率,极大地提高了附着式升降脚手架在升降过程中的安全性。 ⑥采用的摆块式防坠落附墙支座,安全可靠。 摆块式防坠落附墙支座构造简单,安装拆除方便,适合施工现场的各类环境使用,解决了当前附着式脚手架防坠装置易出隐患的问题,具有结构紧凑、体积小,承载力大;使用寿命长,免维护;成本 低等显著特点。 ⑦采用的多重独立防坠体系,该系统将原来分别单独使用的速度信号安全防坠系统和荷载信号安全防坠系统进行了巧妙的结合,最大程度地避免了两种控制信号单独使用时的缺陷,极大地提高了附着式升降脚手架的安全性能。 5.1.2 附着式升降脚手架的主要工艺参数 序号 项 目 单位 设 计 值 备 注 1 架体宽度 m 0.6 架体净空 2 支承跨度 m ≤7.0 曲线或折线≤5.4 3 提升行程 m ≤5.2 单次最大提升行程5.2m 4 升降架自重 KN/m ≤4.5 水平每延长米 5 附着支座锚固螺栓规格 mm M30 M30×墙厚+180 6 吊挂件锚固螺栓规格 mm M30 M30×墙厚+180 7 提升动力 T 7.5 电动葫芦额定提升力 8 提升速度 mm/min 120 9 预埋孔水平允许偏差 mm ±50 10 附着面轴线允许偏差 mm ±20 上下相邻两附着支座安装结构的垂直偏差 11 电动葫芦电机功率 KW 0.5 单台电机功率 12 操作层承载能力 KN/m2 2 三步同时作业情况 3 两步同时作业情况 13 操作层高 m 结构层高或≤2 14 架体端部悬挑端长度 m ≤2 且不得大于1/2水平支承跨度 5.1.3 架体构成 附着式升降脚手架按流水段等工程实际情况以组为提升单位,由架体单元、附着支承系统、提升系统、控制系统和防坠落装置等五部分组成: 1)架体单元 架体单元主要由定型的立杆、型钢脚手板、三角支撑架、水平桁架、内挑密封翻板、防护网等组成;前立杆和后立杆前后通过和脚手板连接,纵向通过水平桁架连接,型钢脚手板连接立杆连接杆或三角支撑架,水平支撑桁架和立杆及外钢网形成空间桁架结构,架体荷载通过该水平支撑桁架将力传递到导轨主框架上。 单元架体示意图 2)附着支撑系统 包括导轨,附 墙支座,承载螺栓,垫片等。 摆块式防坠落附墙支座: ①本支座是一种用于升降脚手架、升降机等高空坠落的摆块式防坠落附墙支座。目前,施工用升降脚手架、升降机等设备,在使用或升降运行过程中,有的无防坠安全装置,有的安全装置容易失效或成本较大,一旦发生意外,很容易造成高空坠落而发生重大人员和设备事故。 ②摆块式防坠落附墙支座由附墙支座、导向座、防坠摆块、定位器等四部分组成,其大样如所示: ③该支座构造特征为:附墙支座的防坠摆块上同轴安装了触发条,防坠摆块头轻尾重仰头,侧面同轴安装触发条,支座上部设置有定位器。 ④该支座的工作原理为:利用摆块复位的时间差实现防坠落。 脚手架提升时,导轨上升,导轨横杆与防坠摆块无接触,导轨横杆碰上触发条转动,脚手架正常提升。 脚手架正常下降时,导轨下降,导轨横杆碰上触发条,带动摆块转动;脚手架继续缓慢下降,导轨横杆脱离触发条,防坠摆块在尾部重力作用下复位,导轨正常缓慢下降,脚手架正常下降。 脚手架坠落时,导轨横杆撞击触发条转动,带动防坠摆块转动,当导轨横杆脱离触发条时,防坠摆块来不及复位,防坠摆块尾部撞击支座后横隔板,防坠摆块立即制动,防坠摆块头上部卡住导轨横杆,导轨立即制动,防止脚手架继续坠落。 ⑤支座结构简单、巧妙、成本较低,便于操作,直观,随时可以检查,维修也极为方便,当发生如防坠挡块运动不灵活等问题时,本装置不失去安全防护功能、安全可靠性好。 ⑥每次升降时需对将要安装的附墙支座进行检查:转动触发条,带动防坠摆块可以正常复位,则正常;若无法正常复位,则防坠摆块发生了卡阻,需对该支座进行维修或更换后,方能投入使用。 ⑦附墙支座与结构的连接: 3)电动葫芦 提升系统采用7.5t电动葫芦,下吊点设吊点桁架与导轨立杆用螺栓连接,上吊点固定在结构上。 4)控制系统包括:重力传感器,电气线路和总控箱,分控箱。 架体的升降采用电动葫芦升降,并配设专用电气控制线路。该控制系统设有漏电保护、错断相保护、失载保护、正、反转、单独升降、整体升降和接地保护等装置,且有指示灯指示。线路绕建筑物一周布设在架体内。 重力传感器 总控箱及分控箱 5)防倾覆措施 ①附着支座具有导向、承载、防倾、防坠作用,每榀导轨主框架均配三个附着支座,架体使用中,必须按审定的操作规程及施工方案进行施工,保证在提升和使用工况下至少有两个附着支座与结构连接。 ②架体顶部悬臂部分需做好拉结固定,详见立面图。 ③其他相关工种作业人员严禁支顶、刮碰架体、拆除架体构件等,严禁出现人为因素造成对架体的威胁。 ④如遇六级以上大风天气,应派专人上楼查看架体,并在附着支座底部加设防风扣件。 6)转角部位构造 转角位置单元与直线段相同,均采用螺栓连接,不存在悬挑。强度可满足要求。 5.1.4 架体的同步升降 附着式升降脚手架的升降时能否保证同步是保证脚手架使用效果的重要部分,为保证架体的同步升降,采取如下方法: ①升降动力装置采取升降速度偏差较小的装置——环链电动葫芦,电动葫芦的传力部分为链条形式,传力清晰明确,不会出现运行过程中打滑等现象。且电动葫芦的一次行程较长,本工程采取一次提升行程5m的环链电动葫芦,杜绝短行程升降装置的往复运动,减少误差。 ②采取智能控制方式,确保每台葫芦的行程距离相等。 ③架体布置时,各机位尽量调整其负载范围均衡,避免各机位重量变化过大,负载不均。 ④各机位的下吊点均设置荷载探测装置,实时监控各点的负载变化情况,出现异常时,在最短时间内自动切断电源并报警指示,保障各点同步运行。 二、 施工工艺 5.2.1 附着式升降脚手架施工工艺流程图 5.2.2 附着式升降脚手架的组装 附着式升降脚手架在主体施工时同步组装,组装时应根据结构外形组装,并对组装的架体一一编号。 5.2.2.1 附着式升降脚手架底部架体组装前应作好以下准备工作: ①所有操作人员必须有公司核发的培训证。 ②在组装前应对所有操作人员作全面的技术交底和安全操作规程交底,必要时可组织操作人员进行有关附着式升降脚手架操作的书面考试,考试合格人员才允许上岗操作。 ③附着式升降脚手架安装前,应对附着式升降脚手架构配件及架料等进行全面的检查和验收。检查验收并有质量合格证后,方可使用。 ④附着式升降脚手架安装前,应在安装架体下方搭设操作平台,平台外侧到墙面距离大于2000mm,平台上平面必需找平。 5.2.2.2 架体单元组装 ①架体的组装按附着式升降脚手架平面布置方案的布设图进行。 组装时架体分两节分次安装,先组装底部6m架体,沿图所示流向组装完成后,再行组装顶部8m架体。 组装具体要求为:从结构转角处端部开始,先在地面将架体单元组装好。 架体单元组装顺序为: a立杆连接 b型钢脚手架连接 c外防护网、水平桁架及扶手架连接 ②待2到3个单元组装完时,连接导轨和附墙支座,待组装完时方可进行吊装。 ③待全部6米单元吊装完时,其余架体可随楼层增高在架上进行组装,组装顺序和架单元组装一样。 ④当最上层混凝土浇完并强度达到15MPa后方可安装附墙支座及提升设备。 吊装附图如下: 提升设置安装 ⑤安装好的架体结构 外立面图 转角及内部结构图 5.2.2.3 安装配电线路: 由于电动葫芦安装在附着式升降脚手架第五层部,故配电线路按实际要求可铺设在第五层脚手板下部,配电线路的安装必须由专业电工按设计安装(如下图所示),具体标准按现行有关标准。控制线路图见附图。 5.2.2.4 断口处理 在结构施工中,施工电梯顶部始终距离电动升降整体脚手架下部不小于2m,当整体架提升至与屋面齐平,还需架体停留一段时间,则将预留机位间的架体拆除,留出空间给电梯施工,并安装好整体架断口。断口处处理方法是将本公司生产的规格为1900×800的钢板冲孔网用自攻丝打在架体断口侧面,从而起到防护作用。如下图所示: 断口侧面处理措施 5.2.2.5 塔吊附墙位置处理 架体在搭设前必须按照塔吊安装方案核实好塔吊附臂穿架体具体位置,避免塔吊附臂与架体提升机构及架体立杆干涉,当架体过塔吊附臂时采取拆塔吊附臂处预留洞方式,一次搭设直至提升完成,塔吊附臂不得与架体提升机构以及架体立杆干涉。 塔吊附墙穿越架体底部,为方便施工此处架体采用将该处的底部和二步的型钢脚手板和外防护网以及桁架拆除,为保证架体的结构整体性、稳定性、安全性每个洞口的两侧加两个立杆,将拆除的桁架提至高度为2m的地方安装,这样底部桁架还能保证一个整体,及保证了架体的整体性,稳定性和安全性,为保证施工的安全预留洞立杆的两侧用钢网封堵,架体需进行局部加强。 注意:塔吊附墙处是安全隐患较大的地方,该部位底层应重点防护。作业人员应尽量从楼层内部绕行,避免来回穿越附臂位置架体。 塔吊位置处理示意图 5.2.2.6 内封闭翻板搭设 1)在全钢附着式升降脚手架最底步走道板内侧与墙体之间制作安装一道翻板。翻板使用防滑钢板制作,利用标准件或铰链连接。0.6米以上的每块翻板不少于两个合页。 2)制作翻板时,要依照建筑结构外形,分块制作,。 3)翻板应连续设置,两块交接重叠不小于50mm。拼缝及与脚手板和建筑物的间隙应小于25mm,翻板水平夹角应控制在30~60度,下部距走板边缘最少不得小于10mm。 4)翻板安装时间在脚手架第一次提升前必须安装。 翻版安装示意图 翻版实体图 5.2.2.7 组装阶段安全操作要求: ①进入施工现场作业人员必须正确佩戴安全帽。 ②高处作业人员必须正确佩戴和使用安全带。 5.2.2.8 组装阶段安全防护措施: ①地面组配时安全防护措施 a)拿取构件时,须左右顾盼预防“三不伤害”,特别是拿取内外立杆类较长杆件时更须小心。 b)地面分组组配架体单元时,各组间须有不小于3米的安全距离。 c)架体单元组配中,如有须有人辅助完成的工作,严禁独自一人操作。 d)架体单位组配完成后挪移放置时,挂钩及堆放不得损坏网片且高度不得超过两层,放置稳固。 ②吊装过程中重点安全防护措施 a)检查是否适用专用挂件、安装的位置是否正确、螺栓是否固定牢固。 b)检查被吊装单元内是否存在零散构件及杂物,起吊前清理干净。 c)架体吊离地面前,应缓慢起钩,挂钩人员旁站观察,防止与其他单元等分离不清。 d)套入起吊单元导轨的附着支座须上下各安装一个固定扣件,以防支座中途滑脱。 e)安装单元接近到工作面后,须由操作人员扶住缓慢入位。 f)操作人员必须站立于牢固可靠的位置并正确使用安全带。 g)操作人员须集中精力按照操作规程要求进行作业,特别注意防止手被刮伤、夹伤。 h)下班前,须将作业端竖向和水平方向做可靠的防护措施后方允许离开。 i)下班前,须将架体上尚未使用完的物料及其它零散物等清理干净。 5.2.3 附着式升降脚手架的提升和下降 架体组装完成后,经自检合格后由总包方组织项目部有关部门及爬架公司相关人员进行预验收,合格后进行试提升,试提升正常,再由总包方组织项目部有关部门及爬架公司相关人员进行正式验收。验收合格方可进入正常使用。 本附着式升降脚手架的升降采用7.5吨电动葫芦为动力设备,并配设专用电气控制线路,该电控专用线路设有漏电保护、错断相保护、过载保护、正、反转、单独升降、整体升降和接地保护,自动控制等装置,且有指示灯指示。线路绕建筑物一周架空布设在架体内。 5.2.3.1 附着式升降脚手架的提升程序: ①升降前应做好必须的准备工作:首先预紧提升链条,检查吊点、吊环、吊索情况,附墙支座的情况和密封板情况等,并对使用工具,架子配件进行自检,发现问题及时整改,整改合格后方可提升。 吊挂件采用一根M30螺栓固定在结构混凝土上,吊挂件与导轨水平间距为...
附着式升降脚手架安全专项施工投标方案.docx
下载提示

1.本文档仅提供部分内容试读;

2.支付并下载文件,享受无限制查看;

3.本网站所提供的标准文本仅供个人学习、研究之用,未经授权,严禁复制、发行、汇编、翻译或网络传播等,侵权必究;

4.左侧添加客服微信获取帮助;

5.本文为word版本,可以直接复制编辑使用。


这个人很懒,什么都没留下
未认证用户 查看用户
该文档于 上传
推荐文档
×
精品标书制作
百人专家团队
擅长领域:
工程标 服务标 采购标
16852
已服务主
2892
中标量
1765
平台标师
扫码添加客服
客服二维码
咨询热线:192 3288 5147
公众号
微信客服
客服