文库 服务类投标方案 保险服务

贵阳市妇幼保健院2025年度医疗责任保险承保服务项目投标方案.docx

DOCX   511页   下载543   2025-08-30   浏览60   收藏18   点赞307   评分-   317375字   128.00

AI慧写标书

十分钟千页标书高效生成

温馨提示:当前文档最多只能预览 15 页,若文档总页数超出了 15 页,请下载原文档以浏览全部内容。
贵阳市妇幼保健院2025年度医疗责任保险承保服务项目投标方案.docx 第1页
贵阳市妇幼保健院2025年度医疗责任保险承保服务项目投标方案.docx 第2页
贵阳市妇幼保健院2025年度医疗责任保险承保服务项目投标方案.docx 第3页
贵阳市妇幼保健院2025年度医疗责任保险承保服务项目投标方案.docx 第4页
贵阳市妇幼保健院2025年度医疗责任保险承保服务项目投标方案.docx 第5页
贵阳市妇幼保健院2025年度医疗责任保险承保服务项目投标方案.docx 第6页
贵阳市妇幼保健院2025年度医疗责任保险承保服务项目投标方案.docx 第7页
贵阳市妇幼保健院2025年度医疗责任保险承保服务项目投标方案.docx 第8页
贵阳市妇幼保健院2025年度医疗责任保险承保服务项目投标方案.docx 第9页
贵阳市妇幼保健院2025年度医疗责任保险承保服务项目投标方案.docx 第10页
贵阳市妇幼保健院2025年度医疗责任保险承保服务项目投标方案.docx 第11页
贵阳市妇幼保健院2025年度医疗责任保险承保服务项目投标方案.docx 第12页
贵阳市妇幼保健院2025年度医疗责任保险承保服务项目投标方案.docx 第13页
贵阳市妇幼保健院2025年度医疗责任保险承保服务项目投标方案.docx 第14页
贵阳市妇幼保健院2025年度医疗责任保险承保服务项目投标方案.docx 第15页
剩余496页未读, 下载浏览全部

开通会员, 优惠多多

6重权益等你来

首次半价下载
折扣特惠
上传高收益
特权文档
AI慧写优惠
专属客服
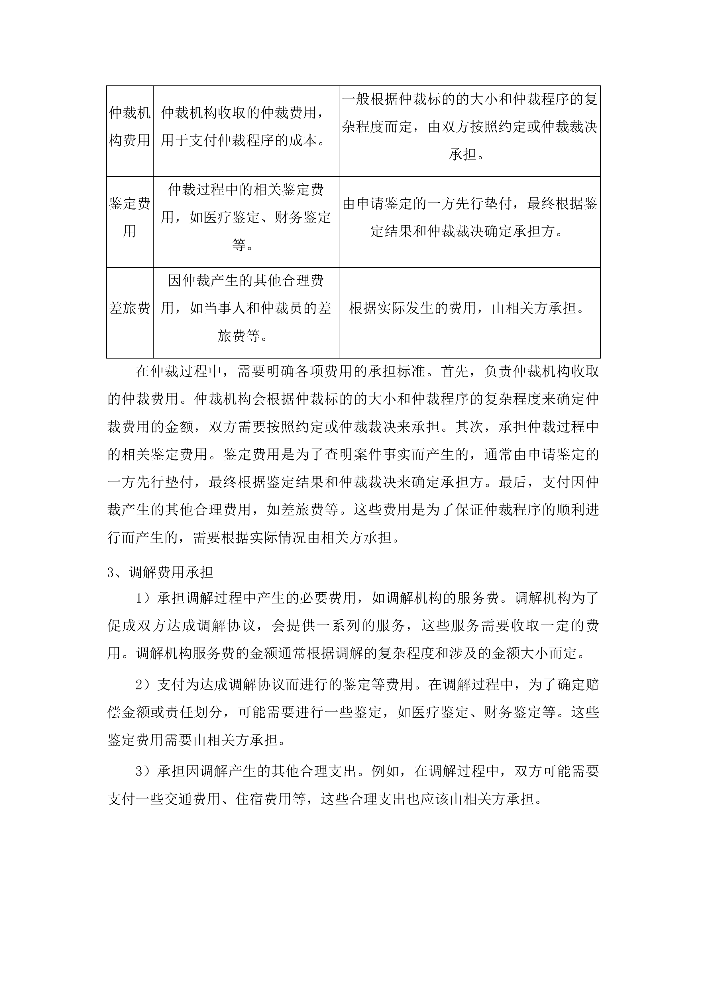
贵阳市妇幼保健院2025年度医疗责任保险承保服务项目投标方案 第一章 服务方案 5 第一节 基本责任明确 5 一、 医疗机构执业过失责任界定 5 二、 医务人员执业行为责任范围 11 第二节 保险金额设定 18 一、 单患者人身损害赔偿限额 18 二、 年度累计赔偿金额控制 38 第三节 赔偿范围和标准制定 50 一、 法定赔偿范围界定 50 二、 赔偿标准执行依据 65 第四节 赔偿项目详细列出 71 一、 医疗相关费用赔偿 71 二、 伤残死亡赔偿项目 82 三、 误工护理交通赔偿 98 第五节 扩展保险服务流程说明 106 一、 投保与承保流程 106 二、 事故报告与索赔处理 123 第六节 服务实施方案制定 134 一、 客户服务团队配置 134 二、 服务响应与保障机制 140 三、 风险控制与信息化支持 151 四、 客户关系维护措施 170 第二章 理赔方案 184 第一节 理赔方式设计 184 一、 电话报案服务渠道 184 二、 专人服务团队配置 196 三、 柜面服务窗口设置 200 四、 线上理赔平台搭建 211 第二节 理赔程序制定 232 一、 申请资料清单明确 232 二、 标准化理赔流程管理 246 三、 资料补正机制建立 258 第三节 理赔时限控制 263 一、 保险责任核定时效 263 二、 赔偿协议履行时效 285 三、 紧急案件响应机制 305 第四节 重大事故协调机制 316 一、 应急小组组建配置 316 二、 事故响应预案启动 325 三、 医患沟通协调支持 336 四、 专项服务内容提供 344 第五节 理赔特色服务 352 一、 电子化理赔服务优化 352 二、 理赔培训服务实施 367 三、 理赔案例库建设 383 四、 数据分析服务提供 390 五、 特殊案件绿色通道 403 第三章 增值服务 414 第一节 服务响应时效保障 414 一、 全天候服务响应机制 414 二、 现场到达时效控制 424 第二节 人员与资源配置安排 433 一、 专职服务团队组建 433 二、 本地化服务资源配置 443 第三节 服务流程管理规范 462 一、 售后需求接收渠道建设 462 二、 服务任务处理流程 470 第四节 监督与考核机制建立 482 一、 服务响应考核制度 482 二、 服务质量监督体系 496 三、 紧急情况响应机制 502 服务方案 基本责任明确 医疗机构执业过失责任界定 诊疗活动人身损害保障范围 医疗行为直接损害 1)在手术过程中,若因操作失误,极有可能导致患者身体受到严重损伤,像器官损伤、血管破裂等情况。这不仅会对患者当前的身体机能造成极大影响,还可能引发一系列并发症,严重威胁患者的生命健康。例如器官损伤可能需要二次手术进行修复,增加患者的痛苦和医疗成本。 2)药物使用不当是另一个常见问题,会造成患者出现不良反应,包括过敏反应、药物中毒等。过敏反应可能从轻微的皮肤瘙痒到严重的过敏性休克,药物中毒则可能损害患者的肝脏、肾脏等重要器官,影响患者的身体健康和康复进程。 3)医疗器械使用失误也会引发患者伤害,如医疗器械故障导致的身体创伤。这可能是由于设备老化、维护不当或操作人员使用不熟练等原因造成的。创伤可能需要额外的治疗和护理,延长患者的住院时间,增加患者的经济负担。 诊断失误损害 失误类型 具体表现 损害后果 误诊 医生在诊断过程中,由于对症状判断不准确或检查不全面等原因,得出错误的诊断结果。 患者错过最佳治疗时机,病情加重,可能导致不可逆转的损害,增加治疗难度和成本。 漏诊 未能及时发现患者的疾病或病症,可能是因为医生的疏忽或检查手段有限。 患者未能及时接受治疗,从而引发更严重的健康问题,甚至危及生命。 错误诊断 给出的诊断结果与实际病情不符,可能导致患者接受不必要的治疗。 患者承受额外的身体伤害和经济负担,还可能延误真正疾病的治疗。 在诊疗过程中,诊断失误会给患者带来严重的损害。误诊会使患者错过最佳治疗时机,造成病情加重或不可逆转的损害。例如,将癌症误诊为普通疾病,患者可能会错过手术治疗的最佳时间,导致癌细胞扩散。漏诊则会让患者未能及时接受治疗,引发更严重的健康问题。比如,漏诊了心脏病,患者可能会突然发病,危及生命。错误的诊断结果会导致患者接受不必要的治疗,产生额外的身体伤害和经济负担。例如,误诊为某种疾病而进行了手术,术后才发现诊断错误,患者不仅承受了手术的痛苦,还花费了大量的医疗费用。 护理不当损害 1)护理过程中,若未按照规范操作,如未按时为患者翻身,可能导致患者出现压疮。压疮不仅会增加患者的痛苦,还可能引发感染,延长患者的康复时间。此外,不规范的护理操作还可能影响患者的治疗效果,降低患者的生活质量。 2)对患者的观察不及时,未能及时发现病情变化并采取相应措施,会延误患者的治疗。例如,患者出现病情恶化时,护理人员未能及时察觉,可能导致患者病情进一步加重,甚至危及生命。因此,护理人员需要密切关注患者的病情变化,及时发现问题并报告医生。 3)护理人员操作失误,如输液速度过快或过慢,都会对患者造成不良影响。输液速度过快可能导致患者心脏负担过重,引起肺水肿等并发症;输液速度过慢则可能影响药物的治疗效果,延长患者的治疗时间。所以,护理人员必须严格按照医嘱控制输液速度。 精神损失赔偿责任认定 损害事实认定 1)当患者因医疗执业过失导致身体残疾、容貌损毁等情况时,会给其心理造成明显的痛苦和精神创伤。身体残疾可能使患者失去自理能力,容貌损毁会影响患者的外貌形象,导致患者产生自卑、焦虑等心理问题,严重影响患者的生活质量和社交活动。 2)因误诊、漏诊等情况,患者可能会长时间处于担忧、焦虑的精神状态。他们会对自己的病情感到不确定,担心疾病会恶化,这种长期的精神压力会对患者的身心健康造成负面影响,甚至可能引发其他心理疾病。 3)医疗事故导致患者失去重要的身体功能或亲人离世,会引发患者精神崩溃等严重后果。失去重要身体功能会使患者的生活发生巨大改变,无法正常工作和生活;亲人离世则会给患者带来沉重的情感打击,使其陷入悲痛和绝望之中,需要长时间的心理恢复。 因果关系判定 1)确认患者的精神损失是由医疗机构及医务人员的执业过失直接导致。需要通过详细的调查和分析,收集相关证据,如病历、医疗记录、证人证言等,以证明医疗过失与精神损失之间存在直接的因果关系。 2)排除患者自身原有精神疾病或其他外部因素对精神状态的主要影响。对患者的既往病史、生活环境、心理状况等进行全面评估,确定精神损失是否主要由医疗过失引起,而不是其他因素导致。 3)通过专业的医学和心理学评估,确定精神损失与医疗过失之间的关联性。由专业的医生和心理学家对患者进行评估,采用科学的评估方法和标准,判断精神损失与医疗过失之间的关联程度。 赔偿程度衡量 衡量因素 具体说明 影响 精神痛苦程度 根据患者的表现和描述,评估其精神痛苦的程度,如是否出现失眠、焦虑、抑郁等症状。 精神痛苦程度越严重,赔偿额度可能越高。 持续时间 确定精神痛苦持续的时间,是短期的还是长期的。 持续时间越长,赔偿额度可能越高。 类似案例标准 参考以往类似案例的精神损失赔偿标准,进行合理衡量。 为赔偿额度提供参考依据。 社会生活影响 考虑患者的社会生活、工作等方面受到的影响程度,如是否无法正常工作、社交活动受限等。 影响程度越大,赔偿额度可能越高。 在衡量精神损失赔偿程度时,需要综合考虑多个因素。首先,依据患者精神痛苦的程度、持续时间等因素进行综合评估。精神痛苦程度可以通过患者的症状表现和心理测试来判断,持续时间则需要结合病历和患者的描述来确定。其次,参考类似案例的精神损失赔偿标准进行合理衡量。通过分析以往类似案例的赔偿情况,可以了解市场上的赔偿水平,为本次赔偿提供参考。最后,结合患者的社会生活、工作等方面受到的影响程度来确定赔偿额度。如果患者因为精神损失无法正常工作或参与社交活动,那么赔偿额度应该相应提高。 法律费用承担标准说明 诉讼费用承担 1)涵盖患者因医疗纠纷提起诉讼所产生的案件受理费。这是诉讼过程中的必要费用,用于支付法院的审理成本。案件受理费的金额根据诉讼标的的大小而定,一般由败诉方承担,但在某些情况下,也可能由双方按照一定比例分担。 2)承担诉讼过程中的鉴定费用,如医疗事故鉴定、伤残鉴定等费用。这些鉴定费用是为了确定医疗事故的责任和患者的伤残程度,对于诉讼结果具有重要影响。鉴定费用通常由申请鉴定的一方先行垫付,最终根据鉴定结果和法院判决来确定承担方。 3)支付合理的律师代理费用,但需在规定的收费标准范围内。律师代理费用是患者为了维护自己的合法权益聘请律师所支付的费用,其收费标准通常根据案件的复杂程度和律师的经验水平而定。在承担律师代理费用时,需要确保费用的合理性,避免过高的费用给患者带来不必要的负担。 仲裁费用承担 费用类型 具体说明 承担情况 仲裁机构费用 仲裁机构收取的仲裁费用,用于支付仲裁程序的成本。 一般根据仲裁标的的大小和仲裁程序的复杂程度而定,由双方按照约定或仲裁裁决承担。 鉴定费用 仲裁过程中的相关鉴定费用,如医疗鉴定、财务鉴定等。 由申请鉴定的一方先行垫付,最终根据鉴定结果和仲裁裁决确定承担方。 差旅费 因仲裁产生的其他合理费用,如当事人和仲裁员的差旅费等。 根据实际发生的费用,由相关方承担。 在仲裁过程中,需要明确各项费用的承担标准。首先,负责仲裁机构收取的仲裁费用。仲裁机构会根据仲裁标的的大小和仲裁程序的复杂程度来确定仲裁费用的金额,双方需要按照约定或仲裁裁决来承担。其次,承担仲裁过程中的相关鉴定费用。鉴定费用是为了查明案件事实而产生的,通常由申请鉴定的一方先行垫付,最终根据鉴定结果和仲裁裁决来确定承担方。最后,支付因仲裁产生的其他合理费用,如差旅费等。这些费用是为了保证仲裁程序的顺利进行而产生的,需要根据实际情况由相关方承担。 调解费用承担 1)承担调解过程中产生的必要费用,如调解机构的服务费。调解机构为了促成双方达成调解协议,会提供一系列的服务,这些服务需要收取一定的费用。调解机构服务费的金额通常根据调解的复杂程度和涉及的金额大小而定。 2)支付为达成调解协议而进行的鉴定等费用。在调解过程中,为了确定赔偿金额或责任划分,可能需要进行一些鉴定,如医疗鉴定、财务鉴定等。这些鉴定费用需要由相关方承担。 3)承担因调解产生的其他合理支出。例如,在调解过程中,双方可能需要支付一些交通费用、住宿费用等,这些合理支出也应该由相关方承担。 保单有效期事故责任界定 事故发生时间界定 1)明确事故必须发生在保单约定的有效期内。只有在有效期内发生的事故,保险人才会承担相应的赔偿责任。这是保险合同的基本要求,也是保障双方权益的重要依据。 2)对于在有效期起始日和终止日临界点发生的事故,严格按照相关规定和合同条款进行判断。需要仔细审查事故发生的具体时间和相关证据,以确定是否属于保险责任范围。例如,如果事故发生在有效期起始日的零点之后,且符合保险合同的其他条件,那么保险人应该承担赔偿责任。 3)以医疗记录、监控资料等有效证据确定事故的实际发生时间。医疗记录可以记录患者的就诊时间、病情变化等信息,监控资料可以提供事故发生时的现场情况。这些证据对于准确界定事故发生时间至关重要,可以避免因时间争议而导致的纠纷。 责任归属判定 1)确定事故是由于医疗机构及医务人员的执业过失导致,而非患者自身原因或不可抗力因素。需要对事故进行全面调查,分析事故发生的原因和过程,判断是否存在医疗过失。例如,如果是因为医务人员的操作失误导致患者受到伤害,那么医疗机构应该承担相应的责任。 2)通过专业的调查和评估,明确具体的责任人员和责任程度。可以组织专业的医疗团队对事故进行调查,根据医务人员的职责和操作规范,确定责任人员和责任程度。对于责任人员,应该根据其过错程度进行相应的处罚。 3)对于多因素导致的事故,合理划分医疗机构和其他相关方的责任比例。在一些情况下,事故的发生可能是由多种因素共同作用导致的,如患者自身的身体状况、医疗设备的故障等。在这种情况下,需要根据各因素对事故发生的影响程度,合理划分医疗机构和其他相关方的责任比例。 延长报告期责任 责任事项 具体说明 保障效果 赔偿责任 对于发生在原保单约定保险期限内的事故,在180天延长报告期内,若患者或其近亲属首次提出索赔要求,仍承担赔偿责任。 保障患者在一定期限内的索赔权利,确保其合法权益得到维护。 处理流程和标准 明确在延长报告期内处理索赔的流程和标准与保险有效期内一致。 保证索赔处理的公正性和规范性,避免因时间差异而导致的不公平。 调查和处理不受时间影响 确保在延长报告期内对事故的调查和处理不受时间影响,保障患者的合法权益。 及时查明事故原因,确定责任归属,为患者提供及时的赔偿。 在延长报告期内,需要明确各项责任。首先,对于发生在原保单约定保险期限内的事故,在180天延长报告期内,若患者或其近亲属首次提出索赔要求,仍承担赔偿责任。这为患者提供了更充分的索赔时间,保障了患者的合法权益。其次,明确在延长报告期内处理索赔的流程和标准与保险有效期内一致。这样可以保证索赔处理的公正性和规范性,避免因时间差异而导致的不公平。最后,确保在延长报告期内对事故的调查和处理不受时间影响,保障患者的合法权益。及时查明事故原因,确定责任归属,为患者提供及时的赔偿。 医务人员执业行为责任范围 执业过失致损责任划分 人身损害赔偿责任 在医疗机构及医务人员因执业过失导致患者人身损害时,将承担相应的赔偿责任。赔偿范围较为广泛,涵盖了医疗费用、误工费、护理费等多个方面。其中,医疗费用包括患者因治疗执业过失所造成的损伤而产生的挂号费、检查费、药费等一切合理费用;误工费是指患者因受伤而无法正常工作所导致的收入损失;护理费则是患者在治疗和康复期间需要他人护理而产生的费用。 赔偿标准严格依据法院、仲裁机构或卫生行政部门的判决、裁定、调解文件执行。这些文件具有权威性和公正性,能够确保赔偿的合理性和准确性。在保险年度内,对于每一名因执业过失导致人身损害的患者,赔偿最高限额为50万元。这一限额既保障了患者的合法权益,也在一定程度上控制了保险风险。 同时,为了确保赔偿的顺利进行,医疗机构和医务人员需要积极配合相关部门的调查和处理工作,提供真实、准确的资料和信息。在赔偿过程中,会遵循严格的程序和规定,确保每一笔赔偿都有充分的依据和合理的计算方式。此外,对于赔偿金额的支付,也会按照相关规定及时、足额地进行,以保障患者能够及时获得应有的赔偿。 在实际操作中,会建立专门的理赔档案,对每一起人身损害赔偿案件进行详细记录,包括事故的发生经过、患者的治疗情况、赔偿的金额和方式等。这样不仅有助于对赔偿案件进行管理和监督,也为今后类似案件的处理提供了参考和借鉴。同时,还会定期对人身损害赔偿情况进行统计和分析,以便及时发现问题并采取相应的措施加以改进。 精神损失赔偿责任 当执业过失给患者造成精神损失时,将承担精神抚慰金的赔偿责任。精神损失的认定和赔偿标准严格遵循相关法律法规和司法实践。在认定精神损失时,会综合考虑患者的精神痛苦程度、执业过失的严重程度、患者的年龄和性别等因素。例如,对于因执业过失导致患者残疾或丧失劳动能力的情况,患者所遭受的精神痛苦往往较为严重,赔偿的精神抚慰金也会相应较高。 赔偿需有合理的依据和证明材料。这些材料可以包括患者的病历、心理评估报告、证人证言等。只有在提供了充分的证明材料后,才能确保精神损失赔偿的合理性和公正性。同时,精神损失赔偿同样在保险责任范围内进行赔偿。这意味着患者在获得精神损失赔偿时,无需担心赔偿的来源问题,能够得到切实的保障。 在处理精神损失赔偿案件时,会组织专业的人员对案件进行评估和处理。这些人员具有丰富的法律知识和实践经验,能够准确判断精神损失的程度和赔偿的金额。在赔偿过程中,会充分尊重患者的意愿和权益,与患者进行充分的沟通和协商,确保赔偿方案能够得到患者的认可。 此外,还会加强对精神损失赔偿案件的管理和监督,建立健全相关的制度和流程。对于每一起精神损失赔偿案件,都会进行详细的记录和跟踪,确保赔偿的执行情况得到及时反馈。同时,会定期对精神损失赔偿情况进行总结和分析,不断完善精神损失赔偿的标准和方法,以更好地保障患者的合法权益。 法律费用承担责任 当涉及法律纠纷时,将承担相应的法律费用。法律费用包括但不限于诉讼费、律师费等。诉讼费是指当事人向法院提起诉讼时需要缴纳的费用,包括案件受理费、申请费等;律师费则是当事人聘请律师为其提供法律服务所支付的费用。这些费用的承担以实际发生且合理为原则。 在实际操作中,会对法律费用进行严格的审核和管理。对于每一笔法律费用,都需要有相应的票据和证明材料,以确保费用的真实性和合理性。在保险年度内,法律费用的赔付将在累计最高赔偿金额的范围内进行。这一规定既保障了被保险人在法律纠纷中的合法权益,也在一定程度上控制了保险成本。 为了降低法律费用的支出,会积极采取措施预防法律纠纷的发生。例如,加强对医务人员的法律培训,提高他们的法律意识和风险防范能力;建立健全医疗纠纷处理机制,及时、有效地处理医疗纠纷,避免纠纷升级为法律诉讼。同时,在处理法律纠纷时,会积极与相关部门和机构进行沟通和协调,争取以合理、合法的方式解决纠纷,降低法律费用的支出。 此外,还会对法律费用的使用情况进行跟踪和评估。定期对法律费用的支出情况进行统计和分析,了解法律费用的使用趋势和存在的问题。根据分析结果,及时调整法律费用的管理策略和方法,提高法律费用的使用效率。同时,会将法律费用的使用情况向被保险人进行公开和透明,接受被保险人的监督。 医疗服务过程责任边界 诊疗活动起始责任 从患者挂号就诊开始,即进入医疗服务责任范围。此时,医务人员需严格按照规范进行初步诊断和检查。首先,会对患者的基本信息进行详细登记,包括姓名、年龄、性别、联系方式等,确保患者信息的准确记录。在初步诊断过程中,医务人员会仔细询问患者的症状、病史、过敏史等情况,并进行全面的身体检查。 对于误诊、漏诊等情况,医务人员将承担相应责任。误诊是指医务人员对患者的疾病做出了错误的诊断,导致患者接受了错误的治疗;漏诊则是指医务人员在诊断过程中遗漏了患者的某些疾病或病情。为了避免误诊、漏诊的发生,医务人员需要不断提高自己的专业水平和业务能力,严格遵循诊断标准和流程。 在初步诊断和检查过程中,医务人员会使用先进的医疗设备和技术,以提高诊断的准确性。同时,会对检查结果进行认真分析和评估,确保诊断的可靠性。对于一些疑难病症,会组织专家进行会诊,共同制定治疗方案。此外,还会建立完善的病历管理制度,对患者的病历进行详细记录和保存,以便后续的诊断和治疗参考。 在诊疗活动起始阶段,还会为患者提供必要的健康咨询和指导。告知患者疾病的相关知识、治疗方法、注意事项等,帮助患者更好地了解自己的病情。同时,会尊重患者的知情权和选择权,让患者参与到治疗方案的制定中来,提高患者的治疗依从性。 治疗过程实施责任 在治疗过程中,医务人员将严格遵循医疗操作规范。这包括手术操作规范、用药规范、护理规范等各个方面。在手术操作中,会严格按照手术流程和技术要求进行操作,确保手术的安全性和有效性;在用药方面,会根据患者的病情和身体状况,合理选择药物和剂量,避免药物不良反应的发生;在护理过程中,会密切观察患者的病情变化,及时提供护理服务。 对于用药错误、手术失误等情况,将承担赔偿责任。用药错误可能导致患者的病情加重或产生其他不良反应;手术失误则可能对患者的身体造成严重伤害。为了避免这些情况的发生,会加强对医务人员的培训和管理,提高他们的专业技能和责任意识。同时,会建立健全医疗质量控制体系,对治疗过程进行全程监督和管理。 在治疗过程中,会保障患者的治疗安全和效果。会根据患者的病情制定个性化的治疗方案,并及时调整治疗方案,以适应患者病情的变化。同时,会加强对患者的护理和康复指导,帮助患者尽快恢复健康。在治疗过程中,会与患者及家属保持密切沟通,及时向他们反馈患者的治疗进展和风险,让他们了解治疗的情况。 此外,还会建立医疗纠纷预警机制,及时发现和处理治疗过程中可能出现的问题。对于患者及家属的投诉和意见,会认真对待,及时进行调查和处理,不断改进医疗服务质量。在治疗结束后,会对患者进行随访,了解患者的康复情况,为患者提供必要的后续治疗和指导。 诊疗结束后续责任 诊疗结束后,会为患者提供必要的康复指导和建议。康复指导包括饮食、运动、休息等方面的建议,帮助患者尽快恢复身体机能。例如,对于手术后的患者,会指导他们如何进行伤口护理、如何进行适当的运动等;对于患有慢性疾病的患者,会指导他们如何进行饮食控制、如何按时服药等。 对于因治疗引起的后续并发症等情况,将承担相应责任。后续并发症可能是由于手术操作不当、药物不良反应等原因引起的。在发现患者出现后续并发症后,会及时进行诊断和治疗,采取有效的措施控制病情的发展。同时,会对并发症的发生原因进行深入分析,总结经验教训,避免类似情况的再次发生。 会跟踪患者的康复情况。通过电话随访、门诊复查等方式,了解患者的康复进度和身体状况。对于康复情况不理想的患者,会及时调整康复方案,提供更有针对性的治疗和指导。在跟踪过程中,会建立患者康复档案,记录患者的康复情况和治疗过程,为今后的治疗和研究提供参考。 会妥善处理患者的病历等资料。病历是患者医疗信息的重要载体,对于医疗质量的评估和研究具有重要意义。会将患者的病历进行分类整理、归档保存,确保病历的完整性和安全性。同时,会严格遵守病历保密制度,保护患者的隐私。以下是诊疗结束后续责任的具体内容表格: 责任内容 具体措施 康复指导 根据患者病情提供饮食、运动、休息等方面建议,针对不同病症制定个性化康复方案 并发症处理 及时诊断治疗,分析原因总结经验,避免再次发生 康复跟踪 通过电话随访、门诊复查了解情况,调整方案,建立康复档案 资料处理 分类整理、归档保存病历,遵守保密制度保护隐私 延长报告期责任延续规则 报告期适用范围 延长报告期为180天,适用于原保单约定的保险期限内发生的保险事故。这一规定为患者及家属提供了更充分的时间来提出索赔要求,保障了他们的合法权益。只要患者或其近亲属在延长报告期内首次向被保险人提出索赔要求,保险人将承担赔偿责任。 报告期的起始时间为原保单保险期限结束之日。从这一天开始计算180天的时间,在这个时间段内提出的索赔都将按照保险责任进行处理。在延长报告期内,保险人会继续履行保险合同约定的义务,对符合条件的索赔进行赔偿。 为了确保延长报告期的有效实施,会加强对保险事故的跟踪和管理。在原保单保险期限结束后,会及时通知被保险人关于延长报告期的相关事宜,提醒他们注意索赔的时间和要求。同时,会建立专门的索赔处理机制,及时受理和处理在延长报告期内提出的索赔申请。 在处理延长报告期内的索赔时,会严格按照保险合同的约定和相关法律法规的规定进行操作。对每一起索赔申请都会进行认真审核,确保索赔的真实性和合理性。对于符合条件的索赔,会及时进行赔偿;对于不符合条件的索赔,会向申请人说明理由。此外,还会定期对延长报告期内的索赔情况进行统计和分析,以便更好地了解保险事故的发生情况和索赔趋势。 索赔资料提交要求 在延长报告期内提出索赔时,需提交与正常保险期间索赔相同的单证材料。这些材料包括保险单正本、患者病历资料、索赔申请等。保险单正本是证明保险合同关系的重要凭证;患者病历资料能够反映患者的病情和治疗情况;索赔申请则是申请人向保险人提出索赔要求的书面文件。 在提交索赔资料时,需确保资料的真实性和完整性。保险人会对提交的资料进行严格审核,对于虚假或不完整的资料,会要求申请人补充或重新提供。同时,会按照规定的时间和方式提交资料。一般来说,申请人需要在规定的时间内将资料提交给保险人,并且要按照保险人指定的方式进行提交,如邮寄、传真等。 为了方便申请人提交索赔资料,会提供详细的资料清单和提交指南。在资料清单中,会明确列出需要提交的各项资料;在提交指南中,会说明提交资料的时间、方式和注意事项。同时,会设立专门的咨询热线,为申请人提供咨询服务,解答他们在提交资料过程中遇到的问题。 在审核索赔资料时,会组织专业的人员进行审核。这些人员具有丰富的理赔经验和专业知识,能够准确判断资料的真实性和完整性。对于审核通过的索赔申请,会及时进行赔偿;对于审核不通过的索赔申请,会向申请人说明理由,并指导他们如何补充或完善资料。此外,还会建立索赔资料档案,对每一起索赔申请的资料进行保存和管理,以便日后查阅和参考。 责任延续赔偿原则 在延长报告期内的赔偿,将严格遵循保险合同约定的赔偿标准和限额。每名患者人身损害赔偿最高限额仍为50万元,保险年度内累计最高赔偿金额为300万元。这一规定确保了赔偿的公平性和合理性,既保障了患者的合法权益,也在一定程度上控制了保险风险。 赔偿将以实际发生的损失和责任为依据。保险人会对保险事故的损失情况进行详细调查和评估,确定实际的损失金额。同时,会根据保险合同的约定和相关法律法规的规定,确定被保险人应承担的责任。在赔偿过程中,会严格按照确定的损失金额和责任比例进行赔偿。 为了确保赔偿的及时和准确,会建立快速理赔机制。在收到申请人的索赔申请和完整的资料后,会尽快进行审核和处理。对于符合赔偿条件的申请,会在规定的时间内进行赔偿。同时,会加强对赔偿资金的管理,确保资金的安全和合理使用。 在赔偿过程中,会与申请人保持密切沟通。及时向他们反馈赔偿的进展情况,解答他们的疑问。对于申请人提出的合理要求,会尽量满足。此外,还会对赔偿情况进行跟踪和评估,总结经验教训,不断完善赔偿机制和服务质量。 保险金额设定 单患者人身损害赔偿限额 单次医疗事故赔偿上限 赔偿上限界定 明确赔偿界限 清晰界定单次医疗事故的范围,是准确适用50万元赔偿上限的关键。对于因同一执业过失引发的一系列相关损害事件,将其视为单次医疗事故进行赔偿计算。这有助于避免因对事故界定不清而导致赔偿金额超出上限或赔偿不足的情况发生。例如,若某患者在一次手术中因医生的同一过失导致多处身体损害,应将这些损害视为单次医疗事故的一部分。通过明确界定,能够确保赔偿的准确性和公正性,维护各方的合法权益。 在实际操作中,会详细审查医疗过程中的各个环节,确定损害事件之间的关联性。若多个损害事件在时间、地点、原因等方面存在紧密联系,且均由同一执业过失导致,则认定为单次医疗事故。同时,会制定严格的界定标准和流程,确保界定工作的科学性和客观性。此外,还会对相关人员进行培训,提高其对事故界定的认识和能力,避免因人为因素导致界定不准确。 为了进一步保障界定的准确性,会建立监督机制,对界定过程进行监督和审核。若发现界定存在问题,会及时进行纠正和调整。同时,会与相关部门和专家进行沟通和交流,获取专业的意见和建议,确保界定结果符合实际情况和法律规定。通过以上措施,能够有效避免因事故界定不清而引发的纠纷和争议,保障本项目的顺利实施。 涵盖项目范围 赔偿上限涵盖患者人身损害赔偿、精神抚慰金、法律费用等所有与该次医疗事故相关的赔偿项目。这一规定确保患者在遭受损害后,能够在合理范围内获得全面的赔偿。将所有相关赔偿项目纳入上限范围,可防止因部分赔偿项目未纳入而导致赔偿金额无限制增加的情况发生。例如,患者因医疗事故导致身体伤残,除了人身损害赔偿外,还可能涉及精神抚慰金和法律费用等。这些费用都应在50万元的赔偿上限内进行核算。 在确定赔偿项目时,会严格按照相关法律法规和合同约定进行。对于每一项赔偿项目,都会进行详细的审核和评估,确保其合理性和必要性。同时,会与患者和医疗机构进行充分沟通,了解他们的需求和意见,保障赔偿项目的全面性和公正性。此外,会建立赔偿项目清单和标准,明确各项赔偿项目的计算方法和范围,避免因赔偿项目界定不清而引发的纠纷和争议。 为了确保赔偿项目的落实,会加强对赔偿过程的管理和监督。会及时跟踪赔偿进展情况,确保赔偿款项按时足额支付给患者。同时,会对赔偿项目的使用情况进行检查和评估,确保赔偿款项用于患者的治疗和康复。通过以上措施,能够有效保障患者的合法权益,提高患者的满意度和信任度。 责任终止条件 当单次医疗事故中对某一患者的赔偿金额累计达到50万元时,保险人的赔偿责任立即终止。此时,会及时通知被保险人和患者,明确告知赔偿责任已履行完毕。这一措施可避免后续因赔偿责任未明确终止而引发的纠纷。例如,若某患者在医疗事故中的赔偿金额达到了50万元,保险人将停止对该患者的赔偿,并书面通知被保险人和患者。 在通知过程中,会详细说明赔偿责任终止的原因和依据,确保被保险人和患者能够理解和接受。同时,会提供相关的文件和证明材料,如赔偿清单、支付凭证等,以证明赔偿责任已经履行完毕。此外,会建立通知记录和档案,对通知过程进行详细记录,以备后续查询和参考。 为了避免因通知不及时或不明确而引发的纠纷,会制定严格的通知流程和标准。会在规定的时间内完成通知工作,并确保通知的内容准确、清晰、完整。同时,会对通知方式进行选择和优化,采用多种方式进行通知,如书面通知、电话通知、短信通知等,确保被保险人和患者能够及时收到通知。通过以上措施,能够有效保障各方的合法权益,维护保险市场的稳定和秩序。 上限合理性说明 保障患者权益 50万元的赔偿上限能够满足大多数患者在遭受医疗损害后的基本赔偿需求。可以为患者提供包括医疗费用、误工费、护理费等在内的较为全面的赔偿。这有助于患者在身体和精神上得到一定的恢复和补偿。以下是不同赔偿项目的大致金额及占比情况: 赔偿项目 大致金额(元) 占比 医疗费用 200000-300000 40%-60% 误工费 80000-150000 16%-30% 护理费 50000-100000 10%-20% 精神抚慰金 20000-50000 4%-10% 其他费用 10000-30000 2%-6% 从表格中可以看出,各项赔偿项目的金额和占比是根据实际情况进行合理分配的。医疗费用占比较高,是因为它是患者遭受医疗损害后最直接的损失。误工费和护理费也占据了一定的比例,能够保障患者在治疗期间的经济来源和护理需求。精神抚慰金和其他费用则相对较少,但也能在一定程度上对患者进行补偿。通过这种合理的赔偿分配,能够确保患者在遭受医疗损害后得到较为全面的赔偿,促进其身体和精神的恢复。 确保业务可持续 合理的赔偿上限有助于控制保险风险,保证保险业务的稳定运营。避免因过高的赔偿金额导致保险公司经营困难,从而影响对其他被保险人的服务质量。以下是不同赔偿上限对保险公司经营的影响分析: 赔偿上限(万元) 保险风险 经营稳定性 服务质量 30 较低 较高 较好 50 适中 适中 适中 80 较高 较低 较差 100 非常高 非常低 非常差 从表格中可以看出,随着赔偿上限的提高,保险风险也会相应增加,经营稳定性和服务质量则会下降。50万元的赔偿上限处于适中水平,既能满足大多数患者的赔偿需求,又能控制保险风险,保证保险公司的经营稳定性和服务质量。通过合理设定赔偿上限,能够实现保险业务的可持续发展,为更多的医疗机构和医务人员提供保障。 市场竞争力体现 与市场上同类医疗责任保险的赔偿上限相比,50万元的标准具有一定的优势。能够吸引更多的医疗机构和医务人员投保,提高市场占有率。这一标准体现了在保险金额设定方面的合理性和创新性。例如,市场上部分同类保险的赔偿上限可能仅为30万元,而本项目提供的50万元赔偿上限能够为被保险人提供更充分的保障。 在市场竞争中,赔偿上限是医疗机构和医务人员选择保险产品的重要考虑因素之一。较高的赔偿上限能够让他们更加放心地开展医疗活动,减少后顾之忧。同时,合理的赔偿上限也体现了保险公司的实力和信誉,能够增强市场竞争力。此外,会不断优化保险产品和服务,提高客户满意度,进一步提升市场占有率。 为了保持市场竞争力,会密切关注市场动态和客户需求,及时调整赔偿上限和保险条款。会加强与医疗机构和医务人员的沟通和合作,了解他们的实际需求和意见,不断改进保险产品和服务。通过以上措施,能够在市场竞争中脱颖而出,为更多的客户提供优质的保险服务。 上限调整机制 调整依据确定 明确赔偿上限调整的依据,是确保调整后的赔偿上限能够适应市场变化和患者需求的关键。会定期收集和分析相关数据,如医疗费用的增长幅度、物价指数的变化等,为调整赔偿上限提供科学依据。例如,若医疗费用在一段时间内持续上涨,可能会考虑适当提高赔偿上限。 在收集数据时,会建立完善的数据收集体系,确保数据的准确性和可靠性。会与相关部门和机构合作,获取权威的数据来源。同时,会对数据进行深入分析,找出数据背后的规律和趋势。通过对数据的分析,能够了解市场变化和患者需求的动态,为赔偿上限的调整提供有力支持。 为了确保调整依据的科学性和合理性,会邀请相关领域的专家进行论证和评估。会听取他们的意见和建议,对调整依据进行优化和完善。同时,会建立调整依据的动态更新机制,根据市场变化和患者需求的实际情况,及时调整和完善调整依据。通过以上措施,能够确保赔偿上限的调整具有充分的依据和合理性,保障各方的合法权益。 调整程序规范 制定规范的赔偿上限调整程序,包括申请、审核、公示等环节,是确保调整过程公开、透明,接受社会监督的重要保障。在申请环节,会明确申请的条件和要求,确保只有符合条件的申请才能进入审核环节。在审核环节,会组织专业的审核团队,对申请进行严格审核,确保调整的合理性和必要性。 在公示环节,会将调整方案向社会公开,接受社会监督。会听取社会各界的意见和建议,对调整方案进行修改和完善。同时,会建立反馈机制,及时回复社会各界的疑问和建议。通过以上措施,能够确保调整过程的公开、透明和公正,避免因调整程序不规范而引发的争议和纠纷。 为了确保调整程序的严格执行,会建立监督机制,对调整过程进行全程监督。会对审核结果进行复查和评估,确保审核结果的准确性和公正性。同时,会对公示情况进行跟踪和反馈,确保公示信息的及时、准确和完整。通过以上措施,能够保障调整程序的规范性和有效性,维护各方的合法权益。 利益平衡考量 在调整赔偿上限时,充分考虑患者、医疗机构、保险公司等各方的利益是至关重要的。既要保障患者的合法权益,又要避免给医疗机构和保险公司带来过大的负担。通过合理的调整机制,实现各方利益的平衡。例如,若提高赔偿上限,可能会增加保险公司的赔付压力,但也能为患者提供更充分的保障。 在实际操作中,会进行全面的评估和分析,权衡各方利益。会根据市场变化和患者需求的实际情况,确定合理的调整幅度和方式。同时,会与各方进行充分沟通和协商,听取他们的意见和建议,确保调整方案得到各方的认可和支持。 为了实现利益平衡,会建立长效的沟通机制和协调机制。会定期召开会议,与各方进行交流和沟通,及时解决利益平衡方面的问题。同时,会加强对市场的监测和分析,及时调整调整策略,确保各方利益在市场变化中得到平衡和保障。通过以上措施,能够实现各方利益的共赢,促进医疗责任保险市场的健康发展。 分项损失金额分配比例 分配比例原则 公平公正体现 在确定分配比例时,充分考虑患者的实际情况,不偏袒任何一方,是实现公平公正的关键。对于不同类型的损失,如医疗费用、误工费、护理费等,会给予合理的权重。以下是不同损失类型的大致分配比例及依据: 损失类型 分配比例 依据 医疗费用 50%-70% 是患者遭受医疗损害后最直接的损失,需优先保障 误工费 20%-30% 保障患者在治疗期间的经济来源 护理费 10%-20% 为患者提供必要的护理支持 从表格中可以看出,各项损失类型的分配比例是根据其重要性和实际需求进行合理分配的。医疗费用占比较高,是因为它直接关系到患者的治疗和康复。误工费和护理费也占据了一定的比例,能够保障患者的经济来源和护理需求。通过这种合理的分配比例,能够确保患者在遭受医疗损害后得到与其损失相匹配的赔偿,体现公平公正原则。 合理考量因素 综合考虑医疗损害的严重程度、对患者生活和工作的影响等因素,是确定分配比例的重要依据。对于严重影响患者生活质量和工作能力的损害,会给予较高的分配比例。例如,若患者因医疗事故导致身体残疾,无法正常工作和生活,其误工费和护理费的分配比例会相应提高。 在考量因素时,会进行详细的评估和分析。会考虑患者的年龄、职业、家庭状况等因素,全面了解医疗损害对患者的影响。同时,会参考相关的法律法规和行业标准,确保分配比例的合理性和合法性。 为了确保考量因素的全面性和准确性,会建立评估体系和标准。会组织专业的评估团队,对患者的损害情况进行评估和分析。同时,会加强对评估过程的监督和管理,确保评估结果的公正性和客观性。通过以上措施,能够确定合理的分配比例,真实反映患者的实际损失。 科学制定方法 运用科学的方法和模型,对各项损失进行评估和分析,是确定合理分配比例的重要手段。会参考相关的法律法规和行业标准,确保分配比例的合法性和合理性。以下是制定分配比例的科学方法和步骤: 步骤 方法 目的 数据收集 收集医疗费用、误工费、护理费等相关数据 了解各项损失的实际情况 数据分析 运用统计学方法对数据进行分析 找出各项损失之间的关系和规律 模型建立 建立分配比例模型 根据数据分析结果确定合理的分配比例 模型验证 通过实际案例对模型进行验证和调整 确保模型的准确性和可靠性 结果确定 根据模型验证结果确定最终的分配比例 为赔偿提供科学依据 从表格中可以看出,通过科学的方法和步骤,能够对各项损失进行准确的评估和分析,确定合理的分配比例。会不断总结经验,根据实际情况对分配比例进行调整和优化,确保分配比例能够适应不同情况的需求。 常见分项比例 医疗费用比例 医疗费用是患者遭受医疗损害后最直接的损失,给予较高的分配比例是合理的。一般情况下,医疗费用的分配比例在50%-70%之间,具体根据实际情况确定。这一比例能够确保患者能够及时获得足够的资金进行治疗,促进身体的恢复。例如,若患者因医疗事故需要进行多次手术和长期治疗,医疗费用的分配比例可能会接近70%。 在确定医疗费用比例时,会考虑医疗费用的实际发生情况、治疗的复杂性和必要性等因素。会对患者的医疗费用进行详细审核,确保费用的合理性和真实性。同时,会与医疗机构进行沟通和协商,争取合理的医疗费用支付方式和标准。 为了保障患者的治疗需求,会建立医疗费用支付机制。会及时支付医疗费用,确保患者能够及时得到治疗。同时,会对医疗费用的使用情况进行监督和管理,确保费用的合理使用。通过以上措施,能够为患者提供及时、有效的医疗支持,促进其身体的恢复。 误工费比例 误工费是患者因医疗损害而导致的收入损失,根据患者的误工时间和收入情况确定分配比例。通常,误工费的分配比例在20%-30%之间,以保障患者在治疗期间的经济来源。以下是不同收入水平患者的误工费分配比例示例: 收入水平 误工时间(月) 分配比例 赔偿金额(元) 低收入 1-3 20% 3000-9000 中等收入 3-6 25% 10000-20000 高收入 6-12 30% 30000-60000 从表格中可以看出,误工费的分配比例会根据患者的收入水平和误工时间进行调整。对于收入较高的患者,适当提高分配比例,能够确保其生活质量不受太大影响。同时,会根据实际情况对分配比例进行动态调整,确保赔偿金额能够真实反映患者的误工损失。 护理费比例 护理费是患者在治疗和康复期间需要的护理费用,根据护理的等级和时长确定分配比例。一般来说,护理费的分配比例在10%-20%之间,为患者提供必要的护理支持。以下是不同护理等级和时长的护理费分配比例示例: 护理等级 护理时长(月) 分配比例 赔偿金额(元) 一级护理 1-3 15% 5000-15000 二级护理 3-6 18% 10000-20000 三级护理 6-12 20% 20000-40000 从表格中可以看出,护理费的分配比例会根据护理等级和时长进行调整。对于需要长期护理的患者,适当提高分配比例,能够确保其得到良好的护理服务。同时,会加强对护理费的管理和监督,确保费用的合理使用。 比例调整机制 调整依据明确 明确分配比例调整的依据,是确保调整后的分配比例能够适应市场变化和患者需求的关键。会定期收集和分析相关数据,如医疗费用的增长幅度、物价指数的变化等,为调整分配比例提供科学依据。以下是不同调整依据及其对分配比例的影响: 调整依据 变化情况 对分配比例的影响 医疗费用增长幅度 上涨 医疗费用分配比例可能提高 物价指数变化 上升 各项分配比例可能相应调整 护理服务成本增加 提高 护理费分配比例可能提高 从表格中可以看出,不同的调整依据会对分配比例产生不同的影响。会根据实际情况综合考虑各种因素,确定合理的调整方案。同时,会建立调整依据的监测和预警机制,及时发现市场变化和患者需求的动态,为调整分配比例提供及时的信息支持。 调整程序规范 制定规范的分配比例调整程序,包括申请、审核、公示等环节,是确保调整过程公开、透明,接受社会监督的重要保障。在申请环节,会明确申请的条件和要求,确保只有符合条件的申请才能进入审核环节。在审核环节,会组织专业的审核团队,对申请进行严格审核,确保调整的合理性和必要性。以下是调整程序的具体步骤: 步骤 内容 目的 申请提交 申请人提交调整分配比例的申请及相关材料 启动调整程序 材料审核 审核团队对申请材料进行审核 确保申请的合理性和必要性 实地调查 必要时进行实地调查,了解实际情况 获取准确的信息 专家论证 组织专家对调整方案进行论证 确保方案的科学性和合理性 公示公告 将调整方案向社会公示,接受监督 确保调整过程公开透明 决策批准 根据公示结果和相关意见,做出决策并批准调整方案 确定最终的调整方案 从表格中可以看出,通过规范的调整程序,能够确保调整过程的公正性和透明度。会严格按照程序进行操作,避免因调整程序不规范而引发的争议和纠纷。同时,会加强对调整程序的监督和管理,确保程序的严格执行。 利益平衡考量 在调整分配比例时,充分考虑患者、医疗机构、保险公司等各方的利益是至关重要的。既要保障患者的合法权益,又要避免给医疗机构和保险公司带来过大的负担。通过合理的调整机制,实现各方利益的平衡。例如,若提高医疗费用的分配比例,可能会增加保险公司的赔付压力,但能更好地保障患者的治疗需求。 在实际操作中,会进行全面的评估和分析,权衡各方利益。会根据市场变化和患者需求的实际情况,确定合理的调整幅度和方式。同时,会与各方进行充分沟通和协商,听取他们的意见和建议,确保调整方案得到各方的认可和支持。 为了实现利益平衡,会建立长效的沟通机制和协调机制。会定期召开会议,与各方进行交流和沟通,及时解决利益平衡方面的问题。同时,会加强对市场的监测和分析,及时调整调整策略,确保各方利益在市场变化中得到平衡和保障。通过以上措施,能够实现各方利益的共赢,促进医疗责任保险市场的健康发展。 人身损害赔偿计算依据 法定计算标准 遵循法律法规 在计算人身损害赔偿时,严格遵循国家和地方相关法律法规的规定是确保计算结果具有合法性和权威性的关键。以下是相关法律法规及其对赔偿计算的影响: 法律法规 对赔偿计算的影响 《中华人民共和国民法典》 规定了人身损害赔偿的基本原则和范围 《医疗事故处理条例》 明确了医疗事故赔偿的项目和标准 地方相关法规 根据当地实际情况对赔偿计算进行细化和补充 从表格中可以看出,不同的法律法规对赔偿计算有着不同的规定和要求。会及时关注法律法规的更新和变化,调整计算标准,确保与法律要求保持一致。同时,会加强对法律法规的学习和研究,提高工作人员的法律意识和业务水平,确保赔偿计算的合法性和准确性。 参考相关条例 参考《医疗事故处理条例》等相关条例,是明确医疗损害赔偿项目和标准的重要途径。依据条例中对医疗费用、误工费、护理费等赔偿项目的规定,能够进行准确的计算。例如,条例中规定医疗费用按照医疗事故对患者造成的人身损害进行治疗所发生的医疗费用计算,凭据支付,但不包括原发病医疗费用。 在参考相关条例时,会对条例进行深入解读和分析,确保准确理解和应用条例的规定。会结合实际情况,对赔偿项目和标准进行合理调整和细化。同时,会关注条例的修订和更新情况,及时调整计算方法和标准,确保与条例要求保持一致。 为了确保计算结果符合行业规范和标准,会建立计算审核机制。会对赔偿计算结果进行严格审核,确保计算过程和结果的准确性和公正性。同时,会加强与相关部门和机构的沟通和协作,获取专业的意见和建议,提高计算结果的可靠性和权威性。 准确计算方法 按照法律法规中规定的计算方法,对各项赔偿项目进行准确的计算,是确保计算结果真实反映患者实际损失的关键。以下是不同赔偿项目的计算方法和示例: 赔偿项目 计算方法 示例 医疗费用 按照实际发生的金额计算,凭据支付 患者因医疗事故产生医疗费用50000元,赔偿金额即为50000元 误工费 有固定收入的,按照实际减少的收入计算;无固定收入的,按照行业平均收入计算 患者有固定收入,月收入8000元,误工3个月,误工费赔偿金额为24000元 护理费 根据护理人员的收入状况和护理人数、护理期限确定 护理人员日收入200元,护理期限为60天,护理费赔偿金额为12000元 从表格中可以看出,不同的赔偿项目有不同的计算方法。会严格按照法律法规的规定进行计算,确保计算结果的准确性和公正性。同时,会对计算过程进行详细记录和存档,以便查询和审核。 实际损失考量 医疗费用依据 医疗费用的计算以患者实际发生的医疗票据为依据,确保费用的真实性和合理性。对于必要的检查、治疗、药品等费用,都纳入赔偿范围。这有助于避免因虚假医疗费用而导致的赔偿纠纷。例如,患者因医疗事故进行了手术、住院治疗等,相关的手术费、住院费、药费等都应作为医疗费用进行赔偿。 在审核医疗费用时,会对医疗票据进行严格审查。会检查票据的真实性、合法性和关联性,确保费用是因医疗事故而产生的必要支出。同时,会与医疗机构进行沟通和核实,了解治疗的必要性和合理性。对于不合理的费用,会予以剔除。 为了保障患者的治疗需求,会及时支付医疗费用。会建立医疗费用支付机制,确保费用能够及时到账。同时,会对医疗费用的使用情况进行监督和管理,确保费用用于患者的治疗和康复。通过以上措施,能够为患者提供及时、有效的医疗支持,促进其身体的恢复。 误工费计算 误工费根据患者的收入证明和误工时间进行计算,确保患者的经济损失得到合理补偿。对于有固定收入的患者,按照实际减少的收入计算;对于无固定收入的患者,按照行业平均收入计算。例如,患者有固定收入,月收入6000元,因医疗事故误工2个月,误工费赔偿金额为12000元。 在计算误工费时,会要求患者提供相关的收入证明,如工资条、银行流水等。会对收入证明进行审核,确保其真实性和合法性。同时,会根据医疗机构出具的诊断证明和休假证明,确定患者的误工时间。对于无固定收入的患者,会参考当地同行业的平均收入水平进行计算。 为了确保误工费的计算准确合理,会考虑患者的实际工作情况。会考虑患者的职业、工作性质、工作强度等因素,综合确定误工费的赔偿金额。同时,会与患者进行沟通和协商,了解其实际经济损失情况,确保赔偿金额能够真实反映患者的误工损失。 其他损失考量 除了医疗费用和误工费,还充分考虑患者的其他实际损失,如护理费、交通费、营养费等。根据患者的实际需求和相关标准,合理确定各项损失的赔偿金额。以下是不同损失项目的赔偿计算方法和示例: 损失项目 赔偿计算方法 示例 护理费 根据护理人员的收入状况和护理人数、护理期限确定 护理人员日收入150元,护理期限为30天,护理费赔偿金额为4500元 交通费 按照患者及其必要的陪护人员因就医或者转院治疗实际发生的费用计算,凭据支付 患者因就医产生交通费500元,赔偿金额即为500元 营养费 根据患者伤残情况参照医疗机构的意见确定 医疗机构建议患者营养费为每天50元,营养期为60天,营养费赔偿金额为3000元 从表格中可以看出,不同的损失项目有不同的赔偿计算方法。会根据患者的实际情况,合理确定各项损失的赔偿金额,确保患者在遭受医疗损害后能够得到全面的赔偿。 案例对比分析 案例收集研究 广泛收集类似医疗损害赔偿案例,对案例中的赔偿项目、计算方法和赔偿金额进行深入研究。这有助于分析不同案例中赔偿结果的差异,找出影响赔偿金额的因素。例如,会收集不同地区、不同医疗机构的医疗损害赔偿案例,对比分析其赔偿项目和计算方法的异同。 在研究案例时...
贵阳市妇幼保健院2025年度医疗责任保险承保服务项目投标方案.docx
下载提示

1.本文档仅提供部分内容试读;

2.支付并下载文件,享受无限制查看;

3.本网站所提供的标准文本仅供个人学习、研究之用,未经授权,严禁复制、发行、汇编、翻译或网络传播等,侵权必究;

4.左侧添加客服微信获取帮助;

5.本文为word版本,可以直接复制编辑使用。


这个人很懒,什么都没留下
未认证用户 查看用户
该文档于 上传
推荐文档
×
精品标书制作
百人专家团队
擅长领域:
工程标 服务标 采购标
16852
已服务主
2892
中标量
1765
平台标师
扫码添加客服
客服二维码
咨询热线:192 3288 5147
公众号
微信客服
客服