文库 服务类投标方案 农业服务

吉林省农业科学院科学创新协作平台投标方案.docx

DOCX   977页   下载450   2025-09-07   浏览53   收藏73   点赞592   评分-   600681字   198.00

AI慧写标书

十分钟千页标书高效生成

温馨提示:当前文档最多只能预览 15 页,若文档总页数超出了 15 页,请下载原文档以浏览全部内容。
吉林省农业科学院科学创新协作平台投标方案.docx 第1页
吉林省农业科学院科学创新协作平台投标方案.docx 第2页
吉林省农业科学院科学创新协作平台投标方案.docx 第3页
吉林省农业科学院科学创新协作平台投标方案.docx 第4页
吉林省农业科学院科学创新协作平台投标方案.docx 第5页
吉林省农业科学院科学创新协作平台投标方案.docx 第6页
吉林省农业科学院科学创新协作平台投标方案.docx 第7页
吉林省农业科学院科学创新协作平台投标方案.docx 第8页
吉林省农业科学院科学创新协作平台投标方案.docx 第9页
吉林省农业科学院科学创新协作平台投标方案.docx 第10页
吉林省农业科学院科学创新协作平台投标方案.docx 第11页
吉林省农业科学院科学创新协作平台投标方案.docx 第12页
吉林省农业科学院科学创新协作平台投标方案.docx 第13页
吉林省农业科学院科学创新协作平台投标方案.docx 第14页
吉林省农业科学院科学创新协作平台投标方案.docx 第15页
剩余962页未读, 下载浏览全部

开通会员, 优惠多多

6重权益等你来

首次半价下载
折扣特惠
上传高收益
特权文档
AI慧写优惠
专属客服
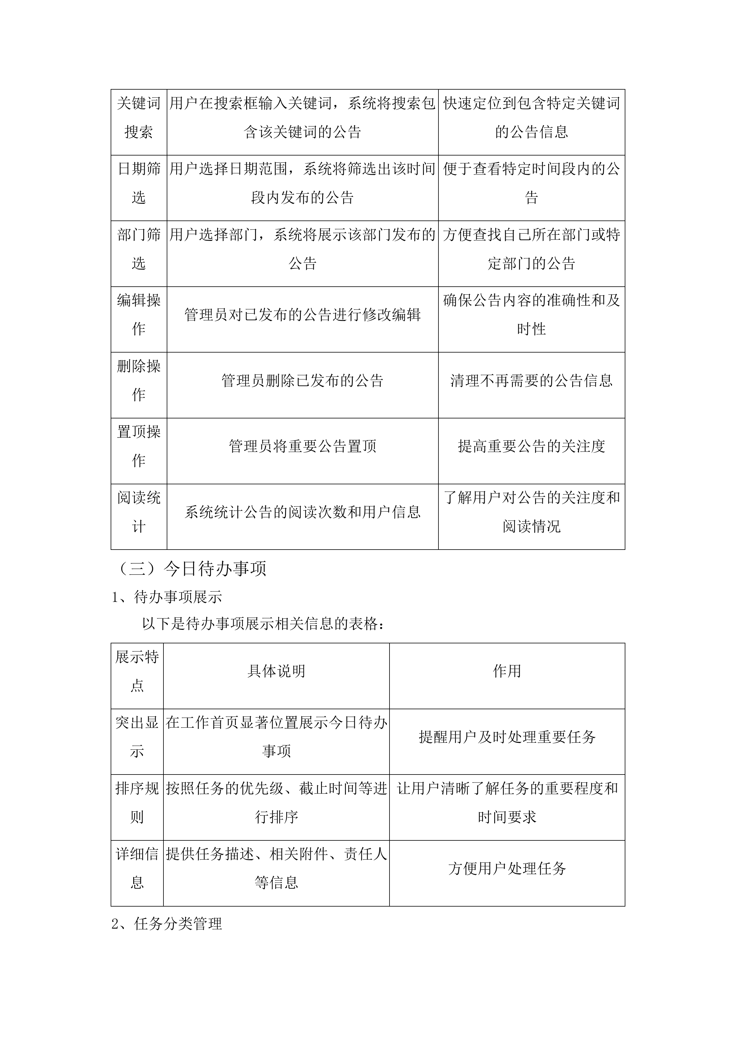
吉林省农业科学院科学创新协作平台投标方案 第一章 技术条款 5 第一节 功能说明及截图 5 一、 工作首页功能 5 二、 数据大屏呈现 11 三、 人员队伍管理 16 四、 平台管理模块 28 五、 移动端功能对接 35 六、 网上办事服务大厅 50 七、 纵向项目管理 54 八、 横向项目管理 69 九、 自立项目管理 80 十、 申报评审功能 91 十一、 数据智能填报 103 十二、 基地平台管理 111 十三、 成果管理模块 121 十四、 论文数据治理 135 十五、 专利数据治理 143 十六、 经费管理功能 158 十七、 科研财务协同 164 十八、 成果推广功能 179 十九、 转化项目管理 183 二十、 考核模块功能 198 二十一、 班车管理系统 211 二十二、 历史数据迁移 230 第二章 技术开发方案 241 第一节 建设内容 241 一、 工作首页功能开发 241 二、 基础资源模块开发 252 三、 移动端功能实现 257 四、 网上办事服务大厅建设 272 五、 项目管理模块开发 285 六、 基地平台管理开发 301 七、 成果管理功能实现 308 八、 论文专利治理开发 328 九、 经费管理模块开发 337 十、 科研财务协同开发 342 十一、 成果转化功能实现 354 十二、 考核系统开发 376 十三、 班车管理功能开发 391 十四、 历史数据迁移实施 398 第二节 平台总体架构 417 一、 体系结构设计 417 二、 技术栈选型 431 三、 性能指标设计 440 四、 兼容性设计 454 五、 架构扩展性设计 472 第三节 系统安全策略 484 一、 数据加密机制 484 二、 鉴权机制设计 495 三、 权限分级管理 513 四、 操作日志审计 527 五、 访问控制策略 534 六、 网络安全防护 546 第四节 数据迁移方案 557 一、 迁移计划制定 558 二、 数据采集处理 570 三、 迁移工具选型 580 四、 数据导入实施 588 五、 数据校验机制 602 六、 回滚机制设计 612 第五节 权限体系 617 一、 RBAC模型设计 617 二、 用户分级管理 639 三、 功能分级控制 643 四、 数据分级策略 656 五、 权限配置扩展 663 第六节 平台设计 672 一、 界面设计 672 二、 交互设计 685 三、 功能流程设计 689 四、 数据库设计 700 五、 接口设计 713 六、 智能功能设计 722 第三章 科研财务对接方案 726 第一节 中间库接口 726 一、 接口设计方案 726 二、 主流财务系统对接 745 三、 接口架构特性 754 第二节 表结构设计 766 一、 数据库表结构方案 766 二、 关键业务数据覆盖 778 三、 数据库规范遵循 785 第三节 对接成功证明材料 798 一、 用户证明材料 798 二、 使用单位公章文件 814 三、 对接功能一致性材料 826 第四章 项目实施与管理方案 832 第一节 实施计划及方法 832 一、 项目实施阶段划分 832 二、 项目周期阶段分配 845 三、 项目实施方法选用 852 第二节 周期保证措施 864 一、 项目进度甘特图制定 864 二、 进度监控机制建立 878 三、 风险预警机制构建 893 四、 人力资源投入保障 907 第三节 管理思路与制度 925 一、 项目组织架构设计 925 二、 项目管理制度制定 941 三、 项目管理标准选用 951 四、 文档化管理机制构建 965 技术条款 功能说明及截图 工作首页功能 统计信息展示 农科院总体情况 ①展示农科院的人员总数、专家人才数量、组织结构分布等人员相关统计信息,为人员管理和决策提供数据支持。在人员管理方面,通过对人员总数的统计,可以合理规划人员招聘与调配;了解专家人才数量及其分布,有助于发挥专家优势,推动科研项目的开展。在决策制定上,依据人员结构和分布情况,能够科学地进行部门设置和职责划分。 ②呈现各研究机构的项目数量、经费总额、成果数量等科研相关统计数据,便于了解科研实力和发展态势。各研究机构的项目数量反映了其科研活跃度,经费总额体现了对科研的投入力度,而成果数量则是科研实力的直接体现。通过对这些数据的分析,可以评估不同研究机构的发展状况,为资源分配提供参考。 ③统计农科院的基地平台数量、运行情况、评估结果等基地平台相关信息,助力基地平台的有效管理和发展。掌握基地平台数量,能够合理规划资源利用;了解运行情况,可以及时发现并解决存在的问题;依据评估结果,能够对基地平台进行优化和升级,提高其运行效率和科研产出。 统计信息展示 二级部门信息 ①展示各二级部门的人员结构、专家分布、项目进展等详细信息,促进部门间的交流与协作。各二级部门人员结构的展示,有助于了解部门的专业优势和短板;专家分布信息能让部门间共享专家资源,提升科研水平;项目进展的公开,便于部门间相互学习和借鉴,共同推进项目实施。 ②统计二级部门的经费使用情况、成果产出情况等科研指标,为部门绩效评估提供依据。经费使用情况反映了部门的资源利用效率,成果产出情况则体现了部门的科研贡献。通过对这些指标的统计和分析,可以公正地评估各二级部门的绩效,激励部门提高科研效率和质量。 ③呈现二级部门的基地平台建设、运行管理等情况,推动二级部门基地平台的发展。了解基地平台建设情况,有助于合理规划资源投入;掌握运行管理状况,可以发现存在的问题并及时解决。通过展示这些信息,促进二级部门之间的经验交流,推动基地平台的整体发展。 大数据看板功能 ①通过直观的图表和报表,展示农科院及各二级部门的总体情况和汇总信息,使数据更加清晰易懂。直观的图表和报表能够将复杂的数据以简洁明了的方式呈现出来,让用户快速了解农科院及各二级部门的整体状况。无论是人员结构、科研项目,还是经费使用等信息,都能一目了然。 ②支持数据的实时更新和动态展示,确保信息的及时性和准确性。实时更新的数据能够反映最新的情况,动态展示功能则让用户可以随时查看数据的变化趋势。这对于及时掌握农科院的发展动态、做出科学决策具有重要意义。 ③提供数据的深入分析和挖掘功能,帮助用户发现潜在的问题和机会。通过对数据的深入分析,可以发现数据背后隐藏的规律和趋势;挖掘潜在的问题和机会,为农科院的发展提供有针对性的建议和策略。 通知公告管理 公告发布流程 以下是公告发布流程的详细表格: 步骤 操作内容 具体说明 1 管理员登录系统,进入通知公告管理模块,点击发布公告按钮 管理员使用自己的账号和密码登录系统,找到通知公告管理模块,点击发布公告按钮,进入公告编辑页面。 2 填写公告标题、内容、发布时间、有效期等信息,上传相关附件 在公告编辑页面,管理员需要填写公告的标题、详细内容、确定发布时间和有效期。若有相关附件,可进行上传操作。 3 预览公告内容,确认无误后点击发布按钮,公告即可在工作首页展示 填写完公告信息后,管理员可以预览公告的展示效果。确认内容无误后,点击发布按钮,公告将在工作首页展示给用户。 公告展示设置 ①支持设置公告的展示位置、展示顺序、展示数量等,确保重要公告能够优先展示。通过设置展示位置,可以将重要公告放置在工作首页显眼的位置;调整展示顺序,使重要公告排在前列;控制展示数量,避免过多公告造成用户信息过载。 ②提供公告的分类展示功能,如按部门、按时间、按主题等,方便用户查找和浏览。按部门分类展示,用户可以快速找到自己所在部门的公告;按时间分类,能让用户了解最新的公告信息;按主题分类,便于用户查找特定主题的公告。 ③支持公告的滚动展示、弹窗展示等多种展示方式,提高公告的关注度。滚动展示可以在有限的空间内展示更多的公告信息;弹窗展示则能吸引用户的注意力,确保重要公告不被忽视。 公告查询与筛选 以下是公告查询与筛选功能的详细表格: 功能 操作方式 作用 关键词搜索 用户在搜索框输入关键词,系统将搜索包含该关键词的公告 快速定位到包含特定关键词的公告信息 日期筛选 用户选择日期范围,系统将筛选出该时间段内发布的公告 便于查看特定时间段内的公告 部门筛选 用户选择部门,系统将展示该部门发布的公告 方便查找自己所在部门或特定部门的公告 编辑操作 管理员对已发布的公告进行修改编辑 确保公告内容的准确性和及时性 删除操作 管理员删除已发布的公告 清理不再需要的公告信息 置顶操作 管理员将重要公告置顶 提高重要公告的关注度 阅读统计 系统统计公告的阅读次数和用户信息 了解用户对公告的关注度和阅读情况 今日待办事项 待办事项展示 以下是待办事项展示相关信息的表格: 展示特点 具体说明 作用 突出显示 在工作首页显著位置展示今日待办事项 提醒用户及时处理重要任务 排序规则 按照任务的优先级、截止时间等进行排序 让用户清晰了解任务的重要程度和时间要求 详细信息 提供任务描述、相关附件、责任人等信息 方便用户处理任务 任务分类管理 ①支持将待办事项进行分类管理,如项目任务、审批任务、会议任务等,便于用户快速查找和处理不同类型的任务。将待办事项分类后,用户可以根据任务类型快速定位到自己需要处理的任务,提高处理效率。 ②提供任务的标记功能,如已完成、已过期、重要等,方便用户对任务进行区分和管理。通过标记功能,用户可以清晰地了解任务的状态,及时处理重要和未完成的任务。 ③支持任务的批量处理功能,提高用户处理任务的效率。对于一些相同类型或可以批量处理的任务,用户可以一次性完成操作,节省时间和精力。 任务提醒设置 ①支持设置任务的提醒方式,如系统消息提醒、邮件提醒、短信提醒等,确保用户不会错过重要任务。不同的提醒方式可以满足用户在不同场景下的需求,保证用户能够及时收到任务提醒。 ②提供任务的提醒时间设置功能,用户可以根据自己的需求设置提前提醒的时间。用户可以根据任务的紧急程度和自身的安排,灵活设置提醒时间,避免因提醒过早或过晚而影响任务处理。 ③支持任务的重复提醒功能,对于一些重要的任务,可以设置重复提醒,确保用户能够及时处理。对于一些关键任务,重复提醒可以增强用户的关注度,避免遗忘。 专属登录场景 用户类型区分 ①根据用户的角色和权限,分为管理员、科研人员、管理人员等不同类型的用户,为不同类型的用户提供专属的登录场景。不同角色的用户在系统中具有不同的职责和操作需求,通过区分用户类型,可以为其提供个性化的登录体验。 ②不同类型的用户登录后,展示不同的功能菜单和操作界面,满足不同用户的需求。管理员可能需要进行系统设置和管理,科研人员关注科研项目和数据,管理人员侧重于人员和资源管理。因此,展示不同的功能菜单和操作界面可以提高用户的使用效率。 ③提供用户类型的切换功能,方便用户在不同的角色之间进行切换。有些用户可能同时具有多种角色,通过切换功能,他们可以在不同的角色下进行操作,提高工作的灵活性。 个性化界面定制 ①支持用户根据自己的喜好定制登录界面的背景、颜色、字体等,提高用户的使用体验。个性化的登录界面可以让用户感到更加舒适和自在,增强对系统的认同感。 ②提供用户常用功能的快捷方式设置功能,方便用户快速访问常用功能。用户可以将自己常用的功能设置为快捷方式,减少操作步骤,提高工作效率。 ③支持用户对界面的布局进行调整,满足用户的个性化需求。不同用户对界面布局有不同的偏好,通过调整界面布局,用户可以根据自己的习惯进行设置,提高操作的便捷性。 个性化界面定制 安全登录保障 ①提供完善的身份验证机制,如用户名密码验证、短信验证码验证、指纹识别验证等,确保用户的登录安全。多种身份验证方式可以提高登录的安全性,防止账号被盗用。 ②支持用户设置登录密码的复杂度要求,提高密码的安全性。设置较高的密码复杂度可以增加密码被破解的难度,保护用户的账号安全。 ③提供登录日志记录功能,记录用户的登录时间、登录IP地址等信息,方便管理员进行安全审计。登录日志可以帮助管理员及时发现异常登录行为,采取相应的措施保障系统安全。 数据大屏呈现 农科院总体情况 人员队伍信息 1)展示农科院全体人员的基本信息,包括姓名、职位、部门等,能让使用者全面了解人员构成,便于进行人事管理和工作安排。通过对这些信息的整合与展示,可清晰掌握不同部门的人员分布情况,为合理调配人力资源提供依据。 2)呈现专家人才的数量、分布领域等情况,有助于明确农科院在各个科研领域的专业优势和实力。了解专家人才的分布领域,能够更好地规划科研项目,促进学科交叉融合,提升整体科研水平。 3)体现组织结构的层级关系和各部门的人员配置,使管理层能够直观看到各部门之间的协作关系和人员配备是否合理。这有助于优化组织结构,提高工作效率,避免出现人员冗余或不足的情况。 4)提供人员变动的统计数据,如入职、离职人数等,能反映农科院的人员流动情况。通过对人员变动数据的分析,可以了解人员流动的原因和趋势,为制定相关政策和措施提供参考,以保持人员队伍的稳定性和活力。 项目成果情况 1)展示各类科研项目的数量、进度和完成情况,能让相关人员及时掌握科研项目的整体进展,便于协调资源和解决项目中出现的问题。清晰了解项目的进度和完成情况,有助于合理安排后续工作,提高科研效率。 2)呈现科研成果的类型、数量和影响力,可直观反映农科院的科研实力和创新能力。不同类型的科研成果在推动农业科学发展中具有不同的作用,了解其数量和影响力,有助于评估科研工作的价值和贡献。 3)体现知识产权的拥有情况,如专利、著作权等,是衡量农科院科研创新成果保护程度的重要指标。拥有丰富的知识产权,不仅能为农科院带来经济利益,还能提升其在行业内的竞争力和声誉。 4)提供成果获奖的统计数据,包括奖项级别和数量,能展示农科院在科研领域取得的荣誉和成就。成果获奖情况是对科研工作的高度认可,有助于吸引优秀人才和科研资源,推动农科院的持续发展。 经费收支状况 1)展示科研项目经费的入账情况,包括来源和金额,能让管理者清楚了解经费的来源渠道和总体规模。明确经费来源,有助于合理规划科研项目,确保经费的有效使用。 2)呈现费用提取的明细,如人员费用、设备购置费用等,可对经费的使用情况进行详细监控。了解费用提取明细,能够发现经费使用过程中存在的问题,及时进行调整和优化。 3)体现经费执行的进度和效率,能评估科研项目经费的使用效果。通过对经费执行进度和效率的分析,可及时发现经费使用中的瓶颈和问题,采取相应措施提高经费使用效率。 4)提供经费结余的统计数据,以便合理规划使用。掌握经费结余情况,有助于在后续科研项目中合理分配经费,避免经费浪费或不足的情况发生。 二级部门汇总信息 部门人员构成 1)展示各二级部门的人员数量和岗位分布,能清晰呈现各部门的人员规模和岗位设置情况。这有助于评估各部门的人力资源配置是否合理,为人员招聘、调配和培训提供依据。 2)呈现专家人才在各部门的分布情况,可明确各部门在专业领域的优势和特色。了解专家人才的分布,有助于促进部门间的合作与交流,实现资源共享和优势互补。 3)体现部门间人员流动的情况,能反映出各部门之间的协作关系和人员活力。分析人员流动情况,有助于发现部门间存在的问题,采取措施促进人员的合理流动和优化配置。 4)提供人员培训和发展的统计数据,可了解各部门对人员培养的重视程度和投入情况。通过对人员培训和发展数据的分析,能够评估培训效果,为制定更有效的培训计划提供参考。 人员培训统计数据提供 部门项目进展 1)展示各二级部门承担的科研项目数量和类型,能让管理者了解各部门的科研方向和重点。明确各部门的项目情况,有助于协调部门间的科研工作,避免重复研究和资源浪费。 2)呈现项目的进度和完成情况,可及时掌握各部门科研项目的推进情况。了解项目进度,能够及时发现问题并采取措施解决,确保项目按时完成。 3)体现部门间项目合作的情况,能促进部门间的协同创新和资源整合。加强部门间的项目合作,有助于提高科研效率和成果质量,推动农科院整体科研水平的提升。 4)提供项目成果转化的统计数据,可评估各部门科研成果的实际应用价值。了解项目成果转化情况,有助于调整科研方向,加强科研与市场的结合,提高科研成果的转化率。 部门经费使用 1)展示各二级部门的经费入账情况和来源,能让管理者清楚各部门经费的筹集情况。明确经费来源,有助于合理安排部门的科研工作,确保经费的稳定供应。 2)呈现费用提取的明细和比例,可对各部门经费的使用情况进行详细监控。了解费用提取明细和比例,能够发现经费使用中存在的问题,及时进行调整和规范。 3)体现经费执行的效率和效益,能评估各部门经费的使用效果。通过对经费执行效率和效益的分析,可总结经验教训,提高经费使用的科学性和合理性。 4)提供经费预算和实际支出的对比数据,可直观反映各部门经费使用的合理性。对比经费预算和实际支出,能够发现预算编制中存在的问题,为下一年度的预算编制提供参考。 大数据看板功能 实时数据更新 1)确保数据大屏上的信息实时更新,反映最新情况,能让使用者及时获取准确的数据,做出科学决策。通过实时更新数据,可避免因数据滞后而导致的决策失误。 2)采用高效的数据采集和处理技术,保证数据的及时性。高效的数据采集和处理技术能够快速获取和处理大量数据,确保数据在第一时间展示在大屏上。 3)设置定时刷新机制,防止数据延迟。定时刷新机制可以定期对数据进行更新,确保数据的实时性和准确性,避免出现数据延迟的情况。 4)对数据变更进行实时监控和提醒,能让使用者及时了解数据的变化情况。实时监控和提醒功能可以及时发现数据异常,为相关人员提供及时的预警和处理建议。 多维度数据分析 1)从人员、项目、经费等多个维度对数据进行分析,能全面深入地了解农科院的运营情况。通过多维度分析,可发现数据之间的关联和规律,为制定科学的发展战略提供依据。 2)提供数据分析工具和可视化图表,方便用户查看。数据分析工具和可视化图表能够将复杂的数据以直观的方式呈现出来,降低用户对数据的理解难度,提高决策效率。 3)支持自定义查询和分析条件,满足不同需求。自定义查询和分析条件功能可以让用户根据自己的需求对数据进行筛选和分析,提高数据分析的针对性和有效性。 4)对分析结果进行深入挖掘和解读,提供决策支持。深入挖掘和解读分析结果,能够发现数据背后的潜在信息和价值,为管理者提供有针对性的决策建议。 个性化展示设置 1)允许用户根据自己的需求定制数据大屏的展示内容,能满足不同用户的个性化需求。用户可以根据自己的工作重点和关注点,选择展示相关的数据,提高工作效率。 2)提供多种展示模板和样式供用户选择,可让用户根据自己的喜好和使用习惯进行个性化设置。多种展示模板和样式可以增加数据大屏的美观性和易用性。 3)支持用户对展示数据进行排序和筛选,方便用户快速找到自己需要的数据。排序和筛选功能可以提高数据的查找效率,节省用户的时间和精力。 4)保存用户的个性化设置,方便下次使用。保存个性化设置功能可以让用户在下次使用时无需重新设置,提高使用的便利性和效率。 人员队伍管理 人员信息维护 基本信息录入 信息准确性校验 在人员基本信息录入过程中,我公司将对录入的出生日期进行格式校验,确保其符合常见日期格式,如“YYYY-MM-DD”,避免因日期格式错误导致的数据混乱和统计偏差。同时,对电话号码进行长度和格式验证,确保其为有效的手机号码或固定电话号码,保证在需要联系人员时能够顺利沟通。此外,还会对邮箱地址进行正则匹配,检查是否符合邮箱格式规范,防止因邮箱错误而无法正常接收重要通知和文件。通过这些校验措施,能够保证人员基本信息的准确性和完整性,为后续的管理工作提供可靠的数据基础。 信息修改操作 我公司允许授权人员对人员的基本信息进行修改,如修改姓名、联系方式等。当人员的姓名发生变更或者联系方式需要更新时,授权人员可以在系统中进行相应的修改操作。同时,也可对人员的工作部门、职位等工作信息进行变更操作,以反映人员在公司内的岗位调动和职责变化。在修改信息后,系统会自动记录修改时间和修改人,以便进行审计和追溯,确保信息修改的可追溯性和责任明确性。 信息删除管理 操作步骤 具体内容 目的 信息删除 对于离职或不再相关的人员信息,可在系统中进行删除操作。 清理无效数据,优化系统存储。 确认提示 删除信息前进行确认提示,防止误删。 避免误操作导致数据丢失。 数据备份 删除的信息可进行备份,以备后续查询参考。 保留历史数据,便于后续审计和查询。 在人员信息管理过程中,可能会遇到人员离职或不再与本项目相关的情况,此时需要对其信息进行删除处理。为了确保数据的安全性和完整性,我公司在删除信息前会进行确认提示,以防止误删操作。同时,删除的信息会进行备份,以便在需要时进行查询和参考。通过这些措施,能够保证人员信息的合理管理和有效利用。 工作经历添加 经历信息验证 在添加人员工作经历时,我公司会对工作单位名称进行合法性检查,避免输入非法字符,确保工作单位名称的准确性和规范性。同时,会验证工作时间的合理性,防止出现时间冲突,保证工作经历的连续性和真实性。此外,还会对工作描述的字数进行限制,保证信息简洁有效,避免冗长和无用的描述影响信息的可读性和有效性。通过这些验证措施,能够保证工作经历信息的质量和可靠性。 经历信息修改 若人员的工作经历信息需要修改,可修改工作单位的名称、职位等信息。当人员所在的工作单位发生名称变更或者职位发生调整时,可在系统中进行相应的修改操作。同时,也能调整工作时间范围和工作描述内容,以反映人员实际的工作经历情况。在修改后,系统会自动更新相关统计数据,保证数据的及时性和准确性。 经历信息删除 允许删除错误或不再需要的工作经历信息,以保证人员工作经历信息的准确性和有效性。在删除经历信息时,会同步更新人员相关统计,确保统计数据的一致性。同时,提供删除记录查询功能,方便追溯操作,以便在需要时了解删除信息的具体情况。 教育背景维护 背景信息核实 对人员的教育背景信息进行核实,会对毕业院校名称进行库内比对,检查是否存在,确保毕业院校的真实性和合法性。同时,验证学历层次和专业的合理性,保证学历和专业与人员的实际情况相符。此外,还会核对入学和毕业时间的逻辑关系,防止出现时间矛盾的情况。通过这些核实措施,能够保证教育背景信息的准确性和可靠性。 背景信息更新 可更新人员的毕业院校、专业等信息。当人员获得更高学历或者更换专业时,可在系统中进行相应的更新操作。同时,能修改学历层次和入学、毕业时间,以反映人员实际的教育经历情况。更新后,会关联更新人员相关档案信息,保证档案信息的一致性和完整性。 背景信息清除 操作步骤 具体内容 目的 信息清除 可以清除错误的教育背景信息。 保证教育背景信息的准确性。 数据计算 清除操作后重新计算人员相关数据。 确保统计数据的一致性。 记录保留 保留清除记录供审计使用。 便于后续审计和追溯。 如果发现人员的教育背景信息存在错误,可进行清除操作。在清除操作后,会重新计算人员相关数据,以保证数据的准确性和一致性。同时,会保留清除记录供审计使用,以便在需要时了解清除信息的具体情况。通过这些措施,能够保证教育背景信息的合理管理和有效利用。 专家人才管理 专家信息录入 成果真实性验证 在专家信息录入时,我公司会对专家的学术成果进行来源核实,通过查询相关学术数据库和文献资料,确保成果的真实性和可靠性。同时,会检查获奖情况的证书和相关证明,防止虚假获奖信息的录入。此外,还会通过行业渠道验证社会兼职的真实性,了解专家在行业内的实际任职情况。通过这些验证措施,能够保证专家信息的真实性和准确性。 信息补充完善 为了更全面地了解专家的情况,我公司会补充专家的研究项目和发表论文情况,详细记录专家参与的科研项目和在学术期刊上发表的论文。同时,完善专家的技术专利和创新成果信息,展示专家在技术创新方面的能力和贡献。此外,还会添加专家在行业会议的发言和交流情况,体现专家在行业内的影响力和活跃度。通过这些信息的补充完善,能够为专家人才管理提供更丰富和准确的数据支持。 信息审核确认 由专人对录入的专家信息进行审核,确保信息的准确性和完整性。审核人员会仔细核对各项信息,包括学术成果、获奖情况、社会兼职等。审核通过后,会标记为有效专家信息,以便在后续的项目合作和人才管理中进行使用。对审核不通过的信息,会返回修改,要求提供更准确和详细的证明材料。通过严格的审核确认流程,能够保证专家信息的质量和可靠性。 人才评价体系 指标权重分配 在人才评价体系中,确定专业能力在评价体系中的权重,以衡量专家在其专业领域的技术水平和能力。同时,分配学术成果和影响力的不同权重,考虑专家的科研成果数量、质量以及在行业内的影响力。此外,设置社会贡献和行业地位的合理权重,评估专家对社会和行业的贡献程度。通过合理的指标权重分配,能够更全面、客观地评价专家人才的综合能力和价值。 定期评价更新 按一定周期对专家人才进行重新评价,以反映专家在不同时期的发展和变化。根据新的成果和表现更新评价结果,及时调整人才在体系中的等级和分类。通过定期评价更新,能够保证人才评价体系的时效性和准确性,使评价结果更符合专家的实际情况。 评价结果应用 应用方式 具体内容 目的 待遇提供 根据评价结果为专家提供相应待遇。 激励专家发挥更大作用。 项目合作 在项目合作中优先选择高评价专家。 保证项目的质量和效果。 人才激励 将评价结果作为人才激励的重要依据。 激发专家的积极性和创造力。 评价结果将应用于多个方面,根据评价结果为专家提供相应待遇,如薪酬调整、科研资源分配等,激励专家发挥更大的作用。在项目合作中,优先选择高评价专家,以保证项目的质量和效果。同时,将评价结果作为人才激励的重要依据,激发专家的积极性和创造力。通过这些应用方式,能够充分发挥人才评价体系的作用,促进专家人才的发展和项目的顺利进行。 人才合作管理 合作协议签订 在人才合作过程中,会起草和审核合作协议的条款,确保协议内容明确、合理,符合双方的利益和需求。同时,保证协议明确双方的权利和义务,避免在合作过程中出现纠纷和误解。最后,完成协议的签订和存档工作,为合作的顺利进行提供法律保障。 人才合作协议签订 合作过程监控 定期检查合作项目的进度,及时了解项目的进展情况,确保项目按计划进行。协调解决合作中出现的问题,通过沟通和协商,找到最佳的解决方案,保证合作的顺利进行。评估合作的效果和效益,分析合作项目的成果和收益,为后续的合作提供经验和参考。 合作成果验收 按照协议要求对合作成果进行验收,严格检查成果是否符合协议规定的标准和要求。对成果进行质量评估和鉴定,通过专业的评估方法和标准,确定成果的质量和价值。完成成果的交接和后续处理,将成果交付给相关方,并进行必要的后续处理工作,如成果的推广和应用。 组织结构管理 部门信息设置 部门权限分配 为部门分配系统操作权限,根据部门的职责和需求,确定其在系统中的操作范围和权限。设置部门对数据的访问和修改权限,保证数据的安全性和保密性。确定部门在业务流程中的审批权限,明确部门在各项业务流程中的审批职责和权限。通过合理的权限分配,能够提高部门的工作效率和管理水平。 岗位权限设定 部门信息更新 当部门职责调整时,会更新相关信息,如部门的工作内容、目标和任务等。随着人员变动,会更新部门成员构成,确保部门成员信息的准确性和及时性。根据业务发展,会更新部门工作任务,使部门的工作与业务需求相适应。通过及时的信息更新,能够保证部门的正常运转和业务的顺利开展。 部门信息删除 在部门撤销时,会删除相关信息,清理系统中的无用数据。确保删除前完成数据备份和转移,防止数据丢失和损坏。更新相关组织结构图和权限设置,保证组织结构的合理性和权限的有效性。通过合理的信息删除操作,能够优化系统资源,提高管理效率。 岗位设置管理 岗位权限设定 为岗位分配特定的系统操作权限,根据岗位的职责和工作内容,确定其在系统中的操作权限。设置岗位对数据的查看和修改范围,保证数据的安全性和保密性。确定岗位在业务流程中的审批级别,明确岗位在各项业务流程中的审批职责和权限。通过合理的权限设定,能够提高岗位的工作效率和管理水平。 岗位信息调整 根据业务需求,会调整岗位工作内容,使岗位的工作与业务需求相适应。随着技术发展,会更新岗位技能要求,提高岗位人员的专业素质和能力。按照管理要求,会修改岗位绩效指标,建立科学合理的绩效评估体系。通过及时的岗位信息调整,能够保证岗位的有效性和适应性。 岗位删除处理 在岗位取消时,会删除相关信息,清理系统中的无用数据。将原岗位人员进行合理调配,根据人员的能力和特长,安排到合适的岗位上。更新组织结构图和权限体系,保证组织结构的合理性和权限的有效性。通过合理的岗位删除处理,能够优化人员配置和管理效率。 组织架构展示 架构实时更新 当部门或岗位信息变更时,会实时更新架构图,保证架构图的及时性和准确性。自动调整层级关系和显示布局,使架构图更加清晰和直观。同步更新相关搜索和筛选结果,方便用户快速查找和定位所需信息。通过实时更新架构图,能够提高组织管理的效率和透明度。 架构导出功能 导出格式 用途 要求 图片格式 方便进行汇报和分享。 确保导出的架构图信息准确完整。 文档格式 便于编辑和保存。 保证文档内容清晰、易读。 支持将组织结构图导出为图片或文档格式,方便进行汇报和分享。在导出过程中,会确保导出的架构图信息准确完整,保证其质量和可用性。通过架构导出功能,能够满足不同用户的需求,提高组织管理的灵活性和便捷性。 架构权限控制 设置不同用户对组织结构图的查看权限,根据用户的角色和职责,确定其对架构图的查看范围和权限。限制敏感信息的访问范围,保证组织信息的安全性和保密性。确保组织结构信息的安全性,防止信息泄露和滥用。通过合理的权限控制,能够保护组织的核心信息和利益。 人员数据统计 按部门统计 数据定期更新 按一定周期更新部门人员统计数据,确保数据反映最新人员情况。同步更新相关报表和图表,保证数据的一致性和准确性。通过定期更新数据,能够及时了解部门人员的动态变化,为人员管理决策提供有力支持。 数据对比分析 对比不同时期各部门人员数量变化,分析人员流动情况和趋势。分析各部门人员年龄和学历结构的动态变化,了解人员素质的提升和发展情况。根据对比结果提出人员配置建议,优化部门人员结构,提高工作效率。通过数据对比分析,能够为人员管理提供科学依据。 数据可视化展示 以柱状图展示各部门人员数量,直观地比较各部门之间的人员规模差异。用饼图呈现各部门人员学历层次比例,清晰地了解人员的学历结构分布。通过折线图展示人员年龄分布变化,观察人员年龄结构的动态趋势。通过数据可视化展示,能够更直观地理解人员数据,为决策提供更有效的支持。 人员数据可视化展示 按岗位统计 岗位数据监测 实时监测各岗位人员数量的变动,及时发现人员短缺或过剩的情况。关注岗位人员专业技能的更新情况,了解人员的能力提升和发展需求。跟踪岗位人员工作年限的增长,分析人员的稳定性和忠诚度。通过岗位数据监测,能够及时调整人员配置,提高岗位的工作效率。 岗位数据预测 根据业务发展预测各岗位人员需求,提前做好人员招聘和调配准备。分析岗位人员流失的可能性和影响,采取相应的措施降低人员流失率。为岗位招聘和调配提供数据支持,提高人员招聘和调配的准确性和有效性。通过岗位数据预测,能够更好地满足业务发展的需求。 岗位数据分享 将岗位人员统计数据分享给相关部门,促进部门之间的信息交流和协作。支持数据的下载和打印,方便部门进行数据分析和报告。确保数据分享的安全性和合规性,保护人员信息的隐私和安全。通过岗位数据分享,能够提高工作效率和决策的科学性。 综合数据统计 数据深度挖掘 挖掘方向 目的 应用 潜在关系 发现人员数据中的潜在关系和趋势。 为人员管理决策提供参考。 业务绩效关联 分析人员特征与业务绩效的关联。 优化人员配置和管理策略。 数据依据 为人员管理决策提供数据依据。 提高决策的科学性和准确性。 对人员数据进行深度挖掘,挖掘人员数据中的潜在关系和趋势,如人员的技能、经验与绩效之间的关系。分析人员特征与业务绩效的关联,找出影响业务绩效的关键因素。为人员管理决策提供数据依据,如人员招聘、培训、晋升等决策。通过数据深度挖掘,能够更好地了解人员情况,提高人员管理的效率和效果。 数据动态跟踪 持续跟踪人员数据的变化情况,及时发现人员管理中的异常情况,如人员流失率突然增加、绩效下降等。为应急处理提供数据支持,当出现异常情况时,能够迅速采取措施进行处理。通过数据动态跟踪,能够及时调整人员管理策略,保证人员管理的稳定性和有效性。 数据安全保障 对人员综合统计数据进行加密存储,采用先进的加密技术,保护数据的安全性和保密性。设置不同级别用户对数据的访问权限,根据用户的角色和职责,确定其对数据的访问范围和权限。定期备份数据,防止数据丢失,确保数据的可用性和完整性。通过数据安全保障措施,能够保护人员信息的隐私和安全。 人才分类设置 专业领域分类 分类标准细化 在农业种植领域细分不同作物种类的人才,如水稻、小麦、玉米等种植人才。在农业养殖方向区分不同养殖品种的人才,如猪、牛、羊等养殖人才。在农业科研技术方面划分不同研究方向的人才,如生物技术、农业工程等研究人才。通过分类标准细化,能够更准确地了解人才的专业领域和特长,为人才的合理配置和使用提供依据。 分类动态调整 随着农业科技发展,会更新专业领域分类,如新兴的农业科技领域,如人工智能农业、精准农业等。根据业务需求变化,会调整人才分类标准,使分类更符合实际业务需求。及时将新出现的专业人才纳入相应分类,保证人才分类的完整性和准确性。通过分类动态调整,能够适应农业科技发展和业务需求变化,提高人才管理的适应性和有效性。 分类数据管理 对专业领域分类数据进行准确记录,建立完善的分类数据库。确保分类数据的完整性和一致性,避免数据的重复和错误。提供分类数据的查询和统计功能,方便用户快速查找和分析分类数据。通过有效的分类数据管理,能够提高人才分类的科学性和实用性。 职称等级分类 职称评定关联 将人才职称评定结果与分类对应,确保职称等级分类准确反映人才水平。根据职称晋升及时调整人才分类,保证人才分类的时效性和准确性。通过职称评定关联,能够更好地管理人才,为人才的发展提供支持。 职称分类应用 应用方式 具体内容 目的 项目分配 在项目分配中优先考虑高级职称人才。 保证项目的质量和效果。 发展机会 为不同职称等级人才提供相应发展机会。 激励人才不断进步。 人才激励 根据职称分类进行人才激励和培养。 提高人才的积极性和创造力。 职称分类将应用于项目分配、人才发展和激励等方面。在项目分配中,优先考虑高级职称人才,以保证项目的质量和效果。为不同职称等级人才提供相应发展机会,如培训、晋升等,激励人才不断进步。根据职称分类进行人才激励和培养,提高人才的积极性和创造力。通过职称分类应用,能够充分发挥人才的作用,促进项目的顺利进行。 职称分类维护 定期审核职称等级分类的准确性,清理无效或错误的职称分类数据。更新职称分类标准以适应行业变化,保证职称分类的科学性和实用性。通过职称分类维护,能够保证职称分类的有效性和可靠性。 人才贡献分类 贡献评估指标 为科研成果突出人才制定成果数量和质量评估指标,如发表论文数量、影响因子等。为技术推广贡献大的人才设定推广范围和效果评估标准,如推广面积、经济效益等。为管理创新有成效的人才确定管理效益和创新程度评估方法,如管理效率提升、创新成果应用等。通过明确的贡献评估指标,能够客观地评价人才的贡献。 贡献分类更新 根据人才新的贡献及时调整分类,鼓励人才在不同方面做出贡献并转换分类。确保人才贡献分类反映实际情况,提高分类的准确性和有效性。通过贡献分类更新,能够更好地激励人才发挥作用,促进人才的全面发展。 贡献分类激励 对不同贡献分类的人才给予相应奖励,如奖金、荣誉证书等。为科研成果突出人才提供更多科研资源,如科研经费、实验设备等。对技术推广贡献大的人才进行表彰和宣传,提高其社会知名度和影响力。通过贡献分类激励,能够激发人才的积极性和创造力,促进人才的成长和发展。 平台管理模块 研究机构信息维护 基本信息录入 支持对研究机构的基本信息进行录入,包括机构名称、成立时间、简介等内容。通过系统界面,管理员可方便地输入各项信息,确保信息的完整和准确。可上传机构的相关资质文件、证书等资料,这些资料以电子化形式存储,便于查阅和管理,保证信息的完整性。能够对录入的基本信息进行修改和删除操作,当信息发生变化或录入错误时,可及时进行调整,保证信息的准确性。提供信息审核功能,新录入或修改的信息需经过审核流程,由指定人员进行审核,确保信息合规。记录信息录入和修改的时间及操作人员,这些记录详细且可追溯,方便进行管理和责任认定。可设置信息录入的必填项,如机构名称、联系方式等,避免关键信息遗漏,提高信息质量。 功能 描述 优势 基本信息录入 支持输入机构名称、成立时间、简介等 全面收集机构信息 资料上传 可上传相关资质文件、证书 确保信息完整性 信息修改删除 能对录入信息进行修改和删除 保证信息准确性 信息审核 对新录入或修改信息进行审核 确保信息合规 记录操作 记录信息录入和修改时间及操作人员 方便追溯和管理 设置必填项 设置信息录入的必填项 避免关键信息遗漏 联系方式更新 可随时更新研究机构的联系方式,如电话、邮箱、地址等。在系统中,管理员能便捷地修改这些信息,以保证与机构的有效沟通。支持对多个联系方式进行管理,例如一个机构可能有办公电话、负责人手机、公共邮箱等,系统可对这些信息进行统一管理,方便与机构进行沟通。当联系方式发生变更时,系统能及时提醒相关人员,通过邮件、短信等方式通知到需要知晓的人员,确保信息传递的及时性。对更新后的联系方式进行验证,系统会对新输入的电话、邮箱等进行格式和有效性验证,确保其能够正常使用。将更新的联系方式同步到相关系统模块,如客户关系管理系统、项目管理系统等,保证信息的一致性。记录联系方式的更新历史,详细记录每次更新的时间、内容和操作人员,便于查询和对比,了解联系方式的变更情况。 通过对研究机构联系方式的有效管理,能提高沟通效率,确保信息的及时传递。系统提供的更新、验证、同步等功能,使得联系方式的管理更加科学、规范。在实际应用中,能够更好地服务于研究机构的各项业务,促进合作的顺利开展。同时,记录更新历史也为后续的管理和决策提供了有力的支持。 为了进一步优化联系方式更新功能,可根据机构的不同类型和业务需求,设置不同的联系方式管理策略。例如,对于重点合作机构,可设置更严格的验证流程和更频繁的提醒机制。此外,还可以与第三方数据平台进行对接,获取更准确的联系方式信息,提高信息的质量和可靠性。 在系统设计上,应注重用户体验,使更新联系方式的操作更加简便、快捷。同时,加强数据安全保护,确保联系方式等敏感信息不被泄露。通过不断完善和优化,使联系方式更新功能更好地满足研究机构的实际需求。 在实际运营中,还可以对联系方式更新的频率进行统计和分析,了解机构信息变化的规律,为后续的管理提供参考。根据分析结果,合理调整管理策略,提高管理效率和服务质量。 通过以上措施,可确保研究机构的联系方式始终保持准确、有效,为业务的顺利开展提供有力保障。 机构状态管理 对研究机构的状态进行管理,如正常、暂停、注销等。系统根据机构的实际情况,对其状态进行实时更新和管理。当机构状态发生变化时,系统自动调整相关权限和显示信息,例如暂停状态下,限制其部分业务操作,确保业务安全。可设置状态变更的审批流程,当需要变更机构状态时,需经过指定人员的审批,确保状态变更的合规性。记录机构状态变更的时间和原因,这些记录详细且可查询,方便进行审计和管理。根据机构状态,自动调整信息的显示和使用权限,如注销状态下,隐藏其敏感信息,保护数据安全。提供机构状态统计功能,通过统计报表,直观展示不同状态的机构数量和比例,便于了解机构的整体情况。 机构状态管理对于研究机构的运营和管理具有重要意义。通过有效的状态管理,能够及时发现和处理异常情况,保证机构的正常运转。同时,统计功能也为决策提供了有力的数据支持。 在实际应用中,可根据机构状态的不同,制定不同的管理策略。例如,对于暂停状态的机构,可设置定期提醒,督促其尽快恢复正常。对于注销状态的机构,进行数据备份和归档,确保数据的安全和可追溯性。 为了提高机构状态管理的效率和准确性,可引入自动化流程和智能算法。例如,通过对机构的业务数据进行分析,自动判断其状态是否需要变更。同时,加强与其他系统的集成,实现数据的实时共享和同步。 在系统设计上,应注重用户体验,使状态管理操作更加简便、快捷。同时,加强数据安全保护,确保机构状态信息不被泄露。通过不断完善和优化,使机构状态管理功能更好地满足研究机构的实际需求。 在实际运营中,还可以对机构状态变更的原因进行深入分析,了解影响机构状态的因素。根据分析结果,采取相应的措施,预防类似情况的发生,提高机构的稳定性和可靠性。 通过以上措施,可确保研究机构的状态管理更加科学、规范,为研究机构的发展提供有力保障。 机构数据统计分析 人员数据统计 统计研究机构的人员数量,包括在职人员、退休人员等。通过系统对人员信息的准确记录,可快速统计出不同类型人员的数量。分析人员的专业分布、职称结构等情况,了解人员的专业能力和资质水平,为人员管理和发展提供依据。统计人员的入职时间、离职时间等信息,通过对这些时间数据的分析,可了解人员流动情况,评估机构的稳定性。对比不同时间段的人员数据,如季度、年度数据,分析人员变化趋势,为人力资源规划提供参考。按部门、岗位等维度对人员数据进行分类统计,详细了解各部门、岗位的人员配置情况。生成人员数据统计报表,报表以直观的图表和表格形式展示人员情况,便于管理层查看和决策。 人员数据统计对于研究机构的人力资源管理至关重要。通过准确的统计和分析,能够发现人员管理中存在的问题,及时调整策略。例如,如果发现某个部门人员流动频繁,可深入分析原因,采取相应的措施进行改进。 为了提高人员数据统计的准确性和效率,可建立完善的人员信息管理系统。该系统应具备数据录入、更新、查询等功能,确保人员信息的及时和准确。同时,加强数据安全保护,防止人员信息泄露。 在统计分析过程中,可引入数据分析工具和方法,如数据挖掘、机器学习等,提高分析的深度和精度。例如,通过对人员绩效数据的分析,预测人员的发展潜力,为人才培养和选拔提供支持。 定期对人员数据统计结果进行评估和反馈,根据评估结果调整统计指标和分析方法。同时,将统计结果与实际业务需求相结合,为研究机构的发展提供更有针对性的建议。 通过以上措施,可使人员数据统计更加科学、有效,为研究机构的人力资源管理提供有力支持。 在实际应用中,还可以将人员数据统计与其他业务数据进行关联分析,如与项目数据、经费数据等结合,全面了解人员对机构业务的贡献。 通过对人员数据的深入挖掘和分析,能够为研究机构的战略决策提供更全面、准确的依据。 项目数据统计 统计研究机构承担的项目数量,包括纵向项目、横向项目等。系统对项目信息进行分类统计,准确呈现不同类型项目的数量。分析项目的经费来源、经费规模等情况,了解项目的资金支持和投入情况,为项目管理和资源分配提供参考。统计项目的立项时间、结项时间等信息,通过对这些时间数据的分析,可了解项目进度,评估项目的执行效率。对比不同时间段的项目数据,如年度、季度数据,分析项目发展趋势,为项目规划提供依据。按项目类型、研究领域等维度对项目数据进行分类统计,详细了解各类型、各领域的项目分布情况。生成项目数据统计报表,报表以直观的图表和表格形式展示项目情况,便于管理层查看和决策。 项目数据统计对于研究机构的项目管理具有重要意义。通过准确的统计和分析,能够发现项目管理中存在的问题,及时调整策略。例如,如果发现某个领域的项目数量较少,可加大该领域的项目拓展力度。 为了提高项目数据统计的准确性和效率,可建立完善的项目信息管理系统。该系统应具备数据录入、更新、查询等功能,确保项目信息的及时和准确。同时,加强数据安全保护,防止项目信息泄露。 在统计分析过程中,可引入数据分析工具和方法,如数据挖掘、机器学习等,提高分析的深度和精度。例如,通过对项目绩效数据的分析,预测项目的成功概率,为项目决策提供支持。 定期对项目数据统计结果进行评估和反馈,根据评估结果调整统计指标和分析方法。同时,将统计结果与实际业务需求相结合,为研究机构的项目发展提供更有针对性的建议。 通过以上措施,可使项目数据统计更加科学、有效,为研究机构的项目管理提供有力支持。 在实际应用中,还可以将项目数据统计与其他业务数据进行关联分析,如与人员数据、经费数据等结合,全面了解项目对机构业务的贡献。 通过对项目数据的深入挖掘和分析,能够为研究机构的战略决策提供更全面、准确的依据。 成果数据统计 统计研究机构取得的科研成果数量,包括论文、专利、获奖成果等。系统对成果信息进行分类统计,准确呈现不同类型成果的数量。分析成果的发表期刊、授权时间等情况,了解成果的质量和影响力,为科研评价提供依据。统计成果的转化情况,如成果转让、产业化等,评估成果的实际应用价值。对比不同时间段的成果数据,如年度、季度数据,分析成果产出趋势,为科研规划提供参考。按成果类型、研究领域等维度对成果数据进行分类统计,详细了解各类型、各领域的成果分布情况。生成成果数据统计报表,报表以直观的图表和表格形式展示成果情况,便于管理层查看和决策。 成果数据统计对于研究机构的科研管理具有重要意义。通过准确的统计和分析,能够发现科研工作中存在的问题,及时调整策略。例如,如果发现某个领域的成果产出较少,可加大该领域的科研投入。 为了提高成果数据统计的准确性和效率,可建立完善的成果信息管理系统。该系统应具备数据录入、更新、查询等功能,确保成果信息的及时和准确。同时,加强数据安全保护,防止成果信息泄露。 在统计分析过程中,可引入数据分析工具和方法,如数据挖掘、机器学习等,提高分析的深度和精度。例如,通过对成果引用数据的分析,评估成果的学术影响力。 定期对成果数据统计结果进行评估和反馈,根据评估结果调整统计指标和分析方法。同时,将统计结果与实际业务需求相结合,为研究机构的科研发展提供更有针对性的建议。 通过以上措施,可使成果数据统计更加科学、有效,为研究机构的科研管理提供有力支持。 在实际应用中,还可以将成果数据统计与其他业务数据进行关联分析,如与人员数据、项目数据等结合,全面了解成果对机构业务的贡献。 通过对成果数据的深入挖掘和分析,能够为研究机构的战略决策提供更全面、准确的依据。 移动端功能对接 微信公众号对接 接口开发对接 接口协议制定 1)确定接口所使用的协议,保证与微信公众号的兼容性。在本项目中,会深入研究微信公众号的接口协议规范,结合系统自身特点,选择最合适的协议进行对接,确保数据传输的稳定性和高效性。 2)规范接口的数据格式,确保数据的准确性和一致性。将制定严格的数据格式标准,对接口传输的数据进行格式化处理,避免因数据格式问题导致的错误和异常。同时,会对数据进行校验和验证,确保数据的准确性。 3)制定接口的调用规则,保证系统的安全性。会建立完善的接口调用权限管理机制,对不同的用户角色分配不同的调用权限,防止非法调用和数据泄露。此外,还会对接口调用进行监控和审计,及时发现和处理异常情况。 接口安全保障 1)采用加密技术对接口数据进行加密,防止数据泄露。会选用先进的加密算法,对接口传输的数据进行加密处理,确保数据在传输过程中的安全性。同时,会对加密密钥进行严格管理,防止密钥泄露。 2)建立接口访问控制机制,限制非法访问。会设置访问阈值和黑名单,对异常的访问行为进行拦截和阻止。此外,还会对接口访问进行审计和记录,以便及时发现和处理安全问题。 3)定期对接口进行安全审计,及时发现和处理安全隐患。会制定详细的安全审计计划,定期对接口进行全面的安全检查和评估。对发现的安全隐患,会及时采取措施进行修复和改进,确保接口的安全性。 接口性能优化 1)对接口进行性能测试,找出性能瓶颈。会使用专业的性能测试工具,对接口进行全面的性能测试,模拟不同的并发场景和数据量,找出接口的性能瓶颈所在。 2)采用缓存技术,减少数据的重复查询...
吉林省农业科学院科学创新协作平台投标方案.docx
下载提示

1.本文档仅提供部分内容试读;

2.支付并下载文件,享受无限制查看;

3.本网站所提供的标准文本仅供个人学习、研究之用,未经授权,严禁复制、发行、汇编、翻译或网络传播等,侵权必究;

4.左侧添加客服微信获取帮助;

5.本文为word版本,可以直接复制编辑使用。


这个人很懒,什么都没留下
未认证用户 查看用户
该文档于 上传
推荐文档
×
精品标书制作
百人专家团队
擅长领域:
工程标 服务标 采购标
16852
已服务主
2892
中标量
1765
平台标师
扫码添加客服
客服二维码
咨询热线:192 3288 5147
公众号
微信客服
客服