文库 服务类投标方案 农业服务

梨树县全民所有自然资源资产清查投标方案.docx

DOCX   542页   下载417   2025-09-08   浏览54   收藏63   点赞611   评分-   316182字   128.00

AI慧写标书

十分钟千页标书高效生成

温馨提示:当前文档最多只能预览 15 页,若文档总页数超出了 15 页,请下载原文档以浏览全部内容。
梨树县全民所有自然资源资产清查投标方案.docx 第1页
梨树县全民所有自然资源资产清查投标方案.docx 第2页
梨树县全民所有自然资源资产清查投标方案.docx 第3页
梨树县全民所有自然资源资产清查投标方案.docx 第4页
梨树县全民所有自然资源资产清查投标方案.docx 第5页
梨树县全民所有自然资源资产清查投标方案.docx 第6页
梨树县全民所有自然资源资产清查投标方案.docx 第7页
梨树县全民所有自然资源资产清查投标方案.docx 第8页
梨树县全民所有自然资源资产清查投标方案.docx 第9页
梨树县全民所有自然资源资产清查投标方案.docx 第10页
梨树县全民所有自然资源资产清查投标方案.docx 第11页
梨树县全民所有自然资源资产清查投标方案.docx 第12页
梨树县全民所有自然资源资产清查投标方案.docx 第13页
梨树县全民所有自然资源资产清查投标方案.docx 第14页
梨树县全民所有自然资源资产清查投标方案.docx 第15页
剩余527页未读, 下载浏览全部

开通会员, 优惠多多

6重权益等你来

首次半价下载
折扣特惠
上传高收益
特权文档
AI慧写优惠
专属客服
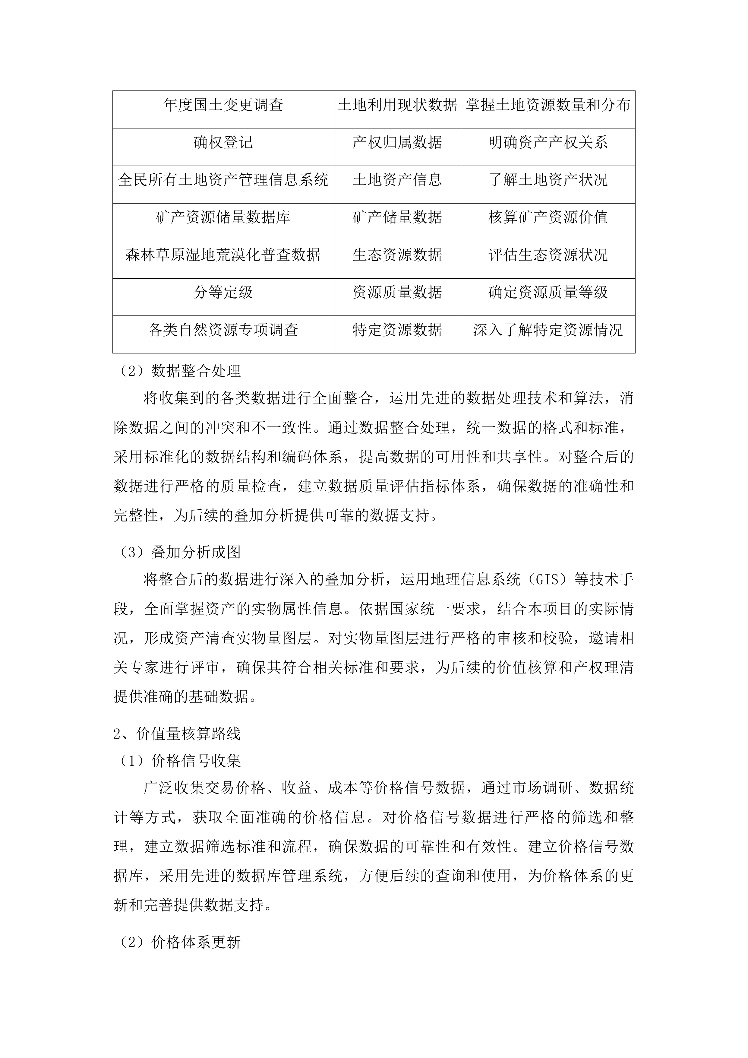
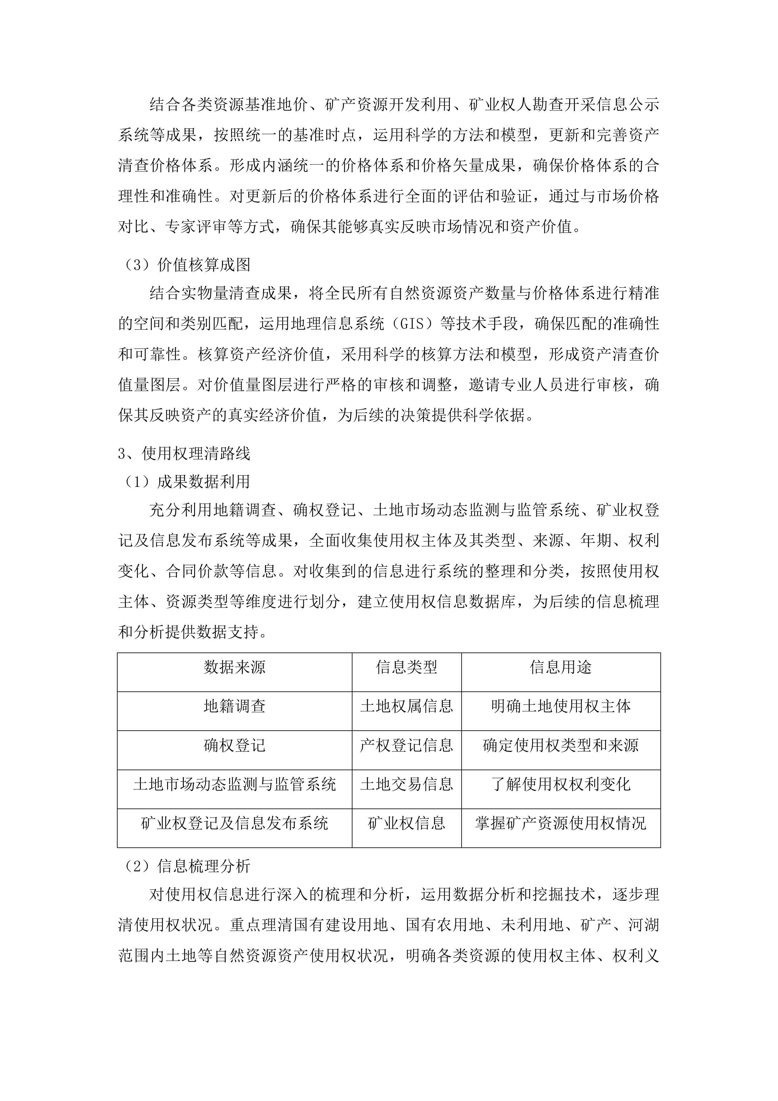
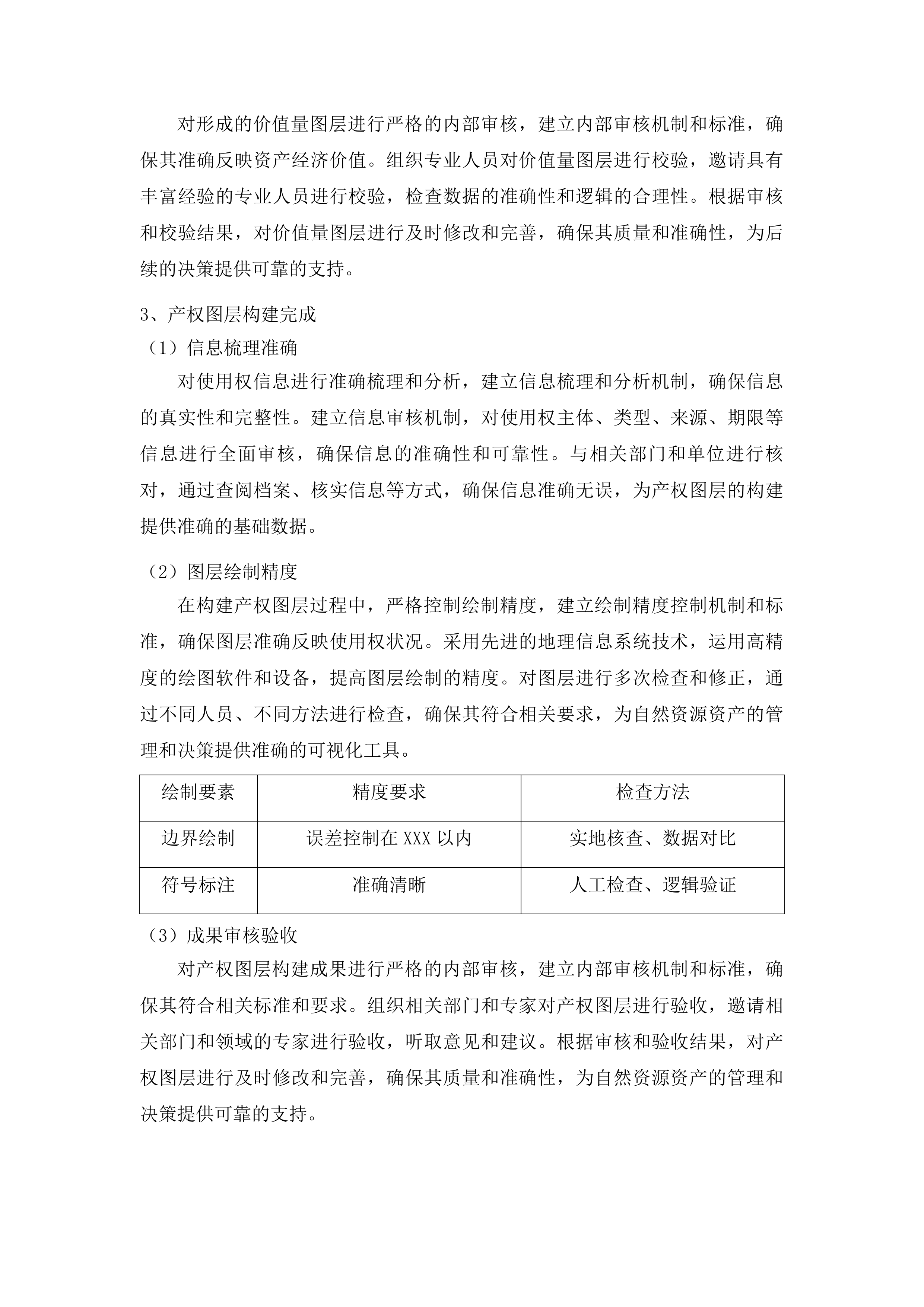
梨树县全民所有自然资源资产清查投标方案 第一章 服务技术实施方案 3 第一节 服务技术实施方案结构 3 一、 实施方案整体架构设计 3 二、 项目需求匹配分析 15 三、 方案编制规范要求 27 第二节 实物量清查技术路径 36 一、 现有成果数据整合 36 二、 专项调查数据叠加 53 三、 清查图层成果形成 64 第三节 价值量核算方法说明 86 一、 价格信号数据收集 86 二、 价格体系更新完善 107 三、 经济价值核算实施 124 第四节 产权图层构建流程 133 一、 权属成果数据利用 133 二、 使用权信息梳理 144 三、 产权图层成果形成 158 第五节 自然资源清单编制策略 163 一、 清单编制基础准备 163 二、 分类别编制方法 176 三、 清单上图入库实施 189 第二章 项目进度控制及质量保证措施 204 第一节 项目进度计划 204 一、 实施阶段时间节点规划 205 二、 成果提交时间管理 218 第二节 进度控制措施 224 一、 进度反馈报告机制 224 二、 关键节点控制管理 241 三、 应急响应方案制定 261 第三节 质量保障体系 268 一、 质量管理制度构建 268 二、 成果质量交叉验证 287 三、 第三方质量抽查安排 292 第四节 质量控制措施 313 一、 项目成员技术培训 313 二、 数据处理标准化管理 327 三、 质量问题处理机制 338 四、 质量评审会议组织 343 第三章 拟投入本项目的设备情况 359 第一节 设备类型与配置 359 一、 测绘仪器选型 359 二、 数据采集设备清单 367 三、 计算机及软件工具 374 第二节 设备投入计划 393 一、 实施阶段时间安排 393 二、 设备使用频率管控 408 三、 关键设备部署方案 415 第三节 设备保障措施 434 一、 运输存储安全管理 434 二、 故障应急处理机制 447 三、 设备校准检测计划 454 第四章 售后服务 471 第一节 售后服务体系 471 一、 组织架构搭建 471 二、 服务平台建设 483 第二节 售后响应机制 486 一、 响应时效标准 486 二、 问题处理流程 500 第三节 售后保障措施 517 一、 资源配置方案 517 二、 团队能力建设 533 服务技术实施方案 服务技术实施方案结构 实施方案整体架构设计 技术路线规划设计 实物量清查路线 数据收集利用 利用年度国土变更调查、确权登记、全民所有土地资产管理信息系统、矿产资源储量数据库、森林草原湿地荒漠化普查数据、分等定级、各类自然资源专项调查等成果,全面收集全民所有自然资源资产的实物属性信息。确保收集到的信息涵盖资产的数量、质量、用途、分布等关键方面,为后续的清查工作提供坚实的数据基础。对收集到的数据进行初步整理和分类,按照数据的来源、类型和时间等维度进行划分,为后续的数据整合做准备。 数据来源 数据类型 数据用途 年度国土变更调查 土地利用现状数据 掌握土地资源数量和分布 确权登记 产权归属数据 明确资产产权关系 全民所有土地资产管理信息系统 土地资产信息 了解土地资产状况 矿产资源储量数据库 矿产储量数据 核算矿产资源价值 森林草原湿地荒漠化普查数据 生态资源数据 评估生态资源状况 分等定级 资源质量数据 确定资源质量等级 各类自然资源专项调查 特定资源数据 深入了解特定资源情况 数据整合处理 将收集到的各类数据进行全面整合,运用先进的数据处理技术和算法,消除数据之间的冲突和不一致性。通过数据整合处理,统一数据的格式和标准,采用标准化的数据结构和编码体系,提高数据的可用性和共享性。对整合后的数据进行严格的质量检查,建立数据质量评估指标体系,确保数据的准确性和完整性,为后续的叠加分析提供可靠的数据支持。 叠加分析成图 将整合后的数据进行深入的叠加分析,运用地理信息系统(GIS)等技术手段,全面掌握资产的实物属性信息。依据国家统一要求,结合本项目的实际情况,形成资产清查实物量图层。对实物量图层进行严格的审核和校验,邀请相关专家进行评审,确保其符合相关标准和要求,为后续的价值核算和产权理清提供准确的基础数据。 价值量核算路线 价格信号收集 广泛收集交易价格、收益、成本等价格信号数据,通过市场调研、数据统计等方式,获取全面准确的价格信息。对价格信号数据进行严格的筛选和整理,建立数据筛选标准和流程,确保数据的可靠性和有效性。建立价格信号数据库,采用先进的数据库管理系统,方便后续的查询和使用,为价格体系的更新和完善提供数据支持。 价格体系更新 结合各类资源基准地价、矿产资源开发利用、矿业权人勘查开采信息公示系统等成果,按照统一的基准时点,运用科学的方法和模型,更新和完善资产清查价格体系。形成内涵统一的价格体系和价格矢量成果,确保价格体系的合理性和准确性。对更新后的价格体系进行全面的评估和验证,通过与市场价格对比、专家评审等方式,确保其能够真实反映市场情况和资产价值。 价值核算成图 结合实物量清查成果,将全民所有自然资源资产数量与价格体系进行精准的空间和类别匹配,运用地理信息系统(GIS)等技术手段,确保匹配的准确性和可靠性。核算资产经济价值,采用科学的核算方法和模型,形成资产清查价值量图层。对价值量图层进行严格的审核和调整,邀请专业人员进行审核,确保其反映资产的真实经济价值,为后续的决策提供科学依据。 使用权理清路线 成果数据利用 充分利用地籍调查、确权登记、土地市场动态监测与监管系统、矿业权登记及信息发布系统等成果,全面收集使用权主体及其类型、来源、年期、权利变化、合同价款等信息。对收集到的信息进行系统的整理和分类,按照使用权主体、资源类型等维度进行划分,建立使用权信息数据库,为后续的信息梳理和分析提供数据支持。 数据来源 信息类型 信息用途 地籍调查 土地权属信息 明确土地使用权主体 确权登记 产权登记信息 确定使用权类型和来源 土地市场动态监测与监管系统 土地交易信息 了解使用权权利变化 矿业权登记及信息发布系统 矿业权信息 掌握矿产资源使用权情况 信息梳理分析 对使用权信息进行深入的梳理和分析,运用数据分析和挖掘技术,逐步理清使用权状况。重点理清国有建设用地、国有农用地、未利用地、矿产、河湖范围内土地等自然资源资产使用权状况,明确各类资源的使用权主体、权利义务和使用期限等。分析使用权主体之间的关系和权利义务,通过建立关系模型和分析方法,为产权图层的构建提供科学依据。 产权图层构建 依据梳理分析后的信息,运用地理信息系统(GIS)等技术手段,形成产权图层。确保产权图层准确反映使用权主体及其相关信息,包括使用权类型、范围、期限等。对产权图层进行严格的审核和完善,邀请相关部门和专家进行评审,确保其符合相关要求,为自然资源资产的管理和决策提供直观的可视化工具。 实施阶段流程划分 前期准备阶段 团队组建安排 组建专业的项目团队,选拔具有丰富自然资源清查经验、专业知识和技能的人员组成团队。明确各成员的职责和分工,制定详细的岗位职责说明书,确保团队成员清楚自己的工作任务和目标。对团队成员进行系统的培训,使其熟悉项目的目标、要求和技术路线,掌握相关的技术方法和工具,提高团队的整体素质和业务能力。 团队组建安排 设备物资准备 资料收集整理 全面收集与项目相关的各类资料,包括年度国土变更调查、确权登记等成果,通过多种渠道获取资料,确保资料的完整性和准确性。对收集到的资料进行细致的整理和归档,按照资料的类型、时间和来源等进行分类存储,建立资料档案,方便后续的查询和使用。对资料进行初步分析,运用数据分析和统计方法,了解项目的基础情况,为后续的清查核算工作提供参考。 资料收集整理 设备物资准备 准备项目所需的设备和物资,根据项目的需求和技术路线,选择性能良好、质量可靠的设备和物资。对设备进行严格的调试和测试,确保其正常运行,制定设备调试和测试方案,记录设备的运行情况和性能指标。建立设备和物资的管理制度,明确设备和物资的使用、保管和维护责任,确保其合理使用和妥善保管,提高设备和物资的使用效率和寿命。 清查核算阶段 实物量清查开展 按照技术路线规划,有序开展全民所有自然资源资产实物量清查工作。对数据进行全面的收集、整合和分析,运用先进的数据处理技术和方法,形成实物量图层。对实物量清查成果进行严格的内部审核,建立审核机制和标准,邀请专业人员进行审核,确保其准确性和可靠性,为后续的价值核算和使用权理清提供准确的数据支持。 实物量清查开展 价值量核算推进 积极收集价格信号数据,通过市场调研、数据分析等方式,更新和完善价格体系。将实物量成果与价格体系进行精准匹配,运用地理信息系统(GIS)等技术手段,核算资产经济价值,形成价值量图层。对价值量核算成果进行严格的审核和校验,建立审核和校验机制,邀请专家进行评审,确保其符合相关标准,为后续的决策提供科学依据。 使用权状况理清 充分利用相关成果,深入理清使用权主体及其相关信息,包括使用权类型、来源、期限等。形成产权图层,重点关注国有建设用地、国有农用地、未利用地、矿产、河湖范围内土地等资产的使用权状况。对使用权状况理清成果进行全面的检查和完善,建立检查和完善机制,邀请相关部门和单位进行核对,确保其完整性,为自然资源资产的管理和决策提供准确的信息支持。 资源类型 使用权主体 使用权类型 使用期限 国有建设用地 XXX 出让 XXX年 国有农用地 XXX 承包 XXX年 未利用地 XXX 无 无 矿产 XXX 采矿权 XXX年 河湖范围内土地 XXX 使用权 XXX年 清单编制阶段 清单编制依据 依据资产清查成果,科学开展自然资源清单编制工作。结合政府有关部门“三定方案”,明确履责主体、对象、范围、权利义务,确保清单编制的合法性和规范性。按照自然资源分类(土地、矿产、水、森林、草原、湿地)分别确定编制方法,根据不同资源的特点和管理要求,采用合适的编制方法,确保清单的准确性和实用性。 清单内容确定 确定自然资源清单的具体内容,包括资源边界、种类、数量和权责边界等,通过实地调查、数据分析等方式,确保内容的准确性和完整性。对清单内容进行严格的审核和论证,邀请专家和相关部门进行评审,确保其合理性和准确性。与相关部门和单位进行充分的沟通协调,广泛征求意见和建议,确保清单内容得到认可,为后续的管理和决策提供依据。 清单上图入库 积极推进自然资源清单上图入库工作,将清单信息与地理空间数据相结合,运用地理信息系统(GIS)等技术手段,实现清单信息的可视化和信息化管理。建立清单数据库,采用先进的数据库管理系统,实现清单信息的高效存储和查询。对清单上图入库成果进行严格的检查和验收,建立检查和验收机制,邀请专业人员进行验收,确保其符合相关要求,为自然资源资产的动态监测和管理提供支持。 关键节点控制说明 实物量图层形成 数据质量控制 对收集到的各类数据进行严格的质量检查,建立数据质量检查机制和标准,确保数据的准确性和完整性。建立数据质量审核机制,对数据的来源、采集方法、处理过程等进行全面审核,确保数据的可靠性和有效性。对不符合质量要求的数据进行及时修正或补充,通过实地调查、数据验证等方式,确保数据能够真实反映资产的实物属性。 数据类型 质量要求 审核方法 土地利用数据 准确反映土地现状 实地核查、数据对比 产权登记数据 产权关系清晰 查阅档案、核实信息 资源储量数据 储量数据准确 专业评估、数据验证 叠加分析精度 在叠加分析过程中,严格控制分析精度,建立精度控制机制和标准,确保结果准确可靠。采用科学的分析方法和技术手段,运用地理信息系统(GIS)等先进技术,提高叠加分析的精度。对叠加分析结果进行多次验证和校验,通过不同方法、不同人员进行验证,确保其符合国家统一要求,为后续的决策提供准确的依据。 分析方法 精度要求 验证方法 空间叠加分析 误差控制在XXX以内 对比分析、实地验证 属性叠加分析 数据匹配准确 数据核对、逻辑验证 成果审核把关 对形成的实物量图层进行严格的内部审核,建立内部审核机制和标准,确保其符合相关标准和要求。组织专家对实物量图层进行评审,邀请相关领域的专家进行评审,听取专家意见和建议。根据审核和评审结果,对实物量图层进行及时修改和完善,确保其质量和准确性,为后续的工作提供可靠的基础。 价值量图层完成 价格体系准确 确保更新和完善后的价格体系准确反映市场情况和资产价值,通过市场调研、数据分析等方式进行验证。对价格体系的更新依据和方法进行严格审核,建立审核机制和标准,确保其合理性和科学性。与市场价格进行对比分析,采用多种对比方法和指标,对价格体系进行及时调整和优化,确保其与市场实际情况相符。 匹配核算准确 在将实物量与价格体系进行匹配和核算过程中,严格控制核算精度,建立核算精度控制机制和标准。采用科学的核算方法和技术手段,运用专业的核算模型和软件,确保核算结果准确可靠。对核算结果进行多次验证和校验,通过不同方法、不同人员进行验证,确保其符合相关标准,为后续的决策提供科学依据。 图层审核校验 对形成的价值量图层进行严格的内部审核,建立内部审核机制和标准,确保其准确反映资产经济价值。组织专业人员对价值量图层进行校验,邀请具有丰富经验的专业人员进行校验,检查数据的准确性和逻辑的合理性。根据审核和校验结果,对价值量图层进行及时修改和完善,确保其质量和准确性,为后续的决策提供可靠的支持。 产权图层构建完成 信息梳理准确 对使用权信息进行准确梳理和分析,建立信息梳理和分析机制,确保信息的真实性和完整性。建立信息审核机制,对使用权主体、类型、来源、期限等信息进行全面审核,确保信息的准确性和可靠性。与相关部门和单位进行核对,通过查阅档案、核实信息等方式,确保信息准确无误,为产权图层的构建提供准确的基础数据。 图层绘制精度 在构建产权图层过程中,严格控制绘制精度,建立绘制精度控制机制和标准,确保图层准确反映使用权状况。采用先进的地理信息系统技术,运用高精度的绘图软件和设备,提高图层绘制的精度。对图层进行多次检查和修正,通过不同人员、不同方法进行检查,确保其符合相关要求,为自然资源资产的管理和决策提供准确的可视化工具。 绘制要素 精度要求 检查方法 边界绘制 误差控制在XXX以内 实地核查、数据对比 符号标注 准确清晰 人工检查、逻辑验证 成果审核验收 对产权图层构建成果进行严格的内部审核,建立内部审核机制和标准,确保其符合相关标准和要求。组织相关部门和专家对产权图层进行验收,邀请相关部门和领域的专家进行验收,听取意见和建议。根据审核和验收结果,对产权图层进行及时修改和完善,确保其质量和准确性,为自然资源资产的管理和决策提供可靠的支持。 成果交付标准设定 数据成果标准 数据格式规范 数据成果的格式符合国家相关标准和行业规范,采用统一的数据格式,如CSV、JSON等,确保数据的兼容性和可交换性。对数据格式进行详细说明,编写数据格式说明书,方便用户使用和理解。建立数据格式审核机制,对数据格式进行严格审核,确保其符合标准要求。 数据内容完整 数据成果涵盖全民所有自然资源资产的实物量、价值量、使用权等方面的信息,确保数据内容的完整性,不遗漏重要信息。对数据内容进行全面审核和检查,建立审核和检查机制,邀请专业人员进行评审,确保其准确反映资产的实际情况。建立数据内容更新机制,及时更新数据内容,确保其时效性和准确性。 数据类型 内容要求 审核方法 实物量数据 涵盖数量、质量、分布等 数据对比、实地核查 价值量数据 准确核算资产价值 核算方法验证、市场对比 使用权数据 明确使用权主体和权限 查阅档案、核实信息 数据质量可靠 数据成果的质量符合相关要求,具有较高的准确性和可靠性。建立数据质量保障体系,对数据的采集、处理、存储等环节进行全面质量控制,确保数据的质量。对数据质量进行定期评估和验证,建立评估和验证机制,邀请专业人员进行评审,确保数据能够满足用户的需求。建立数据质量问题处理机制,及时处理数据质量问题,确保数据的可靠性和有效性。 图层成果标准 图层精度要求 实物量图层、价值量图层和产权图层的精度符合国家统一要求,采用合适的比例尺和分辨率,确保图层的清晰和准确。对图层的精度进行定期检测和验证,建立检测和验证机制,邀请专业人员进行评审,确保其能够满足实际应用的需要。建立图层精度调整机制,及时调整图层精度,确保其符合标准要求。 图层内容准确 图层内容准确反映全民所有自然资源资产的实际情况,对图层中的信息进行严格审核和检查,建立审核和检查机制,邀请专业人员进行评审,确保其与数据成果一致。对图层内容进行及时更新和维护,建立更新和维护机制,确保其时效性和准确性。建立图层内容问题处理机制,及时处理图层内容问题,确保其质量和可靠性。 图层格式规范 图层的格式符合相关标准和规范,便于使用和管理。采用通用的地理信息系统格式,如Shapefile、GeoJSON等,确保图层的兼容性。对图层格式进行详细说明,编写图层格式说明书,方便用户进行操作和分析。建立图层格式审核机制,对图层格式进行严格审核,确保其符合标准要求。 清单成果标准 清单内容规范 自然资源清单的内容符合相关要求和规范,明确履责主体、对象、范围、权利义务等。对清单内容进行严格审核和论证,建立审核和论证机制,邀请专业人员进行评审,确保其合理性和准确性。与相关部门和单位进行充分沟通协调,广泛征求意见和建议,确保清单内容得到认可。建立清单内容更新机制,及时更新清单内容,确保其时效性和准确性。 清单格式统一 自然资源清单采用统一的格式,便于查阅和管理。制定清单格式标准,对清单的排版、字体、编号等进行规范,确保清单的规范性和一致性。对清单格式进行定期检查和调整,建立检查和调整机制,确保其符合标准要求。建立清单格式更新机制,及时更新清单格式,确保其时效性和准确性。 清单信息准确 清单中的信息准确反映全民所有自然资源资产的实际情况,对清单信息进行严格核实和更新,建立核实和更新机制,确保其时效性和准确性。建立清单信息审核机制,对清单信息的来源、真实性等进行全面审核,确保其可靠性和有效性。建立清单信息问题处理机制,及时处理清单信息问题,确保其质量和可靠性。 项目需求匹配分析 实物量清查目标对应 数据来源确定 利用国土变更调查成果 利用年度国土变更调查成果,可获取全民所有自然资源资产的基础数据,如土地类型、面积等信息。通过该成果,能全面掌握土地利用现状的动态变化,为实物量清查提供准确的基础资料。依据国土变更调查的精度和范围,确保数据能够满足清查要求,覆盖项目涉及的所有区域。对国土变更调查成果进行初步整理和分析,可明确数据的完整性和准确性,为后续的数据整合做好准备。同时,还能根据这些数据发现可能存在的数据缺失或错误,及时进行补充和修正,提高清查工作的效率和质量。 国土变更调查成果利用 结合确权登记数据 结合确权登记数据,可明确自然资源资产的产权归属和范围,为实物量清查提供产权依据。通过确权登记信息,能确定资产的合法边界和使用情况,避免清查过程中的产权纠纷。将确权登记数据与其他调查成果进行关联,可实现数据的互补和完善,提高清查数据的准确性。对确权登记数据进行审核和验证,能确保数据的真实性和可靠性,防止因数据错误导致的清查结果偏差。此外,还可通过与相关部门的沟通和协作,获取更准确的产权信息,为清查工作提供有力支持。 整合专项调查成果 整合各类自然资源专项调查成果,如森林、草原、湿地等专项调查数据,可获取资产的详细信息。通过专项调查成果,能深入了解不同类型自然资源的特征和分布情况,为实物量清查提供专业数据支持。对专项调查成果进行分类和整理,按照统一的标准进行数据格式转换,便于数据的整合和分析。将专项调查成果与其他数据进行叠加分析,可挖掘数据之间的关联和规律,提高清查的准确性和全面性。在整合过程中,还需注意数据的时效性和一致性,确保清查结果的可靠性。 参考普查数据信息 参考森林草原湿地荒漠化普查数据,可获取相关自然资源的宏观信息,为实物量清查提供宏观背景。通过普查数据,能了解自然资源的总体状况和变化趋势,为清查工作提供宏观指导。将普查数据与其他调查成果进行对比和分析,可验证数据的一致性和准确性,及时发现数据中的异常情况。对普查数据进行筛选和提取,选取与实物量清查相关的信息,为清查工作提供有针对性的数据支持。同时,还可根据普查数据的变化情况,调整清查工作的重点和方向,提高清查效率。 数据处理方法 数据清洗与整理 对收集到的各类数据进行清洗,去除重复、错误和无效的数据,可提高数据质量。对清洗后的数据进行整理,按照统一的格式和标准进行分类和存储,便于后续的分析和处理。建立数据清洗和整理的流程和规范,能确保数据处理的一致性和准确性。对数据清洗和整理的过程进行记录和存档,以便后续的追溯和审核。在清洗过程中,可采用数据筛选、比对等方法,确保数据的准确性和完整性。同时,还需建立数据质量监控机制,及时发现和处理数据中的问题。 数据整合与关联 将不同来源的数据进行整合,建立统一的数据平台,可实现数据的共享和互通。通过数据关联技术,将相关的数据进行关联,形成完整的数据集,为实物量清查提供全面的数据支持。对数据整合和关联的过程进行监控和评估,能确保数据的完整性和一致性。建立数据整合和关联的模型和算法,可提高数据处理的效率和准确性。在整合过程中,需注意数据的兼容性和关联性,确保数据能够准确反映自然资源资产的实际情况。 数据叠加分析 对整合后的数据进行叠加分析,将不同类型的数据进行叠加,可挖掘数据之间的潜在关系。通过叠加分析,能发现自然资源资产的空间分布规律和特征,为实物量清查提供科学依据。选择合适的叠加分析方法和工具,根据数据的特点和清查要求进行分析,确保分析结果的准确性和可靠性。对叠加分析的结果进行可视化展示,以直观的图表和地图形式呈现,便于理解和决策。以下是一个简单的数据叠加分析示例表格: 数据类型 叠加方式 分析结果 土地类型数据 与面积数据叠加 不同土地类型的面积分布 土地质量数据 与利用现状数据叠加 不同质量土地的利用情况 数据质量控制 建立数据质量控制体系,对数据处理的各个环节进行质量监控,可确保数据的准确性和可靠性。制定数据质量控制的标准和规范,对数据的准确性、完整性、一致性等方面进行评估和检查。采用数据质量控制的技术和方法,如数据验证、数据比对等,及时发现和纠正数据中的错误和问题。对数据质量控制的结果进行记录和反馈,不断改进数据处理的过程和方法,提高数据质量。以下是一个数据质量控制的示例表格: 控制环节 控制方法 控制标准 检查结果 数据录入 双人录入比对 录入数据一致率>;99% 符合标准 数据清洗 规则检查 无重复、错误数据 符合标准 形成实物量图层 确定图层要素 根据清查目标和数据特点,确定实物量图层的要素,如土地类型、面积、质量等。对图层要素进行详细定义和说明,确保要素的含义和范围明确,便于数据的录入和分析。结合项目需求和实际情况,对图层要素进行合理分类和编码,提高图层的管理和使用效率。对图层要素进行审核和验证,确保要素的准确性和完整性,符合清查要求。在确定要素时,需充分考虑数据的可获取性和实用性,确保图层能够准确反映自然资源资产的实物量情况。 数据录入与编辑 将处理后的数据录入到实物量图层中,按照图层要素的定义和要求进行数据填写。对录入的数据进行编辑和修改,确保数据的准确性和一致性,避免数据录入错误。建立数据录入和编辑的流程和规范,对录入人员进行培训和指导,提高数据录入的质量和效率。对数据录入和编辑的过程进行记录和审核,确保数据的可追溯性和安全性。在录入过程中,可采用数据校验和审核机制,确保数据的准确性和完整性。 图层制作与优化 利用地理信息系统(GIS)软件,制作实物量图层,对图层进行符号化和渲染,可提高图层的可视化效果。对图层进行优化处理,包括图层的裁剪、合并、平滑等操作,提高图层的质量和性能。根据实际需求,对图层进行不同比例尺和视角的展示,满足不同用户的查看和分析要求。对图层制作和优化的过程进行记录和总结,积累经验,为后续的项目提供参考。在制作过程中,需注意图层的美观性和实用性,确保用户能够方便地查看和分析数据。 图层审核与交付 对制作好的实物量图层进行审核,检查图层的要素完整性、数据准确性、符号一致性等方面。邀请相关专家和人员对图层进行评审,听取意见和建议,对图层进行进一步修改和完善。将审核通过的实物量图层进行交付,按照规定的格式和要求提供给相关部门和用户。对图层交付的过程进行记录和跟踪,确保图层能够及时、准确地交付使用。在审核过程中,需严格按照相关标准和规范进行检查,确保图层的质量和可靠性。 价值量核算需求对接 价格信号收集 收集交易价格数据 收集各类自然资源资产的交易价格数据,包括土地、矿产、水等资源的市场交易价格。通过市场调研、交易记录等方式,获取不同地区、不同类型资源的交易价格信息。对交易价格数据进行整理和分析,了解价格的波动情况和市场趋势,为价值量核算提供参考。建立交易价格数据库,对数据进行分类和存储,便于后续的查询和使用。在收集过程中,需确保数据的真实性和可靠性,可通过与相关部门和机构的合作获取更准确的数据。 获取收益成本信息 获取自然资源资产的收益和成本信息,包括资源开发利用的收益、运营成本等。通过企业财务报表、统计数据等渠道,收集相关信息,了解资源的经济效益和成本状况。对收益成本信息进行分析和评估,确定合理的收益和成本指标,为价值量核算提供依据。建立收益成本数据库,对数据进行动态管理和更新,确保数据的及时性和准确性。在获取信息时,需注意数据的合法性和合规性,确保数据来源可靠。 关注价格波动因素 关注影响自然资源资产价格波动的因素,如市场供求关系、政策法规变化等。对价格波动因素进行分析和研究,建立价格波动模型,预测价格的变化趋势。根据价格波动情况,及时调整价值量核算的参数和方法,确保核算结果的准确性和合理性。建立价格波动预警机制,当价格波动超过一定范围时,及时采取相应的措施。以下是一个价格波动因素分析的示例表格: 波动因素 影响程度 应对措施 市场供求关系 高 根据供求变化调整价格核算参数 政策法规变化 中 及时了解政策动态,调整核算方法 整合价格信号数据 将收集到的交易价格、收益成本等价格信号数据进行整合,建立统一的价格信号数据库。对整合后的数据进行清洗和处理,去除重复、错误和无效的数据,提高数据质量。对价格信号数据进行分类和编码,便于数据的管理和查询。将价格信号数据与实物量清查成果进行关联,为价值量核算提供全面的数据支持。在整合过程中,需注意数据的兼容性和关联性,确保数据能够准确反映自然资源资产的价值情况。 价格体系更新 结合基准地价成果 结合各类资源基准地价成果,对价格体系进行更新和完善。根据基准地价的变化情况,调整自然资源资产的价格水平,确保价格体系与市场实际情况相符。对基准地价成果进行分析和评估,确定合理的价格调整系数,提高价格体系的科学性和合理性。将基准地价成果与其他价格信号数据进行综合分析,形成内涵统一的价格体系。在结合过程中,需充分考虑基准地价的时效性和适用性,确保价格体系的准确性和可靠性。 考虑矿产开发利用情况 考虑矿产资源开发利用的实际情况,对矿产资源的价格进行调整和更新。根据矿产资源的储量、品位、开采难度等因素,确定合理的价格调整因素,提高价格体系的准确性。关注矿产资源市场的动态变化,及时调整价格体系,反映市场供求关系和价格波动情况。将矿产开发利用情况与其他资源的价格体系进行协调和统一,形成完整的价格体系。以下是一个矿产开发利用情况对价格影响的示例表格: 影响因素 价格调整方向 调整幅度 储量增加 下降 5% 品位提高 上升 8% 参考公示系统信息 参考矿业权人勘查开采信息公示系统等信息,获取矿产资源的勘查开采情况和相关成本信息。通过公示系统信息,了解矿业权人的经营状况和资源开发利用效率,为价格体系更新提供参考。对公示系统信息进行分析和研究,确定合理的价格调整因素,提高价格体系的科学性和合理性。将公示系统信息与其他价格信号数据进行整合,完善价格体系,确保价格能够反映资源的真实价值。在参考过程中,需注意公示系统信息的准确性和及时性,确保价格体系的合理性。 形成统一价格体系 将结合基准地价、考虑矿产开发利用情况和参考公示系统信息等工作进行综合,形成内涵统一的价格体系。对价格体系进行审核和验证,确保价格体系的准确性、一致性和合理性。将统一的价格体系以矢量成果的形式进行呈现,便于数据的存储、管理和使用。对价格体系进行动态管理和更新,根据市场变化和政策调整及时调整价格,确保价格体系始终与实际情况相符。在形成过程中,需充分考虑各种因素的影响,确保价格体系的科学性和合理性。 价值核算与图层形成 匹配实物量与价格体系 将实物量清查成果与更新后的价格体系进行空间和类别匹配。根据实物量图层中的要素信息,如土地类型、面积、质量等,对应价格体系中的相应价格标准。通过地理信息系统(GIS)技术,实现实物量数据与价格数据的精确匹配,确保核算的准确性。对匹配结果进行检查和验证,避免出现数据不匹配或错误匹配的情况。在匹配过程中,需注意数据的一致性和准确性,确保核算结果的可靠性。 核算资产经济价值 根据匹配后的实物量和价格体系,核算全民所有自然资源资产的经济价值。采用科学合理的核算方法,如市场比较法、收益还原法等,确保核算结果的准确性和可靠性。对核算过程进行详细记录和说明,便于审核和追溯。对核算结果进行分析和评估,与历史数据和市场行情进行对比,检查核算结果的合理性。在核算过程中,需严格按照相关标准和规范进行操作,确保核算结果的准确性和公正性。 制作价值量图层 利用地理信息系统(GIS)软件,将核算后的资产经济价值信息制作成价值量图层。对价值量图层进行符号化和渲染,以直观的方式展示资产的经济价值分布情况。对价值量图层进行优化处理,提高图层的可视化效果和可读性。将价值量图层与实物量图层进行关联和叠加,形成完整的资产清查成果。以下是一个价值量图层制作的示例表格: 操作步骤 操作方法 操作结果 数据录入 将核算结果录入GIS软件 形成价值量数据图层 符号化处理 根据价值高低设置不同颜色 直观展示价值分布 审核与成果提交 对价值量核算结果和价值量图层进行审核,检查核算方法的正确性、数据的准确性和图层的完整性。邀请相关专家和部门对成果进行评审,听取意见和建议,对成果进行修改和完善。将审核通过的价值量核算结果和价值量图层按照规定的格式和要求进行提交,确保成果能够及时、准确地交付使用。对成果提交的过程进行记录和跟踪,确保成果能够顺利通过县级、市级、省级质检并报部。在审核和提交过程中,需严格按照相关标准和规范进行操作,确保成果的质量和可靠性。 产权图层构建匹配 利用现有成果 借助地籍调查成果 借助地籍调查成果,获取土地的权属信息,包括土地所有者、使用者、土地用途等。通过地籍调查成果,明确土地的产权边界和范围,为产权图层构建提供基础数据。对地籍调查成果进行整理和分析,提取与产权相关的信息,为后续的产权理清工作提供支持。将地籍调查成果与其他相关数据进行关联,实现数据的共享和互通,提高产权图层构建的效率和准确性。以下是一个地籍调查成果应用的示例表格: 信息类型 用途 关联数据 土地所有者信息 确定产权归属 确权登记数据 土地用途信息 明确土地使用情况 土地利用现状数据 依靠确权登记数据 依靠确权登记数据,确定自然资源资产的产权归属和权利状况。通过确权登记信息,明确资产的合法权益和使用限制,为产权图层构建提供法律依据。对确权登记数据进行审核和验证,确保数据的真实性和可靠性,避免产权纠纷。将确权登记数据与其他调查成果进行整合,形成完整的产权信息数据集。在依靠过程中,需充分发挥确权登记数据的权威性和准确性,确保产权图层的合法性和可靠性。 参考土地市场监测系统 参考土地市场动态监测与监管系统,了解土地市场的交易情况和价格走势。通过土地市场监测系统,获取土地的流转信息和市场价值,为产权图层构建提供市场参考。对土地市场监测系统的数据进行分析和研究,发现土地产权的潜在变化和风险,为产权管理提供决策支持。将土地市场监测系统的数据与其他产权信息进行综合分析,提高产权图层的实用性和科学性。在参考过程中,需关注土地市场的动态变化,及时调整产权图层的相关信息。 结合矿业权登记系统 结合矿业权登记及信息发布系统,获取矿产资源的产权信息和勘查开采情况。通过矿业权登记系统,明确矿产资源的产权归属和使用权限,为产权图层构建提供矿产资源方面的支持。对矿业权登记系统的数据进行整理和分析,提取与产权相关的信息,为产权理清工作提供准确的数据。将矿业权登记系统的数据与其他产权信息进行关联和整合,形成完整的产权图层。在结合过程中,需注意矿业权登记系统数据的准确性和及时性,确保产权图层的完整性和可靠性。 理清使用权信息 确定使用权主体 根据现有成果,确定全民所有自然资源资产的使用权主体。通过对相关数据的分析和研究,明确资产的使用者和实际控制人,为产权管理提供依据。对使用权主体进行分类和统计,了解不同类型主体的使用情况和需求,为产权配置提供参考。对使用权主体的合法性和合规性进行审核,确保其具备合法的使用资格。在确定过程中,需严格按照相关法律法规和政策要求进行操作,确保使用权主体的合法性和合规性。 明确使用权类型 明确自然资源资产的使用权类型,如出让、划拨、租赁等。根据相关法律法规和政策规定,对使用权类型进行准确界定,确保产权管理的规范性。对不同类型的使用权进行分类和管理,制定相应的管理措施和政策,提高产权管理的效率和效果。对使用权类型的变更情况进行跟踪和记录,及时更新产权图层信息。在明确过程中,需准确把握各种使用权类型的特点和适用范围,确保产权管理的科学性和合理性。 理清权利来源与年期 理清使用权的来源和年期,明确权利的取得方式和有效期限。通过对相关合同、文件的审查和分析,确定使用权的来源和依据,为产权管理提供法律支持。对使用权的年期进行登记和管理,及时提醒使用权到期情况,避免产权纠纷。对权利来源和年期的变更情况进行跟踪和记录,确保产权图层信息的准确性和及时性。在理清过程中,需仔细审查相关合同和文件的合法性和有效性,确保权利来源和年期的准确性。 关注权利变化与合同价款 关注使用权的权利变化情况,如转让、抵押、继承等。对权利变化情况进行及时跟踪和记录,确保产权图层信息的实时更新。了解使用权合同的价款情况,包括出让金、租金等,为产权管理提供经济参考。对合同价款的支付情况进行监督和管理,确保产权交易的合法性和合规性。在关注过程中,需建立健全权利变化和合同价款的跟踪和管理制度,确保产权管理的规范性和有效性。 构建产权图层 确定图层覆盖范围 确定产权图层的覆盖范围,重点覆盖国有建设用地、国有农用地、未利用地、矿产、河湖范围内土地等自然资源资产。根据项目需求和实际情况,合理界定图层的覆盖边界,确保能够全面反映产权状况。对覆盖范围内的资产进行详细调查和统计,确保数据的完整性和准确性。将覆盖范围与其他相关图层进行对比和分析,避免出现数据遗漏或重复的情况。在确定过程中,需充分考虑项目的实际需求和资源的分布情况,确保图层覆盖范围的合理性和有效性。 录入产权信息 将理清的使用权信息录入到产权图层中,包括使用权主体、类型、来源、年期、权利变化等。按照统一的格式和标准进行数据录入,确保数据的规范性和一致性。对录入的数据进行审核和验证,避免出现数据错误或遗漏的情况。建立数据录入的流程和规范,对录入人员进行培训和指导,提高数据录入的质量和效率。在录入过程中,需严格按照相关标准和规范进行操作,确保产权信息的准确性和完整性。 进行图层符号化 对产权图层进行符号化处理,采用不同的符号和颜色表示不同类型的产权信息。根据产权信息的重要程度和特点,设计合理的符号和颜色方案,提高图层的可视化效果。对符号化后的图层进行测试和评估,确保符号和颜色能够准确传达产权信息。将符号化后的图层与其他相关图层进行叠加和展示,形成完整的产权管理地图。在符号化过程中,需充分考虑产权信息的特点和用户的需求,确保符号和颜色方案的合理性和有效性。 审核与交付图层 对构建好的产权图层进行审核,检查图层的信息完整性、准确性和可视化效果。邀请相关专家和部门对图层进行评审,听取意见和建议,对图层进行修改和完善。将审核通过的产权图层按照规定的格式和要求进行交付,确保能够满足相关部门和用户的使用需求。对图层交付的过程进行记录和跟踪,确保图层能够及时、准确地交付使用。以下是一个产权图层审核与交付的示例表格: 审核内容 审核标准 审核结果 信息完整性 包含所有必要的产权信息 符合标准 准确性 数据准确无误 符合标准 可视化效果 符号和颜色清晰易懂 符合标准 方案编制规范要求 章节逻辑结构设计 实物量清查章节设计 明确实物量清查的数据来源,涵盖年度国土变更调查、确权登记、全民所有土地资产管理信息系统、矿产资源储量数据库、森林草原湿地荒漠化普查数据、分等定级以及各类自然资源专项调查等多方面成果。通过综合利用这些数据,全面掌握全民所有自然资源资产的数量、质量、用途、分布等实物属性信息。在数据整合处理与叠加分析方面,将制定详细且科学的流程。首先对各类数据进行清洗和预处理,去除冗余和错误信息;然后运用先进的数据分析技术,对不同来源的数据进行叠加和关联分析,以挖掘出更有价值的信息。通过这样的流程,确保能全面、准确地掌握全民所有自然资源资产的实物属性信息。 形成资产清查实物量图层的方法和标准至关重要。将采用专业的地理信息系统(GIS)技术,对整合处理后的数据进行可视化展示。在图层制作过程中,严格遵循相关的行业标准和规范,保证数据的完整性、一致性和准确性。例如,对不同类型的自然资源资产采用统一的符号和颜色进行标识,确保图层的清晰易懂。同时,对图层中的数据进行多次验证和审核,确保其与实际情况相符。 规划实物量清查章节与其他章节的逻辑衔接也不容忽视。与价值量核算章节的数据关联将通过建立统一的数据接口和标准来实现。在实物量清查过程中,记录好每一项自然资源资产的相关信息,以便在价值量核算时能够准确地进行匹配和计算。例如,将实物量清查中的数量、质量等信息与价值量核算中的价格体系进行关联,确保核算结果的准确性。 设置实物量清查成果的检验和审核环节,是保证成果质量的重要措施。将制定严格的检验和审核标准,对清查成果进行全面检查。包括数据的准确性、完整性、一致性等方面的检查。同时,邀请相关领域的专家对成果进行评估和审核,确保成果符合国家统一要求。 制定实物量清查章节的更新和维护机制,以适应数据的动态变化。随着时间的推移和自然资源资产的变化,需要及时对清查数据进行更新和维护。将建立定期的数据更新制度,对年度国土变更调查等数据进行及时更新。同时,建立数据维护团队,对清查数据进行日常的维护和管理,确保数据的及时性和准确性。 为了确保实物量清查章节的设计能够有效实施,还将建立完善的项目管理机制。明确各个环节的责任人和时间节点,加强对项目进度的监控和管理。同时,加强与相关部门的沟通和协作,确保数据的获取和共享顺畅。通过这些措施,保证实物量清查章节的设计能够顺利实施,为整个项目的成功奠定坚实的基础。 价值量核算章节设计 确定价值量核算所需收集的价格信号数据,包括交易价格、收益、成本等。同时,还将关注市场动态和行业趋势,及时收集相关的价格信息。结合各类资源基准地价、矿产资源开发利用、矿业权人勘查开采信息公示系统等成果,更新和完善资产清查价格体系。在更新价格体系时,将采用科学的方法和模型,对不同类型的自然资源资产进行分类定价。例如,对于土地资源,将考虑土地的地理位置、用途、市场需求等因素;对于矿产资源,将考虑矿产的储量、品位、开采难度等因素。 阐述将实物量成果与价格体系进行空间匹配核算经济价值的详细步骤。首先,对实物量清查成果进行分类和整理,确定每一项自然资源资产的位置和属性信息。然后,将价格体系与实物量成果进行空间匹配,根据资产的位置和属性信息,确定其对应的价格。最后,通过计算和分析,核算出每一项自然资源资产的经济价值。在核算过程中,将采用先进的地理信息系统(GIS)技术,对数据进行可视化展示和分析,确保核算结果的准确性和可靠性。 明确价值量核算基准时点与数据来源,保证核算结果的准确性和可比性。将以国家统一要求的基准时点为准,确保所有的核算数据都在同一时间节点上进行统计和分析。同时,对数据来源进行严格的审核和验证,确保数据的真实性和可靠性。例如,对于交易价格数据,将要求提供相关的交易合同和发票等证明材料;对于收益和成本数据,将要求提供详细的财务报表和审计报告等。 设计价值量核算章节与产权图层构建章节的关联,体现资产的经济价值与产权关系。在价值量核算过程中,将考虑产权因素对资产经济价值的影响。例如,对于不同产权类型的自然资源资产,将采用不同的定价方法和模型。同时,将产权信息与价值量核算结果进行关联,形成完整的资产信息体系。通过这种关联,为资产管理和决策提供更加全面和准确的信息。 制定价值量核算成果的质量控制和审核流程,确保成果通过各级质检。将建立严格的质量控制体系,对核算过程中的每一个环节进行监控和管理。在核算完成后,将组织内部审核和外部专家评审,对核算成果进行全面检查和评估。同时,根据审核和评审意见,对核算成果进行修改和完善,确保其符合国家相关标准和要求。 为了保证价值量核算章节的设计能够有效实施,还将加强对相关人员的培训和技术支持。组织专业的培训课程,提高工作人员的业务水平和操作技能。同时,建立技术支持团队,及时解决核算过程中遇到的技术问题。通过这些措施,确保价值量核算工作的顺利进行。 人员培训和技术支持 产权图层构建章节设计 说明利用地籍调查、确权登记、土地市场动态监测与监管系统、矿业权登记及信息发布系统等成果理清使用权信息的方法。将对这些系统中的数据进行整合和分析,提取出与自然资源资产使用权相关的信息。首先对数据进行分类和整理,按照使用权主体、类型、来源、年期等维度进行划分;然后运用数据分析技术,对数据进行挖掘和关联,以理清使用权主体及其类型、来源、年期、权利变化、合同价款等详细信息。通过这样的方法,逐步形成准确、完整的产权信息。 明确重点理清国有建设用地、国有农用地、未利用地、矿产、河湖范围内土地等自然资源资产使用权状况。针对不同类型的自然资源资产,制定相应的清查和梳理方案。对于国有建设用地,将重点关注土地的出让、转让、租赁等情况;对于国有农用地,将关注土地的承包、流转等情况;对于矿产资源,将关注矿业权的审批、登记、变更等情况。通过对这些重点领域的梳理,逐步健全国有农用地权利体系。 阐述形成产权图层的具体步骤和标准。在数据准备阶段,对理清的使用权信息进行数字化处理,建立数据库。然后利用地理信息系统(GIS)技术,将数据库中的信息与地理空间数据进行关联,绘制产权图层。在图层绘制过程中,严格遵循相关的行业标准和规范,确保图层能准确反映使用权状况。例如,对不同类型的使用权采用不同的颜色和符号进行标识,对权利变化情况进行动态更新。 规划产权图层构建章节与自然资源清单编制章节的逻辑联系,为清单编制提供基础数据。产权图层中的使用权信息将作为自然资源清单编制的重要依据。在清单编制过程中,将根据产权图层中的信息,明确各类自然资源资产的履责主体、对象、范围、权利义务等内容。同时,将清单编制的结果反馈到产权图层中,对产权信息进行进一步的完善和更新。通过这种逻辑联系,形成一个有机的整体。 设置产权图层的更新和维护机制,以反映使用权的动态变化。随着土地市场的发展和自然资源资产的流转,使用权信息会不断发生变化。因此,需要建立定期的数据更新制度,对产权图层进行及时更新。同时,建立数据维护团队,对图层中的数据进行日常的维护和管理,确保数据的准确性和及时性。 制定产权图层构建成果的审核和验证流程,保证成果的可靠性。将建立严格的审核和验证机制,对产权图层构建成果进行全面检查。包括数据的准确性、完整性、一致性等方面的检查。同时,邀请相关领域的专家对成果进行评估和审核,确保成果符合国家相关标准和要求。 为了更好地展示产权图层构建的相关信息,现提供以下表格: 自然资源资产类型 使用权主体 使用权类型 来源 年期 权利变化 合同价款 国有建设用地 企业A 出让 政府出让 50年 无 XXX万元 国有农用地 农户B 承包 村集体发包 30年 无 XXX元/年 矿产 矿业公司C 矿业权 政府审批 20年 变更 XXX万元 河湖范围内土地 水利部门D 管理使用 政府指定 长期 无 无 图文内容规范标准 实物量清查图文标准 规定实物量清查数据图表的类型和格式,包括柱状图、饼图、表格等。柱状图可用于直观展示不同类型自然资源资产的数量对比;饼图可用于展示各类资源在总体中的占比情况;表格则可详细记录各项资产的具体信息。要求图表清晰展示全民所有自然资源资产的数量、质量、用途、分布等信息。在图表设计上,将注重数据的可视化效果,采用合适的颜色和比例,使读者能够快速、准确地获取信息。 规范实物量清查文字说明的内容和风格,做到简洁明了、准确专业。文字说明将围绕图表展开,对图表中的数据进行详细解释和分析。避免使用过于复杂和生僻的词汇,确保读者能够轻松理解。同时,将严格遵循相关的行业术语和规范,保证说明的准确性和专业性。 确保图文内容一致,相互印证,便于读者理解实物量清查的结果。在制作图文资料时,将对文字和图表进行反复核对和校验,确保两者所表达的信息一致。例如,在文字说明中提到某类自然资源资产的数量,图表中也应准确显示该数量。同时,通过图文结合的方式,对清查结果进行深入分析和解读,使读者能够更好地理解清查的意义和价值。 对实物量清查图文中的数据来源和处理方法进行标注,保证数据的可追溯性。在图表和文字说明中,将明确标注每一项数据的来源,如年度国土变更调查、确权登记等。同时,对数据的处理方法和分析过程进行详细说明,使读者能够了解数据的真实性和可靠性。例如,对于经过计算和处理的数据,将说明计算方法和所使用的模型。 制定实物量清查图文的排版和布局标准,提高文档的可读性和美观性。在排版方面,将采用清晰的层次结构,将不同类型的图表和文字说明进行合理分组和排列。同时,注重图文之间的间距和比例,使文档整体看起来协调美观。在布局上,将根据文档的内容和用途,选择合适的纸张大小和页面方向,确保文档的打印和阅读效果。 为了进一步提高实物量清查图文的质量,还将建立审核和反馈机制。在图文制作完成后,组织内部审核和外部专家评审,对图文的内容、格式、排版等方面进行全面检查和评估。根据审核和评审意见,对图文进行修改和完善,确保其符合相关标准和要求。 价值量核算图文标准 确定价值量核算图表的表现形式,如折线图、散点图等,以直观展示资产经济价值的变化。折线图可用于展示资产经济价值随时间的变化趋势;散点图可用于分析资产经济价值与其他因素之间的关系。要求图表准确反映价格体系的更新和完善过程,以及实物量与价格体系的匹配情况。在图表设计上,将注重数据的准确性和可视化效果,采用合适的坐标轴和刻度,使读者能够清晰地看到数据的变化和趋势。 规范价值量核算文字说明的逻辑结构,包括核算方法、基准时点、数据来源等内容。文字说明将按照一定的逻辑顺序进行组织,先介绍核算的背景和目的,然后详细说明核算方法和步骤,接着说明基准时点和数据来源,最后对核算结果进行分析和解读。通过这样的逻辑结构,使读者能够全面、深入地了解价值量核算的过程和结果。 保证图文结合紧密,文字对图表进行详细解释,图表为文字提供可视化支持。在制作图文资料时,将对文字和图表进行精心搭配,使两者相互补充、相互印证。例如,在文字说明中提到某一时期资产经济价值的变化,图表中应准确显示该时期的具体数据和变化趋势。同时,通过图表的可视化效果,使读者更好地理解文字说明的内容。 对价值量核算图文中的关键数据和指标进行突出显示,便于重点关注。在图表中,将采用不同的颜色、字体和大小对关键数据和指标进行标注和强调;在文字说明中,将对关键内容进行加粗、下划线等处理。通过这样的方式,使读者能够快速、准确地找到重点信息。 制定价值量核算图文的色彩和字体规范,使文档整体风格统一。在色彩方面,将选择与主题相符的颜色,如蓝色、绿色等,使文档看起来专业、稳重。在字体方面,将选择简洁、易读的字体...
梨树县全民所有自然资源资产清查投标方案.docx
下载提示

1.本文档仅提供部分内容试读;

2.支付并下载文件,享受无限制查看;

3.本网站所提供的标准文本仅供个人学习、研究之用,未经授权,严禁复制、发行、汇编、翻译或网络传播等,侵权必究;

4.左侧添加客服微信获取帮助;

5.本文为word版本,可以直接复制编辑使用。


这个人很懒,什么都没留下
未认证用户 查看用户
该文档于 上传
推荐文档
×
精品标书制作
百人专家团队
擅长领域:
工程标 服务标 采购标
16852
已服务主
2892
中标量
1765
平台标师
扫码添加客服
客服二维码
咨询热线:192 3288 5147
公众号
微信客服
客服