文库 工程类投标方案 装饰装修

B1层职工创新中心装饰装修工程投标方案.docx

DOCX   176页   下载804   2026-01-23   浏览33   收藏23   点赞817   评分-   71116字   30.00
温馨提示:当前文档最多只能预览 15 页,若文档总页数超出了 15 页,请下载原文档以浏览全部内容。
B1层职工创新中心装饰装修工程投标方案.docx 第1页
B1层职工创新中心装饰装修工程投标方案.docx 第2页
B1层职工创新中心装饰装修工程投标方案.docx 第3页
B1层职工创新中心装饰装修工程投标方案.docx 第4页
B1层职工创新中心装饰装修工程投标方案.docx 第5页
B1层职工创新中心装饰装修工程投标方案.docx 第6页
B1层职工创新中心装饰装修工程投标方案.docx 第7页
B1层职工创新中心装饰装修工程投标方案.docx 第8页
B1层职工创新中心装饰装修工程投标方案.docx 第9页
B1层职工创新中心装饰装修工程投标方案.docx 第10页
B1层职工创新中心装饰装修工程投标方案.docx 第11页
B1层职工创新中心装饰装修工程投标方案.docx 第12页
B1层职工创新中心装饰装修工程投标方案.docx 第13页
B1层职工创新中心装饰装修工程投标方案.docx 第14页
B1层职工创新中心装饰装修工程投标方案.docx 第15页
剩余161页未读, 下载浏览全部
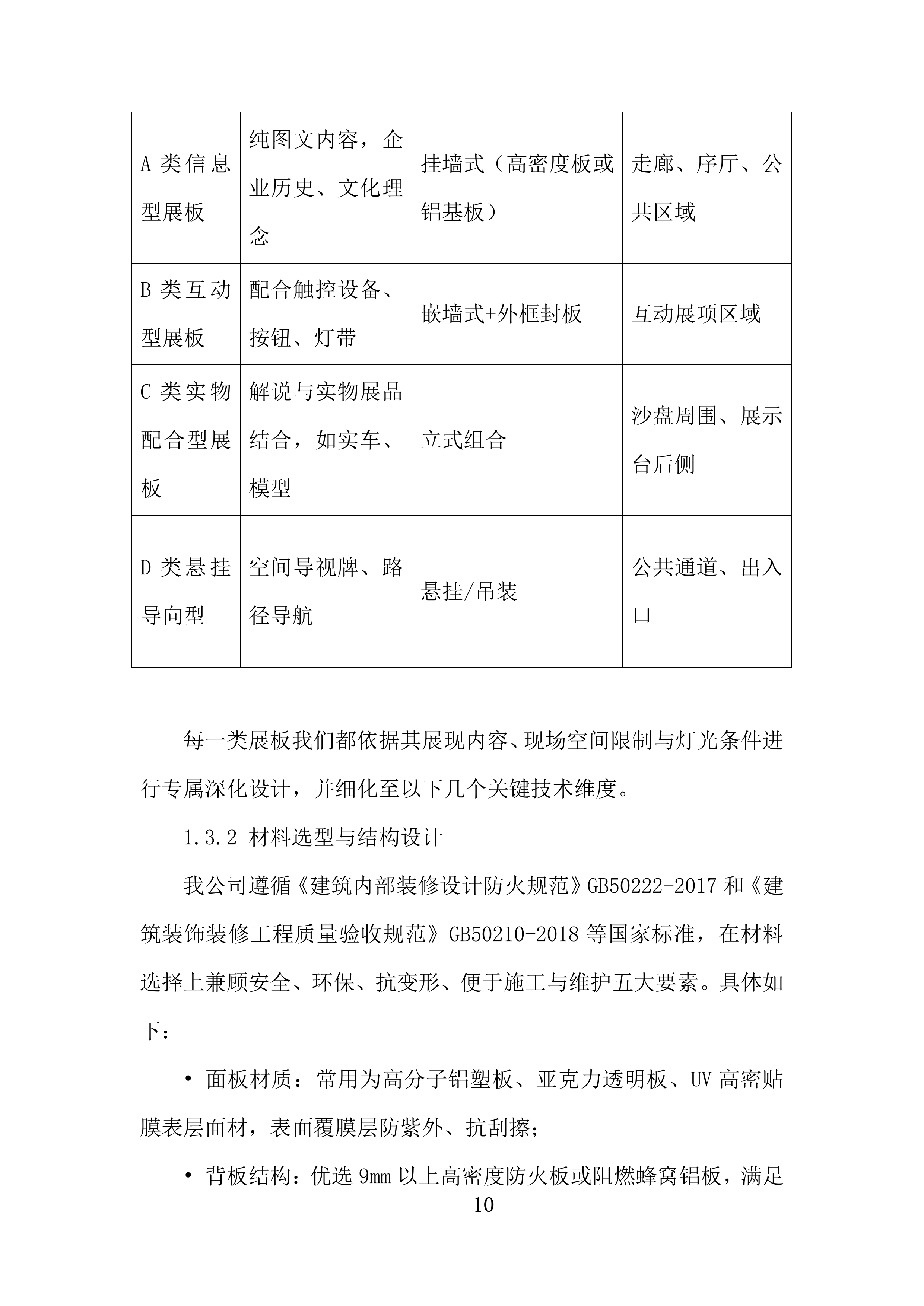
B1层职工创新中心装饰装修工程 投标方案 目 录 第一章 施工组织设计 4 第一节 深化设计工作流程概述 4 一、 我们对深化设计的理解与价值定位 4 二、 深化设计六阶段工作流 5 三、 展板深化技术细节说明 9 四、 深化设计过程人员结构与分工机制 14 五、 已实施深化项目案例分析 18 六、 深化成果交付机制与质控办法 22 第二节 博物馆区域四大工艺乐积木展示设计环节方案 27 一、 展示逻辑解析与设计目标确立 27 二、 深化设计流程体系与方法路径 28 三、 模具开发方案与部件细化逻辑 30 第三节 新能源互动沙盘区 35 第四节 博物馆区定制展柜方案 46 一、 工艺 46 二、 材质 50 三、 制作 53 四、 展柜内展台、展托、说明牌等深化设计效果的呈现 57 第五节 极狐零界号车厢展示方案 62 第六节 博物馆区域内涉及到的非标准尺寸展具方案 70 第七节 主材品牌、型号、样式展示与使用必要性说明 75 一、 饰面材料(展柜、展台、墙面类) 75 二、 照明系统材料 76 三、 透明结构材料(展柜玻璃、展托构件) 77 四、 展柜功能五金系统 78 五、 辅助展示配件与互动组件 78 六、 主材封样机制与落地保障 79 七、 施工设备明细表 79 八、 仪器设备明细表 84 九、 劳动力计划表 90 十、 进度甘特图 91 第八节 龙骨隔墙施工方案 92 第九节 天花吊顶施工方案 96 第十节 地面铺装施工方案 100 第十一节 响应规范及关键技术实施细则 104 第二章 施工人员架构完整性 108 第一节 项目负责人设置及职责落实情况 108 第二节 技术负责人配置与技术能力说明 110 第三节 专业人员配备方案 111 一、 人员配备思路与策略 111 二、 人员配备总表(常 驻人员15~20人) 112 三、 各岗位职责分解与技术储备说明 115 四、 施工阶段人员动态部署计划 120 五、 各工种作业衔接机制与协调制度 125 第三章 工期保障 130 第一节 工期保障计划 130 一、 保险购买 130 二、 人员各种作业证明办理计划 133 三、 施工方案撰写计划 138 四、 垃圾清运计划 142 五、 围挡搭建计划 146 第二节 时间计划影响因素 150 一、 安全检查 150 二、 材料订购 154 三、 外部加工制作计划安排 159 第三节 竣工保障中需甲方支持事项 163 一、 场地物料存放保障 163 二、 24 小时供水供电保障 166 三、 进出通行保障 169 四、 可执行的两班或三班倒施工人员安排计划 173 第一章 施工组织设计 深化设计工作流程概述 在本项目“B1层职工创新中心装饰装修工程”中,我公司作为有着丰富展陈深化经验的专业施工与展示团队,深知深化设计并非仅是图纸细化工作,而是从展示内容、展示形式到实际施工之间的一道桥梁,是项目能否顺利落地的核心关键。因此,在项目推进前期,我们即围绕深化目标,搭建了从策划对接到图纸出图的六步执行体系,并配以“成果清单+专人负责+图文实效+验收标准”的系统管控机制,以保障我方在深化设计阶段的成果符合采购人要求,完全达成可实施、可交付、可监控的目标。 我们对深化设计的理解与价值定位 深化设计的目的,不仅在于细化概念图纸,更在于通过精准的空间建构与展陈内容融合,把甲方的目标展现为可视、可行的物理空间。在本项目中,深化设计承担如下几项关键价值: 1)内容到形式的再表达:从展陈大纲中的信息条目,转换为有层级、有节奏、有引导性的展板、展台、互动屏等形式载体。 2)图纸到落地的技术转译:将设计图纸中略图、示意图、示意文字,转化为具备安装细节、尺寸标注、施工材料、接口关系的施工图。 3)美学到安全的融合优化:深化设计需在满足展示美学的同时,兼顾结构稳固、防火规范、使用便利等落地维度,是艺术性与工程性的综合体。 在这一理念指导下,我方成立了“深化设计小组”,由设计主创、建筑结构工程师、展陈逻辑统筹、文案支持、资料管理专员共同组成,并纳入整体施工组织体系,提前嵌入,深度融入。 深化设计六阶段工作流 为了保障深化工作的有序推进和交付成果的一致性,我方制定了如下六阶段工作流程,每个阶段均设定了详细目标、任务拆解与负责人,并严格匹配施工总工期与设计交付节奏。 1.2.1 第一阶段:设计接洽与策展意图沟通 (1)目标:全面理解甲方展陈意图与设计大纲逻辑,明确展示目标与观众定位。 (2)任务: • 组织召开“展陈内容意图解读会”,邀请甲方代表、策展方、空间设计方、设备方一同参加; • 形成《展陈大纲理解报告》,对展区分布、展项目标、信息密度、观众交互路径等形成共识; • 收集已有素材,如图纸(CAD/SU)、展项信息表、图文素材、品牌手册等,统一归档。 (3)输出成果: • 展陈大纲解构图 • 项目展区展示要素逻辑图 • 会议纪要+问题清单 1.2.2 第二阶段:深化任务清单与人员配置制定 (1)目标:对展陈区域划分深化任务包,明确每块展板、每个区域的具体设计责任人。 (2)任务: • 将项目按区域拆解为若干深化单元:如图文展板单元、实物展示单元、互动单元、造型结构单元; • 每个单元匹配1名主责深化设计师+1名协作工程人员; • 编制《深化设计任务表》,并制定进度计划、交付节点、审图计划。 (3)输出成果: • 深化任务表(表头:区域-展项-内容类型-负责人-进度起止-交付方式) • 深化交付甘特图(按天) 1.2.3 第三阶段:展板与展项结构深化 (1)目标:完成展板排布、尺寸适配、信息层级组织;形成可评审的设计稿。 (2)任务: • 建立展板尺寸数据库,根据各区实际墙面标高与宽度绘制展板框架图; • 结合展陈大纲内容分类(如“企业介绍”“技术路线”“绿色能源”),进行文字内容收集、修订; • 进行第一轮展板版式设计,包括字体、图片位置、标题区、副标题区等排版; • 同时深化展台、展具的材质、结构方式、展示高度与角度。 (3)输出成果: • 图文展板深化初稿(PDF+AI) • 展板排布图(CAD) • 材料节点图(木结构/金属结构) 1.2.4 第四阶段:审图与优化调整 (1)目标:形成优化反馈闭环机制,确保每轮图纸都在统一版本基础上迭代。 (2)任务: • 组织甲方+策展方联合审图,每轮会议设置问题编号、负责人、整改时限; • 以电子审图平台(Bluebeam或印象笔记)实现标注、共享、修订同步; • 出具《深化优化对照表》:左侧为甲方意见,右侧为我方处理意见及新稿对照; • 若甲方有专项审批,如企业宣传部门、品牌管理部门参与审查,我方协同提交专向设计说明书。 (3)输出成果: • 审图会议纪要 • 优化意见处理表 • 修订图纸PDF第二版 1.2.5 第五阶段:出图交底与施工转化 (1)目标:将深化成果转化为可施工图纸、加工图、打样样板,实现工程对接。 (2)任务: • 图纸按图纸编号、图纸用途、施工类别归类输出,包括CAD施工图、SU模型视图、AI图文组合图; • 对施工队进行“图纸交底”,确保施工方理解图纸含义与注意事项; • 部分复杂节点(如异形展墙、灯光导轨穿插)制作1:1节点详图,必要时先行打样; • 与物料采购部门同步图纸要求,出具材料清单、规格书。 (3)输出成果: • 出图成果目录清单 • 交底照片与视频记录 • 材料加工图纸集 1.2.6 第六阶段:成果验收与归档备查 (1)目标:将深化过程形成闭环文档管理体系,并留存全过程可查资料。 (2)任务: • 出具《深化设计完成确认书》,由甲方、我方、设计总包共同签字; • 全套深化资料刻录光盘/上传至甲方资料系统,包括图纸、纪要、过程照片、样板照片等; • 建立问题追踪闭环,如后续施工现场发现图纸问题,可追溯至版本来源,进行二次调整; (3)输出成果: • 完整深化档案目录 • 图纸签认记录表 • 图文展板实景照片归档 展板深化技术细节说明 我们在展板深化过程中,坚持“实效第一、工艺精细、风格统一、现场适配”的技术原则,全面考虑展示效果、内容传达效率、安全规范性和材料可施工性。为此,我公司制定了以下展板深化技术细化体系,以确保从图纸到落地全过程无缝衔接、无误差传递。 1.3.1 展板类型分类与功能定位 为满足展区内容多样性、观众使用便利性、传播主题鲜明性,我们根据展板承担功能进行如下划分: 展板类型 主要内容 安装方式 适用位置 A类信息型展板 纯图文内容,企业历史、文化理念 挂墙式(高密度板或铝基板) 走廊、序厅、公共区域 B类互动型展板 配合触控设备、按钮、灯带 嵌墙式+外框封板 互动展项区域 C类实物配合型展板 解说与实物展品结合,如实车、模型 立式组合 沙盘周围、展示台后侧 D类悬挂导向型 空间导视牌、路径导航 悬挂/吊装 公共通道、出入口 每一类展板我们都依据其展现内容、现场空间限制与灯光条件进行 专属深化设计,并细化至以下几个关键技术维度。 1.3.2 材料选型与结构设计 我公司遵循《建筑内部装修设计防火规范》GB50222-2017和《建筑装饰装修工程质量验收规范》GB50210-2018等国家标准,在材料选择上兼顾安全、环保、抗变形、便于施工与维护五大要素。具体如下: • 面板材质:常用为高分子铝塑板、亚克力透明板、UV高密贴膜表层面材,表面覆膜层防紫外、抗刮擦; • 背板结构:优选9mm以上高密度防火板或阻燃蜂窝铝板,满足B1级防火要求; • 安装结构:结合轻钢龙骨+挂件锁扣系统,确保拆卸便利与定位精准; • 固定方式:采用U型暗扣、背钉挂件、磁吸模组等方式,避免外露螺钉,提升整体美观度; • 边框设计:推荐阳极氧化铝合金边框,角码拼接加强,加装防水胶条防止潮湿天气翘边变形; • 尺寸标准控制:统一以A类展板9001200mm为主,B类需考虑触控屏开孔尺寸及触控半径,定制边框统一设5mm边距; • 字体与排版:全部展板采用矢量字体嵌入(如思源黑体、微软雅黑),最小字号不低于24pt,边距≥50mm。 1.3.3 展板内容图文排版规范 在视觉设计方面,我们遵循“主辅明确、图文互证、模块统一”的排版原则,并制定以下规范: (1)结构标准化: • 顶部保留40mm主标题区,使用深蓝/橙色条带底纹; • 主图/示意图居中对齐,图片设阴影+编号注释; • 正文区按2栏布局,文字行距1.5倍,间距统一12mm。 (2)颜色搭配标准: • 主色调采用蓝灰色系(RGB 60, 90, 120),与新能源汽车冷科技感一致; • 强调元素使用亮绿色(RGB 90, 180, 80)突出绿色能源理念; • 色彩对比度不低于7:1,满足适老视认标准。 (3)图文素材处理流程: • 图片统一300dpi分辨率,颜色模式CMYK; • 所有插图、模型图、工艺流程图均转换为矢量AI格式,避免放大模糊; • 使用编号方式(如图1-1、图2-3)统一图注标识,右下角加出处(来源+年份); (4)语言与文本规范: • 每板文字控制在200-400字,防止信息过载; • 语言风格保持一致,避免使用“我们”“你”等不确定主语,转为“本展示”“该平台”等第三人称叙述; • 所有术语、数据、名称需经甲方确认清单,统一使用官方发布版本。 1.3.4 图纸输出标准与可施工性控制 我们在深化设计完成后,将展板相关图纸转化为标准可施工文件,主要包括: 1)平面布置图(CAD):标注墙面定位、展板编号、标高、安装件位置 2)节点详图(1:2/1:5):展板结构剖面,含面层/背板/挂件/收边细节 3)安装大样图:特别是灯带/通电模块/亚克力透光区的穿线孔位置图 4)加工图(AI/PDF):输出UV印刷/丝网印刷专用图,含出血线、文字锁定说明 5)出图规范:图纸页眉标注工程名称+日期+设计单位,页面统一A3横版PDF+DWG双格式 图纸每一页右下角附设计师签字与图纸编号,如:“B1-ZB-A1-0320”,确保版本溯源清晰、现场操作一致。 1.3.5 展板与施工、灯光、电气接口兼容性方案 考虑到展板大多数安装于硬装墙体、灯光导轨、甚至是多媒体触控装置上,我们在深化设计中提前预判所有接口问题,形成统一“接口控制清单”,重点如下: • 与灯光位置协调:通过SU模型定位每块展板上方射灯/洗墙灯落点,避免高反光或照明死角; • 与电气布线匹配:若展板后设LED光源或音效装置,则背板预设出线孔及接线盒嵌入位; • 与结构构件交叉避让:确保展板固定件避开空调风口、消火栓、弱电箱等部位,必要时局部让位设计; • 与展项展台连接:如部分展板与前置沙盘/展柜相接,留设10-20mm“浮边区”,以供后续精装收边处理; 1.3.6 打样与批量制作质量控制 为确保深化成果真实可落地,我方制定如下材料打样与首件验收机制: 1)材料打样阶段 • 所有展板批量制作前,先完成1块实物打样; • 打样尺寸不小于60%全尺寸,包含图文印刷、结构挂件、边框收口; • 打样完成后由甲方、设计单位、深化团队三方联合审查; 2)样品评审清单 • 材料型号、生产厂家、阻燃等级、覆膜类型 • 表面色彩还原度(Pantone色卡对照) • UV/丝印工艺文字清晰度、灰度过渡效果 • 固定挂件受力试验记录(钉钉试拉力、磁吸强度测试) 3)首件确认与量产流程 • 打样合格后签署《样品确认函》; • 工厂进入批量制作,图文输出统一格式,工艺参数锁定; • 每批次交货均由我方专人驻厂验货+收货照片存档; • 所有展板包装均贴编号+区域信息+安装顺序提示,配合施工装配进度。 深化设计过程人员结构与分工机制 在本项目深化设计全过程中,我公司始终坚持“专责明确、分工合理、职责闭环、管理高效”的原则,构建了一套专用于博物馆类项目展陈深化的任务组织体系。该体系贯穿于从展陈意图理解、图文展板梳理、深化排版输出、结构细节绘制,到图纸交底与施工转化的全流程,充分体现出我们对该项目复杂性、专业性与时效性的深刻理解。 基于深化设计在本次项目中的重要地位,我们专门成立了“深化设计专项工作小组”,该小组独立于施工班组之外,由技术总负责人直接领导,对甲方、策展单位与施工单位三方负责,确保设计与实施不脱节、不误期、不走样。所有人员均为我公司自有全职员工,具备多年展陈深化经验,并且曾参与多个科技展馆、企业展厅、博物馆项目,积累了丰富的实战经验。 我方深化设计人员结构及分工安排如下: 设立深化总协调人一名,由项目副经理担任,直接负责深化设计整体计划制定、甲方沟通协调、资料统筹分发、任务节点控制及深化阶段成果汇报。该负责人对深化过程中的所有内容、时间和质量结果负总责,是甲方深化推进工作的第一联络人。 设立深化设计组长一名,由我公司展览展示设计团队负责人担任,主要职责是根据深化总协调人的工作计划,组织调度各深化小组成员完成展板设计、结构节点绘制、样品制作跟踪等技术性工作,并负责提交所有深化设计成果资料。该岗位具备丰富展陈类图纸深化及结构制作经验,对展板与实物展示之间的尺寸、比例、材质过渡有精准把控能力。 在深化设计小组内部,我方根据深化任务特性,进一步细分为以下岗位职责: 第一,图文展板设计专员。此岗位专注于内容视觉表现的设计深化,主要负责展板文字内容排布、图片排版、模块化布局、信息层级控制及图纸规范性检查等工作。图文专员需对Photoshop、Illustrator、CorelDRAW等图文设计软件熟练掌握,能够高效输出符合施工及印刷规范的图文图纸,并确保每张展板在视觉上统一协调、内容表达清晰明确。 第二,文案整合与审核专员。该岗位是我方深化设计中特设的岗位,针对项目中涉及企业文化、历史进程、技术科普类内容较多的情况,我们安排具有人文背景与科技产业理解能力的文字人员负责配合展板内容构建,特别是在策展单位提供展陈大纲初稿后,协助进行资料查证、语言修饰、逻辑整合,并最终形成可用于展示的图文内容文案。文案专员还需对每块展板的文字内容进行语病校对、逻辑重构及语义顺序审校,确保展板语言与项目调性一致。 第三,结构深化绘图人员。本岗位人员主要负责将视觉图板转化为可落地施工图,包含展板墙面布置图、挂件预埋点定位图、灯光接驳节点图、装配顺序图、剖面节点图等。他们熟练使用CAD、SketchUp、Revit等软件进行建筑结构深化,同时能与施工现场队伍无缝对接,将深化设计落实为施工技术交底,解决设计与工艺之间的缝隙问题。 第四,资料专员。资料员的工作是对深化设计全过程进行文件归档、资料同步与版本控制。他们负责所有设计成果文件的编号、归档、命名、分发及版本日志记录,确保每一轮审图版本均可回溯,避免甲方与现场使用不同版本图纸导致的误施工。同时,资料专员还需编制深化阶段的成果清单、图纸交接单、样品确认书等,满足甲方技术管理与结算资料整理需求。 在人员分工之外,我方还设置了深化设计的联动机制,形成从项目经理、深化组长到每位成员的垂直管控体系。在日常工作中,我方每周定期召开一次“深化例会”,由深化总协调人主持,通报各深化子项进展情况、存在问题及下步计划。同时设置“日报”制度,每位深化设计师每日在专属群组内汇报工作完成情况、问题清单、预计进度,确保项目过程中信息沟通高效、流程畅通。 在与甲方沟通方面,我们指定深化总协调人与项目经理共同担任唯一对外窗口,负责将甲方需求梳理、转达至内部小组,并定期向甲方提交《深化工作进展报告》,每轮审图会前均提前48小时提交会议版图纸文件供预审讨论,杜绝“边画边提需求”式无序沟通现象。 若甲方在深化过程中需对展板内容进行二次调整,如变更文案、替换图片、添加图表、重排结构等,我方将视其影响程度设定处理等级。其中,小型调整可在24小时内反馈,大型改动或整体板式变更将在3日内提交新版设计方案,并提供设计变更说明文件。我们深知图文类展陈设计具有高迭代、高精度、高责任的特点,因此我方团队在每一个细节环节上都设定了审查机制与工作反馈节点,确保每一次深化都有依据、每一轮图纸可追踪。 此外,考虑到本项目展板类型复杂、种类多样、图文信息密度大,我方在深化阶段还设定了“首稿试点机制”。即选取1至2个代表性展区,优先完成全流程深化,并提交甲方集中评审,一方面可协助甲方更直观地理解我方深化能力和内容品质,另一方面也可为后续大批量深化树立样板标准,减少沟通成本,提升后期效率。 总之,我公司在深化设计阶段的人员组织结构既体现了专业深度,也体现了执行强度。各岗位分工明确、权责清晰,所有成员既独立负责各自板块任务,又通过高频沟通形成合力,从而共同保障本项目深化设计工作的高效推进与高质量交付。 已实施深化项目案例分析 我公司长期深耕于公共空间展示、企业展厅、博物馆工程等装饰与展陈集成项目,积累了大量展板深化、非标结构深化与施工转化经验。我们深知深化设计在整个项目中的核心价值——它不仅决定着图纸落地的精准性,还直接影响展示效果的传播力与空间节奏的审美力。因此,在本章节中,我们将从多个已交付项目中,选取最具代表性的深化案例进行剖析,全面体现我公司在深化策划、视觉设计、结构建构、落地控制等方面的综合能力。 1.5.1 项目一: 某 科技创新展示中心展板深化工程(保密项目,客户为头部国有企业) 该项目是某央企投资建设的大型科普展示空间,展区面积约2400平方米,其中图文展板超过170块,主要内容包括:企业发展历程、重点产业布局、智能制造系统演示、新能源成果展示等。 我方在深化阶段承担了全部展板的图文内容整合、视觉标准体系建立、版式设计深化、尺寸转换、节点绘图、灯光适配、材质打样与加工交底等任务。 该项目深化工作时间紧、任务重,尤其在以下几方面具有代表性意义: 展板内容涉及大量科技领域数据与示意图,对图文表达精度要求极高。我们组织专业团队对策展大纲逐条解析,联合客户宣传部门审核技术术语,确保展板信息权威、准确、逻辑严谨,避免任何偏差造成误读。 在图文排版阶段,我们针对不同观众群体设定三种图文密度标准(面向公众、学生、专家),将展板分为“快速阅读型”、“延时驻足型”与“专题深入型”,有效提升展厅整体的展示节奏与空间信息层级感。 再次,结构设计层面,项目采用大量金属边框、背板嵌灯的展板构造,需解决电气接口与装饰模块的协调问题。为此我方提前组织深化绘图人员与电气施工组进行联合交底,确认每一个出线孔的位置与灯带预留通道,确保在正式施工阶段所有展板均可无障碍安装,电气布线同步完成,避免返工。 在该项目中,我方深化成果共计输出图纸246张,视觉图板PDF与AI文件183份,节点详图69张,样板批次共3轮,整个深化过程与甲方、设计方、展陈总包的沟通累计超过30场次,最终项目如期交付,获得客户“深化图纸最规范、出图最及时、交底最明确”的高度评价。 1.5.2 项目二: 某 智慧能源科普基地展陈工程(市级重点展示项目) 该项目位于国内一线城市新能源示范区,是面向公众开放的公益性展示馆,总面积约1200平方米,其中图文展板数量为95块,涵盖绿色电力发展历程、储能技术演进、分布式能源网络等专题内容。 我公司在本项目中承担了深化设计与施工图绘制的全部工作,特别是在与建筑硬装深度融合的展板深化方面积累了宝贵经验。 项目亮点如下: 图文展板多数嵌装于墙体隔断系统中,部分展板背后设有隐藏式电箱、空调管线或结构梁。为解决结构遮挡问题,我方深化人员在项目启动初期即与建筑方共享图纸模型,建立BIM级空间模型图,标记所有障碍点,并通过设计“错位嵌装”“悬浮托挂”等方式巧妙避让,最终实现展板在视觉与结构层面同时对齐。 该项目中有一类“数据流动画展板”,采用LED动态控制模组加UV双层印刷方式制作,需提前完成接口电源位置深化。我方不仅绘制了对应电气图纸,还协助编制了该类展板的施工工艺文件与安装步骤图,为施工现场提供了全面技术支持,确保高精度还原。 再次,项目整体风格采用“高科技+低碳环保”美学语言,所有展板颜色均需与主视觉系统一致。我方深化小组在出图前先进行了3轮颜色测试打样,从色彩还原度、不同材质表现力、灯光环境对比度等多个维度进行调校,最终达到95%以上的真实还原率。 该项目展板深化阶段历时38天,我方输出全套深化图纸140余张,配套加工图95张,并在施工配合阶段派出设计师3人驻场,对接口问题进行一线响应,实现从深化到现场全过程无缝对接。 1.5.3 项目三: 某 汽车文化展厅深化工程(企业对外开放空间) 该项目是某新能源汽车企业设立的品牌文化体验空间,具备多种交互装置、数字化屏幕和实物展示内容,对展板图文与实物展品的空间协调性要求极高。 我方在深化阶段面对的最大挑战,是需要将多个非规则空间内的展板内容进行合规排布,并使其在视觉动线上保持统一节奏与设计风格。为此,我们针对每一块展板进行了“模拟落位”,通过建模工具精确匹配墙体尺度、灯带方向、人流动线,避免出现观展死角或信息重叠。 在该项目中,有多块展板为“多屏组合展板”,即在同一展示面上,需布设一块主图文展板、一块多媒体屏幕、一块解说牌。我方深化人员在设计阶段就预判施工中可能出现的冲突点,专门绘制了“多屏排布尺寸协调图”,对每块设备安装位置、布线孔位、背板支撑结构进行细化设计,有效提升安装效率和视觉完整度。 同时,我方也在本项目中首次应用“数字化深化反馈”系统。即在图纸审阅环节中,提供可交互的SU模型图,允许甲方在模型中提出意见点、标注修改位置,大大提高了反馈效率与可视化程度,获得甲方一致好评。 最终,该项目深化成果在完工后被企业作为展示标准范例内部推广,我公司也因此项目获得客户“最佳深化合作单位”称号,充分体现出我方深化设计的专业能力与交付价值。 通过上述多个项目的实例说明,可以看出我公司具备: 一是严谨高效的深化执行体系,能够快速响应、科学组织、协同交付; 二是丰富的展陈空间经验积累,熟悉各类场馆及展品对深化图纸的结构要求与表达规律; 三是强大的实操与落地能力,每一份图纸、每一个构件都能转化为施工现场的真实成果,不止停留于设计图纸层面。 正是这些深化经验与实绩积累,使我公司在本次“B1层职工创新中心装饰...
B1层职工创新中心装饰装修工程投标方案.docx
下载提示

1.本文档仅提供部分内容试读;

2.支付并下载文件,享受无限制查看;

3.本网站所提供的标准文本仅供个人学习、研究之用,未经授权,严禁复制、发行、汇编、翻译或网络传播等,侵权必究;

4.左侧添加客服微信获取帮助;

5.本文为word版本,可以直接复制编辑使用。


这个人很懒,什么都没留下
未认证用户 查看用户
该文档于 上传
×
精品标书制作
百人专家团队
擅长领域:
工程标 服务标 采购标
16852
已服务主
2892
中标量
1765
平台标师
扫码添加客服
客服二维码
咨询热线:192 3288 5147
公众号
微信客服
客服