文库 服务类投标方案 软件开发

新塘有回声平台开发服务项目投标方案.docx

DOCX   1138页   下载732   2026-01-24   浏览29   收藏46   点赞425   评分-   928209字   198.00
温馨提示:当前文档最多只能预览 15 页,若文档总页数超出了 15 页,请下载原文档以浏览全部内容。
新塘有回声平台开发服务项目投标方案.docx 第1页
新塘有回声平台开发服务项目投标方案.docx 第2页
新塘有回声平台开发服务项目投标方案.docx 第3页
新塘有回声平台开发服务项目投标方案.docx 第4页
新塘有回声平台开发服务项目投标方案.docx 第5页
新塘有回声平台开发服务项目投标方案.docx 第6页
新塘有回声平台开发服务项目投标方案.docx 第7页
新塘有回声平台开发服务项目投标方案.docx 第8页
新塘有回声平台开发服务项目投标方案.docx 第9页
新塘有回声平台开发服务项目投标方案.docx 第10页
新塘有回声平台开发服务项目投标方案.docx 第11页
新塘有回声平台开发服务项目投标方案.docx 第12页
新塘有回声平台开发服务项目投标方案.docx 第13页
新塘有回声平台开发服务项目投标方案.docx 第14页
新塘有回声平台开发服务项目投标方案.docx 第15页
剩余1123页未读, 下载浏览全部
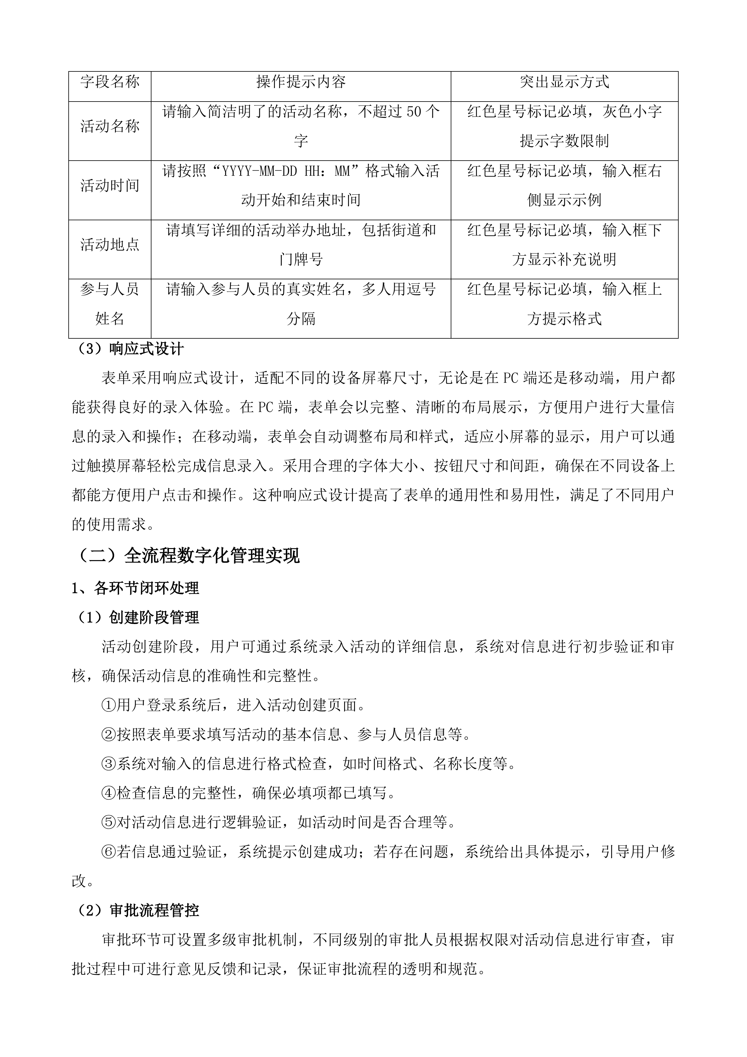
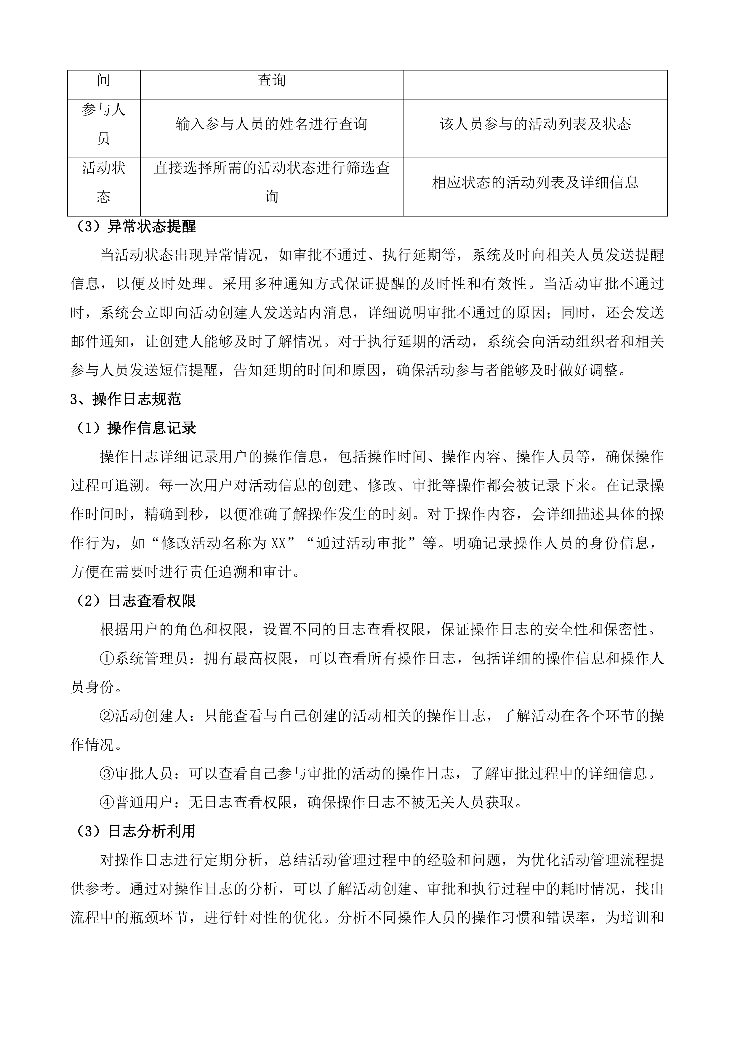
新塘有回声平台开发服务项目投标方案 第一章 技术方案 8 第一节 活动记录 8 一、 活动登记模块建设 8 二、 活动分类体系构建 20 三、 数据可视化展示 30 四、 移动端功能开发 40 第二节 新塘有回声 53 一、 工单管理功能 53 二、 统计管理模型 66 三、 资料库建设 73 四、 人员信息管理 81 五、 指挥平台看板 91 第三节 第三方对接应急隐患处置数据 105 一、 系统对接实施 105 二、 数据内容规范 117 三、 服务保障条款 133 第四节 消防巡查 140 一、 巡查信息登记 140 二、 大屏展示优化 152 第二章 实施方案 154 第一节 项目人员配置计划 154 一、 平台开发功能模块技术岗位配置 154 二、 各岗位人员资质经验要求 164 三、 建设阶段岗位职责分工 171 四、 岗位责任矩阵表建立 179 五、 项目成员简历信息 187 第二节 项目进度计划 193 一、 三个月开发甘特图 193 二、 需求分析工作内容 201 三、 系统设计阶段任务 205 四、 并行开发路径规划 213 五、 系统测试阶段安排 219 第三节 项目实施管理 225 一、 CMMI敏捷开发规程 225 二、 双线组织架构设置 234 三、 项目例会沟通机制 239 四、 重大变更控制流程 246 第四节 质量管理体系保证措施 254 一、 ISO9001质量计划 254 二、 全生命周期控制 267 三、 代码审查制度 274 四、 质量门禁机制 281 第三章 售后服务方案 288 第一节 售后组织体系 288 一、 组织架构建设 288 第二节 响应及维护体系 299 一、 快速响应机制 300 二、 主动监控服务 303 第三节 应急处理程序 314 一、 突发事件处置 315 第四节 保障措施 324 一、 系统巡检维护 324 二、 数据备份恢复 332 三、 资源技术保障 340 第四章 培训方案 355 第一节 培训目标 355 一、 分阶段分角色培训目标设定 355 二、 业务管理人员能力培养 364 三、 使用人员操作能力提升 373 第二节 培训内容 380 一、 系统架构与技术路线讲解 380 二、 数据统计与分析培训 389 三、 权限配置管理专项 395 四、 移动端应用操作指导 400 第三节 培训规划 406 一、 差异化培训计划制定 406 二、 线上线下教学结合 414 三、 培训师资团队配置 419 第四节 培训区域规模 424 一、 塘桥镇培训场地安排 424 二、 培训批次规模控制 432 三、 特殊人员培训支持 438 第五节 培训注意细节 445 一、 训前准备工作规范 445 二、 培训过程管理措施 452 三、 培训档案记录要求 461 第六节 培训进度安排 468 一、 业务管理人员首轮培训 468 二、 使用人员分批培训计划 476 三、 试运行阶段复训机制 482 第五章 风险管理方案 489 第一节 风险管理计划 489 一、 风险规划会议组织 489 二、 风险减缓措施制定 501 第二节 风险分析与管理内容 508 一、 平台开发风险分析 508 二、 风险管理制度建设 519 第三节 主要风险识别与分析 527 一、 人员配置风险识别 527 二、 数据安全风险分析 535 第四节 风险控制与规避 542 一、 技术架构风险控制 542 二、 进度风险规避措施 557 第五节 项目风险及应对措施 569 一、 数据对接风险应对 569 二、 人员变动风险预案 579 第六节 风险监控 590 一、 风险指标监控体系 590 二、 风险跟踪反馈机制 597 第六章 日常巡检方案 606 第一节 应用系统巡检 606 一、 应用系统巡检周期计划制定 606 二、 系统运行状态实时监控 614 三、 功能模块数据交互验证 620 四、 系统健康检查执行 630 五、 安全策略合规审查 638 六、 巡检报告机制建立 647 第二节 中间件巡检 657 一、 中间件巡检计划制定 657 二、 服务运行状态检查 665 三、 资源使用情况分析 670 四、 安全配置合规审查 682 第三节 数据库巡检 690 一、 数据库巡检计划制定 690 二、 运行性能指标监测 699 三、 备份恢复策略验证 707 第七章 应急方案 721 第一节 应急响应分级 721 一、 事件影响范围分级标准 721 二、 严重程度评估体系 727 第二节 职责分工 735 一、 项目组应急职责 735 二、 技术团队分工 744 第三节 应急响应流程 751 一、 系统运行实时监测 751 二、 异常情况上报机制 761 三、 事件级别研判标准 769 四、 分级处置实施方案 776 五、 系统恢复验证程序 782 六、 事件分析总结规范 792 第四节 应急预案 800 一、 服务器故障预案 800 二、 网络中断处置方案 808 三、 数据异常应对措施 815 第八章 安全保障方案 823 第一节 安全设计原则 823 一、 平台安全设计总体原则 823 二、 安全体系与开发同步 831 三、 等级保护合规框架 838 第二节 安全开发规范 844 一、 安全编码规范制定 844 二、 安全需求分析实施 850 三、 代码审查与测试验证 859 第三节 系统加固措施 869 一、 服务器安全配置优化 869 二、 入侵检测与漏洞管理 874 三、 数据交互安全保障 879 第四节 系统安全管理机制 887 一、 用户权限分级管理 887 二、 安全审计与巡检 893 三、 事件跟踪与责任分工 898 第五节 安全事件处理流程 906 一、 事件分级响应机制 906 二、 应急处置团队建设 912 三、 事后复盘与预案更新 916 第九章 服务管理方案 924 第一节 服务人员管理制度 924 一、 作息时间同步管理 924 二、 现场行为规范标准 926 三、 岗位职责边界划分 931 四、 考勤证据留存机制 939 五、 工作承诺书签署 942 六、 纪律检查通报制度 944 七、 违规行为分级处置 947 八、 规章制度培训计划 951 第二节 软件实施运维管理 955 一、 分阶段实施流程 955 二、 里程碑计划编制 958 三、 版本控制实施 961 四、 系统测试规范 964 五、 运维值班安排 967 六、 运维手册编制 969 七、 监控平台搭建 973 八、 定期维护计划 975 第三节 服务保密措施 979 一、 保密制度实施细则 979 二、 保密协议签署 982 三、 信息分级管理 984 四、 测试数据脱敏 988 五、 涉密文档加密 992 六、 数据传输安全 995 七、 操作日志审计 999 八、 资料回收销毁 1002 第四节 项目文档管理 1006 一、 文档命名规则 1006 二、 集中管理平台 1009 三、 编制责任划分 1012 四、 版本更新控制 1015 五、 文档格式规范 1018 六、 关键文档校核 1020 七、 阶段文档归档 1023 八、 运维期文档保留 1027 第十章 项目进度管理方案 1031 第一节 系统开发流程 1031 一、 软件功能模块详细设计 1031 二、 总体结构设计方案制定 1034 三、 功能模块编码开发 1039 四、 功能模块单元测试 1043 五、 子系统程序联调 1047 六、 集成与系统测试 1051 七、 技术文档编制提交 1057 八、 试运行版本准备 1062 第二节 风险防范计划 1067 一、 风险管理组织建立 1067 二、 项目风险识别分析 1070 三、 风险清单分类登记 1074 四、 高风险应对策略 1077 五、 风险预警机制建立 1080 六、 风险评审会议组织 1085 七、 风险案例库建设 1088 八、 应急响应机制设计 1093 第三节 进展检查与结果对策 1097 一、 项目进度计划制定 1097 二、 日常进度跟踪机制 1103 三、 进度报告编制提交 1108 四、 进度可视化展示 1111 五、 进度滞后应对措施 1117 六、 关键任务攻坚机制 1121 七、 质量问题整改流程 1126 八、 动态调整优化机制 1134 技术方案 活动记录 活动登记模块建设 活动信息录入表单设计 核心字段设置 活动名称字段 活动名称字段在活动信息录入中具有关键作用,它明确活动的具体名称,为活动提供清晰的标识。这一标识不仅方便后续对活动进行查询,能快速定位到所需活动,还便于对活动数据进行统计,了解不同类型活动的开展情况。在活动管理过程中,清晰的活动名称有助于准确安排资源、分配任务,确保活动顺利进行。 时间地点字段 时间字段精确记录活动开展的具体时间,这对于活动的组织和参与至关重要。准确的时间信息能让参与者合理安排自己的日程,避免时间冲突。也有助于活动组织者进行资源调配和流程安排。地点字段准确标注活动举办的位置,为活动的顺利进行提供基础信息保障。明确的活动地点能让参与者快速找到活动场所,提高活动的参与度和效率。对于活动的宣传和推广,准确的时间和地点信息也是吸引参与者的重要因素。 参与人员字段 参与人员字段详细登记参与活动的人员信息,有助于对活动参与情况的统计和分析。通过对参与人员信息的分析,可以了解活动的吸引力和影响力,为后续活动的策划和组织提供参考。也便于活动组织方进行人员管理,如安排座位、提供服务等。 ①可统计不同年龄段、性别、职业的参与人员比例,了解活动受众的特征。 ②分析参与人员的来源地,评估活动的覆盖范围。 ③根据参与人员的反馈,改进活动的组织和安排。 信息采集完整性 全面覆盖信息 表单涵盖活动的各个方面信息,从基本信息到参与人员,全面覆盖活动相关要素,确保信息无遗漏。 ①活动基本信息,包括活动名称、时间、地点等。 ②参与人员信息,如姓名、联系方式、身份等。 ③活动相关资料,如活动介绍、流程安排等。 ④其他补充信息,如特殊需求、注意事项等。 规范信息格式 对每个字段的信息格式进行明确规范,例如时间的输入格式、名称的命名规则等,保证信息的一致性和准确性。明确时间段,如“2024年10月1日至2024年10月5日”;准确标注活动的具体地址,精确到街道和门牌号;填写参与人员的全名,并使用中文汉字。这种规范的信息格式有助于提高信息的可读性和可处理性。保证信息的一致性和准确性的同时,也为后续的数据分析和管理提供了便利。 必填项设置 关键信息设置为必填项,在用户录入信息时进行验证,避免核心信息的缺失,提高信息质量。详细设置如下: 字段类型 必填原因 验证方式 活动名称 唯一标识活动,便于识别和管理 非空检查 活动时间 明确活动的举办时间,方便安排 日期格式检查 活动地点 确定活动的举办位置,便于参与 非空检查 参与人员姓名 统计参与人数和进行人员管理 非空检查 表单可用性优化 界面布局合理 采用合理的界面布局方式,相关字段进行分组,使表单结构清晰,便于用户快速找到所需填写的信息。将基本信息、参与人员信息和其他补充信息分别进行分组展示。在每个分组内,按照信息的重要性和关联性进行排列。如将活动名称、时间、地点等基本信息放在表单的上方,方便用户首先填写。对于参与人员信息,可按照姓名、联系方式、身份等顺序排列,使用户能够清晰地了解需要填写的内容,提高信息录入的效率。 操作提示清晰 每个字段提供清晰的操作提示,对必填项、格式要求等关键信息进行突出显示,帮助用户准确填写信息。详细提示如下: 字段名称 操作提示内容 突出显示方式 活动名称 请输入简洁明了的活动名称,不超过50个字 红色星号标记必填,灰色小字提示字数限制 活动时间 请按照“YYYY-MM-DD HH:MM”格式输入活动开始和结束时间 红色星号标记必填,输入框右侧显示示例 活动地点 请填写详细的活动举办地址,包括街道和门牌号 红色星号标记必填,输入框下方显示补充说明 参与人员姓名 请输入参与人员的真实姓名,多人用逗号分隔 红色星号标记必填,输入框上方提示格式 响应式设计 表单采用响应式设计,适配不同的设备屏幕尺寸,无论是在PC端还是移动端,用户都能获得良好的录入体验。在PC端,表单会以完整、清晰的布局展示,方便用户进行大量信息的录入和操作;在移动端,表单会自动调整布局和样式,适应小屏幕的显示,用户可以通过触摸屏幕轻松完成信息录入。采用合理的字体大小、按钮尺寸和间距,确保在不同设备上都能方便用户点击和操作。这种响应式设计提高了表单的通用性和易用性,满足了不同用户的使用需求。 全流程数字化管理实现 各环节闭环处理 创建阶段管理 活动创建阶段,用户可通过系统录入活动的详细信息,系统对信息进行初步验证和审核,确保活动信息的准确性和完整性。 ①用户登录系统后,进入活动创建页面。 ②按照表单要求填写活动的基本信息、参与人员信息等。 ③系统对输入的信息进行格式检查,如时间格式、名称长度等。 ④检查信息的完整性,确保必填项都已填写。 ⑤对活动信息进行逻辑验证,如活动时间是否合理等。 ⑥若信息通过验证,系统提示创建成功;若存在问题,系统给出具体提示,引导用户修改。 审批流程管控 审批环节可设置多级审批机制,不同级别的审批人员根据权限对活动信息进行审查,审批过程中可进行意见反馈和记录,保证审批流程的透明和规范。 ①提交申请:活动创建完成后,由创建人提交审批申请。 ②初步审批:一级审批人员对活动信息进行初步审查,检查信息的准确性和合规性。 ③意见反馈:若初步审批未通过,审批人员填写具体意见,反馈给创建人。 ④修改完善:创建人根据反馈意见修改活动信息,重新提交申请。 ⑤最终审批:二级审批人员进行最终审批,决定活动是否通过审批。 ⑥记录存档:审批过程中的所有意见和操作都进行详细记录,存档备查。 执行与归档管理 活动执行阶段,系统可对活动的进展情况进行实时监控,记录活动的实际执行情况。通过与活动现场的设备和系统进行数据对接,获取活动的实时状态,如参与人数、活动进度等。活动结束后,系统自动将活动信息进行归档,方便后续的查询和统计。在归档时,系统会对活动信息进行分类整理,按照活动类型、时间等维度进行存储。为了保证数据的安全性和可靠性,系统会对归档数据进行备份和加密处理。 状态追踪保障 实时状态更新 活动的每个环节完成后,系统自动更新活动的状态信息,确保用户获取的状态信息实时准确。 ①创建完成:活动信息录入并通过验证后,系统将活动状态更新为“创建完成”。 ②审批中:活动提交审批后,状态更新为“审批中”。 ③审批通过:活动通过各级审批后,状态更新为“审批通过”。 ④执行中:活动开始执行,系统实时获取活动进展情况,状态更新为“执行中”。 ⑤已结束:活动结束后,系统将活动状态更新为“已结束”,并自动归档。 ⑥异常状态:若活动出现异常情况,如审批不通过、执行延期等,系统及时更新状态为相应的异常状态,并发送提醒。 状态查询功能 用户可通过系统的查询功能,输入活动的相关信息,快速定位并查看活动的当前状态。详细查询方式如下: 查询条件 查询方式 显示内容 活动名称 输入活动的完整或部分名称进行模糊查询 活动的当前状态、基本信息、审批记录等 活动时间 选择活动的开始或结束时间范围进行查询 符合时间范围的活动列表及各自状态 参与人员 输入参与人员的姓名进行查询 该人员参与的活动列表及状态 活动状态 直接选择所需的活动状态进行筛选查询 相应状态的活动列表及详细信息 异常状态提醒 当活动状态出现异常情况,如审批不通过、执行延期等,系统及时向相关人员发送提醒信息,以便及时处理。采用多种通知方式保证提醒的及时性和有效性。当活动审批不通过时,系统会立即向活动创建人发送站内消息,详细说明审批不通过的原因;同时,还会发送邮件通知,让创建人能够及时了解情况。对于执行延期的活动,系统会向活动组织者和相关参与人员发送短信提醒,告知延期的时间和原因,确保活动参与者能够及时做好调整。 操作日志规范 操作信息记录 操作日志详细记录用户的操作信息,包括操作时间、操作内容、操作人员等,确保操作过程可追溯。每一次用户对活动信息的创建、修改、审批等操作都会被记录下来。在记录操作时间时,精确到秒,以便准确了解操作发生的时刻。对于操作内容,会详细描述具体的操作行为,如“修改活动名称为XX”“通过活动审批”等。明确记录操作人员的身份信息,方便在需要时进行责任追溯和审计。 日志查看权限 根据用户的角色和权限,设置不同的日志查看权限,保证操作日志的安全性和保密性。 ①系统管理员:拥有最高权限,可以查看所有操作日志,包括详细的操作信息和操作人员身份。 ②活动创建人:只能查看与自己创建的活动相关的操作日志,了解活动在各个环节的操作情况。 ③审批人员:可以查看自己参与审批的活动的操作日志,了解审批过程中的详细信息。 ④普通用户:无日志查看权限,确保操作日志不被无关人员获取。 日志分析利用 对操作日志进行定期分析,总结活动管理过程中的经验和问题,为优化活动管理流程提供参考。通过对操作日志的分析,可以了解活动创建、审批和执行过程中的耗时情况,找出流程中的瓶颈环节,进行针对性的优化。分析不同操作人员的操作习惯和错误率,为培训和管理提供依据。还可以根据日志中记录的活动异常情况,总结常见问题和解决方案,提高应对突发情况的能力。 后端台账数据库搭建 数据库结构设计 数据实体定义 明确数据库中的数据实体,如活动信息、参与人员信息、审批记录等,为数据存储提供清晰的框架。 ①活动信息实体:包含活动名称、时间、地点、内容等基本信息。 ②参与人员信息实体:记录参与人员的姓名、联系方式、身份等信息。 ③审批记录实体:存储活动审批过程中的审批意见、审批时间、审批人员等信息。 ④活动执行记录实体:跟踪活动执行过程中的实际情况,如参与人数、活动进度等。 ⑤活动分类信息实体:管理活动的分类情况,包括分类名称、编码等。 关系模型建立 建立数据实体之间的关系模型,如活动与参与人员的关联关系、活动与审批记录的关联关系等,保证数据的一致性和完整性。活动与参与人员之间存在多对多的关系,一个活动可以有多个参与人员,一个参与人员也可以参加多个活动。通过建立中间表来记录这种关联关系,确保数据的准确性。活动与审批记录之间是一对多的关系,一个活动可以有多个审批记录,通过在审批记录中关联活动的主键,保证数据的一致性。 表结构设计 设计各个数据表的结构,包括字段名称、数据类型、长度、约束条件等,确保数据的准确性和规范性。对于活动信息表,活动名称字段采用字符串类型,长度限制为50个字符,设置为非空约束,保证活动名称的唯一性。时间字段采用日期时间类型,精确到秒,确保时间信息的准确性。地点字段采用字符串类型,长度根据实际情况设置,同时设置非空约束。通过合理的表结构设计,提高数据的存储效率和查询性能。 索引策略规划 主键索引设置 每个数据表设置主键索引,确保数据的唯一性和快速查询。主键索引采用高效的索引算法,提高查询性能。对于活动信息表,活动ID作为主键索引,使用B树索引算法。这种算法在数据量较大时,能够保持较高的查询效率。主键索引的唯一性约束保证了每条活动信息的唯一性,避免数据冗余和冲突。在进行数据查询时,通过主键索引可以快速定位到所需的活动信息,减少查询时间。 非主键索引创建 根据数据的查询需求,在经常用于查询条件的字段上创建非主键索引,如活动时间、活动地点等,加快查询速度。对于活动时间字段,创建非主键索引后,当用户按照活动时间进行查询时,可以直接通过索引快速筛选出符合条件的活动记录,而不需要对整个数据表进行扫描。对于活动地点字段,同样创建非主键索引,提高按地点查询活动的效率。通过合理创建非主键索引,能够显著提高数据查询的性能,满足用户的快速查询需求。 索引优化维护 定期对索引进行优化和维护,包括索引重建、碎片整理等操作,确保索引的高效性和稳定性。随着数据的不断插入、删除和更新,索引可能会出现碎片,导致查询性能下降。定期进行索引重建可以重新组织索引结构,提高索引的效率。碎片整理可以清理索引中的无效空间,减少索引的存储空间占用。通过定期的索引优化维护,保证数据库的性能始终处于良好状态,为用户提供快速、稳定的查询服务。 数据一致性保障 事务处理应用 进行数据的增删改操作时,采用数据库的事务处理机制,保证一组操作要么全部成功,要么全部失败,避免数据不一致的情况。在创建活动信息时,需要同时插入活动基本信息、参与人员信息和审批记录等多个数据表。使用事务处理机制,这些操作封装在一个事务中。如果在插入过程中出现任何错误,如数据格式错误或违反约束条件,事务会自动回滚,所有操作都不会生效。只有当所有操作都成功完成时,事务才会提交,确保数据的一致性。 ①开启事务:在进行一组相关的数据操作前,开启一个事务。 ②执行操作:依次执行数据的增删改操作。 ③检查结果:在操作过程中,检查是否出现错误。 ④回滚或提交:如果出现错误,回滚事务;如果所有操作都成功,提交事务。 数据约束设置 设置数据的约束条件,如唯一性约束、外键约束等,保证数据的合法性和一致性。在活动信息表中,活动名称设置为唯一约束,确保每个活动的名称都是独一无二的,避免出现重复的活动名称。在参与人员信息表与活动信息表之间建立外键约束,保证参与人员关联的活动信息是存在的,避免出现数据无效引用。通过这些约束条件,有效保证了数据的质量和一致性。 ①唯一性约束:确保字段值的唯一性,防止重复数据。 ②外键约束:建立表与表之间的关联关系,保证数据的引用完整性。 ③非空约束:要求字段值不能为空,确保数据的完整性。 ④检查约束:对字段值进行条件检查,保证数据符合业务规则。 数据验证机制 在数据录入和更新时,进行数据验证,确保数据符合业务规则和数据库的要求。对不符合要求的数据进行提示和拒绝处理,保证数据质量。在录入活动时间时,会验证时间格式是否正确,是否在合理的时间范围内。如果时间格式不符合要求,系统会立即提示用户重新输入。对于参与人员的身份信息,会验证是否符合规定的格式和范围。如果身份信息不合法,数据将被拒绝录入。通过严格的数据验证机制,有效避免了不合法数据的进入,提高了数据的准确性和可靠性。 ①格式验证:检查数据的格式是否符合规定,如日期格式、电话号码格式等。 ②范围验证:验证数据的值是否在合理的范围内,如年龄、数量等。 ③关联验证:检查数据之间的关联关系是否正确,如外键关联。 ④业务规则验证:根据业务需求,对数据进行特定的规则验证。 批量导入导出功能开发 批量导入功能 导入模板支持 提供标准的导入模板,用户可根据模板准备活动信息数据,确保导入数据的格式规范和统一。模板会详细列出需要填写的字段,如活动名称、时间、地点、参与人员等。每个字段的格式要求也会在模板中明确说明,如时间的格式为“YYYY-MM-DDHH:MM”。用户只需按照模板的要求填写数据,就可以保证导入数据的质量。这种标准化的模板有助于提高数据导入的效率和准确性,减少因格式不一致而导致的错误。 数据批量处理 系统对导入的数据进行批量处理,一次性将大量活动信息录入到数据库中,减少人工操作的时间和工作量。采用高效的算法和批量插入技术,能够快速将数据从导入文件中读取并插入到数据库中。在处理过程中,系统会对数据进行验证和转换,确保数据符合数据库的要求。对于大量活动信息的导入,系统能够在短时间内完成,大大提高了数据录入的效率。 导入错误提示 导入过程中,对不符合格式要求或存在错误的数据进行提示,用户可根据提示修改数据后重新导入。当发现活动时间格式不符合要求时,系统会明确指出错误所在的行和具体错误信息,如“第5行活动时间格式错误,请使用YYYY-MM-DDHH:MM格式”。对于缺失必填字段的数据,也会提示用户补充完整。用户可以根据这些提示,对数据进行修改,然后重新进行导入操作,确保数据的准确性和完整性。 批量导出功能 导出格式选择 提供多种导出格式供用户选择,如Excel、CSV等,满足不同用户的需求。Excel格式具有良好的可视化效果和丰富的功能,适合需要对数据进...
新塘有回声平台开发服务项目投标方案.docx
下载提示

1.本文档仅提供部分内容试读;

2.支付并下载文件,享受无限制查看;

3.本网站所提供的标准文本仅供个人学习、研究之用,未经授权,严禁复制、发行、汇编、翻译或网络传播等,侵权必究;

4.左侧添加客服微信获取帮助;

5.本文为word版本,可以直接复制编辑使用。


这个人很懒,什么都没留下
未认证用户 查看用户
该文档于 上传
推荐文档
×
精品标书制作
百人专家团队
擅长领域:
工程标 服务标 采购标
16852
已服务主
2892
中标量
1765
平台标师
扫码添加客服
客服二维码
咨询热线:192 3288 5147
公众号
微信客服
客服