文库 服务类投标方案 监理服务

梅河口市中心医院监理服务采购项目投标方案.docx

DOCX   839页   下载549   2025-09-05   浏览39   收藏54   点赞385   评分-   495472字   198.00

AI慧写标书

十分钟千页标书高效生成

温馨提示:当前文档最多只能预览 15 页,若文档总页数超出了 15 页,请下载原文档以浏览全部内容。
梅河口市中心医院监理服务采购项目投标方案.docx 第1页
梅河口市中心医院监理服务采购项目投标方案.docx 第2页
梅河口市中心医院监理服务采购项目投标方案.docx 第3页
梅河口市中心医院监理服务采购项目投标方案.docx 第4页
梅河口市中心医院监理服务采购项目投标方案.docx 第5页
梅河口市中心医院监理服务采购项目投标方案.docx 第6页
梅河口市中心医院监理服务采购项目投标方案.docx 第7页
梅河口市中心医院监理服务采购项目投标方案.docx 第8页
梅河口市中心医院监理服务采购项目投标方案.docx 第9页
梅河口市中心医院监理服务采购项目投标方案.docx 第10页
梅河口市中心医院监理服务采购项目投标方案.docx 第11页
梅河口市中心医院监理服务采购项目投标方案.docx 第12页
梅河口市中心医院监理服务采购项目投标方案.docx 第13页
梅河口市中心医院监理服务采购项目投标方案.docx 第14页
梅河口市中心医院监理服务采购项目投标方案.docx 第15页
剩余824页未读, 下载浏览全部

开通会员, 优惠多多

6重权益等你来

首次半价下载
折扣特惠
上传高收益
特权文档
AI慧写优惠
专属客服
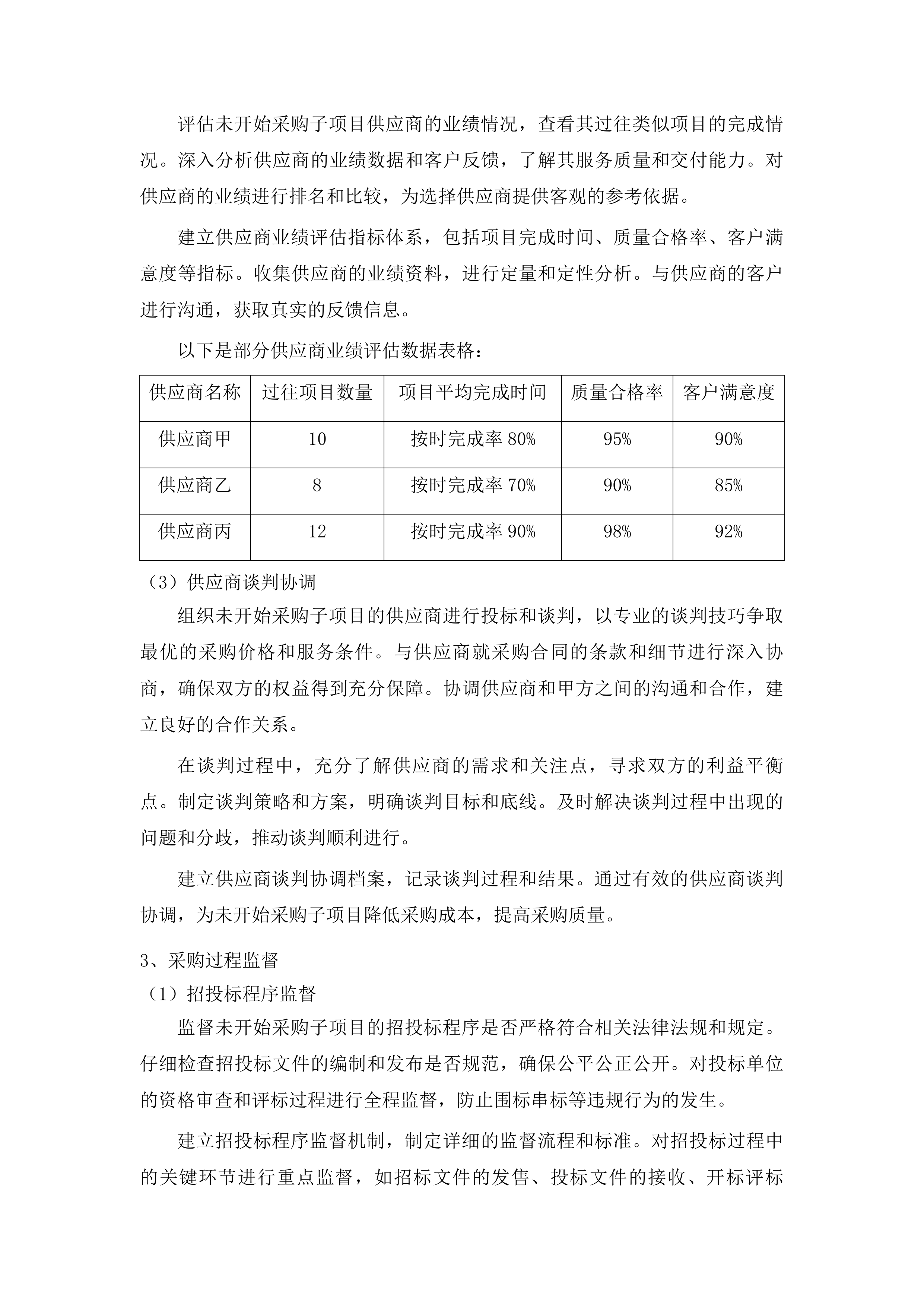
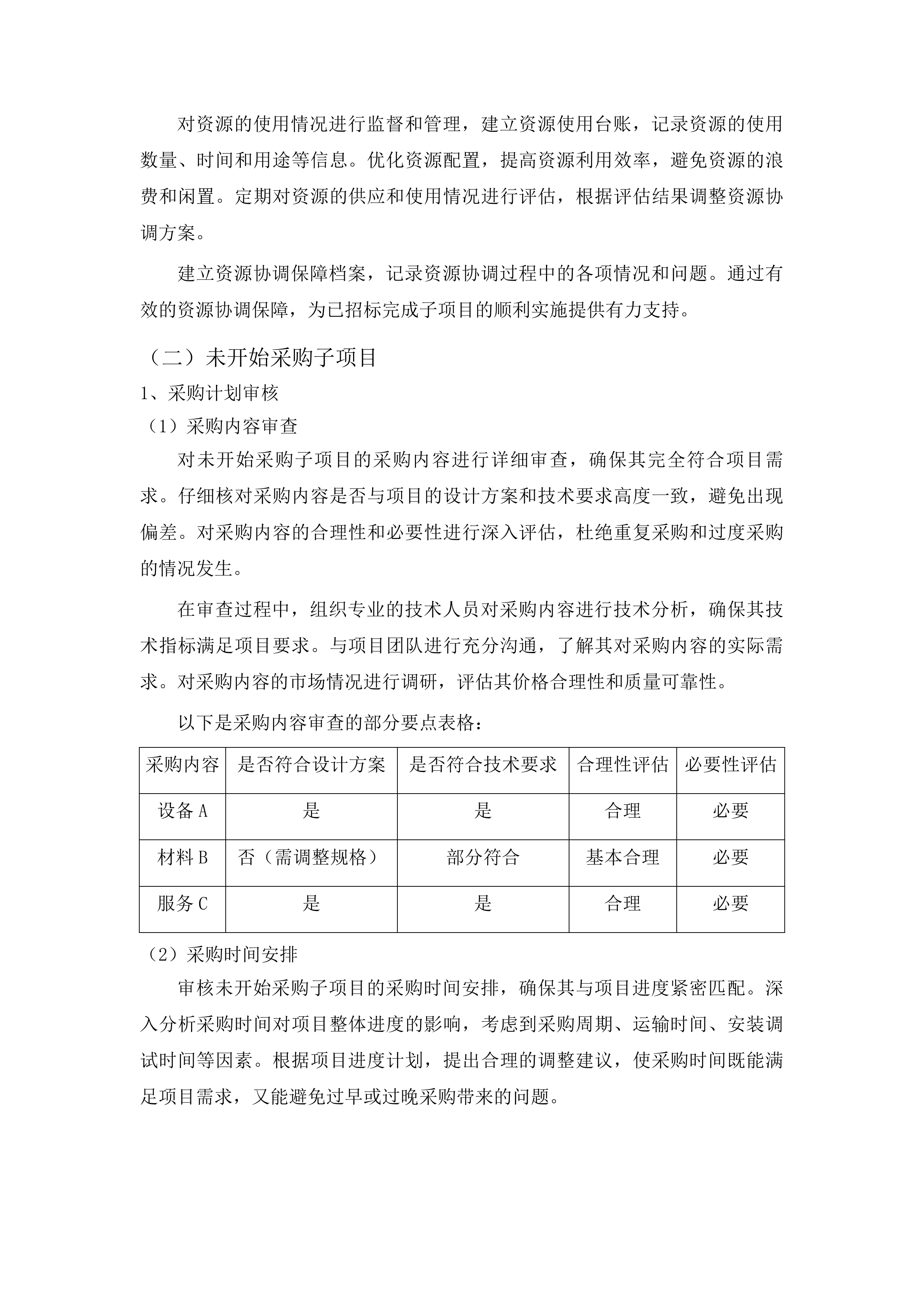
梅河口市中心医院监理服务采购项目投标方案 第一章 监理大纲 4 第一节 监理服务范围 4 一、 子项目覆盖范围 4 二、 项目阶段服务范围 21 三、 监理工作核心内容 42 第二节 项目各阶段监理工作 54 一、 实施前准备阶段监理 54 二、 实施阶段监理工作 71 三、 验收阶段监理内容 87 第三节 监理服务目标 93 一、 项目质量保障目标 93 二、 项目进度控制目标 105 三、 项目投资安全目标 114 四、 安全与协调目标 125 第四节 监理服务依据 137 一、 法律法规与标准规范 137 二、 项目合同与需求依据 159 三、 技术文档依据资料 169 第二章 监理服务质量控制措施 180 第一节 质量控制措施概念 180 一、 监理质量控制核心理念 180 二、 质量控制目标设定 195 第二节 质量控制要点 219 一、 承建单位文档审核 219 二、 软件开发质量把控 231 三、 硬件设备质量监管 244 四、 关键节点质量管控 258 第三节 各阶段质量控制措施 277 一、 实施前准备阶段质量控制 277 二、 实施阶段质量控制 283 三、 验收阶段质量控制 301 四、 质量持续改进机制 316 第三章 监理服务进度控制措施 323 第一节 监理计划要点 323 一、 项目阶段里程碑节点规划 323 二、 项目关键路径分析 336 三、 项目资源调配计划 346 四、 阶段性成果交付计划 362 第二节 进度控制措施 384 一、 进度计划审核确认机制 384 二、 项目实施进度跟踪方法 398 三、 进度偏差应对调整措施 411 四、 进度控制闭环管理 425 第三节 监理工作方法制度程序 444 一、 进度控制工作方法 444 二、 进度管理制度建设 458 三、 进度变更管理程序 470 四、 进度控制工作流程 489 第四章 监理服务信息安全管理 497 第一节 信息安全管理内容 497 一、 信息安全管理范围界定 497 二、 信息安全管理制度建设 514 三、 安全检查与应急响应 523 第二节 监理机构设置及岗位职责 536 一、 信息安全监理团队组建 536 二、 岗位职责清单制定 552 三、 监理团队能力保障 558 第三节 合同与信息管理方案 576 一、 合同信息安全条款管理 576 二、 信息文档管理规范 589 三、 监理文件管理机制 602 第五章 监理服务风险控制重点难点措施 619 第一节 风险控制措施 619 一、 技术风险识别评估 619 二、 管理风险应对机制 637 第二节 组织协调措施 652 一、 多方沟通协调机制 653 二、 问题闭环管理体系 665 第三节 重点难点分析 683 一、 项目重点内容管控 683 二、 实施难点突破策略 698 第六章 监理服务试验检测仪器设备 716 第一节 试验检测仪器设备清单 716 一、 网络测试仪 716 二、 服务器性能检测工具 724 三、 网络安全扫描设备 736 四、 数据存储检测设备 748 第二节 设备功能与用途说明 755 一、 网络测试仪功能用途 755 二、 服务器性能检测工具应用 765 三、 网络安全扫描设备功能 780 四、 数据存储检测设备用途 789 第三节 设备管理与使用保障 798 一、 设备保管责任制度 798 二、 定期维护保养计划 806 三、 使用登记管理制度 821 四、 故障处理响应机制 830 监理大纲 监理服务范围 子项目覆盖范围 已招标完成子项目 项目监理覆盖 方案审核监理 对已招标完成子项目的承建单位提交的各类方案、计划进行全面且详细的审核。深入分析方案是否严格符合国家及行业标准,同时考量其是否契合项目的整体要求与规划。明确方案中的质量控制关键节点,这些节点是后续监理工作的重要依据,关乎项目质量的保障。通过对方案的严格审核,确保项目从初始阶段就具备高质量实施的基础。 在审核过程中,不仅要关注方案的技术合理性,还要考虑其在实际操作中的可行性。对于不符合要求的部分,及时与承建单位沟通并要求其进行修改完善。对方案中的进度安排、资源配置等方面进行细致评估,为项目的顺利推进提供有力支持。 此外,建立完善的方案审核档案,记录审核过程中的各项细节与意见。这不仅有助于后续的监理工作追溯,也能为项目的整体管理提供重要参考。通过严谨的方案审核监理,为已招标完成子项目的成功实施奠定坚实基础。 方案审核监理 进度跟踪监理 实时跟踪已招标完成子项目的实施进度,将实际进度与计划进度进行精确对比。运用先进的项目管理工具和方法,确保进度数据的准确性和及时性。若发现进度滞后,立即要求承建单位对进度计划进行动态调整,制定切实可行的赶工措施,以保证项目按时完成。 定期向甲方汇报已招标子项目的进度情况,汇报内容包括项目的实际进展、已完成的工作任务、遇到的问题及解决方案等。提供详细的进度报告,以图表和文字相结合的方式,直观展示项目的进度状况。 建立有效的沟通机制,与承建单位保持密切联系,及时了解项目实施过程中的困难和需求。根据项目进度情况,合理调配资源,确保项目所需的人力、物力和财力得到及时供应。以下是进度跟踪监理的部分数据示例: 施工过程监理 时间区间 计划进度 实际进度 进度偏差 处理措施 第1-2周 完成基础工程的50% 完成基础工程的40% 滞后10% 增加施工人员,延长工作时间 第3-4周 完成主体结构的30% 完成主体结构的35% 提前5% 优化资源配置,加快后续工作 第5-6周 完成装修工程的20% 完成装修工程的15% 滞后5% 调整施工顺序,提高工作效率 质量验收监理 对已招标完成子项目的成果进行严格的质量验收,依据国家相关标准和合同要求,从多个维度进行全面检查。不仅要检查项目的外观质量,还要对其内在性能、功能实现等方面进行细致评估。协助甲方对已招标子项目的质量问题进行深入分析,制定切实可行的整改方案,并监督承建单位严格按照方案进行整改,确保最终成果符合质量要求。 在质量验收过程中,采用科学的检测方法和先进的检测设备,确保验收结果的准确性和可靠性。对验收过程中的各项数据和结果进行详细记录,建立完善的质量验收档案。对于关键环节和重要部位,进行重点检查和反复验证,确保质量万无一失。 出具已招标子项目的质量验收报告,报告内容包括验收的范围、标准、方法、结果以及存在的问题和整改情况等。该报告为项目的交付提供了重要依据,也是对项目质量的最终评估。通过严格的质量验收监理,保障已招标完成子项目的质量达到预期目标。 质量验收监理 质量监督管理 施工工艺监督 监督已招标完成子项目的施工工艺是否严格符合相关规范和标准。深入施工现场,对每一个施工环节进行细致检查,确保施工人员按照正确的工艺和流程进行操作。关注关键施工环节和质量控制点,如基础施工、主体结构施工、防水施工等,对这些环节进行重点监督,确保施工质量。 对于不符合施工工艺要求的情况,及时向承建单位提出明确的整改意见,并要求其立即停止违规操作。跟踪整改情况,确保问题得到彻底解决。定期组织施工工艺培训和技术交流活动,提高施工人员的工艺水平和质量意识。 建立施工工艺监督档案,记录监督过程中的各项情况和问题。通过持续的施工工艺监督,保证已招标完成子项目的施工质量符合标准要求,为项目的顺利交付奠定坚实基础。 质量问题处理 及时发现已招标完成子项目的质量问题,并以严谨的态度要求承建单位进行整改。建立快速响应机制,一旦发现质量问题,立即启动调查程序,深入分析问题产生的原因。根据问题的严重程度和性质,制定相应的整改方案,明确整改的目标、措施和时间节点。 跟踪质量问题的整改情况,定期对整改效果进行检查和评估。对于整改不到位的情况,加大监督力度,督促承建单位采取更有效的措施。对质量问题的处理结果进行全面评估,总结经验教训,为后续项目提供宝贵的参考。 建立质量问题处理台账,记录问题的发现时间、地点、性质、处理过程和结果等信息。通过有效的质量问题处理,不断提高已招标完成子项目的质量水平。 质量标准执行 确保已招标完成子项目的质量符合国家及行业相关标准。对承建单位的质量管理制度和措施进行严格审查,检查其是否建立了完善的质量管理体系。监督承建单位按照质量标准进行施工和管理,对施工过程中的原材料、构配件、设备等进行严格检验和验收,确保其质量符合要求。 定期对项目的质量状况进行评估,通过抽查、检验等方式,及时发现质量隐患。对不符合质量标准的情况进行严肃处理,采取罚款、停工整顿等措施,保障项目质量。加强与承建单位的沟通和协调,共同推动质量标准的有效执行。 建立质量标准执行监督机制,定期对监督情况进行总结和分析。通过严格的质量标准执行,确保已招标完成子项目的质量达到合格水平。 资源协调保障 进度跟踪把控 进度实时跟踪 建立已招标完成子项目的进度跟踪机制,运用信息化手段定期收集进度数据。采用项目管理软件对进度数据进行实时分析和处理,准确掌握项目的实际进展情况。对比实际进度与计划进度,及时发现进度偏差,并深入分析偏差产生的原因。 对进度跟踪情况进行全面分析和评估,根据分析结果为进度调整提供科学依据。制定合理的进度调整方案,包括调整资源配置、优化施工顺序、增加施工人员等措施。定期召开进度协调会,与承建单位、甲方等相关方沟通进度情况,共同解决进度问题。 建立进度跟踪档案,记录进度数据、分析结果和调整措施等信息。通过持续的进度实时跟踪,确保已招标完成子项目的进度在可控范围内,实现项目的按时交付。 滞后原因分析 深入分析已招标完成子项目进度滞后的原因,从人员、设备、材料、环境等多个方面进行全面排查。若发现是人员不足导致的进度滞后,与承建单位协商增加施工人员;若因设备故障影响进度,督促承建单位及时维修或更换设备。针对不同的原因制定相应的解决方案,确保进度得到有效控制。 与承建单位共同探讨解决进度滞后问题的措施,充分听取承建单位的意见和建议。建立进度滞后问题处理机制,明确责任人和处理流程。对解决进度滞后问题的效果进行跟踪和评估,及时调整解决方案。 建立进度滞后原因分析档案,记录分析过程和解决方案。通过深入的滞后原因分析和有效的解决措施,推动已招标完成子项目的顺利进展。 资源协调保障 协调已招标完成子项目所需的各类资源,包括人力、物力和财力。与承建单位、供应商等相关方建立良好的沟通协调机制,及时了解资源需求情况。根据项目进度计划,合理安排资源的供应时间和数量,确保资源的及时供应,避免因资源短缺导致进度延误。 对资源的使用情况进行监督和管理,建立资源使用台账,记录资源的使用数量、时间和用途等信息。优化资源配置,提高资源利用效率,避免资源的浪费和闲置。定期对资源的供应和使用情况进行评估,根据评估结果调整资源协调方案。 建立资源协调保障档案,记录资源协调过程中的各项情况和问题。通过有效的资源协调保障,为已招标完成子项目的顺利实施提供有力支持。 未开始采购子项目 采购计划审核 采购内容审查 对未开始采购子项目的采购内容进行详细审查,确保其完全符合项目需求。仔细核对采购内容是否与项目的设计方案和技术要求高度一致,避免出现偏差。对采购内容的合理性和必要性进行深入评估,杜绝重复采购和过度采购的情况发生。 在审查过程中,组织专业的技术人员对采购内容进行技术分析,确保其技术指标满足项目要求。与项目团队进行充分沟通,了解其对采购内容的实际需求。对采购内容的市场情况进行调研,评估其价格合理性和质量可靠性。 以下是采购内容审查的部分要点表格: 采购内容 是否符合设计方案 是否符合技术要求 合理性评估 必要性评估 设备A 是 是 合理 必要 材料B 否(需调整规格) 部分符合 基本合理 必要 服务C 是 是 合理 必要 采购时间安排 审核未开始采购子项目的采购时间安排,确保其与项目进度紧密匹配。深入分析采购时间对项目整体进度的影响,考虑到采购周期、运输时间、安装调试时间等因素。根据项目进度计划,提出合理的调整建议,使采购时间既能满足项目需求,又能避免过早或过晚采购带来的问题。 协调采购方和使用方的时间需求,组织双方进行沟通和协商。建立采购时间协调机制,及时解决时间安排上的矛盾和问题。定期对采购时间安排进行评估和调整,确保其始终符合项目进度要求。 通过科学的采购时间安排审核,保障未开始采购子项目的顺利进行,为项目的按时交付提供有力支持。 采购预算评估 评估未开始采购子项目的采购预算,确保其在合理范围内。仔细分析采购预算的构成和合理性,审查各项费用的计算依据和标准。检查是否存在预算过高或过低的情况,过高的预算可能导致资源浪费,过低的预算则可能影响采购质量。 对采购市场进行充分调研,了解同类产品和服务的价格水平。根据市场行情和项目实际需求,提出控制采购预算的建议。与采购方和承建单位进行沟通,共同商讨降低成本的措施,如优化采购方案、选择性价比高的产品等。 建立采购预算评估档案,记录评估过程和建议。通过严格的采购预算评估,有效控制采购成本,提高项目的经济效益。 供应商选择协助 供应商资质审核 审核未开始采购子项目供应商的资质证书和相关证明文件,确保其合法合规。仔细检查供应商的生产能力、技术水平和质量管理体系,评估其供货能力。对供应商的信誉和口碑进行深入调查,了解其在行业内的评价和客户反馈。 建立供应商资质审核标准和流程,对供应商进行全面评估。实地考察供应商的生产基地和办公场所,了解其实际运营情况。要求供应商提供业绩案例和客户证明,验证其能力和信誉。 对于不符合资质要求的供应商,坚决予以淘汰。通过严格的供应商资质审核,筛选出优质的供应商,为未开始采购子项目的顺利进行提供保障。 供应商业绩评估 评估未开始采购子项目供应商的业绩情况,查看其过往类似项目的完成情况。深入分析供应商的业绩数据和客户反馈,了解其服务质量和交付能力。对供应商的业绩进行排名和比较,为选择供应商提供客观的参考依据。 建立供应商业绩评估指标体系,包括项目完成时间、质量合格率、客户满意度等指标。收集供应商的业绩资料,进行定量和定性分析。与供应商的客户进行沟通,获取真实的反馈信息。 以下是部分供应商业绩评估数据表格: 供应商名称 过往项目数量 项目平均完成时间 质量合格率 客户满意度 供应商甲 10 按时完成率80% 95% 90% 供应商乙 8 按时完成率70% 90% 85% 供应商丙 12 按时完成率90% 98% 92% 供应商谈判协调 组织未开始采购子项目的供应商进行投标和谈判,以专业的谈判技巧争取最优的采购价格和服务条件。与供应商就采购合同的条款和细节进行深入协商,确保双方的权益得到充分保障。协调供应商和甲方之间的沟通和合作,建立良好的合作关系。 在谈判过程中,充分了解供应商的需求和关注点,寻求双方的利益平衡点。制定谈判策略和方案,明确谈判目标和底线。及时解决谈判过程中出现的问题和分歧,推动谈判顺利进行。 建立供应商谈判协调档案,记录谈判过程和结果。通过有效的供应商谈判协调,为未开始采购子项目降低采购成本,提高采购质量。 采购过程监督 招投标程序监督 监督未开始采购子项目的招投标程序是否严格符合相关法律法规和规定。仔细检查招投标文件的编制和发布是否规范,确保公平公正公开。对投标单位的资格审查和评标过程进行全程监督,防止围标串标等违规行为的发生。 建立招投标程序监督机制,制定详细的监督流程和标准。对招投标过程中的关键环节进行重点监督,如招标文件的发售、投标文件的接收、开标评标等。及时发现和纠正招投标过程中的不规范行为,保障招投标活动的正常进行。 定期向甲方汇报招投标程序监督情况,提供详细的监督报告。通过严格的招投标程序监督,为未开始采购子项目选择优质的供应商,确保采购项目的顺利实施。 采购过程监督 合同签订审查 审查未开始采购子项目的采购合同条款,确保合同内容完整、明确、合法。仔细检查合同中的采购内容、价格、交货期、质量标准等条款是否符合双方的约定。对合同的签订过程进行监督,确保双方签字盖章手续齐全。 组织专业的法律人员对合同进行审核,避免合同中存在法律风险和漏洞。与采购方和供应商进行沟通,解释合同条款的含义和要求。建立合同签订审查档案,记录审查过程和意见。 在合同签订后,跟踪合同的执行情况,及时解决合同履行过程中出现的问题。通过严格的合同签订审查,保障未开始采购子项目的合同权益,为项目的顺利推进提供法律保障。 付款流程管理 管理未开始采购子项目的付款流程,确保付款符合合同约定和财务制度。严格审核供应商提交的付款申请和相关凭证,检查是否满足付款条件。监督付款的及时性和准确性,避免出现拖欠货款等问题。 建立付款流程管理制度,明确付款的审批流程和权限。定期对付款情况进行检查和核对,确保付款记录的准确性。与财务部门和供应商保持密切沟通,及时处理付款过程中的问题。 通过有效的付款流程管理,保障未开始采购子项目的资金安全和供应商的合法权益,促进项目的顺利进行。 肿瘤中心改造子项目 方案设计审核 功能布局审查 对肿瘤中心改造子项目的功能布局进行详细审查,全面考量各功能区域的划分是否合理。深入分析功能布局是否充分满足肿瘤患者的就医流程和医护人员的工作需求。对功能布局的合理性和流畅性进行深入评估,提出切实可行的优化建议。 在审查过程中,结合医院的实际运营情况和未来发展规划,对功能布局进行综合分析。与医院的管理团队、医护人员和患者代表进行沟通,听取他们的意见和建议。运用专业的设计软件和工具,对功能布局进行模拟和优化。 通过严格的功能布局审查,确保肿瘤中心改造子项目的功能布局科学合理,为患者提供更加便捷、高效的就医环境。 功能布局审查 装修风格评估 装修风格评估 评估肿瘤中心改造子项目的装修风格是否符合医院的整体形象和患者的心理需求。检查装修风格是否注重人性化设计,营造温馨舒适的就医环境。对装修风格的色彩搭配和材料选择进行严格审查,确保安全环保。 了解医院的文化特色和品牌形象,将其融入到装修风格的设计中。关注患者的心理感受和需求,选择合适的色彩和装饰元素,缓解患者的紧张情绪。对装修材料的质量和环保性能进行检测,确保符合相关标准。 建立装修风格评估档案,记录评估过程和建议。通过科学的装修风格评估,为肿瘤中心改造子项目打造一个既符合医院形象又满足患者需求的装修环境。 设备配置审核 审核肿瘤中心改造子项目的设备配置方案,确保设备的选型和数量合理。仔细检查设备配置是否满足肿瘤诊断、治疗和护理的需求。对设备的性能和质量进行全面评估,选择性价比高的设备。 组织专业的医疗设备专家对设备配置方案进行审核,根据医院的实际需求和发展规划,提出合理的调整建议。了解市场上各类设备的性能和价格情况,进行对比和分析。与设备供应商进行沟通,获取详细的产品信息和技术支持。 建立设备配置审核档案,记录审核过程和意见。通过严格的设备配置审核,为肿瘤中心改造子项目提供优质、适用的设备保障。 施工过程监理 施工进度监督 实时跟踪肿瘤中心改造子项目的施工进度,将实际进度与计划进度进行精确对比。运用先进的项目管理工具和技术,确保进度数据的及时准确获取。若发现进度滞后,立即要求施工单位对施工计划进行动态调整,制定切实可行的赶工措施,确保项目按时交付。 定期向甲方汇报施工进度情况,汇报内容包括项目的实际进展、已完成的工作任务、遇到的问题及解决方案等。提供详细的进度报告,以图表和文字相结合的方式,直观展示项目的进度状况。 建立有效的沟通机制,与施工单位保持密切联系,及时了解项目实施过程中的困难和需求。根据项目进度情况,合理调配资源,确保项目所需的人力、物力和财力得到及时供应。通过严格的施工进度监督,保障肿瘤中心改造子项目的按时完成。 施工工艺检查 检查肿瘤中心改造子项目的施工工艺是否符合相关规范和标准。深入施工现场,对每一个施工环节进行细致检查,确保施工人员按照正确的工艺和流程进行操作。关注关键施工环节和质量控制点,如基础施工、主体结构施工、防水施工等,对这些环节进行重点监督,确保施工质量。 对于不符合施工工艺要求的情况,及时向施工单位提出明确的整改意见,并要求其立即停止违规操作。跟踪整改情况,确保问题得到彻底解决。定期组织施工工艺培训和技术交流活动,提高施工人员的工艺水平和质量意识。 建立施工工艺检查档案,记录检查过程中的各项情况和问题。通过持续的施工工艺检查,保证肿瘤中心改造子项目的施工质量符合标准要求,为项目的顺利交付奠定坚实基础。 安全环保管理 监督肿瘤中心改造子项目施工现场的安全管理和环境保护措施。检查施工单位是否制定并执行了完善的安全管理制度和应急预案。对施工现场的粉尘、噪音和废弃物等进行监测和控制,避免对周边环境造成污染。 定期组织安全检查和环保检查,对发现的安全隐患和环境问题及时要求施工单位进行整改。加强对施工人员的安全教育和培训,提高他们的安全意识和环保意识。建立安全环保管理档案,记录检查情况和整改结果。 通过有效的安全环保管理,为肿瘤中心改造子项目创造一个安全、环保的施工环境,保障施工人员和周边居民的健康和安全。 验收交付把关 质量验收检查 对肿瘤中心改造子项目的施工质量进行全面检查,依据相关标准和合同要求进行严格验收。检查装修工程的质量、设备的安装调试情况和系统的运行效果。对发现的质量问题进行及时记录和整改,确保改造项目的质量符合要求。 在验收过程中,组织专业的验收团队,包括建筑工程师、设备工程师、质量检测人员等。采用科学的检测方法和先进的检测设备,确保验收结果的准确性和可靠性。对验收过程中的各项数据和结果进行详细记录,建立完善的质量验收档案。 对于整改后的项目,进行再次验收,直至达到合格标准。通过严格的质量验收检查,保障肿瘤中心改造子项目的施工质量,为患者提供一个安全、舒适的就医环境。 功能测试评估 对肿瘤中心改造子项目的各项功能进行全面测试评估,确保其满足使用需求。检查各功能区域的使用情况、设备的性能和系统的稳定性。对功能测试中发现的问题进行深入分析和及时解决,提高改造项目的实用性。 制定详细的功能测试方案,明确测试的内容、方法和标准。组织专业的测试人员进行测试,确保测试结果的准确性和可靠性。收集测试数据,进行统计和分析,评估改造项目的功能实现程度。 以下是部分功能测试评估数据表格: 功能区域 测试项目 测试结果 问题分析 解决方案 诊断区域 设备运行稳定性 良好 无 无 治疗区域 温度控制精度 部分偏差 温控系统设置问题 调整温控系统参数 护理区域 呼叫系统响应时间 正常 无 无 交付手续办理 协助甲方办理肿瘤中心改造子项目的验收交付手续,确保手续齐全合法。整理和归档改造项目的相关资料,包括设计文件、施工图纸、验收报告等。向甲方提交详细的验收交付报告,标志着改造项目正式交付使用。 在办理交付手续过程中,与甲方、施工单位等相关方密切沟通,协调解决手续办理过程中出现的问题。对资料的完整性和准确性进行审核,确保资料符合归档要求。建立交付手续办理档案,记录办理过程中的各项情况和文件。 通过规范的交付手续办理,保障肿瘤中心改造子项目的顺利交付和使用,为医院的正常运营提供有力支持。 信息化建设子项目 系统方案审查 技术架构评估 对信息化建设子项目的技术架构进行全面评估,确保其合理性和先进性。深入检查技术架构是否采用了成熟的技术和标准,是否具备良好的扩展性和兼容性。对技术架构的性能和可靠性进行详细分析,提出针对性的改进建议。 组织专业的技术团队对技术架构进行评估,运用专业的工具和方法进行模拟和测试。与行业内的专家进行交流和咨询,获取最新的技术趋势和发展动态。根据评估结果,制定技术架构优化方案,提高系统的性能和稳定性。 建立技术架构评估档案,记录评估过程和建议。通过科学的技术架构评估,为信息化建设子项目打造一个坚实的技术基础。 功能模块设计 审查信息化建设子项目的功能模块设计,确保其满足业务需求。仔细检查功能模块的完整性和实用性,是否涵盖了肿瘤中心的各项业务流程。对功能模块的设计进行优化,提高系统的易用性和用户体验。 与肿瘤中心的业务部门进行深入沟通,了解他们的实际需求和业务流程。运用先进的设计理念和方法,对功能模块进行重新设计和优化。组织用户进行功能模块的试用和反馈,根据用户的意见和建议进行改进。 建立功能模块设计审查档案,记录审查过程和意见。通过严格的功能模块设计审查,为信息化建设子项目提供一个功能完善、实用易用的系统。 数据安全保障 评估信息化建设子项目的数据安全设计,确保数据的保密性、完整性和可用性。检查数据安全措施是否符合国家相关法律法规和行业标准。对数据安全风险进行深入分析和评估,提出相应的防范措施。 组织专业的数据安全专家对数据安全设计进行评估,运用先进的安全检测工具和技术进行漏洞扫描和风险评估。制定数据安全管理制度和应急预案,加强对数据的保护和管理。定期进行数据安全培训和演练,提高员工的数据安全意识。 建立数据安全保障档案,记录评估过程和防范措施。通过有效的数据安全保障,为信息化建设子项目的数据安全提供可靠的保障。 项目实施监理 项目进度跟踪 实时跟踪信息化建设子项目的实施进度,将实际进度与计划进度进行精确对比。运用项目管理软件和工具,确保进度数据的及时准确获取。若发现进度滞后,立即要求承建单位对项目计划进行动态调整,制定切实可行的赶工措施,确保系统按时上线。 定期向甲方汇报项目进度情况,汇报内容包括项目的实际进展、已完成的工作任务、遇到的问题及解决方案等。提供详细的进度报告,以图表和文字相结合的方式,直观展示项目的进度状况。 建立有效的沟通机制,与承建单位保持密切联系,及时了解项目实施过程中的困难和需求。根据项目进度情况,合理调配资源,确保项目所需的人力、物力和财力得到及时供应。通过严格的项目进度跟踪,保障信息化建设子项目的按时完成。 项目质量监督 监督信息化建设子项目的实施质量,确保其符合相关标准和要求。检查系统开发的代码质量、测试结果和文档完整性。对发现的质量问题进行及时整改,保证系统的稳定性和可靠性。 建立质量监督机制,制定详细的质量检查标准和流程。定期对项目进行质量检查,采用代码审查、测试用例执行等方法进行全面检测。对质量问题进行分类和分析,制定相应的整改措施。 加强与承建单位的沟通和协调,督促其落实质量整改措施。建立质量监督档案,记录质量检查情况和整改结果。通过严格的项目质量监督,为信息化建设子项目提供高质量的系统保障。 项目安全管理 对信息化建设子项目的实施过程进行全面安全管理,确保数据安全和系统稳定。检查承建单位的安全管理制度和措施是否落实到位。对安全风险进行实时监测和预警,及时采取防范措施。 建立安全管理体系,制定详细的安全管理策略和应急预案。定期对项目进行安全检查,包括网络安全、数据安全、系统安全等方面。对发现的安全隐患及时进行整改,消除安全风险。 加强对项目团队成员的安全教育和培训,提高他们的安全意识和应急处理能力。建立安全管理档案,记录安全管理过程中的各项情况和问题。通过有效的项目安全管理,为信息化建设子项目的顺利实施提供安全保障。 系统验收评估 功能测试验收 对信息化建设子项目的系统功能进行全面测试,确保其满足业务需求。检查系统的各项功能是否正常运行,是否符合设计要求。对功能测试中发现的问题进行详细记录和整改,确保系统的功能完整性。 制定详细的功能测试方案,明确测试的内容、方法和标准。组织专业的测试人员进行测试,采用黑盒测试、白盒测试等方法进行全面检测。对测试结果进行统计和分析,评估系统的功能实现程度。 与业务部门进行沟通,听取他们对系统功能的意见和建议。对发现的问题进行分类和分析,制定相应的整改措施。建立功能测试验收档案,记录测试过程和整改结果。通过严格的功能测试验收,为信息化建设子项目提供一个功能完善、满足业务需求的系统。 性能评估优化 对信息化建设子项目的系统性能进行全面评估,确保其稳定性和响应速度。检查系统在高并发情况下的性能表现,是否满足业务需求。对性能问题进行深入分析和优化,提高系统的运行效率。 运用专业的性能测试工具和技术,对系统进行压力测试和性能监测。收集性能数据,进行统计和分析,找出系统的性能瓶颈。根据分析结果,制定性能优化方案,包括硬件升级、软件优化等措施。 对优化后的系统进行再次测试,验证性能优化效果。建立性能评估优化档案,记录评估过程和优化结果。通过科学的性能评估优化,为信息化建设子项目提供一个高效、稳定的系统。 安全审查报告 对信息化建设子项目的系统安全进行全面审查,确保数据安全和系统稳定。仔细检查系统的安全漏洞和风险,是否采取了有效的防范措施。出具详细的系统安全审查报告,为系统的安全运行提供有力保障。 组织专业的安全审查团队,运用先进的安全检测工具和技术进行漏洞扫描和风险评估。对发现的安全问题进行分类和分析,提出相应的整改建议。与承建单位进行沟通,督促其落实整改措施。 建立安全审查档案,记录审查过程和结果。定期对系统进行安全复查,确保安全问题得到彻底解决。通过严格的安全审查报告,为信息化建设子项目的系统安全提供可靠的保障。 项目阶段服务范围 实施前准备阶段 方案计划审核 审核合理性 从项目整体架构、流程设计等多方面综合判断方案计划是否合理。分析方案计划中的资源分配是否均衡、合理,确保人力、物力等资源得到有效利用。审查计划的时间安排是否符合项目实际进度要求,避免出现时间过长或过短的情况。评估方案计划对可能出现的风险是否有应对措施,确保项目能够在遇到风险时及时化解,保障项目顺利推进。 在审核过程中,会仔细研究项目的各个环节,确保方案计划的科学性和可行性。同时,会结合以往项目经验,对方案计划进行全面评估,提出合理的改进建议。此外,还会与甲方和承建单位进行充分沟通,了解他们的需求和期望,确保方案计划能够满足各方的要求。 通过审核合理性,能够为项目的顺利实施奠定坚实的基础。只有方案计划合理可行,才能确保项目在实施过程中避免出现不必要的问题,提高项目的成功率。因此,会严格按照相关标准和规范,对方案计划进行审核,确保其符合项目的实际情况。 明确关键节点 识别项目质量控制的关键环节和时间点,这对于确保项目质量至关重要。会与甲方和承建单位共同确定关键节点的验收标准,明确各方的责任和义务。制定关键节点的监控计划和措施,确保能够及时发现并解决问题。跟踪关键节点的执行情况,确保项目按照计划顺利进行。 在明确关键节点的过程中,会对项目的各个阶段进行深入分析,找出对项目质量影响较大的环节和时间点。同时,会与相关方进行充分沟通,确保关键节点的确定符合各方的利益和要求。此外,还会建立相应的监控机制,对关键节点的执行情况进行实时跟踪和监控。 通过明确关键节点,能够有效地控制项目质量,提高项目的成功率。只有确保关键节点的顺利完成,才能保证项目整体质量达到预期目标。因此,会高度重视关键节点的管理,确保其得到有效落实。 提出优化建议 根据专业知识和经验,为方案计划提供改进方向。结合项目特点和需求,提出针对性的优化措施,以提高项目的效率和质量。与相关方沟通优化建议,确保其可行性和有效性。跟踪优化建议的实施情况,评估其效果。 在提出优化建议的过程中,会对方案计划进行全面分析,找出存在的问题和不足之处。同时,会参考行业内的先进经验和做法,提出具有创新性和前瞻性的优化建议。此外,还会与甲方和承建单位进行充分沟通,确保优化建议能够得到他们的认可和支持。 通过提出优化建议,能够不断完善方案计划,提高项目的竞争力。只有不断优化和改进,才能使项目在激烈的市场竞争中立于不败之地。因此,会持续关注方案计划的实施情况,及时提出优化建议,为项目的成功实施提供有力保障。 符合标准规范 检查方案计划是否符合国家法律法规和行业标准,确保项目的合法性和规范性。确保方案计划遵循信息系统工程建设和监理的相关规范,保证项目的质量和安全。审查方案计划中的技术指标和参数是否符合要求,避免出现技术风险。督促承建单位对不符合标准规范的部分进行整改,确保项目符合相关要求。 在检查过程中,会严格按照国家和行业的相关标准和规范进行审查,确保方案计划的每一个细节都符合要求。同时,会与相关部门和机构进行沟通和协调,获取最新的标准和规范信息,确保项目始终处于合规状态。此外,还会建立相应的监督机制,对承建单位的整改情况进行跟踪和检查。 通过符合标准规范,能够提高项目的质量和可靠性,降低项目的风险。只有确保项目符合相关标准和规范,才能为项目的顺利实施提供有力保障。因此,会高度重视标准规范的执行,确保项目始终符合要求。 需求确认参与 需求确认参与 确保需求准确 深入了解甲方的业务流程和需求背景,这是确保需求准确的基础。与甲方和承建单位进行充分沟通,澄清需求细节,避免出现误解和歧义。对需求进行分析和验证,确保其可实现性,避免提出不切实际的需求。及时发现并纠正需求中的错误和遗漏,确保需求的完整性和准确性。 在确保需求准确的过程中,会采用多种方法和手段,如问卷调查、访谈、实地考察等,全面了解甲方的需求。同时,会对需求进行分类和整理,建立需求文档,确保需求的清晰和明确。此外,还会与甲方和承建单位进行多次沟通和确认,确保需求得到各方的认可和支持。 通过确保需求准确,能够为项目的顺利实施提供有力保障。只有需求准确无误,才能保证项目的质量和效果符合甲方的期望。因此,会高度重视需求确认工作,确保需求的准确性和完整性。 协调沟通工作 搭建甲方与承建单位之间的沟通桥梁,促进信息共享,提高工作效率。及时传递双方的意见和要求,解决沟通障碍,确保双方能够顺畅地交流。组织需求沟通会议,确保沟通的有效性和高效性,及时解决需求方面的问题。协调双方在需求理解上的分歧,达成共识,确保项目能够按照双方的意愿顺利进行。 在协调沟通工作中,会充分发挥协调人的作用,积极主动地与甲方和承建单位进行沟通和协调。同时,会建立有效的沟通机制,如定期会议、报告制度等,确保信息的及时传递和共享。此外,还会注重沟通技巧和方法,提高沟通的效果和质量。 通过协调沟通工作,能够加强甲方与承建单位之间的合作,提高项目的成功率。只有双方能够密切配合,才能共同完成项目的目标。因此,会高度重视协调沟通工作,确保项目的顺利进行。 审核需求文档 检查需求文档的格式和内容是否规范,确保文档的可读性和可维护性。审核需求文档是否涵盖了所有必要的功能和性能要求,避免出现遗漏和不足。验证需求文档中的需求是否清晰、明确、无歧义,确保需求能够被准确理解和实现。对需求文档进行版本管理,确保其一致性和可追溯性,方便后续的维护和管理。 在审核需求文档时,会制定详细的审核标准和流程,确保审核工作的科学性和规范性。同时,会组织专业人员对需求文档进行审核,确保审核结果的准确性和可靠性。此外,还会与甲方和承建单位进行充分沟通,及时解决审核过程中发现的问题。 通过审核需求文档,能够提高需求文档的质量,为项目的顺利实施提供有力保障。只有需求文档准确无误,才能保证项目的质量和效果符合甲方的期望。因此,会高度重视需求文档的审核工作,确保需求文档的质量。 项目成果需求核对 参与评审会议 提前准备评审材料,熟悉需求文档和相关背景信息,确保在评审会议上能够准确地表达自己的意见和建议。在评审会议上,客观公正地提出意见和建议,为项目的优化和改进提供参考。记录评审会议的讨论内容和决议,确保决议得到落实,避免出现遗漏和偏差。跟踪需求评审的结果,督促相关方对问题进行整改,确保需求得到有效解决。 在参与评审会议时,会积极参与讨论,充分发表自己的观点和看法。同时,会认真听取其他参会人员的意见和建议,尊重他人的观点和想法。此外,还会及时记录评审会议的重要内容,确保会议的决议能够得到有效执行。 通过参与评审会议,能够提高项目的质量和效率,为项目的成功实施提供有力保障。只有充分发挥评审会议的作用,才能及时发现和解决项目中存在的问题。因此,会高度重视评审会议的参与,确保评审会议的效果和质量。 系统设计评审 系统设计评审 评估设计方案 从系统性能、可靠性、可维护性等方面对设计方案进行全面评估,确保系统能够满足项目的需求和要求。分析设计方案的技术架构是否合理,是否具有扩展性,以适应未来业务的发展和变化。审查设计方案的安全性措施是否到位,确保系统的信息安全和数据安全。评估设计方案的成本效益,确保其符合项目预算,避免出现成本过高的情况。 在评估设计方案时,会采用多种方法和手段,如模拟测试、性能分析、安全评估等,对设计方案进行全面评估。同时,会组织专业人员对设计方案进行评审,确保评估结果的准确性和可靠性。此外,还会与甲方和承建单位进行充分沟通,及时解决评估过程中发现的问题。 通过评估设计方案,能够选择最优的设计方案,为项目的成功实施提供有力保障。只有设计方案合理可行,才能保证系统的质量和性能符合项目的要求。因此,会高度重视设计方案的评估工作,确保设计方案的质量。 检查需求匹配 对照需求文档,检查设计方案是否实现了所有需求,确保设计方案与需求文档的一致性。验证设计方案的功能和性能是否满足甲方的实际需求,避免出现功能缺失或性能不足的情况。确保设计方案在用户体验和操作流程上符合需求要求,提高用户的满意度和使用效率。对设计方案中与需求不符的部分提出整改建议,确保设计方案能够满足需求。 在检查需求匹配时,会制定详细的检查标准和流程,确保检查工作的科学性和规范性。同时,会组织专业人员对设计方案进行检查,确保检查结果的准确性和可靠性。此外,还会与甲方和承建单位进行充分沟通,及时解决检查过程中发现的问题。 通过检查需求匹配,能够保证设计方案符合项目的需求和要求,为项目的成功实施提供有力保障。只有设计方案与需求文档一致,才能保证系统的功能和性能符合甲方的期望。因此,会高度重视需求匹配的检查工作,确保设计方案的质量。 提出专业意见 根据专业知识和经验,对系统架构和技术选型提出建议,为项目的技术实现提供指导。评估不同技术方案的优缺点,为甲方提供决策参考,帮助甲方选择最适合项目的技术方案。关注行业技术发展趋势,提出创新性的设计思路,提高项目的技术水平和竞争力。与相关方沟通专业意见,确保其被理解和采纳,为项目的顺利实施提供支持。 在提出专业意见时,会充分考虑项目的实际情况和需求,结合行业的发展趋势和技术创新,提出具有前瞻性和实用性的建议。同时,会与甲方和承建单位进行充分沟通,确保专业意见能够得到他们的认可和支持。此外,还会建立相应的沟通机制,及时跟踪专业意见的采纳情况。 通过提出专业意见,能够为项目的技术实现提供有力支持,提高项目的质量和效率。只有充分发挥专业人员的作用,才能为项目的成功实施提供保障。因此,会高度重视专业意见的提出,确保项目的技术水平和竞争力。 建议类型 具体建议 理由 系统架构 采用分层架构 提高系统的可维护性和扩展性 技术选型 选择成熟稳定的技术 降低技术风险 设计思路 引入微服务架构 提高系统的灵活性和响应速度 完善设计方案 协助甲方和承建单位对设计方案进行优化和改进,提高设计方案的质量和可行性。跟踪设计方案的修改过程,确保修改符合要求,避免出现不合理的修改。组织相关方对修改后的设计方案进行再次评审,确保设计方案的合理性和有效性。推动设计方案的最终确定,为项目实施做好准备,确保项目能够按时启动。 在完善设计方案时,会与甲方和承建单位密切合作,共同探讨设计方案的优化方向和改进措施。同时,会建立相应的监督机制,对设计方案的修改过程进行跟踪和检查。此外,还会组织专业人员对修改后的设计方案进行评审,确保设计方案的质量。 通过完善设计方案,能够为项目的实施提供有力保障。只有设计方案完善合理,才能保证项目的顺利进行。因此,会高度重视设计方案的完善工作,确保设计方案的质量。 项目实施阶段 软件开发监理 进度跟踪监控 制定软件开发进度监控计划,明确监控节点和方法,确保能够及时掌握软件开发的进度情况。定期检查开发进度,与计划进度进行对比分析,及时发现进度偏差。及时发现进度偏差,并要求承建单位采取措施进行调整,确保项目能够按时完成。对开发进度进行动态管理,根据实际情况及时调整监控计划和措施,确保项目进度可控。 在进度跟踪监控过程中,会建立完善的进度监控体系,采用多种监控方法和手段,如定期汇报、现场检查、里程碑监控等,全面掌握软件开发的进度情况。同时,会加强与承建单位的沟通和协调,及时了解开发过程中遇到的问题和困难,并提供必要的支持和帮助。此外,还会定期向甲方汇报项目进度情况,让甲方及时了解项目的进展。 通过进度跟踪监控,能够确保软件开发项目按时完成,提高项目的成功率。只有及时发现和解决进度问题,才能保证项目能够按照计划顺利进行。因此,会高度重视进度跟踪监控工作,确保项目进度可控。 质量控制措施 建立软件开发质量控制体系,明确质量标准和检验流程,确保软件开发过程中的每一个环节都符合质量要求。对软件开发过程中的代码编写、测试等环节进行质量检查,及时发现和纠正质量问题。要求承建单位进行软件单元测试、集成测试等,确保软件质量。对发现的质量问题及时督促承建单位进行整改,确保软件质量符合要求。 在质量控制措施实施过程中,会制定详细的质量控制计划和检验标准,加强对软件开发过程的监督和管理。同时,会组织专业人员对软件进行质量评估和测试,确保软件的功能和性能符合要求。此外,还会与承建单位建立良好的沟通机制,及时反馈质量问题,并督促其进行整改。 通过质量控制措施,能够提高软件开发的质量,确保软件能够满足项目的需求和要求。只有严格控制软件质量,才能保证项目的成功实施。因此,会高度重视质量控制措施的实施,确保软件质量符合要求。 检验测试协助 协助甲方制定软件检验和测试方案,明确测试内容和方法,确保测试工作的科学性和规范性。参与软件测试工作,对测试结果进行审核和评估,确保测试结果的准确性和可靠性。督促承建单位对测试中发现的问题进行修复和优化,确保软件质量。协助甲方对软件进行验收,确保软件满足需求和标准,为项目的交付提供保障。 在检验测试协助过程中,会与甲方和承建单位密切合作,共同制定测试方案和计划。同时,会组织专业人员对软件进行测试和评估,提供专业的意见和建议。此外,还会建立有效的沟通机制,及时反馈测试结果和问题,并督促承建单位进行整改。 通过检验测试协助,能够确保软件的质量和性能符合要求,为项目的成功实施提供有力保障。只有严格进行检验测试,才能保证软件能够满足用户的需求。因此,会高度重视检验测试协助工作,确保软件质量。 软件检验测试协助 协助内容 具体措施 目标 制定方案 根据项目需求和标准制定测试方案 确保测试工作的全面性和准确性 参与测试 对测试结果进行审核和评估 确保测试结果的可靠性 督促整改 要求承建单位对问题进行修复和优化 提高软件质量 协助验收 协助甲方进行软件验收 确保软件满足需求和标准 变更控制管理 建立变更控制流程,明确变更申请、审批和实施的程序,确保变更得到有效管理。对开发过程中提出的变更进行评估,判断其必要性和影响,避免不必要的变更。组织相关方对变更进行评审,确保变更得到合理控制,避免变更对项目造成不利影响。跟踪变更的实施情况,确保变更符合要求,避免出现变更失控的情况。 在变更控制管理过程中,会制定详细的变更控制制度和流程,加强对变更的审批和管理。同时,会组织专业人员对变更进行评估和评审,确保变更的合理性和可行性。此外,还会建立有效的沟通机制,及时反馈变更情况,并督促相关方进行实施。 通过变更控制管理,能够有效控制软件开发过程中的变更,确保项目能够按照计划顺利进行。只有严格控制变更,才能保证项目的质量和进度。因此,会高度重视变更控制管理工作,确保变更得到有效管理。 硬件设备监理 设备质量检验 制定硬件设备质量检验标准和流程,明确检验项目和方法,确保硬件设备的质量符合要求。对采购的硬件设备进行外观检查、性能测试等,确保设备质量。要求承建单位提供硬件设备的质量证明文件和技术资料,确保设备的合法性和可靠性。对检验中发现的问题及时与承建单位沟通,要求其进行处理,确保设备能够正常使用。 在设备质量检验过程中,会严格按照检验标准和流程进行操作,确保检验工作的准确性和可靠性。同时,会组织专业人员对硬件设备进行检验和评估,提供专业的意见和建议。此外,还会与承建单位建立良好的沟通机制,及时反馈检验结果和问题,并督促其进行整改。 通过设备质量检验,能够确保硬件设备的质量和性能符合要求,为项目的成功实施提供有力保障。只有严格进行设备质量检验,才能保证设备能够正常运行。因此,会高度重视设备质量检验工作,确保设备质量符合要求。 硬件设备质量检验 安装调试监督 监督硬件设备的安装过程,确保安装符合技术要求和安全规范,避免出现安装不当的情况。检查设备的连接和布线是否正确,确保系统的稳定性。参与硬件设备的调试工作,协助解决调试过程中出现的问题,确保设备能够正常运行。对安装调试的结果进行评估,确保设备正常运行,为项目的交付提供保障。 在安装调试监督过程中,会建立完善的监督机制,加强对安装调试过程的管理和控制。同时,会组织专业人员对安装调试工作进行指导和监督,确保安装调试工作的质量和效率。此外,还会与承建单位建立良好的沟通机制,及时反馈安装调试情况,并督促其进行整改。 通过安装调试监督,能够确保硬件设备的安装和调试工作符合要求,为项目的成功实施提供有力保障。只有严格进行安装调试监督,才能保证设备能够正常运行。因此,会高度重视安装调试监督工作,确保设备正常运行。 硬件设备安装调试监督 系统软件验收 协助甲方制定系统软件安装调试验收方案,明确验收标准和流程,确保验收工作的科学性和规范性。对系统软件的安装调试过程进行监督,确保其符合要求,避免出现安装调试不当的情况。参与系统软件的功能测试、性能测试等,确保软件正常运行。对验收中发现的问题及时要求承建单位进行整改,确保系统软件能够满足项目的需求和要求。 在系统软件验收过程中,会与甲方和承建单位密切合作,共同制定验收方案和计划。同时,会组织专业人员对系统软件进行测试和评估,提供专业的意见和建议。此外,还会建立有效的沟通机制,及时反馈验收结果和问题,并督促承建单位进行整改。 通过系统软件验收,能够确保系统软件的质量和性能符合要求,为项目的成功实施提供有力保障。只有严格进行系统软件验收,才能保证系统软件能够正常运行。因此,会高度重视系统软件验收工作,确保系统软件满足需求和标准。 系统集成验收 组织相关方对系统集成进行总体验收,检查系统的整体性能和功能,确保系统能够正常运行。验证系统集成是否满足需求文档和设计方案的要求,避免出现集成问题。对系统集成中存在的问题提出整改意见,督促承建单位进行处理,确保系统集成的质量。协助甲方完成系统集成验收报告,确保项目顺利交付,为项目的结束提供依据。 在系统集成验收过程中,会制定详细的验收标准和流程,加强对系统集成的监督和管理。同时,会组织专业人员对系统集成进行测试和评估,提供专业的意见和建议。此外,还会与相关方建立良好的沟通机制,及时反馈验收结果和问题,并督促承建单位进行整改。 通过系统集成验收,能够确保系统集成的质量和性能符合要求,为项目的成功实施提供有力保障。只有严格进行系统集成验收,才能保证系统能够正常运行。因此,会高度重视系统集成验收工作,确保项目顺利交付。 系统总体验收 项目进度把控 计划审核协助 对承建单位提交的进度总体计划和分项计划进行详细审核,确保计划的合理性和可行性。检查计划的合理性、可行性和完整性,确保计划符合项目要求。与甲方和承建单位沟通,对计划中不合理的部分提出修改建议,确保计划能够更好地指导项目实施。协助甲方确定合理的进度目标和里程碑,为项目的进度管理提供依据。 在计划审核协助过程中,会建立完善的审核机制,采用多种审核方法和手段,如对比分析、专家评审等,对进度计划进行全面审核。同时,会加强与甲方和承建单位的沟通和协调,及时了解项目的实际情况和需求,并提供必要的支持和帮助。此外,还会定期对进度计划进行评估和调整,确保计划能够适应项目的变化。 通过计划审核协助,能够确保项目进度计划的合理性和可行性,为项目的顺利实施提供有力保障。只有进度计划合理可行,才能保证项目能够按时完成。因此,会高度重视计划审核协助工作,确保项目进度计划的质量。 进度实时跟踪 建立项目进度跟踪机制,定期收集项目进度信息,确保能够及时掌握项目的进展情况。对比实际进度与计划进度,分析进度偏差的原因,及时发现和解决进度问题。及时向甲方汇报项目进度情况,提供准确的进度报告,让甲方及时了解...
梅河口市中心医院监理服务采购项目投标方案.docx
下载提示

1.本文档仅提供部分内容试读;

2.支付并下载文件,享受无限制查看;

3.本网站所提供的标准文本仅供个人学习、研究之用,未经授权,严禁复制、发行、汇编、翻译或网络传播等,侵权必究;

4.左侧添加客服微信获取帮助;

5.本文为word版本,可以直接复制编辑使用。


这个人很懒,什么都没留下
未认证用户 查看用户
该文档于 上传
×
精品标书制作
百人专家团队
擅长领域:
工程标 服务标 采购标
16852
已服务主
2892
中标量
1765
平台标师
扫码添加客服
客服二维码
咨询热线:192 3288 5147
公众号
微信客服
客服