文库 服务类投标方案 软件开发

济南市儿童医院桌面管理和数字水印应用系统采购项目投标方案.docx

DOCX   870页   下载207   2025-09-02   浏览117   收藏74   点赞381   评分-   522677字   198.00

AI慧写标书

十分钟千页标书高效生成

温馨提示:当前文档最多只能预览 15 页,若文档总页数超出了 15 页,请下载原文档以浏览全部内容。
济南市儿童医院桌面管理和数字水印应用系统采购项目投标方案.docx 第1页
济南市儿童医院桌面管理和数字水印应用系统采购项目投标方案.docx 第2页
济南市儿童医院桌面管理和数字水印应用系统采购项目投标方案.docx 第3页
济南市儿童医院桌面管理和数字水印应用系统采购项目投标方案.docx 第4页
济南市儿童医院桌面管理和数字水印应用系统采购项目投标方案.docx 第5页
济南市儿童医院桌面管理和数字水印应用系统采购项目投标方案.docx 第6页
济南市儿童医院桌面管理和数字水印应用系统采购项目投标方案.docx 第7页
济南市儿童医院桌面管理和数字水印应用系统采购项目投标方案.docx 第8页
济南市儿童医院桌面管理和数字水印应用系统采购项目投标方案.docx 第9页
济南市儿童医院桌面管理和数字水印应用系统采购项目投标方案.docx 第10页
济南市儿童医院桌面管理和数字水印应用系统采购项目投标方案.docx 第11页
济南市儿童医院桌面管理和数字水印应用系统采购项目投标方案.docx 第12页
济南市儿童医院桌面管理和数字水印应用系统采购项目投标方案.docx 第13页
济南市儿童医院桌面管理和数字水印应用系统采购项目投标方案.docx 第14页
济南市儿童医院桌面管理和数字水印应用系统采购项目投标方案.docx 第15页
剩余855页未读, 下载浏览全部

开通会员, 优惠多多

6重权益等你来

首次半价下载
折扣特惠
上传高收益
特权文档
AI慧写优惠
专属客服
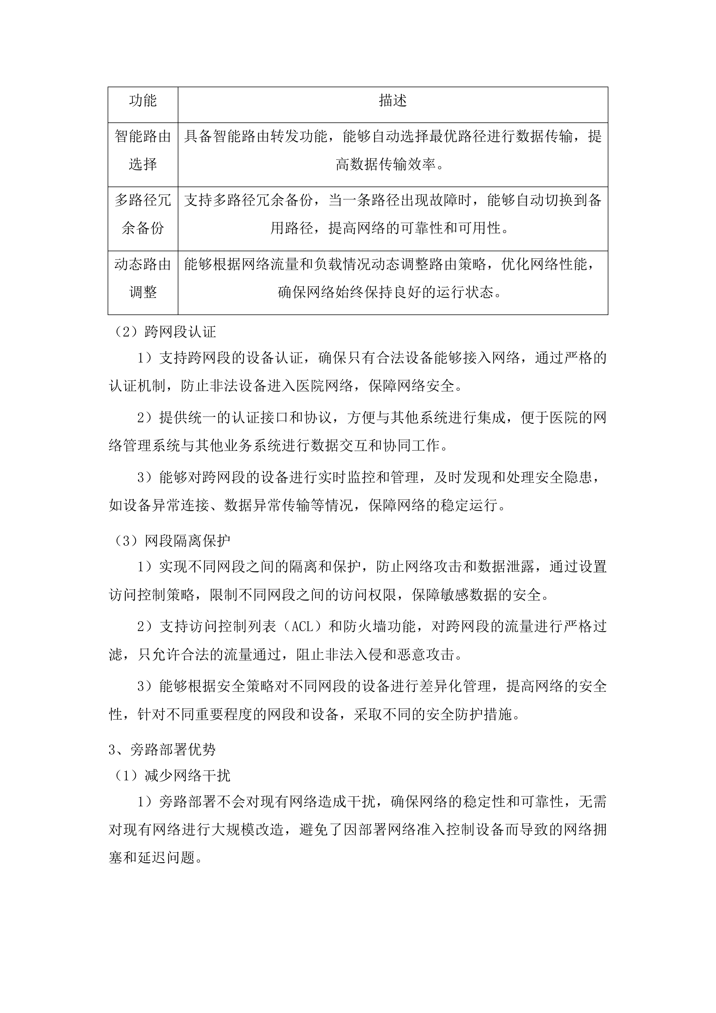
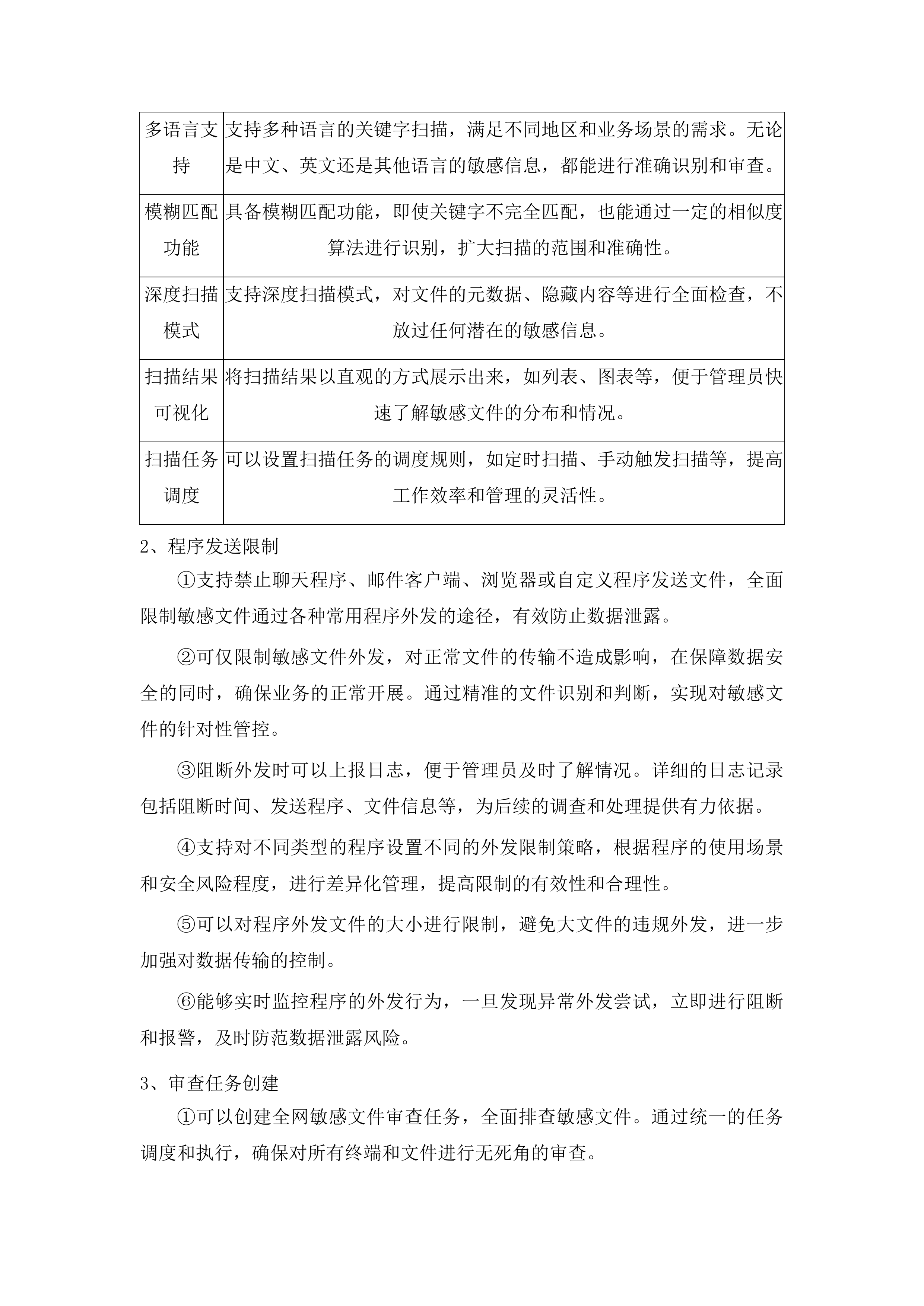
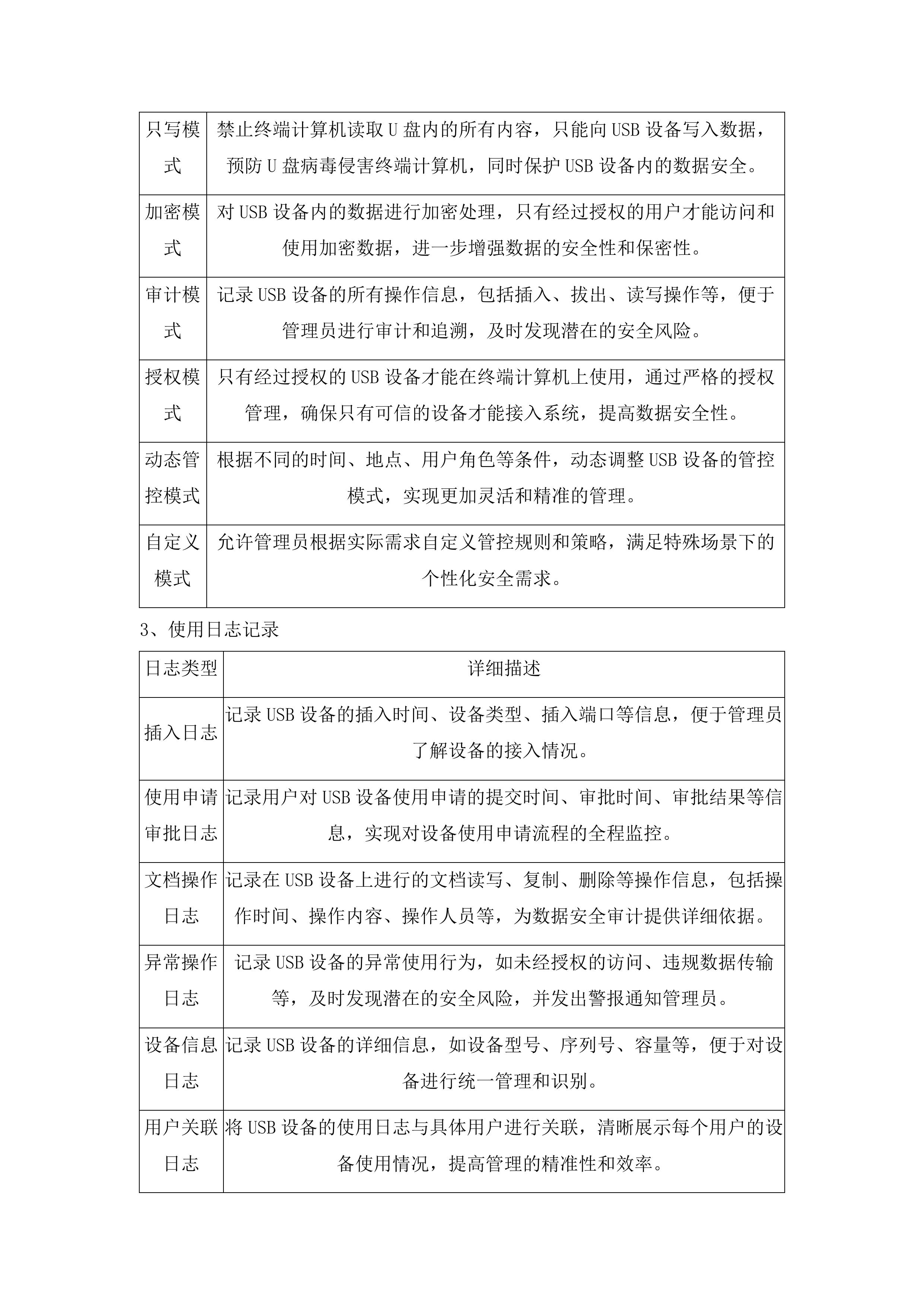
济南市儿童医院桌面管理和数字水印应用系统采购项目投标方案 第一章 投标产品的整体性能质量 6 第一节 设计方案完整性 6 一、 终端桌面管理模块设计 6 二、 网络准入控制架构设计 13 三、 服务器硬件配置规范 26 第二节 软件系统易用性 31 一、 Web管理界面设计 31 二、 客户端操作便捷性 39 三、 中文界面支持设计 56 第三节 系统稳定性保障 61 一、 断电保护机制设计 61 二、 复杂网络环境兼容 77 三、 关键设备监控方案 92 第四节 可扩展性设计 99 一、 终端管理授权扩展 99 二、 第三方平台联动接口 110 三、 功能模块升级路径 123 第五节 细节完善说明 146 一、 资产自动发现机制 146 二、 网络资源可视化管理 158 三、 终端安全配置策略 168 第二章 投标产品的整体性能质量 187 第一节 生产厂家制造水准 187 一、 生产厂家资质认证 187 二、 质量控制体系构建 214 第二节 技术优势分析 230 一、 系统架构技术特点 230 二、 准入控制技术创新 242 三、 资产识别能力展现 254 四、 安全防护技术深度 260 第三节 服务优势说明 278 一、 全流程服务支持 278 二、 服务团队专业能力 291 第三章 投标产品的整体性能质量 301 第一节 功能参数响应 301 一、 全部功能参数逐项响应 301 二、 重要功能参数单独说明 317 三、 一般功能参数确认 338 四、 功能响应证明材料 356 第二节 技术合规性说明 363 一、 国产软硬件兼容性 363 二、 管理架构设计 384 三、 授权数量与部署 389 四、 系统整合管理 407 第三节 准入控制技术实现 413 一、 准入技术组合应用 413 二、 802.1X认证功能 423 三、 无客户端权限配置 432 四、 设备类型准入策略 439 第四节 资产识别与设备管理 442 一、 资产发现技术应用 442 二、 设备信息采集内容 454 三、 交换机管理功能 464 四、 IP资源管理模式 471 五、 摄像头定位管理 481 第五节 安全与合规管理功能 486 一、 文档防勒索机制 486 二、 USB设备管控策略 502 三、 敏感文件管理措施 514 四、 应用程序管控功能 519 五、 终端安全配置要求 528 第六节 远程与桌面管理功能 533 一、 远程控制模式设置 533 二、 跨网络远程支持 547 三、 资源分发管理机制 553 四、 水印功能设置 563 五、 远程设备管理操作 578 第七节 风险监测与报警 582 一、 违规行为报警机制 582 二、 关键设备监控措施 593 三、 来宾入网审批流程 599 四、 安全风险分析范围 610 五、 流量控制管理策略 622 第四章 售后服务 629 第一节 售后服务方案 629 一、 系统上线支持服务 629 二、 日常运维响应机制 648 第二节 工具配备与专业性 660 一、 专业技术工具配置 660 二、 服务过程审计措施 671 第三节 应急保障措施 683 一、 全天候应急响应 683 二、 系统容灾保障体系 694 第四节 出保后技术支持 702 一、 灵活服务续签机制 702 二、 长期运行保障承诺 719 第五章 售后服务 743 第一节 售后团队人员配置 743 一、 团队核心成员构成 743 二、 团队成员经验要求 753 三、 支撑证明材料清单 765 第二节 人员技术能力说明 772 一、 行业认证资质 772 二、 类似项目实施案例 785 三、 复杂环境处理能力 798 第三节 质保期内常驻人员安排 809 一、 常驻人员岗位职责 809 二、 服务响应保障措施 822 三、 质保期服务期限 829 第四节 售后管理机制与规范 834 一、 标准化服务流程 834 二、 服务质量监督体系 847 三、 管理制度文件建设 859 投标产品的整体性能质量 设计方案完整性 终端桌面管理模块设计 桌面水印类型配置 文字水印设置 ①支持设置文字内容,可根据实际需求灵活自定义显示的文字信息,无论是警示语、版权声明还是特定标识,都能精准呈现,满足多样化场景需求。 ②能够全面调整文字的字体、大小、颜色、透明度等属性,以满足不同的视觉效果需求。通过细致的调整,可使文字水印既清晰可见又不影响桌面正常操作和整体美观度。 ③可设置文字水印的显示位置,如顶部、底部、左侧、右侧等,还能进行更精确的定位微调,确保不影响正常的桌面操作,同时达到最佳的视觉警示和标识效果。 ④支持对文字水印的旋转角度进行设置,为水印效果增添更多创意和个性化元素,进一步提升其辨识度和独特性。 ⑤可以设置文字水印的重复显示方式,如平铺、间隔排列等,以实现更全面的覆盖和更强烈的视觉冲击,有效增强水印的防护作用。 ⑥能够根据不同的用户角色或使用场景,为文字水印设置不同的显示规则,实现差异化的管理和应用,提高水印设置的灵活性和针对性。 点阵式水印设置 设置项 详细描述 点阵密度调整 支持在一定范围内自由调整点阵的密度,从稀疏到密集,可根据实际需要控制水印的清晰度和可见度,以适应不同的安全和视觉要求。 点阵大小调整 能够灵活改变点阵的大小,通过调整大小,可使点阵式水印在不干扰桌面内容的前提下起到有效的标识作用,同时满足不同的显示精度需求。 颜色设置 可设置点阵式水印的颜色,提供丰富的色彩选择,以便与桌面背景形成鲜明对比或和谐融合,增强水印的辨识度和美观度。 透明度设置 能够调整点阵式水印的透明度,在保证水印起到标识作用的同时,确保不影响桌面内容的正常查看和操作,实现最佳的视觉平衡。 排列方式自定义 可以自定义点阵的排列方式,如规则排列或随机排列,增加水印的独特性和防伪性,有效防止水印被轻易复制或破解。 显示位置设置 支持设置点阵式水印的显示位置,可将其放置在桌面的特定区域,如顶部、底部、角落等,满足不同的布局和安全需求。 重复显示设置 能够设置点阵式水印的重复显示方式,如平铺、间隔排列等,实现全面覆盖桌面区域,增强水印的防护效果。 动态效果设置 可设置点阵式水印的动态效果,如闪烁、渐变等,增加水印的吸引力和关注度,同时提升其安全防护级别。 图片水印设置 ①支持上传自定义的图片作为水印,满足多样化的需求。用户可以选择具有企业标识、版权信息或特定图案的图片,使水印更具个性和辨识度。 ②可调整图片的大小、透明度和旋转角度,使其与桌面背景相融合。通过精细的调整,能确保图片水印在不影响桌面整体视觉效果的前提下,起到有效的保护和标识作用。 ③能够设置图片水印的显示位置和重复方式,确保全面覆盖桌面区域。可将图片水印放置在桌面的关键位置,如顶部、底部或角落,也可采用平铺或间隔排列的方式,增强水印的防护效果。 ④支持对图片水印进行亮度、对比度和饱和度的调整,进一步优化水印的显示效果,使其在不同的桌面背景下都能清晰可见。 ⑤可以为图片水印添加阴影、发光等特效,提升其视觉冲击力和艺术感,同时增加水印的防伪性能。 ⑥能够根据不同的桌面分辨率和显示比例,自动调整图片水印的大小和显示效果,确保在各种设备上都能呈现出最佳状态。 USB存储设备管控 设备禁用设置 ①支持禁用U盘、移动硬盘、智能手机等所有USB存储设备,从源头上防止数据泄露,为数据安全提供坚实保障。通过严格的设备禁用控制,可有效避免未经授权的数据传输和拷贝。 ②可指定特定部门或用户可以使用特定的USB设备,实现差异化管理。根据不同的工作职责和安全需求,为特定人员开放特定设备的使用权限,既保证了工作的便利性,又维护了数据安全。 ③能够实时监控USB设备的插拔情况,及时发现违规操作。一旦检测到未经授权的设备插入,系统将立即发出警报,并记录相关操作信息,便于管理员进行后续的调查和处理。 ④支持对USB设备的使用时间进行限制,可设置特定时间段内允许或禁止使用USB设备,进一步加强对设备使用的管控,降低数据泄露风险。 ⑤可以对USB设备的使用端口进行限制,只允许在指定的端口使用USB设备,提高设备使用的安全性和可控性。 ⑥能够对USB设备的类型进行详细分类和管理,除了常见的存储设备,还能对特殊类型的USB设备进行精准管控,确保全面覆盖各种潜在的安全风险。 管控模式选择 管控模式 详细描述 禁用模式 完全禁止USB存储设备的使用,从物理层面切断数据传输的途径,有效防止数据泄露和病毒入侵。 只读模式 允许终端计算机读取USB设备内的内容,但禁止对其进行写入操作,可在一定程度上保护数据安全,同时满足部分数据查看需求。 只写模式 禁止终端计算机读取U盘内的所有内容,只能向USB设备写入数据,预防U盘病毒侵害终端计算机,同时保护USB设备内的数据安全。 加密模式 对USB设备内的数据进行加密处理,只有经过授权的用户才能访问和使用加密数据,进一步增强数据的安全性和保密性。 审计模式 记录USB设备的所有操作信息,包括插入、拔出、读写操作等,便于管理员进行审计和追溯,及时发现潜在的安全风险。 授权模式 只有经过授权的USB设备才能在终端计算机上使用,通过严格的授权管理,确保只有可信的设备才能接入系统,提高数据安全性。 动态管控模式 根据不同的时间、地点、用户角色等条件,动态调整USB设备的管控模式,实现更加灵活和精准的管理。 自定义模式 允许管理员根据实际需求自定义管控规则和策略,满足特殊场景下的个性化安全需求。 使用日志记录 日志类型 详细描述 插入日志 记录USB设备的插入时间、设备类型、插入端口等信息,便于管理员了解设备的接入情况。 使用申请审批日志 记录用户对USB设备使用申请的提交时间、审批时间、审批结果等信息,实现对设备使用申请流程的全程监控。 文档操作日志 记录在USB设备上进行的文档读写、复制、删除等操作信息,包括操作时间、操作内容、操作人员等,为数据安全审计提供详细依据。 异常操作日志 记录USB设备的异常使用行为,如未经授权的访问、违规数据传输等,及时发现潜在的安全风险,并发出警报通知管理员。 设备信息日志 记录USB设备的详细信息,如设备型号、序列号、容量等,便于对设备进行统一管理和识别。 用户关联日志 将USB设备的使用日志与具体用户进行关联,清晰展示每个用户的设备使用情况,提高管理的精准性和效率。 时间范围查询日志 支持按时间范围对日志进行查询,方便管理员快速定位和查看特定时间段内的USB设备使用记录。 统计分析日志 对USB设备使用日志进行统计分析,生成各种报表和图表,如使用频率统计、操作类型分布等,为决策提供数据支持。 敏感文件外发限制 多关键字扫描 扫描特性 详细描述 多关键字综合打分制 采用多关键字综合打分制,对敏感文件进行精确扫描审查。通过对多个关键字的匹配和权重计算,更准确地判断文件的敏感程度。 正则表达式支持 支持正则表达式,可灵活定义关键字规则,提高扫描的准确性。正则表达式的使用使得关键字匹配更加灵活和强大,能够适应各种复杂的敏感信息模式。 关键字库实时更新 能够实时更新关键字库,适应不断变化的敏感信息需求。随着业务发展和安全形势的变化,及时添加和调整关键字,确保扫描的有效性。 多语言支持 支持多种语言的关键字扫描,满足不同地区和业务场景的需求。无论是中文、英文还是其他语言的敏感信息,都能进行准确识别和审查。 模糊匹配功能 具备模糊匹配功能,即使关键字不完全匹配,也能通过一定的相似度算法进行识别,扩大扫描的范围和准确性。 深度扫描模式 支持深度扫描模式,对文件的元数据、隐藏内容等进行全面检查,不放过任何潜在的敏感信息。 扫描结果可视化 将扫描结果以直观的方式展示出来,如列表、图表等,便于管理员快速了解敏感文件的分布和情况。 扫描任务调度 可以设置扫描任务的调度规则,如定时扫描、手动触发扫描等,提高工作效率和管理的灵活性。 程序发送限制 ①支持禁止聊天程序、邮件客户端、浏览器或自定义程序发送文件,全面限制敏感文件通过各种常用程序外发的途径,有效防止数据泄露。 ②可仅限制敏感文件外发,对正常文件的传输不造成影响,在保障数据安全的同时,确保业务的正常开展。通过精准的文件识别和判断,实现对敏感文件的针对性管控。 ③阻断外发时可以上报日志,便于管理员及时了解情况。详细的日志记录包括阻断时间、发送程序、文件信息等,为后续的调查和处理提供有力依据。 ④支持对不同类型的程序设置不同的外发限制策略,根据程序的使用场景和安全风险程度,进行差异化管理,提高限制的有效性和合理性。 ⑤可以对程序外发文件的大小进行限制,避免大文件的违规外发,进一步加强对数据传输的控制。 ⑥能够实时监控程序的外发行为,一旦发现异常外发尝试,立即进行阻断和报警,及时防范数据泄露风险。 审查任务创建 ①可以创建全网敏感文件审查任务,全面排查敏感文件。通过统一的任务调度和执行,确保对所有终端和文件进行无死角的审查。 ②查看有多少涉敏客户端、多少涉敏文件及涉敏文件上下文,掌握敏感文件分布情况。详细的统计信息和上下文内容有助于管理员深入了解敏感文件的来源和影响范围。 ③支持对审查任务进行定时执行或手动触发,提高工作效率。根据实际需求和业务安排,灵活选择任务执行方式,确保审查工作的及时性和准确性。 ④可以为审查任务设置不同的优先级,对于紧急或重要的审查任务,优先进行处理,确保关键数据的安全。 ⑤能够对审查任务的执行结果进行详细的报告和分析,生成各种统计图表和报表,为决策提供有力支持。 ⑥支持对审查任务进行分组管理,根据不同的部门、业务类型或安全级别,将任务进行分类和组织,便于管理和监控。 补丁自动更新机制 漏洞检测平台 ①提供漏洞检测平台,实时检测终端计算机操作系统漏洞。通过先进的检测技术和算法,能够快速准确地发现系统中的安全漏洞。 ②支持检测WIN7、WIN8和WIN10操作系统漏洞,包含漏洞KBID、漏洞描述、严重等级及微软发布时间等信息。详细的漏洞信息有助于管理员全面了解漏洞情况,制定合理的修复策略。 ③能够自动发现新的漏洞,并及时提醒管理员进行处理。实时的漏洞发现和提醒功能,确保管理员能够第一时间采取措施,降低安全风险。 ④提供漏洞修复建议和解决方案,根据漏洞的严重程度和系统环境,为管理员提供针对性的修复指导,提高修复效率。 ⑤支持对漏洞检测结果进行详细的统计和分析,生成各种报表和图表,直观展示系统的安全状况和漏洞分布情况。 ⑥可以对漏洞检测任务进行调度和管理,设置检测的时间间隔和范围,确保检测工作的高效进行。 补丁库管理 ①提供WIN7、WIN8和WIN10操作系统补丁库,包含补丁KBID、补丁名称、适用操作系统、严重等级、发布时间、补丁大小及补丁描述信息。丰富的补丁信息便于管理员准确选择和应用合适的补丁。 ②支持对补丁库进行更新和维护,确保补丁的及时性和有效性。及时更新补丁库,能够保证系统始终拥有最新的安全防护。 ③可根据不同的操作系统版本和安全需求,选择合适的补丁进行下载和安装。个性化的补丁选择功能,满足不同用户的实际需求。 ④提供补丁的下载和安装进度跟踪功能,让管理员随时了解补丁更新的状态,确保更新过程顺利进行。 ⑤对补丁的安装情况进行记录和统计,便于管理员对系统的补丁更新情况进行管理和评估。 ⑥支持对补丁库进行备份和恢复操作,防止数据丢失和损坏,确保补丁库的可靠性和可用性。 自动更新策略 ①支持自动更新安装操作系统补丁,减少人工干预。通过自动化的更新机制,提高系统的安全性和稳定性,同时降低管理员的工作负担。 ②可设置更新时间和频率,避免影响正常的工作使用。根据业务需求和系统使用情况,灵活设置更新时间,确保更新过程不干扰正常业务。 ③能够在更新过程中进行错误提示和回滚操作,确保系统的稳定性。如果更新过程中出现错误,系统会及时提示并自动回滚到更新前的状态,避免系统出现故障。 ④支持对自动更新任务进行暂停、恢复和取消操作,方便管理员根据实际情况进行灵活调整。 ⑤提供更新日志记录功能,详细记录更新的时间、内容和结果,便于管理员进行审计和追溯。 ⑥可以根据不同的用户角色和权限,设置不同的自动更新策略,实现差异化的管理。 网络准入控制架构设计 多网段旁路部署方案 不改变网络结构 无缝集成网络 1)能够与现有网络设备无缝集成,如交换机、路由器等,可保障数据在不同设备间的流畅传输,避免因兼容性问题导致的数据传输中断或错误。 2)支持多种网络协议和接口,确保兼容性和互操作性,无论是常见的TCP/IP协议,还是其他特定的网络协议,都能良好支持,方便与各种网络环境对接。 3)实现与现有网络的平滑对接,无需对网络进行大规模改造,降低了部署成本和对医院正常业务的影响,使系统能够快速融入现有网络架构。 灵活部署位置 1)可以根据实际需求灵活选择部署位置,如网络核心层、汇聚层或接入层,根据医院不同区域的网络流量和安全需求,合理安排部署位置,提高网络的整体性能。 2)支持分布式部署,提高系统的扩展性和可用性,当医院业务规模扩大或网络需求增加时,可以方便地进行扩展,同时在部分设备出现故障时,不影响整个系统的正常运行。 3)能够适应不同规模和复杂度的网络环境,满足医院多样化的需求,无论是小型科室的局部网络,还是大型医院的整体网络架构,都能稳定运行。 快速部署实施 1)部署过程简单快捷,减少对医院正常业务的影响,通过优化的部署流程和专业的技术团队,能够在短时间内完成系统的部署,尽量降低对医院日常医疗工作的干扰。 2)提供详细的部署指南和技术支持,确保部署工作顺利进行,专业的技术人员会全程提供指导,遇到问题能够及时解决,保障部署工作的高效完成。 3)能够在短时间内完成系统的部署和上线,提高工作效率,使医院能够尽快享受到网络准入控制带来的安全保障和管理便利。 跨多网段支持 智能路由转发 功能 描述 智能路由选择 具备智能路由转发功能,能够自动选择最优路径进行数据传输,提高数据传输效率。 多路径冗余备份 支持多路径冗余备份,当一条路径出现故障时,能够自动切换到备用路径,提高网络的可靠性和可用性。 动态路由调整 能够根据网络流量和负载情况动态调整路由策略,优化网络性能,确保网络始终保持良好的运行状态。 跨网段认证 1)支持跨网段的设备认证,确保只有合法设备能够接入网络,通过严格的认证机制,防止非法设备进入医院网络,保障网络安全。 2)提供统一的认证接口和协议,方便与其他系统进行集成,便于医院的网络管理系统与其他业务系统进行数据交互和协同工作。 3)能够对跨网段的设备进行实时监控和管理,及时发现和处理安全隐患,如设备异常连接、数据异常传输等情况,保障网络的稳定运行。 网段隔离保护 1)实现不同网段之间的隔离和保护,防止网络攻击和数据泄露,通过设置访问控制策略,限制不同网段之间的访问权限,保障敏感数据的安全。 2)支持访问控制列表(ACL)和防火墙功能,对跨网段的流量进行严格过滤,只允许合法的流量通过,阻止非法入侵和恶意攻击。 3)能够根据安全策略对不同网段的设备进行差异化管理,提高网络的安全性,针对不同重要程度的网段和设备,采取不同的安全防护措施。 旁路部署优势 减少网络干扰 1)旁路部署不会对现有网络造成干扰,确保网络的稳定性和可靠性,无需对现有网络进行大规模改造,避免了因部署网络准入控制设备而导致的网络拥塞和延迟问题。 2)避免了因部署网络准入控制设备而导致的网络拥塞和延迟问题,能够保障医院网络的正常运行,不影响医疗业务的开展。 3)能够与现有网络设备和应用系统无缝集成,提高了网络的兼容性和互操作性,使网络准入控制设备能够与医院现有的网络环境完美融合。 便于系统升级 1)旁路部署方式便于系统的升级和扩展,无需对现有网络进行大规模改造,当医院的业务需求发生变化或需要引入新的功能时,可以方便地对网络准入控制设备进行升级。 2)可以根据医院的发展需求和技术进步,灵活添加或更换网络准入控制设备,提高系统的适应性和竞争力。 3)能够及时引入新的功能和技术,提高系统的性能和安全性,保障医院网络始终处于先进的安全防护水平。 提高故障恢复能力 1)在旁路部署模式下,当网络准入控制设备出现故障时,不会影响现有网络的正常运行,保障了医院网络的连续性和稳定性。 2)可以快速切换到备用设备或采取其他应急措施,确保网络服务的连续性,减少因设备故障对医院业务造成的影响。 3)具备完善的故障监测和诊断功能,能够及时发现和解决设备故障,提高系统的可靠性,通过实时监测设备状态,及时发现潜在的故障隐患并进行处理。 跨NAT设备接入支持 NAT环境兼容性 多种NAT类型支持 1)支持多种类型的NAT设备,如静态NAT、动态NAT、端口地址转换(PAT)等,能够适应不同医院网络中使用的各种NAT设备,保障系统的兼容性和稳定性。 2)能够适应不同的NAT配置和策略,确保系统的兼容性和稳定性,无论NAT设备的配置如何复杂,都能正常工作。 3)提供详细的NAT类型识别和检测功能,方便管理员进行管理和维护,管理员可以通过系统直观地了解NAT设备的类型和状态。 跨NAT通信优化 1)采用优化的通信协议和算法,提高跨NAT设备的通信效率和稳定性,减少通信延迟和数据丢失,保障数据的准确传输。 2)支持穿透NAT设备的防火墙和访问控制列表,确保设备能够正常接入网络,使医院内部的设备能够顺利与外部网络进行通信。 3)能够实时监测和调整跨NAT的通信状态,及时解决通信故障,保障网络通信的畅通无阻。 NAT转换规则管理 1)提供可视化的NAT转换规则管理界面,方便管理员进行配置和维护,管理员可以通过直观的界面轻松设置和修改NAT转换规则。 2)支持对NAT转换规则进行备份、恢复和导入导出操作,提高管理效率,便于对NAT转换规则进行管理和维护。 3)能够实时监控NAT转换规则的使用情况,及时发现和处理异常规则,保障网络的安全和稳定。 跨NAT设备认证 认证方式多样性 认证方式 描述 用户名/密码认证 用户通过输入用户名和密码进行认证,简单方便,适用于大多数用户。 数字证书认证 使用数字证书进行认证,安全性高,适用于对安全要求较高的场景。 生物识别认证 通过生物特征进行认证,如指纹识别、面部识别等,具有较高的准确性和安全性。 跨NAT认证流程 1)详细定义了跨NAT设备的认证流程,确保认证过程的安全和高效,从用户发起认证请求到认证结果反馈,都有明确的流程和规范。 2)支持认证信息的加密传输,防止信息泄露和篡改,保障用户认证信息的安全。 3)能够实时验证设备的认证状态,及时阻断非法设备的接入,保障医院网络的安全。 数字证书认证 认证信息管理 1)提供完善的认证信息管理功能,包括用户信息、设备信息、认证记录等,方便管理员对认证信息进行全面管理。 2)支持对认证信息进行查询、统计和分析,方便管理员进行管理和决策,通过对认证信息的分析,管理员可以了解用户的使用习惯和网络安全状况。 3)能够定期备份认证信息,确保数据的安全性和完整性,防止认证信息丢失或损坏。 跨NAT网络管理 设备状态监控 1)实时监控跨NAT设备的运行状态,包括设备在线状态、网络连接状态、性能指标等,及时发现设备故障和异常情况。 2)提供详细的设备状态信息和告警功能,及时发现和处理设备故障,当设备出现异常时,能够及时通知管理员进行处理。 3)支持对设备状态进行历史查询和统计分析,帮助管理员了解设备的运行规律和趋势,为设备的维护和管理提供依据。 网络流量管理 1)对跨NAT设备的网络流量进行实时监控和管理,确保网络带宽的合理使用,避免网络拥塞和滥用。 2)支持流量控制和限速功能,防止网络拥塞和滥用,保障医院网络的正常运行。 3)提供流量统计和分析功能,帮助管理员了解网络流量的分布和变化情况,为网络优化和资源分配提供依据。 远程配置维护 1)支持远程对跨NAT设备进行配置和维护,无需现场操作,提高了管理效率和响应速度。 2)提供安全可靠的远程访问方式,确保配置信息的安全性和完整性,通过加密技术保障远程访问的安全。 3)能够实时更新设备的配置信息,提高管理效率和响应速度,使设备能够及时适应医院网络的变化。 802.1XXX协议认证集成 协议功能支持 多认证方式支持 1)支持多种认证方式,如EAP-TLS、EAP-PEAP、EAP-TTLS等,可根据不同的应用场景和安全要求,选择合适的认证方式,保障用户身份的真实性和合法性。 2)能够根据不同的应用场景和安全要求,选择合适的认证方式,满足医院多样化的网络安全需求。 3)提供安全可靠的认证机制,确保用户身份的真实性和合法性,防止非法用户接入医院网络。 客户端自动配置 功能 描述 自动检测配置 支持客户端自动配置功能,能够自动检测和配置客户端的认证参数,简化用户操作流程。 提高认证效率 通过自动配置,提高认证效率,减少用户等待时间。 提供技术支持 提供详细的配置指南和技术支持,确保用户能够顺利完成认证。 服务器状态校验 1)客户端能够实时校验服务器的状态,确保认证服务器的可用性和安全性,及时发现服务器故障并采取相应措施。 2)提供详细的服务器状态信息和告警功能,及时发现和处理服务器故障,保障认证服务的正常运行。 3)支持对服务器状态进行历史查询和统计分析,帮助管理员了解服务器的运行规律和趋势,为服务器的维护和管理提供依据。 认证流程优化 快速认证机制 1)采用快速认证机制,减少认证过程中的交互次数和数据传输量,提高认证速度,缩短用户等待时间。 2)支持预认证和缓存认证信息,提高认证速度,当用户再次认证时,可直接使用缓存的认证信息。 3)能够根据用户的认证历史和行为习惯,智能调整认证策略,提高认证的准确性和效率。 认证错误处理 功能 描述 错误提示处理 提供完善的认证错误处理机制,及时提示用户认证失败的原因和解决方案,帮助用户解决认证问题。 错误重试报告 支持错误重试和错误报告功能,方便用户解决认证问题。 错误统计分析 能够对认证错误进行统计和分析,帮助管理员改进认证策略。 认证日志记录 1)详细记录认证过程中的所有信息,包括认证时间、认证结果、用户信息等,为审计和管理提供依据。 2)支持对认证日志进行查询、统计和分析,方便管理员进行审计和管理,通过对认证日志的分析,管理员可以了解用户的认证行为和网络安全状况。 3)能够定期备份认证日志,确保数据的安全性和完整性,防止认证日志丢失或损坏。 与其他系统集成 用户数据同步 1)实现与用户管理系统的用户数据同步,确保用户信息的一致性和准确性,避免因用户信息不一致导致的认证问题。 2)支持用户信息的实时更新和同步,提高用户管理效率,当用户信息发生变化时,能够及时同步到相关系统。 3)提供详细的用户数据同步日志和统计功能,方便管理员进行管理和监控,管理员可以通过日志了解用户数据同步的情况。 认证结果反馈 功能 描述 结果反馈处理 将认证结果及时反馈给其他系统,实现业务的自动化处理,提高工作效率。 与网络管理联动 支持与网络管理系统的联动,根据认证结果动态调整网络访问权限,保障网络安全。 开放接口协议 提供开放的接口和协议,方便与其他系统进行集成和数据交互。 系统间协同工作 1)支持与其他系统的协同工作,实现业务流程的自动化和优化,提高医院的整体运营效率。 2)能够与医院的安全审计系统、故障管理系统等进行对接,提高安全管理水平,通过协同工作,及时发现和处理安全问题。 3)提供详细的系统间协同工作流程和接口文档,方便开发人员进行集成和开发,降低开发难度和成本。 MAB与VLAN联动控制 MAB认证机制 MAC地址绑定 1)支持将设备的MAC地址与用户账户进行绑定,提高认证的准确性和安全性,防止非法设备冒用合法用户的身份接入网络。 2)能够对绑定的MAC地址进行管理和维护,确保设备的合法性,当设备的MAC地址发生变化时,能够及时更新绑定信息。 3)提供详细的MAC地址绑定记录和统计功能,方便管理员进行管理和监控,管理员可以通过记录了解设备的绑定情况。 认证流程简化 1)简化MAB认证流程,减少认证时间和用户操作,提高用户的使用体验,用户无需进行复杂的操作即可完成认证。 2)能够自动检测和识别设备的MAC地址,实现快速认证,提高认证效率。 3)提供友好的认证界面和提示信息,帮助用户顺利完成认证,使用户能够轻松理解认证流程和操作方法。 认证结果处理 1)对认证结果进行实时处理,根据认证结果动态调整设备的网络访问权限,保障网络安全,如认证成功则给予相应的访问权限,认证失败则限制访问。 2)支持对认证失败的设备进行隔离和监控,防止非法接入,避免非法设备对网络造成威胁。 3)提供详细的认证结果记录和统计功能,方便管理员进行管理和分析,管理员可以通过记录了解设备的认证情况和网络安全状况。 VLAN配置管理 VLAN创建与删除 1)支持创建和删除VLAN,满足医院网络结构的动态变化,当医院的业务需求发生变化或网络拓扑结构调整时,可以方便地创建或删除VLAN。 2)能够根据实际需求,灵活调整VLAN的数量和范围,提高网络的灵活性和可扩展性。 3)提供详细的VLAN创建和删除记录,方便管理员进行管理和审计,管理员可以通过记录了解VLAN的创建和删除情况。 VLAN成员管理 1)支持对VLAN成员进行管理,包括添加、删除和修改成员,确保VLAN的成员信息准确无误。 2)能够根据设备的MAC地址、IP地址等信息,自动分配VLAN成员,提高管理效率。 3)提供详细的VLAN成员信息和统计功能,方便管理员进行管理和监控,管理员可以通过信息了解VLAN的成员分布情况。 VLAN访问控制 1)实现对VLAN之间的访问控制,确保网络的安全性和隔离性,通过设置访问控制策略,限制不同VLAN之间的访问权限。 2)支持设置VLAN之间的访问策略,如允许或禁止特定的IP地址段、端口号等,保障敏感数据的安全。 3)提供详细的VLAN访问控制记录和统计功能,方便管理员进行管理和分析,管理员可以通过记录了解VLAN之间的访问情况。 MAB与VLAN联动 认证结果关联VLAN 1)将设备的认证结果与VLAN进行关联,根据认证结果自动分配VLAN,实现网络资源的合理分配。 2)支持根据不同的认证方式和用户角色,分配不同的VLAN,满足医院不同用户的网络需求。 3)提供详细的认证结果与VLAN关联记录和统计功能,方便管理员进行管理和监控,管理员可以通过记录了解设备的认证结果和VLAN分配情况。 VLAN动态调整 1)根据设备的认证状态和网络使用情况,动态调整设备所在的VLAN,提高网络的灵活性和适应性。 2)支持实时监测设备的认证状态和网络流量,及时调整VLAN分配,保障网络的高效运行。 3)提供详细的VLAN动态调整记录和统计功能,方便管理员进行管理和分析,管理员可以通过记录了解VLAN的动态调整情况。 联动策略配置 1)提供灵活的联动策略配置选项,允许管理员根据实际需求定制联动规则,满足医院不同的安全和管理需求。 2)支持设置不同的认证方式、用户角色和VLAN之间的联动关系,提高网络的安全性和管理效率。 3)提供详细的联动策略配置界面和操作指南,方便管理员进行配置和管理,使管理员能够轻松设置联动策略。 无客户端注册审批流程 注册流程设计 信息填写引导 功能 描述 填写引导提示 在web页面上提供清晰的信息填写引导,帮助用户准确填写注册信息,避免用户因填写错误而导致注册失败。 信息验证检测 支持自动检测和验证用户填写的信息,确保信息的准确性和完整性。 错误提示解决 提供详细的信息填写错误提示和解决方案,帮助用户及时纠正错误。 注册信息提交 1)支持用户通过web页面提交注册信息,实现快速注册,用户无需安装客户端程序,只需在web页面上填写注册信息并提交即可。 2)能够实时处理用户提交的注册信息,提高注册效率,减少用户等待时间。 3)提供详细的注册信息提交记录和统计功能,方便管理员进行管理和监控,管理员可以通过记录了解用户的注册情况。 注册结果反馈 1)及时向用户反馈注册结果,告知用户注册是否成功,让用户能够及时了解注册状态。 2)提供详细的注册结果提示信息和操作指南,帮助用户了解注册状态,如注册成功后如何使用系统等。 3)支持对注册失败的用户进行原因分析和帮助,提高用户注册成功率,当用户注册失败时,能够及时告知原因并提供解决方案。 审批流程管理 审批权限设置 1)设置不同的审批权限,根据用户角色和职责分配审批权限,确保审批流程的公正性和合法性。 2)支持对审批权限进行管理和维护,确保审批流程 服务器硬件配置规范 2U机架式设备选型 设备规格适配 1)所选2U机架式设备严格遵循标准2U高度规格进行设计,这一精准的设计能确保设备与医院现有的服务器机柜空间实现完美适配。如此一来,既避免了空间的浪费,又杜绝了安装过程中可能出现的冲突,为设备的顺利部署奠定了坚实基础。 2)设备配备了6个千兆电口,这一配置能够充分满足医院网络中多设备的连接需求。千兆电口具备高速稳定的数据传输能力,可保障医院各类业务系统的数据高效流转,为医院的信息化运营提供有力支撑。 3)该设备采用优质材料和精湛工艺制造,不仅具备良好的散热性能,能够及时将设备运行产生的热量散发出去,有效降低设备温度,延长设备使用寿命,还具备出色的电磁兼容性,能在医院复杂的电子环境中稳定运行,减少外界电磁干扰对设备的影响。 4)设备外观设计简洁大方,这种设计理念既符合医院对设备美观性的要求,又充分考虑了实用性。简洁的外观便于安装、维护和管理,可降低工作人员的操作难度和工作量,提高工作效率。 2U机架式设备 千兆电口 可靠性设计考量 设计要点 具体内容 优势 冗余电源设计 设备经过严格的可靠性测试,具备冗余电源设计,当一路电源出现故障时,另一路电源可自动接替工作。 确保服务器不间断运行,减少因电源故障导致的业务中断风险,保障医院业务的连续性。 高效散热系统 采用高效的散热风扇和散热片,能及时将设备产生的热量散发出去。 有效降低设备温度,延长设备使用寿命,提高设备的稳定性和可靠性。 故障诊断与报警 具备完善的故障诊断和报警功能,当设备出现故障时,能及时发出报警信号。 通知管理人员及时处理故障,减少故障对医院业务的影响,提高设备的可维护性。 模块化关键部件 设备的关键部件采用模块化设计,便于快速更换和维修。 减少设备故障对医院业务的影响,提高设备的维修效率,降低维修成本。 可维护性设计特点 设计特点 具体内容 优势 合理面板设计 设备的前面板和后面板设计合理,便于插拔线缆和更换部件。 减少维护人员的操作难度和时间,提高维护效率,降低维护成本。 可视化管理界面 配备可视化的管理界面,可实时监控设备的运行状态、温度、电源等信息。 方便维护人员进行远程管理和故障排查,及时发现设备潜在问题,保障设备的稳定运行。 详细文档支持 提供详细的设备文档和维护手册,指导维护人员进行正确的操作和维护。 提高维护人员的操作准确性和规范性,降低因操作不当导致的设备故障风险。 热插拔功能 支持热插拔功能,在不关闭设备的情况下,可更换硬盘、内存等部件。 实现设备的在线维护和升级,减少设备停机时间,保障医院业务的正常运行。 国产CPU与内存配置 国产CPU性能优势 1)选用国产CPU,其具有自主知识产权,这完全符合国家信息安全要求。在医院的数据处理过程中,能够为医院数据安全提供强有力的保障,有效防止数据泄露等安全问题的发生。 2)国产CPU具备高性能计算能力,能够快速处理医院业务系统中的大量数据和复杂运算。这可显著提高系统的响应速度和处理效率,使医院的各项业务能够更加高效地运行。 3)采用先进的制程工艺,国产CPU具有功耗低、发热小的特点。这不仅能有效降低设备的能耗,减少医院的运营成本,还能降低散热成本,符合医院节能减排的要求。 4)国产CPU厂商提供完善的技术支持和服务,在医院使用过程中,一旦遇到问题,厂商能够及时响应并解决。这为系统的稳定运行提供了可靠保障,确保医院业务不受影响。 热插拔功能 可视化管理界面 高速硬盘 16G内存容量规划 1)配置16G内存,能够充分满足医院业务系统同时运行多个应用程序和处理大量数据的需求。这可以避免因内存不足导致系统运行缓慢或崩溃的情况发生,保障医院业务的正常开展。 2)采用高速内存模块,其数据传输速度快,能有效提高系统的整体性能和响应速度。使医院工作人员在操作业务系统时更加流畅,提高工作效率。 3)内存具备ECC纠错功能,可自动检测和纠正内存中的数据错误。这大大提高了数据的准确性和可靠性,确保医院数据的质量。 4)支持内存扩展,可根据医院业务发展的需要,方便地增加内存容量。这使得系统的处理能力能够随着医院业务的增长而同步提升,具有良好的扩展性。 CPU与内存协同优化 1)对CPU和内存进行深度优化,确保两者之间的数据传输高效、稳定。通过优化数据传输路径和机制,充分发挥硬件性能,提高系统的整体运行效率。 2)采用智能内存管理技术,根据系统负载情况自动调整内存分配。这可以提高内存利用率,使内存资源得到更加合理的配置,避免内存浪费。 3)优化CPU和内存的工作模式,降低系统功耗。通过合理调整硬件的工作频率和电压,提高能源利用效率,减少医院的运营成本。 4)经过严格的兼容性测试,确保CPU和内存之间的兼容性良好。这可以避免出现硬件冲突和系统不稳定的情况,保障系统的稳定运行。 2TB存储系统架构 存储容量规划策略 1)规划2TB存储容量,充分考虑了医院业务数据的增长趋势。为未来数据存储预留了充足的空间,确保医院在业务不断发展的过程中,有足够的存储空间来存储各类数据。 2)采用分层存储架构,将不同类型和重要程度的数据存储在不同的存储介质上。这样可以提高存储资源的利用效率,使重要数据得到更好的保护和管理。 3)支持存储扩展,可通过增加硬盘或存储阵列的方式,方便地扩大存储容量。这使得存储系统能够随着医院业务的发展而灵活扩展,满足医院不断增长的数据存储需求。 4)对存储容量进行合理分配,为医院的不同业务系统和应用程序提供专用的存储空间。这确保了数据的安全性和独立性,避免不同业务数据之间的相互干扰。 存储系统可靠性设计 1)采用RAID技术,对硬盘进行冗余保护。当某一块硬盘出现故障时,可自动从其他硬盘中恢复数据,确保数据的安全性和完整性。这大大降低了因硬盘故障导致的数据丢失风险。 2)具备数据备份和恢复功能,定期对医院重要数据进行备份,并支持快速恢复数据。这可以减少数据丢失对医院业务的影响,保障医院业务的连续性。 3)存储系统具备热插拔功能,可在不关闭系统的情况下更换硬盘。实现了设备的在线维护和升级,减少了设备停机时间,提高了系统的可用性。 4)采用企业级硬盘,具备高可靠性和稳定性。能满足医院24小时不间断运行的需求,为医院业务的持续稳定开展提供了可靠的存储支持。 存储系统性能优化 1)采用高速硬盘和高性能存储控制器,提高了数据读写速度,减少了数据访问延迟。使医院工作人员能够更快地访问和处理数据,提高工作效率。 2)优化存储系统的缓存机制,提高了数据命中率,减少了硬盘I/O操作。这进一步提升了系统性能,降低了系统的负载压力。 3)支持多通道数据传输,可同时处理多个数据请求。提高了存储系统的并发处理能力,能够满足医院多用户同时访问数据的需求。 4)对存储系统进行定期的性能监测和优化,及时发现和解决性能瓶颈问题。确保存储系统始终保持良好的运行状态,为医院业务提供稳定的存储服务。 软件系统易用性 Web管理界面设计 多角色权限配置界面 权限清晰划分 1)依据不同角色,如管理员、普通用户、审计员等,对系统功能操作权限进行明确划分。管理员可拥有系统最高权限,能够进行全面的系统设置和管理,包括但不限于系统参数配置、用户管理、权限分配等。普通用户仅能访问和操作与其工作相关的功能模块,避免因权限过大而造成数据泄露或系统误操作。审计员则专注于数据审计和合规性检查,确保系统数据的安全性和合规性。 2)针对每个角色,详细定义可访问的菜单、数据范围和操作权限。对于管理员,可访问所有菜单和数据,具备创建、修改、删除等操作权限;普通用户只能访问特定菜单和数据,操作权限也仅限于查看和部分编辑;审计员可访问审计相关菜单和数据,拥有查看和审计权限。通过这种精准的权限配置,确保系统的安全性和稳定性。 3)支持动态调整角色权限,可根据医院业务需求和人员变动,灵活修改角色的权限设置。当医院新增业务功能或调整业务流程时,可及时为相关角色添加或删除权限;当人员岗位变动时,可快速调整其角色权限,以适应不同场景的管理要求,保证系统权限与实际业务需求的一致性。 直观操作体验 1)采用简洁直观的界面设计,通过可视化的方式展示角色权限配置。使用图形化元素和直观的操作界面,使用户能够轻松理解和操作。例如,使用不同颜色的图标表示不同的权限级别,使用树形结构展示菜单和数据范围,让用户一目了然地了解角色的权限设置。 2)提供权限预览功能,在配置权限过程中,可实时查看角色所拥有的权限范围。用户在选择或修改权限时,系统会实时更新权限预览界面,展示该角色当前的权限设置,避免误操作。同时,权限预览界面还可提供详细的权限说明,帮助用户更好地理解每个权限的含义和作用。 3)支持批量权限设置,可同时为多个角色分配相同的权限。当多个角色需要相同的权限时,用户可通过批量设置功能,一次性为这些角色分配权限,提高配置效率。此外,批量设置功能还支持对权限进行批量修改和删除,方便用户进行权限管理。 安全审计追溯 1)对角色权限的配置和修改操作进行详细记录,包括操作时间、操作人员、操作内容等信息。这些记录将被存储在安全审计日志中,以便进行安全审计和追溯。通过对操作记录的分析,可以及时发现异常操作和潜在的安全风险,为系统的安全性提供保障。 2)提供审计日志查询功能,用户可根据时间、操作人员等条件快速定位和查看相关操作记录。用户可以通过输入关键词或选择筛选条件,快速查找特定时间段内的操作记录,了解权限配置和修改的历史情况。同时,审计日志查询功能还支持导出功能,方便用户进行进一步的分析和处理。 3)定期对权限配置进行审计,检查是否存在权限滥用或违规操作的情况。通过对审计日志的分析和比对,及时发现权限配置中的异常情况,并采取相应的措施进行处理。同时,定期审计还可以帮助医院发现权限管理中存在的问题,及时进行优化和改进,提高系统的安全性和合规性。 操作时间 操作人员 操作内容 操作结果 2025-01-0110:00:00 管理员A 为普通用户角色添加查看报告权限 成功 2025-01-0214:30:00 审计员B 查看审计日志 成功 2025-01-0309:15:00 管理员A 修改审计员角色权限 成功 审批流程可视化展示 流程清晰呈现 1)以图形化的方式展示审批流程,包括各个审批环节、审批人员和审批顺序。使用流程图、甘特图等图形化工具,将审批流程直观地展示给用户,使用户能够一目了然地了解整个审批过程。同时,图形化展示还可提供详细的审批环节说明,帮助用户更好地理解每个环节的作用和要求。 2)对每个审批环节进行详细标注,说明该环节的审批内容、审批标准和审批时间要求。在图形化展示中,每个审批环节都有详细的标注信息,用户可以通过点击环节图标查看具体的审批内容、标准和时间要求。这有助于确保审批过程的透明度和规范性,避免因信息不明确而导致的审批延误或错误。 3)支持实时更新审批状态,当审批环节发生变化时,界面实时显示最新的审批进度和结果。系统会实时监测审批流程的进展情况,当某个审批环节完成或发生变化时,界面会立即更新相应的状态信息,让用户及时掌握审批动态。同时,系统还可提供审批状态通知功能,通过短信、邮件等方式通知相关人员审批状态的变化。 进度实时跟踪 1)为每个审批任务提供唯一的标识符,用户可通过该标识符查询审批任务的详细信息和当前进度。每个审批任务都有一个唯一的编号或标识符,用户可以在系统中输入该标识符,查询任务的基本信息、审批环节、审批人员、审批时间等详细信息,以及当前的审批进度和结果。 2)提供审批进度提醒功能,当审批任务到达关键节点或超时未处理时,系统自动发送提醒通知给相关人员。系统会根据审批流程的设置,为每个审批环节设置关键节点和时间限制。当任务到达关键节点或超时未处理时,系统会自动发送短信、邮件或系统消息提醒相关人员及时处理,确保审批流程的高效进行。 3)支持对审批历史记录进行查询和统计分析,用户可查看某个时间段内的审批任务数量、审批通过率、平均审批时间等数据。通过对审批历史记录的查询和统计分析,用户可以了解审批流程的运行情况,发现存在的问题和瓶颈,为优化审批流程提供数据支持。同时,系统还可生成各种统计报表和图表,直观地展示审批数据。 时间段 审批任务数量 审批通过率 平均审批时间 2025年1月 100 90% 3天 2025年2月 120 92% 2.5天 2025年3月 110 88% 3.2天 异常智能预警 1)设置审批异常规则,当审批流程出现异常情况,如审批超时、审批意见不一致等,系统自动发出预警信号。系统会根据审批流程的设置和业务规则,定义各种审批异常情况,并设置相应的预警规则。当出现异常情况时,系统会立即发出预警信号,提醒相关人员及时处理。 2)提供异常处理功能,当出现异常情况时,系统可自动将审批任务分配给指定的人员进行处理。系统会根据异常情况的类型和严重程度,自动将审批任务分配给相应的处理人员。处理人员可以通过系统界面查看异常信息和任务详情,并进行相应的处理操作。 3)对异常情况进行详细记录和分析,总结异常发生的原因和规律。系统会对每一次异常情况进行详细记录,包括异常时间、异常类型、异常描述、处理结果等信息。通过对这些记录的分析,可以总结异常发生的原因和规律,为改进审批流程提供参考依据。同时,系统还可生成异常分析报告,帮助用户更好地了解异常情况。 资产状态大屏监控 资产信息全面展示 1)在大屏上实时展示医院各类资产的状态信息,包括设备的在线/离线状态、性能指标、使用情况等。通过与医院资产系统的实时数据对接,大屏能够实时获取资产的最新状态信息,并以直观的图表和数据形式展示给用户。用户可以通过大屏快速了解医院资产的整体运行状况,及时发现潜在的问题。 2)对资产信息进行分类展示,如按设备类型、使用部门、地理位置等进行分类。使用不同的颜色、图标和标签对不同类型的资产进行区分,方便用户快速查找和定位所需资产。例如,将医疗设备、办公设备、网络设备等分别归类展示,同时按照使用部门和地理位置进行细分,提高信息的可读性和可用性。 3)支持对资产信息进行详细查询,用户可点击大屏上的资产图标,查看该资产的详细信息和历史数据。当用户点击资产图标时,系统会弹出详细信息窗口,展示该资产的基本信息、性能指标、使用记录、维护历史等详细数据。通过查看历史数据,用户可以深入了解资产的运行情况和变化趋势,为资产管理决策提供依据。 资产状态大屏监控 异常状态及时告警 1)设置资产异常状态告警规则,当资产的运行状态超出正常范围时,系统自动在大屏上发出告警信号。根据资产的类型和特点,为不同的资产设置相应的告警阈值和规则。例如,对于医疗设备,设置温度、湿度、电压等性能指标的正常范围,当指标超出范围时,系统自动发出告警。 2)告警信号采用多种方式进行展示,如闪烁图标、声音提示、短信通知等。通过多种告警方式的组合,确保相关人员能够及时收到告警信息。闪烁图标可以在大屏上突出显示异常资产,声音提示可以引起现场人员的注意,短信通知可以让相关人员在离开大屏时也能及时了解异常情况。 3)对告警信息进行详细记录和分析,总结异常发生的原因和规律。系统会对每一次告警信息进行详细记录,包括告警时间、告警类型、告警资产、处理结果等信息。通过对这些记录的分析,可以总结异常发生的原因和规律,为资产的维护和管理提供参考依据。同时,系统还可生成告警分析报告,帮助用户更好地了解资产的异常情况。 数据统计分析支持 1)对资产状态数据进行实时统计和分析,生成各类统计报表和图表,如资产使用率统计、设备故障统计、性能指标趋势分析等。通过对资产状态数据的实时采集和分析,系统能够及时生成各种统计报表和图表,直观地展示资产的使用情况、故障情况和性能变化趋势。这些报表和图表可以帮助医院管理人员更好地了解资产的运行状况,做出科学的管理决策。 2)支持对统计数据进行多角度分析,用户可根据不同...
济南市儿童医院桌面管理和数字水印应用系统采购项目投标方案.docx
下载提示

1.本文档仅提供部分内容试读;

2.支付并下载文件,享受无限制查看;

3.本网站所提供的标准文本仅供个人学习、研究之用,未经授权,严禁复制、发行、汇编、翻译或网络传播等,侵权必究;

4.左侧添加客服微信获取帮助;

5.本文为word版本,可以直接复制编辑使用。


这个人很懒,什么都没留下
未认证用户 查看用户
该文档于 上传
推荐文档
×
精品标书制作
百人专家团队
擅长领域:
工程标 服务标 采购标
16852
已服务主
2892
中标量
1765
平台标师
扫码添加客服
客服二维码
咨询热线:192 3288 5147
公众号
微信客服
客服