文库 服务类投标方案 软件开发

优质校信息化提升二期采购投标方案.docx

DOCX   808页   下载706   2025-08-31   浏览55   收藏78   点赞371   评分-   477712字   198.00

AI慧写标书

十分钟千页标书高效生成

温馨提示:当前文档最多只能预览 15 页,若文档总页数超出了 15 页,请下载原文档以浏览全部内容。
优质校信息化提升二期采购投标方案.docx 第1页
优质校信息化提升二期采购投标方案.docx 第2页
优质校信息化提升二期采购投标方案.docx 第3页
优质校信息化提升二期采购投标方案.docx 第4页
优质校信息化提升二期采购投标方案.docx 第5页
优质校信息化提升二期采购投标方案.docx 第6页
优质校信息化提升二期采购投标方案.docx 第7页
优质校信息化提升二期采购投标方案.docx 第8页
优质校信息化提升二期采购投标方案.docx 第9页
优质校信息化提升二期采购投标方案.docx 第10页
优质校信息化提升二期采购投标方案.docx 第11页
优质校信息化提升二期采购投标方案.docx 第12页
优质校信息化提升二期采购投标方案.docx 第13页
优质校信息化提升二期采购投标方案.docx 第14页
优质校信息化提升二期采购投标方案.docx 第15页
剩余793页未读, 下载浏览全部

开通会员, 优惠多多

6重权益等你来

首次半价下载
折扣特惠
上传高收益
特权文档
AI慧写优惠
专属客服
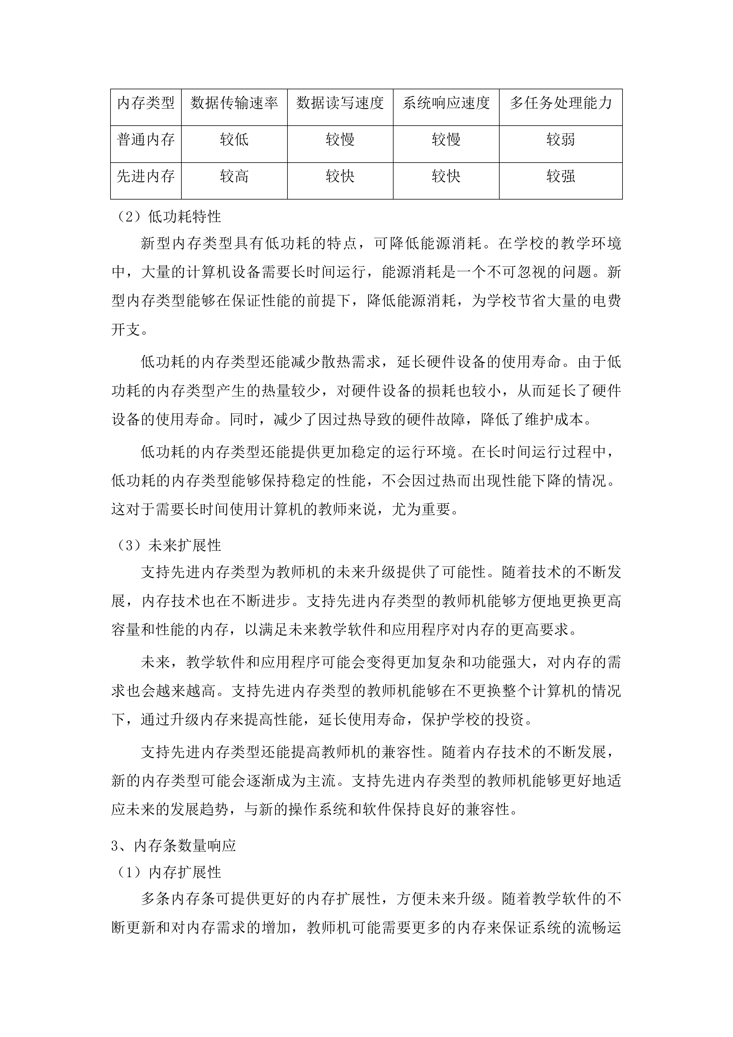
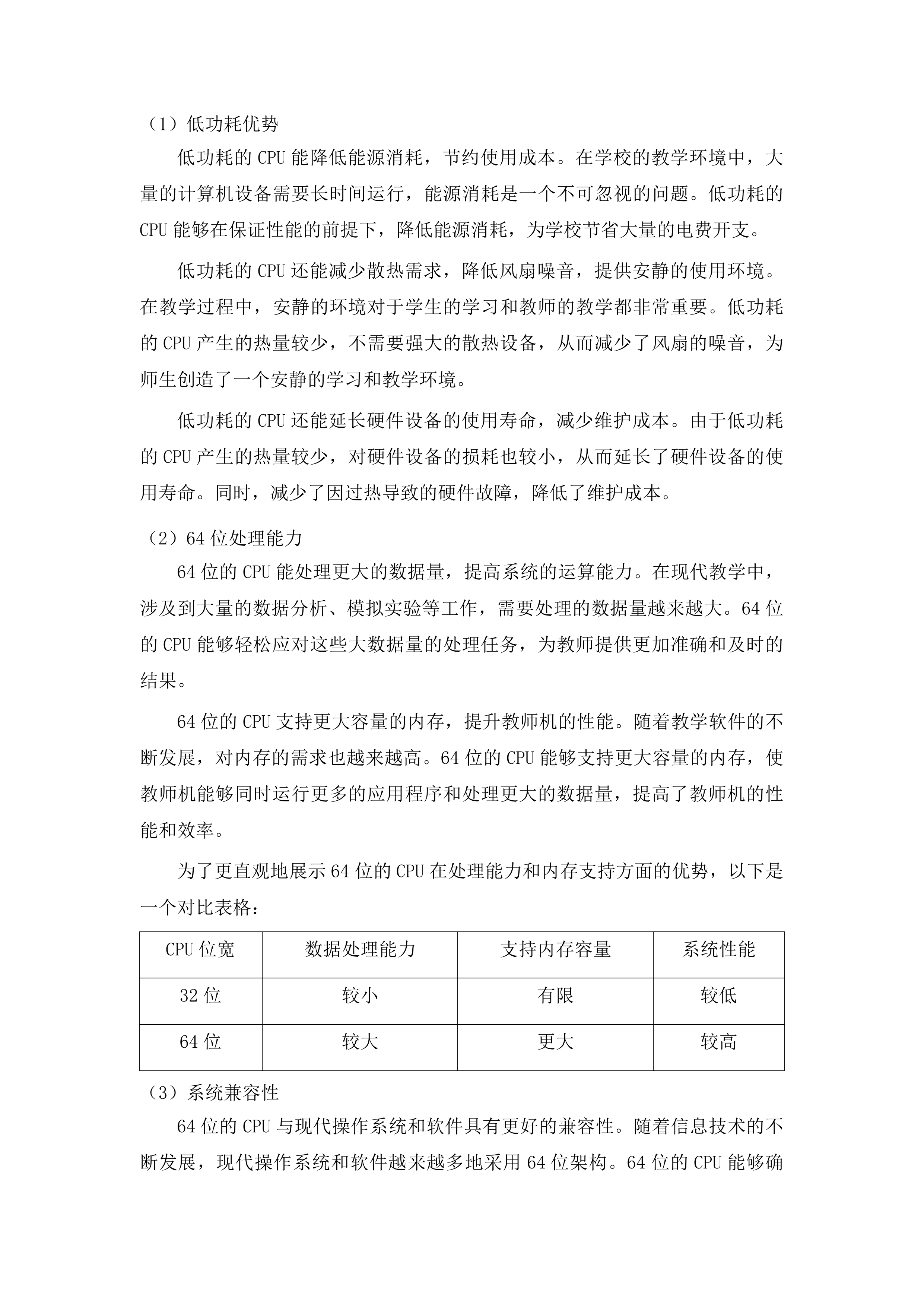
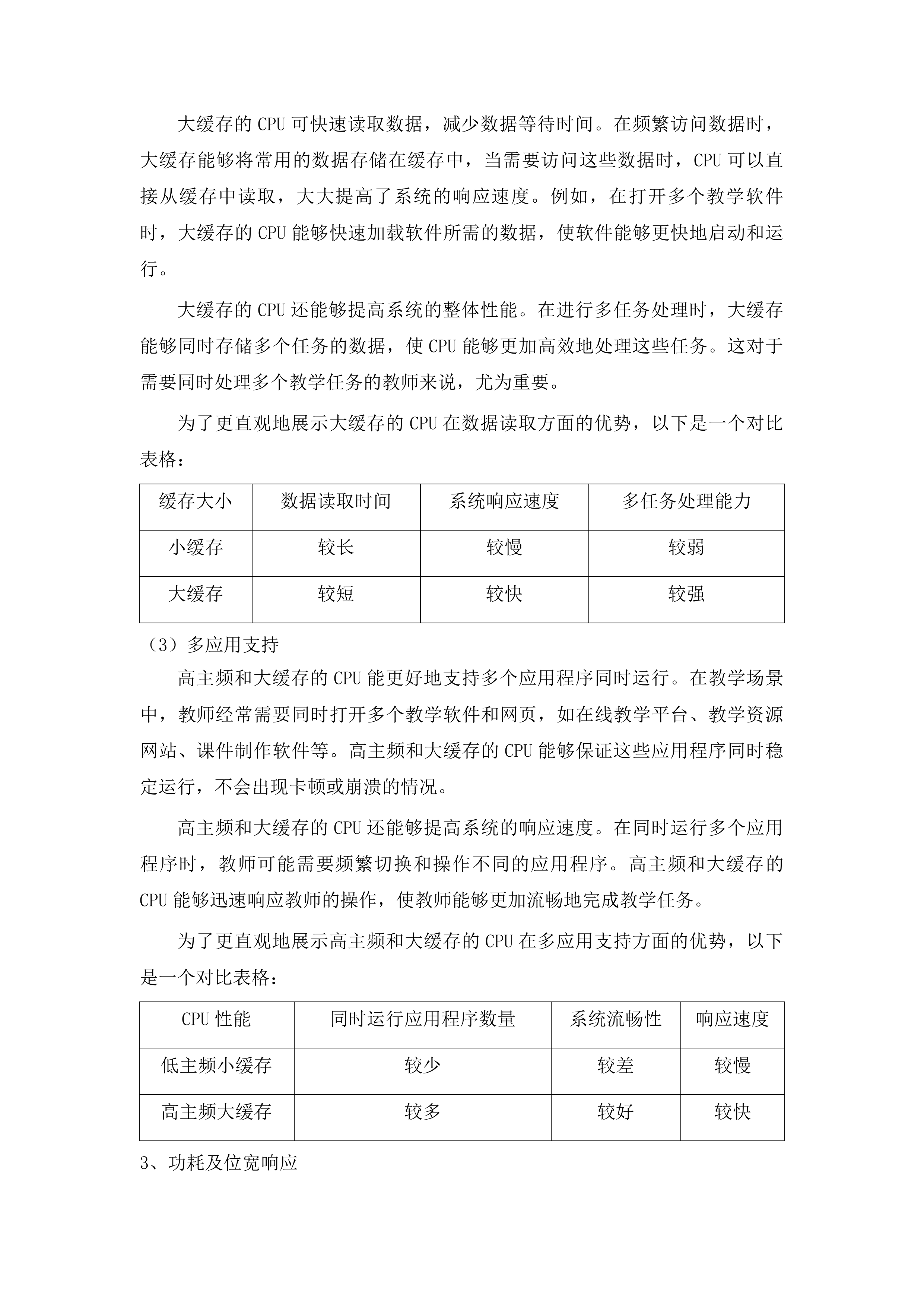
优质校信息化提升二期采购投标方案 第一章 一般技术参数 7 第一节 技术参数响应 7 一、 教师机参数响应 7 二、 学生机参数响应 26 三、 多媒体教学软件参数 40 四、 学生机管控软件响应 49 五、 交换机参数响应 53 六、 综合布线技术参数 60 第二章 项目实施方案 65 第一节 进度安排 65 一、 实施阶段划分 65 二、 工作日程编排 83 第二节 保障措施 98 一、 技术团队配置 98 二、 硬件资源保障 112 第三节 关键工作安排 130 一、 设备物流管理 130 二、 部署实施规范 141 第四节 风险预见与应对 157 一、 供应链风险防控 158 二、 实施风险管控 168 第五节 项目解决方案 178 一、 硬件部署方案 178 二、 软件实施策略 193 三、 网络系统优化 203 第六节 项目管理方案 221 一、 质量管理体系 221 二、 进度控制方法 233 三、 沟通协调机制 248 第七节 组织机构与分工 261 一、 项目组织架构 261 二、 岗位职责分工 278 三、 施工图纸设计 293 第八节 方案优化建议 303 一、 实施流程优化 303 二、 技术应用优化 317 第三章 设备安装调试方案 332 第一节 安装调试步骤 332 一、 安装前准备工作 332 二、 教师机安装流程 338 三、 学生机安装流程 343 四、 交换机安装流程 349 五、 综合布线实施流程 355 六、 软件系统安装调试 361 七、 异常情况应对处理 368 第二节 设备布局设计 375 一、 教室空间规划设计 375 二、 教师机布局设计 382 三、 学生机布局设计 387 四、 交换机布局设计 394 五、 综合布线系统设计 403 六、 布局可视化图纸 410 第三节 工期保证措施 416 一、 进度计划制定 416 二、 人员配置保障 421 三、 材料进场管理 430 四、 进度控制机制 438 五、 应急保障预案 444 六、 沟通协调机制 452 第四节 质量保障措施 457 一、 质量标准体系 457 二、 质量检查制度 464 三、 验收标准流程 471 四、 功能验证方案 477 五、 质量问题处理 483 第五节 设备安全保障 490 一、 设备搬运防护 490 二、 用电安全操作 499 三、 设备固定防护 505 四、 人员安全保障 511 五、 应急响应机制 518 第四章 技术培训方案 526 第一节 培训人员安排 526 一、 技术培训经验资质 526 二、 设备操作熟悉程度 533 三、 培训方式支持能力 543 第二节 培训方式设计 551 一、 远程教学实施方式 551 二、 现场培训安排规划 557 三、 培训资料形式设计 568 第三节 培训内容安排 575 一、 教师机操作维护培训 575 二、 学生机使用培训 582 三、 多媒体教学软件培训 589 四、 学生机管控软件培训 597 五、 网络设备维护培训 605 第四节 培训课时规划 614 一、 现场集中培训安排 614 二、 远程培训内容规划 622 三、 培训答疑环节设置 629 四、 培训课程安排表制定 638 第五节 培训成果保障 646 一、 培训质量评估机制 646 二、 培训资料保障措施 652 三、 后续咨询支持安排 658 四、 复训服务提供方案 667 第五章 售后服务方案 673 第一节 售后服务保障 673 一、 技术力量配置 673 二、 服务保障措施 685 第二节 售后服务团队 699 一、 团队成员配置 699 二、 人员资质能力 715 第三节 定期回访维护 721 一、 教师机维护服务 722 二、 学生机维护服务 736 三、 网络设备维护 745 第四节 维修应急预案 752 一、 快速响应机制 752 二、 现场抢修方案 765 第五节 保修期外维修 783 一、 维修服务内容 783 二、 收费标准方案 802 一般技术参数 技术参数响应 教师机参数响应 CPU规格响应 核心线程响应 多任务处理能力 多核多线程的CPU可显著提升教师机的整体性能,能够同时处理多个复杂任务。在日常教学工作中,教师经常需要同时运行多个教学软件,如在线教学平台、教学资源管理软件、课件制作软件等。多核多线程的CPU能够让这些软件同时稳定运行,保证系统的流畅性,减少卡顿现象。这不仅提高了教师的工作效率,还能为学生提供更加流畅的教学体验,确保教学工作的顺利进行。 多核多线程的CPU还能够支持多任务并行处理。例如,在进行视频会议教学的同时,还可以进行文件的备份、下载等操作,而不会影响会议的流畅性。这种多任务处理能力能够满足教师多样化的教学需求,使教师能够更加高效地完成教学任务。 多核多线程的CPU还能够提高系统的响应速度。在打开大型教学文件或进行复杂计算时,能够迅速响应,节省教师的时间。这对于需要频繁操作大型文件的教师来说,尤为重要。 性能稳定性 高核心线程数的CPU在长时间运行过程中,性能更加稳定。在教学场景中,教师机需要长时间处于运行状态,以满足教学的连续性需求。高核心线程数的CPU能够更好地应对长时间的高负载运行,有效避免因任务过多导致的系统崩溃或死机情况。 稳定的性能还能够保证教学过程的连续性和稳定性。例如,在进行在线直播教学时,如果系统出现崩溃或死机情况,将会影响教学的正常进行,给学生和教师带来不必要的麻烦。而高核心线程数的CPU能够有效避免这种情况的发生,确保教学过程的顺利进行。 高核心线程数的CPU还能够提高系统的可靠性。在长时间运行过程中,系统的可靠性是至关重要的。高核心线程数的CPU能够更好地应对各种复杂的任务和环境,减少系统故障的发生,提高系统的可靠性。 未来扩展性 多核多线程的CPU为未来软件的升级和功能扩展提供了充足的计算资源。随着信息技术的不断发展,教学软件也在不断更新和升级,对计算机的性能要求也越来越高。多核多线程的CPU能够满足未来软件升级和功能扩展的需求,即使随着教学软件的不断更新,也能轻松应对。 多核多线程的CPU还能够延长教师机的使用寿命,降低采购成本。在计算机硬件更新换代较快的今天,一台性能良好的计算机能够使用更长的时间,减少了学校的采购成本。而多核多线程的CPU能够为教师机提供更强的性能支持,使其能够在未来几年内保持良好的运行状态。 多核多线程的CPU还能够提高学校的信息化建设水平。在学校的信息化建设中,计算机是不可或缺的工具。多核多线程的CPU能够为学校的信息化建设提供更强的技术支持,促进学校的信息化建设水平不断提高。 主频及缓存响应 快速数据处理 高主频的CPU能快速处理数据,显著提高教师机的运行速度。在教学工作中,教师经常需要打开大型教学文件,如高清视频、复杂的课件等。高主频的CPU能够在短时间内完成这些文件的加载和处理,迅速响应教师的操作,节省教师的时间,提高工作效率。 高主频的CPU还能够提高系统的整体性能。在进行复杂计算时,如数据分析、模拟实验等,高主频的CPU能够更快地完成计算任务,为教师提供更加准确和及时的结果。这对于需要进行科学研究和教学创新的教师来说,尤为重要。 高主频的CPU还能够提升教师机的响应速度。在同时运行多个教学软件和网页时,高主频的CPU能够保证系统的流畅性,使教师能够更加轻松地切换和操作不同的应用程序。 数据读取加速 大缓存的CPU可快速读取数据,减少数据等待时间。在频繁访问数据时,大缓存能够将常用的数据存储在缓存中,当需要访问这些数据时,CPU可以直接从缓存中读取,大大提高了系统的响应速度。例如,在打开多个教学软件时,大缓存的CPU能够快速加载软件所需的数据,使软件能够更快地启动和运行。 大缓存的CPU还能够提高系统的整体性能。在进行多任务处理时,大缓存能够同时存储多个任务的数据,使CPU能够更加高效地处理这些任务。这对于需要同时处理多个教学任务的教师来说,尤为重要。 为了更直观地展示大缓存的CPU在数据读取方面的优势,以下是一个对比表格: 缓存大小 数据读取时间 系统响应速度 多任务处理能力 小缓存 较长 较慢 较弱 大缓存 较短 较快 较强 多应用支持 高主频和大缓存的CPU能更好地支持多个应用程序同时运行。在教学场景中,教师经常需要同时打开多个教学软件和网页,如在线教学平台、教学资源网站、课件制作软件等。高主频和大缓存的CPU能够保证这些应用程序同时稳定运行,不会出现卡顿或崩溃的情况。 高主频和大缓存的CPU还能够提高系统的响应速度。在同时运行多个应用程序时,教师可能需要频繁切换和操作不同的应用程序。高主频和大缓存的CPU能够迅速响应教师的操作,使教师能够更加流畅地完成教学任务。 为了更直观地展示高主频和大缓存的CPU在多应用支持方面的优势,以下是一个对比表格: CPU性能 同时运行应用程序数量 系统流畅性 响应速度 低主频小缓存 较少 较差 较慢 高主频大缓存 较多 较好 较快 功耗及位宽响应 低功耗优势 低功耗的CPU能降低能源消耗,节约使用成本。在学校的教学环境中,大量的计算机设备需要长时间运行,能源消耗是一个不可忽视的问题。低功耗的CPU能够在保证性能的前提下,降低能源消耗,为学校节省大量的电费开支。 低功耗的CPU还能减少散热需求,降低风扇噪音,提供安静的使用环境。在教学过程中,安静的环境对于学生的学习和教师的教学都非常重要。低功耗的CPU产生的热量较少,不需要强大的散热设备,从而减少了风扇的噪音,为师生创造了一个安静的学习和教学环境。 低功耗的CPU还能延长硬件设备的使用寿命,减少维护成本。由于低功耗的CPU产生的热量较少,对硬件设备的损耗也较小,从而延长了硬件设备的使用寿命。同时,减少了因过热导致的硬件故障,降低了维护成本。 64位处理能力 64位的CPU能处理更大的数据量,提高系统的运算能力。在现代教学中,涉及到大量的数据分析、模拟实验等工作,需要处理的数据量越来越大。64位的CPU能够轻松应对这些大数据量的处理任务,为教师提供更加准确和及时的结果。 64位的CPU支持更大容量的内存,提升教师机的性能。随着教学软件的不断发展,对内存的需求也越来越高。64位的CPU能够支持更大容量的内存,使教师机能够同时运行更多的应用程序和处理更大的数据量,提高了教师机的性能和效率。 为了更直观地展示64位的CPU在处理能力和内存支持方面的优势,以下是一个对比表格: CPU位宽 数据处理能力 支持内存容量 系统性能 32位 较小 有限 较低 64位 较大 更大 较高 系统兼容性 64位的CPU与现代操作系统和软件具有更好的兼容性。随着信息技术的不断发展,现代操作系统和软件越来越多地采用64位架构。64位的CPU能够确保教师机正常运行各种教学软件和应用程序,避免因兼容性问题导致的软件故障和系统不稳定。 在教学工作中,教师需要使用各种教学软件和工具,如在线教学平台、教学资源管理软件、课件制作软件等。64位的CPU能够为这些软件提供更好的支持,使软件能够更加稳定和高效地运行。 64位的CPU还能够提高教师机的安全性。现代操作系统和软件通常会采用一些安全机制来保护用户的数据和隐私,64位的CPU能够更好地支持这些安全机制,为教师机提供更加安全的运行环境。 内存配置容量 容量响应情况 多任务运行支持 大容量内存可支持多个教学软件同时运行,显著提高工作效率。在教学工作中,教师经常需要同时打开多个文档、浏览器窗口和教学应用,如在线教学平台、教学资源网站、课件制作软件等。大容量内存能够为这些应用程序提供足够的运行空间,使它们能够同时稳定运行,不会出现卡顿或崩溃的情况。 大容量内存还能减少系统的等待时间。当教师在不同的应用程序之间切换时,大容量内存能够快速加载应用程序所需的数据,使教师能够更加流畅地完成教学任务。这对于需要同时处理多个教学任务的教师来说,尤为重要。 大容量内存还能满足教师多样化的教学需求。随着教学方法的不断创新和教学资源的不断丰富,教师需要使用更多的教学软件和工具来开展教学活动。大容量内存能够为这些软件和工具提供支持,使教师能够更加自由地选择和使用适合自己教学需求的软件和工具。 数据处理能力 大内存能快速处理大量数据,提高数据处理速度。在进行数据分析、视频编辑等工作时,需要处理大量的数据,大内存能够将这些数据存储在内存中,使CPU能够更加高效地处理这些数据。例如,在进行视频编辑时,大内存能够快速加载视频素材和编辑软件所需的数据,使视频编辑过程更加流畅。 大内存还能提高系统的整体性能。在进行多任务处理时,大内存能够同时存储多个任务的数据,使CPU能够更加高效地处理这些任务。这对于需要同时处理多个教学任务的教师来说,尤为重要。 大内存还能提升教师机的响应速度。在打开大型教学文件或运行复杂的教学软件时,大内存能够快速加载所需的数据,使软件能够更快地启动和运行。 软件兼容性 大容量内存可确保教师机与各种教学软件的兼容性。随着教学软件的不断发展,对内存的需求也越来越高。一些大型的教学软件和专业软件需要较大的内存才能正常运行。大容量内存能够满足这些软件的内存需求,避免因内存不足导致的软件运行缓慢或无法打开的问题。 在教学工作中,教师需要使用各种教学软件和工具来开展教学活动。大容量内存能够为这些软件和工具提供支持,使它们能够更加稳定和高效地运行。例如,一些在线教学平台和教学资源管理软件需要较大的内存来存储用户的信息和数据,大容量内存能够为这些软件提供足够的运行空间,使软件能够更加流畅地运行。 大容量内存还能提高教师机的安全性。一些安全软件和防火墙需要较大的内存来运行,大容量内存能够为这些软件提供支持,使它们能够更加有效地保护教师机的安全。 内存类型响应 高速数据传输 先进的内存类型能提供更高的数据传输速率,加快数据读写速度。在运行大型教学软件和处理大量数据时,高速数据传输能够使软件更快地加载和运行,提高系统的响应速度。例如,在打开大型的教学课件或进行视频编辑时,先进的内存类型能够快速读取和写入数据,使操作更加流畅。 先进的内存类型还能提高系统的整体性能。在进行多任务处理时,高速数据传输能够使CPU更快地处理多个任务的数据,提高系统的效率。这对于需要同时处理多个教学任务的教师来说,尤为重要。 为了更直观地展示先进内存类型在数据传输方面的优势,以下是一个对比表格: 内存类型 数据传输速率 数据读写速度 系统响应速度 多任务处理能力 普通内存 较低 较慢 较慢 较弱 先进内存 较高 较快 较快 较强 低功耗特性 新型内存类型具有低功耗的特点,可降低能源消耗。在学校的教学环境中,大量的计算机设备需要长时间运行,能源消耗是一个不可忽视的问题。新型内存类型能够在保证性能的前提下,降低能源消耗,为学校节省大量的电费开支。 低功耗的内存类型还能减少散热需求,延长硬件设备的使用寿命。由于低功耗的内存类型产生的热量较少,对硬件设备的损耗也较小,从而延长了硬件设备的使用寿命。同时,减少了因过热导致的硬件故障,降低了维护成本。 低功耗的内存类型还能提供更加稳定的运行环境。在长时间运行过程中,低功耗的内存类型能够保持稳定的性能,不会因过热而出现性能下降的情况。这对于需要长时间使用计算机的教师来说,尤为重要。 未来扩展性 支持先进内存类型为教师机的未来升级提供了可能性。随着技术的不断发展,内存技术也在不断进步。支持先进内存类型的教师机能够方便地更换更高容量和性能的内存,以满足未来教学软件和应用程序对内存的更高要求。 未来,教学软件和应用程序可能会变得更加复杂和功能强大,对内存的需求也会越来越高。支持先进内存类型的教师机能够在不更换整个计算机的情况下,通过升级内存来提高性能,延长使用寿命,保护学校的投资。 支持先进内存类型还能提高教师机的兼容性。随着内存技术的不断发展,新的内存类型可能会逐渐成为主流。支持先进内存类型的教师机能够更好地适应未来的发展趋势,与新的操作系统和软件保持良好的兼容性。 内存条数量响应 内存扩展性 多条内存条可提供更好的内存扩展性,方便未来升级。随着教学软件的不断更新和对内存需求的增加,教师机可能需要更多的内存来保证系统的流畅运行。多条内存条的设计使得教师机可以轻松添加内存条,而无需更换整个内存模块,降低了升级成本。 在未来的教学工作中,可能会出现一些新的教学软件和应用程序,对内存的需求会更高。多条内存条的教师机能够在不更换整个计算机的情况下,通过添加内存条来满足这些新的需求,延长了教师机的使用寿命。 多条内存条的扩展性还能提高学校的投资回报率。学校可以根据实际需求逐步升级教师机的内存,而不必一次性投入大量资金购买高配置的计算机。这样可以在保证教学需求的前提下,降低采购成本。 双通道性能 多条内存条可组成双通道内存,提高内存带宽。在数据传输和处理方面,双通道内存能够同时传输和处理更多的数据,提供更高的性能。例如,在打开大型教学文件或运行复杂的教学软件时,双通道内存能够更快地加载和处理数据,使操作更加流畅。 双通道内存还能提高系统的整体性能。在进行多任务处理时,双通道内存能够同时处理多个任务的数据,使CPU能够更加高效地处理这些任务。这对于需要同时处理多个教学任务的教师来说,尤为重要。 双通道内存还能提升教师机的响应速度。在不同的应用程序之间切换时,双通道内存能够快速加载应用程序所需的数据,使教师能够更加流畅地完成教学任务。 系统稳定性 多条内存条可提高系统的稳定性,减少内存故障的发生。在长时间运行过程中,内存故障是导致系统不稳定的一个重要原因。多条内存条的设计能够提供更多的冗余,当其中一条内存条出现故障时,其他内存条仍然能够正常工作,保证系统的稳定性。 多条内存条还能提高系统的可靠性。在教学工作中,教师机需要长时间处于运行状态,系统的可靠性是至关重要的。多条内存条的设计能够减少因内存故障导致的系统崩溃或死机情况,确保教学工作的连续性和稳定性。 多条内存条还能降低维护成本。由于多条内存条的设计能够减少内存故障的发生,降低了维修和更换内存条的频率,从而降低了维护成本。 存储设备规格 固态盘响应情况 快速读写速度 大容量固态盘具有快速的读写速度,能极大提高系统的启动和运行速度。在教学场景中,教师经常需要快速打开大型教学文件和软件,如高清视频、复杂的课件等。大容量固态盘能够在短时间内完成这些文件的加载和处理,迅速响应教师的操作,节省教师的时间,提高工作效率。 快速的读写速度还能提升教师机的整体性能。在进行多任务处理时,大容量固态盘能够快速读取和写入数据,使CPU能够更加高效地处理多个任务。这对于需要同时处理多个教学任务的教师来说,尤为重要。 大容量固态盘还能提供更加流畅的使用体验。在打开和关闭应用程序、切换文件等操作时,快速的读写速度能够使操作更加流畅,减少等待时间,提高教师的工作效率。 数据安全性 固态盘采用无机械部件设计,具有更高的数据安全性。在教学工作中,教师的教学数据非常重要,如教学课件、学生成绩、教学计划等。固态盘没有机械部件,不会因震动和碰撞导致数据丢失和损坏,能够有效保护教师的重要教学数据。 固态盘还具有更好的抗震性能。在学校的教学环境中,计算机设备可能会受到一些震动和碰撞,如学生的不小心碰撞、搬运过程中的震动等。固态盘能够在这些情况下保持数据的完整性,确保教学数据的安全。 固态盘还能提供更快的数据恢复速度。如果固态盘出现故障,通过数据恢复技术能够更快地恢复数据,减少数据丢失对教学工作的影响。 节能低噪 固态盘能耗低,产生的热量少,可降低散热需求。在学校的教学环境中,大量的计算机设备需要长时间运行,能源消耗是一个不可忽视的问题。固态盘能够在保证性能的前提下,降低能源消耗,为学校节省大量的电费开支。 固态盘运行过程中噪音小,提供安静的使用环境。在教学过程中,安静的环境对于学生的学习和教师的教学都非常重要。固态盘没有机械部件,不会产生机械噪音,为师生创造了一个安静的学习和教学环境。 为了更直观地展示固态盘在节能低噪方面的优势,以下是一个对比表格: 存储设备类型 能耗 热量产生 噪音水平 机械硬盘 较高 较多 较大 固态盘 较低 较少 较小 机械硬盘响应 大容量存储 大容量机械硬盘可满足教师对大量教学资料的存储需求。在教学工作中,教师需要存储各种教学视频、课件、文档等资料,这些资料占用的存储空间较大。大容量机械硬盘能够提供足够的存储空间,方便教师存储和管理这些教学资料。 大容量机械硬盘还能支持教师进行教学资源的积累和整理。随着教学经验的不断积累,教师会收集和整理更多的教学资料,大容量机械硬盘能够为这些资料提供存储空间,使教师能够更好地管理和利用这些教学资源。 大容量机械硬盘还能方便教师进行教学资料的共享和交流。教师可以将自己的教学资料存储在机械硬盘上,然后通过网络共享给其他教师,促进教学资源的共享和交流。 数据可靠性 机械硬盘具有较高的数据可靠性,能长期保存重要数据。在教学工作中,教师的教学成果和资料非常重要,如教学课件、学生成绩、教学计划等。机械硬盘采用先进的技术和材料,能够有效减少数据丢失和损坏的风险,长期保存这些重要数据。 机械硬盘还具有较好的耐久性。在正常使用情况下,机械硬盘能够使用较长的时间,不会轻易出现故障。这对于需要长期保存教学数据的教师来说,尤为重要。 机械硬盘还能提供数据备份和恢复功能。教师可以定期对机械硬盘上的数据进行备份,以防止数据丢失。如果机械硬盘出现故障,还可以通过数据恢复技术恢复数据,减少数据丢失对教学工作的影响。 性价比优势 机械硬盘在大容量存储方面具有较高的性价比。相比固态盘,机械硬盘能够以较低的成本提供更大的存储容量。在学校的采购预算有限的情况下,选择机械硬盘能够在满足存储需求的前提下,降低采购成本,提高资金使用效率。 对于一些对存储容量需求较大,但对读写速度要求不是特别高的教学场景,如教学资料的存储和备份,机械硬盘是一个非常合适的选择。学校可以根据实际需求,合理配置固态盘和机械硬盘,以达到最佳的性价比。 机械硬盘的技术成熟,市场供应充足,价格相对稳定。学校在采购机械硬盘时,能够获得更多的选择和更好的价格优势。 存储设备可靠性 长期稳定运行 高可靠性的存储设备能保证教师机长期稳定运行。在教学场景中,教师机需要长时间处于运行状态,以满足教学的连续性需求。高可靠性的存储设备能够在长时间使用过程中,减少数据丢失和故障的发生,确保教学工作的连续性和稳定性。 为了更直观地展示高可靠性存储设备在长期稳定运行方面的优势,以下是一个对比表格: 存储设备可靠性 数据丢失风险 故障发生率 教学工作连续性 低可靠性 较高 较高 较差 高可靠性 较低 较低 较好 高可靠性的存储设备还能提高系统的整体性能。在长时间运行过程中,低可靠性的存储设备可能会出现读写速度下降、数据丢失等问题,影响系统的性能。而高可靠性的存储设备能够保持稳定的性能,确保系统的高效运行。 数据保护 可靠的存储设备能有效保护教师的重要教学数据。在教学工作中,教师的教学数据非常重要,如教学课件、学生成绩、教学计划等。可靠的存储设备能够防止因存储设备故障导致的数据丢失和损坏,保障教学工作的正常开展。 可靠的存储设备还能提供数据备份和恢复功能。教师可以定期对存储设备上的数据进行备份,以防止数据丢失。如果存储设备出现故障,还可以通过数据恢复技术恢复数据,减少数据丢失对教学工作的影响。 可靠的存储设备还能提高数据的安全性。一些可靠的存储设备采用了加密技术,能够对存储的数据进行加密保护,防止数据泄露和恶意攻击。 降低维护成本 高可靠性的存储设备减少了维修和更换的频率。在学校的教学环境中,大量的计算机设备需要进行维护和管理,维护成本是一个不可忽视的问题。高可靠性的存储设备能够在长时间使用过程中,保持稳定的性能,减少故障的发生,从而降低了维修和更换的频率。 降低维护成本还能提高教师机的使用效率。由于高可靠性的存储设备减少了故障的发生,教师机能够更加稳定地运行,减少了因故障导致的停机时间,提高了使用效率。 降低维护成本还能提高学校的资金使用效率。学校可以将节省下来的维护成本用于其他教学设备的采购和升级,提高学校的教学水平。 独立显卡参数 显存类型及位宽响应 高画质支持 先进的显存类型和宽位宽能提供更高的图形处理能力。在教学过程中,教师经常需要播放高清教学视频和运行图形密集型软件,如3D建模软件、动画制作软件等。先进的显存类型和宽位宽能够使这些视频和软件呈现出清晰、细腻的画面,提升教学效果和视觉体验。 高画质的画面能够更好地吸引学生的注意力,提高学生的学习兴趣。在播放高清教学视频时,清晰、细腻的画面能够让学生更加直观地观察和理解教学内容,提高学习效果。 先进的显存类型和宽位宽还能支持更高的分辨率。在高分辨率的屏幕上,教学内容能够呈现出更加清晰和逼真的效果,提升教学内容的展示效果。 流畅游戏体验 对于一些教学游戏和互动软件,高显存性能能保证游戏的流畅运行。在教学中,适当引入教学游戏和互动软件可以增加学生的学习兴趣和参与度。高显存性能能够减少游戏的卡顿和延迟,使游戏更加流畅,提高游戏的趣味性和参与度。 流畅的游戏体验能够让学生更加投入地参与到学习中。当游戏运行流畅时,学生能够更加专注于游戏内容,更好地理解和掌握教学知识。 为了更直观地展示高显存性能在流畅游戏体验方面的优势,以下是一个对比表格: 显存性能 游戏卡顿情况 游戏延迟情况 游戏趣味性 学生参与度 低显存性能 较多 较大 较低 较低 高显存性能 较少 较小 较高 较高 多屏显示支持 宽位宽的显存能更好地支持多屏显示功能。在教学工作中,教师可以同时在多个屏幕上展示不同的教学内容,如在一个屏幕上展示教学课件,在另一个屏幕上展示教学视频,在第三个屏幕上展示学生的作业和成绩等。多屏显示功能能够提高教学效率和信息展示效果。 宽位宽的显存能够为多屏显示提供足够的带宽支持,确保每个屏幕上的画面都能够清晰、流畅地显示。在进行多屏显示时,不会出现画面卡顿或模糊的情况,保证了教学内容的正常展示。 多屏显示功能还能方便教师进行教学管理。教师可以在不同的屏幕上同时监控多个教学环节,及时了解学生的学习情况,提高教学管理的效率。 显存容量响应 复杂图形处理 大容量显存能处理复杂的图形和图像数据。在进行3D建模、动画制作等教学工作时,需要处理大量的图形和图像数据,大容量显存能够为这些数据提供足够的存储空间,使教师能够更加轻松地完成这些教学任务。 大容量显存还能提高图形处理的速度和质量。在处理复杂的图形和图像数据时,大容量显存能够快速读取和写入数据,使图形处理过程更加流畅。同时,大容量显存还能支持更高的分辨率和更多的图形特效,提高图形处理的质量。 大容量显存还能满足教师多样化的教学需求。随着教学方法的不断创新和教学资源的不断丰富,教师需要使用更多的图形和图像数据来开展教学活动。大容量显存能够为这些数据提供支持,使教师能够更加自由地选择和使用适合自己教学需求的图形和图像数据。 高分辨率显示 大显存能支持更高的显示分辨率。在高分辨率屏幕上,教学内容能够呈现出更加清晰和逼真的画面,提升教学内容的展示效果。例如,在展示高清教学视频、复杂的课件等内容时,高分辨率的屏幕能够让学生更加直观地观察和理解教学内容,提高学习效果。 大显存还能提供更加流畅的显示体验。在高分辨率下,屏幕上的像素点更多,需要处理的数据量也更大。大显存能够为这些数据提供足够的存储空间,使屏幕能够更加流畅地显示画面,减少卡顿和闪烁现象。 大显存还能支持多屏显示功能。在进行多屏显示时,每个屏幕都需要一定的显存来支持。大显存能够为多个屏幕提供足够的显存支持,确保每个屏幕上的画面都能够清晰、流畅地显示。 多任务图形处理 大容量显存可同时处理多个图形任务。在教学工作中,教师可能需要同时运行多个图形软件和游戏,如3D建模软件、动画制作软件、教学游戏等。大容量显存能够为这些软件和游戏提供足够的显存支持,使它们能够同时稳定运行,不会出现卡顿或崩溃的情况。 大容量显存还能提高系统的整体性能。在进行多任务图形处理时,大容量显存能够快速读取和写入数据,使CPU能够更加高效地处理多个图形任务。这对于需要同时处理多个教学任务的教师来说,尤为重要。 大容量显存还能提升教师机的响应速度。在不同的图形软件和游戏之间切换时,大容量显存能够快速加载应用程序所需的数据,使教师能够更加流畅地完成教学任务。 接口类型响应 设备兼容性 支持VGA和HDMI接口使显卡能与多种显示设备兼容。在教学场景中,教师可能需要使用不同类型的显示器、投影仪等显示设备。支持VGA和HDMI接口的显卡能够连接这些不同类型的显示设备,方便教师在不同的教学环境中使用。 支持VGA和HDMI接口还能提高设备的利用率。学校可能已经拥有一些旧的显示设备,这些设备可能只支持VGA接口。支持VGA和HDMI接口的显卡能够与这些旧设备兼容,避免了因设备不兼容而导致的设备闲置,提高了设备的利用率。 支持VGA和HDMI接口还能为学校的信息化建设提供便利。随着学校信息化建设的不断推进,可能会引入一些新的显示设备,这些设备可能只支持HDMI接口。支持VGA和HDMI接口的显卡能够适应这种变化,为学校的信息化建设提供便利。 高清视频传输 HDMI接口能实现高清视频的传输,提供高质量的画面。在播放高清教学视频时,HDMI接口能够传输更高的分辨率和更多的色彩信息,使画面更加清晰、流畅和逼真。这对于提高教学效果和视觉体验非常重要。 HDMI接口还能支持音频和视频同步输出。在播放高清教学视频时,不仅需要高质量的画面,还需要清晰的声音。HDMI接口能够同时传输音频和视频信号,使声音和画面完美同步,提供更加沉浸式的教学体验。 HDMI接口还能提供更好的兼容性。随着技术的不断发展,越来越多的显示设备支持HDMI接口。使用HDMI接口的显卡能够与这些设备更好地兼容,确保教学视频能够在各种显示设备上正常播放。 传统设备支持 VGA接口为连接传统显示设备提供了可能。在学校的教学环境中,可能还存在一些老旧的显示器和投影仪,这些设备可能只支持VGA接口。VGA接口的显卡能够与这些传统设备兼容,保护教师的现有设备投资。 为了更直观地展示VGA接口在连接传统设备方面的优势,以下是一个对比表格: 显卡接口类型 与传统设备兼容性 设备利用率 投资保护 无VGA接口 较差 较低 较差 有VGA接口 较好 较高 较好 VGA接口还能提供一定的稳定性。在一些特殊的教学场景中,如网络不稳定或设备出现故障时,VGA接口的显卡能够通过传统的连接方式继续工作,确保教学的正常进行。 整机基础性能 外观及结构响应 美观耐用 良好的外观设计使教师机更加美观大方。教师机通常放置在教室或办公室等显眼的位置,美观的外观能够提升整体环境的档次。同时,表面涂层均匀,具有较好的耐磨性和耐腐蚀性,能够有效防止表面出现凹痕、划伤等问题,延长了教师机的使用寿命。 美观耐用的教师机还能提高教师的使用满意度。教师在使用计算机时,一个美观、耐用的设备能够让教师感到更加舒适和愉悦,提高工作的积极性和效率。 良好的外观设计还能体现学校的形象和文化。在学校的教学环境中,教师机是学校信息化建设的重要组成部分,美观的外观能够展示学校的现代化形象和文化内涵。 方便安装维护 内部结构符合通用部件安装需求,便于安装和维护。在学校的教学环境中,计算机设备的安装和维护是一项重要的工作。符合通用部件安装需求的内部结构能够使教师机的安装和维护更加方便快捷,节省时间和精力。 方便安装维护还能提高教师机的可维护性。当教师机出现故障时,能够快速拆卸和更换故障部件,减少维修时间,降低对教学工作的影响。 符合通用部件安装需求的内部结构还能提高学校的设备管理效率。学校可以统一采购和管理通用部件,降低采购成本,提高设备管理的效率。 安全可靠 机箱符合相关标准,具有较好的安全性和可靠性。在教学工作中,教师机需要长时间处于运行状态,机箱的安全性和可靠性至关重要。符合相关标准的机箱能够有效保护内部硬件设备,防止外界干扰和损坏,保障了教师机的正常运行。 安全可靠的机箱还能提高教师机的稳定性。在长时间运行过程中,机箱能够提供稳定的支撑和保护,减少因外界因素导致的硬件故障,确保教师机的稳定运行。 符合相关标准的机箱还能满足学校的安全要求。学校对计算机设备的安全有一定的要求,符合相关标准的机箱能够满足这些要求,为学校的教学工作提供安全保障。 散热及噪音响应 高效散热 良好的散热设计能保证教师机在高负荷运行时的稳定性。在教学工作中,教师机可能需要同时运行多个教学软件和应用程序,处于高负荷运行状态。良好的散热设计能够及时将热量散发出去,有效降低硬件温度,减少因过热导致的系统故障,延长硬件设备的使用寿命。 高效散热还能提高系统的性能。在高温环境下,硬件设备的性能会受到一定的影响,导致系统运行缓慢。良好的散热设计能够保持硬件设备在适宜的温度下运行,提高系统的性能和效率。 良好的散热设计还能提高教师机的可靠性。在长时间高负荷运行过程中,稳定的散热性能能够确保教师机的可靠性,减少因散热问题导致的系统崩溃或死机情况。 安静环境 低噪音水平提供了安静的使用环境。在教学过程中,安静的环境对于学生的学习和教师的教学都非常重要。低噪音的教师机能够减少噪音对教师和学生的干扰,提高教学和学习的效率。 为了更直观地展示低噪音水平在提供安静环境方面的优势,以下是一个对比表格: 噪音水平 对教学和学习的干扰程度 教学和学习效率 高噪音水平 较大 较低 低噪音水平 较小 较高 低噪音水平还能提高教师机的舒适度。教师在长时间使用计算机时,一个安静的环境能够让教师感到更加舒适和放松,减少疲劳感。 节能环保 高效的散热系统能降低能源消耗,实现节能环保。在学校的教学环境中,大量的计算机设备需要长时间运行,能源消耗是一个不可忽视的问题。高效的散热系统能够在保证散热效果的前提下,降低能源消耗,为学校节省大量的电费开支。 节能环保的散热系统还能减少对环境的影响。随着全球对环境保护的重视,减少能源消耗和碳排放已经成为一种趋势。高效的散热系统能够降低能源消耗,减少碳排放,为环境保护做出贡献。 高效的散热系统还能符合可持续发展的要求。学校在进行信息化建设时,应该考虑到可持续发展的因素,选择节能环保的设备。高效的散热系统能够满足学校的这一需求,为学校的可持续发展提供支持。 安全及可靠性响应 数据安全保护 安全可靠的CPU芯片和密码模块能有效保护教师机的数据安全。在教学工作中,教师的教学数据非常重要,如教学课件、学生成绩、教学计划等。安全可靠的CPU芯片和密码模块能够防止数据泄露和恶意攻击,保障教学工作的正常开展。 安全可靠的CPU芯片和密码模块还能提供数据加密功能。教师可以对重要的教学数据进行加密,确保数据在传输和存储过程中的安全性。即使数据被非法获取,没有正确的密码也无法解密查看。 安全可靠的CPU芯片和密码模块还能提高教师机的安全性。在网络环境日益复杂的今天,计算机设备面临着各种安全威胁。安全可靠的CPU芯片和密码模块能够为教师机提供全方位的安全保护,确保教师机的安全运行。 系统稳定性 产品符合相关安全标准,减少了系统故障和漏洞的发生。在教学工作中,教师机需要长时间处于运行状态,系统的稳定性至关重要。符合相关安全标准的产品能够有效减少系统故障和漏洞的发生,保证了教师机的稳定运行。 为了更直观地展示符合安全标准的产品在系统稳定性方面的优势,以下是一个对比表格: 产品安全性 系统故障发生率 漏洞数量 系统稳定性 不符合安全标准 较高 较多 较差 符合安全标准 较低 较少 较好 系统的稳定性还能提高教学效率和质量。当教师机稳定运行时,教师能够更加专注于教学工作,提高教学效率。同时,稳定的系统也能够保证教学软件和应用程序的正常运行,提高教学质量。 合规性保障 产品符合各项安全和环保规定,确保了合规性。在学校的教学环境中,计算机设备需要符合相关的安全和环保规定。符合各项安全和环保规定的产品能够避免因违规带来的风险和损失,为学校的信息化建设提供可靠的支持。 为了更直观地展示符合安全和环保规定的产品在合规性保障方面的优势,以下是一个对比表格: 产品合规性 违规风险 损失情况 对信息化建设的支持 不符合规定 较高 较大 较差 符合规定 较低 较小 较好 合规性保障还能提高学校的声誉。学校作为教育机构,应该遵守相关的法律法规和规定。使用符合安全和环保规定的产品能够展示学校的良好形象,提高学校的声誉。 学生机参数响应 内存容量配置 满足最低容量要求 确保运行流畅 我公司提供的学生机,内存容量配置≥8GB,更大的内存容量可使学生机在运行多个教学软件和系统程序时更加流畅。在日常学习中,学生可能需要同时打开如文字处理软件撰写作业、电子表格软件进行数据处理、多媒体软件观看教学视频等多个程序。充足的内存能够为这些程序提供足够的运行空间,减少卡顿现象,让学生在操作过程中无需长时间等待程序响应,从而为学生提供良好的使用体验,提高学习效率。 应对复杂任务 我公司提供的学生机内存容量≥8GB,足够的内存能够支持学生进行较为复杂的学习任务。在学习过程中,学生可能会遇到需要运行大型教学软件,如专业的图形图像处理软件、编程软件等;或者处理多媒体文件,如进行视频剪辑、音频编辑等。这些任务对内存的需求较高,8GB及以上的内存能够确保这些软件和任务顺利运行,不会因为内存不足而出现程序崩溃、运行缓慢等问题,让学生能够专注于学习,更好地完成复杂的学习任务。 提升工作效率 我公司提供的学生机内存容量配置满足≥8GB的要求,流畅的运行环境有助于学生提高学习效率。当学生使用学生机进行学习时,无需担心因内存不足导致的程序卡顿、响应缓慢等问题,可以快速地打开和切换各种学习软件和文件。例如,在撰写论文时,能够快速地在文字处理软件中输入和编辑内容,同时还可以随时查阅相关的资料和文献;在进行项目作业时,能够高效地运行数据分析软件、绘图软件等。这样,学生可以更快地完成学习任务,节省时间和精力,从而提升学习效率。 支持多种内存类型 适应不同需求 我公司提供的学生机支持DDR4/LPDDR4/LPDDR4XXX及以上内存类型,多种内存类型可满足不同用户的需求。对于对性能要求较高的学生,如学习计算机科学、图形设计等专业的学生,他们可能需要运行大型的专业软件,对内存的读写速度和带宽要求较高,DDR4等高速内存类型能够满足他们的需求,提供流畅的运行体验。而对于对成本较为敏感的用户,LPDDR4XXX等相对较低成本的内存类型可以在满足基本学习需求的同时,降低设备的采购成本。以下是不同内存类型的特点对比: 内存类型 读写速度 功耗 适用场景 DDR4 快 较高 高性能需求场景 LPDDR4 较快 较低 移动设备及对功耗有要求的场景 LPDDR4XXX 较快 更低 低功耗需求场景 便于升级扩展 我公司提供的学生机支持多种内存类型,为未来的内存升级提供了便利。随着学生学习需求的不断变化和增长,可能需要增加内存容量来提升设备的性能。由于学生机支持多种内存类型,用户可以根据实际需求随时选择合适的内存条进行升级。例如,当学生开始学习更复杂的专业课程,需要运行大型的专业软件时,可以选择增加DDR4内存条来提高内存容量和性能。这种升级方式简单方便,无需更换整个设备,既节省了成本,又能够让学生机始终保持良好的性能状态,满足不同阶段的学习需求。 保障系统稳定 我公司提供的学生机在内存类型的选择上,会根据系统的特点和要求,适配合适的内存类型。合适的内存类型能够确保系统的稳定性和可靠性,减少因内存问题导致的系统故障。不同的内存类型具有不同的电气特性和性能指标,如果内存类型与系统不匹配,可能会导致系统出现兼容性问题,如死机、蓝屏、程序崩溃等。而我公司选择的符合要求的内存类型,经过严格的测试和验证,能够与系统完美兼容,为系统提供稳定的运行环境,保障学生机的正常使用,让学生能够专注于学习,无需担心因内存问题而影响学习进度。 内存条数量充足 增强数据传输 我公司提供的学生机,内存条配置数量(板载内存不涉及)≥2,多条内存条可以并行工作,提高数据传输速度。在计算机系统中,内存是数据传输的重要通道,内存条数量的增加可以增加数据传输的带宽。当学生机运行多个程序时,数据可以同时在多条内存条之间进行传输,从而使系统能够更快速地处理数据。例如,在进行大数据分析、视频编辑等任务时,大量的数据需要在内存中快速传输和处理,多条内存条的并行工作可以显著提高数据传输效率,减少数据处理的时间,让学生能够更快地得到处理结果,提高学习和工作效率。 提升多任务处理能力 我公司提供的学生机,内存条数量充足,有助于提升学生机的多任务处理能力。在学生的日常学习中,经常需要同时运行多个程序,如一边使用文字处理软件撰写作业,一边使用浏览器查阅资料,还可能同时打开音乐播放器播放背景音乐等。充足的内存条数量可以为每个程序提供足够的内存空间,让它们能够独立运行而互不干扰。以下是内存条数量对多任务处理能力的影响对比: 内存条数量 多任务处理能力 程序运行流畅度 1条 弱 差 ≥2条 强 好 从表格中可以看出,2条及以上的内存条能够显著提升学生机的多任务处理能力,让学生可以更加高效地完成学习任务。 优化系统性能 我公司提供的学生机,合理的内存条配置能够优化系统性能。内存条的数量和配置方式会直接影响系统的性能表现。当内存条数量充足且配置合理时,系统能够更高效地管理和分配内存资源,使学生机在各种应用场景下都能表现出色。例如,在进行游戏娱乐、图形设计等对性能要求较高的场景下,合理的内存条配置可以提供足够的内存带宽和容量,确保游戏的流畅运行、图形处理的高效完成。以下是不同内存条配置对系统性能的影响对比: 内存条配置 系统性能表现 适用场景 不合理配置 差 基本办公 合理配置(≥2条) 好 多种复杂场景 因此,我公司提供的学生机通过合理的内存条配置,能够优化系统性能,满足学生在不同学习和生活场景下的需求。 固态存储规格 满足最低容量标准 提供充足存储空间 我公司提供的学生机,固态存储容量≥256GB,足够的固态存储容量可以满足学生存储学习资料、作业文件、多媒体素材等的需求。在学生的学习过程中,会产生大量的学习资料,如课件、论文、实验报告等;同时,学生也可能会下载一些多媒体素材,如教学视频、音乐、图片等。256GB的固态存储容量能够为这些资料和素材提供充足的存储空间,让学生无需担心存储空间不足的问题。而且,随着学习的深入和时间的推移,学生的学习资料和素材会不断增加,足够的存储容量可以保证学生机能够长期满足他们的存储需求,无需频繁更换存储设备。 加快系统启动速度 我公司提供的学生机,较大的固态存储容量有助于加快系统的启动速度。固态硬盘的读写速度比传统的机械硬盘快很多,当系统安装在固态硬盘上时,系统文件可以更快速地被读取和加载。256GB的固态存储容量可以为系统和常用软件提供足够的存储空间,使它们能够更高效地运行。以下是不同存储容量对系统启动速度的影响对比: 存储容量 系统启动时间 启动速度提升效果 较小容量 长 差 ≥256GB 短 好 从表格中可以看出,256GB及以上的固态存储容量能够显著加快系统的启动速度,让学生能够更快地进入学习状态,节省时间和精力。 提升软件运行效率 我公司提供的学生机,快速的固态硬盘能够提升教学软件的运行效率。在学生的学习过程中,需要使用各种教学软件,如在线学习平台、专业课程软件等。这些软件的运行需要频繁地读取和写入数据,固态硬盘的高速读写性能可以满足这些需求,减少软件的加载时间。例如,当学生打开一款大型的教学软件时,固态硬盘可以快速地将软件的相关文件加载到内存中,让学生能够更快地使用软件。而且,在软件的运行过程中,固态硬盘也能够更高效地处理数据的读写操作,使软件的运行更加流畅。这样,学生可以减少等待软件加载和运行的时间,提高学习效率。 采用标准存储形态 方便硬件升级 我公司提供的学生机,固态存储采用标准的存储形态,便于用户在需要时对固态存储进行升级。标准的存储形态具有通用性和兼容性,用户可以根据自己的需求选择合适的固态硬盘进行更换或添加。例如,当学生的学习需求增加,需要更大的存储容量时,可以选择购买容量更大的固态硬盘,按照标准的安装方式进行更换,无需对设备进行复杂的改造。这样,不仅提高了设备的使用寿命,还可以让学生机始终保持良好的性能状态,满足不同阶段的学习需求。以下是标准存储形态和非标准存储形态在硬件升级方面的对比: 存储形态 硬件升级难度 升级成本 升级效果 标准存储形态 低 低 好 非标准存储形态 高 高 差 从表格中可以看出,标准存储形态在硬件升级方面具有明显的优势。 适配多种设备 我公司提供的学生机,符合标准的固态存储可以适配不同的学生机型号。不同的学生机型号可能具有不同的硬件配置和接口类型,但标准的固态存储具有统一的规格和接口标准,能够与多种学生机型号兼容。这样,当学校需要更换或升级学生机的存储设备时,无需担心兼容性问题,可以选择通用的固态硬盘进行安装。以下是标准固态存储和非标准固态存储在适配设备方面的对比: 固态存储类型 适配设备数量 硬件更换成本 标准固态存储 多 低 非标准固态存储 少 高 从表格中可以看出,标准固态存储能够适配更多的设备,降低了硬件更换的成本。 保障数据安全 我公司提供的学生机,稳定的存储形态能够保障数据的安全存储。标准的固态存储具有成熟的技术和可靠的性能,能够有效地防止数据丢失和损坏。在数据存储过程中,固态存储会采用多种技术来保证数据的完整性和安全性,如错误校验、数据冗余等。而且,标准的存储形态也便于进行数据备份和恢复,当出现数据丢失或损坏的情况时,可以及时进行恢复。例如,学生可以定期将重要的学习资料备份到外部存储设备或云端,以防止因固态硬盘故障而导致数据丢失。这样,学生的学习资料和作业能够得到妥善保存,为学生的学习提供保障。 符合相关质量规定 保证产品质量 我公司提供的学生机,固态盘应符合SJ/T11654相关规定,遵循相关规定生产的固态盘具有更高的质量标准。这些规定对固态盘的性能、可靠性、安全性等方面都做出了严格的要求,确保固态盘能够在各种环境下稳定运行。例如,规定了固态盘的读写速度、耐用性、数据完整性等指标,只有符合这些指标的固态盘才能被认为是合格的产品。因此,我公司提供的固态盘能够为学生提供稳定可靠的存储服务,让学生可以放心地使用学生机进行学习和存储数据。以下是符合规定和不符合规定的固态盘在质量方面的对比: 固态盘类型 质量标准 性能表现 可靠性 符合SJ/T11654规定 高 好 强 不符合规定 低 差 弱 从表格中可以看出,符合规定的固态盘在质量方面具有明显的优势。 减少故障发生 我公司提供的学生机,质量可靠的固态盘可以减少因硬件故障导致的数据丢失和系统崩溃问题。符合相关规定的固态盘经过了严格的质量检测和验证,具有更高的可靠性和稳定性。在日常使用中,固态盘可能会受到各种因素的影响,如温度、湿度、震动等,如果固态盘的质量不可靠,就容易出现故障。而我公司提供的固态盘能够有效抵抗这些因素的影响,减少故障的发生。例如,固态盘的耐用性和数据完整性得到了保障,即使在频繁的读写操作下,也不容易出现数据丢失或损坏的情况。这样,学生的学习资料和作业能够得到妥善保存,保障学生的学习不受影响。 提供长期支持 我公司提供的学生机,符合规定的固态盘通常能够获得厂商的长期技术支持。固态盘作为学生机的重要存储设备,其性能和可靠性直接影响到学生机的使用体验。厂商会对符合相关规定的固态盘提供长期的技术支持,包括软件更新、故障排除、性能优化等。例如,当固态盘出现问题时,学生可以及时联系厂商的技术支持人员,获得专业的解决方案。而且,随着技术的不断发展,厂商还会对固态盘进行软件更新,以提高其性能和安全性。这样,学生机的固态盘能够始终保持良好的性能状态,确保设备的正常使用。 兼容教学软件 适配主流教学软件 满足多样化教学 我公司提供的学生机兼容多种教学软件,可以支持不同学科、不同教学方式的需求。在学校的教学过程中,不同学科可能会使用不同的教学软件,如数学学科可能会使用数学建模软件,语文学科可能会使用写作辅助软件等。而且,不同的教学方式也需要不同的软件支持,如在线教学需要在线学习平台,实践教学需要专业的实验模拟软件等。我公司的学生机能够兼容这些主流的教学软件,为教师...
优质校信息化提升二期采购投标方案.docx
下载提示

1.本文档仅提供部分内容试读;

2.支付并下载文件,享受无限制查看;

3.本网站所提供的标准文本仅供个人学习、研究之用,未经授权,严禁复制、发行、汇编、翻译或网络传播等,侵权必究;

4.左侧添加客服微信获取帮助;

5.本文为word版本,可以直接复制编辑使用。


这个人很懒,什么都没留下
未认证用户 查看用户
该文档于 上传
推荐文档
×
精品标书制作
百人专家团队
擅长领域:
工程标 服务标 采购标
16852
已服务主
2892
中标量
1765
平台标师
扫码添加客服
客服二维码
咨询热线:192 3288 5147
公众号
微信客服
客服