文库 服务类投标方案 养老服务

自治区级养老服务提升改造项目投标方案.docx

DOCX   869页   下载698   2025-08-25   浏览74   收藏61   点赞775   评分-   457608字   198.00

AI慧写标书

十分钟千页标书高效生成

温馨提示:当前文档最多只能预览 15 页,若文档总页数超出了 15 页,请下载原文档以浏览全部内容。
自治区级养老服务提升改造项目投标方案.docx 第1页
自治区级养老服务提升改造项目投标方案.docx 第2页
自治区级养老服务提升改造项目投标方案.docx 第3页
自治区级养老服务提升改造项目投标方案.docx 第4页
自治区级养老服务提升改造项目投标方案.docx 第5页
自治区级养老服务提升改造项目投标方案.docx 第6页
自治区级养老服务提升改造项目投标方案.docx 第7页
自治区级养老服务提升改造项目投标方案.docx 第8页
自治区级养老服务提升改造项目投标方案.docx 第9页
自治区级养老服务提升改造项目投标方案.docx 第10页
自治区级养老服务提升改造项目投标方案.docx 第11页
自治区级养老服务提升改造项目投标方案.docx 第12页
自治区级养老服务提升改造项目投标方案.docx 第13页
自治区级养老服务提升改造项目投标方案.docx 第14页
自治区级养老服务提升改造项目投标方案.docx 第15页
剩余854页未读, 下载浏览全部

开通会员, 优惠多多

6重权益等你来

首次半价下载
折扣特惠
上传高收益
特权文档
AI慧写优惠
专属客服
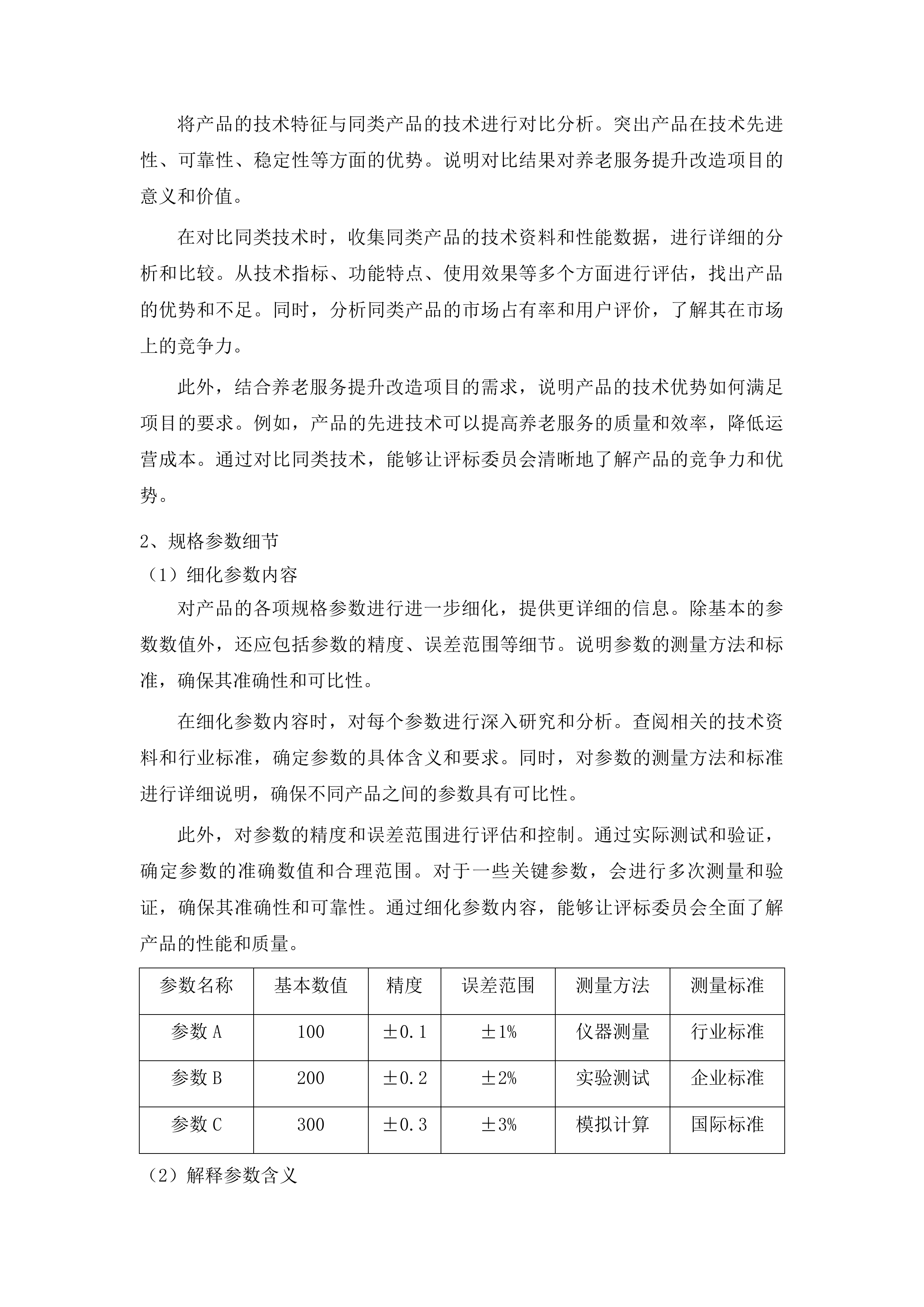
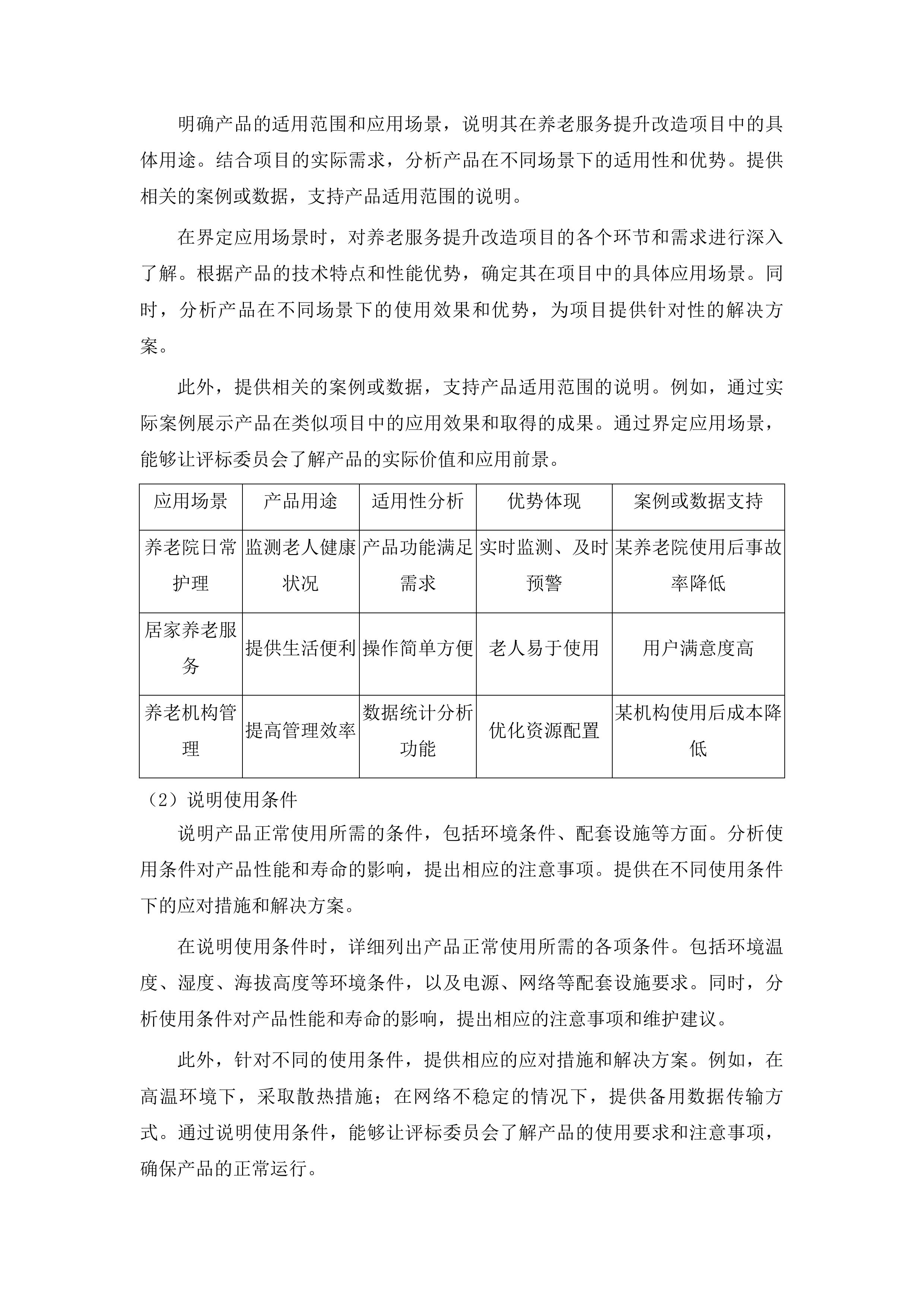
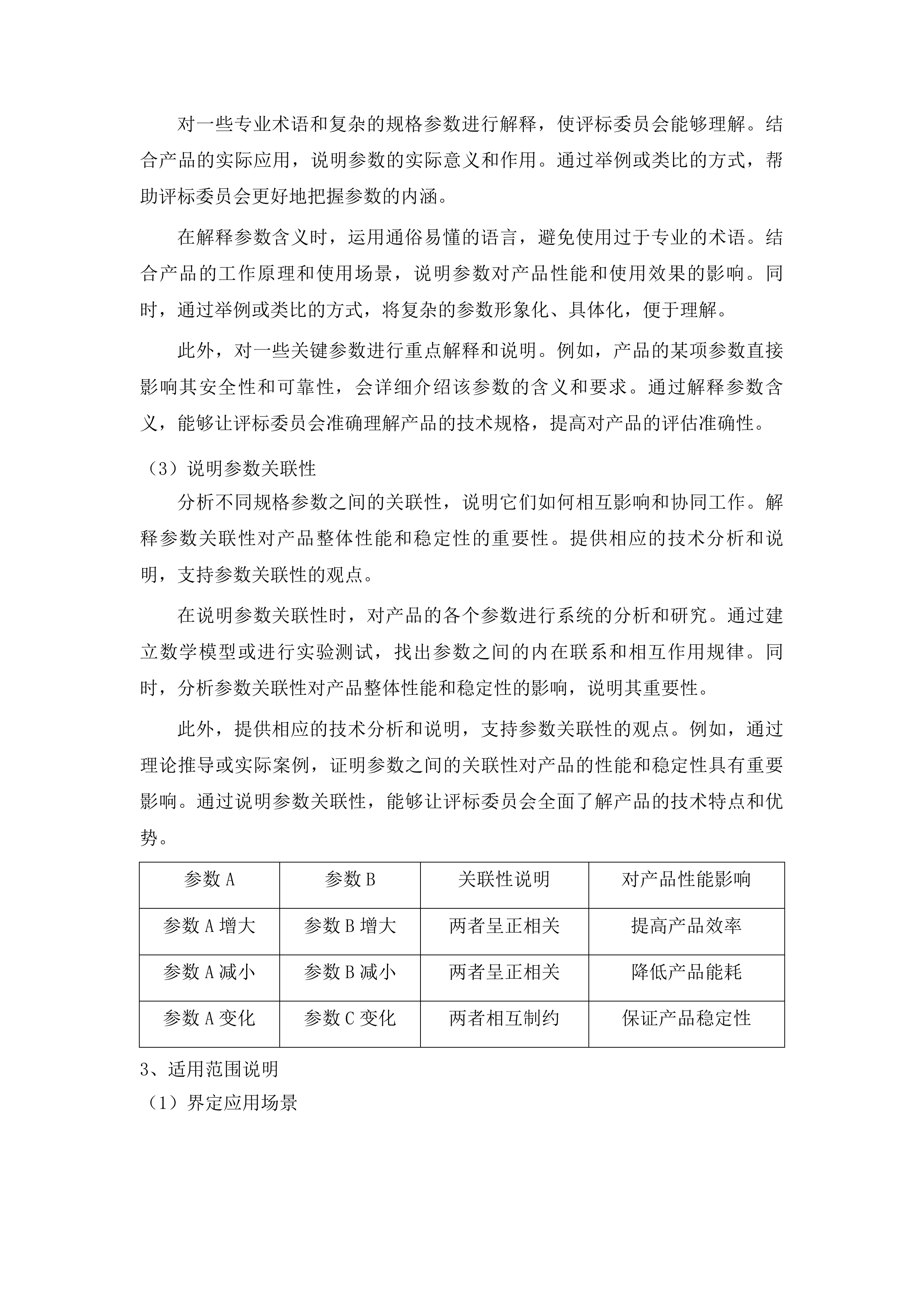
自治区级养老服务提升改造项目投标方案 第一章 技术参数部分 6 第一节 技术参数响应 6 一、 产品技术参数指标 6 二、 实质性条款重点响应 24 三、 佐证材料有效性 40 四、 响应内容与招标文件一致性 51 第二章 总体实施方案 73 第一节 人员组织计划 73 一、 项目管理组织架构设计 73 二、 人员资质证明材料清单 82 三、 人员到岗时间规划安排 87 四、 人员调度应急响应机制 97 第二节 工程进度计划 105 一、 施工进度详细计划表 105 二、 关键节点控制保障措施 113 三、 进度计划图示表达方式 125 四、 进度动态调整管理机制 133 第三节 进度保证措施 143 一、 材料采购提前保障方案 143 二、 多班组协同施工安排 156 三、 进度风险识别与应对 166 四、 多方协调沟通机制 179 第四节 质量保证措施 188 一、 质量管理全流程设计 188 二、 质量检查验收执行标准 199 三、 质量监督人员配置方案 211 四、 质量问题处理解决流程 221 第五节 安全文明施工 231 一、 施工现场安全管理制度 231 二、 危险源识别与控制策略 243 三、 文明施工专项保障措施 254 四、 突发事故应急处理预案 264 第六节 进度计划表 283 一、 施工工序时间节点表 283 二、 工序衔接逻辑关系图 294 三、 阶段验收责任人安排 303 四、 进度计划执行监控体系 314 第三章 技术方案的可行性 322 第一节 项目建设概况 322 一、 养老服务行业背景需求 322 二、 项目实施范围内容 329 三、 养老服务行业定位 338 第二节 建设目标 344 一、 设施升级目标 344 二、 硬件升级目标 363 三、 服务提升目标 376 第三节 建设原则 384 一、 国家标准规范遵循 384 二、 核心建设原则 393 三、 产品选型原则 402 四、 节能环保原则 408 第四节 建设依据 418 一、 政策文件依据 418 二、 标准规范依据 435 三、 采购文件依据 449 四、 法律法规依据 452 第五节 设计思路 457 一、 整体技术方案理念 457 二、 设备选型原则 470 三、 技术路线合理性 477 第六节 建设内容 490 一、 适老化设施改造 490 二、 安全防护设备配置 511 三、 生活辅助器具配备 531 第七节 主要软硬件设备功能 537 一、 设备基本信息 537 二、 性能指标要求 552 三、 设备关键特性 562 第四章 供货验收 570 第一节 供货周期安排 570 一、 整体供货周期规划 570 二、 分阶段供货执行计划 580 第二节 运输方案 592 一、 货物运输综合规划 592 二、 专项运输保护措施 610 第三节 验收流程 624 一、 验收环节分步实施 624 二、 验收责任分工机制 637 第四节 文档与佐证材料 655 一、 供货验收文档体系 655 二、 材料归档管理规范 677 第五章 售后及维护服 687 第一节 售后服务承诺 687 一、 故障响应时效保障 687 二、 设备质保服务条款 697 三、 本地化服务实施保障 710 第二节 原厂售后服务承诺 717 一、 原厂服务资质证明 717 二、 原厂技术支持体系 724 三、 原厂服务保障措施 731 第三节 售后服务内容 754 一、 设备巡检维护服务 754 二、 服务档案管理体系 771 三、 远程技术支持服务 776 四、 故障应急保障服务 798 第四节 培训方案 818 一、 现场操作培训实施 818 二、 培训资料编制交付 838 三、 培训考核与效果保障 842 四、 后续技术支持服务 858 技术参数部分 技术参数响应 产品技术参数指标 参数指标逐项说明 严格对照清单 全面梳理产品 对采购清单中的全部产品开展全面梳理工作,确保每一项产品的技术参数指标都被涵盖,无任何遗漏。详细明确每个产品于清单里的具体位置以及相关说明内容,为后续的逐项响应环节做好充分准备。同时,将产品依照类别、用途等标准进行分类,通过这种方式,能够更为系统地开展参数指标说明工作,使整个过程更加有序、高效。 在梳理过程中,仔细核对产品的名称、型号等基本信息,确保与清单一致。对于一些特殊产品或有特殊要求的产品,单独进行标记和记录,以便重点关注。此外,还会对产品的相关附件、配件等进行梳理,确保所有相关物品的技术参数都得到准确把握。 通过全面梳理产品,不仅能够保证对采购清单的准确理解,还能为后续的工作提供清晰的框架和基础。这有助于避免在响应过程中出现错误或遗漏,提高工作的质量和效率,为顺利完成本项目的产品供应奠定坚实的基础。 深入分析参数 深入研究每个产品的各项技术参数,透彻理解其含义和具体要求。对参数之间的关联和相互影响进行细致分析,以确保整体的合理性和协调性。对于复杂的参数指标,进行详细解读和说明,使评标委员会能够清晰理解。 在分析过程中,结合产品的实际应用场景,考虑参数对产品性能和使用效果的影响。对于一些关键参数,会进行多维度的分析,包括其在不同条件下的表现和变化。同时,查阅相关的技术资料和行业标准,确保对参数的理解准确无误。 此外,还会与产品的研发团队或技术专家进行沟通,获取更深入的技术支持和解释。通过这些方式,全面掌握产品的技术参数,为准确响应招标文件提供有力的技术保障。 形成说明框架 根据产品和参数的特点,构建清晰的参数指标说明框架。框架应涵盖参数名称、具体数值、单位、技术要求等关键信息,确保内容完整、准确。保证框架具有逻辑性和条理性,便于评标委员会查阅和评估。 在形成框架时,参考类似项目的成功经验,结合本项目的实际需求进行优化。对框架的结构进行精心设计,采用层次分明的方式进行组织,使各个部分之间的关系清晰明了。同时,对框架中的各项内容进行详细的规划和安排,确保每个参数都能得到合理的说明和解释。 此外,还会对框架进行多次审核和修改,邀请相关专业人员提出意见和建议,不断完善框架的质量。通过形成科学合理的说明框架,能够提高参数指标说明的规范性和专业性,增强评标委员会对产品的信任和认可。 详细响应参数 准确填写数值 按照说明框架,精确填写每个产品技术参数的具体数值。保证数值的准确性和可靠性,杜绝出现错误或模糊的表述。对于有范围要求的参数,明确说明所提供产品的具体数值处于该范围内。 在填写数值过程中,仔细核对原始数据,确保与产品的实际情况相符。对于一些通过测量或测试得到的数值,会提供相应的测量方法和测试报告,以证明数值的准确性。同时,对填写的数值进行多次审核,避免出现录入错误或数据偏差。 此外,还会对参数的单位进行统一规范,确保所有数值的单位一致,便于比较和分析。通过准确填写数值,能够清晰地展示产品的技术参数,为评标委员会提供可靠的参考依据。 阐述技术要求 对每个参数的技术要求进行详细阐述,说明产品如何满足这些要求。结合产品的特点和优势,突出其在技术要求方面的独特之处。提供相关的技术原理和解释,增强评标委员会对产品技术性能的理解。 在阐述过程中,从产品的设计理念、研发过程、生产工艺等方面进行深入分析,说明产品是如何满足技术要求的。对于一些关键技术要求,会提供具体的技术方案和实施措施,以证明产品的可行性和可靠性。同时,结合实际案例或应用场景,说明产品在实际使用中的表现和效果。 此外,还会对产品的技术创新点和优势进行重点介绍,展示产品在同类产品中的竞争力。通过详细阐述技术要求,能够让评标委员会全面了解产品的技术性能,提高产品的竞争力。 说明特殊情况 若产品的某些参数存在特殊情况或与常规情况不同,进行详细说明。解释特殊情况的原因和影响,以及采取的相应措施。确保评标委员会对特殊情况有清晰的认识,避免产生误解。 在说明特殊情况时,首先明确特殊情况的具体表现和特征,然后分析其产生的原因和可能带来的影响。针对特殊情况,制定相应的解决方案和应对措施,确保产品能够正常运行和使用。同时,提供相关的技术支持和保障,以证明解决方案的可行性和有效性。 此外,还会对特殊情况可能对项目产生的影响进行评估,并提出相应的建议和措施,以降低风险。通过详细说明特殊情况,能够让评标委员会了解产品的实际情况,增强对产品的信任和认可。 确保内容完整 检查信息遗漏 对填写好的参数指标说明进行全面检查,保证没有信息遗漏。仔细检查每个产品的所有参数是否都有响应,防止出现空缺或不完整的情况。认真核对参数的相关说明是否完整,涵盖技术要求、特殊情况等方面。 在检查过程中,制定详细的检查清单,按照清单逐一进行核对。对于一些容易遗漏的信息,如参数的备注、补充说明等,进行重点关注。同时,对检查结果进行记录,以便及时发现问题并进行整改。 此外,还会组织相关人员进行交叉检查,从不同的角度对参数指标说明进行审核,确保信息的完整性和准确性。通过全面检查信息遗漏,能够避免因信息缺失而导致的响应无效或评标失误。 验证内容准确性 验证参数指标说明内容的准确性,确保与产品实际情况相符。通过查阅产品资料、咨询技术人员等方式,对内容进行核实。杜绝出现虚假或夸大的信息,保证内容的真实性和可信度。 在验证过程中,对产品的技术参数、性能指标等进行实地测量和测试,与说明内容进行对比。对于一些关键信息,如产品的质量认证、技术专利等,会查阅相关的证书和文件进行核实。同时,与产品的供应商或制造商进行沟通,获取准确的产品信息。 此外,还会对验证结果进行记录和分析,对于发现的问题及时进行整改。通过验证内容准确性,能够提高产品的可信度和竞争力,为项目的顺利实施提供保障。 完善格式规范 检查参数指标说明的格式是否规范,符合招标文件的要求。统一字体、字号、排版等格式,使内容呈现清晰、整洁。对内容进行适当的分段和编号,提高可读性和易查性。 在完善格式规范时,严格按照招标文件的格式要求进行调整。对字体、字号、颜色等进行统一设置,确保整个文档的风格一致。同时,对段落的间距、行距等进行优化,使内容更加美观、易读。 此外,还会对表格、图表等进行规范处理,确保其格式清晰、准确。通过完善格式规范,能够提高文档的专业性和规范性,给评标委员会留下良好的印象。 检查项目 规范要求 检查结果 字体 宋体 符合 字号 小四 符合 排版 段落间距1.5倍 符合 分段编号 采用阿拉伯数字编号 符合 技术规格详细描述 产品技术特征 明确技术特点 明确每个产品的独特技术特点,突出其在同类产品中的优势。深入分析技术特点对产品性能和使用效果的影响,并进行详细解读。结合养老服务提升改造的需求,说明技术特点如何满足实际应用场景。 在明确技术特点时,对产品的核心技术、创新设计等方面进行深入研究。通过与同类产品进行对比,找出产品的差异化优势。同时,分析技术特点在提高产品效率、降低成本、提升安全性等方面的作用。 人性化设计 此外,结合养老服务提升改造项目的具体需求,说明产品的技术特点如何与项目相匹配。例如,产品的智能化功能可以提高养老服务的质量和效率,满足老年人的个性化需求。通过明确技术特点,能够让评标委员会全面了解产品的优势和价值。 产品名称 技术特点 优势体现 满足实际应用场景说明 产品A 智能监测功能 实时监测老人健康状况 及时发现老人异常情况,提供及时救助 产品B 人性化设计 操作简单方便 适合老年人使用,提高生活便利性 产品C 节能环保 降低能源消耗 符合绿色养老服务理念 阐述工作原理 详细阐述产品的工作原理,使评标委员会了解其运行机制。运用通俗易懂的语言解释复杂的技术原理,方便理解。说明工作原理与产品技术特点和性能之间的关系。 节能环保 在阐述工作原理时,从产品的基本结构和组成部分入手,逐步介绍其工作过程。通过图表、示意图等方式,直观地展示产品的工作原理。同时,结合实际案例或应用场景,说明产品在不同情况下的工作表现。 此外,分析工作原理对产品技术特点和性能的影响。例如,产品的某种工作原理决定了其具有高效、稳定的性能特点。通过详细阐述工作原理,能够让评标委员会深入了解产品的本质,提高对产品的信任和认可。 对比同类技术 将产品的技术特征与同类产品的技术进行对比分析。突出产品在技术先进性、可靠性、稳定性等方面的优势。说明对比结果对养老服务提升改造项目的意义和价值。 在对比同类技术时,收集同类产品的技术资料和性能数据,进行详细的分析和比较。从技术指标、功能特点、使用效果等多个方面进行评估,找出产品的优势和不足。同时,分析同类产品的市场占有率和用户评价,了解其在市场上的竞争力。 此外,结合养老服务提升改造项目的需求,说明产品的技术优势如何满足项目的要求。例如,产品的先进技术可以提高养老服务的质量和效率,降低运营成本。通过对比同类技术,能够让评标委员会清晰地了解产品的竞争力和优势。 规格参数细节 细化参数内容 对产品的各项规格参数进行进一步细化,提供更详细的信息。除基本的参数数值外,还应包括参数的精度、误差范围等细节。说明参数的测量方法和标准,确保其准确性和可比性。 在细化参数内容时,对每个参数进行深入研究和分析。查阅相关的技术资料和行业标准,确定参数的具体含义和要求。同时,对参数的测量方法和标准进行详细说明,确保不同产品之间的参数具有可比性。 此外,对参数的精度和误差范围进行评估和控制。通过实际测试和验证,确定参数的准确数值和合理范围。对于一些关键参数,会进行多次测量和验证,确保其准确性和可靠性。通过细化参数内容,能够让评标委员会全面了解产品的性能和质量。 参数名称 基本数值 精度 误差范围 测量方法 测量标准 参数A 100 ±0.1 ±1% 仪器测量 行业标准 参数B 200 ±0.2 ±2% 实验测试 企业标准 参数C 300 ±0.3 ±3% 模拟计算 国际标准 解释参数含义 对一些专业术语和复杂的规格参数进行解释,使评标委员会能够理解。结合产品的实际应用,说明参数的实际意义和作用。通过举例或类比的方式,帮助评标委员会更好地把握参数的内涵。 在解释参数含义时,运用通俗易懂的语言,避免使用过于专业的术语。结合产品的工作原理和使用场景,说明参数对产品性能和使用效果的影响。同时,通过举例或类比的方式,将复杂的参数形象化、具体化,便于理解。 此外,对一些关键参数进行重点解释和说明。例如,产品的某项参数直接影响其安全性和可靠性,会详细介绍该参数的含义和要求。通过解释参数含义,能够让评标委员会准确理解产品的技术规格,提高对产品的评估准确性。 说明参数关联性 分析不同规格参数之间的关联性,说明它们如何相互影响和协同工作。解释参数关联性对产品整体性能和稳定性的重要性。提供相应的技术分析和说明,支持参数关联性的观点。 在说明参数关联性时,对产品的各个参数进行系统的分析和研究。通过建立数学模型或进行实验测试,找出参数之间的内在联系和相互作用规律。同时,分析参数关联性对产品整体性能和稳定性的影响,说明其重要性。 此外,提供相应的技术分析和说明,支持参数关联性的观点。例如,通过理论推导或实际案例,证明参数之间的关联性对产品的性能和稳定性具有重要影响。通过说明参数关联性,能够让评标委员会全面了解产品的技术特点和优势。 参数A 参数B 关联性说明 对产品性能影响 参数A增大 参数B增大 两者呈正相关 提高产品效率 参数A减小 参数B减小 两者呈正相关 降低产品能耗 参数A变化 参数C变化 两者相互制约 保证产品稳定性 适用范围说明 界定应用场景 明确产品的适用范围和应用场景,说明其在养老服务提升改造项目中的具体用途。结合项目的实际需求,分析产品在不同场景下的适用性和优势。提供相关的案例或数据,支持产品适用范围的说明。 在界定应用场景时,对养老服务提升改造项目的各个环节和需求进行深入了解。根据产品的技术特点和性能优势,确定其在项目中的具体应用场景。同时,分析产品在不同场景下的使用效果和优势,为项目提供针对性的解决方案。 此外,提供相关的案例或数据,支持产品适用范围的说明。例如,通过实际案例展示产品在类似项目中的应用效果和取得的成果。通过界定应用场景,能够让评标委员会了解产品的实际价值和应用前景。 应用场景 产品用途 适用性分析 优势体现 案例或数据支持 养老院日常护理 监测老人健康状况 产品功能满足需求 实时监测、及时预警 某养老院使用后事故率降低 居家养老服务 提供生活便利 操作简单方便 老人易于使用 用户满意度高 养老机构管理 提高管理效率 数据统计分析功能 优化资源配置 某机构使用后成本降低 说明使用条件 说明产品正常使用所需的条件,包括环境条件、配套设施等方面。分析使用条件对产品性能和寿命的影响,提出相应的注意事项。提供在不同使用条件下的应对措施和解决方案。 在说明使用条件时,详细列出产品正常使用所需的各项条件。包括环境温度、湿度、海拔高度等环境条件,以及电源、网络等配套设施要求。同时,分析使用条件对产品性能和寿命的影响,提出相应的注意事项和维护建议。 此外,针对不同的使用条件,提供相应的应对措施和解决方案。例如,在高温环境下,采取散热措施;在网络不稳定的情况下,提供备用数据传输方式。通过说明使用条件,能够让评标委员会了解产品的使用要求和注意事项,确保产品的正常运行。 强调适用局限性 客观地指出产品适用范围的局限性,避免评标委员会产生过高的期望。说明在哪些情况下产品可能不适用或需要进行特殊处理。提供应对产品适用局限性的建议和措施。 在强调适用局限性时,对产品的技术特点和性能进行客观评估。分析产品在某些情况下可能存在的不足和限制,明确指出产品的适用范围和不适用情况。同时,说明在不适用情况下需要采取的特殊处理措施和解决方案。 此外,提供应对产品适用局限性的建议和措施。例如,在产品无法满足某些特殊需求时,提供替代方案或改进建议。通过强调适用局限性,能够让评标委员会全面了解产品的实际情况,避免因期望过高而产生误解。 性能参数对比分析 选定对比对象 确定对比产品 根据招标文件的要求和项目实际情况,确定与所提供产品进行对比的其他同类产品。选择具有代表性和市场竞争力的产品作为对比对象,确保对比结果的有效性和参考价值。考虑对比产品的品牌、型号、价格等因素,使对比更加全面和客观。 在确定对比产品时,对市场上的同类产品进行广泛的调研和分析。了解不同品牌、型号产品的特点和优势,选择与所提供产品在功能、性能等方面具有可比性的产品作为对比对象。同时,考虑对比产品的市场占有率和用户评价,确保其具有代表性和市场竞争力。 此外,综合考虑对比产品的价格因素,使对比更加全面和客观。通过对比不同价格区间的产品,能够了解所提供产品在性价比方面的优势和不足。通过确定对比产品,能够为后续的对比分析提供可靠的基础。 收集对比信息 收集对比产品的性能参数、技术规格、价格等相关信息。通过查阅产品资料、咨询供应商、市场调研等方式获取准确的信息。对收集到的信息进行整理和分析,确保其可靠性和可比性。 在收集对比信息时,采用多种渠道和方法。查阅产品的官方网站、技术手册等资料,获取产品的详细性能参数和技术规格。咨询供应商或经销商,了解产品的实际使用情况和用户评价。同时,进行市场调研,了解同类产品的市场价格和竞争态势。 此外,对收集到的信息进行整理和分析。对数据进行分类、统计和比较,找出产品之间的差异和优势。同时,对信息的可靠性和可比性进行评估,确保对比结果的准确性和有效性。通过收集对比信息,能够为对比分析提供全面、准确的数据支持。 明确对比指标 确定用于对比分析的关键性能指标,如产品的精度、速度、稳定性等。根据养老服务提升改造项目的需求,选择与项目密切相关的指标进行对比。确保对比指标的明确性和可量化性,便于进行准确的比较。 在明确对比指标时,结合项目的实际需求和产品的技术特点。确定对项目影响较大的性能指标作为对比重点,如产品的智能化程度、数据处理能力等。同时,确保对比指标具有明确的定义和测量方法,便于进行量化比较。 此外,对对比指标进行筛选和优化。去除一些不重要或难以量化的指标,突出关键指标的对比效果。通过明确对比指标,能够使对比分析更加有针对性和有效性。 开展参数对比 逐项对比参数 将所提供产品与对比产品的各项性能参数进行逐项对比。列出对比表格,清晰展示每个参数的数值和差异情况。对对比结果进行分析,说明所提供产品在各个参数方面的优势和不足。 在逐项对比参数时,按照确定的对比指标,对所提供产品和对比产品的各项性能参数进行详细比较。将对比结果以表格的形式呈现,使参数的数值和差异情况一目了然。同时,对对比结果进行深入分析,找出所提供产品在各个参数方面的优势和不足。 此外,结合项目的实际需求,评估所提供产品在各个参数方面的优势和不足对项目的影响。对于优势参数,说明其对项目的积极作用;对于不足参数,提出改进建议和措施。通过逐项对比参数,能够让评标委员会全面了解所提供产品的性能和竞争力。 分析差异原因 深入分析参数对比中出现差异的原因,从技术原理、设计理念、制造工艺等方面进行探讨。解释差异对产品性能和使用效果的影响,评估其对养老服务提升改造项目的重要性。提供相应的技术依据和数据支持,增强分析结果的可信度。 在分析差异原因时,对产品的技术原理、设计理念、制造工艺等方面进行深入研究。找出导致参数差异的根本原因,如技术创新、材料选择、生产工艺等。同时,分析差异对产品性能和使用效果的影响,评估其对项目的重要性。 此外,提供相应的技术依据和数据支持,增强分析结果的可信度。例如,通过实验测试、理论分析等方式,验证差异对产品性能的影响。通过分析差异原因,能够让评标委员会深入了解产品的技术特点和性能优势。 综合评估优势 综合考虑各个性能参数的对比结果,评估所提供产品的整体优势。不仅仅关注单个参数的优势,还要考虑参数之间的协同作用和整体性能的提升。结合养老服务提升改造项目的实际需求,说明产品优势对项目实施和效果的积极影响。 在综合评估优势时,对各个性能参数的对比结果进行全面分析和综合考虑。不仅仅关注单个参数的优势,还要考虑参数之间的协同作用和相互影响。通过建立综合评估模型,对所提供产品的整体优势进行量化评估。 此外,结合养老服务提升改造项目的实际需求,说明产品优势对项目实施和效果的积极影响。例如,产品的智能化功能可以提高养老服务的质量和效率,降低运营成本。通过综合评估优势,能够让评标委员会全面了解所提供产品的价值和竞争力。 得出对比结论 总结对比要点 总结性能参数对比分析的要点,突出所提供产品的主要优势和特点。简洁明了地概括对比结果,使评标委员会能够快速了解产品的竞争力。强调产品优势与养老服务提升改造项目需求的契合度。 在总结对比要点时,对对比分析的结果进行梳理和提炼。找出所提供产品的主要优势和特点,如技术先进、性能稳定、性价比高等。用简洁明了的语言概括对比结果,使评标委员会能够快速了解产品的竞争力。 此外,强调产品优势与养老服务提升改造项目需求的契合度。说明产品的优势如何能够满足项目的实际需求,为项目提供有效的支持和保障。通过总结对比要点,能够让评标委员会对所提供产品有一个清晰的认识和评价。 对比要点 产品优势 与项目需求契合度 技术参数 精度高、速度快 满足项目对数据处理的要求 性能稳定性 运行稳定、可靠性高 保证项目的持续运行 性价比 价格合理、功能丰富 符合项目预算和需求 提出改进建议 针对对比中发现的不足之处,提出合理的改进建议和措施。说明改进的方向和目标,以及预期达到的效果。展示对产品持续改进和优化的态度和能力。 在提出改进建议时,对对比中发现的不足之处进行深入分析。找出问题的根源和影响因素,提出针对性的改进建议和措施。说明改进的方向和目标,以及预期达到的效果。 此外,展示对产品持续改进和优化的态度和能力。说明公司在产品研发、生产和服务等方面的优势和资源,为产品的改进提供保障。通过提出改进建议,能够让评标委员会了解公司对产品质量的重视和追求。 不足之处 改进建议 改进方向 预期效果 参数A精度不足 优化测量方法 提高精度 满足项目更高要求 产品操作复杂 简化操作界面 提高易用性 方便用户使用 数据处理速度慢 升级硬件配置 提高速度 提升工作效率 强调项目价值 强调所提供产品在养老服务提升改造项目中的价值和意义。说明产品的性能优势如何有助于提高养老服务的质量和效率。阐述产品对项目整体目标实现的积极贡献,增强评标委员会对产品的认可。 在强调项目价值时,结合养老服务提升改造项目的实际需求和目标。说明所提供产品的性能优势如何能够满足项目的需求,提高养老服务的质量和效率。例如,产品的智能化功能可以实现对老人的实时监测和关怀,提高服务的针对性和有效性。 此外,阐述产品对项目整体目标实现的积极贡献。说明产品的使用如何能够推动项目的顺利实施,为项目的成功提供有力支持。通过强调项目价值,能够让评标委员会认识到产品的实际价值和重要性。 技术参数完整性校验 构建校验体系 确定校验标准 依据招标文件的要求和相关行业标准,确定技术参数完整性的校验标准。明确每个产品技术参数应包含的内容和格式要求。制定详细的校验清单,确保不遗漏任何重要的参数和信息。 在确定校验标准时,仔细研究招标文件的各项要求和相关行业标准。明确每个产品技术参数应包含的内容和格式规范,如参数的名称、数值、单位、精度等。同时,制定详细的校验清单,将所有需要校验的参数和信息一一列出,确保不遗漏任何重要内容。 此外,对校验标准进行定期更新和完善,以适应行业的发展和项目的需求。通过确定校验标准,能够为技术参数的完整性校验提供明确的依据和指导。 校验项目 标准要求 检查方法 参数名称 准确、清晰 人工核对 参数数值 符合范围 数据比对 参数单位 统一规范 格式检查 参数精度 满足要求 测试验证 组建校验团队 组建专业的校验团队,成员应具备相关的技术知识和经验。明确团队成员的职责和分工,确保校验工作的高效进行。对校验团队进行培训,使其熟悉校验标准和流程。 在组建校验团队时,选拔具有相关技术知识和经验的人员加入团队。确保团队成员具备扎实的专业基础和丰富的实践经验,能够胜任校验工作。同时,明确团队成员的职责和分工,使每个成员清楚自己的工作任务和目标。 此外,对校验团队进行系统的培训,使其熟悉校验标准和流程。培训内容包括技术参数的理解、校验方法的掌握、问题处理的技巧等。通过培训,提高团队成员的业务水平和工作能力,确保校验工作的高效进行。 团队成员 职责 分工 培训内容 成员A 参数核对 负责部分产品参数核对 参数理解、核对方法 成员B 数据验证 验证参数数据准确性 数据比对、验证技巧 成员C 问题处理 处理校验中发现的问题 问题分析、解决方法 规划校验流程 规划技术参数完整性校验的具体流程,包括校验的步骤、方法和时间安排。确定校验过程中的关键节点和质量控制点,确保校验工作的准确性和可靠性。建立校验记录和报告制度,及时记录校验结果和发现的问题。 在规划校验流程时,根据校验标准和团队的实际情况,制定详细的校验步骤和方法。明确每个步骤的具体操作和要求,确保校验工作的规范化和标准化。同时,合理安排校验时间,确保校验工作能够按时完成。 此外,确定校验过程中的关键节点和质量控制点。对这些节点和控制点进行重点监控和管理,确保校验工作的准确性和可靠性。建立校验记录和报告制度,及时记录校验结果和发现的问题。通过记录和报告,为后续的整改和优化提供依据。 校验步骤 方法 时间安排 关键节点 质量控制点 初步检查 人工核对 第1-2天 参数完整性 名称、数值 详细验证 数据对比 第3-5天 参数准确性 精度、误差 问题处理 分析整改 第6-7天 问题解决 措施有效性 最终审核 综合评估 第8天 结果确认 报告完整性 实施校验工作 全面检查参数 按照校验标准和流程,对所有产品的技术参数进行全面检查。检查参数的完整性,确保没有遗漏或缺失的信息。核对参数的准确性,避免出现错误或不一致的情况。 在全面检查参数时,校验团队严格按照校验标准和流程进行操作。对每个产品的技术参数进行逐一核对和验证,确保参数的完整性和准确性。对于发现的遗漏或缺失信息,及时进行补充和完善;对于错误或不一致的情况,进行修正和调整。 此外,在检查过程中,注重细节和准确性。对参数的数值、单位、精度等进行仔细核对,确保参数的准确性和可靠性。通过全面检查参数,能够及时发现和解决技术参数中存在的问题,保证产品的质量和性能。 验证佐证材料 对提供的检测报告、白皮书等佐证材料进行验证。检查佐证材料的真实性和有效性,确保其与技术参数相符。核实佐证材料的来源和权威性,保证其可信度。 在验证佐证材料时,校验团队采用多种方法进行核实。查阅相关的官方文件和资料,确认佐证材料的来源和权威性。对佐证材料中的数据和信息进行分析和比对,确保其与技术参数相符。同时,对佐证材料的真实性和有效性进行评估,避免使用虚假或无效的材料。 此外,在验证过程中,注重细节和准确性。对佐证材料的日期、编号、签字等进行仔细核对,确保材料的完整性和合法性。通过验证佐证材料,能够为技术参数提供可靠的支持和证明,增强产品的可信度和竞争力。 佐证材料类型 验证方法 验证结果 处理措施 检测报告 核对数据、查询机构 符合要求 保留 白皮书 分析内容、评估来源 部分不符 补充完善 认证证书 核实真伪、确认有效性 无效证书 重新获取 记录校验结果 详细记录校验过程中发现的问题和结果。对存在的问题进行分类和整理,分析其产生的原因。记录问题的严重程度和影响范围,为后续的整改提供依据。 在记录校验结果时,校验团队采用规范的记录方式和表格。对每个问题进行详细描述,包括问题的具体表现、发现的位置、影响的参数等。同时,对问题进行分类和整理,如参数错误、信息缺失、材料不符等。 此外,分析问题产生的原因,找出问题的根源和影响因素。记录问题的严重程度和影响范围,为后续的整改提供依据。通过记录校验结果,能够及时发现和解决技术参数中存在的问题,保证产品的质量和性能。 处理校验问题 制定整改措施 针对校验中发现的问题,制定具体的整改措施和方案。明确整改的责任人和时间节点,确保整改工作的及时推进。对整改措施进行评估和优化,确保其可行性和有效性。 在制定整改措施时,根据校验结果和问题的严重程度,制定针对性的整改方案。明确整改的责任人和时间节点,确保整改工作能够按时完成。同时,对整改措施进行评估和优化,确保其可行性和有效性。 此外,在制定整改措施时,注重与相关部门和人员的沟通和协调。确保整改措施能够得到各方的支持和配合,顺利推进整改工作。通过制定整改措施,能够及时解决技术参数中存在的问题,提高产品的质量和性能。 落实整改行动 按照整改措施和方案,落实整改行动。对整改过程进行跟踪和监督,及时解决整改过程中出现的问题。确保整改工作达到预期的效果,使技术参数满足招标文件的要求。 在落实整改行动时,责任人严格按照整改措施和方案进行操作。对整改过程进行跟踪和监督,及时发现和解决整改过程中出现的问题。确保整改工作能够按照时间节点顺利推进,达到预期的效果。 此外,在落实整改行动时,注重与相关部门和人员的沟通和协调。确保整改工作能够得到各方的支持和配合,顺利完成整改任务。通过落实整改行动,能够及时解决技术参数中存在的问题,提高产品的质量和性能。 整改问题 整改措施 责任人 时间节点 跟踪情况 解决情况 参数A错误 重新测量、修正数值 张三 第1-2天 已完成测量 待确认数值 信息B缺失 补充资料、完善信息 李四 第3-4天 资料收集完成 待审核信息 材料C不符 更换材料、重新验证 王五 第5-6天 材料已更换 待验证结果 复查整改结果 对整改后的技术参数进行复查,确保问题得到彻底解决。再次验证佐证材料的准确性和完整性,保证其与整改后的技术参数一致。形成最终的校验报告,总结校验工作的情况和结果。 在复查整改结果时,校验团队按照校验标准和流程,对整改后的技术参数进行全面复查。检查参数的完整性和准确性,确保问题得到彻底解决。同时,再次验证佐证材料的准确性和完整性,保证其与整改后的技术参数一致。 此外,形成最终的校验报告,总结校验工作的情况和结果。报告中包括校验的过程、发现的问题、整改的措施和结果等内容。通过复查整改结果,能够确保技术参数的质量和可靠性,为项目的顺利实施提供保障。 实质性条款重点响应 ★号条款响应内容 条款详细解读 参数精准剖析 1)对采购清单中打“★”号的条款进行逐字逐句分析,不放过任何一个细节,明确各项技术参数与性能指标的具体要求,从最基础的定义出发,确保对每一项内容都有清晰的认知。 2)深入研究条款背后的设计意图,不仅仅是表面的要求,还要考虑到整个项目的整体规划和预期效果,确保理解条款设立的目的和期望达到的效果,为后续的工作提供准确的方向。 3)对比不同“★”号条款之间的关联性,梳理出完整的技术要求体系,将各个条款有机地结合起来,形成一个相互关联、相互支撑的整体,从而全面把握项目的技术需求。 条款编号 技术参数 性能指标 设计意图 关联条款 ★001 参数A 指标A 目的A ★002、★003 ★002 参数B 指标B 目的B ★001、★004 ★003 参数C 指标C 目的C ★001、★005 ★004 参数D 指标D 目的D ★002、★006 ★005 参数E 指标E 目的E ★003、★007 性能深入探究 1)全面评估“★”号条款对产品性能的影响程度,运用科学的方法和丰富的经验,确定关键性能指标,这些指标将直接关系到产品在项目中的实际表现。 2)仔细分析条款对产品稳定性、可靠性、安全性等方面的潜在要求,不仅仅关注表面的参数,还要考虑到产品在实际使用过程中的各种情况,确保产品能够在复杂的环境下稳定运行。 3)紧密结合养老服务提升改造项目的实际需求,用严谨的态度和专业的知识判断条款性能要求的合理性和必要性,避免过度追求性能而增加不必要的成本。 应用场景考量 1)充分考虑“★”号条款在养老服务实际场景中的应用方式和效果,模拟各种可能的情况,确保产品能够在实际应用中发挥出最佳的性能。 2)深入分析条款对产品在不同养老服务环境下的适应性要求,包括温度、湿度、光照等因素,使产品能够适应各种复杂的环境。 3)认真研究条款如何满足养老服务对象的特殊需求和使用习惯,从用户的角度出发,优化产品的设计和功能。 应用场景 条款要求 产品适应性 满足特殊需求方式 养老院房间 舒适、便捷 符合人体工程学设计 操作简单易懂 活动中心 安全、耐用 高强度材料制作 防护措施完善 医疗室 精准、卫生 高精度传感器 易清洁消毒 户外场地 防晒、防雨 防晒防雨材料 可调节设计 产品匹配说明 规格适配展示 1)详细说明所提供产品的规格与“★”号条款要求的技术参数完全一致,通过精确的测量和严格的检测,确保每一个细节都符合要求。 养老院房间 活动中心 户外场地 2)全面展示产品的详细规格说明书,其中包含产品的尺寸、材质、功率等关键信息,用详实的数据证明产品符合条款的各项要求。 规格说明书 3)提供权威的产品规格检测报告,报告由专业的检测机构出具,确保产品规格的准确性和稳定性,让采购人能够放心使用。 功能契合阐述 1)深入阐述产品的各项功能如何满足“★”号条款的性能指标要求,通过实际的测试和验证,展示产品在各个方面的优势。 2)用生动的案例说明产品在实际应用中如何实现条款规定的功能效果,让采购人能够直观地了解产品的实际作用。 3)提供可靠的产品功能测试数据和真实的用户反馈,这些数据和反馈将有力地证明产品功能的有效性和可靠性。 质量达标证明 1)提供具有权威性的产品质量认证文件,这些文件由相关的认证机构颁发,证明产品符合相关行业标准和“★”号条款的质量要求。 2)详细说明产品的质量控制体系和先进的生产工艺,从原材料的采购到产品的最终出厂,每一个环节都严格把关,确保产品质量的稳定性和一致性。 3)提供全面的产品质量检测报告和完善的售后服务承诺,让采购人在使用过程中无后顾之忧,保障产品质量的可靠性。 实施保障措施 供应环节把控 1)建立严格且科学的供应商筛选机制,对供应商的资质、信誉、生产能力等进行全面评估,确保所采购的原材料和零部件符合“★”号条款要求。 2)加强对供应商的管理和监督,定期对供应商进行评估和考核,及时发现问题并采取措施解决,确保产品供应的质量和稳定性。 3)与供应商签订详细的质量保证协议,明确双方的责任和义务,在协议中规定严格的质量标准和违约责任,保障产品供应的质量和稳定性。 生产过程监控 1)在产品生产过程中,严格按照“★”号条款要求进行质量控制和检验,建立完善的质量检验流程,对每一个生产环节进行严格把关。 生产过程监控 2)建立生产过程的质量追溯体系,通过先进的信息技术手段,确保产品质量问题可追溯和可解决,一旦发现问题,能够迅速找到原因并采取措施进行纠正。 3)加强对生产设备和工艺的维护和更新,定期对生产设备进行保养和检修,及时引进先进的生产工艺,提高生产效率和产品质量。 交付阶段保障 1)在产品交付前,进行全面的性能测试和质量检验,采用先进的测试设备和方法,确保产品符合“★”号条款要求。 2)制定详细且合理的交付计划,明确交付的时间、地点、方式等,确保产品按时、安全地交付到指定地点。 3)提供专业的产品安装调试和培训服务,由经验丰富的技术人员进行操作和指导,确保用户能够正确使用和维护产品。 交付阶段 保障措施 责任人 时间节点 交付前 全面性能测试 质量检测部门 交付前3天 运输中 安全防护措施 物流部门 运输全程 交付时 现场验收 采购方、供应商 交付当天 交付后 安装调试培训 技术服务部门 交付后1周内 无负偏离承诺说明 责任承担声明 违约后果阐述 1)详细说明若出现负偏离情况,将承担的具体违约责任,包括经济赔偿、合同解除等,以明确的责任约束自身行为。 2)阐述违约可能导致的经济赔偿、合同解除等后果,让采购人清楚了解违约的严重性。 3)强调违约责任的承担将严格按照合同约定和相关法律法规执行,确保责任的落实。 赔偿方式说明 1)说明赔偿的具体方式和计算方法,根据实际损失和合同约定,确保赔偿金额合理、公正。 2)提及赔偿资金的来源和支付时间,保障采购人的合法权益能够及时得到保障。 3)强调将积极采取措施弥补因负偏离造成的损失,通过技术改进、更换产品等方式,尽量减少对项目的影响。 赔偿情况 赔偿方式 资金来源 支付时间 经济损失 现金赔偿 企业自有资金 违约确定后15天内 工期延误 工期补偿 调整项目进度 延误确认后30天内 质量问题 更换产品 供应商库存 问题发现后7天内 信誉影响承诺 1)承诺若出现负偏离情况,将对自身信誉造成的影响承担相应责任,以高度的责任感维护企业的信誉。 2)说明将采取措施修复因负偏离造成的信誉损害,通过加强质量管理、提高服务水平等方式,提升自身信誉度。 3)强调信誉是企业的重要资产,将始终坚守诚信原则,以良好的信誉确保项目顺利实施。 监督机制说明 内部管控措施 1)建立完善的内部质量管控体系,对产品的生产、供应和服务过程进行全程监督,确保每一个环节都符合质量要求。 2)设立专门的质量监督岗位,配备专业的人员,负责对项目的质量和进度进行监控,及时发现问题并进行处理。 3)定期召开质量分析会议,邀请相关人员参加,及时发现和解决潜在的质量问题,不断改进产品和服务质量。 外部监督配合 1)积极配合采购人、监理单位等外部监督机构的工作,以开放的态度接受其检查和监督。 2)按照要求及时提供项目的相关资料和信息,确保监督工作的顺利进行,为监督机构提供有力的支持。 3)对外部监督机构提出的意见和建议,以积极的态度及时进行整改和落实,不断提升项目的质量和水平。 外部监督机构 配合方式 反馈时间 采购人 定期汇报、现场沟通 每周 监理单位 提供资料、接受检查 随时 其他机构 按要求配合 根据要求确定 问题反馈处理 1)建立高效的问题反馈机制,通过多种渠道及时收集和处理用户的意见和建议,确保问题能够得到及时解决。 2)对发现的问题进行深入分析,运用科学的方法和专业的知识,制定针对性的解决方案。 3)跟踪问题的处理进度,及时向用户反馈处理结果,确保问题得到及时解决,避免出现负偏离情况。 条款符合性确认 条款梳理审查 完整条款核对 1)对采购清单中的所有条款进行逐一核对,采用严谨的方法和认真的态度,确保无遗漏。 2)检查条款的完整性和准确性,对条款中的每一个细节进行审查,避免出现模糊或歧义的表述。 3)与招标文件进行对比,仔细核对每一个条款的内容,确保条款内容一致。 关键条款标注 1)对打“★”号的实质性条款进行重点标注,通过醒目的方式突出其重要性,以便在后续的工作中重点关注。 2)对涉及产品质量、性能、安全等关键条款进行特别关注,深入研究这些条款的要求,确保严格遵守。 3)明确关键条款的执行要求和标准,制定详细的执行计划,确保严格遵守。 条款更新跟踪 1)及时关注招标文件的条款更新情况,安排专人负责跟踪,确保响应内容与之同步。 2)对条款更新部分进行重点审查,评估其对项目的影响,制定相应的应对措施。 3)根据条款更新情况,及时调整响应内容,确保始终符合要求,保障项目的顺利进行。 产品对照检查 技术参数匹配 1)将产品的技术参数与条款要求进行详细对比,运用精确的测量和分析方法,确保完全匹配。 2)对技术参数的差异进行分析和说明,如存在偏差,需提供合理的解释和解决方案,确保符合要求。 3)提供权威的产品技术参数检测报告和证明文件,由专业的检测机构出具,确保数据的真实性和可靠性。 性能指标验证 1)通过科学的实验和严格的测试等手段,对产品的性能指标进行全面验证,确保符合条款要求。 2)提供详细的性能指标测试数据和报告,这些数据和报告将有力地证明产品的性能达到规定标准。 3)对性能指标的稳定性和可靠性进行评估,采用长期监测和模拟实验等方法,确保产品在长期使用过程中性能稳定。 性能指标 条款要求 测试结果 稳定性评估 指标1 要求1 符合 稳定 指标2 要求2 符合 稳定 指标3 要求3 符合 稳定 功能特点契合 1)仔细检查产品的功能特点是否与条款的功能要求相契合,从用户的实际需求出发,确保产品能够满足项目的功能需求。 2)说明产品的独特功能如何满足养老服务的实际需求,通过实际案例和数据分析,展示产品的优势。 3)提供生动的产品功能演示视频或真实的用户案例,直观地展示产品的实际应用效果,增强采购人的信心。 确认结果呈现 详细报告编制 1)编制条款符合性确认的详细报告,报告内容包括条款梳理情况、产品对照结果等,确保信息全面、准确。 2)在报告中明确指出产品符合哪些条款,不符合哪些条款及原因,以客观、公正的态度进行评价。 3)对不符合条款的情况提出具体的整改措施和合理的时间计划,确保问题得到及时解决。 清晰结论说明 1)在报告中给出明确的条款符合性结论,用简洁明了的语言表明产品是否完全符合要求。 2)若存在部分不符合情况,说明是否影响项目的整体实施和使用,进行客观的评估和分析。 3)强调将以积极的态度解决不符合问题,通过加强管理、改进技术等方式,确保项目顺利进行。 资料附件提供 1)提供与条款符合性确认相关的资料附件,如检测报告、证明文件等,这些附件将有力地支持报告中的结论。 2)确保资料附件的真实性和有效性,对附件进行严格的审核和验证,确保其能够准确反映产品的实际情况。 3)对资料附件进行分类整理,按照一定的逻辑顺序进行排列,便于采购人查阅和审核。 关键指标达标证明 指标筛选确定 核心参数识别 1)从采购清单的条款中识别出对项目影响较大的核心技术参数,运用专业的知识和丰富的经验,进行全面的分析和判断。 2)分析核心参数与养老服务提升改造项目的关联性和重要性,明确这些参数对项目的实际影响。 3)确定核心参数的具体数值和范围要求,将其作为达标证明的重点,确保产品在这些关键参数上符合要求。 核心参数 参数数值 参数范围 与项目关联性 重要性 参数1 数值1 范围1 紧密 高 参数2 数值2 范围2 紧密 高 参数3 数值3 范围3 紧密 高 关键性能界定 1)明确产品的关键性能指标,如稳定性、可靠性、安全性等,这些指标将直接影响产品在项目中的实际表现。 2)根据养老服务的实际需求,运用科学的方法和专业的知识确定关键性能指标的具体要求和标准。 3)将关键性能指标与条款要求进行对比,通过详细的分析和评估,确保完全符合。 重要功能明确 1)确定产品的重要功能,并与条款的功能要求进行仔细核对,确保每一个重要功能都符合要求。 2)分析重要功能在养老服务场景中的应用效果和价值,通过实际案例和数据分析,展示其重要性。 3)对重要功能进行严格的测试和验证,采用多种测试方法和手段,确保其能够正常运行和满足需求。 重要功能 条款要求 应用效果 价值评估 功能1 要求1 良好 高 功能2 要求2 良好 高 功能3 要求3 良好 高 证明材料收集 检测报告获取 1)向专业的检测机构申请对产品的核心参数、关键性能和重要功能进行全面检测,确保检测结果的准确性和权威性。 2)确保检测报告的真实性和有效性,对检测机构的资质和检测过程进行严格审核。 3)检测报告应涵盖所有关键指标的检测结果,这些结果将有力地证明产品符合要求。 认证文件整理 1)收集产品的相关认证文件,如质量认证、安全认证等,这些文件将证明产品在关键指标方面达到了相应的标准。 2)对认证文件进行分类整理,按照一定的规则进行排列,确保文件的完整性和规范性。 3)认证文件应能够证明产品在关键指标方面达到了相应的标准,为产品的质量和性能提供有力的支持。 用户案例提供 1)收集产品在类似养老服务项目中的用户案例,这些案例将展示产品的实际应用效果。 2)用户案例应包括项目名称、使用情况、用户评价等内容,确保案例的真实性和可信度。 3)通过用户案例证明产品在关键指标方面能够满足实际需求,具有良好的性能和可靠性。 用户案例 项目名称 使用情况 用户评价 案例1 项目1 良好 满意 案例2 项目2 良好 满意 案例3 项目3 良好 满意 材料分析说明 数据解读分析 1)对检测报告中的数据进行深入解读和分析,运用专业的知识和科学的方法,说明产品在关键指标方面的表现。 2)对比检测数据与条款要求,通过详细的数据分析,证明产品完全符合或优于标准。 3)分析数据的稳定性和可靠性,采用统计分析和模拟实验等方法,确保产品在长期使用过程中能够保持良好的性能。 认证价值阐述 1)阐述认证文件的权威性和可信度,介绍认证机构的资质和认证流程,说明其对产品关键指标达标的证明作用。 2)分析认证文件与养老服务行业标准的契合度,通过对比分析,证明产品符合行业要求。 3)强调认证文件对产品质量和性能的保障作用,这些文件将增强采购人的信心。 认证文件 权威性 与行业标准契合度 保障作用 文件1 高 契合 强 文件2 高 契合 强 文件3 高 契合 强 案例效果展示 1)展示用户案例中产品在关键指标方面的实际应用效果,如提高服务效率、改善服务质量等,通过具体的数据和事实进行说明。 2)分析用户案例中产品的优势和亮点,如操作简便、可靠性高等,证明产品在养老服务场景中的适用性和可靠性。 3)通过用户案例的成功经验,说明产品能够为养老服务提升改造项目带来实际价值,为项目的顺利实施提供有力的支持。 实质性要求满足依据 要求深入研究 法规政策遵循 1)研究与养老服务相关的国家和地方法规政策,全面了解相关法律法规的要求,确保产品和服务符合法律要求。 2)分析法规政策对产品的技术参数、性能指标和安全要求等方面的规定,将这些规定融入到产品的设计和生产过程中。 3)制定相应的措施,建立完善的管理制度和流程,确保产品在生产、供应和使用过程中严格遵守法规政策。 法规政策 对产品要求 遵循措施 法规1 要求1 措施1 法规2 要求2 措施2 法规3 要求3 措施3 行业标准参照 1)参照养老服务行业的相关标准和规范,了解行业的最新发展趋势和要求,明确产品的质量和性能要求。 2)分析行业标准与采购清单中实质性要求的一致性和差异性,找出差距并进行改进。 3)根据行业标准对产品进行优化和改进,采用先进的技术和工艺,确保产品达到行业先进水平。 行业标准 采购清单要求 一致性 差异性 改进措施 标准1 要求1 一致 无 无 标准2 要求2 部分一致 差异点1 措施1 标准3 要求3 部...
自治区级养老服务提升改造项目投标方案.docx
下载提示

1.本文档仅提供部分内容试读;

2.支付并下载文件,享受无限制查看;

3.本网站所提供的标准文本仅供个人学习、研究之用,未经授权,严禁复制、发行、汇编、翻译或网络传播等,侵权必究;

4.左侧添加客服微信获取帮助;

5.本文为word版本,可以直接复制编辑使用。


这个人很懒,什么都没留下
未认证用户 查看用户
该文档于 上传
推荐文档
×
精品标书制作
百人专家团队
擅长领域:
工程标 服务标 采购标
16852
已服务主
2892
中标量
1765
平台标师
扫码添加客服
客服二维码
咨询热线:192 3288 5147
公众号
微信客服
客服