文库 工程类投标方案 智慧工程

校园智慧大脑及数据治理工程投标方案.docx

DOCX   750页   下载533   2025-09-08   浏览39   收藏92   点赞369   评分-   462663字   158.00

AI慧写标书

十分钟千页标书高效生成

温馨提示:当前文档最多只能预览 15 页,若文档总页数超出了 15 页,请下载原文档以浏览全部内容。
校园智慧大脑及数据治理工程投标方案.docx 第1页
校园智慧大脑及数据治理工程投标方案.docx 第2页
校园智慧大脑及数据治理工程投标方案.docx 第3页
校园智慧大脑及数据治理工程投标方案.docx 第4页
校园智慧大脑及数据治理工程投标方案.docx 第5页
校园智慧大脑及数据治理工程投标方案.docx 第6页
校园智慧大脑及数据治理工程投标方案.docx 第7页
校园智慧大脑及数据治理工程投标方案.docx 第8页
校园智慧大脑及数据治理工程投标方案.docx 第9页
校园智慧大脑及数据治理工程投标方案.docx 第10页
校园智慧大脑及数据治理工程投标方案.docx 第11页
校园智慧大脑及数据治理工程投标方案.docx 第12页
校园智慧大脑及数据治理工程投标方案.docx 第13页
校园智慧大脑及数据治理工程投标方案.docx 第14页
校园智慧大脑及数据治理工程投标方案.docx 第15页
剩余735页未读, 下载浏览全部

开通会员, 优惠多多

6重权益等你来

首次半价下载
折扣特惠
上传高收益
特权文档
AI慧写优惠
专属客服
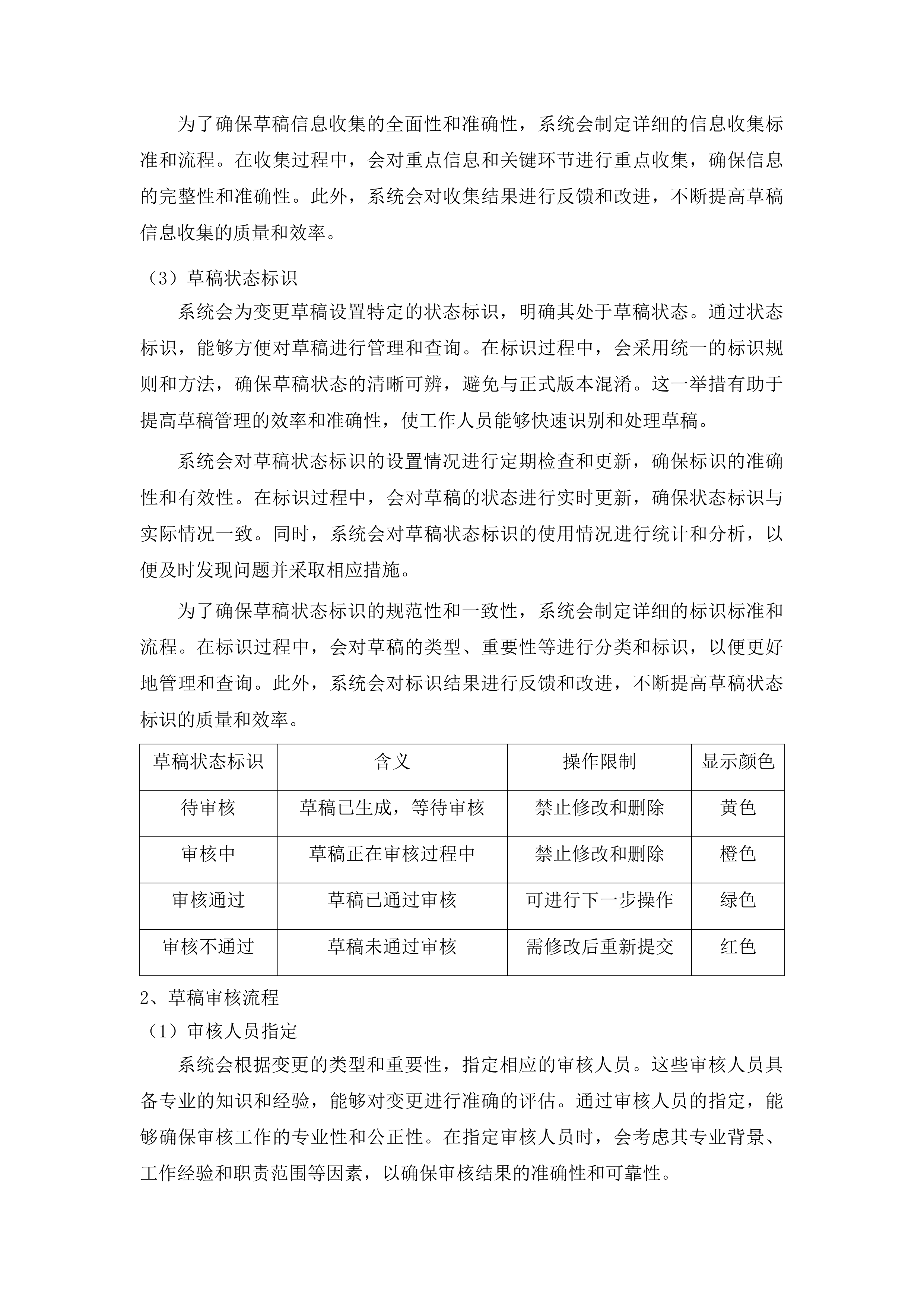
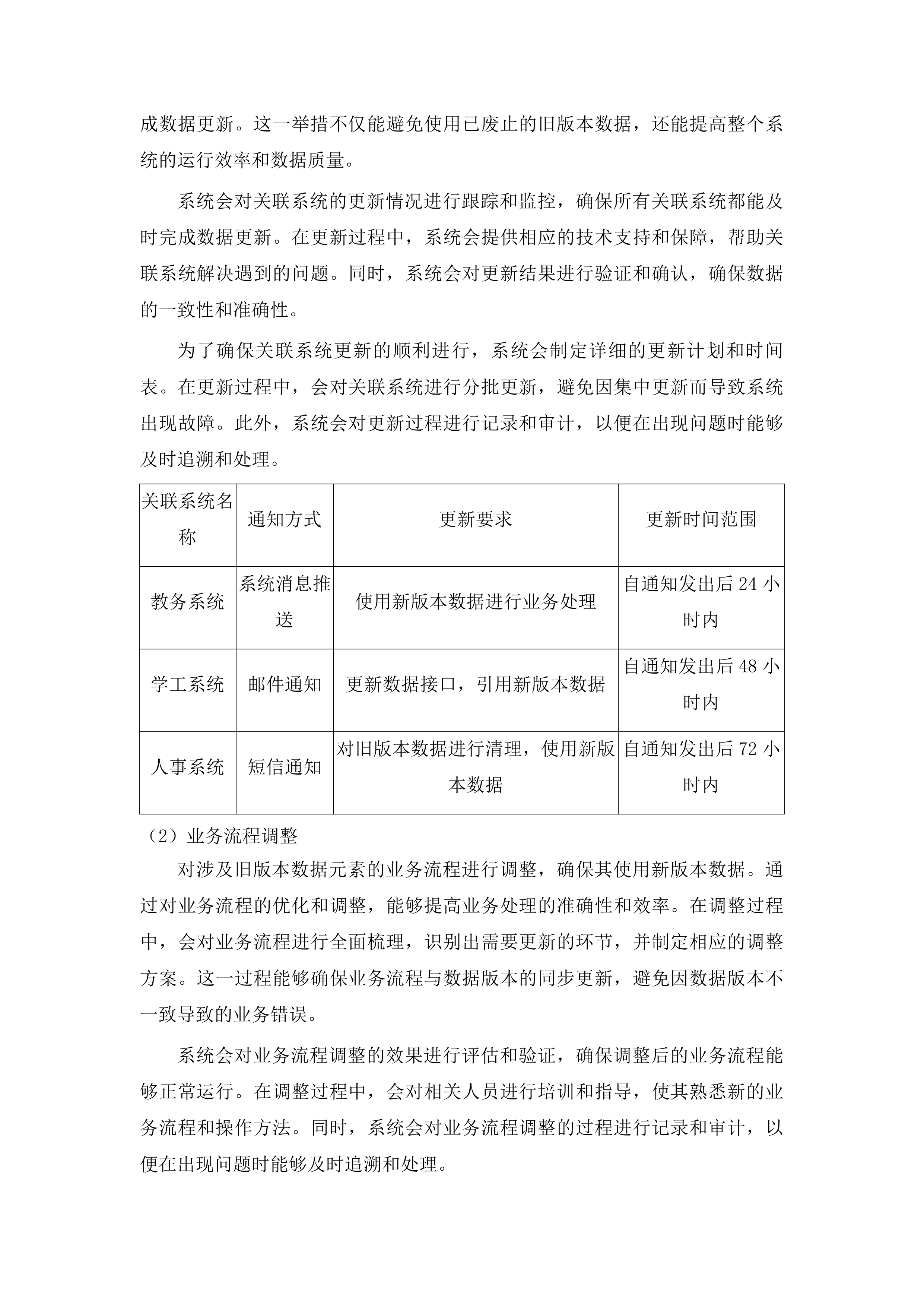
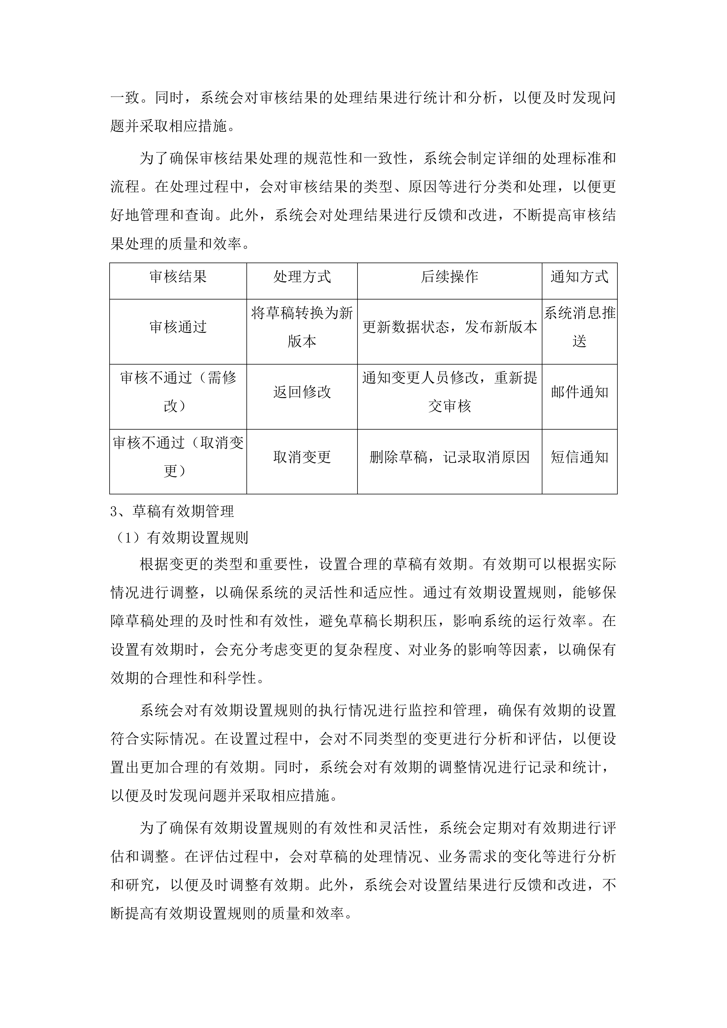
校园智慧大脑及数据治理工程投标方案 第一章 技术指标 5 第一节 数据标准版本管理 5 一、 数据元素版本唯一性管控 5 二、 版本全生命周期追溯 24 第二节 代码值新增与辅助代码 32 一、 标准代码值新增功能 33 二、 辅助代码关联配置 38 第三节 代码删除流程控制 47 一、 代码停用前置校验 47 二、 删除操作安全管控 60 第四节 标准号三段式管理 67 一、 标准号结构配置 67 二、 标准发布流程支持 78 第五节 贴源表分类管理 92 一、 贴源层数据分类体系 92 二、 分类管理操作功能 103 第六节 数据清洗规则与黑名单 108 一、 自定义清洗规则配置 108 二、 黑名单数据管理机制 123 第七节 标准模型三级分类管理 127 一、 三级分类架构设计 127 二、 预置模型分类规范 144 三、 批量导入模型及引用表 153 第八节 数据集成API配置 168 一、 API基础属性管理 168 二、 SQL语句构建支持 182 第九节 数据质量检测规则 201 一、 质检对象配置 201 二、 正则表达式规则设计 210 第十节 数据资源分类管理 215 一、 分类维度体系构建 215 二、 分类规则与管理 223 第十一节 数据资源分级管理 229 一、 分级标准定义 229 二、 分级管理功能 239 第十二节 数据脱敏方式支持 243 一、 脱敏算法类型 243 二、 脱敏策略配置功能 252 第十三节 数据加密策略配置 259 一、 加密策略选择机制 259 二、 加密配置界面功能 271 第十四节 数据补采方式支持 281 一、 补采方式功能实现 281 二、 补采操作辅助功能 290 第十五节 任务下发配置管理 297 一、 任务参数配置 297 二、 任务分发与跟踪 308 第十六节 主题层模型分类管理 315 一、 主题模型分类体系 315 二、 批量导入功能支持 337 第十七节 指标分类管理 345 一、 指标分类架构 345 二、 分类操作限制 366 第十八节 项目实施管控工具 371 一、 项目要素管理功能 371 二、 项目过程开放机制 386 第十九节 项目综合看板 393 一、 领导视角信息展示 393 二、 配置库与详情查看 406 第二章 项目实施方案 411 第一节 项目实施进度安排 411 一、 需求调研阶段规划 411 二、 平台部署实施计划 426 三、 数据治理实施流程 439 四、 系统集成与测试安排 450 五、 培训与交付计划 464 第二节 项目实施组织架构 481 一、 核心项目团队配置 481 二、 项目管理责任体系 495 三、 团队协作保障措施 506 第三节 项目质量管理控制 516 一、 质量标准体系构建 516 二、 过程质量监督机制 527 三、 问题整改闭环管理 542 第三章 数据集成方案 563 第一节 数据集成架构设计 563 一、 多源数据库接入架构 563 二、 数据源管理功能模块 572 三、 集成任务可视化配置 577 四、 运行状态监控系统 586 五、 数据集成看板构建 592 第二节 数据集成实施方案 599 一、 数据采集全流程规划 599 二、 业务系统接口开发 605 三、 外部数据源批量采集 613 四、 数据清洗转换配置 623 五、 移动端数据补采方案 629 第三节 数据集成质量保障 636 一、 数据质量检测规则体系 636 二、 质量报告生成系统 646 三、 黑名单数据管理机制 659 四、 数据一致性校验方案 665 五、 API接口安全防护 673 第四章 服务能力保障方案 681 第一节 质量保障方案 681 一、 服务质量控制流程 681 二、 阶段性成果审核机制 691 三、 质量检查与反馈机制 698 四、 质量事故应急处理预案 711 第二节 技术支持队伍 721 一、 团队岗位职责分工 721 二、 团队成员资质要求 732 三、 技术支持响应机制 741 技术指标 数据标准版本管理 数据元素版本唯一性管控 旧版本自动废止机制 新版本生成触发 版本标识比对 系统针对数据元素的版本号、生成时间等关键标识展开精确比对工作。在比对过程中,会依据预设的版本判断规则,细致地确定新版本和旧版本。为确保旧版本废止工作有可靠依据,系统会对版本标识进行严格校验,保证其准确性和唯一性。这一过程不仅能及时发现数据元素版本的更新情况,还能为后续的旧版本废止操作提供坚实基础,避免因版本标识混乱而导致的数据使用错误,从而提升数据管理的效率和准确性。 系统会对每一个数据元素的版本信息进行全面记录和分析,通过对版本号的大小比较、生成时间的先后顺序判断等方式,精准区分出不同版本的数据元素。同时,会将这些比对结果进行详细记录,以便在需要时进行追溯和查询。通过精确的版本标识比对,系统能够有效地识别出最新版本的数据元素,为后续的旧版本废止流程做好准备。 在实际操作中,系统会定期对数据元素的版本标识进行比对,确保能够及时发现新版本的生成。一旦发现新版本,系统会迅速进入废止旧版本的流程,以保证数据的一致性和准确性。此外,系统还会对版本标识的比对过程进行监控和审计,确保整个过程的合规性和可靠性。 废止流程启动 一旦系统确认新版本生成,便会立即启动旧版本废止流程。在该流程中,系统会迅速将旧版本的数据元素标记为废止状态,禁止其继续在系统中被使用。这样做的目的是确保数据的一致性和准确性,避免因使用已废止的旧版本数据而引发业务错误。通过及时废止旧版本数据元素,能够保证系统中数据的实时性和有效性,为学校的各项业务提供可靠的数据支持。 系统会对旧版本数据元素的使用情况进行全面检查,确保没有任何业务流程正在使用这些数据。在标记旧版本数据元素为废止状态后,系统会更新相关的业务流程和数据接口,使其不再引用这些已废止的数据。同时,系统会记录旧版本废止的相关信息,包括废止时间、操作人员等,以便进行审计和追溯。 为了确保废止流程的顺利进行,系统会设置相应的权限和审批机制。只有经过授权的人员才能启动废止流程,并且在废止过程中会进行严格的审核和监控。此外,系统还会对废止流程进行自动化处理,提高工作效率,减少人为错误的发生。 数据状态更新 系统会自动更新旧版本数据元素的状态信息,将其从有效状态变更为废止状态。在更新状态的同时,系统会在数据管理系统中详细记录旧版本废止的相关信息,如废止时间、操作人员等。这样做可以确保数据状态的实时更新,方便后续的数据查询和管理工作。通过准确记录废止信息,能够为数据的追溯和审计提供有力支持,同时也有助于保证数据的安全性和合规性。 系统会对数据状态更新的过程进行严格监控,确保更新操作的准确性和完整性。在更新数据状态后,系统会对相关的业务流程和数据接口进行调整,使其能够正确识别和处理废止状态的数据元素。此外,系统还会提供数据状态查询功能,方便用户随时了解数据元素的状态信息。 为了提高数据状态更新的效率,系统会采用批量处理的方式对旧版本数据元素的状态进行更新。同时,系统会对更新过程中的错误和异常情况进行及时处理,确保数据状态更新工作的顺利进行。 数据状态同步更新 关联系统更新 系统会自动通知所有关联系统,告知旧版本数据元素已废止,需使用新版本。通过与关联系统的实时交互,能够保证数据在整个业务链条中的一致性。在通知过程中,系统会提供详细的更新说明和操作指南,帮助关联系统顺利完成数据更新。这一举措不仅能避免使用已废止的旧版本数据,还能提高整个系统的运行效率和数据质量。 系统会对关联系统的更新情况进行跟踪和监控,确保所有关联系统都能及时完成数据更新。在更新过程中,系统会提供相应的技术支持和保障,帮助关联系统解决遇到的问题。同时,系统会对更新结果进行验证和确认,确保数据的一致性和准确性。 为了确保关联系统更新的顺利进行,系统会制定详细的更新计划和时间表。在更新过程中,会对关联系统进行分批更新,避免因集中更新而导致系统出现故障。此外,系统会对更新过程进行记录和审计,以便在出现问题时能够及时追溯和处理。 关联系统名称 通知方式 更新要求 更新时间范围 教务系统 系统消息推送 使用新版本数据进行业务处理 自通知发出后24小时内 学工系统 邮件通知 更新数据接口,引用新版本数据 自通知发出后48小时内 人事系统 短信通知 对旧版本数据进行清理,使用新版本数据 自通知发出后72小时内 业务流程调整 对涉及旧版本数据元素的业务流程进行调整,确保其使用新版本数据。通过对业务流程的优化和调整,能够提高业务处理的准确性和效率。在调整过程中,会对业务流程进行全面梳理,识别出需要更新的环节,并制定相应的调整方案。这一过程能够确保业务流程与数据版本的同步更新,避免因数据版本不一致导致的业务错误。 系统会对业务流程调整的效果进行评估和验证,确保调整后的业务流程能够正常运行。在调整过程中,会对相关人员进行培训和指导,使其熟悉新的业务流程和操作方法。同时,系统会对业务流程调整的过程进行记录和审计,以便在出现问题时能够及时追溯和处理。 为了确保业务流程调整的顺利进行,系统会制定详细的调整计划和时间表。在调整过程中,会对业务流程进行分批调整,避免因集中调整而导致业务中断。此外,系统会对调整过程进行监控和管理,确保调整工作按照计划进行。 数据一致性检查 系统会对更新后的数据状态进行一致性检查,确保所有数据元素的版本和状态一致。在检查过程中,会采用先进的算法和技术,对数据元素的版本号、状态标识等进行全面比对。通过数据一致性检查,能够及时发现并纠正可能存在的数据错误,保证数据在整个系统中的准确性和可靠性,为业务决策提供有力支持。 系统会对数据一致性检查的结果进行记录和分析,以便及时发现数据管理中存在的问题。在检查过程中,会对发现的问题进行及时处理,确保数据的一致性和准确性。同时,系统会对数据一致性检查的过程进行监控和审计,以便在出现问题时能够及时追溯和处理。 为了确保数据一致性检查的有效性,系统会定期对数据进行全面检查。在检查过程中,会对重点数据和关键业务环节进行重点检查,确保数据的安全性和可靠性。此外,系统会对检查结果进行反馈和改进,不断提高数据管理的水平。 历史版本存档保留 存档格式规范 系统会按照预设的存档格式对旧版本数据元素进行保存,以确保数据的可读性和可维护性。采用统一的存档格式,能够方便后续的数据查询和分析工作。在存档过程中,会对数据进行分类和整理,确保存档数据的完整性和准确性,为历史数据的追溯提供可靠依据。 系统会对存档数据进行定期备份和存储,以防止数据丢失。在存档过程中,会对数据进行加密和压缩处理,以提高数据的安全性和存储效率。同时,系统会对存档数据的访问权限进行严格控制,确保只有经过授权的人员才能访问。 为了确保存档格式规范的有效性,系统会定期对存档数据进行检查和维护。在检查过程中,会对存档数据的格式、完整性和准确性进行检查,确保存档数据符合规范要求。此外,系统会对存档数据的存储环境进行监控和管理,确保数据的安全性和可靠性。 查询权限设置 对历史版本存档数据设置严格的查询权限,能够确保数据的安全性和保密性。只有经过授权的人员才能查询历史版本数据,这样可以避免数据泄露。通过查询权限设置,能够保障数据的合规使用,满足企业的安全管理要求。在设置查询权限时,会根据用户的角色和职责进行精细化管理,确保不同用户只能访问其有权限查看的数据。 系统会对查询权限的设置情况进行定期检查和更新,确保权限设置的合理性和有效性。在查询过程中,会对用户的操作进行记录和审计,以便在出现问题时能够及时追溯和处理。同时,系统会对查询结果进行加密和脱敏处理,确保数据的安全性。 为了确保查询权限设置的严格性,系统会采用多重认证和授权机制。在用户查询历史版本数据时,会要求用户提供身份验证信息,并进行权限验证。只有通过验证的用户才能访问相应的数据。此外,系统会对查询权限的变更进行严格管理,确保权限变更的合法性和合规性。 审计功能支持 系统提供审计功能,会详细记录对历史版本存档数据的查询和操作记录。这一功能方便进行数据审计和合规性检查,确保数据使用符合相关规定。通过审计功能,能够提高数据管理的透明度和可追溯性,保障企业的数据安全。在审计过程中,会对操作记录进行实时监控和分析,及时发现异常行为并采取相应措施。 系统会对审计结果进行定期分析和评估,以便及时发现数据管理中存在的问题。在审计过程中,会对发现的问题进行及时处理,确保数据的安全性和合规性。同时,系统会对审计功能的运行情况进行监控和维护,确保其正常运行。 为了确保审计功能的有效性,系统会定期对审计规则进行更新和完善。在审计过程中,会对重点数据和关键业务环节进行重点审计,确保数据的安全性和可靠性。此外,系统会对审计结果进行反馈和改进,不断提高数据管理的水平。 变更草稿状态管理 草稿生成条件 变更触发机制 系统会实时监测数据元素的变更情况,当发生变更时自动触发草稿生成流程。在监测过程中,会对数据元素的关键属性进行重点监控,以便及时发现变更并生成草稿。这一机制能够确保变更信息的及时记录和处理,提高数据管理的效率。通过对变更情况的实时监测,能够及时捕捉数据元素的变化,为后续的审核和确认提供准确的信息。 系统会对触发机制的运行情况进行定期检查和优化,确保其灵敏度和准确性。在触发草稿生成流程后,会对草稿的生成情况进行跟踪和监控,确保草稿的完整性和准确性。同时,系统会对触发机制的相关参数进行调整和优化,以适应不同的数据变更场景。 为了确保变更触发机制的有效性,系统会采用多种监测方式和技术手段。在监测过程中,会对数据元素的变更频率、变更范围等进行分析和评估,以便及时发现潜在的问题。此外,系统会对监测结果进行反馈和改进,不断提高变更触发机制的性能和可靠性。 草稿信息收集 系统会自动收集变更相关的信息,如变更内容、变更时间、变更人员等。在收集过程中,会对这些信息进行整合和整理,将其纳入变更草稿中,确保草稿的完整性和准确性。通过草稿信息收集,能够为后续的审核和确认提供详细的依据,使审核人员能够全面了解变更的情况。 系统会对收集到的草稿信息进行质量检查和验证,确保信息的真实性和可靠性。在收集过程中,会对信息的来源和准确性进行核实,避免出现错误和虚假信息。同时,系统会对草稿信息的存储和管理进行优化,提高信息的查询和使用效率。 为了确保草稿信息收集的全面性和准确性,系统会制定详细的信息收集标准和流程。在收集过程中,会对重点信息和关键环节进行重点收集,确保信息的完整性和准确性。此外,系统会对收集结果进行反馈和改进,不断提高草稿信息收集的质量和效率。 草稿状态标识 系统会为变更草稿设置特定的状态标识,明确其处于草稿状态。通过状态标识,能够方便对草稿进行管理和查询。在标识过程中,会采用统一的标识规则和方法,确保草稿状态的清晰可辨,避免与正式版本混淆。这一举措有助于提高草稿管理的效率和准确性,使工作人员能够快速识别和处理草稿。 系统会对草稿状态标识的设置情况进行定期检查和更新,确保标识的准确性和有效性。在标识过程中,会对草稿的状态进行实时更新,确保状态标识与实际情况一致。同时,系统会对草稿状态标识的使用情况进行统计和分析,以便及时发现问题并采取相应措施。 为了确保草稿状态标识的规范性和一致性,系统会制定详细的标识标准和流程。在标识过程中,会对草稿的类型、重要性等进行分类和标识,以便更好地管理和查询。此外,系统会对标识结果进行反馈和改进,不断提高草稿状态标识的质量和效率。 草稿状态标识 含义 操作限制 显示颜色 待审核 草稿已生成,等待审核 禁止修改和删除 黄色 审核中 草稿正在审核过程中 禁止修改和删除 橙色 审核通过 草稿已通过审核 可进行下一步操作 绿色 审核不通过 草稿未通过审核 需修改后重新提交 红色 草稿审核流程 审核人员指定 系统会根据变更的类型和重要性,指定相应的审核人员。这些审核人员具备专业的知识和经验,能够对变更进行准确的评估。通过审核人员的指定,能够确保审核工作的专业性和公正性。在指定审核人员时,会考虑其专业背景、工作经验和职责范围等因素,以确保审核结果的准确性和可靠性。 系统会对审核人员的指定情况进行记录和管理,以便在需要时进行查询和追溯。在审核过程中,会对审核人员的操作进行监控和审计,确保审核工作的合规性和公正性。同时,系统会对审核人员的审核能力进行定期评估和培训,以提高审核工作的质量和效率。 为了确保审核人员指定的合理性和有效性,系统会制定详细的指定标准和流程。在指定过程中,会对变更的类型、重要性等进行评估和分类,以便更好地指定审核人员。此外,系统会对指定结果进行反馈和改进,不断提高审核人员指定的质量和效率。 审核标准制定 会制定明确的审核标准,涵盖变更的合理性、合规性、对业务的影响等方面。审核人员会按照这些审核标准对变更草稿进行审核,确保审核结果的一致性和准确性。通过审核标准的制定,能够提高审核工作的规范性和可操作性,使审核工作更加科学、公正。 系统会对审核标准的执行情况进行监督和检查,确保审核人员严格按照标准进行审核。在审核过程中,会对审核结果进行分析和评估,以便及时发现审核标准中存在的问题。同时,系统会对审核标准进行定期更新和完善,以适应不断变化的业务需求。 为了确保审核标准制定的科学性和合理性,系统会广泛征求相关人员的意见和建议。在制定过程中,会对不同类型的变更进行分析和研究,以便制定出更加符合实际情况的审核标准。此外,系统会对制定结果进行反馈和改进,不断提高审核标准的质量和有效性。 审核结果处理 审核人员会根据审核结果,对变更草稿进行相应的处理。若审核通过,系统会将草稿转换为新版本;若审核不通过,会返回修改或取消变更。通过审核结果的处理,能够确保变更的质量和有效性。在处理过程中,会对审核结果进行详细记录和说明,以便相关人员了解变更的处理情况。 系统会对审核结果的处理情况进行跟踪和监控,确保处理工作的及时和准确。在处理过程中,会对草稿的状态进行实时更新,确保状态标识与实际情况一致。同时,系统会对审核结果的处理结果进行统计和分析,以便及时发现问题并采取相应措施。 为了确保审核结果处理的规范性和一致性,系统会制定详细的处理标准和流程。在处理过程中,会对审核结果的类型、原因等进行分类和处理,以便更好地管理和查询。此外,系统会对处理结果进行反馈和改进,不断提高审核结果处理的质量和效率。 审核结果 处理方式 后续操作 通知方式 审核通过 将草稿转换为新版本 更新数据状态,发布新版本 系统消息推送 审核不通过(需修改) 返回修改 通知变更人员修改,重新提交审核 邮件通知 审核不通过(取消变更) 取消变更 删除草稿,记录取消原因 短信通知 草稿有效期管理 有效期设置规则 根据变更的类型和重要性,设置合理的草稿有效期。有效期可以根据实际情况进行调整,以确保系统的灵活性和适应性。通过有效期设置规则,能够保障草稿处理的及时性和有效性,避免草稿长期积压,影响系统的运行效率。在设置有效期时,会充分考虑变更的复杂程度、对业务的影响等因素,以确保有效期的合理性和科学性。 系统会对有效期设置规则的执行情况进行监控和管理,确保有效期的设置符合实际情况。在设置过程中,会对不同类型的变更进行分析和评估,以便设置出更加合理的有效期。同时,系统会对有效期的调整情况进行记录和统计,以便及时发现问题并采取相应措施。 为了确保有效期设置规则的有效性和灵活性,系统会定期对有效期进行评估和调整。在评估过程中,会对草稿的处理情况、业务需求的变化等进行分析和研究,以便及时调整有效期。此外,系统会对设置结果进行反馈和改进,不断提高有效期设置规则的质量和效率。 有效期提醒机制 系统会在草稿有效期临近时,自动提醒相关人员进行处理。通过这一提醒机制,能够避免因疏忽导致草稿过期失效。在提醒过程中,会采用多种方式进行通知,如系统消息推送、邮件通知等,确保相关人员能够及时收到提醒信息。这一举措能够确保变更处理的及时性,提高工作效率。 系统会对提醒机制的运行情况进行监控和管理,确保提醒信息能够及时准确地发送给相关人员。在提醒过程中,会对提醒信息的内容、发送时间等进行优化和调整,以提高提醒的效果。同时,系统会对提醒结果进行统计和分析,以便及时发现问题并采取相应措施。 为了确保有效期提醒机制的有效性和可靠性,系统会采用多种技术手段和方式进行提醒。在提醒过程中,会对相关人员的联系方式、接收习惯等进行分析和研究,以便选择最合适的提醒方式。此外,系统会对提醒机制的设置情况进行定期检查和更新,以确保其正常运行。 过期草稿处理 对于超过有效期的草稿,系统会自动将其标记为失效状态。失效的草稿无法再进行审核和转换,需重新发起变更流程。通过过期草稿处理,能够清理系统中的无效草稿,释放系统资源,提高系统的运行效率。在处理过程中,会对过期草稿进行备份和存档,以便后续查询和追溯。 系统会对过期草稿的处理情况进行记录和统计,以便及时发现问题并采取相应措施。在处理过程中,会对过期草稿的原因、类型等进行分析和研究,以便更好地管理和预防。同时,系统会对过期草稿的处理结果进行反馈和改进,不断提高过期草稿处理的质量和效率。 为了确保过期草稿处理的规范性和一致性,系统会制定详细的处理标准和流程。在处理过程中,会对过期草稿的状态、处理方式等进行明确规定,以便更好地管理和查询。此外,系统会对处理结果进行定期检查和评估,以确保其符合要求。 重复变更拦截规则 变更状态判断 状态监控机制 系统会通过对数据元素的状态标识进行实时监控,及时发现未完成的变更草稿。状态监控机制能够确保系统准确判断变更状态,为重复变更拦截提供依据。在监控过程中,会采用先进的技术和算法,对数据元素的状态进行全面分析和评估,提高系统的响应速度和准确性。通过状态监控,能够及时发现潜在的重复变更问题,避免数据混乱和错误。 系统会对状态监控机制的运行情况进行定期检查和优化,确保其灵敏度和准确性。在监控过程中,会对数据元素的状态变化进行实时跟踪和记录,以便及时发现异常情况。同时,系统会对监控结果进行分析和统计,以便及时发现问题并采取相应措施。 为了确保状态监控机制的有效性和可靠性,系统会采用多种监控方式和技术手段。在监控过程中,会对数据元素的变更频率、变更范围等进行分析和评估,以便及时发现潜在的问题。此外,系统会对监控结果进行反馈和改进,不断提高状态监控机制的性能和可靠性。 变更流程锁定 当系统发现存在未完成的变更草稿时,会自动锁定该数据元素的变更流程。禁止其他用户发起重复变更,确保变更流程的唯一性和顺序性。通过变更流程锁定,能够避免因重复变更导致的数据混乱和错误,保证数据的一致性和准确性。在锁定过程中,会对变更流程进行详细记录和说明,以便相关人员了解锁定的原因和情况。 系统会对变更流程锁定的情况进行实时监控和管理,确保锁定的有效性和安全性。在锁定过程中,会对用户的操作进行限制和控制,避免用户误操作或违规操作。同时,系统会对锁定结果进行统计和分析,以便及时发现问题并采取相应措施。 为了确保变更流程锁定的规范性和一致性,系统会制定详细的锁定标准和流程。在锁定过程中,会对数据元素的状态、变更类型等进行明确规定,以便更好地区分和管理。此外,系统会对锁定结果进行定期检查和评估,以确保其符合要求。 错误提示信息 当用户尝试发起重复变更时,系统会弹出错误提示信息,告知存在未完成的变更草稿。错误提示信息清晰明确,能够引导用户正确操作。通过错误提示信息,能够提高用户的操作体验和工作效率,避免用户因不了解情况而进行无效操作。在提示过程中,会对提示信息的内容、格式等进行优化和调整,以提高提示的效果。 系统会对错误提示信息的显示情况进行监控和管理,确保提示信息能够及时准确地显示给用户。在提示过程中,会对提示信息的显示位置、显示时间等进行调整和优化,以提高提示的可见性和可读性。同时,系统会对提示结果进行统计和分析,以便及时发现问题并采取相应措施。 为了确保错误提示信息的有效性和可靠性,系统会采用多种提示方式和技术手段。在提示过程中,会对用户的操作习惯、接收方式等进行分析和研究,以便选择最合适的提示方式。此外,系统会对错误提示信息的设置情况进行定期检查和更新,以确保其正常运行。 变更内容比对 内容比对算法 系统会采用先进的内容比对算法,对变更内容进行精确比对。在比对过程中,会充分考虑变更的各个方面,如数据元素的属性、值等。通过内容比对算法,能够确保比对结果的准确性和可靠性,为重复变更的判断提供有力支持。在算法选择和应用过程中,会根据数据的特点和业务需求进行优化和调整,以提高比对的效率和准确性。 系统会对内容比对算法的运行情况进行监控和评估,确保算法的性能和稳定性。在比对过程中,会对算法的计算结果进行验证和分析,以确保比对结果的正确性。同时,系统会对算法的参数和配置进行调整和优化,以适应不同的数据变更场景。 为了确保内容比对算法的有效性和适应性,系统会定期对算法进行更新和改进。在更新过程中,会对新的数据类型、变更方式等进行研究和分析,以便及时调整算法。此外,系统会对算法的应用效果进行反馈和总结,不断提高内容比对算法的质量和效率。 相似度判断阈值 设置合理的相似度判断阈值,当变更内容的相似度超过该阈值时,判定为重复变更。相似度判断阈值可以根据实际情况进行调整,以确保系统的灵活性和适应性。通过相似度判断阈值的设置,能够避免误判和漏判,提高系统的准确性和可靠性。在设置阈值时,会充分考虑业务的需求和数据的特点,以确保阈值的合理性和科学性。 系统会对相似度判断阈值的执行情况进行监控和管理,确保阈值的设置符合实际情况。在判断过程中,会对相似度的计算结果进行分析和评估,以确保判断的准确性。同时,系统会对阈值的调整情况进行记录和统计,以便及时发现问题并采取相应措施。 为了确保相似度判断阈值的有效性和灵活性,系统会定期对阈值进行评估和调整。在评估过程中,会对不同类型的变更进行分析和研究,以便及时调整阈值。此外,系统会对设置结果进行反馈和改进,不断提高相似度判断阈值的质量和效率。 比对结果处理 根据比对结果,系统会对重复变更进行拦截,并给出相应的提示信息。提示信息会告知用户变更内容与未完成的草稿一致,需等待草稿处理完成后再发起变更。通过比对结果处理,能够引导用户正确操作,提高工作效率,避免因重复变更导致的数据混乱和错误。在处理过程中,会对提示信息的内容、格式等进行优化和调整,以提高提示的效果。 系统会对比对结果处理的情况进行监控和管理,确保处理工作的及时和准确。在处理过程中,会对拦截的变更进行记录和统计,以便及时发现问题并采取相应措施。同时,系统会对处理结果进行反馈和改进,不断提高比对结果处理的质量和效率。 为了确保比对结果处理的规范性和一致性,系统会制定详细的处理标准和流程。在处理过程中,会对拦截的原因、处理方式等进行明确规定,以便更好地管理和查询。此外,系统会对处理结果进行定期检查和评估,以确保其符合要求。 拦截提示反馈 提示信息设计 设计清晰、简洁、易懂的提示信息,让用户能够快速理解拦截原因和处理建议。提示信息会使用友好的语言,避免给用户造成困扰。通过提示信息设计,能够提高用户的操作体验和满意度。在设计过程中,会充分考虑用户的需求和操作习惯,以确保提示信息的有效性和易用性。 系统会对提示信息的设计效果进行评估和优化,确保提示信息能够准确传达拦截原因和处理建议。在设计过程中,会对提示信息的内容、格式、颜色等进行调整和优化,以提高提示的可读性和可见性。同时,系统会对提示信息的显示位置、显示时间等进行优化和调整,以提高提示的效果。 为了确保提示信息设计的科学性和合理性,系统会广泛征求用户的意见和建议。在设计过程中,会对不同类型的用户进行分析和研究,以便设计出更加符合用户需求的提示信息。此外,系统会对设计结果进行反馈和改进,不断提高提示信息设计的质量和效率。 提示信息类型 拦截原因 处理建议 显示位置 重复变更拦截 存在未完成的变更草稿 等待草稿处理完成后再发起变更 系统界面顶部 过期草稿拦截 草稿已过期 重新发起变更流程 操作页面弹出框 权限不足拦截 用户权限不足 联系管理员申请权限 系统消息中心 反馈渠道设置 设置多种反馈渠道,方便用户对拦截提示进行反馈和咨询。反馈渠道包括在线客服、邮箱等,确保用户能够及时获得帮助。通过反馈渠道设置,能够增强用户与系统之间的互动和沟通,及时解决用户遇到的问题。在设置反馈渠道时,会充分考虑用户的需求和使用习惯,以确保渠道的有效性和易用性。 系统会对反馈渠道的运行情况进行监控和管理,确保用户的反馈能够及时得到处理。在反馈过程中,会对用户的问题和建议进行分类和整理,以便更好地处理和回复。同时,系统会对反馈结果进行统计和分析,以便及时发现问题并采取相应措施。 为了确保反馈渠道设置的有效性和可靠性,系统会定期对渠道进行评估和优化。在评估过程中,会对渠道的使用情况、用户满意度等进行分析和研究,以便及时调整和改进。此外,系统会对反馈渠道的设置情况进行定期检查和更新,以确保其正常运行。 反馈渠道类型 联系方式 响应时间 适用场景 在线客服 系统内置客服窗口 实时响应 简单问题咨询 邮箱 XXX@XXX.com 24小时内 详细问题反馈 电话客服 XXX-XXX 工作时间内 紧急问题咨询 用户操作引导 在提示信息中提供详细的操作引导,帮助用户正确处理重复变更问题。操作引导包括等待草稿处理完成、修改变更内容等,引导用户顺利完成变更流程。通过用户操作引导,能够提高用户的操作效率和准确性,避免用户因不了解操作方法而进行无效操作。在引导过程中,会对操作步骤进行详细说明,并提供相应的示例和图示,以帮助用户更好地理解和操作。 系统会对用户操作引导的效果进行评估和优化,确保操作引导能够准确传达操作方法和流程。在引导过程中,会对用户的操作情况进行实时监控和反馈,以便及时发现问题并提供帮助。同时,系统会对操作引导的内容和方式进行调整和优化,以适应不同用户的需求和操作习惯。 为了确保用户操作引导的有效性和易用性,系统会广泛征求用户的意见和建议。在引导过程中,会对不同类型的用户进行分析和研究,以便提供更加个性化的操作引导。此外,系统会对引导结果进行反馈和改进,不断提高用户操作引导的质量和效率。 版本状态变更界面展示 界面布局设计 信息分区展示 将版本状态变更信息划分为不同的区域进行展示,如版本号、变更时间、状态标识等。信息分区展示能够使界面更加清晰有序,方便用户查看和比较不同版本的状态。通过合理的分区设计,能够提高用户获取信息的效率,使用户能够快速找到所需的信息。在分区过程中,会根据信息的重要性和相关性进行划分,以确保分区的合理性和有效性。 系统会对信息分区展示的效果进行评估和优化,确保信息能够清晰准确地展示给用户。在展示过程中,会对信息的字体、颜色、大小等进行调整和优化,以提高信息的可读性和可见性。同时,系统会对分区的布局和大小进行优化和调整,以适应不同的屏幕尺寸和用户需求。 为了确保信息分区展示的科学性和合理性,系统会广泛征求用户的意见和建议。在分区过程中,会对不同类型的用户进行分析和研究,以便设计出更加符合用户需求的分区方案。此外,系统会对分区结果进行反馈和改进,不断提高信息分区展示的质量和效率。 颜色与图标设计 使用不同的颜色和图标来区分不同的版本状态,如有效版本、废止版本、草稿版本等。颜色和图标设计会符合用户的视觉习惯,使版本状态一目了然。通过颜色与图标设计,能够增强界面的可视化效果,提高用户对版本状态的识别能力。在设计过程中,会选择鲜明、对比强烈的颜色和简洁、易懂的图标,以确保设计的有效性和易用性。 系统会对颜色与图标设计的效果进行评估和优化,确保颜色和图标能够准确传达版本状态信息。在设计过程中,会对颜色的搭配、图标的样式等进行调整和优化,以提高设计的可读性和可见性。同时,系统会对颜色和图标的显示位置、大小等进行优化和调整,以提高设计的效果。 为了确保颜色与图标设计的科学性和合理性,系统会广泛征求用户的意见和建议。在设计过程中,会对不同类型的用户进行分析和研究,以便设计出更加符合用户需求的颜色和图标方案。此外,系统会对设计结果进行反馈和改进,不断提高颜色与图标设计的质量和效率。 界面交互设计 设计友好的界面交互方式,使用户能够方便地操作和查看版本状态变更信息。界面交互设计包括鼠标悬停提示、点击查看详情等,能够提高用户的操作体验。通过界面交互设计,能够增强用户与界面之间的互动性,使用户能够更加主动地获取信息。在设计过程中,会充分考虑用户的操作习惯和需求,以确保交互方式的有效性和易用性。 系统会对界面交互设计的效果进行评估和优化,确保交互方式能够准确响应用户的操作。在设计过程中,会对交互的方式、速度、反馈等进行调整和优化,以提高交互的流畅性和舒适度。同时,系统会对交互的提示信息、操作引导等进行优化和调整,以提高交互的效果。 为了确保界面交互设计的科学性和合理性,系统会广泛征求用户的意见和建议。在设计过程中,会对不同类型的用户进行分析和研究,以便设计出更加符合用户需求的交互方案。此外,系统会对设计结果进行反馈和改进,不断提高界面交互设计的质量和效率。 变更记录查询 查询条件设置 设置丰富的查询条件,用户可以根据自己的需求选择按时间、版本号、变更人员等条件进行查询。查询条件设置灵活多样,能够满足不同用户的查询需求。通过查询条件设置,能够提高查询的准确性和效率,使用户能够快速找到所需的变更记录。在设置过程中,会根据用户的需求和使用习惯进行优化和调整,以确保条件的合理性和有效性。 系统会对查询条件设置的效果进行评估和优化,确保查询条件能够准确筛选出符合要求的变更记录。在设置过程中,会对条件的类型、范围、逻辑关系等进行调整和优化,以提高查询的准确性和灵活性。同时,系统会对查询条件的显示和操作方式进行优化和调整,以提高用户的操作体验。 为了确保查询条件设置的科学性和合理性,系统会广泛征求用户的意见和建议。在设置过程中,会对不同类型的用户进行分析和研究,以便设计出更加符合用户需求的查询条件方案。此外,系统会对设置结果进行反馈和改进,不断提高查询条件设置的质量和效率。 查询结果展示 将查询结果以列表或表格的形式展示,清晰呈现版本状态变更的详细信息。查询结果展示包括变更时间、变更内容、变更人员等,方便用户查看和分析。通过查询结果展示,能够提高用户获取信息的效率,使用户能够快速了解变更的情况。在展示过程中,会对结果的排序、分页、筛选等进行优化和调整,以提高展示的效果和易用性。 系统会对查询结果展示的效果进行评估和优化,确保结果能够清晰准确地展示给用户。在展示过程中,会对结果的字体、颜色、大小等进行调整和优化,以提高结果的可读性和可见性。同时,系统会对展示的布局和大小进行优化和调整,以适应不同的屏幕尺寸和用户需求。 为了确保查询结果展示的科学性和合理性,系统会广泛征求用户的意见和建议。在展示过程中,会对不同类型的用户进行分析和研究,以便设计出更加符合用户需求的展示方案。此外,系统会对展示结果进行反馈和改进,不断提高查询结果展示的质量和效率。 结果导出功能 支持将查询结果导出为常见的文件格式,如Excel、CSV等。结果导出功能方便用户进行数据备份和进一步的分析处理。通过结果导出功能,能够提高用户的数据处理能力,使用户能够更加灵活地使用查询结果。在导出过程中,会对导出的格式、编码、分隔符等进行优化和调整,以确保导出的结果能够准确无误地被其他软件读取和处理。 系统会对结果导出功能的效果进行评估和优化,确保导出的结果能够满足用户的需求。在导出过程中,会对导出的速度、大小、质量等进行监控和管理,以确保导出的效率和可靠性。同时,系统会对导出的提示信息和操作引导进行优化和调整,以提高用户的操作体验。 为了确保结果导出功能的科学性和合理性,系统会广泛征求用户的意见和建议。在导出过程中,会对不同类型的用户进行分析和研究,以便设计出更加符合用户需求的导出方案。此外,系统会对导出结果进行反馈和改进,不断提高结果导出功能的质量和效率。 实时状态更新 数据更新频率 设置合理的数据更新频率,确保界面能够及时反映版本状态的变化。数据更新频率可以根据实际情况进行调整,以满足不同用户的需求。通过数据更新频率的设置,能够提高数据的实时性,使用户能够及时了解版本状态的最新情况。在设置过程中,会充分考虑系统的性能和用户的需求,以确保频率的合理性和有效性。 系统会对数据更新频率的设置效果进行评估和优化,确保更新能够及时准确地反映版本状态的变化。在更新过程中,会对更新的时间间隔、数据量等进行监控和管理,以确保更新的效率和可靠性。同时,系统会对更新的提示信息和操作引导进行优化和调整,以提高用户的操作体验。 为了确保数据更新频率设置的科学性和合理性,系统会广泛征求用户的意见和建议。在设置过程中,会对不同类型的用户进行分析和研究,以便设计出更加符合用户需求的更新频率方案。此外,系统会对设置结果进行反馈和改进,不断提高数据更新频率设置的质量和效率。 更新机制优化 优化数据更新机制,采用高效的算法和技术,减少数据更新的延迟。更新机制优化能够确保界面快速响应版本状态的变化,提高用户的操作体验。在优化过程中,会对更新的方式、数据传输、缓存管理等进行调整和优化,以提高更新的效率和速度。同时,系统会对更新的稳定性和可靠性进行监控和管理,以确保更新的质量。 系统会对更新机制优化的效果进行评估和验证,确保优化后的机制能够满足系统的性能和用户的需求。在优化过程中,会对更新的延迟时间、数据准确性等进行测试和分析,以确保优化的有效性。同时,系统会对优化的结果进行反馈和改进,不断提高更新机制的性能和质量。 为了确保更新机制优化的科学性和合理性,系统会广泛征求用户的意见和建议。在优化过程中,会对不同类型的用户进行分析和研究,以便设计出更加符合用户需求的更新机制方案。此外,系统会对优化结果进行反馈和改进,不断提高更新机制优化的质量和效率。 更新提示信息 当版本状态发生更新时,界面会弹出提示信息,告知用户有新的状态变化。更新提示信息会使用醒目的颜色和图标,引起用户的注意。通过更新提示信息,能够确保用户及时了解版本状态的变化。在提示过程中,会对提示信息的内容、格式、显示位置等进行优化和调整,以提高提示的效果和可见性。 系统会对更新提示信息的显示效果进行评估和优化,确保提示信息能够准确传达更新的内容和重要性。在提示过程中,会对提示的时间、频率等进行监控和管理,以避免提示信息过多影响用户的操作体验。同时,系统会对提示的反馈和操作引导进行优化和调整,以提高用户的响应率。 为了确保更新提示信息设计的科学性和合理性,系统会广泛征求用户的意见和建议。在提示过程中,会对不同类型的用户进行分析和研究,以便设计出更加符合用户需求的提示信息方案。此外,系统会对提示结果进行反馈和改进,不断提高更新提示信息设计的质量和效率。 版本全生命周期追溯 版本迭代历史记录 历史版本信息存储 为确保本项目数据资产管理平台各版本信息的有效追溯,对每个版本的数据元素进行详细记录。记录内容涵盖版本号、创建时间、创建人、主要变更内容等。采用数据库存储方式,保障历史版本信息的完整性和可检索性。为每个版本分配唯一标识符,便于后续查询和追溯。同时,定期对历史版本信息进行备份,防止数据丢失。以下是历史版本信息存储的详细表格: 版本号 创建时间 创建人 主要变更内容 唯一标识符 v1.0 2025年XXX月XXX日 张三 初始版本,完成元数据管理工具基本功能开发 001 v1.1 2025年XXX月XXX日 李四 新增信息标准管理工具批量导入功能 002 v1.2 2025年XXX月XXX日 王五 优化贴源层管理工具数据采集效率 003 v1.3 2025年XXX月XXX日 赵六 完善标准层管理工具清洗转换任务功能 004 v1.4 2025年XXX月XXX日 孙七 增加数据集成管理工具异常告警功能 005 v1.5 2025年XXX月XXX日 周八 改进数据API管理工具调用频率限制功能 006 v1.6 2025年XXX月XXX日 吴九 优化数据质量管理工具检测规则配置功能 007 v1.7 2025年XXX月XXX日 郑十 完善数据安全管理工具加密脱敏规则功能 008 v1.8 2025年XXX月XXX日 王十一 增加数据补采表单可视化设计功能 009 v1.9 2025年XXX月XXX日 李十二 优化主题层管理工具事实表关联维度显示功能 010 v2.0 2025年XXX月XXX日 张十三 完善指标库管理工具指标创建和配置功能 011 v2.1 2025年XXX月XXX日 刘十四 增加数据可视化工具报表制作和展示功能 012 版本变更详情记录 详细记录每次版本变更的具体内容,如新增字段、修改字段属性、删除字段等。对变更原因进行说明,以便后续了解变更的背景和目的。同时,记录变更所涉及的业务流程和影响范围,并关联相关的文档和资料,为版本变更提供全面参考。以下是版本变更详情记录的详细表格: 数据集成管理工具 版本号 变更内容 变更原因 涉及业务流程 影响范围 关联文档资料 v1.1 新增信息标准管理工具批量导入功能 提高信息标准管理效率 信息标准管理流程 信息标准管理模块 《信息标准管理工具批量导入功能说明文档》 v1.2 优化贴源层管理工具数据采集效率 满足业务系统数据采集需求 数据采集流程 贴源层管理模块 《贴源层管理工具数据采集优化方案》 v1.3 完善标准层管理工具清洗转换任务功能 提高数据清洗转换质量 数据清洗转换流程 标准层管理模块 《标准层管理工具清洗转换任务功能完善报告》 v1.4 增加数据集成管理工具异常告警功能 及时发现数据集成异常 数据集成流程 数据集成管理模块 《数据集成管理工具异常告警功能设计文档》 v1.5 改进数据API管理工具调用频率限制功能 保障数据API使用安全 数据API调用流程 数据API管理模块 《数据API管理工具调用频率限制功能改进方案》 v1.6 优化数据质量管理工具检测规则配置功能 提高数据质量检测准确性 数据质量检测流程 数据质量管理模块 《数据质量管理工具检测规则配置优化报告》 v1.7 完善数据安全管理工具加密脱敏规则功能 加强数据安全保护 数据安全管理流程 数据安全管理模块 《数据安全管理工具加密脱敏规则功能完善方案》 v1.8 增加数据补采表单可视化设计功能 提高数据补采操作便捷性 数据补采流程 数据补采模块 《数据补采表单可视化设计功能说明文档》 v1.9 优化主题层管理工具事实表关联维度显示功能 提升数据展示效果 主题层数据展示流程 主题层管理模块 《主题层管理工具事实表关联维度显示功能优化报告》 v2.0 完善指标库管理工具指标创建和配置功能 满足业务指标管理需求 指标库管理流程 指标库管理模块 《指标库管理工具指标创建和配置功能完善方案》 v2.1 增加数据可视化工具报表制作和展示功能 增强数据可视化效果 数据可视化流程 数据可视化模块 《数据可视化工具报表制作和展示功能说明文档》 版本迭代时间线 以时间线的形式展示版本的迭代过程,清晰呈现版本之间的先后顺序和时间间隔。标注每个版本的关键里程碑,如正式发布、重大更新等。提供时间线的缩放和筛选功能,方便用户查看不同时间段的版本迭代情况。支持在时间线上进行版本的对比和分析,快速了解版本之间的差异。 在本项目中,版本迭代时间线将有助于项目团队和相关人员全面了解数据资产管理平台的发展历程。通过时间线,可以直观地看到各个版本的发布时间和主要变更内容,为项目的后续规划和决策提供有力支持。 例如,在查看某个特定时间段的版本迭代情况时,用户可以使用缩放和筛选功能,聚焦于感兴趣的版本。同时,通过对比不同版本的关键里程碑和变更内容,能够更好地评估版本的稳定性和功能提升情况。 此外,版本迭代时间线还可以作为项目文档的一部分,为后续的项目审计和评估提供重要依据。它记录了项目的发展轨迹,展示了团队在不同阶段的工作成果,有助于总结经验教训,为未来的项目提供参考。 变更申请审批流程 申请提交规范 明确变更申请的提交格式和内容要求,涵盖变更的必要性说明、变更影响范围评估等内容,使审批人员能够全面了解变更情况。规定申请提交的渠道和方式,如指定的线上平台或邮件,确保申请信息能够及时准确传达。要求申请人提供相关的支持文档和数据,如技术方案、测试报告等,为审批提供充分的依据。对申请提交的时间进行限制,避免拖延和积压,提高审批流程的效率。 在本项目中,规范的申请提交流程有助于确保变更申请的质量和及时性。申请人需详细阐述变更的必要性,例如,为了提高数据资产管理平台的性能或满足新的业务需求。同时,对变更影响范围进行评估,明确可能受到影响的业务流程和系统模块。提供的支持文档和数据应具有权威性和可靠性,能够有力地支持变更申请。严格的时间限制可以促使申请人尽快提交申请,避免因拖延而影响项目进度。 此外,为了方便申请人了解申请提交规范,可提供详细的指南和模板。指南中应包含提交格式的具体要求,如文档的格式、内容的结构等。模板则可以作为申请人撰写申请的参考,确保申请内容的完整性和规范性。定期对申请提交情况进行统计和分析,总结存在的问题并及时进行改进,不断优化申请提交规范。 同时,建立申请提交的反馈机制,及时告知申请人申请是否符合规范。对于不符合规范的申请,详细说明存在的问题和改进建议,帮助申请人完善申请内容。通过这些措施,提高申请提交的质量和效率,为后续的审批工作奠定良好的基础。 审批环节设置 根据变更的重要性和影响范围,设置不同级别的审批环节,确保审批的准确性和有效性。明确每个审批环节的审批人员和审批职责,使审批人员清楚自己的工作内容和责任。规定审批的时间期限,如每个环节的最长审批时间,确保审批流程的高效进行。支持审批过程中的意见反馈和沟通,审批人员可以及时提出问题和建议,申请人能够及时进行解答和改进。 在本项目中,对于重要的变更申请,可能需要经过多个级别的审批。例如,涉及数据安全或核心业务流程的变更,可能需要高层管理人员和技术专家的共同审批。每个审批环节的审批人员应具备相应的专业知识和经验,能够对变更申请进行全面的评估。明确的审批职责可以避免职责不清导致的审批延误或错误。严格的时间期限可以保证审批流程的高效进行,避免因审批时间过长而影响项目进度。 此外,为了提高审批效率,可以采用线上审批系统。该系统可以实现申请的自动分配、审批进度的实时跟踪和提醒等功能。审批人员可以在系统中方便地查看申请内容、提交审批意见和反馈信息。同时,系统还可以生成审批报表,对审批情况进行统计和分析,为优化审批环节提供数据支持。 建立审批环节的监督机制,对审批过程进行全程监控。监督人员可以检查审批人员是否按照规定的流程和时间进行审批,是否存在违规行为。对于审批过程中出现的问题,及时进行处理和纠正,确保审批环节的公正性和规范性。 审批结果通知 在审批完成后,及时将审批结果通知申请人和相关人员,确保信息的及时传达。对于通过审批的变更申请,明确告知变更的实施时间和要求,使申请人能够做好实施准备。对于未通过审批的申请,详细说明原因和改进建议,帮助申请人了解问题所在并进行改进。提供审批结果的查询功能,申请人可以随时了解审批进度和结果,增加审批过程的透明度。 以下是审批结果通知的详细表格: 申请编号 申请人 审批结果 实施时间 未通过原因 改进建议 001 张三 通过 2025年XXX月XXX日 无 无 002 李四 未通过 无 变更影响范围评估不充分 重新评估变更影响范围,提供详细的分析报告 003 王五 通过 2025年XXX月XXX日 无 无 004 赵六 未通过 无 支持文档不完整 补充相关的支持文档和数据 005 孙七 通过 2025年XXX月XXX日 无 无 版本状态转换日志 状态转换记录 记录版本在不同状态之间的转换情况,包括转换时间、转换原因、转换后的状态等信息,为版本管理提供详细的历史记录。对状态转换的操作进行详细记录,如谁发起的转换、经过了哪些审批流程等,确保操作的可追溯性。支持对状态转换记录的查询和统计,方便了解版本状态的变化趋势,为项目决策提供数据支持。为状态转换记录提供审计功能,确保记录的真实性和可靠性,防止数据篡改。 在本项目...
校园智慧大脑及数据治理工程投标方案.docx
下载提示

1.本文档仅提供部分内容试读;

2.支付并下载文件,享受无限制查看;

3.本网站所提供的标准文本仅供个人学习、研究之用,未经授权,严禁复制、发行、汇编、翻译或网络传播等,侵权必究;

4.左侧添加客服微信获取帮助;

5.本文为word版本,可以直接复制编辑使用。


这个人很懒,什么都没留下
未认证用户 查看用户
该文档于 上传
×
精品标书制作
百人专家团队
擅长领域:
工程标 服务标 采购标
16852
已服务主
2892
中标量
1765
平台标师
扫码添加客服
客服二维码
咨询热线:192 3288 5147
公众号
微信客服
客服