文库 服务类投标方案 食堂承包

河源市看守所食堂及在押人员相关保障服务采购项目投标方案.docx

DOCX   409页   下载861   2025-12-30   浏览0   收藏93   点赞126   评分-   328847字   128.00
温馨提示:当前文档最多只能预览 15 页,若文档总页数超出了 15 页,请下载原文档以浏览全部内容。
河源市看守所食堂及在押人员相关保障服务采购项目投标方案.docx 第1页
河源市看守所食堂及在押人员相关保障服务采购项目投标方案.docx 第2页
河源市看守所食堂及在押人员相关保障服务采购项目投标方案.docx 第3页
河源市看守所食堂及在押人员相关保障服务采购项目投标方案.docx 第4页
河源市看守所食堂及在押人员相关保障服务采购项目投标方案.docx 第5页
河源市看守所食堂及在押人员相关保障服务采购项目投标方案.docx 第6页
河源市看守所食堂及在押人员相关保障服务采购项目投标方案.docx 第7页
河源市看守所食堂及在押人员相关保障服务采购项目投标方案.docx 第8页
河源市看守所食堂及在押人员相关保障服务采购项目投标方案.docx 第9页
河源市看守所食堂及在押人员相关保障服务采购项目投标方案.docx 第10页
河源市看守所食堂及在押人员相关保障服务采购项目投标方案.docx 第11页
河源市看守所食堂及在押人员相关保障服务采购项目投标方案.docx 第12页
河源市看守所食堂及在押人员相关保障服务采购项目投标方案.docx 第13页
河源市看守所食堂及在押人员相关保障服务采购项目投标方案.docx 第14页
河源市看守所食堂及在押人员相关保障服务采购项目投标方案.docx 第15页
剩余394页未读, 下载浏览全部
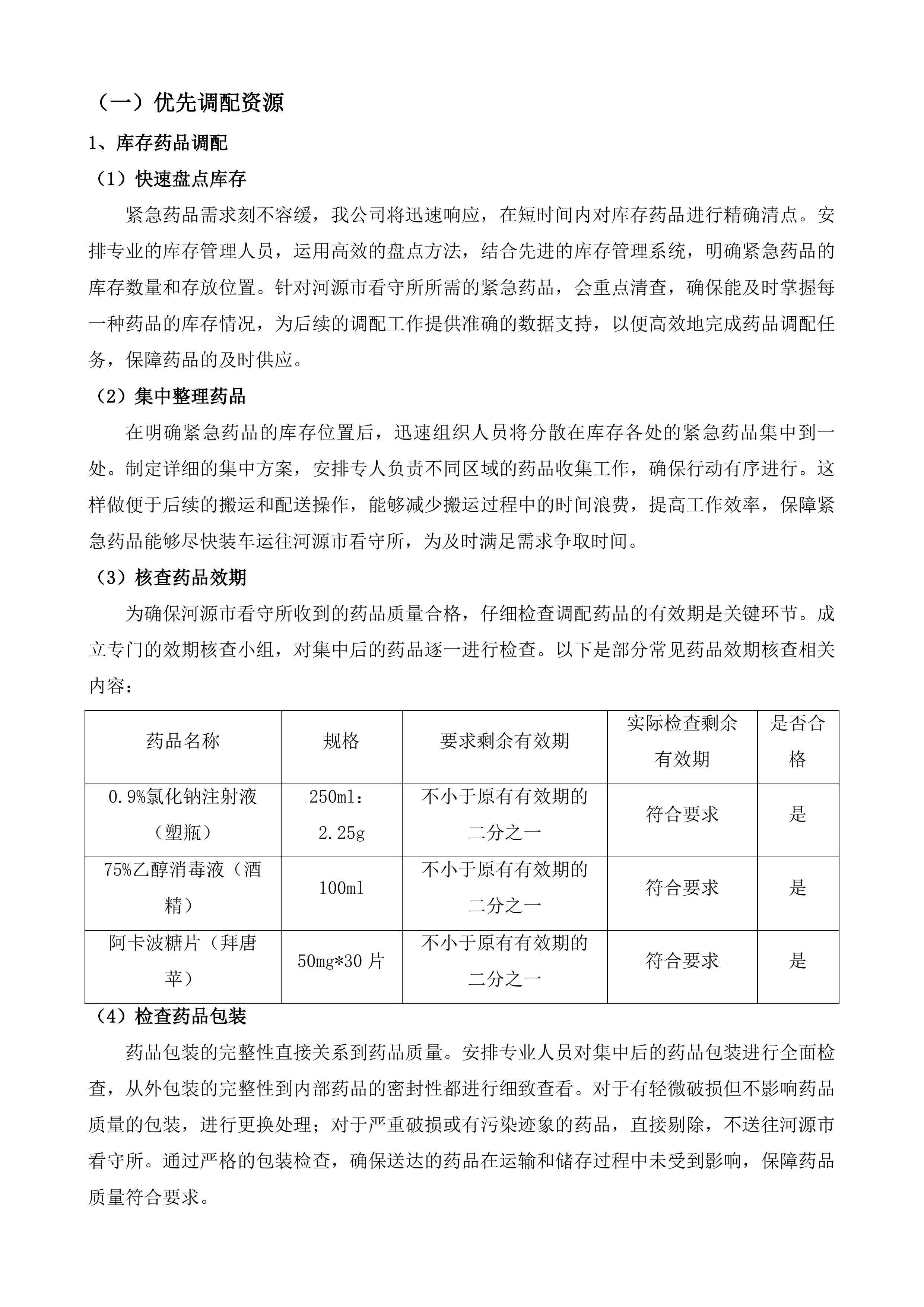
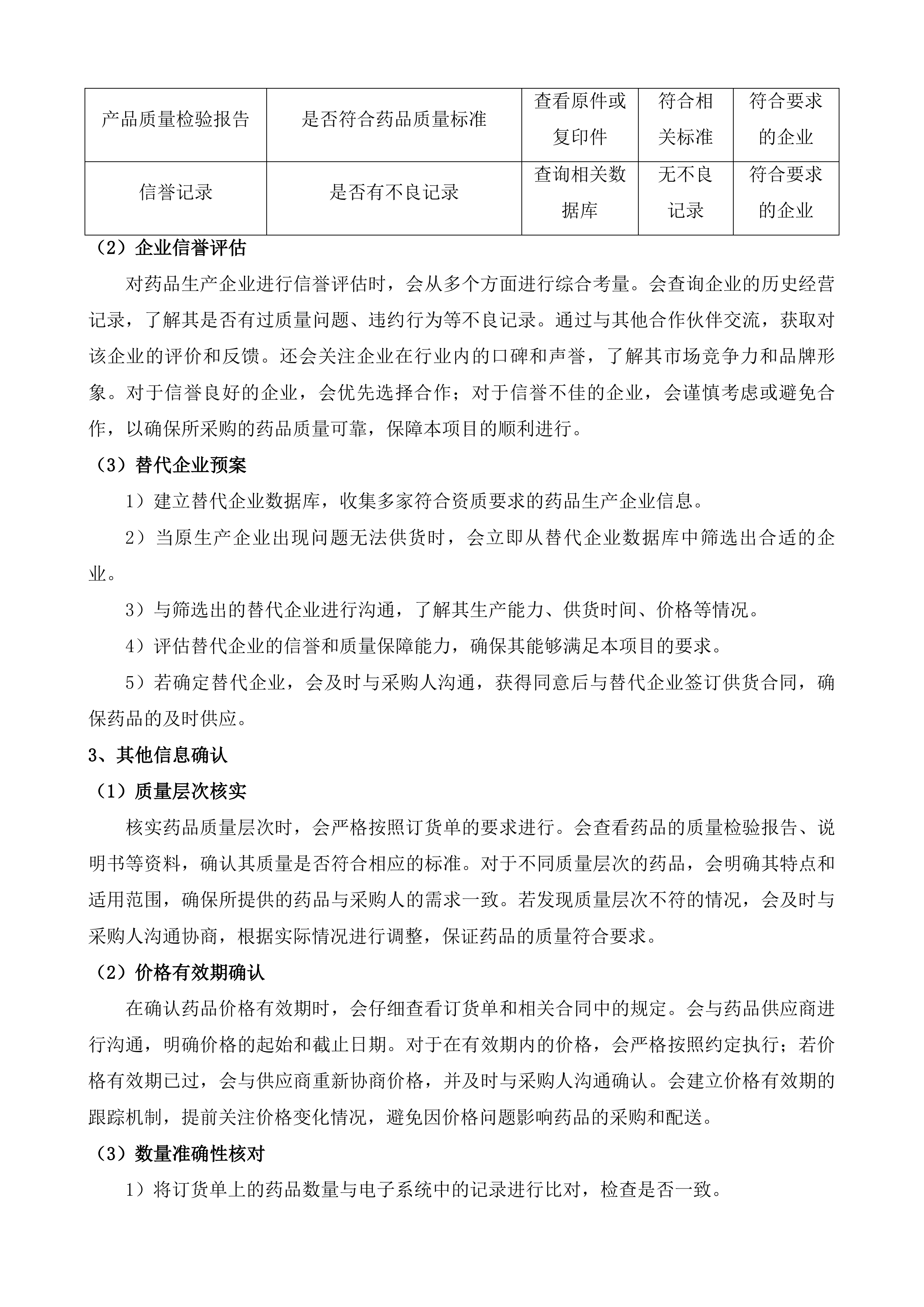
河源市看守所食堂及在押人员相关保障服务采购项目投标方案 第一章 服务方案 3 第一节 工作流程 3 一、 常规药品配送流程 3 二、 紧急药品配送流程 12 三、 节假日配送流程 23 第二节 应急方案 33 一、 药品短缺应急 33 二、 配送延误应急 48 三、 质量问题应急 60 第二章 进度控制措施 70 第一节 方案完整 70 一、 药品配送全流程规划 70 二、 人员职责分工明确 79 三、 管理制度体系构建 88 第二节 进度计划表合理 99 一、 订单响应时间节点 99 二、 配送流程时间分配 111 三、 异常处理时间控制 125 第三节 时间承诺可实施性强 135 一、 专职配送团队配置 135 二、 冷链运输设备保障 147 三、 药品供应战略合作 159 四、 突发事件应急预案 171 第三章 产品储存 180 第一节 产品存储管理制度 180 一、 药品安全责任人制度 180 二、 药品入库验收流程 190 三、 药品在库养护规范 212 四、 药品出库复核制度 221 第二节 产品储存保障措施 230 一、 库房分区管理方案 230 二、 温湿度监控系统 241 三、 冷链药品保障措施 251 第三节 产品储存场地证明 266 一、 场地权属证明文件 266 二、 存储能力分析报告 279 三、 GSP验收证明材料 290 四、 设施设备清单 300 第四章 同类业绩 316 第一节 2022至2025年同类项目业绩 316 一、 西药供应业绩证明文件 316 二、 中草药供应业绩证明文件 328 三、 卫材供应业绩证明文件 340 第五章 售后服务方案 354 第一节 售后服务方案详细 354 一、 药品质量保障体系 354 二、 退换货管理流程 361 第二节 专人服务及跟踪服务方案周到 366 一、 专职人员配置方案 366 二、 定期跟踪服务机制 373 第三节 完整售后流程指引 378 一、 标准化问题处理程序 378 二、 流程可视化工具 383 第四节 售后服务承诺方案详尽 387 一、 质量责任承诺 387 二、 应急响应承诺 396 三、 增值服务承诺 401 服务方案 工作流程 常规药品配送流程 接收采购人订货单 订货单接收方式 电话接收规范 在电话接收订货信息时,将严格遵循规范流程。接听电话时,会使用礼貌用语主动表明身份,并仔细聆听采购人的需求,详细记录订货的品种、数量等关键信息。对于模糊或不确定的内容,会及时与采购人沟通确认,确保信息准确无误。同时,会重复确认关键信息,避免出现理解偏差。通话结束后,会迅速整理记录内容,形成初步的订货单信息,并进行初步审核,查看信息是否完整、清晰。若发现问题,会立即再次联系采购人进行核实,确保在第一时间获取准确的订货信息,为后续的配送工作奠定良好基础。 书面接收流程 1)接收书面订货单后,会首先检查订货单的完整性,查看是否有缺页、字迹模糊等问题。 2)对订货单上的信息进行初步浏览,确认订货的品种、数量、规格等关键内容是否清晰明确。 3)将书面订货单上的信息录入电子系统,方便后续的管理和查询。在录入过程中,会仔细核对每一项信息,确保录入准确。 4)录入完成后,再次与书面订货单进行比对,检查录入信息是否与原单一致。 5)将书面订货单进行妥善保存,以备后续查阅和存档。同时,会在电子系统中标记该订货单的状态,以便跟踪处理进度。 信息确认沟通 序号 沟通内容 沟通方式 沟通目的 预期结果 1 药品品种 电话或书面 确保所订药品品种准确 双方对药品品种达成一致 2 药品数量 电话或书面 确认药品订购数量无误 明确准确的药品数量 3 生产企业 电话或书面 核实药品生产企业 确定符合要求的生产企业 4 质量层次 电话或书面 确认药品质量层次 明确药品质量标准 5 价格有效期 电话或书面 明确药品价格的有效期限 知晓价格的适用时间段 6 交货时间 电话或书面 确定药品的交货时间 达成一致的交货时间安排 7 交货地点 电话或书面 明确药品的交货地点 准确的交货地点信息 订货单初步审核 完整性检查 对接收的订货单进行完整性检查时,会全面审查各项信息。查看订货单上是否包含药品的名称、规格、数量、生产企业、质量层次、价格、交货时间和地点等关键内容。若发现有信息缺失,会及时与采购人沟通补充。同时,会检查订货单的格式是否规范,签字盖章等手续是否齐全。对于信息不完整的订货单,不会进行后续的处理,直至信息补充完整,以确保订货单的完整性和准确性,为后续的药品采购和配送工作提供可靠的依据。 有效性判断 判断订货单的有效性时,会从多个方面进行考量。首先,检查订货单是否由采购人正式发出,签字盖章等是否符合规定。其次,确认订货单中的价格是否在有效期内,是否与双方之前的约定一致。对于药品的规格、质量层次等要求,会核实是否符合相关标准和规定。若订货单中的信息存在与合同条款不符或不符合市场实际情况的情况,会判定为无效订货单,并及时与采购人沟通协商,重新确认相关信息,以保证订货单的有效性和可执行性。 问题反馈机制 建立了完善的问题反馈机制,当在订货单处理过程中发现问题时,会及时与采购人沟通反馈。若发现订货单信息不完整、不准确或存在歧义,会在第一时间通过电话或书面形式告知采购人,并说明问题所在和可能产生的影响。对于价格、质量层次等方面的疑问,会提供相关的参考依据和解决方案,与采购人共同协商解决。在反馈问题后,会持续跟踪处理进度,确保问题得到及时有效的解决,保障药品配送工作的顺利进行。 订货单记录存档 电子记录方式 将采用专业的电子管理系统对订货单进行记录。在接收订货单后,会立即将相关信息准确录入系统,包括药品名称、规格、数量、生产企业、价格、交货时间和地点等。系统会自动对这些信息进行分类整理和存储,方便后续的查询和统计。同时,会为每个订货单生成唯一的编号,便于跟踪管理。在电子记录过程中,会设置严格的权限管理,确保信息的安全性和保密性。会定期对电子记录进行备份,防止数据丢失,以保证电子记录的完整性和可靠性。 纸质存档要求 1)将对接收的书面订货单进行妥善整理,去除订书钉等可能损坏纸张的物品。 2)按照订货单的时间顺序进行排序,确保存档的有序性。 3)将整理好的订货单放入专门的文件夹中,并在文件夹上标注清楚日期和相关信息,方便查找。 4)将文件夹存放在干燥、通风、安全的存档柜中,避免受潮、虫蛀等情况。 5)建立纸质存档的索引目录,记录每个文件夹的内容和存放位置,提高查询效率。 存档安全保障 保障订货单存档的安全,会采取一系列措施。在物理安全方面,会将存档柜放置在专人管理的房间,设置门禁系统,限制无关人员进入。同时,会安装监控设备,对存档区域进行实时监控。在数据安全方面,会对电子记录进行加密处理,设置不同级别的访问权限,只有授权人员才能查看和修改相关信息。会定期对电子数据进行备份,并将备份数据存放在不同的物理位置,防止因自然灾害等原因导致数据丢失。此外,会制定严格的存档管理制度,规范存档的操作流程,确保存档的安全性和完整性。 确认药品信息 药品名称确认 通用名核对 药品通用名 核对要点 核对方式 核对标准 预期结果 0.9%氯化钠注射液 规格、剂型 与订货单和药品标准对比 符合国家药品标准 准确的药品信息 10%葡萄糖注射液 规格、剂型 与订货单和药品标准对比 符合国家药品标准 准确的药品信息 5%葡萄糖注射液 规格、剂型 与订货单和药品标准对比 符合国家药品标准 准确的药品信息 75%乙醇消毒液 浓度、包装 与订货单和药品标准对比 符合国家药品标准 准确的药品信息 阿卡波糖片 规格、含量 与订货单和药品标准对比 符合国家药品标准 准确的药品信息 0.9%氯化钠注射液规格比对 10%葡萄糖注射液包装核验 商品名核实 在核实药品商品名时,会仔细比对订货单上的商品名与药品实际包装上的名称。会通过查询药品数据库、联系生产企业等方式,确保商品名的准确性。对于一些容易混淆的商品名,会进一步核实其通用名和规格,以避免出现错误。若发现商品名与实际情况不符,会及时与采购人沟通确认,按照正确的商品名进行采购和配送,保证所提供的药品与订货单要求一致。 名称歧义处理 当遇到药品名称存在歧义的情况时,会积极采取措施进行处理。首先,会与采购人进行沟通,详细了解其对药品的具体需求和期望。通过提供药品的通用名、规格、功效等详细信息,帮助采购人明确所需药品。若仍然无法确定,会查询相关的药品资料和标准,咨询专业的药师或医生,以获取准确的判断。在确定正确的药品名称后,会及时更新订货单信息,并按照新的信息进行采购和配送,确保满足采购人的需求。 生产企业确认 企业资质审查 审查项目 审查内容 审查方式 审查标准 预期结果 营业执照 是否在有效期内,经营范围是否包含药品生产 查看原件或复印件 合法有效 符合要求的企业 药品生产许可证 是否在有效期内,许可范围是否涵盖所需药品 查看原件或复印件 合法有效 符合要求的企业 药品经营质量管理规范认证证书 是否在有效期内 查看原件或复印件 合法有效 符合要求的企业 产品质量检验报告 是否符合药品质量标准 查看原件或复印件 符合相关标准 符合要求的企业 信誉记录 是否有不良记录 查询相关数据库 无不良记录 符合要求的企业 企业信誉评估 对药品生产企业进行信誉评估时,会从多个方面进行综合考量。会查询企业的历史经营记录,了解其是否有过质量问题、违约行为等不良记录。通过与其他合作伙伴交流,获取对该企业的评价和反馈。还会关注企业在行业内的口碑和声誉,了解其市场竞争力和品牌形象。对于信誉良好的企业,会优先选择合作;对于信誉不佳的企业,会谨慎考虑或避免合作,以确保所采购的药品质量可靠,保障本项目的顺利进行。 替代企业预案 1)建立替代企业数据库,收集多家符合资质要求的药品生产企业信息。 2)当原生产企业出现问题无法供货时,会立即从替代企业数据库中筛选出合适的企业。 3)与筛选出的替代企业进行沟通,了解其生产能力、供货时间、价格等情况。 4)评估替代企业的信誉和质量保障能力,确保其能够满足本项目的要求。 5)若确定替代企业,会及时与采购人沟通,获得同意后与替代企业签订供货合同,确保药品的及时供应。 其他信息确认 质量层次核实 核实药品质量层次时,会严格按照订货单的要求进行。会查看药品的质量检验报告、说明书等资料,确认其质量是否符合相应的标准。对于不同质量层次的药品,会明确其特点和适用范围,确保所提供的药品与采购人的需求一致。若发现质量层次不符的情况,会及时与采购人沟通协商,根据实际情况进行调整,保证药品的质量符合要求。 价格有效期确认 在确认药品价格有效期时,会仔细查看订货单和相关合同中的规定。会与药品供应商进行沟通,明确价格的起始和截止日期。对于在有效期内的价格,会严格按照约定执行;若价格有效期已过,会与供应商重新协商价格,并及时与采购人沟通确认。会建立价格有效期的跟踪机制,提前关注价格变化情况,避免因价格问题影响药品的采购和配送。 数量准确性核对 1)将订货单上的药品数量与电子系统中的记录进行比对,检查是否一致。 2)对于数量较大的药品,会进行再次核算,确保数量准确无误。 3)若发现数量存在差异,会及时与采购人沟通,核实正确的数量。 4)在采购药品时,会严格按照确认后的数量进行采购,避免出现多购或少购的情况。 5)在药品到货时,会再次核对实际到货数量与订货数量是否一致,如有不符,会及时处理。 72小时内送达 配送资源调配 车辆安排规划 在进行车辆安排规划时,会根据药品的数量、规格和交货时间等因素进行合理调配。对于不同类型的药品,会选择合适的运输车辆,确保药品的安全运输。会考虑车辆的装载能力和行驶里程,合理安排车辆的运输路线和任务。会提前对车辆进行检查和维护,确保车辆处于良好的运行状态。同时,会建立车辆调度的应急预案,当出现车辆故障等情况时,能够及时调配其他车辆,保证药品按时送达。 医用冷藏车发车前检查 人员分工协作 在药品配送过程中,会明确人员的分工协作。驾驶员负责车辆的安全行驶和按时送达,搬运人员负责药品的装卸和搬运,仓库管理人员负责药品的出入库管理和库存盘点。各人员之间会保持密切的沟通和协作,及时传递信息。在遇到问题时,会共同协商解决,确保配送工作的顺利进行。会定期组织人员培训,提高人员的业务能力和协作水平,为药品配送提供有力的保障。 应急资源储备 1)储备一定数量的常用药品,以应对突发的需求。 2)准备备用的运输车辆,当主车辆出现故障时能够及时替换。 3)储备必要的维修工具和配件,以便在车辆出现小故障时能够及时维修。 4)配备应急通讯设备,确保在紧急情况下能够保持通讯畅通。 5)制定应急物资的管理制度,定期检查和更新应急物资,确保其有效性。 配送路线规划 路线优化选择 在进行路线优化选择时,会综合考虑多个因素。会利用地图软件和交通信息平台,了解不同路线的路况、交通流量和行驶时间。会优先选择距离短、交通顺畅的路线,以缩短运输时间。同时,会考虑路线的安全性,避免经过路况复杂或危险的区域。对于经常配送的路线,会不断总结经验,根据实际情况进行调整和优化。在遇到特殊情况时,如道路施工、交通管制等,会及时调整路线,确保药品能够按时送达。 交通状况监控 会实时监控交通状况,通过交通信息平台、地图软件等渠道获取最新的路况信息。会关注道路的拥堵情况、交通事故等信息,及时了解可能影响运输的因素。当发现交通状况不佳时,会及时通知驾驶员调整路线,避免延误。会建立交通状况的预警机制,提前做好应对准备。同时,会与交通管理部门保持联系,获取更准确的交通信息,为药品配送提供有力的支持。 备用路线制定 确保药品能够按时送达,会制定备用路线。在规划主路线时,会同时考虑至少一条备用路线。备用路线会选择与主路线不同的方向和路段,以避免因主路线出现问题而导致运输受阻。会对备用路线的路况、交通流量等情况进行了解和评估,确保其可行性。在运输过程中,若主路线出现交通拥堵、道路施工等情况,会立即启用备用路线,保证药品的运输不受影响。 配送过程监控 位置跟踪反馈 会对运输车辆进行位置跟踪反馈。通过安装在车辆上的定位系统,实时获取车辆的位置信息。会将车辆的位置信息及时反馈给相关人员,包括采购人、仓库管理人员等。在运输过程中,会定期向采购人报告车辆的行驶情况和预计到达时间。若车辆出现偏离路线、停车时间过长等异常情况,会及时进行调查和处理,并将情况反馈给采购人。通过位置跟踪反馈,能够提高运输的透明度和可控性,确保药品按时送达。 异常情况处理 在药品配送过程中,会制定完善的异常情况处理方案。当遇到车辆故障、交通事故、恶劣天气等异常情况时,会立即启动应急预案。对于车辆故障,会及时安排维修人员进行抢修或调配备用车辆;对于交通事故,会配合交警部门进行处理,并及时通知采购人;对于恶劣天气,会根据实际情况调整运输路线或时间。在处理异常情况时,会及时与采购人沟通,说明情况和预计的影响,争取采购人的理解和支持。同时,会对异常情况进行记录和分析,总结经验教训,不断完善应急预案。 运输车辆现场抢修场景 药品运输交通事故处置 送达时间预估 在预估药品送达时间时,会综合考虑多个因素。会根据运输距离、车辆行驶速度、交通状况等信息,计算出大致的行驶时间。会考虑装卸货的时间和可能出现的延误因素,如交通拥堵、车辆故障等。会参考以往的运输经验,对送达时间进行合理的预估。在运输过程中,会实时关注车辆的行驶情况和交通状况,根据实际情况对送达时间进行调整。会及时将预估的送达时间告知采购人,让采购人做好接收准备。 现场搬运入库 搬运人员安排 人员技能培训 会定期组织搬运人员进行技能培训。培训内容包括药品的搬运技巧、安全注意事项等。会邀请专业的人员进行授课,通过理论讲解和实际操作演示,让搬运人员掌握正确的搬运方法。会进行模拟演练,让搬运人员在实践中提高技能水平。会对培训效果进行考核,确保搬运人员能够熟练掌握相关技能。通过人员技能培训,能够提高搬运工作的效率和质量,减少药品损坏的风险。 人员安全保障 保障搬运人员的安全,会采取一系列措施。会为搬运人员配备必要的安全防护用品,如安全帽、手套等。会对搬运现场进行安全检查,确保场地平整、无障碍物。会制定严格的安全操作规程,要求搬运人员严格遵守。会定期组织安全培训,提高搬运人员的安全意识。在搬运过程中,会安排专人进行现场监督,及时纠正不安全的行为。若发生安全事故,会立即启动应急预案,进行救援和处理。 人员分工协作 在药品搬运入库过程中,会明确人员的分工协作。搬运人员负责将药品从车辆上搬运到仓库指定位置,仓库管理人员负责药品的验收和入库登记。各人员之间会保持密切的沟通和协作,及时传递信息。在搬运过程中,会按照一定的顺序和方法进行操作,避免混乱和损坏药品。会根据药品的数量和重量,合理安排人员的工作量。在遇到问题时,会共同协商解决,确保搬运入库工作的顺利进行。 搬运设备准备 设备适用性检查 在搬运药品前,会对搬运设备进行适用性检查。会检查搬运工具的类型和规格是否适合药品的搬运,如叉车的承载能力是否满足药品的重量要求。会检查设备的性能是否良好,如搬运车的刹车是否灵敏、链条是否牢固等。会检查设备的安全性,如防护栏是否完好、警示标志是否清晰等。对于不适用或存在安全隐患的设备,会及时进行更换或维修,确保设备能够安全、高效地完成搬运任务。 设备维护保养 会建立完善的设备维护保养制度。会定期对搬运设备进行清洁、润滑和检查,确保设备的正常运行。会按照设备的使用说明书和维护手册,进行定期的保养和维修。会记录设备的维护保养情况,包括维护时间、维护内容、更换的零部件等。会根据设备的使用频率和磨损情况,制定合理的维护计划。会培训操作人员正确使用和维护设备的方法,提高设备的使用寿命和可靠性。 设备应急储备 会储备一定数量的常用搬运设备和零部件,以应对突发的设备故障。会根据设备的类型和使用频率,确定储备的品种和数量。会定期检查储备设备和零部件的质量和有效期,确保其可用性。会建立设备应急储备的管理制度,规范储备设备的采购、存储和使用。当设备出现故障时,能够及时更换储备设备或零部件,保证搬运工作的顺利进行。 入库流程执行 入库信息登记 在药品入库时,会进行详细的信息登记。会记录药品的名称、规格、数量、生产企业、质量层次、价格、生产日期、有效期等关键信息。会将这些信息录入电子系统,建立药品的入库档案。会核对入库信息与订货单和送货单是否一致,确保信息的准确性。会对入库信息进行分类整理和统计,方便后续的查询和管理。通过入库信息登记,能够及时掌握药品的库存情况,为药品的管理和使用提供依据。 药品存放定位 会根据药品的性质、用途和有效期等因素,对药品进行合理的存放定位。将药品按照不同的类别进行分区存放,如口服药、外用药、注射剂等。会为每个区域设置明显的标识,方便查找和管理。对于有效期较短的药品,会存放在便于取用的位置,优先使用。会根据药品的存储要求,调整仓库的温度、湿度等环境条件,确保药品的质量安全。会建立药品存放的电子地图,记录每个药品的存放位置,提高查询效率。 入库质量检查 在药品入库时,会进行严格的质量检查。会检查药品的包装是否完好,有无破损、变形等情况。会查看药品的标签和说明书,确认药品的名称、规格、生产日期、有效期等信息是否清晰准确。会对药品的外观进行检查,如颜色、形状、气味等是否正常。对于需要检验的药品,会按照规定进行抽样检验。若发现药品存在质量问题,会及时与供应商沟通,进行退换货处理。通过入库质量检查,能够确保入库药品的质量符合要求,保障药品的安全使用。 紧急药品配送流程 优先调配资源 库存药品调配 快速盘点库存 紧急药品需求刻不容缓,我公司将迅速响应,在短时间内对库存药品进行精确清点。安排专业的库存管理人员,运用高效的盘点方法,结合先进的库存管理系统,明确紧急药品的库存数量和存放位置。针对河源市看守所所需的紧急药品,会重点清查,确保能及时掌握每一种药品的库存情况,为后续的调配工作提供准确的数据支持,以便高效地完成药品调配任务,保障药品的及时供应。 集中整理药品 在明确紧急药品的库存位置后,迅速组织人员将分散在库存各处的紧急药品集中到一处。制定详细的集中方案,安排专人负责不同区域的药品收集工作,确保行动有序进行。这样做便于后续的搬运和配送操作,能够减少搬运过程中的时间浪费,提高工作效率,保障紧急药品能够尽快装车运往河源市看守所,为及时满足需求争取时间。 核查药品效期 为确保河源市看守所收到的药品质量合格,仔细检查调配药品的有效期是关键环节。成立专门的效期核查小组,对集中后的药品逐一进行检查。以下是部分常见药品效期核查相关内容: 药品名称 规格 要求剩余有效期 实际检查剩余有效期 是否合格 0.9%氯化钠注射液(塑瓶) 250ml:2.25g 不小于原有有效期的二分之一 符合要求 是 75%乙醇消毒液(酒精) 100ml 不小于原有有效期的二分之一 符合要求 是 阿卡波糖片(拜唐苹) 50mg*30片 不小于原有有效期的二分之一 符合要求 是 检查药品包装 药品包装的完整性直接关系到药品质量。安排专业人员对集中后的药品包装进行全面检查,从外包装的完整性到内部药品的密封性都进行细致查看。对于有轻微破损但不影响药品质量的包装,进行更换处理;对于严重破损或有污染迹象的药品,直接剔除,不送往河源市看守所。通过严格的包装检查,确保送达的药品在运输和储存过程中未受到影响,保障药品质量符合要求。 运输车辆调度 启用备用车辆 为保障紧急药品能够及时送达河源市看守所,立即安排备用运输车辆。提前对备用车辆进行检查和维护,确保车辆性能良好,能够随时投入使用。安排专业的汽修人员对车辆的发动机、刹车、轮胎等关键部件进行全面检查,保证车辆在运输过程中不会出现故障,为药品运输提供可靠的交通工具,确保运输的及时性和稳定性。 选派专业司机 挑选经验丰富、熟悉路况的驾驶人员担任此次运输任务。经验丰富的司机能够更好地应对各种突发情况,熟悉路况则可以选择更合适的路线,提高运输效率。对司机进行严格筛选,查看其驾驶经验、驾驶记录以及对当地路况的熟悉程度。会对司机进行简单的培训,强调药品运输的重要性和注意事项。 1)司机必须具备多年的长途驾驶经验,熟悉河源市及周边地区的交通道路情况。 2)持有有效驾驶证,且驾驶记录良好,无重大交通事故记录。 3)能够严格遵守交通规则,按时、安全地将药品送达目的地。 4)具备良好的沟通能力,能够及时与公司和采购人进行沟通,反馈运输情况。 车辆清洁消毒 为防止药品受到污染,对运输车辆进行全面清洁和消毒。制定详细的清洁消毒方案,包括清洁的部位、消毒的药剂和方法等。 1)使用专业的清洁剂对车辆内部的地板、座椅、仪表盘等进行擦拭,清除灰尘和污渍。 2)采用合适的消毒剂对车辆内部进行喷洒消毒,特别是与药品接触的区域,确保消毒彻底。 3)对车辆的后备箱进行重点清洁和消毒,保证药品存放环境安全卫生。 4)清洁消毒后,进行通风晾干,确保车内空气清新,无消毒剂残留异味。通过严格的清洁消毒流程,为药品提供一个安全、无污染的运输环境。 规划运输路线 根据实时交通信息,提前规划出最快捷、最顺畅的运输路线。利用先进的交通信息平台和导航软件,实时获取路况信息,包括拥堵路段、施工路段等。 1)优先选择车流量较小、道路状况良好的主干道,避免经过拥堵的市区路段。 2)考虑备用路线,以防主路线出现突发情况无法通行。 3)结合实时路况信息,动态调整路线,确保运输过程中能够避开交通高峰和突发拥堵。 4)考虑运输时间,尽量选择白天运输,以提高运输的安全性和效率。通过合理的路线规划,缩短运输时间,确保紧急药品能够及时送达。 人员紧急安排 召集配送人员 迅速召集相关的配送人员是保障紧急药品配送工作顺利进行的关键。通过多种方式,如电话、短信、工作群通知等,确保能够及时联系到每一位配送人员。告知配送人员此次任务的紧急性和重要性,要求他们按时到位。会为配送人员提供必要的交通便利,确保他们能够尽快到达集合地点,投入到配送工作中,保障紧急药品能够及时出发运往河源市看守所。 明确岗位职责 为提高工作效率,给每位配送人员明确各自的工作任务和职责。根据配送流...
河源市看守所食堂及在押人员相关保障服务采购项目投标方案.docx
下载提示

1.本文档仅提供部分内容试读;

2.支付并下载文件,享受无限制查看;

3.本网站所提供的标准文本仅供个人学习、研究之用,未经授权,严禁复制、发行、汇编、翻译或网络传播等,侵权必究;

4.左侧添加客服微信获取帮助;

5.本文为word版本,可以直接复制编辑使用。


这个人很懒,什么都没留下
未认证用户 查看用户
该文档于 上传
×
精品标书制作
百人专家团队
擅长领域:
工程标 服务标 采购标
16852
已服务主
2892
中标量
1765
平台标师
扫码添加客服
客服二维码
咨询热线:192 3288 5147
公众号
微信客服
客服