文库 服务类投标方案 学校服务

公共就业创业服务采购项目投标方案.docx

DOCX   105页   下载470   2025-12-29   浏览1   收藏81   点赞178   评分-   50893字   15.00
温馨提示:当前文档最多只能预览 15 页,若文档总页数超出了 15 页,请下载原文档以浏览全部内容。
公共就业创业服务采购项目投标方案.docx 第1页
公共就业创业服务采购项目投标方案.docx 第2页
公共就业创业服务采购项目投标方案.docx 第3页
公共就业创业服务采购项目投标方案.docx 第4页
公共就业创业服务采购项目投标方案.docx 第5页
公共就业创业服务采购项目投标方案.docx 第6页
公共就业创业服务采购项目投标方案.docx 第7页
公共就业创业服务采购项目投标方案.docx 第8页
公共就业创业服务采购项目投标方案.docx 第9页
公共就业创业服务采购项目投标方案.docx 第10页
公共就业创业服务采购项目投标方案.docx 第11页
公共就业创业服务采购项目投标方案.docx 第12页
公共就业创业服务采购项目投标方案.docx 第13页
公共就业创业服务采购项目投标方案.docx 第14页
公共就业创业服务采购项目投标方案.docx 第15页
剩余90页未读, 下载浏览全部
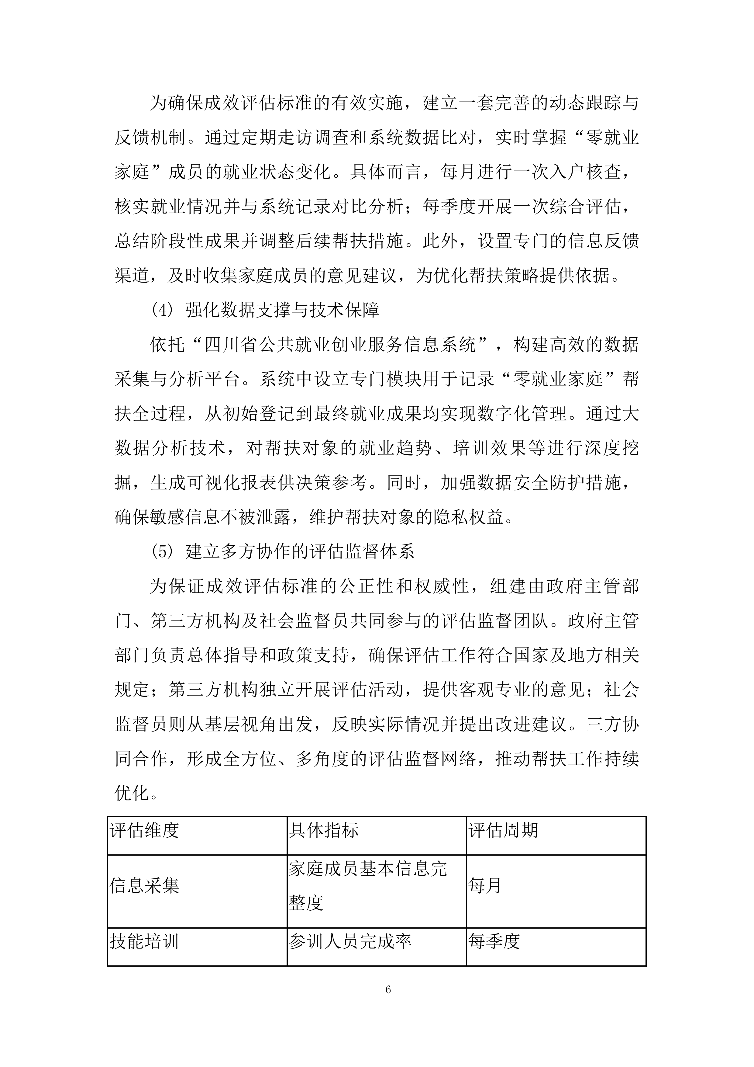
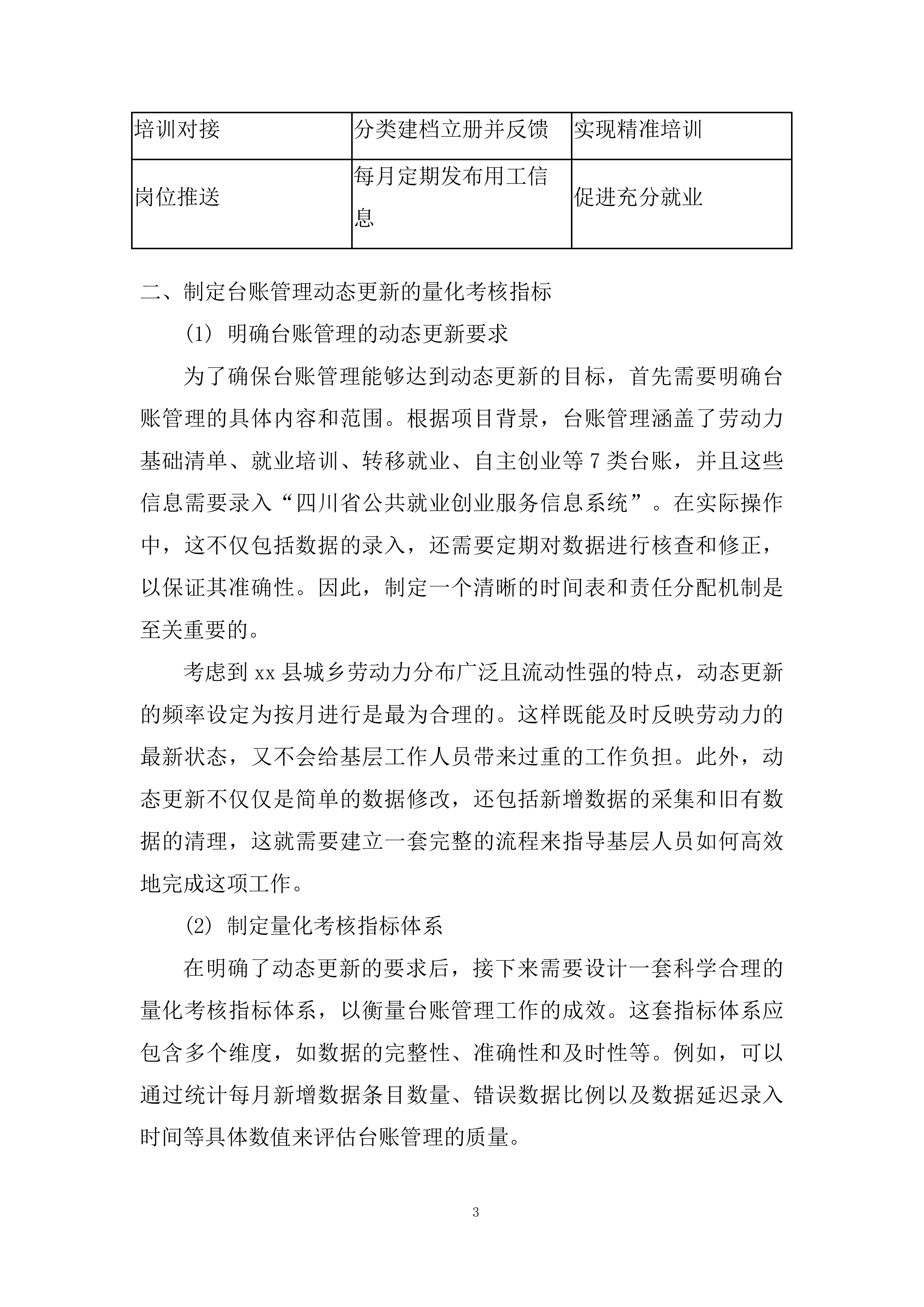
公共就业创业服务采购 投标方案 目 录 第一章 履约目标与重难点分析 1 第一节 明确项目核心履约目标与关键成果输出 1 一、 确定就业创业服务覆盖率达到100%的具体路径 1 二、 制定台账管理动态更新的量化考核指标 3 三、 规划“零就业家庭”专项帮扶的成效评估标准 5 第二节 识别并解析项目实施过程中的重点环节与挑战 8 一、 分析 xx 县城乡劳动力信息采集的难点与对策 8 二、 探讨“精培计划”培训组织中的资源协调问题 9 三、 解析7×24小时响应服务的人员配置与调度难题 11 第三节 制定针对性解决方案确保履约目标高效达成 14 一、 设计乡镇(街道)就业专员分级培训体系 14 二、 建立岗位信息推送的时效性保障机制 16 三、 制定创业帮扶项目的全流程跟踪方案 18 第二章 安全保障措施 20 第一节 构建全方位人员安全保障体系 20 一、 制定就业专员实地走访安全防护规范 20 二、 建立培训现场安全管理标准化流程 21 三、 设计突发事件人员应急疏散预案 24 第二节 设立财产安全风险防控机制 27 一、 制定办公设备与资料安全管理细则 27 二、 建立培训物资采购与使用登记制度 29 第三节 建立保险购买与费用支付的规范流程 34 一、 制定服务人员商业保险购买方案 34 二、 建立工资发放与社保缴纳核查机制 36 三、 设计保险理赔快速响应处理流程 37 第三章 宣传推广方案 41 第一节 策划多渠道政策宣传推广计划 41 一、 制定村(社区)政策宣传栏布设方案 41 二、 设计微信公众号政策解读专栏内容 43 三、 规划乡镇赶集日集中宣传活动安排 45 第二节 组织就业创业惠民政策入户宣传行动 47 一、 制定"零就业家庭"入户宣传工作手册 47 二、 建立政策宣传效果评估反馈机制 48 三、 设计农民工权益保护案例宣讲方案 50 第三节 开展技能培训与岗位信息精准推送服务 53 一、 制定培训需求分类建档管理办法 53 二、 建立用工信息筛选与匹配规则 54 三、 设计培训效果跟踪评估体系 56 第四章 公共就业服务分析 59 第一节 开展城乡劳动力就业现状深度调研 59 一、 设计劳动力务工状况调查问卷 59 二、 建立就业意愿分类统计模型 61 三、 制定调研数据分析报告模板 63 第二节 分析就业培训与岗位匹配服务需求 67 一、 研究"精培计划"参训人员筛选标准 67 二、 分析灵活用工市场供需特征 69 三、 评估公益性岗位开发潜力 72 第三节 提出提升公共就业服务质量的优化建议 75 一、 制定就业服务标准化操作规程 75 二、 设计服务质量满意度测评体系 77 三、 建立服务改进持续优化机制 79 第五章 突发群体性事件应急预案 82 第一节 建立突发事件快速响应处置机制 82 一、 制定24小时值班值守制度 82 二、 建立信息报送与核实流程 84 三、 设计应急指挥协调工作方案 85 第二节 制定群体性事件分级预警与应对方案 89 一、 明确事件等级划分标准 89 二、 制定不同等级响应措施 91 三、 建立跨部门联动处置机制 94 第三节 完善应急处置后的跟踪服务与改进措施 97 一、 制定受影响人员安抚方案 97 二、 建立事件原因分析评估制度 98 三、 设计预防措施完善计划 100 履约目标与重难点分析 明确项目核心履约目标与关键成果输出 确定就业创业服务覆盖率达到100%的具体路径 全面摸排城乡劳动力现状,构建覆盖全域的服务网络 为确保就业创业服务覆盖率达到100%,首要任务是全面掌握 xx 县城乡劳动力的基本情况。通过指导村(社区)就业专员开展系统化的务工就业状况和意愿摸排工作,建立详实的劳动力基础清单。该清单涵盖基本信息、就业状态、技能水平、培训需求等关键要素,并按月动态更新至四川省公共就业创业服务信息系统。同时,针对不同群体分类建档,形成就业培训、转移就业、自主创业等7类专项台账,确保服务对象不遗漏、不错位。 创新服务模式,打通政策宣传最后一公里 考虑到 xx 县地域广阔、人口分散的特点,采用"线上+线下"相结合的宣传方式提升政策知晓率。在线上,利用微信公众号、政务网站等平台定期推送社会保险补贴、创业补贴等惠民政策解读;在线下,依托村(社区)政策宣传栏、乡镇赶集日集中宣传活动等形式,将政策信息直接送达群众手中。特别关注偏远地区和特殊群体,组织就业专员开展入户宣传,确保政策宣传无死角。 精准对接培训需求,实现供需有效匹配 针对有技能培训需求的劳动力,特别是"零就业家庭"成员,建立专门的培训需求档案。通过深入分析其培训意愿和实际需求,及时将相关信息反馈至县级公共就业服务机构。在此基础 上,配合组织开展职业技能培训和创业培训,重点做好"精培计划"参训学员的组织工作 。同时,对培训过程进行全程监督,确保培训质量和效果。 多渠道岗位推送,促进充分就业 建立完善的岗位信息收集和推送机制,每月至少发布一期灵活用工信息。信息来源包括本乡镇企业用工需求和县级部门下发的企业招聘信息。为提高岗位匹配效率,根据劳动力的技能特点和就业意愿,进行精准推送。同时,加强对城镇和乡村公益性岗位人员的日常监管,确保岗位开发和管理规范有序。 强化创业帮扶,激发内生动力 配合县级公共就业服务机构,对申请创业补贴和创业担保贷款的项目进行实地调查和后续跟踪。通过深入了解创业者的需求和困难,提供针对性的指导和支持。此外,积极组织辖区内符合条件的创业项目参加各类创业大赛和创业提升训练活动,帮助创业者提升能力、拓展视野。在服务过程中,注重发掘和培育典型创业案例,发挥示范带动作用。 服务环节 具体措施 预期成效 摸排调查 指导就业专员开展走访 建立完整劳动力台账 政策宣传 线上线下多渠道推送 提升政策知晓率 培训对接 分类建档立册并反馈 实现精准培训 岗位推送 每月定期发布用工信息 促进充分就业 制定台账管理动态更新的量化考核指标 (1) 明确台账管理的动态更新要求 为了确保台账管理能够达到动态更新的目标,首先需要明确台账管理的具体内容和范围。根据项目背景,台账管理涵盖了劳动力基础清单、就业培训、转移就业、自主创业等7类台账,并且这些信息需要录入“四川省公共就业创业服务信息系统”。在实际操作中,这不仅包括数据的录入,还需要定期对数据进行核查和修正,以保证其准确性。因此,制定一个清晰的时间表和责任分配机制是至关重要的。 考虑到 xx 县城乡劳动力分布广泛且流动性强的特点,动态更新的频率设定为按月进行是最为合理的。这样既能及时反映劳动力的最新状态,又不会给基层工作人员带来过重的工作负担。此外,动态更新不仅仅是简单的数据修改,还包括新增数据的采集和旧有数据的清理,这就需要建立一套完整的流程来指导基层人员如何高效地完成这项工作。 (2) 制定量化考核指标体系 在明确了动态更新的要求后,接下来需要设计一套科学合理的量化考核指标体系,以衡量台账管理工作的成效。这套指标体系应包含多个维度,如数据的完整性、准确性和及时性等。例如,可以通过统计每月新增数据条目数量、错误数据比例以及数据延迟录入时间等具体数值来评估台账管理的质量。 同时,为了更好地激励基层工作人员的积极性,可以将考核结果与绩效奖励挂钩。比如,对于按时完成数据更新且错误率低于一定标准的工作人员给予额外奖励。这种做法不仅能提高工作效率,还能增强工作人员的责任感。此外,还应该定期组织经验交流会,让表现优秀的工作人员分享他们的工作经验和技巧,从而整体提升团队的工作水平。 (3) 实施过程中的监督与反馈机制 最后,在实施台账管理动态更新的过程中,必须建立有效的监督与反馈机制。通过定期抽查和随机抽检的方式,检查各乡镇(街道)的数据更新情况,发现问题及时纠正。同时,设立专门的反馈渠道,鼓励基层工作人员提出他们在实际工作中遇到的问题和建议,以便不断优化和完善现有的工作流程。 考核维度 具体指标 目标值 数据完整性 每月新增数据条目数量 ≥X条 数据准确性 错误数据比例 ≤Y% 数据及时性 数据延迟录入时间 ≤Z天 规划“零就业家庭”专项帮扶的成效评估标准 (1) 明确“零就业家庭”专项帮扶的核心目标 为了确保“零就业家庭”专项帮扶能够取得显著成效,首先需要明确帮扶的核心目标。这包括但不限于实现家庭成员的稳定就业、提升其职业技能水平以及改善家庭经济状况。通过深入调研 xx 县城乡劳动力现状,发现“零就业家庭”普遍存在技能缺乏、信息闭塞等问题。为此,制定以就业率为核心指标的目标体系,将每个家庭至少一名成员实现稳定就业作为首要任务。同时,结合“四川省公共就业创业服务信息系统”的动态更新要求,确保帮扶数据的真实性和准确性。 (2) 构建多层次成效评估标准体系 针对“零就业家庭”专项帮扶,设计一套全面且可量化的成效评估标准体系。该体系分为三个层面:基础层、提升层和成果层。在基础层,重点关注家庭基本信息采集的完整性与准确性,例如家庭成员构成、就业意愿及技能培训需求等关键信息。提升层则聚焦于技能培训参与度与完成率,确保每户家庭至少一人接受专业技能培训并获得相应资格证书。成果层主要衡量就业稳定性与收入增长情况,设定具体的就业时长、岗位类型以及薪资水平等量化指标,以科学评估帮扶效果。 (3) 制定动态跟踪与反馈机制 为确保成效评估标准的有效实施,建立一套完善的动态跟踪与反馈机 制。通过定期走访调查和系统数据比对,实时掌握“零就业家庭”成员的就业状态变化。具体而言,每月进行一次入户核查,核实就业情况并与系统记录对比分析;每季度开展一次综合评估,总结阶段性成果并调整后续帮扶措施。此外,设置专门的信息反馈渠道,及时收集家庭成员的意见建议,为优化帮扶策略提供依据。 (4) 强化数据支撑与技术保障 依托“四川省公共就业创业服务信息系统”,构建高效的数据采集与分析平台。系统中设立专门模块用于记录“零就业家庭”帮扶全过程,从初始登记到最终就业成果均实现数字化管理。通过大数据分析技术,对帮扶对象的就业趋势、培训效果等进行深度挖掘,生成可视化报表供决策参考。同时,加强数据安全防护措施,确保敏感信息不被泄露,维护帮扶对象的隐私权益。 (5) 建立多方协作的评估监督体系 为保证成效评估标准的公正性和权威性,组建由政府主管部门、第三方机构及社会监督员共同参与的评估监督团队。政府主管部门负责总体指导和政策支持,确保评估工作符合国家及地方相关规定;第三方机构独立开展评估活动, 提供客观专业的意见;社会监督员则从基层视角出发,反映实际情况并提出改进建议。三方协同合作,形成全方位、多角度的评估监督网络,推动帮扶工作持续优化。 评估维度 具体指标 评估周期 信息采集 家庭成员基本信息完整度 每月 技能培训 参训人员完成率 每季度 就业成果 稳定就业时长 半年 (6) 实施差异化的成效评估方法 根据不同类型的“零就业家庭”,采取差异化的评估方法以提高精准度。对于具备一定技能基础的家庭,侧重评估其就业转化效率和岗位匹配度;而对于技能匮乏的家庭,则着重考察技能培训效果及就业稳定性。通过细化评估维度,确保每户家庭都能得到针对性的支持和服务。同时,引入激励机制,对表现突出的家庭给予适当奖励,激发其参与积极性和主动性。 识别并解析项目实施过程中的重点环节与挑战 分析 xx 县城乡劳动力信息采集的难点与对策 (1) 信息采集的现状背景与难点 xx 县城乡劳动力信息采集是整个就业创业服务项目的基础工作,其数据完整性和准确性直接影响后续政策制定、培训组织和岗位推送等环节。然而,在实际操作中面临诸多挑战:首先是地域分布广且地形复杂,部分地区交通不便导致信息采集人员难以到达;其次是劳动力流动性强,特别是在农忙季节或外出务工期间,部分人员长期不在户籍所在地,增加了实时更新的难度。此外,由于部分农村地区信息化程度较低,存在大量纸质台账记录,这些数据需要人工录入系统,容易出现错漏。 (2) 数据质量保障的具体措施 为解决上述问题,首先需建立多层次的信息采集队伍,由乡镇(街道)就业专员作为主力,同时吸纳村(社区)干部和志愿者参与。通过定期培训提升他们的专业技能,确保信息采集标准统一。其次,采用移动终端设备进行现场采集,减少中间环节带来的误差。开发专用APP或小程序,实现信息即时录入和上传功能,并与“四川省公共就业创业服务信息系统”无缝对接。此外,还需建立数据复核机制,每月安排专人对新增和变更的数据进行抽查核实,发现问题及时纠正。 (3) 动态更新的技术支持与管理方式 针对劳动力流动频繁的特点,设计一套动态跟踪系统。利用大数据技术整合公安、社保、税务等部门数据资源,构建劳动力信息数据库。当发现某人就业状态发生变化时,系统自动触发提醒,提示相关责任人跟进核实。同时,设立举报奖励机制,鼓励群众提供最新就业信息。对于重点人群如“零就业家庭”,则采取更为密集的走访频率,确保他们的就业状况始终处于监控范围内。最后,制定严格的考 核制度,将信息采集质量纳入绩效评估指标体系,激发工作人员的积极性。 探讨“精培计划”培训组织中的资源协调问题 (1) 分析“精培计划”培训组织中的资源协调现状 在 xx 县公共就业创业服务项目中,“精培计划”作为一项重要的职业技能培训内容,其组织与实施需要充分调动多方资源。目前,培训资源的协调主要涉及人力资源、场地设施、师资力量以及资金支持等多个方面。然而,在实际操作过程中,可能会面临资源分配不均、信息不对称等问题。例如,部分乡镇可能缺乏足够的培训场地或专业教师,而这些资源又无法通过简单的调配解决。此外,由于不同区域劳动力的技能培训需求存在差异,如何科学合理地分配有限 的培训资源成为一大挑战。 (2) 探讨资源协调中的具体问题与挑战 首先,人力资源的配置是关键环节之一。在“精培计划”中,需要大量的就业专员和专业讲师参与其中,但现有人员的专业技能水平参差不齐,难以满足所有学员的需求。其次,培训场地的安排也存在一定困难。 xx 县地域广阔,部分偏远乡镇交通不便,导致集中式培训难以覆盖所有目标群体。再者,资金支持的稳定性也是一个潜在风险。尽管项目预算中包含培 训经费,但在执行过程中可能出现预算不足或资金使用效率低下的情况。最后,信息沟通渠道的不畅通也是影响资源协调的重要因素。县级机构与乡镇之间的信息传递可能存在滞后性,导致培训需求与供给脱节。 (3) 提出资源协调的具体措施 为有效应对上述问题,可以从以下几个方面着手优化资源协调机制。第一,建立统一的资源调度平台。通过信息化手段将全县范围内的培训资源进行整合,并根据各乡镇的实际需求动态调整。例如,可以开发一个线上管理系统,用于记录和追踪各类培训资源的状态及使用情况,从而实现精准匹配。第二,加强师资队伍建设。针对师资力量不足的问题,可以通过引进外部专家、开展内部培训等方式提升现有教师的专业能力。同时,还可以探索与其他地区合作共享优质教育资源的可能性。第三,优化培训场地布局。对于交通不便的乡镇,可考虑采用巡回培训模式,即由专业团队轮流前往各个乡镇提供培训服务,减少学员的出行负担。第四,强化资金管理。制定详细的资金使用计划,并定期对资金使用情况进行审计,确保每一分钱都花在刀刃上。此外,还可以争取更多的社会资助和政府补贴,为项目提供更多保障。 (4) 明确资源协调中的技术与管理方式 从技术层面来看,可以借助大数据分析工具对全县劳动力的技能培训需求进行深入挖掘,生成更加精确的需求预测报告,为后续资源分配提供科学依据。同时,利用云计算技术搭建虚拟培训课堂,突破时间和空间限制,让更多人能够参与到高质量的职业技能培训中来。从管理角度来看,需建立健全考核评估体系,定期对培训效果进行跟踪评价,及时发现问题并作出相应调整。另外,还需注重跨部门协作,明确各方职责分工,形成合力推动“精培计划”的顺利实施。 解析7×24小时响应服务的人员配置与调度难题 (1) 7×24小时响应服务的核心挑战分析 小时响应服务要求供应商提供全天候不间断的服务支持,这对人员配置和调度提出了极高的要求。在 xx 县城乡劳动力覆盖范围广、地域分散的情况下,实现这一目标面临诸多困难。首要挑战在于人力资源的合理分配,需要确保每个时段都有足够的专业人员在线值守,同时避免因过度加班导致的工作效率下降。其次,不同时间段的服务需求波动较大,白天与夜间的需求量存在显著差异,如何灵活调整人员安排以适应这种波动成为关键问题。此外,突发情况的应急处理能力也对人员的 专业素质和反应速度提出了更高要求,必须建立一套完善的值班机制以保障服务质量。 (2) 人员配置策略设计 为解决上述问题,将采用分层级、多班次的人员配置方案。首先,组建核心服务团队,包括专职就业专员、政策宣传员、培训组织员等岗位,并根据实际需求划分为主班和夜班两个主要班次。主班负责日常业务处理,配备充足的工作人员以应对高峰期的服务请求;夜班则设置精简但高效的应急小组,专注于处理紧急事项和特殊情况。同时,建立后备人员储备制度,在重大活动或突发事件期间能够迅速补充人力缺口。通过科学测算各时段的工作量,制定动态排班表,确保每个时段都有适当数量的人员在岗。 (3) 调度机制优化措施 为了提升调度效率,引入智能化管理系统作为辅助工具。该系统可实时监控各乡镇(街道)的服务请求情况,自动分析任务优先级并合理分配给相应岗位的工作人员。例如,当某个区域出现集中性的政策咨询或岗位推送需求时,系统会及时提醒调度中心调配更多资源予以支持。此外,建立跨部门协作机制,明确各级别人员之间的职责分工和信息传递流程,确保任务流转顺畅无阻。通过定期开展模拟演练,不断优化调度方案,提高整体响应速度和服务质量。 (4) 技术支持与培训保障 技术支持是实现高效调度的重要保障。为此,将部署统一的通信平台,整合电话、网络、移动应用等多种渠道,形成全方位的服务接入点。每位工作人员均需配备必要的办公设备,如智能手机、笔记本电脑等,以便随时接收和处理服务请求。同时,加强员工技能培训,特别是针对夜间值班人员进行专项训练,提升其应对复杂情况的能力。通过定期考核评估,确保所有人员都具备相应的专业素养和技术水平,从而为7×24小时响应服务奠定坚实基础。 (5) 应急预案与持续改进 尽管制定了详尽的人员配置和调度计划,仍需充分考虑不可预见因素的影响。为此,建立应急预案体系,针对可能发生的各类突发状况预先设定解决方案。例如,当某位值班人员因故无法到岗时,立即启动替补机制,确保服务不中断。同时,设立服务质量监测反馈机制,定期收集各方意见并进行分析总结,据此不断完善人员配置和调度方案。通过持续改进,逐步提升7×24小时响应服务的整体水平,更好地满足 xx 县城乡劳动力的实际需求。 制定针对性解决方案确保履约目标高效达成 设计乡镇(街道)就业专员分级培训体系 (1) 明确培训目标与内容 针对乡镇(街道)就业专员的分级培训体系,首先需要明确不同层级就业专员的职能定位和工作要求。基层就业专员主要负责劳动力务工就业状况及意愿摸排、台账管理等基础性工作,因此培训内容应侧重数据采集技巧、信息系统操作技能以及政策解读能力。中级就业专员则需承担更多的组织协调职责,包括技能培训需求对接、岗位推送等工作,培训重点在于提升其沟通协作能力和项目管理经验。高级就业专员除具备上述能力外,还需掌握创业帮扶、政策宣传等综合性业务技能,因此在培训中要注重实战案例分析和复杂问题解决能力的培养。 (2) 构建分层递进式课程体系 为确保培训效果,将采用“理论学习+实操演练+考核评估”的三位一体培训模式。初级阶段以集中授课为主,通过多媒体教学、现场演示等方式讲解四川省公共就业创业服务信息系统的使用方法、台账建立规范等内容,并安排随堂测试巩固学习成果。中级阶段采取小组研讨形式,围绕具体工作场景设置模拟训练任务,如如何有效收集并分析劳动力培训需求,怎样科学合理地进行岗位匹配等。高级阶段则邀请行业专家开展专题讲座,分享先进地区工作经验,同时组织实地参观考察,增强参训人员的直观感受和实际操作能力。 (3) 制定科学合理的考核评价机制 为保证培训质量,需建立一套完善的考核评价体系。对于初级就业专员,主要考察其对基础业务知识的掌握程度以及信息系统操作熟练度,可通过笔试、上机操作等形式进行测评。中级就业专员的考核则更加注重实践应用能力,要求其完成一定数量的培训需求对接、岗位推送等实际工作任务,并对其完成情况进行量化评分。高级就业专员除了要通过严格的理论考试外,还必须提交一份具有创新性和可行性的专项工作方案,作为综合能力评定的重要依据。此外,还将定期组织复训和再教育活动,确保所有就业专员始终保持较高的业务水平和服务能力。 (4) 强化培训资源保障与支持 为顺利推进分级培训工作,需从师资力量、教材开发、场地安排等方面提供全方位的支持。组建一支由资深就业服务专家、信息技术工程师以及优秀一线工作者构成的专业讲师团队,确保授课内容既贴近实际又富有前瞻性。根据各级别培训需求编写针对性强、实用价值高的教材资料,充分利用现代信息技术手段制作微课视频、在线题库等辅助学习工具。同时合理规 划培训场所,确保每个参训人员都能拥有良好的学习环境。另外还需建立健全培训档案管理制度,详细记录每位就业专员的参训情况及考核成绩,为后续的人才选拔和岗位调整提供重要参考依据。 培训级别 主要职责 核心培训内容 初级就业专员 数据采集、台账管理 信息系统操作、政策解读 中级就业专员 需求对接、岗位推送 沟通协作、项目管理 高级就业专员 创业帮扶、政策宣传 实战案例、复杂问题解决 建立岗位信息推送的时效性保障机制 (1 ) 明确岗位信息推送的目标与要求 岗位信息推送是公共就业创业服务中的重要环节,其核心目标在于确保城乡劳动力能够及时获取准确的用工信息。为此,需要建立一套标准化的信息推送流程,确保每月至少推送一期灵活用工信息,并将县级部门下发的企业用工信息及时传达给辖区内的劳动力。同时,为保证信息的真实性和时效性,需制定严格的信息审核机制,确保所有推送的信息都经过核实和筛选。 (2) 构建多渠道信息推送网络 考虑到 xx 县城乡劳动力分布广泛且信息化水平不一,应构建多层次、多渠道的信息推送网络。一方面,利用现代信息技术手段,通过微信公众号、手机短信等数字化平台定期发布用工信息;另一方面,在乡镇赶集日设立现场咨询点,提供纸质版招聘信息。此外,还需充分发挥村(社区)就业专员的作用,通过入户走访或电话联系的方式,将岗位信息精准推送到每位有需求的劳动力手中。 (3) 制定信息筛选与匹配规则 为提高岗位信息推送的针对性和有效性,需建立科学的信息筛选与匹配规则。首先,根据劳动力的年龄、技能水平、工作经历等基本信息,将他们分类建档,形成详细的需求数据库。其次,结合企业用工信息的特点,如薪资待遇、工作地点、岗位要求等要素,进行智能化匹配,优先向符合条件的人员推送相关岗位。最后,建立反馈机制,收集劳动力对推送信息的评价意见,不断优化匹配算法。 (4) 确保信息推送的时效性与覆盖面 为了保障岗位信息推送的时效性,需建立快速响应机制。具体措施包括:一是安排专人负责信息采集与整理工作,确保信息更新及时;二是制定明确的时间节点要求,规定从信息收集到最终推送完成的时限不得超过三个工作日;三是建立监督考核制度,对未能按时完成推送任务的责任人进行问责。同时,通过数据分析技术,评估信息推送的实际覆盖范围,确保城乡劳动力都能公平地获取就业机会。 (5) 加强信息推送过程中的沟通与协调 岗位信息推送过程中,涉及多个部门和机构之间的协作,因此需要加强沟通与协调。建议成立专门的工作小组,负责统筹协调县级公共就业服务机构、乡镇政府及村(社区)就业专员之间的关系。通过定期召开工作会议,及时解决信息传递中出现的问题,确保各环节顺畅衔接。此外 ,还需建立信息共享平台,实现数据资源的互联互通,提升整体工作效率。 推送渠道 适用人群 推送频率 微信公众号 年轻劳动力 每周一次 手机短信 中年劳动力 每月两次 现场咨询点 老年劳动力 每季度一次 制定创业帮扶项目的全流程跟踪方案 (1) 创业...
公共就业创业服务采购项目投标方案.docx
下载提示

1.本文档仅提供部分内容试读;

2.支付并下载文件,享受无限制查看;

3.本网站所提供的标准文本仅供个人学习、研究之用,未经授权,严禁复制、发行、汇编、翻译或网络传播等,侵权必究;

4.左侧添加客服微信获取帮助;

5.本文为word版本,可以直接复制编辑使用。


这个人很懒,什么都没留下
未认证用户 查看用户
该文档于 上传
推荐文档
×
精品标书制作
百人专家团队
擅长领域:
工程标 服务标 采购标
16852
已服务主
2892
中标量
1765
平台标师
扫码添加客服
客服二维码
咨询热线:192 3288 5147
公众号
微信客服
客服