文库 服务类投标方案 软件开发

广州市黄埔区工业和信息化局网络安全服务项目投标方案.docx

DOCX   954页   下载970   2025-08-28   浏览42   收藏52   点赞13   评分-   580455字   198.00

AI慧写标书

十分钟千页标书高效生成

温馨提示:当前文档最多只能预览 15 页,若文档总页数超出了 15 页,请下载原文档以浏览全部内容。
广州市黄埔区工业和信息化局网络安全服务项目投标方案.docx 第1页
广州市黄埔区工业和信息化局网络安全服务项目投标方案.docx 第2页
广州市黄埔区工业和信息化局网络安全服务项目投标方案.docx 第3页
广州市黄埔区工业和信息化局网络安全服务项目投标方案.docx 第4页
广州市黄埔区工业和信息化局网络安全服务项目投标方案.docx 第5页
广州市黄埔区工业和信息化局网络安全服务项目投标方案.docx 第6页
广州市黄埔区工业和信息化局网络安全服务项目投标方案.docx 第7页
广州市黄埔区工业和信息化局网络安全服务项目投标方案.docx 第8页
广州市黄埔区工业和信息化局网络安全服务项目投标方案.docx 第9页
广州市黄埔区工业和信息化局网络安全服务项目投标方案.docx 第10页
广州市黄埔区工业和信息化局网络安全服务项目投标方案.docx 第11页
广州市黄埔区工业和信息化局网络安全服务项目投标方案.docx 第12页
广州市黄埔区工业和信息化局网络安全服务项目投标方案.docx 第13页
广州市黄埔区工业和信息化局网络安全服务项目投标方案.docx 第14页
广州市黄埔区工业和信息化局网络安全服务项目投标方案.docx 第15页
剩余939页未读, 下载浏览全部

开通会员, 优惠多多

6重权益等你来

首次半价下载
折扣特惠
上传高收益
特权文档
AI慧写优惠
专属客服
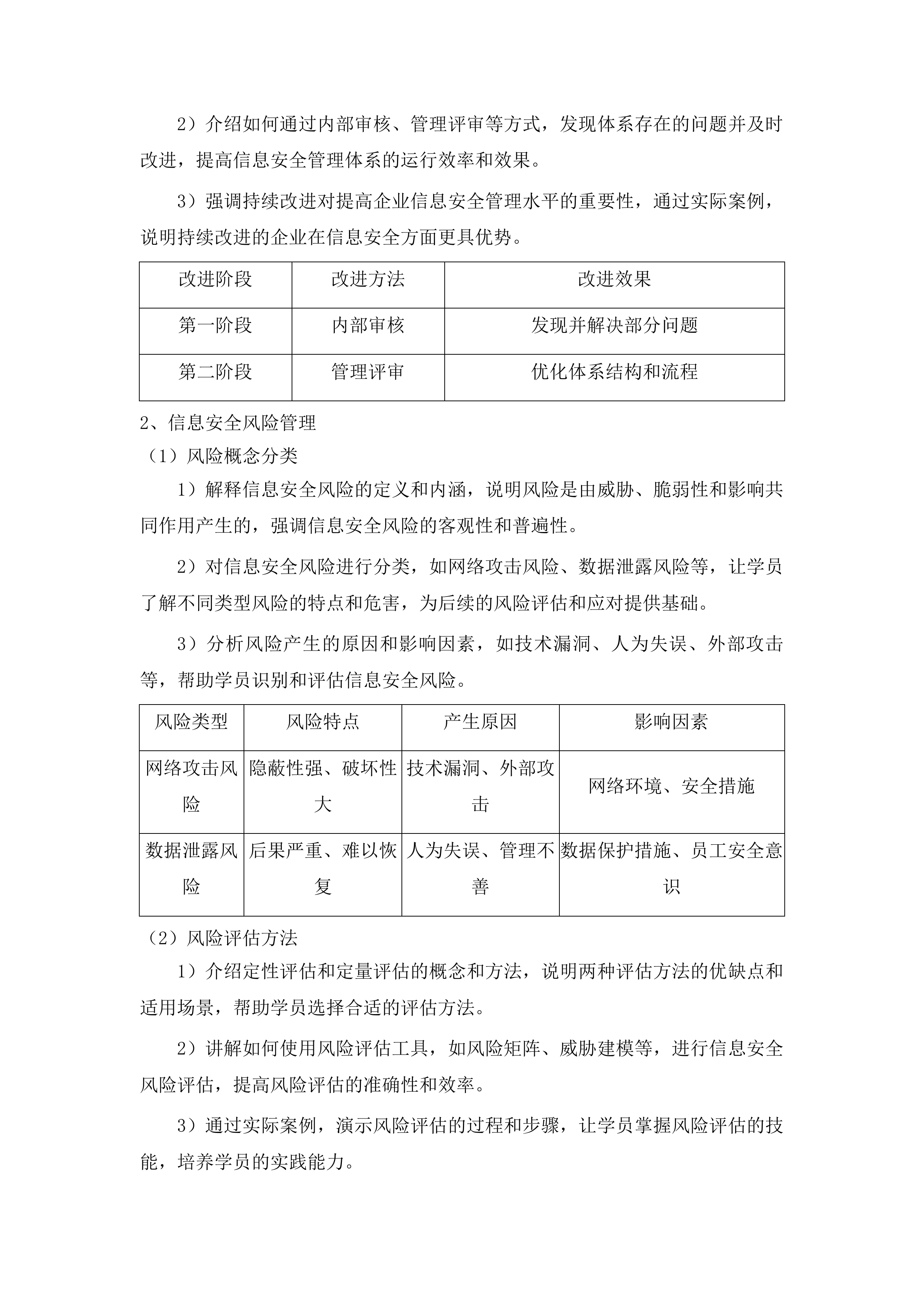
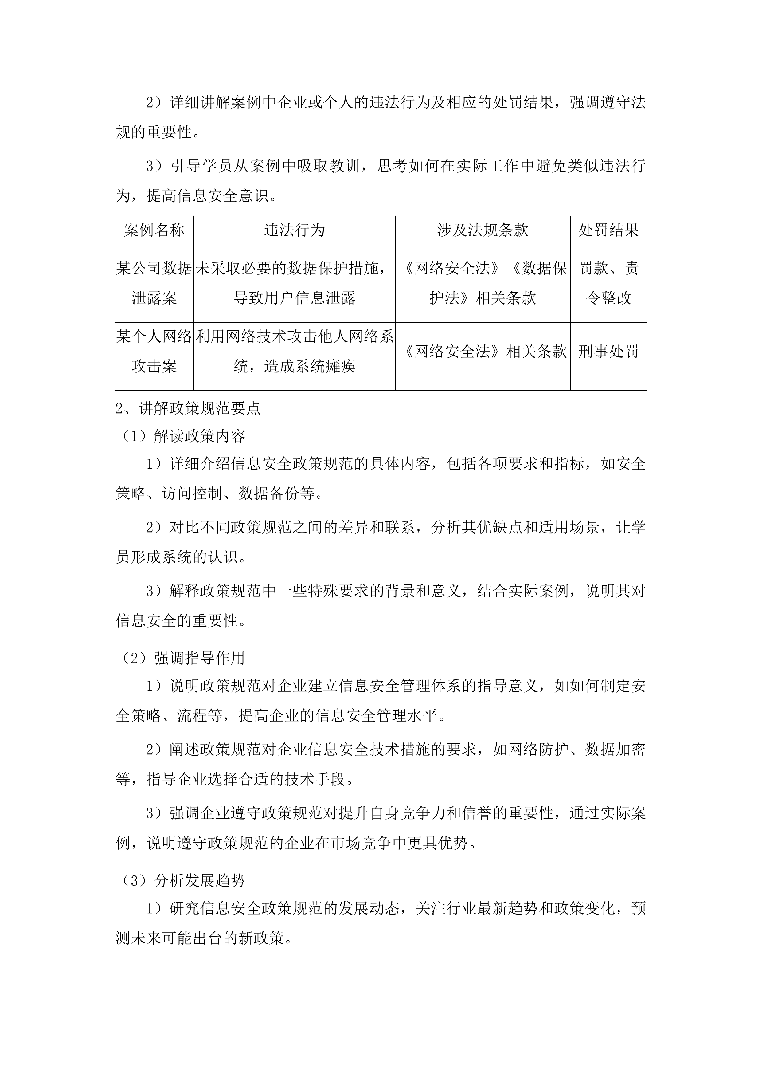
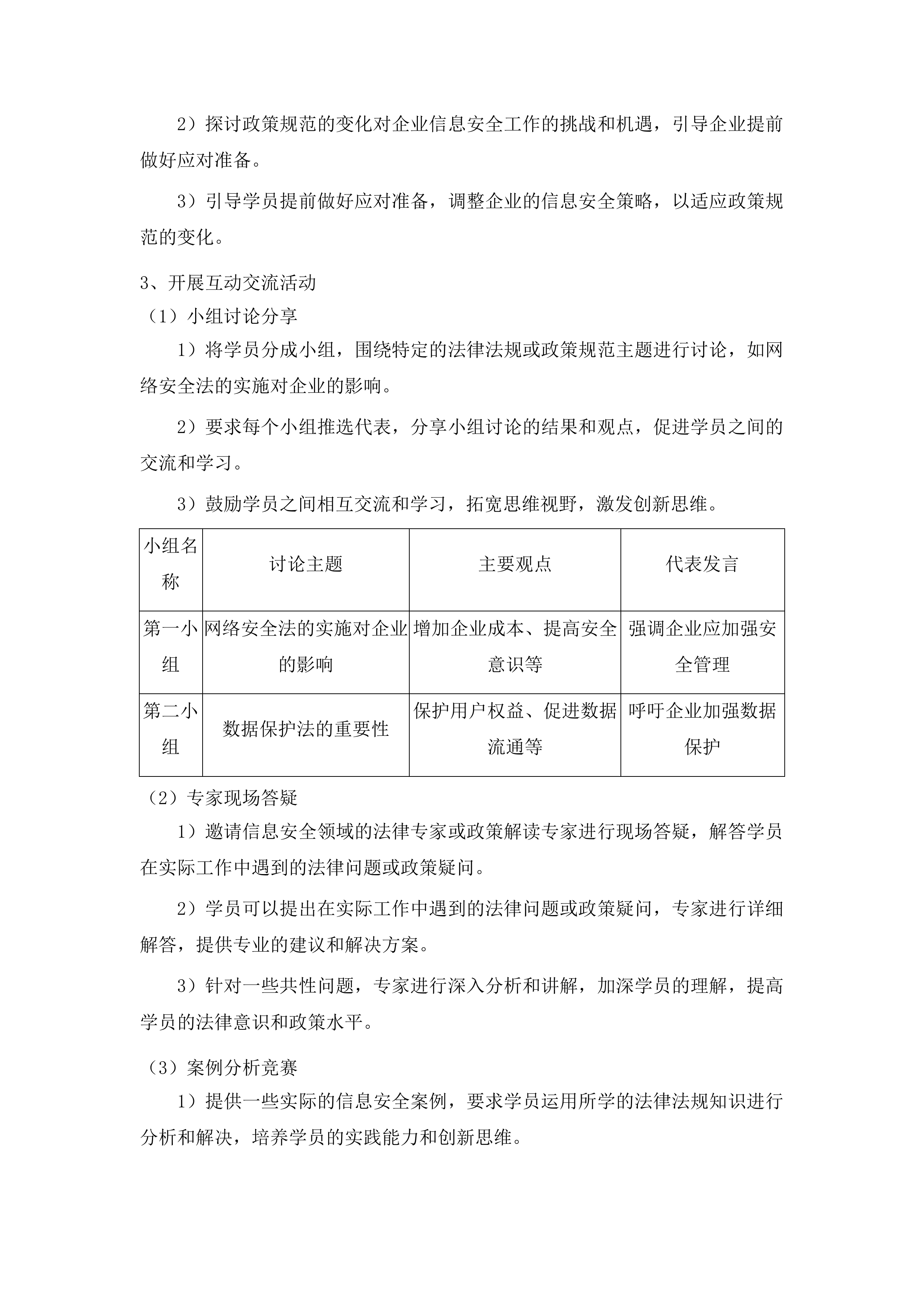
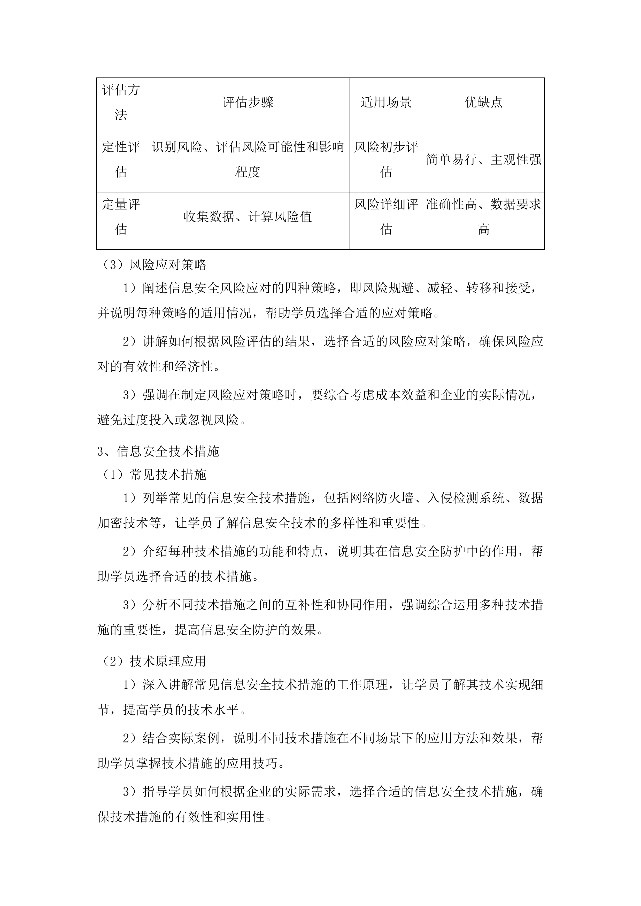
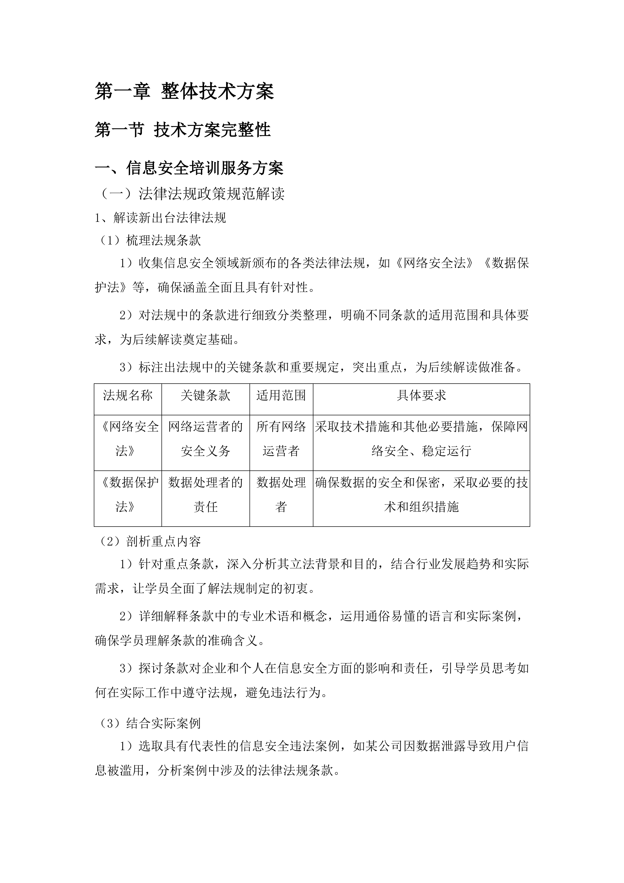
广州市黄埔区工业和信息化局网络安全服务项目投标方案 第一章 整体技术方案 7 第一节 技术方案完整性 7 一、 信息安全培训服务方案 7 二、 网络安全指导服务设计 20 三、 网络安全检查服务实施 37 第二章 整体技术方案 44 第一节 整体技术方案概述 44 一、 项目服务目标定位 44 二、 技术方案框架设计 56 第二节 服务工具集成应用 65 一、 一体化服务平台架构 65 二、 核心功能模块配置 87 第三节 资产测绘与管理实施 103 一、 攻击面信息收集 103 二、 资产测绘功能实现 121 第四节 网站风险与威胁监测 141 一、 网站安全监测功能 141 二、 敏感词审查机制 160 第五节 主机漏洞与配置核查 165 一、 漏洞生命周期管理 165 二、 系统配置核查范围 177 第六节 边界流量与威胁监测 192 一、 流量采集分析机制 192 二、 威胁响应处置功能 206 第七节 项目实施与交付保障 222 一、 项目实施计划制定 222 二、 运维服务保障措施 244 第三章 资产测绘与管理服务工具要求 256 第一节 暴露面监测 256 一、 单位信息自动收集 256 二、 敏感资产识别 273 三、 外部攻击面梳理 286 第二节 二级域名扫描 298 一、 一级域名解析 298 二、 二级域名发现 303 三、 域名属性分析 313 第三节 IP反查域名监测 325 一、 IP地址输入处理 325 二、 域名关联识别 339 三、 网站状态监测 352 第四节 网站资产相关度分析 367 一、 已知网站爬取 367 二、 未知资产发现 374 三、 归属判定规则 391 第五节 MAC地址自动识别 398 一、 跨网段探测 398 二、 设备类型识别 403 三、 MAC地址提取 417 第四章 网站风险与威胁监测服务工具要求 436 第一节 敏感文件事件泄露监测 436 一、 文件内容扫描引擎部署 436 二、 敏感信息识别规则库 448 三、 泄露文件记录管理 454 四、 识别结果界面展示 463 第二节 敏感内容审查工具 474 一、 文件内容上传审查 474 二、 十万级敏感词库 485 三、 审查结果人工确认 502 四、 审查流程界面展示 514 第三节 渗透测试台账管理 519 一、 第三方报告导入解析 519 二、 漏洞风险图表展示 528 三、 漏洞状态跟踪管理 542 四、 台账管理界面展示 547 第五章 主机漏洞扫描与漏洞管理服务工具要求 567 第一节 漏洞生命周期管理 567 一、 漏洞状态自动识别功能 567 二、 人工处置操作模块 582 第二节 弱口令扫描研判工具 587 一、 目标信息配置功能 587 二、 登录校验结果展示 598 第三节 配置核查支持类型 604 一、 操作系统核查范围 604 二、 应用服务核查项目 618 三、 数据库及大数据组件 624 第六章 边界流量与服务器威胁监测服务工具要求 641 第一节 流量监测 641 一、 流量采集与存储方案 641 二、 威胁特征库配置 649 三、 攻击源识别分析 657 第二节 旁路阻断 671 一、 手工阻断功能 671 二、 自动阻断规则 675 三、 封禁策略管理 686 第三节 主动威胁监测 698 一、 安全监控软件部署 698 二、 入侵事件识别 711 三、 实时告警机制 725 第四节 Web日志分析 746 一、 日志上传配置 746 二、 攻击行为识别 757 三、 分析结果展示 769 第五节 漏洞攻击屏蔽 775 一、 攻击源精准识别 775 二、 屏蔽策略配置 781 三、 防护效果验证 797 第六节 本地AI模型研判 806 一、 多源数据联动分析 806 二、 攻击源IP定性 826 三、 资产画像构建 832 第七节 云端AI智能体研判 849 一、 云端模型接入配置 849 二、 深度思考模式应用 857 三、 决策辅助支持 872 第七章 投标人管理能力要求 881 第一节 管理体系认证 881 一、 质量管理体系认证 881 二、 职业健康安全管理体系认证 904 三、 环境管理体系认证 925 四、 新成立企业特殊情况说明 943 整体技术方案 技术方案完整性 信息安全培训服务方案 法律法规政策规范解读 解读新出台法律法规 梳理法规条款 1)收集信息安全领域新颁布的各类法律法规,如《网络安全法》《数据保护法》等,确保涵盖全面且具有针对性。 2)对法规中的条款进行细致分类整理,明确不同条款的适用范围和具体要求,为后续解读奠定基础。 3)标注出法规中的关键条款和重要规定,突出重点,为后续解读做准备。 法规名称 关键条款 适用范围 具体要求 《网络安全法》 网络运营者的安全义务 所有网络运营者 采取技术措施和其他必要措施,保障网络安全、稳定运行 《数据保护法》 数据处理者的责任 数据处理者 确保数据的安全和保密,采取必要的技术和组织措施 剖析重点内容 1)针对重点条款,深入分析其立法背景和目的,结合行业发展趋势和实际需求,让学员全面了解法规制定的初衷。 2)详细解释条款中的专业术语和概念,运用通俗易懂的语言和实际案例,确保学员理解条款的准确含义。 3)探讨条款对企业和个人在信息安全方面的影响和责任,引导学员思考如何在实际工作中遵守法规,避免违法行为。 结合实际案例 1)选取具有代表性的信息安全违法案例,如某公司因数据泄露导致用户信息被滥用,分析案例中涉及的法律法规条款。 2)详细讲解案例中企业或个人的违法行为及相应的处罚结果,强调遵守法规的重要性。 3)引导学员从案例中吸取教训,思考如何在实际工作中避免类似违法行为,提高信息安全意识。 案例名称 违法行为 涉及法规条款 处罚结果 某公司数据泄露案 未采取必要的数据保护措施,导致用户信息泄露 《网络安全法》《数据保护法》相关条款 罚款、责令整改 某个人网络攻击案 利用网络技术攻击他人网络系统,造成系统瘫痪 《网络安全法》相关条款 刑事处罚 讲解政策规范要点 解读政策内容 1)详细介绍信息安全政策规范的具体内容,包括各项要求和指标,如安全策略、访问控制、数据备份等。 2)对比不同政策规范之间的差异和联系,分析其优缺点和适用场景,让学员形成系统的认识。 3)解释政策规范中一些特殊要求的背景和意义,结合实际案例,说明其对信息安全的重要性。 强调指导作用 1)说明政策规范对企业建立信息安全管理体系的指导意义,如如何制定安全策略、流程等,提高企业的信息安全管理水平。 2)阐述政策规范对企业信息安全技术措施的要求,如网络防护、数据加密等,指导企业选择合适的技术手段。 3)强调企业遵守政策规范对提升自身竞争力和信誉的重要性,通过实际案例,说明遵守政策规范的企业在市场竞争中更具优势。 分析发展趋势 1)研究信息安全政策规范的发展动态,关注行业最新趋势和政策变化,预测未来可能出台的新政策。 2)探讨政策规范的变化对企业信息安全工作的挑战和机遇,引导企业提前做好应对准备。 3)引导学员提前做好应对准备,调整企业的信息安全策略,以适应政策规范的变化。 开展互动交流活动 小组讨论分享 1)将学员分成小组,围绕特定的法律法规或政策规范主题进行讨论,如网络安全法的实施对企业的影响。 2)要求每个小组推选代表,分享小组讨论的结果和观点,促进学员之间的交流和学习。 3)鼓励学员之间相互交流和学习,拓宽思维视野,激发创新思维。 小组名称 讨论主题 主要观点 代表发言 第一小组 网络安全法的实施对企业的影响 增加企业成本、提高安全意识等 强调企业应加强安全管理 第二小组 数据保护法的重要性 保护用户权益、促进数据流通等 呼吁企业加强数据保护 专家现场答疑 1)邀请信息安全领域的法律专家或政策解读专家进行现场答疑,解答学员在实际工作中遇到的法律问题或政策疑问。 2)学员可以提出在实际工作中遇到的法律问题或政策疑问,专家进行详细解答,提供专业的建议和解决方案。 3)针对一些共性问题,专家进行深入分析和讲解,加深学员的理解,提高学员的法律意识和政策水平。 案例分析竞赛 1)提供一些实际的信息安全案例,要求学员运用所学的法律法规知识进行分析和解决,培养学员的实践能力和创新思维。 2)每个小组提交案例分析报告,由评委进行评审和打分,评选出优秀案例和优秀小组。 3)对表现优秀的小组进行奖励,激发学员的学习积极性,提高学员的参与度。 小组名称 案例名称 分析报告要点 得分 第一小组 某公司数据泄露案 原因分析、责任认定、防范措施等 85分 第二小组 某个人网络攻击案 攻击手段、法律责任、应对策略等 90分 信息安全管理培训内容 信息安全管理体系建设 体系概念框架 1)解释信息安全管理体系的定义和作用,说明其对企业信息安全的重要性,强调信息安全管理体系是企业信息安全的保障。 全员安全意识培训 2)介绍ISO27001等国际标准的主要内容和要求,让学员了解国际上通用的信息安全管理模式,为企业建立信息安全管理体系提供参考。 3)对比不同信息安全管理体系标准的差异和适用范围,分析其优缺点和适用场景,帮助企业选择合适的标准。 体系建立方法 1)讲解建立信息安全管理体系的步骤和方法,包括现状评估、风险分析、策略制定等,指导企业逐步建立完善的信息安全管理体系。 2)指导学员如何结合企业的实际情况,制定适合企业的安全策略和流程,确保信息安全管理体系的有效性和实用性。 3)强调在体系建立过程中,要充分考虑企业的业务需求和特点,避免盲目照搬标准,提高信息安全管理体系的适应性。 体系持续改进 1)说明信息安全管理体系是一个持续改进的过程,需要不断地进行评估和优化,以适应企业业务发展和技术变化的需求。 2)介绍如何通过内部审核、管理评审等方式,发现体系存在的问题并及时改进,提高信息安全管理体系的运行效率和效果。 3)强调持续改进对提高企业信息安全管理水平的重要性,通过实际案例,说明持续改进的企业在信息安全方面更具优势。 改进阶段 改进方法 改进效果 第一阶段 内部审核 发现并解决部分问题 第二阶段 管理评审 优化体系结构和流程 信息安全风险管理 风险概念分类 1)解释信息安全风险的定义和内涵,说明风险是由威胁、脆弱性和影响共同作用产生的,强调信息安全风险的客观性和普遍性。 2)对信息安全风险进行分类,如网络攻击风险、数据泄露风险等,让学员了解不同类型风险的特点和危害,为后续的风险评估和应对提供基础。 3)分析风险产生的原因和影响因素,如技术漏洞、人为失误、外部攻击等,帮助学员识别和评估信息安全风险。 风险类型 风险特点 产生原因 影响因素 网络攻击风险 隐蔽性强、破坏性大 技术漏洞、外部攻击 网络环境、安全措施 数据泄露风险 后果严重、难以恢复 人为失误、管理不善 数据保护措施、员工安全意识 风险评估方法 1)介绍定性评估和定量评估的概念和方法,说明两种评估方法的优缺点和适用场景,帮助学员选择合适的评估方法。 2)讲解如何使用风险评估工具,如风险矩阵、威胁建模等,进行信息安全风险评估,提高风险评估的准确性和效率。 3)通过实际案例,演示风险评估的过程和步骤,让学员掌握风险评估的技能,培养学员的实践能力。 评估方法 评估步骤 适用场景 优缺点 定性评估 识别风险、评估风险可能性和影响程度 风险初步评估 简单易行、主观性强 定量评估 收集数据、计算风险值 风险详细评估 准确性高、数据要求高 风险应对策略 1)阐述信息安全风险应对的四种策略,即风险规避、减轻、转移和接受,并说明每种策略的适用情况,帮助学员选择合适的应对策略。 2)讲解如何根据风险评估的结果,选择合适的风险应对策略,确保风险应对的有效性和经济性。 3)强调在制定风险应对策略时,要综合考虑成本效益和企业的实际情况,避免过度投入或忽视风险。 信息安全技术措施 常见技术措施 1)列举常见的信息安全技术措施,包括网络防火墙、入侵检测系统、数据加密技术等,让学员了解信息安全技术的多样性和重要性。 2)介绍每种技术措施的功能和特点,说明其在信息安全防护中的作用,帮助学员选择合适的技术措施。 3)分析不同技术措施之间的互补性和协同作用,强调综合运用多种技术措施的重要性,提高信息安全防护的效果。 技术原理应用 1)深入讲解常见信息安全技术措施的工作原理,让学员了解其技术实现细节,提高学员的技术水平。 2)结合实际案例,说明不同技术措施在不同场景下的应用方法和效果,帮助学员掌握技术措施的应用技巧。 3)指导学员如何根据企业的实际需求,选择合适的信息安全技术措施,确保技术措施的有效性和实用性。 技术管理结合 1)强调信息安全技术措施和管理措施是相辅相成的,只有两者结合才能实现有效的信息安全防护,避免只注重技术或只注重管理的片面性。 2)讲解如何将信息安全技术措施纳入企业的信息安全管理体系中,实现技术和管理的协同,提高信息安全管理的效率和效果。 3)通过实际案例,说明技术管理结合的重要性和实际效果,引导企业加强技术和管理的融合。 全员安全意识培训方案 培训目标与计划 确定培训目标 1)分析企业当前面临的信息安全问题和风险,确定全员安全意识培训的具体目标,如提高员工的安全意识、规范员工的安全行为等。 2)将培训目标分解为具体的可衡量的指标,如员工对信息安全政策的知晓率、安全行为的执行率等,以便于评估培训效果。 3)确保培训目标与企业的信息安全战略和业务目标相一致,为企业的发展提供有力支持。 制定培训计划 1)根据培训目标,制定详细的培训计划,包括培训的时间安排、课程内容、培训方式等,确保培训计划的科学性和合理性。 2)考虑员工的工作特点和需求,合理安排培训时间和方式,确保培训不影响员工的正常工作,提高员工的参与度。 3)对培训计划进行评估和优化,确保其具有可行性和有效性,根据实际情况及时调整培训计划。 调整培训计划 1)在培训实施过程中,根据实际情况对培训计划进行调整和优化,如根据员工的反馈意见调整培训内容、根据培训效果调整培训方式等。 2)收集员工的反馈意见,了解培训的效果和存在的问题,及时调整培训内容和方式,提高培训的质量和效果。 3)根据企业信息安全状况的变化,适时调整培训目标和计划,确保培训始终满足企业的需求,为企业的信息安全提供保障。 培训内容设计 岗位定制内容 1)分析不同岗位员工的工作特点和信息安全需求,设计针对性的培训内容,如对普通员工培训基本的信息安全常识,对技术人员培训深入的技术知识和安全技能。 2)对于普通员工,重点培训基本的信息安全常识和操作规范,如密码设置、网络使用安全等;对于技术人员,提供更深入的技术知识和安全技能培训,如漏洞修复、应急处理等。 3)确保培训内容能够满足不同岗位员工的实际需求,提高培训的效果,使员工能够在工作中更好地保护企业的信息安全。 威胁防范知识 1)介绍常见的信息安全威胁,如网络钓鱼、恶意软件、数据泄露等,让员工了解威胁的特点和危害,提高员工的防范意识。 2)讲解针对不同威胁的防范措施,如不随意点击链接、安装杀毒软件等,提高员工的防范能力,使员工能够在工作中有效地防范信息安全威胁。 3)通过实际案例,让员工深刻认识到信息安全威胁的严重性和防范的重要性,增强员工的责任感和使命感。 强调员工责任 1)明确员工在信息安全中的责任和义务,如保护企业机密信息、遵守信息安全政策等,使员工清楚自己在信息安全工作中的职责。 2)强调员工的安全意识和责任感对企业信息安全的重要性,让员工认识到自己是信息安全的第一责任人,提高员工的安全意识和责任感。 3)建立相应的激励和约束机制,鼓励员工积极参与信息安全工作,对违反信息安全规定的行为进行处罚,促进员工自觉遵守信息安全规定。 员工责任 具体要求 激励措施 约束措施 保护企业机密信息 严格遵守保密制度,不泄露企业机密信息 奖励、晋升 罚款、警告 遵守信息安全政策 按照信息安全政策的要求进行操作 表扬、奖励 批评、处罚 培训效果评估 建立评估机制 1)选择合适的评估方法,如问卷调查、考试、实际操作测试等,建立科学的培训效果评估机制,确保评估结果的客观性和准确性。 2)设计评估指标和问卷题目,确保评估能够全面、客观地反映员工的培训效果,如员工对培训内容的掌握程度、安全意识的提高等。 3)制定评估计划和时间表,定期对培训效果进行评估,及时发现培训中存在的问题并进行改进。 评估方法 评估指标 评估时间 问卷调查 员工对培训内容的满意度、对信息安全政策的知晓率等 培训结束后一周内 考试 员工对培训知识的掌握程度 培训结束后一个月内 实际操作测试 员工在实际工作中的安全操作能力 培训结束后三个月内 定期评估反馈 1)按照评估计划,定期对员工的安全意识和行为进行评估,了解员工对培训内容的掌握程度和应用情况,及时发现员工在信息安全方面存在的问题。 2)及时向员工反馈评估结果,肯定员工的进步和成绩,指出存在的问题和不足,激励员工不断提高自身的安全意识和能力。 3)根据评估结果,对表现优秀的员工进行奖励,对存在问题的员工进行针对性的辅导和培训,促进员工共同提高。 调整培训方案 1)分析评估结果,找出培训中存在的问题和不足之处,如培训内容不够实用、培训方式不当等,为调整培训方案提供依据。 2)根据分析结果,调整培训内容和方式,如增加实用案例、采用互动式培训等,提高培训的质量和效果,满足员工的需求。 3)持续改进培训方案,确保培训能够不断满足员工的需求和企业的信息安全要求,为企业的信息安全提供有力保障。 问题分析 调整措施 预期效果 培训内容不够实用 增加实用案例,结合实际工作进行培训 提高员工的实际操作能力 培训方式不当 采用互动式培训,如小组讨论、案例分析等 提高员工的参与度和学习兴趣 优秀信息化建设经验分享 政府信息化建设案例 案例介绍分析 1)选取具有代表性的政府信息化建设案例,详细介绍案例的背景、目标、建设过程和应用效果,为企业提供参考。 政府信息化建设案例 企业信息化建设经验 2)分析案例中采用的技术架构、管理模式和运营机制,总结其成功经验和亮点,为企业的信息化建设提供借鉴。 3)对比不同案例的特点和差异,为企业提供多样化的参考和借鉴,帮助企业选择适合自己的信息化建设模式。 成功因素探讨 1)深入探讨案例取得成功的关键因素,如政策支持、资金投入、技术创新、人才培养等,分析这些因素在信息化建设中的作用。 2)分析这些因素之间的相互关系和作用机制,为企业在信息化建设中提供指导,帮助企业合理配置资源。 3)研究如何结合企业的实际情况,借鉴政府信息化建设的成功经验,推动企业的信息化发展,提高企业的竞争力。 对企业的启示 1)探讨政府信息化建设对企业信息安全的启示,如加强信息安全管理、提高技术防护能力等,为企业的信息安全工作提供思路。 2)分析政府在信息化建设中遇到的信息安全问题和解决方法,为企业提供参考,帮助企业预防和解决信息安全问题。 3)结合企业的实际情况,提出企业在信息化建设中加强信息安全的具体措施和建议,促进企业的信息化建设和信息安全工作协调发展。 企业信息化建设经验 经验分享交流 1)选取不同行业、不同规模的优秀企业,分享其在信息化建设方面的成功经验和实践案例,为其他企业提供借鉴。 2)介绍企业在数字化转型、智能制造、大数据应用等方面的具体做法和成果,为其他企业提供参考,帮助企业加快信息化建设步伐。 3)组织企业之间的交流和互动,促进企业之间的经验共享和合作,推动行业的信息化发展。 挑战应对策略 1)分析企业在信息化建设中面临的主要挑战,如技术选型困难、人才短缺、资金不足等,帮助企业了解信息化建设中的困难。 信息化建设挑战应对 2)讲解企业针对这些挑战采取的应对策略和解决方法,如加强技术研发、培养和引进人才、拓宽融资渠道等,为企业提供解决问题的思路。 3)通过实际案例,说明企业如何在挑战中实现信息化建设的突破和发展,激励企业勇于面对挑战,积极推进信息化建设。 安全融合发展 1)强调企业信息化建设和信息安全是相辅相成的,必须实现两者的融合发展,避免只注重信息化建设而忽视信息安全。 2)讲解如何在企业信息化建设过程中,同步规划和实施信息安全措施,确保信息系统的安全可靠,为企业的信息化建设提供保障。 3)通过实际案例,说明企业在信息化建设和信息安全融合方面的成功经验和实践效果,引导企业加强信息化建设和信息安全的融合。 企业名称 信息化建设措施 信息安全措施 融合效果 某企业 引入智能制造系统 建立数据加密机制 提高生产效率,保障数据安全 某公司 开展大数据应用 加强网络安全防护 提升决策能力,防范网络攻击 互动交流与学习 互动分享感悟 1)安排专门的时间,让学员进行互动交流,分享自己对优秀信息化建设经验的理解和感悟,促进学员之间的思想碰撞。 2)鼓励学员提出自己的疑问和困惑,共同探讨解决方案,提高学员的问题解决能力。 3)通过互动交流,拓宽学员的思维视野,激发学员的学习兴趣和积极性,营造良好的学习氛围。 小组讨论应用 1)将学员分成小组,围绕如何将优秀信息化建设经验应用到企业的实际工作中进行讨论,培养学员的团队协作能力和应用能力。 2)要求每个小组制定具体的应用计划和措施,并推选代表进行汇报,促进学员之间的交流和合作。 3)通过小组讨论,促进学员之间的合作和交流,提高学员的团队协作能力和应用能力,推动企业的信息化建设。 专家点评指导 1)邀请信息化领域的专家对学员的讨论结果和应用计划进行点评和指导,为学员提供专业的建议和意见。 2)专家针对学员提出的问题和困惑,提供专业的建议和解决方案,帮助学员解决实际问题。 3)通过专家的点评和指导,帮助学员完善应用计划,提高学员的学习效果和实践能力,促进学员的成长和发展。 小组名称 讨论结果 专家点评 改进建议 第一小组 提出了一些应用优秀经验的初步想法 思路清晰,但缺乏具体措施 进一步细化应用计划,明确责任分工 第二小组 制定了详细的应用计划和措施 计划可行,但需要注意实施过程中的风险 加强风险评估和应对措施 网络安全指导服务设计 信息安全疑问专业答疑 法律法规解读答疑 法律条款解释 为确保黄埔区工业和信息化局准确理解和执行信息安全法律法规,将详细解释其中具体条款和要求。不仅会说明条款的适用范围,让局方明确在何种情况下需遵循该条款,还会阐述其实施要点,包括实施步骤、关键环节等。针对局方在条款理解和执行过程中产生的疑问,会结合实际案例进行解答,帮助局方更好地将法律法规应用到日常网络安全管理中。 同时,会持续关注法律法规的更新和变化,及时为局方提供最新的条款解释和应用指导,确保局方的网络安全管理工作始终符合法律法规的要求。通过专业、细致的法律条款解释服务,助力局方构建合法、合规的网络安全环境。 政策影响分析 政策类型 对网络安全管理的影响 带来的机遇 面临的挑战 应对策略和建议 数据保护政策 强化数据安全保护要求,需完善数据管理流程 提升数据安全形象,增强客户信任 增加数据保护成本和技术难度 建立数据分类分级管理制度,采用先进的数据加密技术 网络安全审查政策 要求加强网络安全自查和整改 发现潜在安全隐患,提升安全水平 增加审查工作量和合规压力 提前开展内部审查,建立应急响应机制 行业准入政策 提高网络安全准入门槛 规范市场竞争,促进行业发展 可能限制部分业务拓展 加强自身技术实力,积极参与行业标准制定 合规应对建议 依据信息安全相关的法律法规和政策要求,为黄埔区工业和信息化局提供全面的合规建设建议。首先,会协助局方制定符合法规要求的合规管理制度和流程,明确各部门和岗位在网络安全合规方面的职责和权限。其次,指导局方开展合规性评估,识别现有网络安全管理体系中存在的不符合法规要求的环节,并提出针对性的整改措施。 数据加密 在合规建设过程中,会根据局方的实际情况和业务需求,制定个性化的合规方案,确保合规建设工作既符合法律法规要求,又不会对局方的正常业务造成过多干扰。同时,会定期对合规建设工作进行检查和评估,及时调整和完善合规方案,确保局方始终保持合规状态。 安全管理问题答疑 策略制定答疑 结合黄埔区工业和信息化局的实际情况,帮助制定科学合理的信息安全策略。在策略制定过程中,会充分考虑局方的业务特点、网络架构、安全需求等因素,确保策略具有针对性和可操作性。对于局方在策略制定过程中遇到的疑问和难点,会组织专业团队进行深入分析和解答,提供详细的技术支持和建议。 同时,会为局方提供策略实施和监督的建议,包括实施步骤、时间安排、资源分配等方面。在策略实施过程中,会定期对实施效果进行评估和调整,确保策略能够有效提升局方的网络安全管理水平。此外,还会关注行业动态和技术发展趋势,及时为局方更新和优化信息安全策略。 组织架构建议 现有架构问题 优化建议 岗位设置 职责分工 团队建设措施 部门职责不清 明确各部门在网络安全管理中的职责和权限 设立网络安全管理岗位 负责网络安全策略制定、监督执行等 开展专业培训,提高团队成员技能水平 缺乏专业人才 引进专业网络安全人才 设立安全分析师岗位 负责网络安全监测、分析和预警 建立人才激励机制,吸引和留住人才 沟通协作不畅 建立跨部门沟通协作机制 设立协调专员岗位 负责部门间沟通协调和信息共享 定期组织团队活动,增强团队凝聚力 工具技术咨询 针对黄埔区工业和信息化局在安全管理工具和技术选型、使用方面的问题,提供专业的咨询服务。会根据局方的实际需求和网络环境,评估不同工具和技术的优缺点和适用性,为局方推荐最适合的解决方案。对于局方已经使用的工具和技术,会提供优化建议,提高其使用效率和效果。 同时,会分享工具技术的应用案例和最佳实践,帮助局方更好地了解和应用这些工具和技术。在工具技术的集成和优化方面,会提供详细的技术指导和支持,确保不同工具和技术之间能够协同工作,实现网络安全管理的自动化和智能化。此外,还会关注工具技术的发展趋势,及时为局方提供更新和升级建议。 技术应用难题解答 技术选型指导 根据黄埔区工业和信息化局的网络安全需求和现状,提供全面的技术选型建议。会对市场上不同的技术方案进行深入研究和评估,分析其优缺点和适用性,为局方提供客观、准确的选型依据。在选型过程中,会充分考虑局方的预算、技术实力、业务需求等因素,确保所选技术方案既能够满足局方的当前需求,又具有一定的扩展性和前瞻性。 对于局方在技术选型过程中遇到的疑问和风险,会进行详细的解答和分析,并提供相应的应对措施。同时,会协助局方与技术供应商进行沟通和谈判,争取最优惠的价格和服务条款。在技术方案确定后,会提供技术实施和部署的指导,确保技术方案能够顺利落地。 实施问题解决 实施问题 解决方案 实施计划 进度控制措施 部署调试要点 技术兼容性问题 进行技术测试和调整,确保各系统之间兼容 分阶段实施,先进行局部测试 制定详细的进度表,定期检查进度 对关键系统进行重点调试 人员操作不熟练 开展培训和指导,提高人员操作技能 在实施前进行集中培训 设立培训考核机制,确保人员掌握操作技能 提供操作手册和在线支持 资源不足问题 协调资源,确保实施所需的人员、资金和设备到位 合理安排资源使用顺序 监控资源使用情况,及时调整资源分配 优化资源配置,提高资源利用效率 融合创新探讨 积极与黄埔区工业和信息化局探讨信息技术和解决方案的融合和创新应用。会关注行业最新技术趋势和创新模式,结合局方的实际需求,提出具有前瞻性和创新性的融合方案。对于局方在技术融合和创新过程中遇到的疑问和思路,会组织专家团队进行深入研讨和分析,提供专业的建议和指导。 同时,会分享技术融合和创新的成功案例和经验,为局方提供参考和借鉴。在技术融合和创新实施过程中,会提供技术支持和保障,确保方案能够顺利推进。此外,还会鼓励局方积极参与行业技术创新活动,提升局方在网络安全领域的创新能力和竞争力。 定制化解决方案制定 现状评估与分析 资产梳理与评估 全面梳理黄埔区工业和信息化局的网络资产,涵盖硬件设备如服务器、交换机等,软件系统如操作系统、应用程序等,以及各类数据资产。对每一项资产进行详细登记,记录其名称、型号、用途、位置等信息。评估资产的重要性和安全级别,根据资产在局方业务中的关键程度和受攻击后可能造成的影响,将资产划分为不同的安全等级。 交换机 识别资产面临的安全风险和威胁,如网络攻击、数据泄露、病毒感染等。分析风险的来源和可能的攻击途径,为后续制定安全策略提供依据。同时,会建立资产清单和风险评估报告,定期对资产进行复查和更新,确保资产信息的准确性和及时性。 安全措施审查 安全措施类型 审查内容 有效性评估 合规性评估 漏洞和不足 防火墙 访问控制规则、策略配置 能否有效阻止非法访问 是否符合相关法规要求 规则是否存在漏洞 入侵检测系统 检测能力、报警机制 能否及时发现入侵行为 是否符合行业标准 误报率是否过高 数据加密 加密算法、密钥管理 能否保障数据安全 是否符合安全规范 加密强度是否足够 风险识别与分析 深入识别黄埔区工业和信息化局面临的潜在安全风险和威胁,包括外部网络攻击、内部人员误操作、自然灾害等。对每种风险的可能性和影响程度进行量化分析,通过历史数据、行业报告和专业评估模型,确定风险发生的概率和可能造成的损失。 根据风险的可能性和影响程度,确定风险的优先级,为制定应对策略提供依据。对于高优先级的风险,会制定详细的应对方案,包括风险规避、风险减轻、风险转移等措施。同时,会定期对风险进行评估和监控,及时调整应对策略,确保局方的网络安全。 方案定制与设计 方案架构设计 设计网络安全解决方案的整体架构,充分考虑黄埔区工业和信息化局的业务需求、网络规模和未来发展规划。确定架构的层次和模块划分,使架构具有清晰的结构和良好的扩展性。在架构设计中,会采用先进的技术和理念,如云计算、大数据、人工智能等,提高架构的智能化和自动化水平。 确保架构的可扩展性和灵活性,能够适应局方业务的不断发展和变化。会预留接口和扩展空间,方便后续添加新的功能模块和技术系统。同时,会对架构进行性能测试和优化,确保架构在高并发、大数据量情况下仍能稳定运行。 功能模块规划 规划网络安全解决方案的功能模块,根据局方的安全需求和架构设计,确定每个功能模块的具体功能和实现方式。例如,包括网络访问控制模块、数据加密模块、入侵检测模块等。确保功能模块之间能够协同工作,实现数据共享和信息交互。 在功能模块规划过程中,会充分考虑模块的独立性和可维护性,便于后续的升级和优化。会制定详细的功能模块说明书和接口规范,确保不同模块之间能够无缝对接。同时,会对功能模块进行测试和验证,确保其功能的正确性和稳定性。 实施计划制定 制定网络安全解决方案的实施计划,明确实施的阶段和里程碑。将实施过程划分为多个阶段,每个阶段设定具体的目标和任务。例如,包括需求调研阶段、方案设计阶段、系统部署阶段、测试验收阶段等。安排实施的人员和资源,根据每个阶段的任务和要求,调配相应的技术人员、设备和资金。 在实施计划制定过程中,会充分考虑实施的难度和风险,制定相应的应对措施。会制定详细的进度表和风险管理计划,确保实施过程能够按时、按质完成。同时,会与局方保持密切沟通,及时反馈实施进展情况,根据局方的意见和建议进行调整和优化。 方案评估与优化 方案可行性评估 评估网络安全解决方案的技术可行性,分析方案所采用的技术是否成熟、可靠,是否能够满足局方的需求。分析方案的实施难度和成本,包括技术人员的技术水平要求、设备采购和维护成本、系统部署和调试时间等。确定方案的可行性和可操作性,根据评估结果,判断方案是否能够在规定的时间和预算内完成。 在方案可行性评估过程中,会充分考虑局方的实际情况和业务需求,提出合理的建议和改进措施。如果方案存在技术难题或成本过高的问题,会与局方协商,调整方案内容或寻找替代方案。同时,会对方案的风险进行评估和分析,制定相应的风险应对策略。 效果验证与分析 验证指标 验证方法 效果评估 对网络安全的提升作用 存在的问题和不足 网络可用性 网络连通性测试、服务响应时间测试 是否满足业务需求 保障业务正常运行 是否存在网络拥塞问题 数据安全性 数据加密测试、数据完整性检查 是否有效保护数据 防止数据泄露和篡改 加密算法是否需要升级 入侵检测率 模拟攻击测试、日志分析 是否能够及时发现入侵行为 增强网络安全性 误报率是否过高 方案优化调整 根据评估和验证结果,对网络安全解决方案进行优化和调整。改进方案的架构和功能模块,提高方案的性能和稳定性。例如,优化网络拓扑结构、增加安全防护机制等。提高方案的可行性和有效性,根据实施难度和成本评估结果,调整方案内容和实施计划。 在方案优化调整过程中,会充分考虑局方的意见和建议,确保方案能够满足局方的实际需求。会对优化后的方案进行再次评估和验证,确保方案的优化效果。同时,会建立方案优化的长效机制,定期对方案进行评估和调整,以适应不断变化的网络安全环境。 网络安全态势客观研判 数据收集与整合 日志数据收集 收集网络设备、安全设备和应用系统的日志数据,包括路由器、防火墙、入侵检测系统、服务器等产生的日志。确定日志数据的收集范围和频率,根据不同设备和系统的特点,制定合理的收集策略。例如,对于关键设备和系统,会增加收集频率,确保能够及时发现异常行为。 路由器 确保日志数据的完整性和准确性,采用专业的日志收集工具和技术,对日志数据进行实时监控和备份。对收集到的日志数据进行清洗和预处理,去除无用信息和错误数据,提高数据质量。同时,会建立日志数据管理系统,方便对日志数据进行存储、查询和分析。 流量数据采集 采集网络流量数据,包括带宽使用情况、流量方向、流量类型等。使用专业的流量采集工具和技术,如网络探针、流量分析仪等,确保能够实时、准确地采集流量数据。确保流量数据的实时性和准确性,对采集到的流量数据进行实时分析和处理,及时发现异常流量和网络攻击行为。 建立流量数据模型和分析算法,对流量数据进行深度挖掘和分析,了解网络流量的规律和特点。根据流量分析结果,调整网络带宽分配和安全策略,提高网络的性能和安全性。同时,会定期对流量采集设备和技术进行检查和维护,确保其正常运行。 安全事件记录 安全事件类型 记录内容 分类标准 分级标准 记录完整性和及时性 入侵事件 入侵时间、来源、目标、攻击方式 根据攻击手段和目标分类 根据攻击强度和影响程度分级 实时记录,确保信息完整 攻击事件 攻击类型、攻击频率、损失情况 根据攻击类型和目的分类 根据损失大小和影响范围分级 及时记录,准确评估损失 异常行为事件 异常行为特征、发生时间、涉及资产 根据行为模式和影响分类 根据异常程度和潜在风险分级 全面记录,分析潜在风险 态势分析与评估 数据分析方法 选择合适的数据分析方法,如统计分析、机器学习、数据挖掘等。建立数据分析模型和算法,根据收集到的日志数据、流量数据和安全事件记录,对网络安全态势进行分析和预测。确保数据分析的准确性和可靠性,对分析结果进行多次验证和比对,排除误差和干扰因素。 在数据分析过程中,会结合行业经验和专家知识,对分析结果进行解读和评估。根据分析结果,及时发现网络安全隐患和潜在威胁,为制定安全策略提供依据。同时,会不断优化数据分析方法和模型,提高分析的效率和精度。 安全状况评估 评估黄埔区工业和信息化局的网络安全状况,确定安全状况的等级和评价指标。根据网络资产的重要性、面临的风险和威胁、已采取的安全措施等因素,综合评估网络安全水平。分析安全状况的变化趋势,通过对历史数据的分析和对比,了解网络安全状况的动态变化。 建立安全状况评估模型和指标体系,定期对网络安全状况进行评估和报告。根据评估结果,及时调整安全策略和措施,提高网络安全防护能力。同时,会与同行业进行对比分析,找出差距和不足,借鉴先进经验和做法。 风险水平识别 风险类型 可能性评估 影响程度评估 优先级确定 应对策略 网络攻击风险 根据攻击频率和趋势评估 根据业务影响和损失评估 高优先级 加强网络防护,建立应急响应机制 数据泄露风险 根据数据敏感性和保护措施评估 根据数据价值和影响范围评估 中优先级 加强数据加密和访问控制 系统故障风险 根据系统稳定性和维护情况评估 根据业务中断时间和损失评估 低优先级 建立备份和恢复机制 报告生成与呈现 报告内容编写 编写网络安全态势报告的内容,包括安全状况概述、风险分析、建议措施等。在安全状况概述部分,简要介绍网络安全的整体情况,包括资产安全、网络连通性、系统运行状况等。在风险分析部分,详细分析网络面临的各种风险和威胁,包括风险的来源、可能性和影响程度。 在建议措施部分,根据风险分析结果,提出针对性的安全策略和措施,如加强网络防护、完善安全管理制度、提高人员安全意识等。确保报告内容的客观、准确和清晰,采用简洁明了的语言和图表,使报告易于理解和阅读。同时,会定期对报告内容进行更新和完善,反映网络安全态势的最新变化。 结果可视化展示 以图表、报表等方式可视化呈现分析结果,选择合适的可视化工具和技术,如柱状图、折线图、饼图等,直观地展示网络安全态势的各项指标和数据。确保结果的直观和易懂,通过可视化展示,使局方能够快速了解网络安全状况和风险分布。 在可视化展示过程中,会根据不同的受众和需求,定制不同的展示方案。例如,为管理层提供简洁明了的综合报表,为技术人员提供详细的数据分析图表。同时,会定期更新可视化展示内容,确保展示结果的及时性和准确性。 决策支持建议 根据分析结果和评估结论,提供决策支持建议。提出针对性的安全策略和措施,如加强网络访问控制、升级安全设备、开展安全培训等。协助制定网络安全规划和预算,根据局方的业务需求和安全状况,合理安排安全资源和资金。 在决策支持建议过程中,会充分考虑局方的实际情况和发展战略,确保建议具有可行性和可操作性。会与局方进行充分沟通和协商,听取局方的意见和建议,共同制定最佳的决策方案。同时,会跟踪决策的实施效果,及时调整和优化建议方案。 建设性安全建议提出 策略层面建议 战略目标契合 使网络安全策略与黄埔区工业和信息化局的战略目标相契合,深入分析局方的战略目标和业务需求,了解局方在网络安全方面的期望和要求。根据分析结果,制定符合战略目标的安全策略方向,确保网络安全策略能够为局方的业务发展提供有力支持。 在制定安全策略过程中,会充分考虑局方的长期发展规划和短期业务目标,平衡安全与发展的关系。会与局方的管理层和业务部门进行沟通和协作,确保安全策略能够得到有效实施。同时,会定期对安全策略进行评估和调整,确保其始终与战略目标保持一致。 策略实施规划 实施阶段 里程碑 人员安排 资源分配 时间计划 规划阶段 完成安全策略制定 安全专家、业务代表 资金、技术支持 第1-2个月 实施阶段 完成安全措施部署 技术人员、运维人员 设备采购、系统配置 第3-6个月 评估阶段 完成安全策略评估 评估团队 评估工具、数据分析 第7-8个月 优化阶段 完成安全策略优化 安全专家、技术人员 技术改进、资源调整 第9-12个月 策略效果评估 建立网络安全策略的效果评估机制,定期评估策略的实施效果。制定评估指标和方法,如网络攻击次数、数据泄露事件发生率、系统可用性等,对策略的有效性进行量化评估。根据评估结果调整和优化策略,针对评估中发现的问题和不足,及时采取改进措施。 在策略效果评估过程中,会结合实际业务情况和安全需求,对评估结果进行综合分析和判断。会与局方的管理层和业务部门进行沟通和反馈,确保评估结果得到认可和应用。同时,会不断完善评估机制和方法,提高评估的准确性和可靠性。 技术层面建议 技术选型推荐 根据黄埔区工业和信息化局的需求和现状,推荐适合的网络安全技术。评估不同技术的优缺点和适用性,如防火墙、入侵检测系统、加密技术等,结合局方的网络架构、业务需求和预算,选择最适合的技术方案。提供技术选型的建议和依据,详细说明所选技术的特点、功能和优势。 在技术选型过程中,会充分考虑技术的先进性、可靠性和可扩展性,确保所选技术能够满足局方未来的发展需求。会与技术供应商进行沟通和协商,争取最优惠的价格和服务条款。同时,会为局方提供技术培训和支持,确保局方能够正确使用和维护所选技术。 实施建议指导 提供网络安全技术实施的建议和指导,制定实施计划和步骤,明确各阶段的任务和目标。协助进行技术系统的部署和调试,确保系统能够正常运行。在实施过程中,会关注技术的兼容性和稳定性,及时解决出现的问题。 同时,会为局方的技术人员提供培训和指导,提高其操作技能和维护水平。会建立技术支持团队,随时为局方提供技术咨询和服务。在实施完成后,会对系统进行验收和评估,确保系统达到预期的效果。 技术更新维护 提出网络安全技术的更新和维护建议,制定技术更新的计划和时间表,根据技术的发展趋势和局方的实际需求,及时对技术系统进行升级和更新。确保技术的先进性和可靠性,定期对技术系统进行检查和维护,及时发现和解决潜在的问题。 在技术更新维护过程中,会关注技术的兼容性和稳定性,避免因更新导致系统出现故障。会为局方提供技术培训和支持,帮助局方的技术人员掌握新的技术和操作方法。同时,会建立技术更新维护档案,记录技术更新的情况和效果。 管理层面建议 制度流程完善 完善黄埔区工业和信息化局的网络安全管理制度和流程,制定安全管理的标准和规范,明确各部门和岗位在网络安全管理中的职责和权限。确保制度流程的合理性和有效性,根据局方的实际情况和业务需求,不断优化和完善制度流程。 在制度流程完善过程中,会加强对员工的培训和教育,提高员工的安全意识和遵守制度的自觉性。会建立监督和考核机制,对制度流程的执行情况进行检查和评估,及时发现和纠正存在的问题。同时,会与局方的管理层和业务部门进行沟通和协作,确保制度流程能够得到有效实施。 人员培训教育 加强黄埔区工业和信息化局人员的安全意识培训和教育,制定培训计划和课程内容,包括网络安全法律法规、安全意识、安全技能等方面的培训。提高人员的安全意识和技能水平,通过培训和教育,使员工了解网络安全的重要性,掌握基本的安全防范知识和技能。 在人员培训教育过程中,会采用多种培训方式,如线上培训、线下培训、案例分析等,提高培训的效果和质量。会定期对员工进行安全意识考核和评估,及时发现和解决员工在安全意识和技能方面存在的问题。同时,会鼓励员工积极参与网络安全管理,形成全员参与的良好氛围。 管理机制建立 建立有效的网络安全管理机制,明确管理的职责和权限,确保管理的高效和协调。建立跨部门的网络安全管理团队,加强各部门之间的沟通和协作。制定网络安全管理的流程和规范,确保管理工作的标准化和规范化。 在管理机制建立过程中,会加强对网络安全事件的监测和预警,及时发现和处理安全隐患。会建立应急响应机制,在发生安全事件时能够迅速采取措施,减少损失。同时,会定期对管理机制进行评估和优化,确保其能够适应不断变化的网络安全环境。 安全能力提升实施路径 路径规划与设计 整体路径规划 制定黄埔区工业和信息化局网络安全能力提升的整体路径,分析现状和目标之间的差距,明确网络安全能力提升的方向和重点。结合局方的业务需求和发展战略,制定具有针对性和可操作性的路径规划。 在整体路径规划过程中,会充分考虑局方的资源和能力,合理安排提升的步骤和时间。会与局方的管理层和业务部门进行沟通和协商,确保路径规划能够得到认可和支持。同时,会定期对路径规划进行评估和调整,确保其能够适应不断变化的网络安全环境。 阶段目标设定 设定网络安全能力提升的阶段和目标,明确每个阶段的任务和成果。确保阶段目标的可衡量和可实现,将整体目标分解为具体的、可量化的阶段目标。例如,第一阶段目标可以是完成网络资产的梳理和评估,第二阶段目标可以是建立完善的安全管理制度和流程等。 在阶段目标设定过程中,会根据局方的实际情况和发展需求,合理确定每个阶段的时间和任务。会为每个阶段制定详细的工作计划和考核指标,确保阶段目标能够按时完成。同时,会定期对阶段目标的完成情况进行评估和总结,及时发现和解决存在的问题。 路径可行性评估 评估网络安全能力提升路径的可行性,分析实施的难度和成本,包括技术难度、人员培训成本、设备采购成本等。确定路径的可操作性和可持续性,根据评估结果,判断路径是否能够在规定的时间和预算内完成。 在路径可行性评估过程中,会充分考虑局方的实际情况和发展战略,提出合理的建议和改进措施。如果路径存在实施难度大或成本过高的问题,会与局方协商,调整路径内容或寻找替代方案。同时,会对路径的风险进行评估和分析,制定相应的风险应对策略。 资源配置与协调 资源需求分析 分析网络安全能力提升所需的资源,包括人员、资金和设备。确定资源的数量和质量要求,根据网络安全能力提升的目标和任务,计算所需的人员数量、资金投入和设备配置。制定资源需求计划,明确资源的获取方式和时间安排。 在资源需求分析过程中,会充分考虑局方的实际情况和发展战略,合理确定资源的需求规模。会与局方的管理层和财务部门进行沟通和协商,争取资源的支持和保障。同时,会定期对资源需求计划进行评估和调整,确保资源能够满足网络安全能力提升的需要。 资源配置方案 制定网络安全资源的配置方案,合理分配资源到各个阶段和任务。根据阶段目标和任务的重要性和优先级,确定资源的分配比例。确保资源的优化利用,提高资源的使用效率和效益。 在资源配置方案制定过程中,会充分考虑资源的兼容性和协同性,避免资源的浪费和重复配置。会建立资源管理机制,对资源的使用情况进行监控和评估,及时调整资源的分配方案。同时,会与局方的各部门进行沟通和协调,确保资源能够得到合理利用。 部门协调机制 建立各部门之间的资源协调机制,加强沟通和协作。明确各部门在资源配置和使用中的职责和权限,避免出现资源冲突和浪费。解决资源分配中的冲突和问题,通过协商和协调,确保资源能够合理分配到各个部门和项目中。 在部门协调机制建立过程中 网络安全检查服务实施 工控系统漏洞发现 漏洞扫描工具运用 我公司采用专业的漏洞扫描工具,对工控系统进行全面扫描,确保无扫描数量和次数限制。利用扫描工具检测系统中存在的已知漏洞,包括操作系统漏洞、应用程序漏洞等。借助工具的实时监测功能,及时发现新出现的漏洞。通过扫描工具对工控系统的端口、服务等进行检测,排查潜在的安全风险。 漏洞扫描工具 扫描项目 扫描方式 扫描目的 扫描频率 扫描工具 操作系统漏洞 自动扫描 发现已知漏洞 每周一次 XXX扫描工具 应用程序漏洞 自动扫描 发现已知漏洞 每周一次 XXX扫描工具 端口扫描 自动扫描 排查潜在风险 每天一次 XXX扫描工具 服务扫描 自动扫描 排查潜在风险 每天一次 XXX扫描工具 实时监测 实时监测 发现新漏洞 实时 XXX监测工具 人工漏洞排查 安排专业技术人员对工控系统进行人工检查,补充扫描工具可能遗漏的漏洞。技术人员深入分析系统的配置文件、代码等,查找可能存在的安全隐患。对系统的操作流程进行检查,评估是否存在因人为操作导致的漏洞。人工检查系统的日志文件,发现异常行为和潜在的漏洞迹象。 人工漏洞排查 专业技术人员具备丰富的经验和专业知识,能够对工控系统进行全面、细致的检查。在检查过程中,技术人员会严格按照相关标准和规范进行操作,确保检查结果的准确性和可靠性。同时,技术人员还会与系统管理人员进行沟通,了解系统的使用情况和操作习惯,以便更好地发现潜在的安全隐患。 对于发现的漏洞和安全隐患,技术人员会及时记录并进行分析,制定相应的解决方案和修复建议。在修复过程中,技术人员会严格按照相关标准和规范进行操作,确保修复结果的质量和可靠性。同时,技术人员还会对修复情况进行跟踪和评估,确保漏洞和安全隐患得到彻底解决。 人工漏洞排查是工控系统安全保障的重要环节,能够有效地发现和解决潜在的安全隐患,提高系统的安全性和可靠性。我公司将严格按照相关标准和规范进行操作,确保人工漏洞排查工作的质量和效果。 漏洞报告生成 将扫描和排查发现的漏洞进行整理,生成详细的漏洞报告。报告中明确漏洞的位置、类型、危害程度等信息。为每个漏洞提供相应的解决方案和修复建议。定期更新漏洞报告,跟踪漏洞的修复情况。 漏洞编号 漏洞位置 漏洞类型 危害程度 解决方案 修复建议 修复情况 001 操作系统 缓冲区溢出 高 安装补丁 及时安装最新补丁 已修复 002 应用程序 SQL注入 中 更新程序 更新到最新版本 未修复 003...
广州市黄埔区工业和信息化局网络安全服务项目投标方案.docx
下载提示

1.本文档仅提供部分内容试读;

2.支付并下载文件,享受无限制查看;

3.本网站所提供的标准文本仅供个人学习、研究之用,未经授权,严禁复制、发行、汇编、翻译或网络传播等,侵权必究;

4.左侧添加客服微信获取帮助;

5.本文为word版本,可以直接复制编辑使用。


这个人很懒,什么都没留下
未认证用户 查看用户
该文档于 上传
推荐文档
×
精品标书制作
百人专家团队
擅长领域:
工程标 服务标 采购标
16852
已服务主
2892
中标量
1765
平台标师
扫码添加客服
客服二维码
咨询热线:192 3288 5147
公众号
微信客服
客服