文库 服务类投标方案 配送服务

阳春市看守所代购点配送服务项目.docx

DOCX   739页   下载78   2025-07-23   浏览185   收藏83   点赞728   评分-   435489字   158.00

AI慧写标书

十分钟千页标书高效生成

温馨提示:当前文档最多只能预览 15 页,若文档总页数超出了 15 页,请下载原文档以浏览全部内容。
阳春市看守所代购点配送服务项目.docx 第1页
阳春市看守所代购点配送服务项目.docx 第2页
阳春市看守所代购点配送服务项目.docx 第3页
阳春市看守所代购点配送服务项目.docx 第4页
阳春市看守所代购点配送服务项目.docx 第5页
阳春市看守所代购点配送服务项目.docx 第6页
阳春市看守所代购点配送服务项目.docx 第7页
阳春市看守所代购点配送服务项目.docx 第8页
阳春市看守所代购点配送服务项目.docx 第9页
阳春市看守所代购点配送服务项目.docx 第10页
阳春市看守所代购点配送服务项目.docx 第11页
阳春市看守所代购点配送服务项目.docx 第12页
阳春市看守所代购点配送服务项目.docx 第13页
阳春市看守所代购点配送服务项目.docx 第14页
阳春市看守所代购点配送服务项目.docx 第15页
剩余724页未读, 下载浏览全部

开通会员, 优惠多多

6重权益等你来

首次半价下载
折扣特惠
上传高收益
特权文档
AI慧写优惠
专属客服
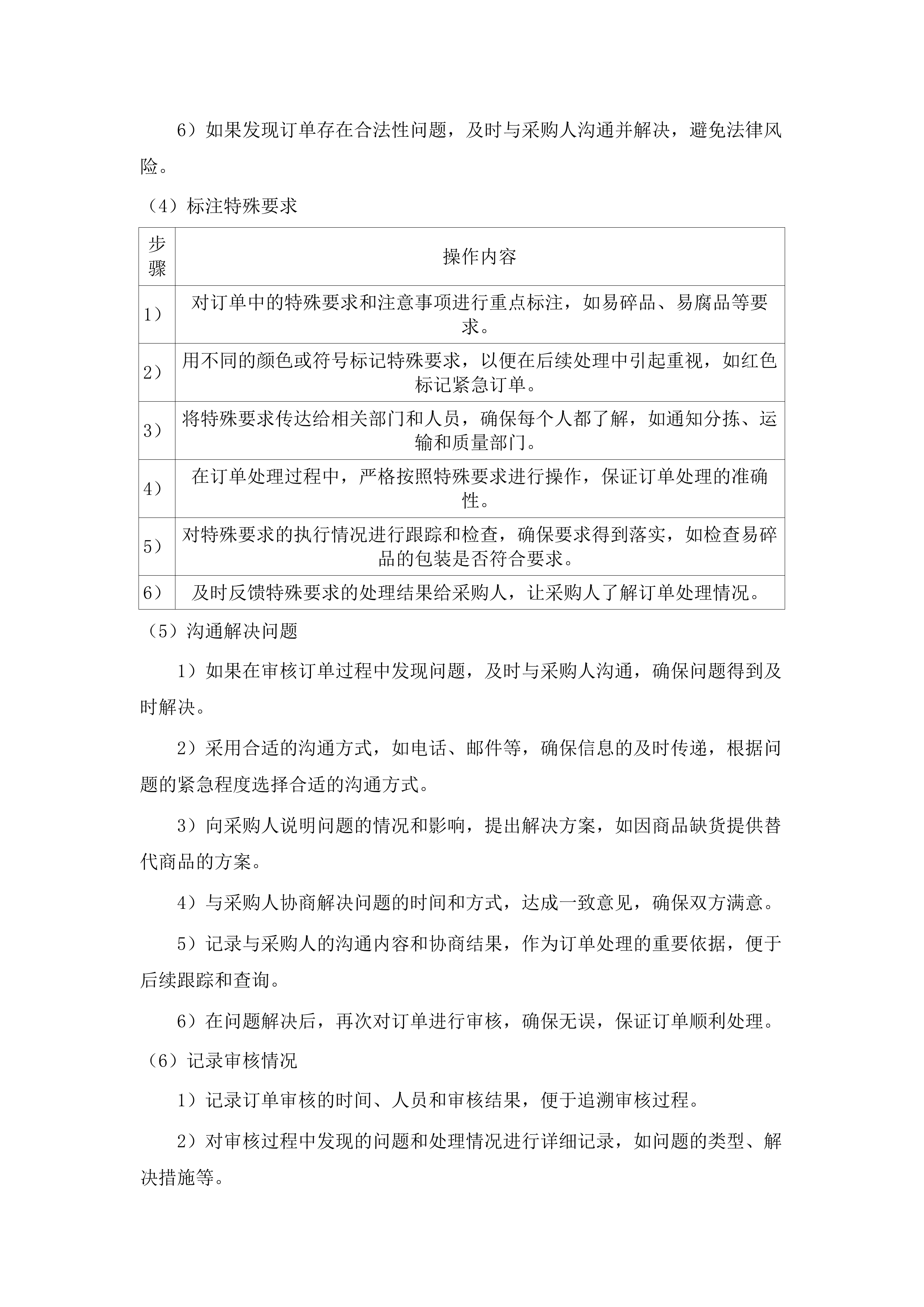
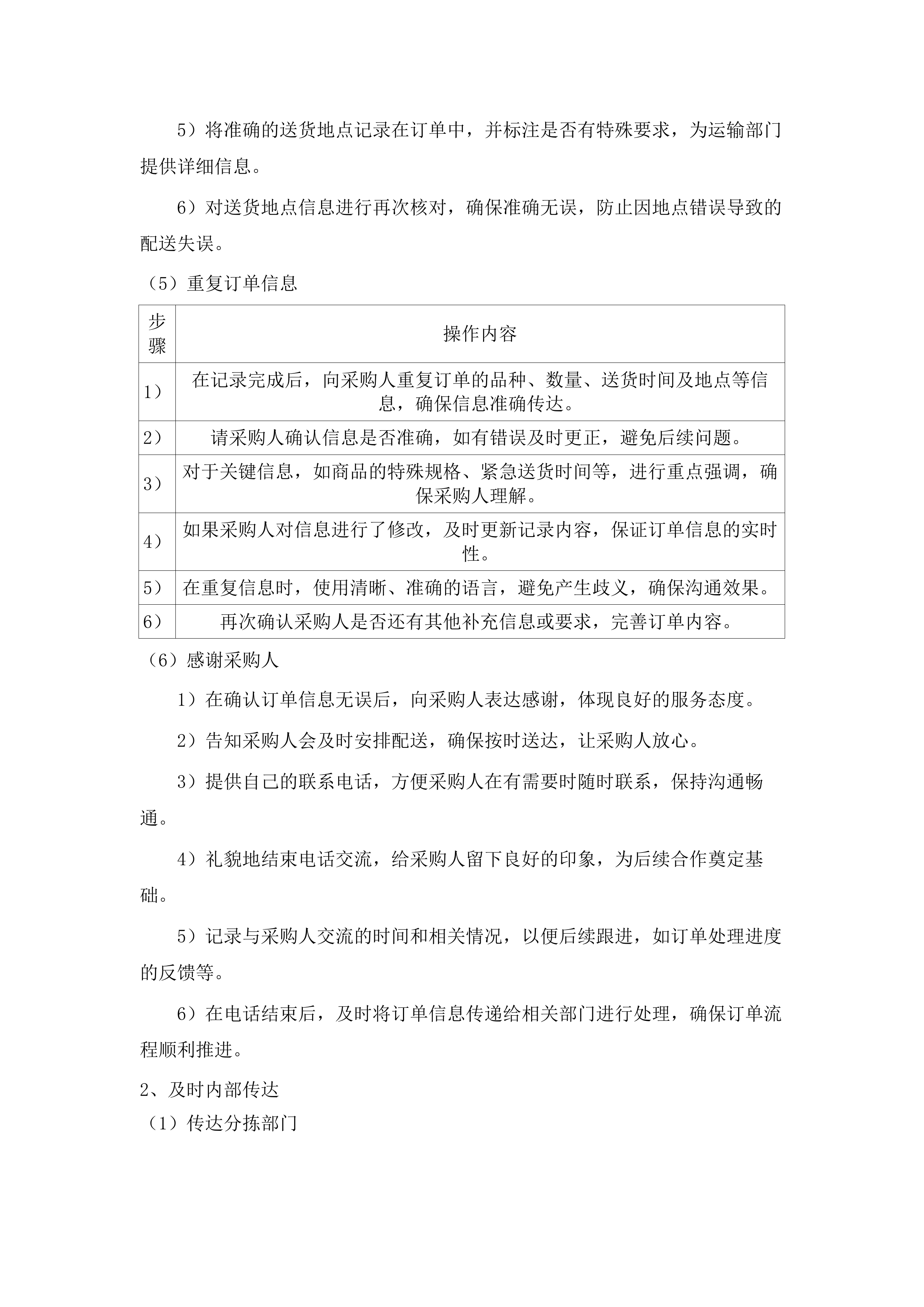
阳春市看守所代购点配送服务项目 第一章 配送方案 5 第一节 明确配送流程 5 一、 接收订单通知 5 二、 核对订单信息 21 三、 安排配送人员车辆 31 四、 产品打包归类 41 五、 按时送达指定地点 53 六、 采购人验收签字 60 第二节 确保安全配送 79 一、 运输工具清洁消毒 79 二、 固定配送人员审核 92 三、 采取防护措施 101 四、 人员服务态度要求 112 五、 承担食品安全责任 123 第三节 执行产品打包归类 140 一、 包装要求 140 二、 商品分类打包 160 三、 保质期要求 183 第二章 退换货方案 197 第一节 建立退换货流程 197 一、 客户提出退换货申请 197 二、 退换货信息核实 203 三、 商品回收处理 213 四、 商品质量检测 224 五、 处理意见反馈 238 六、 重新配送或退款 250 第二节 承诺退换货响应时效 260 一、 2小时内响应通知 260 二、 48小时完成处理 264 三、 质量问题优先处理 275 第三节 优化退换货周期 290 一、 3工作日完成处理 290 二、 建立应急处理机制 298 第四节 记录与反馈退换货信息 312 一、 详细记录操作信息 312 二、 采购人签字确认 319 三、 定期汇总分析数据 325 四、 持续优化服务质量 334 第五节 配置退换货服务人员 342 一、 安排专人负责服务 342 二、 服务人员规范要求 353 三、 不满意人员更换 366 第六节 建立退换货保障机制 383 一、 成立专项服务小组 383 二、 不影响整体配送服务 399 三、 分析原因改进问题 406 第三章 产品质量保证方案 419 第一节 明确质量目标 419 一、 商品符合国家行业标准 419 二、 杜绝商品安全隐患 436 第二节 建立质量控制机制 447 一、 采购源头质量把控 447 二、 商品入库抽检机制 459 三、 配送过程环境控制 470 四、 采购人验收签字确认 489 第三节 完善质量管理措施 497 一、 配备专职质量管理人员 498 二、 制定商品质量标准清单 508 三、 配送人员质量意识培训 526 四、 质量问题快速响应机制 537 第四节 落实质量保障制度 543 一、 商品采购准入制度 543 二、 商品出入库登记制度 562 三、 质量问题责任追溯制度 572 四、 质量事故应急处理制度 586 第四章 售后服务方案 597 第一节 建立售后服务体系 597 一、 完善服务组织架构 597 二、 制定服务流程图 607 三、 建立客户反馈机制 624 第二节 保障服务能力 636 一、 配备专业服务人员 636 二、 制定服务标准承诺 647 第三节 构建应急响应机制 665 一、 建立应急响应机制 665 二、 组织应急演练活动 677 三、 优化应急处理流程 688 第四节 制定服务阶段计划 701 一、 服务前期对接需求 701 二、 服务中期执行计划 718 三、 服务后期总结优化 728 配送方案 明确配送流程 接收订单通知 接收电话订单通知 迅速记录信息 确认品种信息 1)仔细核对采购人提及的商品名称,与采购货物信息中的方便面、榨菜、麦片等商品名称逐一比对,确保完全一致。 2)明确每种商品的具体规格和要求,如方便面≥93克/每包、24包/箱,榨菜≥70克/包等,避免出现混淆。 3)对于有特殊要求的商品,如特定的口味、包装等,进行详细记录,像南乳味花生、纸盒包装的饮料等。 4)与采购人确认商品的品牌或产地等信息,保证订单的准确性,若商品有相关要求,需明确记录。 5)如果对商品信息有疑问,及时向采购人询问,例如对商品的某个规格不明确时,立即沟通确保信息清晰。 6)将确认后的商品信息准确记录在订单记录中,为后续的分拣、配送等环节提供准确依据。 核对数量信息 1)认真记录采购人要求的每种商品的数量,避免出现数字错误,比如方便面的箱数、榨菜的包数等。 2)对于数量较大或有特殊计数方式的商品,如散装饼干每袋3斤,进行重点确认,确保无误。 3)与采购人确认数量是否为最终确定的数量,有无可能的变动,若有变动及时记录。 4)如果数量需要拆分或组合,与采购人协商并记录明确的方案,例如某些商品需要分批配送的情况。 5)在记录数量时,使用统一的计量单位,如箱、包、斤等,确保数据的一致性。 6)对数量信息进行再次核对,确保准确无误,防止因数量错误导致的配送问题。 明确送货时间 1)询问采购人期望的送货时间,并记录具体的日期和时间段,留意采购人是否指定工作日、节假日等特殊时间。 2)确认是否有特殊的送货时间要求,如紧急订单要求在特定短时间内送达等情况。 3)如果采购人要求在特定时间送达,评估自身的配送能力并及时反馈,若无法满足需与采购人协商调整。 4)与采购人协商如果遇到不可抗力因素导致送货时间变更的处理方式,明确双方责任和后续安排。 5)将最终确定的送货时间准确记录在订单中,并标注是否为紧急订单,方便后续调度。 6)在记录送货时间后,再次与采购人确认,确保双方理解一致,避免因时间误解造成的延误。 确定送货地点 1)详细询问采购人指定的送货地点,包括具体的地址和楼层等信息,确保配送人员能够准确到达。 2)确认该地点是否容易到达,有无特殊的交通限制或进入条件,如某些区域可能限制车辆通行时间等。 3)如果送货地点较为偏远或特殊,提前了解周边的环境和情况,以便做好应对准备。 4)与采购人确认是否需要特殊的送货方式或设备,如电梯运输、特殊车辆等。 5)将准确的送货地点记录在订单中,并标注是否有特殊要求,为运输部门提供详细信息。 6)对送货地点信息进行再次核对,确保准确无误,防止因地点错误导致的配送失误。 重复订单信息 步骤 操作内容 1) 在记录完成后,向采购人重复订单的品种、数量、送货时间及地点等信息,确保信息准确传达。 2) 请采购人确认信息是否准确,如有错误及时更正,避免后续问题。 3) 对于关键信息,如商品的特殊规格、紧急送货时间等,进行重点强调,确保采购人理解。 4) 如果采购人对信息进行了修改,及时更新记录内容,保证订单信息的实时性。 5) 在重复信息时,使用清晰、准确的语言,避免产生歧义,确保沟通效果。 6) 再次确认采购人是否还有其他补充信息或要求,完善订单内容。 感谢采购人 1)在确认订单信息无误后,向采购人表达感谢,体现良好的服务态度。 2)告知采购人会及时安排配送,确保按时送达,让采购人放心。 3)提供自己的联系电话,方便采购人在有需要时随时联系,保持沟通畅通。 4)礼貌地结束电话交流,给采购人留下良好的印象,为后续合作奠定基础。 5)记录与采购人交流的时间和相关情况,以便后续跟进,如订单处理进度的反馈等。 6)在电话结束后,及时将订单信息传递给相关部门进行处理,确保订单流程顺利推进。 及时内部传达 传达分拣部门 1)将订单的详细品种和数量信息准确传达给分拣部门,如方便面多少箱、榨菜多少包等,确保分拣工作准确开展。 2)说明货物的特殊要求和注意事项,如易碎品(如玻璃瓶装的物品)、易腐品(如新鲜水果)等,提醒分拣人员小心处理。 3)与分拣部门确认分拣的时间安排,根据送货时间合理规划,确保能够按时完成分拣工作。 4)提供订单的优先级信息,如紧急订单优先处理,以便分拣部门合理安排工作顺序。 5)及时解答分拣部门对订单信息的疑问,确保信息的清晰和准确,避免因信息误解导致的分拣错误。 6)跟进分拣部门的工作进度,定期沟通了解情况,确保分拣工作顺利进行,若出现问题及时协调解决。 告知运输部门 1)将订单的送货时间和地点信息准确告知运输部门,让运输人员清楚配送任务的时间和目的地。 2)说明运输过程中的特殊要求,如货物的固定方式(防止货物在运输中损坏)、运输速度(紧急订单可能需要快速送达)等。 3)与运输部门确认运输车辆的安排和出发时间,根据货物数量和送货时间合理调配车辆,确保按时送货。 4)提供订单的紧急程度信息,以便运输部门合理安排运输路线,如避开交通拥堵路段。 5)及时解答运输部门对订单信息的疑问,确保信息的清晰和准确,避免运输过程中出现错误。 6)跟进运输部门的工作进度,了解车辆的行驶情况和预计到达时间,确保运输过程顺利进行,若遇到问题及时协调解决。 同步质量部门 1)将订单信息同步给质量控制部门,包括品种、数量等,让质量部门明确检查的范围和重点。 2)说明质量控制的重点和要求,如货物的保质期(确保商品在有效期内)、包装(包装应完好无破损)等。 3)与质量控制部门确认质量检查的时间安排,根据订单处理流程合理安排检查时间,确保货物质量符合要求。 4)提供订单的特殊质量要求信息,如特定的检测标准等,让质量部门严格按照要求进行检查。 5)及时解答质量控制部门对订单信息的疑问,确保信息的清晰和准确,避免质量检查出现偏差。 6)跟进质量控制部门的工作进度,了解检查结果,确保质量检查工作顺利进行,若发现质量问题及时处理。 明确职责要求 1)在传达订单信息时,明确各部门的具体职责和工作要求,如分拣部门负责准确分拣货物,运输部门负责按时安全送达等。 2)强调各部门之间的协作和配合,确保整个配送流程的顺畅,如分拣完成后及时通知运输部门取货。 3)说明每个部门的工作时间节点和交付成果,以便进行有效的监督和管理,如分拣部门在规定时间内完成分拣任务。 4)对各部门的工作质量和效率提出明确的要求,确保订单能够按时、准确地完成,如运输部门按时送达的准确率要求。 5)及时解答各部门对职责和要求的疑问,确保理解一致,避免因职责不清导致的工作混乱。 6)建立有效的沟通机制,以便各部门在工作过程中能够及时交流和解决问题,如定期召开协调会议。 记录传达情况 1)记录订单信息传达的时间、方式和接收部门,如通过电话、邮件等方式传达给分拣、运输、质量部门的具体时间。 2)记录各部门对订单信息的反馈和疑问,以便及时处理,如分拣部门对货物规格的疑问等。 3)跟踪各部门对订单信息的执行情况,确保信息得到有效落实,如检查运输部门是否按照要求安排车辆。 4)对传达过程中出现的问题和解决方案进行记录,以便总结经验教训,如信息传达错误时的纠正措施。 5)将记录信息进行整理和归档,作为后续工作的参考,如类似订单的处理可以借鉴经验。 6)定期对订单信息传达情况进行检查和评估,不断优化传达流程,提高工作效率和准确性。 跟进工作进度 1)在传达订单信息后,及时跟进各部门的工作进度,确保订单处理流程按计划进行。 2)与分拣部门保持沟通,了解货物分拣的完成情况,如已分拣货物的品种和数量。 3)与运输部门联系,掌握运输车辆的出发时间和预计到达时间,以便及时反馈给采购人。 4)询问质量控制部门货物质量检查的结果,确保符合要求,如发现质量问题及时处理。 5)及时解决各部门在工作过程中遇到的问题,确保工作顺利进行,如协调解决车辆调配问题。 6)对工作进度进行实时监控,发现问题及时调整和协调,保证订单按时完成交付。 启动应急机制 评估应急情况 1)迅速对遇到的特殊情况或紧急订单进行评估,如货物短缺、运输故障等情况的严重程度。 2)分析情况的严重程度,判断对订单交付的影响程度,如部分货物短缺是否会导致订单延迟交付。 3)确定应急情况的类型,如货物短缺、运输故障等,以便采取针对性的应对措施。 4)评估应急情况可能带来的风险和损失,如因运输故障导致的货物损坏、交付延迟的赔偿等。 5)根据评估结果,制定相应的应对策略和优先级,如优先解决影响订单交付的关键问题。 6)及时将评估情况和应对策略传达给相关部门,确保各部门协同工作应对危机。 增加资源投入 1)根据应急情况的需要,增加分拣和运输的人力和物力资源,以提高处理效率。 2)调配额外的分拣人员,加快货物分拣的速度,确保订单尽快处理。 3)安排更多的运输车辆,确保货物能够及时送达,避免因车辆不足导致的延误。 4)增加质量控制人员,加强对货物质量的检查,保证货物质量符合要求。 5)提供必要的设备和工具,提高工作效率,如分拣设备、运输车辆的维护工具等。 6)与相关部门协调,确保资源的合理分配和有效利用,避免资源浪费。 沟通供应商 1)立即与供应商取得联系,说明应急情况和订单需求,争取供应商的支持。 2)请求供应商优先供应货物,确保订单的及时完成,强调订单的紧急性。 3)协商货物的供应时间和方式,争取最快的交货速度,如加急配送等方式。 4)了解供应商的库存情况和生产能力,评估供应的可行性,判断是否能够满足订单需求。 5)与供应商签订紧急供应协议,明确双方的权利和义务,保障双方利益。 6)及时跟进供应商的供货进度,确保货物按时到达,如定期询问货物的发货和运输情况。 调整运输安排 1)根据应急情况,调整运输路线和时间安排,以确保货物按时送达。 2)优先选择交通顺畅的路线,减少运输时间,如避开高峰时段和拥堵路段。 3)安排专人负责运输调度,确保车辆的合理分配,提高运输效率。 4)调整运输时间,避开交通高峰期,提高运输效率,如提前或推迟车辆出发时间。 5)与运输司机保持密切沟通,及时了解运输情况,如车辆行驶位置和遇到的问题。 6)制定应急预案,应对可能出现的运输故障,如备用车辆的调配。 反馈处理进展 步骤 操作内容 1) 及时向采购人反馈应急情况的处理进展,让采购人了解订单处理情况。 2) 说明采取的应对措施和预计的交付时间,争取采购人的理解。 3) 与采购人保持沟通,解答其疑问和关注的问题,增强采购人的信任。 4) 争取采购人的理解和支持,避免因应急情况引起的不满,维护良好的合作关系。 5) 记录与采购人的沟通情况,作为后续服务的参考,如采购人的特殊要求等。 6) 根据采购人的反馈,及时调整处理策略,确保满足采购人的需求。 总结应急经验 1)在应急情况处理完毕后,对整个过程进行总结,分析处理过程中的优点和不足。 2)分析应急机制的有效性和存在的问题,如应对措施是否及时、资源调配是否合理等。 3)总结应对措施的优缺点,为今后的应急处理提供参考,如某些措施在本次应急中效果良好可继续采用。 4)对相关部门和人员的表现进行评估,表彰优秀,提出改进建议,激励员工提高应急处理能力。 5)修订应急机制和预案,提高应对能力,根据总结经验完善应急预案。 6)将总结经验分享给全体员工,提高应急意识和处理能力,让员工在今后遇到类似情况能够迅速应对。 接收书面订单通知 仔细审核订单 检查格式内容 1)检查书面订单的格式是否符合要求,包括字体、排版等,确保订单整体规范。 仔细审核订单 2)确认订单的内容是否完整,是否包含必要的信息,如商品名称、规格、数量、送货时间和地点等。 3)查看订单的编号、日期等基本信息是否准确,避免因信息错误导致的订单处理问题。 4)检查订单中的条款和条件是否清晰明确,如付款方式、退换货政策等。 5)对订单中的空白处或模糊内容进行核实,与采购人沟通确认准确信息。 6)确保订单的格式和内容符合内部管理的要求,便于后续的订单处理和跟踪。 核对关键信息 1)仔细核对订单的品种和规格,与采购货物信息进行比对,如方便面的规格是否为≥93克/每包、24包/箱等。 2)确认订单的数量是否准确,避免出现错误或歧义,防止因数量错误导致的库存管理和配送问题。 3)检查订单的送货时间是否合理,是否与自身的配送能力相匹配,如能否在规定时间内完成订单交付。 4)核实订单的送货地点是否详细、准确,有无遗漏或错误,确保配送人员能够准确找到送货地点。 5)对订单中的特殊要求进行再次确认,确保理解无误,如商品的特殊包装要求等。 6)如果发现关键信息存在问题,及时与采购人沟通并更正,保证订单信息的准确性。 审查合法性 1)审查订单是否符合相关法律法规的要求,如消费者权益保护法等。 2)确认订单是否与双方签订的合同条款一致,确保合同的有效执行。 3)检查订单的签字和盖章是否齐全、有效,保证订单的法律效力。 4)核实订单的来源是否合法,是否为采购人的真实意愿,防止虚假订单。 5)对订单中的保密条款和知识产权条款进行审查,保护双方的合法权益。 6)如果发现订单存在合法性问题,及时与采购人沟通并解决,避免法律风险。 标注特殊要求 步骤 操作内容 1) 对订单中的特殊要求和注意事项进行重点标注,如易碎品、易腐品等要求。 2) 用不同的颜色或符号标记特殊要求,以便在后续处理中引起重视,如红色标记紧急订单。 3) 将特殊要求传达给相关部门和人员,确保每个人都了解,如通知分拣、运输和质量部门。 4) 在订单处理过程中,严格按照特殊要求进行操作,保证订单处理的准确性。 5) 对特殊要求的执行情况进行跟踪和检查,确保要求得到落实,如检查易碎品的包装是否符合要求。 6) 及时反馈特殊要求的处理结果给采购人,让采购人了解订单处理情况。 沟通解决问题 1)如果在审核订单过程中发现问题,及时与采购人沟通,确保问题得到及时解决。 2)采用合适的沟通方式,如电话、邮件等,确保信息的及时传递,根据问题的紧急程度选择合适的沟通方式。 3)向采购人说明问题的情况和影响,提出解决方案,如因商品缺货提供替代商品的方案。 4)与采购人协商解决问题的时间和方式,达成一致意见,确保双方满意。 5)记录与采购人的沟通内容和协商结果,作为订单处理的重要依据,便于后续跟踪和查询。 6)在问题解决后,再次对订单进行审核,确保无误,保证订单顺利处理。 记录审核情况 1)记录订单审核的时间、人员和审核结果,便于追溯审核过程。 2)对审核过程中发现的问题和处理情况进行详细记录,如问题的类型、解决措施等。 3)将审核记录作为订单处理的重要依据,为后续的分拣、运输等环节提供参考。 4)定期对审核记录进行整理和分析,总结经验教训,如常见问题的类型和解决方法。 5)根据审核记录,对订单审核流程进行优化和改进,提高审核效率和准确性。 6)确保审核记录的安全和保密,保护订单信息和客户隐私。 及时录入系统 规范录入操作 1)按照内部规定的操作流程进行订单信息录入,确保录入的准确性和一致性。 2)使用统一的模板和格式,确保信息的一致性,便于系统管理和查询。 3)在录入过程中,保持专注,避免出现输入错误,如数字输入错误、商品名称拼写错误等。 4)对录入的信息进行初步检查,确保格式正确,如日期、数量等格式的正确性。 5)如果遇到不确定的信息,及时与相关人员沟通确认,如对商品规格不明确时与采购人或分拣部门沟通。 6)定期对录入人员进行培训,提高操作技能和准确性,保证订单信息录入的质量。 录入关键信息 1)准确录入订单的品种和规格信息,与审核后的订单一致,确保系统中的信息准确。 2)录入订单的数量,确保数据的准确性,防止因数量错误导致的库存管理问题。 3)输入订单的送货时间,包括具体的日期和时间段,便于后续的运输调度。 4)填写订单的送货地点,包括详细的地址和楼层等信息,确保配送人员能够准确找到送货地点。 5)录入订单的特殊要求和注意事项,确保不遗漏,如商品的特殊包装要求等。 6)对录入的关键信息进行再次核对,避免出现错误,保证订单信息的准确性。 关联相关信息 1)将录入的订单信息与采购人的相关信息进行关联,如采购人的联系方式、历史订单记录等。 2)关联订单对应的合同信息,确保合同条款的执行,如付款方式、交货期限等。 3)将订单与库存信息进行关联,以便及时掌握货物的库存情况,避免因缺货导致的订单延迟交付。 4)关联订单的历史记录,方便查询和分析,如分析采购人的购买习惯和偏好。 5)如果订单有特殊的关联要求,按照规定进行操作,如与特定项目的关联。 6)对关联的信息进行检查,确保关联的准确性,保证信息的一致性和完整性。 再次核对信息 步骤 操作内容 1) 在录入完成后,对录入的信息进行再次核对,确保信息准确无误。 2) 与审核后的订单进行比对,确保信息一致,防止录入错误。 3) 检查录入的信息是否完整、准确,有无遗漏或错误,如检查商品规格、数量等信息。 4) 对关键信息进行重点核对,如品种、数量、送货时间等,保证订单处理的准确性。 5) 如果发现录入错误,及时进行更正,避免因错误信息导致的后续问题。 6) 将核对结果记录下来,作为质量控制的依据,便于后续的查询和追溯。 更新订单状态 1)在录入和核对信息无误后,及时更新系统中的订单状态,反映订单的处理进度。 2)将订单状态标记为“已接收”或“处理中”,让相关人员了解订单的当前状态。 3)根据订单的实际情况,设置相应的状态变化规则,如订单完成后标记为“已交付”。 4)及时通知相关部门和人员订单状态的更新,确保各部门协同工作。 5)对订单状态的更新情况进行跟踪和监控,保证订单状态的准确性和及时性。 6)确保订单状态的更新准确、及时,方便后续的管理和查询,如查询已处理订单和未处理订单。 备份订单信息 1)在录入订单信息后,及时进行备份,防止数据丢失。 2)采用安全、可靠的备份方式,确保数据的安全性,如使用云存储或外部硬盘备份。 3)定期对备份数据进行检查和维护,确保数据的可用性,如检查备份文件是否完整。 4)将备份数据存储在不同的位置,防止数据丢失,如同时在本地和云端备份。 5)建立备份数据的恢复机制,以便在需要时能够快速恢复数据,如制定数据恢复预案。 6)对备份数据的管理情况进行记录和跟踪,如备份时间、备份方式等,便于后续的查询和管理。 通知相关部门 通知分拣部门 1)向分拣部门传达订单的详细品种和数量信息,如方便面多少箱、榨菜多少包等,让分拣人员明确任务。 2)说明货物的特殊要求和注意事项,如易碎品、易腐品等,提醒分拣人员小心处理。 3)与分拣部门确认分拣的时间安排,根据送货时间合理规划,确保能够按时完成分拣工作。 4)提供订单的优先级信息,如紧急订单优先处理,以便分拣部门合理安排工作顺序。 5)及时解答分拣部门对订单信息的疑问,确保信息的清晰和准确,避免因信息误解导致的分拣错误。 6)跟进分拣部门的工作进度,定期沟通了解情况,确保分拣工作顺利进行,若出现问题及时协调解决。 告知运输部门 1)将订单的送货时间和地点信息准确告知运输部门,让运输人员清楚配送任务的时间和目的地。 2)说明运输过程中的特殊要求,如货物的固定方式、运输速度等,确保货物安全运输。 3)与运输部门确认运输车辆的安排和出发时间,根据货物数量和送货时间合理调配车辆,确保按时送货。 4)提供订单的紧急程度信息,以便运输部门合理安排运输路线,如避开交通拥堵路段。 5)及时解答运输部门对订单信息的疑问,确保信息的清晰和准确,避免运输过程中出现错误。 6)跟进运输部门的工作进度,了解车辆的行驶情况和预计到达时间,确保运输过程顺利进行,若遇到问题及时协调解决。 同步质量部门 1)将订单信息同步给质量控制部门,包括品种、数量等,让质量部门明确检查的范围和重点。 2)说明质量控制的重点和要求,如货物的保质期、包装等,确保货物质量符合标准。 3)与质量控制部门确认质量检查的时间安排,根据订单处理流程合理安排检查时间,确保货物质量符合要求。 4)提供订单的特殊质量要求信息,如特定的检测标准等,让质量部门严格按照要求进行检查。 5)及时解答质量控制部门对订单信息的疑问,确保信息的清晰和准确,避免质量检查出现偏差。 6)跟进质量控制部门的工作进度,了解检查结果,确保质量检查工作顺利进行,若发现质量问题及时处理。 明确职责要求 1)在通知各部门时,明确各部门的具体职责和工作要求,如分拣部门负责准确分拣货物,运输部门负责按时安全送达等。 2)强调各部门之间的协作和配合,确保整个配送流程的顺畅,如分拣完成后及时通知运输部门取货。 3)说明每个部门的工作时间节点和交付成果,以便进行有效的监督和管理,如分拣部门在规定时间内完成分拣任务。 4)对各部门的工作质量和效率提出明确的要求,确保订单能够按时、准确地完成,如运输部门按时送达的准确率要求。 5)及时解答各部门对职责和要求的疑问,确保理解一致,避免因职责不清导致的工作混乱。 6)建立有效的沟通机制,以便各部门在工作过程中能够及时交流和解决问题,如定期召开协调会议。 记录通知情况 1)记录订单信息通知的时间、方式和接收部门,如通过电话、邮件等方式传达给分拣、运输、质量部门的具体时间。 2)记录各部门对订单信息的反馈和疑问,以便及时处理,如分拣部门对货物规格的疑问等。 3)跟踪各部门对订单信息的执行情况,确保信息得到有效落实,如检查运输部门是否按照要求安排车辆。 4)对通知过程中出现的问题和解决方案进行记录,以便总结经验教训,如信息传达错误时的纠正措施。 5)将记录信息进行整理和归档,作为后续工作的参考,如类似订单的处理可以借鉴经验。 6)定期对订单信息通知情况进行检查和评估,不断优化通知流程,提高工作效率和准确性。 跟进工作进度 1)在通知各部门后,及时跟进各部门的工作进度,确保订单处理流程按计划进行。 2)与分拣部门保持沟通,了解货物分拣的完成情况,如已分拣货物的品种和数量。 3)与运输部门联系,掌握运输车辆的出发时间和预计到达时间,以便及时反馈给采购人。 4)询问质量控制部门货物质量检查的结果,确保符合要求,如发现质量问题及时处理。 5)及时解决各部门在工作过程中遇到的问题,确保工作顺利进行,如协调解决车辆调配问题。 6)对工作进度进行实时监控,发现问题及时调整和协调,保证订单按时完成交付。 核对订单信息 核对订单品种 订单品种确认 明确商品范围 依据采购人提供的订单,严格明确所涉及商品是否处于采购需求规定的范围之内。本项目采购需求包含方便面、榨菜、麦片等众多品类商品,需精准核对。同时,细致检查商品的具体描述是否与订单一致,例如方便面需满足方便食品的属性,加入沸开水冲泡即可食用,且规格要≥93克/每包,24包/箱。此外,确认商品的来源是否符合要求,货物来源应当是受到地方政府部门监管的流通市场或具有相关资质的厂家生产,确保商品来源清晰、可靠。还要核实商品是否存在特殊要求,如某些商品的包装、使用方式等是否与规定相符,保证每一个细节都符合标准。 排查异常品种 仔细查看订单中是否存在不在采购清单内的品种,若有此类情况,需及时与采购人进行沟通确认,避免出现供应错误。同时,检查商品是否存在质量问题的描述,对于有质量隐患的品种进行标记,以便后续重点关注和处理。确认是否有商品的规格与要求不符,如规格过小或过大等情况,若发现不符需进一步核实和解决。此外,排查是否有商品的名称表述模糊或存在歧义,及时澄清,确保订单信息的准确性和清晰度。 记录品种信息 将核对无误的订单品种信息详细记录下来,涵盖商品名称、规格、描述等关键信息。建立品种信息档案,方便后续查询和追溯,为订单管理提供有力支持。对有特殊要求的品种进行特殊标记,以便在配送过程中重点关注,确保特殊要求得到满足。将品种信息与库存信息进行比对,确保有足够的库存供应,避免因库存不足而影响订单交付。 更新品种数据 根据核对结果,及时更新库存系统中的品种数据,确保数据的准确性,为库存管理和订单处理提供可靠依据。若有品种的信息发生变更,及时修改相关的记录和文档,保证信息的一致性和完整性。将更新后的品种数据同步给相关部门和人员,如采购部门、仓库管理部门等,使各部门能够及时掌握最新信息,协同工作。定期对品种数据进行备份,防止数据丢失,保障数据的安全性和可用性。 品种合规审核 符合质量标准 确认订单中的商品是否符合国家强制标准或行业标准,如食品的卫生标准、日用品的质量标准等,确保所提供的商品质量可靠。检查商品是否有质量检测报告或相关认证,为商品质量提供有力证明。对于有保质期要求的商品,核实其剩余保质期是否符合规定,即不得少于原有保质期的三分之二,保证商品在有效期内使用。查看商品的包装是否符合要求,如包装应完好无破漏,无腐败霉变或变形等,防止商品在运输和储存过程中受到损坏。 满足供应条件 确认商品的供应商是否具有合法的供应资质,与供应商的供应关系是否固定且合法,确保供应链的稳定性和可靠性。检查商品的供应链是否明确,货物的来源是否清晰可查,便于追溯和管理。核实供应商的生产能力和供应稳定性,确保能够按时、按量供应商品,满足订单需求。查看供应商是否有良好的信誉和口碑,是否有过质量问题或不良记录,选择优质的供应商合作。 遵循包装规范 检查项目 检查内容 包装材料 检查商品的包装材料是否符合要求,不得使用金属、玻璃或尖锐容器,包装材料应清洁、干燥、牢固、无异味。 包装标识 确认商品的包装标识是否清晰,包括商品名称、规格、数量、售价、总金额等信息。 包装保护 查看商品的包装是否能够有效保护商品,防止在运输过程中受到损坏。 特殊包装 对于易腐、易碎品,检查其是否单独包装,并采取了相应的防护措施。 严格遵循包装规范,确保商品在运输和储存过程中不受损坏,保障商品的质量和安全。 符合环保要求 确认商品的包装是否符合环保要求,如是否可回收、可降解等,积极响应环保政策。检查商品的生产过程是否符合环保标准,是否存在环境污染等问题,推动绿色生产。查看商品是否使用了环保材料,如食品的包装是否采用了可食用的材料等,减少对环境的影响。核实商品的运输过程是否采取了环保措施,如是否使用了清洁能源的运输工具等,降低碳排放。 品种信息沟通 与采购人沟通 若在核对订单品种过程中发现问题,及时与采购人沟通,说明情况并提供解决方案,确保问题得到及时解决。对于采购人提出的特殊要求或疑问,及时进行解答和处理,满足采购人的需求。定期向采购人反馈订单品种的核对情况,包括已核对的品种数量、存在问题的品种等,保持信息的透明度。根据采购人的意见和建议,对订单品种进行调整和优化,提高服务质量。 与供应商沟通 当发现商品的品种、规格、质量等方面存在问题时,及时与供应商沟通,要求其进行整改或更换,保证商品质量。与供应商协商解决供应过程中出现的问题,如供应延迟、缺货等情况,共同寻找解决方案。定期与供应商沟通商品的质量情况和市场需求,共同优化商品的供应和质量,实现互利共赢。根据供应商的反馈和建议,对采购计划进行调整和优化,提高采购效率。 内部部门沟通 将订单品种的核对情况及时反馈给内部相关部门,如采购部门、仓库管理部门、运输部门等,使各部门能够协同工作。与内部部门协调解决订单品种核对过程中出现的问题,如库存不足、运输安排等,确保订单顺利处理。定期召开内部会议,讨论订单品种的供应情况和存在的问题,制定解决方案,提高团队协作能力。根据内部部门的意见和建议,对订单品种的管理流程进行优化和改进,提升工作效率。 信息共享与协作 建立信息共享平台,将订单品种的相关信息及时发布给相关人员,方便大家查询和使用,提高信息流通效率。加强各部门之间的协作和配合,共同完成订单品种的核对和配送工作,形成工作合力。定期组织培训和学习活动,提高员工对订单品种管理的认识和技能水平,提升团队整体素质。鼓励员工提出创新和改进的建议,不断优化订单品种的管理工作,推动企业发展。 核对订单数量 数量准确性核对 逐品核对数量 按照订单中的商品品种,逐一核对每种商品的数量是否与订单一致,确保数量准确无误。检查订单中的数量表述是否清晰,是否存在歧义或错误,避免因表述不清而导致的误解。对于有包装规格要求的商品,确认其包装数量是否符合规定,如方便面每箱24包等,保证包装规格符合标准。核实订单中的数量是否与采购人的实际需求相符,如有疑问及时沟通确认,满足采购人的实际需求。 总数核对校验 计算订单中所有商品的总数,并与订单上标注的总数进行核对,确保总数一致,避免出现数量差异。检查订单中的数量计算是否正确,是否存在漏算、错算等情况,保证计算的准确性。对于有组合销售或套餐的商品,确认其数量计算是否符合组合规则,确保组合销售的合理性。将核对结果记录下来,以便后续查询和追溯,为订单管理提供依据。 库存数量比对 将订单中的商品数量与库存系统中的实际库存数量进行比对,确保有足够的库存供应,避免因库存不足而影响订单交付。若库存数量不足,及时与采购部门沟通,安排补货事宜,保证订单的顺利执行。对于库存数量过多的商品,考虑是否可以调整订单数量或与供应商协商退货,优化库存管理。定期对库存数量进行盘点和更新,确保库存数据的准确性,为库存管理提供可靠依据。 特殊数量处理 特殊要求类型 处理方式 最小起订量、最大供应量 对于有最小起订量、最大供应量等特殊数量要求的商品,确认订单数量是否符合要求。若订单数量不符合特殊要求,与采购人或供应商协商解决,如调整订单数量、拆分订单等。 赠品或促销活动 对于有赠品或促销活动的商品,确认赠品的数量和发放方式是否符合规定。记录特殊数量处理的情况和结果,以便后续参考。 妥善处理特殊数量要求,确保订单的顺利执行和客户满意度。 数量差异处理 查明差异原因 当发现订单数量与实际情况存在差异时,及时进行调查,查明差异产生的原因。检查订单录入过程中是否存在错误,如输入错误、漏输等情况,避免人为因素导致的差异。核实商品在运输、存储过程中是否存在损耗、丢失等情况,分析物流环节对数量的影响。与供应商或采购人沟通,了解是否存在误解或变更订单数量的情况,确保信息的准确性。 协商解决方案 根据差异产生的原因,与采购人、供应商协商解决方案,如补充货物、退还多余货物、调整价格等,寻求最佳解决方案。在协商过程中,充分考虑各方的利益和需求,达成共识。对于因供应商原因导致的数量差异,要求供应商承担相应的责任和损失,维护自身权益。记录协商的过程和结果,形成书面协议,双方签字确认,确保解决方案的有效执行。 执行解决方案 按照协商确定的解决方案,及时执行相关操作,如补充货物、退还多余货物等,确保问题得到解决。跟踪解决方案的执行情况,确保问题得到彻底解决,避免问题反复出现。对执行过程中出现的问题及时进行处理和调整,确保解决方案的顺利实施,保证订单的正常交付。将执行结果反馈给采购人、供应商和相关部门,以便各方了解情况,提高工作透明度。 预防差异措施 建立健全订单数量核对制度,加强对订单录入、审核等环节的管理,防止错误发生,提高订单处理的准确性。加强对商品运输、存储过程的监控和管理,减少损耗和丢失的发生,降低物流成本。定期与采购人、供应商沟通,及时了解订单数量的变更情况,避免误解和差异的产生,保持信息的畅通。对订单数量差异的情况进行分析和总结,吸取经验教训,不断完善管理措施,提高订单管理水平。 数量信息记录 详细记录数据 将订单中的商品数量、核对结果、差异情况等信息详细记录下来,形成完整的订单数量记录。记录中应包括商品名称、规格、数量、订单编号、核对日期、核对人员等信息,确保记录的完整性和准确性。对于有差异的商品,记录差异的数量、原因、解决方案等详细信息,为后续分析和处理提供依据。将记录信息存储在安全可靠的地方,方便后续查询和追溯,保证数据的安全性和可用性。 数据整理分析 定期对订单数量记录进行整理和分析,了解订单数量的变化趋势和规律,为企业决策提供数据支持。分析订单数量差异的原因和分布情况,找出问题的根源和薄弱环节,针对性地采取改进措施。根据分析结果,制定相应的改进措施和策略,提高订单数量管理的水平,优化企业运营。将分析结果反馈给相关部门和人员,为决策提供参考依据,促进企业的发展。 数据备份保存 定期对订单数量记录进行备份,防止数据丢失或损坏,保障数据的安全性和可靠性。备份数据应存储在不同的介质和地点,确保数据的安全性和可靠性,避免因单一存储介质故障而导致数据丢失。建立数据备份管理制度,明确备份的时间、方式、存储位置等要求,规范数据备份操作。定期检查备份数据的可用性和完整性,确保数据可以正常恢复和使用,保证数据的有效性。 数据共享利用 将订单数量记录信息与相关部门和人员共享,方便大家查询和使用,提高信息流通效率。建立数据共享平台,实现数据的实时更新和共享,确保各部门能够及时获取最新数据。鼓励相关部门和人员利用订单数量记录信息进行分析和决策,提高工作效率和质量,促进企业的发展。对数据共享和利用的情况进行跟踪和评估,不断优化数据共享机制,提高数据的利用价值。 核对送货时间地点 送货时间确认 明确时间要求 仔细查看订单中规定的送货时间,确认是具体的日期和时间点,还是一个时间段,确保准确理解送货时间要求。对于有特殊时间要求的订单,如节假日、特定活动期间等,做好记录和安排,提前做好准备工作。确认采购人是否对送货时间有其他特殊要求,如提前通知、分批次送货等,满足采购人的特殊需求。将送货时间要求与运输部门和仓库管理部门进行沟通,确保各方了解并能够满足要求,保证订单的顺利执行。 评估时间可行性 根据订单中的商品数量、品种、库存情况以及运输距离等因素,评估在规定的送货时间内完成配送的可行性,制定合理的配送计划。考虑可能影响送货时间的因素,如交通状况、天气条件、运输工具故障等,制定相应的应对措施,降低风险。若发现规定的送货时间不可行,及时与采购人沟通,说明情况并协商调整送货时间,避免因时间问题导致的纠纷。与供应商协商确定商品的供应时间,确保能够按时供货,不影响送货时间,保证供应链的稳定性。 安排运输计划 根据确认的送货时间,制定详细的运输计划,包括运输工具的选择、运输路线的规划、运输人员的安排等,确保运输过程的高效和安全。合理安排运输资源,确保在规定的时间内将货物送达目的地,提高运输效率。考虑货物的装卸时间和运输途中的停留时间,确保运输计划的合理性和可行性,避免因时间安排不当而导致的延误。与运输部门和司机进行沟通,明确运输任务和时间要求,确保他们能够按照计划执行,保证运输任务的顺利完成。 时间变更处理 若在配送过程中出现不可抗力因素或其他原因导致送货时间需要变更,及时与采购人沟通,说明情况并提供新的送货时间,争取采购人的理解和支持。获得采购人的同意后,及时调整运输计划和相关安排,确保货物能够按时送达,保证订单的正常执行。记录时间变更的原因、时间和相关沟通情况,以便后续查询和追溯,为订单管理提供依据。对时间变更的情况进行分析和总结,采取相应的预防措施,减少类似情况的发生,提高服务质量。 送货地点核实 确认准确地址 核实内容 具体操作 地址准确性 仔细核对订单中提供的送货地址,确保地址准确无误,包括详细的街道名称、门牌号、楼层等信息。 地址沟通 对于地址表述不清晰或存在歧义的情况,及时与采购人沟通,获取准确的地址信息。 配送范围 确认送货地址是否在配送范围内,若不在范围内,及时与采购人协商解决,如调整送货地址或增加配送费用等。 信息录入 将送货地址信息准确录入系统,方便运输人员查询和导航。 准确核实送货地址,确保货物能够准确送达目的地。 了解地址环境 对送货地址的周边环境进行了解,包括交通状况、道路条件、停车情况等,以便合理规划运输路线和安排运输时间,提高运输效率。考虑地址是否有特殊的进入要求,如门禁系统、保安检查等,提前做好沟通和准备工作,避免因进入问题而导致的延误。了解地址的地形和建筑物分布情况,确保运输人员能够顺利找到送货地点,提高送货的准确性。与采购人沟通是否有特殊的送货要求,如将货物送到指定的房间或地点等,满足采购人的特殊需求。 安排运输路线 根据送货地址和交通状况,规划最佳的运输路线,确保运输时间最短、效率最高,降低运输成本。考虑可能出现的交通拥堵、道路施工等情况,制定备用路线,以应对突发情况,保证运输的稳定性。将运输路线信息告知运输人员,并提供详细的导航指引,确保运输人员能够准确到达目的地。定期对运输路线进行评估和优化,根据实际情况调整路线,提高运输效率,提升服务质量。 地址变更处理 若在配送过程中采购人要求变更送货地址,及时与运输部门沟通,调整运输计划和路线,确保货物能够按时送达新地址。评估地址变更对送货时间和费用的影响,与采购人协商解决相关问题,达成共识。记录地址变更的原因、时间和相关沟通情况,以便后续查询和追溯,为订单管理提供依据。对地址变更的情况进行分析和总结,采取相应的预防措施,减少类似情况的发生,提高服务质量。 时间地点记录 详细记录信息 将确认的送货时间和地点信息详细记录下来,包括具体的日期、时间、地址等,确保记录的完整性和准确性。记录中应包括订单编号、商品名称、数量、采购人联系方式等相关信息,为后续查询和追溯提供全面的信息支持。对于有特殊要求的送货时间和地点,如节假日送货、特定地点的进入要求等,进行特殊标记,方便识别和处理。将记录信息存储在安全可靠的地方,方便后续查询和追溯,保证数据的安全性和可用性。 信息同步共享 将送货时间和地点信息同步给运输部门、仓库管理部门和其他相关部门,确保各方了解并能够按照要求执行,提高工作协同效率。建立信息共享平台,实现信息的实时更新和共享,确保各部门能够及时获取最新信息。鼓励相关部门和人员利用共享信息进行沟通和协作,提高工作效率和质量,促进企业的发展。对信息同步和共享的情况进行跟踪和评估,不断优化信息共享机制,提高信息的利用价值。 数据备份保存 定期对送货时间和地点记录进行备份,防止数据丢失或损坏,保障数据的安全性和可靠性。备份数据应存储在不同的介质和地点,确保数据的安全性和可靠性,避免因单一存储介质故障而导致数据丢失。建立数据备份管理制度,明确备份的时间、方式、存储位置等要求,规范数据备份操作。定期检查备份数据的可用性和完整性,确保数据可以正常恢复和使用,保证数据的有效性。 数据分析利用 定期对送货时间和地点记录进行分析,了解送货时间的分布规律和地点的集中程度,为企业决策提供数据支持。根据分析结果,优化运输计划和路线规划,提高运输效率和服务质量,降低运输成本。分析不同时间和地点的配送需求,合理安排运输资源,降低成本,提高企业的经济效益。将分析结果反馈给相关部门和人员,为决策提供参考依据,促进企业的发展。 安排配送人员车辆 安排固定配送人员 明确人员职责 订单处理职责 ①及时接收采购人电话或书面订单通知,确保信息准确无误,避免因信息传递失误导致配送错误。 订单处理职责 ②仔细核对订单品种、数量、送货时间及地点,对每一项信息进行反复确认,防止出现遗漏或错误。 ③准确记录订单信息,及时反馈订单处理情况,将订单状态实时告知相关部门,以便做好后续准备工作。 货物打包职责 ①按照要求对产品进行打包归类,确保包装完好无破损,根据货物的特性选择合适的包装材料和方式。 货物打包职责 ②整理并附上详细的送货清单,注明货物名称、单位、数量等信息,保证清单内容清晰准确,便于采购人验收。 ③对易腐、易碎品进行单独包装,采取防护措施,如使用泡沫、气垫等材料,减少运输过程中的损坏。 货物运输职责 ①驾驶符合卫生要求的运输车辆,按时出发前往送货地点,提前规划好路线,确保按时送达。 货物运输职责 卫生运输车辆 ②遵守交通规则,确保货物运输过程中的安全,避免因违规驾驶导致货物损坏或交通事故。 ③与采购人保持沟通,及时反馈货物运输状态,如遇到特殊情况及时告知采购人并协商解决方案。 开展专业培训 物流知识培训 ①讲解配送流程和操作规范,使配送人员熟悉工作环节,了解从订单接收到货物送达的整个流程。 物流知识培训 安全知识培训 ②介绍货物特性和运输要求,确保配送人员正确处理货物,根据不同货物的特点采取相应的运输措施。 ③传授物流信息技术,提高配送人员的工作效率,如使用物流管理系统进行订单跟踪和货物定位。 服务意识培训 培训内容 具体要求 培养沟通能力 使配送人员能够与采购人有效交流,清晰准确地传达信息。 强调服务态度 要求配送人员以热情、专业的态度服务,展现良好的企业形象。 教导处理投诉 教导配送人员如何处理客户投诉和问题,提高客户满意度。 安全知识培训 ①进行交通安全培训,提醒配送人员遵守交通规则,避免交通事故的发生。 ②开展货物安全培训,告知配送人员如何防止货物损坏和丢失,如采取固定、防护等措施。 ③传授应急处理知识,使配送人员在遇到突发情况时能够正确应对,保障货物和人员的安全。 建立人员档案 基本信息记录 ①收集配送人员的身份证信息、照片等,确保人员身份真实可靠。 建立人员档案 ②登记配送人员的联系方式,确保在工作中能够及时沟通,如手机号码、电子邮箱等。 ③记录配送人员的入职时间和岗位信息,了解人员的工作经历和职责。 培训记录保存 ①整理配送人员参加的各类培训课程和时间,了解人员的培训情况和学习进度。 ②保存培训考核成绩,评估配送人员的学习效果,为后续培训提供参考。 ③建立培训档案,为后续培训提供参考,根据培训情况制定个性化的培训计划。 工作表现跟踪 ①记录配送人员的配送任务完成情况,包括按时送达率等,评估人员的工作效率和质量。 ②收集采购人对配送人员的评价和反馈,了解人员的服务态度和工作表现。 ③根据工作表现进行绩效考核,激励配送人员提高工作质量,给予优秀人员奖励和晋升机会。 选用卫生运输车辆 选择合规车辆 卫生标准检查 ①查看车辆内部是否清洁,无杂物和污垢,确保车厢内干净整洁。 ②检查车辆的通风系统是否良好,空气流通顺畅,保证货物在运输过程中有良好的空气质量。 ③确认车辆的消毒记录,保证车辆定期进行消毒,防止细菌和病毒的传播。 性能指标检测 ①检查车辆的刹车系统是否灵敏,确保行驶安全,避免因刹车故障导致交通事故。 ②测试车辆的发动机性能,保证动力充足,能够满足运输任务的需求。 ③查看车辆的轮胎状况,确保轮胎磨损正常,避免因轮胎问题影响行驶安全。 运载能力评估 ①根据货物的体积和重量,选择合适运载能力的车辆,避免车辆超载或运载不足。 ②考虑车辆的装载方式,确保货物能够合理摆放,提高空间利用率。 ③评估车辆的运输效率,提高配送工作的效益,选择运输速度快、油耗低的车辆。 配置防护设备 防护设备安装 ①在车厢内铺设防潮垫,防止货物受潮,保护货物的质量。 ②安装缓冲材料,减少货物在运输过程中的碰撞,降低货物损坏的风险。 ③配备绳索和固定装置,将货物牢固固定,防止货物在运输过程中移动或掉落。 温度控制设备配备 ①对于需要冷藏的货物,安装制冷设备,确保货物在运输过程中保持适宜的温度。 ②定期检查温度控制设备的运行情况,确保温度稳定,避免因温度波动影响货物质量。 ③配备温度监测仪器,实时监控货物温度,及时发现温度异常并采取措施。 安全警示标志设置 ①在车辆外部张贴反光标识,提高车辆的可见性,减少交通事故的发生。 ②安装警示灯,在特殊情况下提醒其他车辆,如遇到紧急情况或夜间行驶。 ③配备安全锥等警示设备,用于临时停车时的警示,保障车辆和人员的安全。 制定车辆计划 运输路线规划 ①分析订单的送货地点,选择最优的运输路线,考虑距离、交通状况等因素。 ②考虑交通状况和道路条件,避免拥堵和路况不佳的路段,提高运输效率。 ③合理安排车辆的行驶顺序,提高配送效率,减少车辆的空驶时间。 维护保养计划 保养项目 保养周期 保养内容 更换机油 每XXX公里 更换发动机机油和机油滤清器。 检查轮胎 每周 检查轮胎气压、磨损情况等。 车辆维修 定期 对车辆进行全面检查和维修。 车辆调度机制 调度原则 调度方法 调度目标 根据订单紧急程度 实时监控车辆位置和状态 提高车辆使用效率 根据车辆空闲情况 合理安排车辆任务 降低运输成本 人员接受采购人审核 提交人员资料 个人信息提交 ①提供配送人员的身份证复印件,确保信息真实有效,便于采购人核实人员身份。 ②填写配送人员的联系方式,方便采购人沟通,如手机号码、电子邮箱等。 ③说明配送人员的工作岗位和职责,让采购人了解人员的工作内容。 健康证明提供 ①安排配送人员进行健康体检,获取健康证明,确保人员身体健康。 ②确保健康证明在有效期内,证明人员身体健康,能够胜任工作。 ③向采购人提交健康证明的复印件,方便采购人审核。 培训证书附上 ①收集配送人员参加的各类培训证书,如物流配送培训、安全培训等,证明人员具备相应的专业知识和技能。 ②整理培训证书的相关信息,方便采购人查看,如培训时间、培训内容等。 ③向采购人提供培训证书的复印件,便于采购人审核。 配合审核流程 材料提供配合 配合事项 具体要求 规定时间内提供补充材料 确保材料真实、准确、完整。 对材料进行分类整理 方便采购人查阅。 面试考察安排 ①与采购人协商面试或考察的时间和地点,确保双方都方便。 ②提醒配送人员做好面试或考察的准备,如准备相关资料、注意仪表仪态等。 ③陪同配送人员参加面试或考察,提供必要的协助,如解答疑问、提供信息等。 问题反馈沟通 ①及时了解采购人在审核过程中的意见和问题,认真对待采购人的反馈。 ②...
阳春市看守所代购点配送服务项目.docx
下载提示

1.本文档仅提供部分内容试读;

2.支付并下载文件,享受无限制查看;

3.本网站所提供的标准文本仅供个人学习、研究之用,未经授权,严禁复制、发行、汇编、翻译或网络传播等,侵权必究;

4.左侧添加客服微信获取帮助;

5.本文为word版本,可以直接复制编辑使用。


这个人很懒,什么都没留下
未认证用户 查看用户
该文档于 上传
×
精品标书制作
百人专家团队
擅长领域:
工程标 服务标 采购标
16852
已服务主
2892
中标量
1765
平台标师
扫码添加客服
客服二维码
咨询热线:192 3288 5147
公众号
微信客服
客服