文库 服务类投标方案 食材配送

食材采购投标方案(276页)(2024年修订版).docx

DOCX   278页   下载796   2024-09-23   浏览535   收藏50   点赞707   评分-   124947字   53.00

AI慧写标书

十分钟千页标书高效生成

温馨提示:当前文档最多只能预览 15 页,若文档总页数超出了 15 页,请下载原文档以浏览全部内容。
食材采购投标方案(276页)(2024年修订版).docx 第1页
食材采购投标方案(276页)(2024年修订版).docx 第2页
食材采购投标方案(276页)(2024年修订版).docx 第3页
食材采购投标方案(276页)(2024年修订版).docx 第4页
食材采购投标方案(276页)(2024年修订版).docx 第5页
食材采购投标方案(276页)(2024年修订版).docx 第6页
食材采购投标方案(276页)(2024年修订版).docx 第7页
食材采购投标方案(276页)(2024年修订版).docx 第8页
食材采购投标方案(276页)(2024年修订版).docx 第9页
食材采购投标方案(276页)(2024年修订版).docx 第10页
食材采购投标方案(276页)(2024年修订版).docx 第11页
食材采购投标方案(276页)(2024年修订版).docx 第12页
食材采购投标方案(276页)(2024年修订版).docx 第13页
食材采购投标方案(276页)(2024年修订版).docx 第14页
食材采购投标方案(276页)(2024年修订版).docx 第15页
剩余263页未读, 下载浏览全部

开通会员, 优惠多多

6重权益等你来

首次半价下载
折扣特惠
上传高收益
特权文档
AI慧写优惠
专属客服
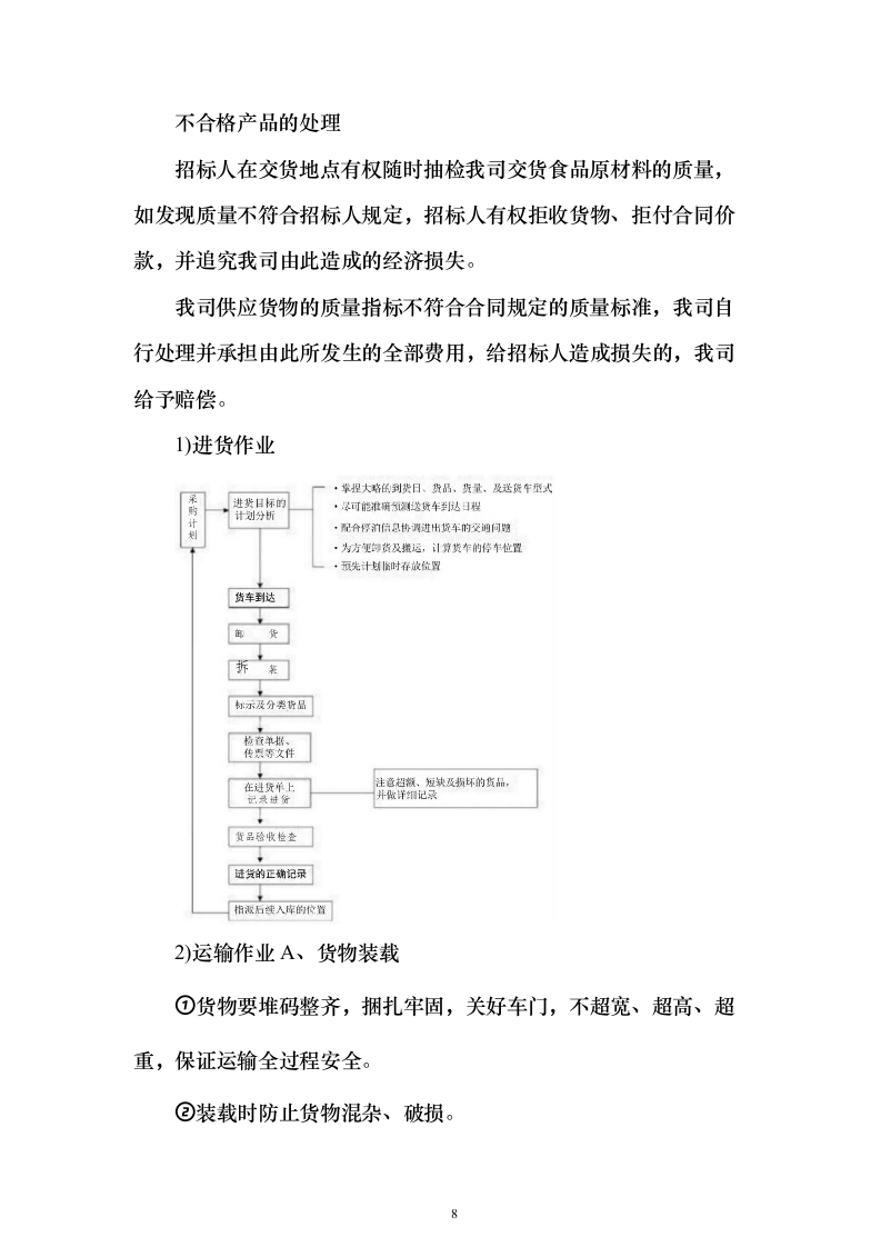
食材采购投标方案 目录 第一章 项目理解 3 第一条 成本控制(菜品的价格分量等) 3 第二条 服务基本要求 4 第三条 食材配送要求 12 第四条 人员要求 21 第五条 食堂管理要求 29 第六条 服务理念 33 第七条 服务定位 36 第八条 服务目标 47 第九条 管理模式 50 第二章 食品预加工 62 第一条 食品预加工能力 62 第二条 食材预加工产品计划方案书 67 第三章 食材质量安全保证措施 72 第一条 食材质量检测计划方案书 72 第二条 食材安全计划方案书 72 第四章 食材配送 94 第一条 食材配送基本常识 94 第二条 卫生安全 230 第三条 食材保鲜程度 234 第五章 采购文件技术部分规定的其他应提交的文件(无) 237 第六章 应答人认为需要加以说明的其他技术内容 237 第一节 应急方案 237 第一条 解决应急事故及处理事故的能力 237 第二条 可能会出现的紧急事故及其他可能出现的不利情况 239 第三条 应急方案及应急方案解决办法 247 第二节 特色服务 248 第一条 需求及供应商服务能力 248 第二条 其他特色服务 260 第三条 特色服务方案书 268 项目理解 成本控制(菜品的价格分量等) 1、供应成本的分类 供应成本分类方法有很多~根据供应产品的构成~我们可以分为供应成本、人工成本和经营费用。从供应成本控制角度出发~我们可将供应成本分为控制成本、标准成本和实际成本等。有些管理人员认在固定成本和变动成本之间还应当有半变动成本。 2、供应成本控制的程序 (1)制定标准成本 在供应成本控制中~首先应当制定采购产品中的各项标准成本。标准成本是对各项成本和费用开支所规定的数量界限。此外~被制定出的标准成本必须有竞争力。 (2)实施成本控制 实施成本控制就是依据餐厅制定的标准成本~对成本形成的全过程进行监督~并通过餐厅的每日或定期的成本与经营情况报告及管理人员现场考察等信息反馈系统及时揭示餐饮成本的差异~实行成本控制不能纸上谈兵~一定要落实在实践上~管理人员不能只看报表~一定要对餐饮产品的实际成本进行抽查和定期评估。 (3)确定成本差异 成本差异是标准成本和实际成本的差额。管理人员通过 对供应产品的制作和销售中的实际成本和标准成本的比较~计算出成本差额,包括高于实际成本或低于实际成本两个方面,并分析差异的原因和责任~以便为消除这种成本差异作好准备。 (4)消除成本差异 项目的管理人员通过组织职工挖掘潜力~提出降低或改进成本的新措施或修订原来的标准成本的建议~或对成本差异的责任部门和个人进行相应的考核和奖罚等一系列措施~使他们重视成本控制~并加强生产和经营的管理以使实际成本尽量接近标准成本。 服务基本要求 1.2.1供货计划 对于本项目,我司目前已经积累了丰富的实施经验,为大量用户提供及时、满意的供货和服务,我司承诺,接到招标人供货通知后,我方将严格按照招标人的要求,在规定的时间内,将所需货物运达招标人指定地点,并在产品装运发车当日将发货情况向招标人报告,并且承诺将按照招标人要求的交货期,按时交货和提供服务。具体保证措施如下: (1)组织精干高效的项目管理班子 为确保按时供货,我公司选派年富力强的技术管理人员组成项目实施小组,项目实施小组的主要管理者均为我司骨干,他们经验丰富,管理有方,其所承担的项目均被评为优秀项目,在项目管理上制定详细的交货进度计划,并将责任落实到人,通过严格科学的管理,确保计划得到落实。 (2)组织强有力的专业队伍,保证招标人的需求 我司将选派强有力高技术的专业队伍,在人员的需求上,我司将根据项目的特点以及供货时间要求配备足够的人员 , 同时建立奖惩制度,做好后勤保障,确保项目的顺利完成。 (3)以严格的质量控制,保证计划的执行 我司设有专门的品管部,把好质量关,抓好食品原材料质量控制,把质量管理落实到事前控制,杜绝不合格产品的出现,把影响交货进度的不利因素减少的最低程度,保证计划按期执行。 (4)加强与招标人的协调与沟通 我司一贯重视与招标人的协调与沟通,融洽相互之间的关系,对于项目方面的问题与矛盾,我司将从大局出发,从项目进度出发,积极主动加强相互沟通工作,为项目优质高速实施创造有力条件。 (5)加强对节假日、恶劣天气的提前准备 如遇对节假日、暴风雨等特殊情况,在与招标人充分沟通的情况下,进行提前安排,尽量减少由于恶劣天气或特殊情况造成对交货进度的影响。如遇自然灾害、政府行为等不可抗力,与招标人协商解决。 (6)加强对项目实施过程的监控 项目负责人与各具体实施人员加强联系,随时掌握项目进展情况,将所有可能影响交货进度的问题提前处理。确保按时供货。 (7)加强资金管控 如我司有幸中标,我司将设立专项资金用于本项目的实施,确保项目实施过程中资金充足,不影响供货日期。 (8)严格按照规定进行包装运输、避免运输过程的破坏造成的延迟交货,以满足招标人供货时间为前提进行交货,承诺不影响招标人正常使用。 货物到达地点后,第一时间通知收货人带有效证件进行交货手续。 交货地点:招标人指定地点。 (9)货物检验 在交货前,我司对于食品原材料的质量、规格、重量进行精确和全面的检测,确保完全符合合同规定的质量、规格的要求,并出具产品的合格证或质量检验证书。货物运抵招标人指定现场后,我司将与招标人共同验收,若开箱验收中发现诸如数量、质量和外观尺寸与合同不符,或密封包卷物本身的短少和损坏,我方将及时调配合格产品,确保不影响招标人的正常使用。 (10)设立备品库 我司对于常用食品原材料建立备品库,如因包装运输等原因造成产品损坏,可以及时补货,确保招标人正常使用。 (11)保障措施 我司成立以来,一直以质量为立足之本,摸索出一套适合我公司的质量保障流程。 我司按照招标人提供的供应计划(包括调整计划)及要求的品种和数量向招标人提供满足合同技术规定要求的质量合格、全新的货物。 对于采购急需的货物我司承诺采取其他有力措施以保证供货及时性,因此所发生的所有费用由我司自己承担。 不合格产品的处理 招标人在交货地点有权随时抽检我司交货食品原材料的质量,如发现质量不符合招标人规定,招标人有权拒收货物、拒付合同价款,并追究我司由此造成的经济损失。 我司供应货物的质量指标不符合合同规定的质量标准,我司自行处理并承担由此所发生的全部费用,给招标人造成损失的,我司给予赔偿。 1)进货作业 2)运输作业A、货物装载 ①货物要堆码整齐,捆扎牢固,关好车门,不超宽、超高、超重,保证运输全过程安全。 ②装载时防止货物混杂、破损。 ③整批货物装载完毕后,敞蓬车辆如需遮蓬布时必须严密,绑扎牢固,关好车门,严防车辆行驶途中松动和甩物伤人。 ④装车时,应按所填写的出库单核对数量,以免装多或装。 ⑤装载完毕后,应由发货员和驾驶员再次确认装车数量且发货员在出库单上签字核实。 ⑥确认完毕后,先把紧绳器拉紧,再将车门关好并上锁。 ⑦出门前,要在警卫处出示出库单,并在进出记录本上记录好出厂时间。 B、货物运输 ①在运货过程中严格遵守交通规则及厂区内车速规定 , 严禁盲目开车、超速驾驶、疲劳驾驶,要确保货物及驾驶员本人的安全,防止货物在运输过程中发生散落或丢失的情况。 ②行车过程中注意行车安全,文明礼让,防止因为违规或违章行驶发生交通事故,延误交货时间。 ③货物的运输应按公司指定的路线行驶,如指定路线道路有障碍时,应先向公司管理人员报告后,按指示选择其它路线。 ④夜间行驶,应特别多加小心,要随时保持清醒。 ⑤在转弯路口及人行道路前、路况不好的道路上行驶时,要减速慢行,避免事故发生。雨雪天气时,驾驶时间不得连超4小时,且行车速度不得超过40公里。 ⑥在发生交通事故时,不论事故大小,都要第一时间同时通知交警和总调度。 ⑦在运输途中,不得擅自开启车门,如需开启车门,应先报告总调度并得到许可后方可开启车门。 C、货物卸载 ①当到目的地时,观察和选择最佳的停车位置。 ②当车辆停稳熄火后方可卸货。 ③卸货时注意货车周围的行人安全。 ④卸货时,应与收货人一同进行核对,并由收货人在出库单上签字后方可返回。 ⑤如货物与出库单不符时,应及时向客户公司发货员报告并处理。 D、应急预案及事故处理 ①发生交通事故后、肇事驾驶员应迅速报告交警部门和公司负责人,在处理机关人员未到达前,应主动做好事故后果的抢救工作及保护好现场。 ②公司负责人接到事故信息后应立即派员前往现场协助处理。对重大事故还要会同公司其他负责人做好善后工作。 ③肇事驾驶员在处理事故现场后在四十八小时内应写出书面检查报送公司相关负责人。 ④对肇事驾驶员应根据其事故性质、责任和认识、表现 , 按照有关规定给予批评、警告、吊证及追究赔偿等处理。 1.2.2运输方案 “高效快速、机动灵活,诚实守信,卓越服务”是我公司对客户恪守的承诺和经营宗旨,针对本次食堂食材供应项目,我公司成立了“采购项目实施领导小组”,由总经理任组长,项目经理任副组长,副总经理任副组长,售后部经理任售后监督调查责任人,配送中心经理任专项配送中心责任人,全面协调各项工作的开展和问题处理,真正做到无论有任何问题2小时内处理完毕的原则,结合本公司日常配送流程,制定如下具体配送实施方案实施计划: (1)货源保障: 如我公司中标后立即与各相关公司、基地联系,由其安排组织货源,严格执行国家食品生产标准,每一批次质检报告随货同行,送交主管部门备案。 (2)配送方案实施计划 我公司的配送宗旨是“三按”,按时、按质、按量。“三专”,专人、专车、专线。 按时——严格按照招标方的时间要求和规定配送; 按质——保证提供质量合格的优质产品,并登记记录每个送货批次; 按量——按照招标方的配送明细、数量、学校地址认真执行配送工作。 专人一—公司安排4名工作人员实施配送方案,由配送 中心经理具体负责; 专车——公司针对本项目的实施。计划从公司配送中心抽出3辆运输车辆,实施专车配送,完全能够确保按时送达到各目的地; 专线——我公司规划的专线配送路线为3条: (3)严格执行公司的“五心”标准诚心----诚心诚意 贴心----站在对方角度考虑问题,以心换心 细心-----细致周到,不漏掉一个问题,不放过一个细节。 耐心-----始终保持服务耐心,最苛刻的客户是我们最好的教练 舒心-----客户放心,更开心,这就是我们的工作 客户1%的不满意等于100%的不满意,在整个服务链上我们确保服务的精致性,不漏掉一个问题,不放过一个细节。 食材配送要求 1.3.1具备详细的管理措施 1)食品入库管理措施 (1)为了加强本我公司食品质量安全监督管理,确保按照法定条件、要求从事食品经营活动,保护消费者的合法权益,制定本制度。 (2)凡进入我司的食品都应当实行进货检查验收,审验供货方的经营资格,验明食品合格证明和食品标识,索取相关票证。应当检验检疫的,还应当向供货方按照产品生产批次索要符合法定条件的检验机构出具的检验报告或者由供货方签字或者盖章的检验报告复印件。 (3)所有包装食品我司品管部都要对食品包装标识进行查验核对,内容包括: A.中文标明的商品名称、生产厂名和厂址; B.产品质量检验合格证明; C.商标、性能、用途、生产批号、产品标准号、定量包装商品的净含量及其标准方式; D.根据商品的特点和使用要求,需要标明的规格、等级、所含主要成分和含量; E.限期使用商品的生产日期、安全使用期(保质期、保鲜期、保存期)和失效日期; F.对使用不当、容易造成商品损坏可能危及人身、财产安全的商品的警示标志或中文警示语。 (4)法律、法规规定必须检验或者检疫的农产品及其他食品,必须查验其有效检验检疫证明,未经检验检疫的,不得收货。法律、法规没有明确规定的,应经有关产品质量检测机构或市场设立的检测点检测合格才能收货。 (5)所有来货必须检查食品的外观质量,对包装不严实或不符合卫生要求的,应及时予以处理,对过期、腐烂变质的食品,应立即停止销售,并进行无害化处理。 (6)按照食品广告指引购进食品时,要查验是否有虚假和误导宣传的内容。 (7)用配备的检测设施,对在来货食品进行检测,经检测不合格的禁止上市销售,并登记检测结果存档备查。 (8)食品安全主任指导做好食品进货查验工作,检查落实进货查验工作,对重要食品的相关票证,应统一保管,集中备案,接受行政执法部门的检查。 (9)在进货时,对查验不合格和无合法来源的食品,应拒绝进货。发现有假冒伪劣食品时,应及时报告市场监督管理部门。 2)仓储管理措施 (1)主食、副食应分库房存放、食品与非食品不能混放,食品仓库内不得存放有毒有害物质,不得存放个人物品和杂物。 (2)仓库内要定期清扫,保持仓库、货架清洁卫生,经常开窗或用机械通风设备通风,保持干燥。 (3)做好食品质量合格证明或检疫证明的检查验收工作。腐败变质、发霉生虫、有毒有害、掺杂掺假、质量不新鲜的食品,无卫生许可证的生产经营者提供的食品,无索证的食品不得验收入库。 (4)做好食品数量、质量入库登记,做到先进先出,易坏先用。 (5)食品按类别、品种分架,隔墙、离地整齐摆放 , 散装食品及原料储存容器加盖密封,同时经常检查防止霉变。 (6)肉类、水产、蛋品等易腐食品分别冷藏储存。用于保存食品的冷藏设备,必须贴有明显标志。肉类、水产类分开存放,生食品、熟食品、半成品分库存放,杜绝生熟混放。 (7)冷藏设备定期化霜,保持霜薄(不得超过1cm)、气足。 (8)经常检查食品质量,及时发现和处理变质、超过保质期限的食品。 (9)做好防鼠、防虫、防蝇、防蟑螂工作,安装符合要求的挡鼠板,不得在仓库内抽烟。 3)运输管理措施 我司负责的项目采购货物的运输,所产生的费用由我司负责。运输工具清洁卫生无污染,采用符合卫生标准的外包装和运载工具,保持清洁和定期消毒。运输车厢的内仓,包括地面、墙面和顶,使用抗腐蚀、防潮,易清洁消毒的材料。车厢内无不良气味、异味;运输途中严防日晒、雨淋,保持通风散热;货物装卸轻抬轻放,避免损伤。食品堆放科学合理,分区域、分种类存放,避免造成食品的交叉污染; 对本项目食材的运送,我公司采用冷链配送,具体实施细节及标准如下: 车辆准备工作: (1)车辆准备: ①司机进出我公司净菜加工区、仓库必须穿反光衣; ②检查是否有2套隔温板、车厢门布是否完整、照明正常等; (2)证件确认:胸牌、驾驶证、行驶证、营运证等; (3)常用工具准备:温度针2根、温度记录仪1枚(挂风机回风口)、两条绑带、封箱胶、笔、夹板等; (4)车辆卫生与礼仪: ①清洗车辆,保证车辆外观整洁、车厢内部干净无异味、门帘和隔温板干净; ②通知公司检查人员检查车辆,并开具车辆卫生合格单(只有检查合格才能拿单装车); ③不得穿拖鞋,注意形象; ④不得在货台跳上跳下; ⑤公司仓库、车厢内、配送装货区交接装卸货时,不得有不卫生情况发生; (5)温度设置:冷冻段温度-20-22°C,冷藏段温度0-4°C,温度记录仪挂风机回风口; 装货工作: (1)在装货之前,首先需要对车厢进行预冷,冷冻段预冷:0°C,冷藏段预冷:1-4°C; (2)倒车到最先装货出货,必须放置三角木或轮阻; (3)拿单据装货: ①带上车头发动机钥匙、温度记录仪、温度探针,工号牌,临出发前由车辆安全管理员查验,领取送货单、派车单、销货单等、检疫检测合格证明; ②在派车单上和所有送货单上签名; ③到投单室投单,等待点货人员拿单; ④点货人员拿单签名后,返还派车单和两联送货单; ⑤到保鲜仓库点货装货; (4)装货顺序:冻货--干货--湿货;注意:有设备单时,先将设备单交仓库签字,然后去仓库提货; (5)装货要求: ①依据大不压小、重不压轻、规则放下不规则放上原则码货,码货最高高度离顶部22CM,不超过黄色警戒线; ②按卸货顺序摆放,标记编号; ③清点总件数,散货需清点明细,发现差异,现场及时反馈处理;所有货物必须清点完后才可以装车,车辆一旦离开装货区,出现货物短少差异,由司机付主要责任,并承担损失; ④冻货:不能压,放上面; ⑤干货:重不压轻; ⑥湿货:鸡蛋要稳固放置,不能挤压,要独立放置; ⑦水果:单独放置,不能与他混合;散落的水果单独包装放置; ⑧水产:水产打氧,气瓶放在湿货区,两条绑带上下绑好固定。 货物配送工作: (1)到达客户,与客户相关工作人员收货;文明用语 , 礼貌待人; (2)测温 (3)将测试冻货、湿货的温度登记在送货单、派车单上,并在派车单上填写离开公里数、到达公里数、到达时间、离开时间等; (4)收货温度:1°C≤湿货≤7°C,冻货<-12°C;温度≥-12°C。 (5)装卸: (一)食材装车:根据食材类别分类装车。 (1)蔬菜瓜果:根据其耐压程度装框,分别离地摆放整齐,不能挤压,轻拿轻放,堆放高度不超过1.5米。 (2)干货:根据其耐压程度离地分类摆放整齐,保持干燥,通风,高度不超过车辆。 (3)肉类: 新鲜肉类:装进特制的肉框,保持通风良好,时间不超过1.5小时。 冻品类:从冻库拿出后不得拆包,离地分区摆放,配送时间不超过1.5小时。 鲜活鱼类:需密封、注水、加氧配送,时间不超过1.5小时。 (4)半成品、鲜肉、蛋类:需适量装于食品箱,不得挤压,分区整齐摆放,时间不超过1.5小时,堆放高度不得超过1米。 (5)其它非食品类:需分类标识,盛装容器密封,不得外露,注意通风,防止碰撞挤压。其它物品堆放不得超过1.5米。 (二)搬运、御货: 搬运时需轻拿轻放,选用适当的搬运工具,按照固、液分离,干、湿分离,食品与非食品分离的原则,搬御于指定区域,离地离墙摆放。 将配送的包装容器等器具清洗干净后,回收到配送车间内摆放整齐,交回配送中心备用。 4)食材配送日常工作质量检查制度 1、对食品配送各项工作实行日常工作检查制,对各区域进行不定期,不定点、不定项的抽查; 检查内容包括考勤、着装、岗位职责、设备使用和维护、食品储藏、保管,加工产品质量、工作状态、行为规范、原材料节约及安全生产等项规章制度的执行和正常生产运转情况。 2、各项内容的检查分别或同时进行。 (1)卫生检查:每日一次,包括食品卫生、日常卫生、计划卫生; (2)纪律检查:随时,包括工作纪律,考勤考核,规章制度等; (3)设备安全检查:每月二次,包括设备使用、维护安全工作; (4)生产检查:每周一次,包括储藏、职责、出品质量及工作效率、工作态度等。 3、质检人员对检查工作中发现的不良现象,依据情节,做出适当的处理,并有权督促当事人立即改正或在规定期内改正。 4、属于个人包干范围或岗位职责内的差错,追究个人的责任;属于部门、班组的差错,则追究其负责人员的责任,同时采取相应的经济处罚措施。 5、对于屡犯同类错误,或要求在限期内改进而未做到者,应加重处罚,直到辞退。 6、质检人员应认真负责,一视同仁,公正办事。每次参加检查的人员,对时间、内容和结果应做书面记录备案,检查结果应及时与部门和个人利益挂钩。 1.3.2具有良好的价格管控措施 我公司有完善的价格行情管控措施,能做到及时向采购单位传递市场行情分析报告,以便采购单位在菜单设计时能准确把握行情,有助食物成本控制。 公司采购中心本着“服务客户,满足客户现在与未来需求”的思想建立供应键管理体系,实行了供应源开发拓展、供应商管理、供应商周期价格定制三种权力权既相对分立又相互沟通的管理体系。在组织管理上,实行集团采购中心下辖分子公司采购部的组织管理模式,供应链管理是提高企业效益,更好地实现企业目标的一个关键战略因素,有效的供应链管理有助于加强企业的竞争能力,提高顾客服务水平和增加企业盈利。并制定了一系列管理规章制度对供应链进行管理。 公司利用平台系统,由采购部统计组调出系统自动生成的各供应商品类订单和现金采购订单,同时分发给各对应供应商和采购主管;供应商根据合同要求和供应商送货管理制度送货到公司。 公司建立供应商开发管理、供应商引进管理制度、供应商考察评估管理制度,并进行分级评定,以确保所选择的供应商合格,提高了货源保障能力,从而有助于提升公司绩效和顾客满意度。 针对该项目具体报价要求,我公司采购中心会参考最新市场价(或物价局定价),并参照中山市发展和改革局“中山市菜蓝子信息发布平台”同类食材价格拟定食材的市场基准价,对未公布的食品零售价格,由采购人和我公司双方参 考中山市横栏镇周边大型肉菜市场同类食品当月平均零售价作为供货基准单价。每个月定时根据食品市场价格(物价局规定的)及供货优惠率报采购单位确定。 人员要求 1.4.1从业人员健康管理制度 为保证食品质量,保证职工身体健康,防止传染病的发生及传播,《中华人民共和国食品安全法》及其实施条例等法律、法规,特制定本制度。 1、食品从业人员、管理人员必须掌握有关食品卫生的基本要求。具有一定的食品卫生知识和食品卫生相关的法律法规知识。 2、食品从业人员每年必须进行健康检查,新参加工作和临时参加工作的食品从业人员必须先进行健康检查,取得健康证明后方可参加工作上岗位操作。 3、健康体检应在具备体检资格的符合要求的医疗机构进行。严格按照规定的体检项目进行检查,不得有漏检或找人替检行为。 4、凡患有痢疾、伤寒、病毒性肝炎等消化道疾病;活动性肺结核、化脓性或渗出性皮肤病以及其他有碍食品卫生的疾病,不得从事接触直接入口食品的工作。 5、从业人员出现咳嗽、腹泻、发热、等有碍于食品卫生的病症时,应立即脱离工作岗位,待查明病因、排除病症或治愈后,方可重新上岗。 6、从业人员必须具有良好的卫生习惯,并且做到: (1)工作前、处理食品原料后、便后用肥皂及流动清水洗手;接触直接入中食品之前应洗手消毒; (2)穿戴清洁的工作衣、帽,并把头发置于帽内; (3)不得留长指甲、涂指甲油、戴戒指加工食品。 (4)不得在食品加工和销售场所内吸烟。 7、办公室负责制定每年健康体检计划,并对每一次体检情况进行汇总,建立人员体检台帐,并建立员工健康档案。 8、各部门及分支机构在日常工作中发现员工健康异常时,应及时上报办公室处理,由办公室填写记录,记录内容包括上报日期、健康异常员工姓名、症状、处理意见及结果。 9、公司人力资源部负责从业人员的卫生知识培训工作,并建立完整的培训档案。 10、从业人员必须进行食品卫生知识培训,并经考核合格后方可上岗;将考核结果计入从业人员个人档案,作为晋升工资资,表彰先进的依据之一。 1.4.2员工健康和卫生管理 员工健康管理 新进人员健康检查 新进人员的健康检查有以下三个目的。 ①判断是否适合从事配送行业。 ②依据身体状况分配适当的工作。 ③作为日后健康管理的基本资料。定期健康检查 定期健康检查的目的在于提早发现问题,解决问题。因为有的带菌者本身并没有表现出疾病症状,所以健康检查有助于工作人员及时发现疾病并进行适当治疗,同时可帮助工作人员了解本身的健康状况。定期健康检查每年至少进行一次。 员工个人健康和卫生管理 (1)工作人员应具有健康意识,懂得基本的健康知识。 ①工作人员应保持精神饱满,睡眠充足,完成工作而不觉得过度劳累。 ②如感不适,应及时向主管报告。 ③及时报告受伤情况,包括刀伤和烧伤等。 ④当手指被割伤或戳伤时,应立即用止血胶带包扎好。 ⑤当发生刀伤或烫伤事故时,应立即对受伤人员进行急救。 (2)工作人员应讲究个人卫生,养成良好的个人卫生习惯。 ①不用指尖搔头、挖鼻孔、擦拭嘴巴。 ②勤洗手,饭前、便后及接触食品或食品器具、器皿前都应洗手,保持双手的清洁卫生。 ③不可在他人面前咳嗽、打喷嚏。 ④经常洗脸、洗头、洗澡以确保身体的清洁。 ⑤经常理发、剪指甲。 ⑥不随地吐痰、抛弃果皮废物。 (3)工作卫生管理 工作卫生管理的目的是防止工作人员因工作时的疏忽而导致食物、用具受到污染。。 ①工作人员不可在工作场所吸烟、饮食和嚼食口香糖,非必要时勿互相交谈。 ②生病的工作人员应安排体息,避免污染食品。 ③患有传染疾病的工作人员应该专心治病,在没有得到医生允许的情况下不能返回岗位。 ④工作中必须随身携带的小物品应当放在较低的口袋中,防止弯腰时掉进食品中。 ⑤工作前应洗手消毒,分拣、传送食品时使用托盘和盖具。 1.4.3质检人员考核、管理和培训制度 为加强农产品质量安全检测机构质检人员的管理,提高农产品质量安全检测水平,根据《中华人民共和国农产品质量安全法》、《农业部农产品质量安全检测机构考核办法》等规定,制定本制度。 (1)考核与管理制度 质检人员必须具备相应的条件和能力,经市中心考核合格,取得《质检员证》,方可从事检测工作。 (2)质检人员应当符合以下条件:掌握必要的法律法规知识; 身体条件应满足检测工作的需要;具有相关专业中专以上学历; 熟练掌握所从事检测项目的专业知识和操作技能。 质检人员资格考核,包括专业知识考试和操作技能考核。专业知识考试和操作技能考核均采用百分制评分,成绩达到70分为合格。考核合格者,在考核后十五日内发给《质检员证》。 质检人员必须遵守国家法律、法规。 质检人员应当按照有关规定开展检测工作,如实记录检测原始数据,编制检测报告,对检测结果和检测数据的真实性、准确性负责。 质检人员不得利用检测结果参与有偿活动,不得与受检者进行可能影响检测公正性的联系。 (3)培训制度 质检工作人员,每年必须参加至少一次省、市中心组织的集中培训,了解检测系统有关政策和文件精神,学习农产品检测相关专业技能,提高自身专业素质。 参加区质检站每年进
食材采购投标方案(276页)(2024年修订版).docx
下载提示

1.本文档仅提供部分内容试读;

2.支付并下载文件,享受无限制查看;

3.本网站所提供的标准文本仅供个人学习、研究之用,未经授权,严禁复制、发行、汇编、翻译或网络传播等,侵权必究;

4.左侧添加客服微信获取帮助;

5.本文为word版本,可以直接复制编辑使用。


这个人很懒,什么都没留下
未认证用户 查看用户
该文档于 上传
×
精品标书制作
百人专家团队
擅长领域:
工程标 服务标 采购标
16852
已服务主
2892
中标量
1765
平台标师
扫码添加客服
客服二维码
咨询热线:192 3288 5147
公众号
微信客服
客服