文库 工程类投标方案 公路工程

洮南市万宝乡复茂村道路及路边硬化工程投标方案.docx

DOCX   1588页   下载614   2025-09-08   浏览50   收藏88   点赞822   评分-   825702字   228.00

AI慧写标书

十分钟千页标书高效生成

温馨提示:当前文档最多只能预览 15 页,若文档总页数超出了 15 页,请下载原文档以浏览全部内容。
洮南市万宝乡复茂村道路及路边硬化工程投标方案.docx 第1页
洮南市万宝乡复茂村道路及路边硬化工程投标方案.docx 第2页
洮南市万宝乡复茂村道路及路边硬化工程投标方案.docx 第3页
洮南市万宝乡复茂村道路及路边硬化工程投标方案.docx 第4页
洮南市万宝乡复茂村道路及路边硬化工程投标方案.docx 第5页
洮南市万宝乡复茂村道路及路边硬化工程投标方案.docx 第6页
洮南市万宝乡复茂村道路及路边硬化工程投标方案.docx 第7页
洮南市万宝乡复茂村道路及路边硬化工程投标方案.docx 第8页
洮南市万宝乡复茂村道路及路边硬化工程投标方案.docx 第9页
洮南市万宝乡复茂村道路及路边硬化工程投标方案.docx 第10页
洮南市万宝乡复茂村道路及路边硬化工程投标方案.docx 第11页
洮南市万宝乡复茂村道路及路边硬化工程投标方案.docx 第12页
洮南市万宝乡复茂村道路及路边硬化工程投标方案.docx 第13页
洮南市万宝乡复茂村道路及路边硬化工程投标方案.docx 第14页
洮南市万宝乡复茂村道路及路边硬化工程投标方案.docx 第15页
剩余1573页未读, 下载浏览全部

开通会员, 优惠多多

6重权益等你来

首次半价下载
折扣特惠
上传高收益
特权文档
AI慧写优惠
专属客服
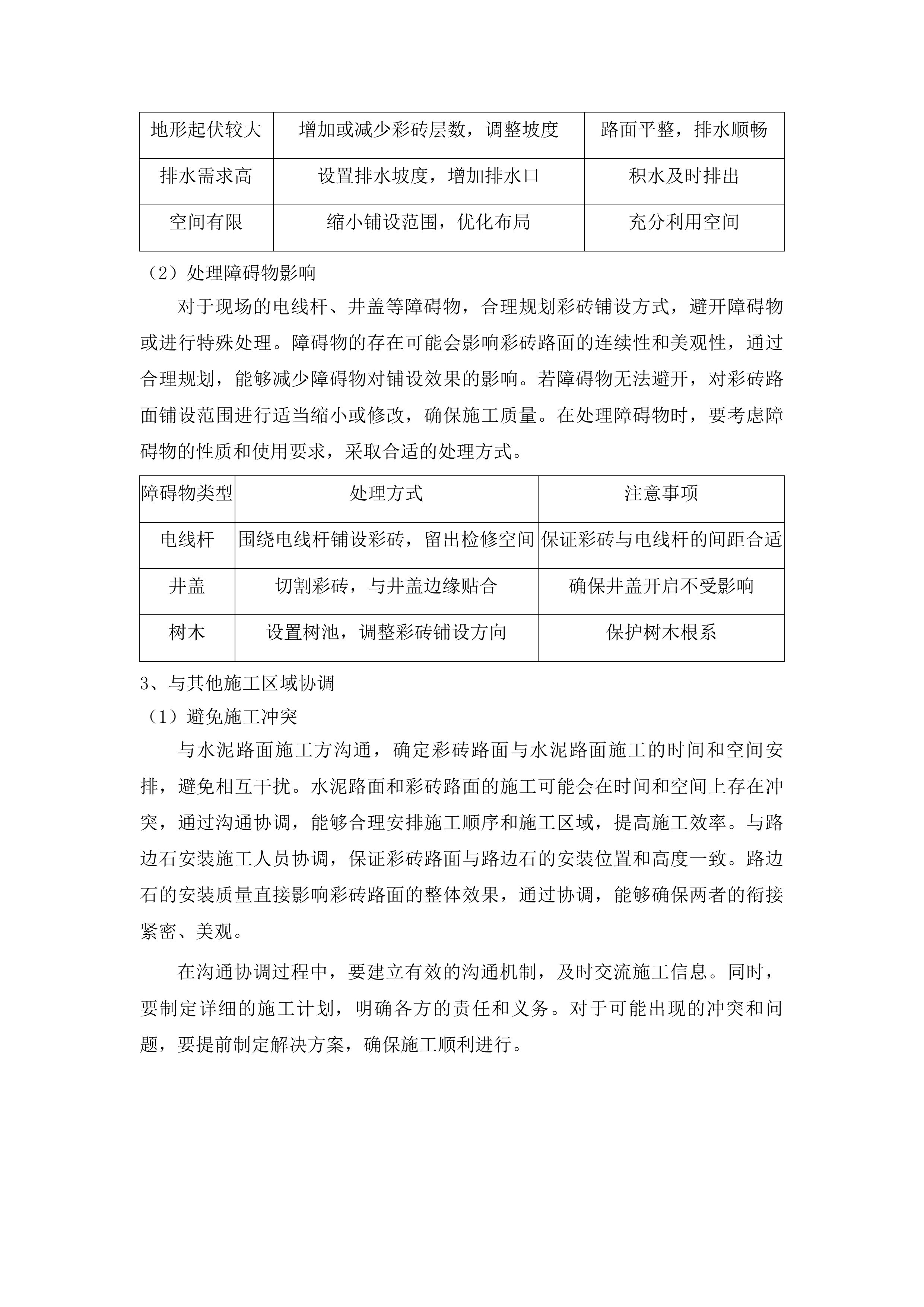
洮南市万宝乡复茂村道路及路边硬化工程投标方案 第一章 内容完整性和编制水平 9 第一节 内容完整性 9 一、 施工范围明确性 10 二、 技术标准覆盖率 20 三、 工程量清单完整性 38 四、 施工组织设计完备性 52 第二节 编制合理性 65 一、 结构逻辑清晰度 65 二、 内容贴合项目实际 85 三、 术语规范准确性 99 四、 格式排版统一性 114 第三节 可行性分析 118 一、 施工方案可执行性 118 二、 管理体系实效性 132 三、 进度资源匹配度 142 四、 风险应对可行性 152 第二章 施工方案与技术措施 162 第一节 施工总体部署 162 一、 项目组织架构设计 162 二、 施工前期准备规划 176 三、 施工阶段任务划分 192 四、 资源调配实施方案 208 第二节 道路施工技术措施 222 一、 水泥路面施工工艺 222 二、 彩砖路面铺设工艺 240 三、 路边石安装技术 261 第三节 施工工艺标准 280 一、 规范标准执行体系 280 二、 作业流程标准化 301 三、 质量控制点设置 313 四、 检测验收方法 326 第四节 施工进度安排 344 一、 总体进度计划编制 344 二、 分项工程施工排序 356 三、 关键节点控制计划 373 四、 进度风险应对措施 389 第五节 现场施工管理 397 一、 施工场地布置规划 397 二、 材料设备管理方案 415 三、 人员调度管理机制 423 四、 文明施工保障措施 442 第三章 质量管理体系与措施 447 第一节 质量管理目标 448 一、 国家施工验收规范标准 448 二、 一次验收合格保障措施 462 第二节 质量管理组织架构 477 一、 项目经理质量责任体系 477 二、 专职质量管理人员配置 490 第三节 施工过程质量控制 495 一、 全过程质量控制流程 495 二、 样板引路与隐蔽工程验收 517 第四节 材料与设备质量控制 524 一、 进场材料报验管理 524 二、 关键材料可追溯台账 537 第五节 施工工艺控制 552 一、 水泥路面施工工艺 552 二、 彩砖路面施工工艺 571 三、 路边石施工工艺 585 四、 质量通病防治措施 593 第六节 质量验收标准 602 一、 分部分项工程验收依据 602 二、 验收程序与资料归档 612 第七节 质量改进机制 625 一、 质量问题反馈处理 625 二、 质量持续改进措施 634 第四章 安全管理体系与措施 653 第一节 安全管理体系 653 一、 安全管理组织架构 653 二、 日常安全管理机制 676 第二节 施工安全措施 681 一、 施工区域安全防护 681 二、 专项作业安全管控 697 第三节 人员安全培训与防护 708 一、 人员安全教育培训 708 二、 个人防护用品保障 726 第四节 现场安全管理 733 一、 施工现场安全监控 733 二、 临时用电安全管理 749 第五节 安全检查与整改 753 一、 安全检查制度执行 753 二、 整改闭环管理措施 766 第五章 环境保护管理体系与措施 782 第一节 管理体系建立 782 一、 环保责任主体明确 782 二、 环保管理制度建设 791 第二节 扬尘控制措施 799 一、 施工场地硬化处理 799 二、 降尘设备配置使用 811 三、 物料覆盖与运输管控 819 第三节 噪声控制措施 827 一、 低噪声设备选用 827 二、 施工时间合理安排 835 三、 噪声传播阻隔措施 845 第四节 废水处理措施 852 一、 施工废水处理系统 852 二、 生活污水处理方案 863 三、 废水排放管控措施 870 第五节 固体废弃物管理 876 一、 垃圾分类收集体系 876 二、 建筑垃圾处理流程 884 三、 废弃物回收利用措施 893 第六节 生态保护措施 901 一、 施工范围严格管控 901 二、 植被与地貌保护 909 三、 水体保护专项措施 917 第七节 环保宣传教育 925 一、 环保知识培训计划 925 二、 现场宣传氛围营造 932 三、 环保奖惩激励机制 938 第八节 环保应急措施 944 一、 应急预案编制 944 二、 应急物资储备 955 三、 应急演练组织 963 第九节 环保检查机制 969 一、 定期检查制度建立 970 二、 问题整改跟踪 976 三、 环保台账管理 984 第六章 工程进度计划与措施 994 第一节 施工进度安排 994 一、 施工准备阶段规划 994 二、 主体工程施工流程 1002 三、 收尾清理阶段安排 1014 第二节 关键节点控制 1021 一、 路基施工节点控制 1021 二、 水泥路面施工节点 1029 三、 附属工程施工节点 1039 第三节 资源配置策略 1045 一、 施工人员配置计划 1045 二、 施工机械设备配置 1053 三、 材料供应保障计划 1066 第四节 进度控制措施 1078 一、 施工进度动态管理 1078 二、 进度协调沟通机制 1084 三、 进度管理工具应用 1096 第五节 进度保障机制 1110 一、 组织管理保障措施 1110 二、 赶工应急保障措施 1122 三、 技术保障支持措施 1133 第七章 资源配备计划 1143 第一节 人员配置计划 1143 一、 专业人员资质配置 1143 二、 劳动力动态进场安排 1157 第二节 机械设备配置 1170 一、 施工机械种类数量配置 1170 二、 设备进场与维护管理 1183 第三节 材料供应计划 1197 一、 主要材料采购安排 1198 二、 材料质量管控流程 1204 第四节 资源配置保障措施 1213 一、 动态资源调配机制 1213 二、 特殊情况应对预案 1222 第八章 成品保护和工程保修工作的管理措施和承诺 1235 第一节 管理机制建立 1235 一、 成品保护管理小组组建 1235 二、 工程保修责任制度 1244 第二节 保护措施制定 1254 一、 施工全过程保护方案 1254 二、 关键部位防护措施 1266 第三节 保修服务承诺 1281 一、 保修期限与范围界定 1281 二、 报修响应保障措施 1294 第四节 资料归档与移交 1301 一、 保修档案管理规范 1301 二、 竣工资料移交方案 1310 第九章 紧急情况的处理措施预案以及抵抗风险的措施 1322 第一节 紧急情况处理措施 1322 一、 突发事件应急处理流程 1322 二、 现场应急联络机制 1328 三、 应急物资储备管理 1334 四、 应急避险区域设置 1341 五、 事故上报机制 1347 第二节 应急预案制定 1352 一、 专项应急预案编制 1352 二、 应急演练组织实施 1358 三、 应急岗位职责分工 1367 四、 外部联动机制建立 1374 五、 预案动态更新管理 1382 第三节 风险抵抗措施 1388 一、 施工风险因素识别 1388 二、 风险规避策略制定 1393 三、 专职风险管理人员配置 1401 四、 风险应对专项资金管理 1409 五、 施工风险保险机制 1416 第十章 施工现场平面图 1421 第一节 功能分区规划 1421 一、 施工区域划分 1421 二、 材料堆放区布置 1427 三、 机械设备停放区规划 1435 四、 临时办公生活区设置 1441 第二节 交通组织设计 1446 一、 临时通行路线设计 1446 二、 警示标识与围挡布置 1452 三、 交通疏导方案制定 1459 第三节 临时设施布置 1464 一、 临时用水用电规划 1464 二、 临时仓储区设置 1471 三、 生活设施布置 1479 第四节 安全与环保措施 1483 一、 安全围挡与警示设置 1483 二、 危险作业区域防护 1489 三、 扬尘控制措施 1499 四、 废弃物处理措施 1506 第五节 平面图绘制要求 1513 一、 绘制标准遵循 1513 二、 交通流线标注 1520 三、 设施位置标注 1524 四、 图例与注释要求 1530 第十一章 施工进度计划横道图或网络图 1537 第一节 进度计划编制依据 1537 一、 设计文件与工程量清单 1537 二、 工期要求与施工标准 1542 三、 施工方案关键节点 1545 第二节 横道图内容结构 1548 一、 分部分项工程阶段划分 1548 二、 工序时间参数设定 1552 三、 关键节点控制标注 1555 第三节 网络图内容结构 1558 一、 关键路径法应用 1558 二、 工序逻辑关系构建 1561 三、 进度控制节点设置 1566 第四节 进度保障措施 1568 一、 计划细化管理 1568 二、 预警与纠偏机制 1571 三、 外部协调保障 1575 第五节 图表清晰性与可执行性 1579 一、 图表设计规范 1579 二、 多版本管理机制 1583 三、 现场应用保障 1586 内容完整性和编制水平 内容完整性 施工范围明确性 水泥路面施工区域界定 依据设计文件界定 遵循文件要求 严格遵循设计文件中关于水泥路面厚度、强度等技术指标的规定,在符合要求的区域内进行施工。设计文件明确了水泥路面应达到的具体参数,如厚度需满足承载需求,强度要符合交通流量等要求。只有在这些指标达标的区域施工,才能确保水泥路面的质量和使用寿命。同时,依据设计文件中对水泥路面排水系统的设计,确定施工区域内排水设施的建设范围。排水系统的合理设计是保障水泥路面正常使用的关键,通过明确排水设施的建设范围,能有效避免路面积水,减少对路面的损害。 此外,对于设计文件中关于水泥路面基层处理的要求,也需严格执行。基层的稳定性和强度直接影响水泥路面的整体性能,在施工前要对基层进行详细检测,确保其符合设计标准。在施工过程中,按照设计要求控制水泥的配合比、施工工艺等,保证水泥路面的质量。同时,要根据设计文件中对路面平整度的要求,采用合适的施工设备和方法,确保路面的平整度符合规范。 明确衔接方式 确保水泥路面与周边道路的衔接平顺,避免出现高差和裂缝等问题。在施工过程中,要对周边道路的情况进行详细勘察,掌握其标高、坡度等信息,以便在施工时进行合理调整。通过精确的测量和施工工艺,使水泥路面与周边道路的衔接处过渡自然,减少车辆行驶时的颠簸感,提高行车的舒适性和安全性。同时,按照设计要求,处理好水泥路面与建筑物之间的距离和过渡,保证施工的合理性和安全性。水泥路面与建筑物之间需要保持一定的距离,以防止路面施工对建筑物造成影响,同时要设置合理的过渡段,使两者之间的衔接更加美观和协调。 为了保证衔接的质量,在施工前要制定详细的施工方案,明确施工工艺和质量标准。在施工过程中,加强对衔接部位的质量控制,严格按照设计要求进行施工。对于可能出现的问题,要提前制定解决方案,确保施工的顺利进行。此外,在施工完成后,要对衔接部位进行检查和验收,确保其符合设计和规范要求。 结合现场实际勘察 精确施工区域 考虑现场的地形起伏,确定水泥路面施工的起止点和坡度变化范围。通过实地勘察,了解地形的高低起伏情况,结合设计要求,合理确定水泥路面的施工范围。对于坡度较大的区域,要采取相应的措施,如设置挡土墙、放缓坡度等,确保路面的稳定性和安全性。同时,结合现场的地下管线分布,避免在管线位置进行水泥路面施工,确保施工安全。地下管线的分布情况较为复杂,在施工前要进行详细的探测和调查,了解管线的种类、位置、走向等信息,制定相应的保护措施,避免施工过程中对管线造成破坏。 此外,还要考虑现场的周边环境,如是否有居民住宅、商业设施等。在施工过程中,要采取有效的降噪、防尘等措施,减少对周边环境的影响。同时,要合理安排施工时间,避免在居民休息时间进行高噪音的施工活动。 现场实际勘察施工区域 调整优化区域 若现场存在障碍物或特殊地质条件,对水泥路面施工区域进行适当的偏移或缩小。障碍物可能会影响施工的正常进行,如电线杆、树木等,需要对施工区域进行调整,避开障碍物。特殊地质条件如软土地基、岩石层等,可能会增加施工难度和成本,需要根据实际情况进行处理,如采取地基加固、爆破等措施。同时,根据现场的实际交通状况,合理调整水泥路面施工区域的边界,减少对交通的影响。在施工期间,要设置明显的交通标志和警示设施,引导车辆和行人安全通行。 为了确保施工区域的调整和优化符合设计要求和施工安全,在调整前要进行详细的分析和论证,制定合理的调整方案。在施工过程中,要严格按照调整方案进行施工,确保施工质量和安全。同时,要加强对施工区域的监测和管理,及时发现和处理可能出现的问题。 与相关方沟通确认 达成一致意见 通过会议或书面沟通等方式,与相关方就水泥路面施工区域的具体范围进行讨论和确认。相关方包括设计单位、建设单位、监理单位等,通过与他们的沟通,能够充分了解各方的意见和需求,确保施工区域的界定符合整体项目的要求。对相关方提出的意见和建议进行认真分析和研究,合理调整施工区域界定。对于合理的意见和建议,要积极采纳,对施工区域进行优化;对于不合理的意见,要进行解释和说明,争取达成共识。 在沟通确认过程中,要建立有效的沟通机制,及时反馈信息,确保各方之间的沟通顺畅。同时,要做好沟通记录,以便后续查阅和参考。通过与相关方的密切沟通和合作,能够提高施工区域界定的准确性和合理性,为项目的顺利实施奠定基础。 与相关方沟通确认施工区域 解决疑问分歧 对于设计文件中不明确的地方,及时向设计单位咨询,明确施工区域的具体要求。设计文件可能存在一些模糊或不确定的内容,通过与设计单位的沟通,能够准确理解设计意图,避免施工过程中出现误解和错误。当与建设单位在施工区域界定上存在分歧时,积极协商解决,以满足项目的整体需求。分歧可能源于对设计文件的理解不同、现场实际情况的变化等原因,通过协商,能够找到双方都能接受的解决方案。 在解决疑问分歧的过程中,要保持客观、公正的态度,以事实为依据,以设计文件和规范为准则。同时,要注重沟通技巧,尊重对方的意见和想法,通过友好协商解决问题。如果协商无法解决分歧,可以邀请第三方进行评估和仲裁,确保问题得到妥善解决。 彩砖路面铺设范围划分 按照设计图纸划分 精确布局尺寸 根据设计图纸的比例,测量和确定彩砖路面的长、宽和形状,确保铺设范围的准确性。设计图纸是彩砖路面铺设的重要依据,通过精确测量,能够将设计图纸上的尺寸准确地反映到实际施工中。对设计图纸上彩砖路面的图案和纹理进行分析,按照要求划分铺设区域。不同的图案和纹理需要不同的铺设方式和工艺,通过合理划分铺设区域,能够保证彩砖路面的美观和整体效果。 在测量和确定尺寸的过程中,要使用专业的测量工具,如全站仪、水准仪等,确保测量的精度。同时,要对测量结果进行多次核对和验证,避免出现误差。对于设计图纸上的特殊要求,如彩砖的颜色搭配、拼接方式等,要在施工前进行详细的研究和准备,确保施工质量。 明确交界位置 在现场标记出彩砖路面与水泥路面的分界线,保证两种路面的衔接自然美观。分界线的标记要清晰、准确,以便施工人员在施工过程中能够准确操作。同时,要对分界线进行处理,如设置过渡带、调整彩砖的铺设方式等,使两种路面的衔接更加自然。确定彩砖路面与绿化区域的边界,避免彩砖铺设影响绿化植物的生长。在划分边界时,要考虑绿化植物的生长空间和养护需求,为绿化植物提供良好的生长环境。 为了确保交界位置的准确性和美观性,在标记分界线和确定边界前,要进行详细的勘察和规划。同时,要与相关施工人员进行沟通和协调,确保施工过程中能够按照要求进行操作。在施工完成后,要对交界位置进行检查和验收,确保其符合设计和规范要求。 结合现场实际情况 调整铺设范围 若现场地形有起伏,根据实际情况调整彩砖路面的坡度和高度,确定合理的铺设范围。地形起伏可能会影响彩砖路面的铺设效果和使用安全,通过调整坡度和高度,能够使彩砖路面更加平整和稳定。结合现场的排水需求,对彩砖路面铺设范围进行优化,保证排水顺畅。排水是彩砖路面使用过程中的重要问题,通过合理规划排水系统,能够避免路面积水,延长彩砖路面的使用寿命。 现场情况 调整措施 预期效果 地形起伏较大 增加或减少彩砖层数,调整坡度 路面平整,排水顺畅 排水需求高 设置排水坡度,增加排水口 积水及时排出 空间有限 缩小铺设范围,优化布局 充分利用空间 处理障碍物影响 对于现场的电线杆、井盖等障碍物,合理规划彩砖铺设方式,避开障碍物或进行特殊处理。障碍物的存在可能会影响彩砖路面的连续性和美观性,通过合理规划,能够减少障碍物对铺设效果的影响。若障碍物无法避开,对彩砖路面铺设范围进行适当缩小或修改,确保施工质量。在处理障碍物时,要考虑障碍物的性质和使用要求,采取合适的处理方式。 障碍物类型 处理方式 注意事项 电线杆 围绕电线杆铺设彩砖,留出检修空间 保证彩砖与电线杆的间距合适 井盖 切割彩砖,与井盖边缘贴合 确保井盖开启不受影响 树木 设置树池,调整彩砖铺设方向 保护树木根系 与其他施工区域协调 避免施工冲突 与水泥路面施工方沟通,确定彩砖路面与水泥路面施工的时间和空间安排,避免相互干扰。水泥路面和彩砖路面的施工可能会在时间和空间上存在冲突,通过沟通协调,能够合理安排施工顺序和施工区域,提高施工效率。与路边石安装施工人员协调,保证彩砖路面与路边石的安装位置和高度一致。路边石的安装质量直接影响彩砖路面的整体效果,通过协调,能够确保两者的衔接紧密、美观。 在沟通协调过程中,要建立有效的沟通机制,及时交流施工信息。同时,要制定详细的施工计划,明确各方的责任和义务。对于可能出现的冲突和问题,要提前制定解决方案,确保施工顺利进行。 彩砖与其他施工区域协调 结合现场调整路边石 明确先后顺序 根据施工总体计划,确定彩砖路面铺设在其他施工工序中的先后顺序,合理安排施工资源。施工总体计划是整个项目施工的指导文件,通过遵循总体计划,能够确保彩砖路面铺设与其他施工工序的协调进行。制定彩砖路面与其他施工区域的衔接方案,确保施工的连续性和整体性。衔接方案的制定要考虑施工工艺、施工时间等因素,保证各个施工区域之间的衔接自然、流畅。 在确定先后顺序和制定衔接方案时,要充分考虑施工的实际情况和可行性。同时,要与相关施工人员进行充分沟通,确保方案的顺利实施。在施工过程中,要根据实际情况及时调整方案,保证施工质量和进度。 路边石安装位置确定 依据设计要求定位 精确标记位置 使用测量工具,根据设计图纸的坐标和尺寸,在地面上准确标记出路边石的安装位置。测量工具的精度直接影响标记的准确性,通过使用专业的测量工具,能够确保标记的位置符合设计要求。对标记的位置进行反复核对,确保其准确性和一致性。反复核对是保证标记质量的重要措施,能够避免因标记错误而导致的安装问题。 在标记位置的过程中,要严格按照测量规范进行操作,确保测量结果的可靠性。同时,要对标记进行保护,避免被破坏或移动。对于设计图纸上的特殊要求,如路边石的倾斜度、间距等,要在标记时进行准确体现。 符合设计走向 按照道路的设计曲线和直线走向,确定路边石的安装方向和角度。道路的设计走向是路边石安装的重要依据,通过遵循设计走向,能够使路边石与道路的整体风格相协调。保证路边石的安装与道路的坡度相适应,避免出现积水等问题。坡度的适应是路边石安装的关键,通过合理调整路边石的高度和坡度,能够确保排水顺畅。 在确定安装方向和角度时,要使用专业的测量工具和方法,确保准确性。同时,要对安装过程进行监控,及时发现和纠正偏差。对于道路的特殊路段,如弯道、交叉口等,要进行特殊处理,保证路边石的安装效果。 结合现场实际调整 调整安装位置 若现场地形有变化,根据实际情况对路边石的安装高度和位置进行微调。地形变化可能会导致设计位置与实际情况不符,通过微调能够使路边石的安装更加符合实际需求。避开地下管线位置,防止在安装路边石时破坏管线。地下管线的分布情况较为复杂,在安装前要进行详细的探测和调查,了解管线的位置和走向,采取相应的保护措施。 在调整安装位置时,要充分考虑现场的实际情况和施工安全。同时,要与相关部门进行沟通和协调,确保调整方案的可行性。对于调整后的安装位置,要进行重新标记和核对,确保准确性。 处理周边关系 合理确定路边石与树木的距离,避免影响树木的生长和养护。树木的生长需要一定的空间和养分,通过合理确定距离,能够为树木提供良好的生长环境。确保路边石与井盖等设施的衔接顺畅,不影响其正常使用。井盖等设施的正常使用关系到公共安全,通过确保衔接顺畅,能够避免出现安全隐患。 在处理周边关系时,要充分考虑周边环境的特点和需求。同时,要与相关部门进行沟通和协调,确保处理方案的合理性。对于处理后的周边关系,要进行定期检查和维护,确保其稳定和安全。 与道路施工同步协调 保证整体效果 在道路施工过程中,及时跟进路边石安装工作,确保路边石与道路的衔接紧密、美观。路边石的安装质量直接影响道路的整体效果,通过及时跟进,能够保证路边石与道路的协调统一。与道路施工方共同制定施工方案,保证路边石安装与道路施工的一致性。施工方案的制定要考虑施工工艺、施工时间等因素,确保两者的施工进度和质量相匹配。 施工阶段 协调内容 预期效果 基础施工 确定路边石基础位置和尺寸 基础牢固,与道路基础衔接紧密 路面铺设 协调路边石安装与路面铺设顺序 路面平整,路边石与路面衔接自然 收尾阶段 检查路边石安装质量和整体效果 道路美观,使用功能良好 明确配合关系 确定路边石安装在道路基层施工、路面铺设等工序中的时间节点和配合要求。时间节点和配合要求的明确是保证施工顺利进行的关键,通过合理安排,能够避免施工冲突和延误。与道路施工人员密切沟通,及时解决施工过程中出现的问题。沟通是解决问题的有效途径,通过密切沟通,能够及时发现和解决施工中的问题,保证施工质量和进度。 在明确配合关系时,要制定详细的施工计划和协调机制。同时,要建立有效的沟通渠道,确保信息的及时传递和反馈。对于施工过程中出现的问题,要及时采取措施进行解决,避免问题扩大化。 工程边界坐标标注 采用专业测量工具 精确测量边界 按照测量规范和要求,对工程边界的各个点进行测量,获取准确的坐标数据。测量规范和要求是保证测量准确性的重要依据,通过严格遵循规范和要求,能够确保测量结果的可靠性。对测量过程进行多次复核,消除测量误差。多次复核是提高测量精度的有效方法,能够避免因测量误差而导致的坐标标注错误。 在测量边界的过程中,要使用高精度的测量仪器,如全站仪、GPS等。同时,要对测量环境进行评估,避免外界因素对测量结果的影响。对于测量过程中出现的异常数据,要进行详细分析和处理,确保数据的准确性。 保证数据可靠 对测量仪器进行定期校准和维护,确保其测量精度。测量仪器的精度直接影响测量数据的可靠性,通过定期校准和维护,能够保证仪器的正常运行。记录测量过程中的各项数据和参数,保证数据的可追溯性。数据的可追溯性是保证测量质量的重要措施,通过记录数据和参数,能够在需要时对测量结果进行复查和验证。 在保证数据可靠的过程中,要建立完善的测量管理制度和档案。同时,要对测量人员进行培训和考核,提高其业务水平和责任意识。对于测量数据的存储和管理,要采用安全可靠的方式,确保数据的完整性和保密性。 依据设计文件标注 准确标注坐标 使用明显的标记物,如木桩、油漆等,在施工现场标记出工程边界的坐标点。标记物的明显性能够方便施工人员识别和操作,通过使用合适的标记物,能够确保坐标点的准确标注。对标注的坐标点进行编号和记录,方便施工管理。编号和记录的目的是为了便于施工管理和数据查询,通过建立完善的编号和记录系统,能够提高施工效率和管理水平。 在准确标注坐标的过程中,要严格按照设计文件的要求进行操作。同时,要对标记物进行保护,避免被破坏或移动。对于标注的坐标点,要进行定期检查和复核,确保其准确性和稳定性。 核对标注信息 对标注的坐标与设计文件中的坐标进行逐一核对,确保两者一致。核对是保证标注准确性的重要环节,通过逐一核对,能够及时发现和纠正标注错误。若发现标注与设计文件不符,及时进行调整和修正。调整和修正是保证标注质量的必要措施,通过及时调整和修正,能够确保标注信息的可靠性。 核对内容 核对方法 处理措施 坐标数值 使用测量仪器进行复测 若不符,重新测量并标注 坐标点位置 与设计图纸进行比对 若不符,调整标记位置 编号和记录 检查记录的完整性和准确性 若有误,进行修正和补充 提交坐标标注资料 及时提交资料 在规定的时间内,将工程边界坐标标注资料提交给设计单位、建设单位等相关方。及时提交资料是保证项目顺利进行的重要环节,通过按时提交资料,能够为相关方提供准确的信息。采用合适的方式提交资料,如纸质文件、电子文档等。合适的提交方式能够提高资料传递的效率和准确性,根据实际情况选择合适的提交方式。 在提交资料的过程中,要确保资料的完整性和准确性。同时,要对提交的资料进行备份,以防丢失。对于相关方的反馈意见,要及时进行处理和回复,确保沟通顺畅。 保证资料质量 对提交的资料进行审核和整理,确保资料内容完整、数据准确。审核和整理是保证资料质量的重要措施,通过严格审核和整理,能够避免资料中出现错误和遗漏。对资料进行备份和存档,以备后续查阅和使用。备份和存档的目的是为了保证资料的安全性和可追溯性,通过建立完善的备份和存档制度,能够在需要时及时获取资料。 在保证资料质量的过程中,要建立严格的审核标准和流程。同时,要对审核人员进行培训和考核,提高其业务水平和责任意识。对于资料的存储和管理,要采用安全可靠的方式,确保资料的完整性和保密性。 技术标准覆盖率 国家施工规范引用 立项文件执行规范 严格遵循文件要求 在本项目中,严格按照国家批准的立项文件开展施工工作是确保项目顺利进行的基础。施工过程中,每一个环节都与立项文件的要求紧密相连,确保施工方向与文件要求一致是我们的首要任务。我们会组织专业团队对文件中的各项指标和规定进行详细解读,将其转化为具体的施工要求和标准,并在施工的各个环节落实执行。同时,定期对照立项文件检查施工进度和质量,建立完善的检查机制,及时发现并调整偏差,确保施工始终符合立项文件的要求。 为了保证施工人员对文件要求的准确理解和执行,我们会开展专项培训活动,让每一位施工人员都清楚了解立项文件的重要性和具体要求。在施工过程中,设立专门的监督岗位,对施工行为进行实时监督,确保每一个操作都符合文件规定。此外,建立反馈机制,鼓励施工人员及时反馈在执行过程中遇到的问题,以便我们及时解决,保证施工的顺利进行。 我们深知立项文件是项目合法性和规范性的重要依据,因此会将其作为施工的最高准则。在施工过程中,不断强化施工人员的文件意识,让文件要求深入人心。同时,与相关部门保持密切沟通,及时获取文件的最新动态和要求,确保施工始终与国家政策和规定保持一致。通过以上措施,我们有信心确保本项目在立项文件的指导下高质量完成。 文件变更处理规范 在本项目施工过程中,若立项文件发生变更,我们会迅速组织相关人员学习和理解变更内容。这不仅包括施工管理人员,还涵盖了一线施工人员,确保每一个参与项目的人员都能清楚了解变更的具体情况。我们会通过专题会议、培训等方式,对变更内容进行详细解读,让大家明白变更对施工的影响和新的要求。 根据变更要求对施工方案和计划进行相应调整是确保施工符合新文件规定的关键。我们会组织专业的技术团队,对变更内容进行深入分析,结合施工现场的实际情况,制定出切实可行的调整方案。在调整过程中,充分考虑施工进度、质量和成本等因素,确保调整后的方案既能满足新文件的要求,又能保证项目的顺利进行。同时,做好文件变更的记录和存档工作,建立完善的档案管理制度,将变更的原因、内容、时间等信息详细记录下来,以备后续查验。 为了确保变更内容得到有效执行,我们会加强对施工过程的监督和检查。设立专门的监督小组,对变更部分的施工进行重点监控,及时发现并解决执行过程中出现的问题。同时,建立沟通机制,与相关部门保持密切联系,及时获取他们对变更执行情况的意见和建议,不断优化执行效果。通过以上措施,我们能够确保在立项文件变更的情况下,依然能够保证项目的质量和进度。 立项文件学习 文件执行监督机制 建立专门的监督小组对国家立项文件的执行情况进行定期检查是确保文件要求得到有效落实的重要保障。监督小组由经验丰富的专业人员组成,他们具备扎实的专业知识和丰富的实践经验,能够准确判断施工是否符合文件要求。在检查过程中,采用定期检查和不定期抽查相结合的方式,确保监督的全面性和有效性。 对违反文件要求的行为及时纠正和处理,追究相关人员的责任是维护文件权威性的必要手段。我们会建立严格的责任追究制度,明确每一个岗位的职责和权限,对违反文件要求的行为进行严肃处理。同时,通过教育和培训,提高施工人员的责任意识,让他们明白遵守文件要求是自己的职责所在。鼓励员工对文件执行过程中的问题进行反馈,建立畅通的反馈渠道,让员工能够及时将问题反映给相关部门。对于员工的反馈,我们会及时进行处理和回复,不断完善执行机制。 为了提高监督的效果,我们会利用现代信息技术,建立信息化监督平台。通过该平台,实时监控施工过程中的各项数据和信息,及时发现问题并进行预警。同时,对监督结果进行分析和总结,找出文件执行过程中的薄弱环节和存在的问题,制定针对性的改进措施,不断提高文件执行的质量和水平。通过以上措施,我们能够确保国家立项文件在本项目中得到严格执行。 规划文本实施标准 规划目标达成措施 在本项目中,明确规划文本中的各项施工目标是确保项目顺利进行的重要前提。我们会将这些目标分解到具体的施工阶段和任务中,制定详细的施工计划,确保各项施工任务按照规划目标有序推进。为了更好地实现规划目标,我们会建立目标管理体系,将目标层层分解,落实到每一个部门和每一个岗位。同时,制定相应的考核指标和奖惩制度,激励员工积极努力,确保目标的实现。 定期对规划目标的完成情况进行评估是及时发现问题并调整施工策略的重要手段。我们会建立完善的评估机制,定期对施工进度、质量、安全等方面进行评估。通过评估,及时发现目标执行过程中存在的问题,并分析原因,制定针对性的调整措施。同时,根据评估结果,对施工计划进行优化和调整,确保施工始终朝着规划目标前进。 为了确保规划目标的达成,我们还会加强与相关部门的沟通和协调。与设计单位保持密切联系,及时了解设计意图和变更情况,确保施工符合设计要求。与建设单位保持良好的沟通,及时汇报施工进展情况和存在的问题,争取建设单位的支持和配合。通过以上措施,我们有信心确保本项目的规划目标得以实现。 施工阶段 具体任务 目标要求 责任人 完成时间 基础施工阶段 场地平整、基础开挖等 符合设计要求,保证基础的稳定性 XXX 2025年6月XXX日 主体施工阶段 道路铺设、路边石安装等 达到质量标准,保证工程质量 XXX 2025年7月XXX日 装饰装修阶段 路面清理、标识设置等 符合美观要求,提升工程形象 XXX 2025年8月XXX日 规划布局施工规范 按照规划文本中的布局要求进行施工场地的布置和安排是确保施工流程顺畅的关键。在施工前,我们会组织专业人员对施工场地进行详细勘察,根据规划布局要求,制定合理的施工场地布置方案。对施工区域进行合理划分,设置材料堆放区、机械设备停放区、施工操作区等,确保施工流程顺畅,避免相互干扰。 严格控制施工过程中的布局变更,如需变更需经过严格的审批程序。我们会建立严格的变更管理制度,明确变更的审批流程和权限。在变更前,组织相关人员进行论证和评估,确保变更的必要性和可行性。同时,对变更后的布局进行重新规划和调整,确保施工能够继续顺利进行。 为了确保规划布局的有效实施,我们会加强对施工人员的培训和教育。让施工人员了解规划布局的重要性和具体要求,提高他们的布局意识和操作技能。在施工过程中,加强现场管理,对施工人员的操作行为进行监督和指导,确保施工符合规划布局要求。通过以上措施,我们能够确保本项目的规划布局得到严格执行。 地方标准培训 规划文本执行保障 组织施工人员学习规划文本,使其熟悉规划要求和施工标准是确保规划文本得到有效执行的基础。我们会开展专项培训活动,邀请专家对规划文本进行解读和讲解,让施工人员深入了解规划的背景、目标和要求。同时,发放规划文本手册,让施工人员随时学习和查阅。 建立健全的考核机制,对规划文本的执行情况进行考核和奖惩是激励施工人员积极执行规划文本的重要手段。我们会制定详细的考核指标和奖惩制度,对施工人员的执行情况进行量化考核。对执行情况好的人员进行奖励,对执行情况差的人员进行处罚。加强与相关部门的沟通和协调,确保规划文本的顺利实施。与设计单位保持密切联系,及时解决设计方面的问题。与建设单位保持良好的沟通,争取建设单位的支持和配合。通过以上措施,我们能够确保规划文本在本项目中得到有效执行。 保障措施 具体内容 责任人 完成时间 培训学习 组织施工人员学习规划文本,邀请专家进行解读 XXX 2025年6月XXX日 考核奖惩 建立考核机制,对执行情况进行考核和奖惩 XXX 持续进行 沟通协调 与设计单位、建设单位等相关部门保持沟通协调 XXX 持续进行 设计图件施工遵循 图件解读与交底 组织专业人员对设计图件进行详细解读,确保施工人员理解设计意图是本项目施工的重要环节。我们会邀请设计单位的专家对设计图件进行讲解,让施工人员深入了解设计的理念、要求和细节。在施工前进行设计图件交底,向施工人员说明施工要点和注意事项。通过交底,让施工人员清楚了解每一个施工环节的要求和标准,避免施工过程中出现错误。 对设计图件中的疑问及时与设计单位沟通,确保施工依据准确无误。我们会建立与设计单位的沟通机制,及时反馈施工过程中遇到的问题和疑问。对于设计图件中的模糊之处,及时与设计单位进行沟通和确认,确保施工依据的准确性。同时,对沟通结果进行记录和整理,作为施工的重要参考。 为了提高施工人员对设计图件的理解和执行能力,我们会开展图件培训活动。通过培训,让施工人员掌握图件的阅读方法和技巧,提高他们的图件解读能力。在施工过程中,加强对施工人员的指导和监督,确保他们按照设计图件的要求进行施工。通过以上措施,我们能够确保设计图件在本项目中得到准确执行。 图件变更管理 严格控制设计图件的变更,如需变更需经过设计单位、建设单位等相关部门的同意是确保工程质量和进度的重要原则。我们会建立严格的图件变更管理制度,明确变更的审批流程和权限。在变更前,组织相关人员进行论证和评估,确保变更的必要性和可行性。对图件变更进行详细记录,及时更新施工图纸和施工方案。建立变更档案,将变更的原因、内容、时间等信息详细记录下来,作为施工的重要依据。同时,及时更新施工图纸和施工方案,确保施工人员按照最新的图件要求进行施工。 对变更部分的施工质量进行重点监控,确保变更后的工程符合设计要求。我们会设立专门的质量监控小组,对变更部分的施工进行全程监控。在施工过程中,严格按照设计要求和施工规范进行检查和验收,确保变更部分的施工质量符合标准。对验收结果进行记录和存档,为工程质量追溯提供依据。 变更事项 变更原因 审批部门 变更时间 施工要求 质量监控 路面材质变更 设计优化 设计单位、建设单位 2025年7月XXX日 符合新的材质标准 重点监控 路边石尺寸变更 现场实际情况 设计单位、建设单位 2025年7月XXX日 按照新尺寸施工 重点监控 图件施工质量控制 在施工过程中严格按照设计图件的要求进行施工,确保施工质量符合设计标准是本项目的核心目标。我们会建立质量控制体系,将设计图件的要求转化为具体的质量指标和控制要点。在施工过程中,加强对施工人员的培训和教育,提高他们的质量意识和操作技能。同时,加强现场管理,对施工过程进行全程监控,确保每一个施工环节都符合设计要求。 对施工过程中的关键环节和部位进行重点检查,确保与设计图件一致。我们会制定关键环节和部位的检查计划,明确检查的内容和标准。在检查过程中,采用科学的检测方法和手段,确保检查结果的准确性和可靠性。对检查中发现的问题及时进行整改,确保施工质量符合设计要求。 定期对施工质量进行评估,对不符合设计图件要求的部位及时进行整改。我们会建立质量评估机制,定期对施工质量进行全面评估。根据评估结果,分析质量问题产生的原因,制定针对性的整改措施。同时,对整改结果进行跟踪和检查,确保整改工作取得实效。通过以上措施,我们能够确保本项目的施工质量符合设计图件的要求。 施工质量检测 原材料质量检测 施工环节 质量指标 检查方法 责任人 检查时间 水泥路面施工 强度、平整度等 抽样检测、仪器测量 XXX 每周 彩砖路面铺设 排列整齐、牢固度等 外观检查、敲击检测 XXX 每天 路边石安装 位置、平整度等 测量、拉线检查 XXX 每完成一段 吉林省地方标准遵循 地方工程建设标准落实 标准学习与培训 组织施工人员学习吉林省地方工程建设标准,使其熟悉标准要求是确保本项目符合地方标准的重要措施。我们会邀请专家对地方标准进行解读和讲解,让施工人员深入了解标准的内容和要求。定期开展标准培训活动,提高施工人员对标准的理解和执行能力。通过培训,让施工人员掌握标准的操作方法和技巧,提高他们的施工水平。 邀请专家对地方标准进行解读和指导,确保施工人员准确掌握标准内容。我们会建立与专家的联系机制,及时向专家请教施工过程中遇到的问题和疑问。专家会根据实际情况,对施工人员进行针对性的指导和培训,帮助他们准确掌握标准内容。同时,对专家的指导意见进行记录和整理,作为施工的重要参考。 地方行业规范学习 培训内容 培训方式 培训时间 培训人员 培训效果评估 地方工程建设标准解读 专家讲座 2025年6月XXX日 全体施工人员 考试、实操考核 标准操作技能培训 现场示范、模拟操作 2025年7月XXX日 一线施工人员 实际操作考核 标准执行监督检查 建立地方标准执行监督小组,对施工过程中的标准执行情况进行定期检查是确保地方标准得到有效执行的重要手段。监督小组由专业人员组成,他们具备丰富的经验和专业知识,能够准确判断施工是否符合地方标准。在检查过程中,采用全面检查和重点抽查相结合的方式,确保监督的全面性和有效性。 对不符合地方标准的行为及时纠正和处理,确保施工符合标准要求。我们会建立严格的处理机制,对不符合标准的行为进行严肃处理。同时,通过教育和培训,提高施工人员的标准意识,让他们明白遵守地方标准是自己的职责所在。定期对标准执行情况进行总结和分析,不断完善执行措施。我们会对监督检查结果进行统计和分析,找出标准执行过程中的薄弱环节和存在的问题。根据分析结果,制定针对性的改进措施,不断提高标准执行的质量和水平。 标准更新与适应 及时关注吉林省地方工程建设标准的更新情况,确保施工过程中采用最新标准是保证工程质量和合规性的重要举措。我们会建立标准信息收集机制,定期收集和整理地方标准的更新信息。当标准发生更新时,及时组织施工人员学习和适应新的标准要求。通过培训和教育,让施工人员了解新标准的内容和变化,掌握新的操作方法和技巧。 对施工方案和施工工艺进行相应调整,确保施工符合新标准。我们会组织专业人员对施工方案和施工工艺进行评估和分析,根据新标准的要求进行调整和优化。在调整过程中,充分考虑施工的实际情况和可行性,确保调整后的方案既能满足新标准的要求,又能保证施工的顺利进行。 地方行业规范遵循 规范了解与熟悉 深入了解吉林省地方行业规范,明确施工过程中的各项要求和限制是确保本项目合法合规的基础。我们会组织专业人员对地方行业规范进行研究和分析,将规范要求转化为具体的施工指南。组织施工人员学习行业规范,使其熟悉规范内容和操作流程。通过培训和教育,让施工人员清楚了解每一个施工环节的规范要求,避免施工过程中出现违规行为。 将行业规范纳入施工管理体系,确保施工活动符合规范要求。我们会建立规范管理机制,将行业规范的要求融入到施工管理的各个环节。在施工过程中,加强对施工人员的监督和指导,确保他们按照规范要求进行施工。同时,建立违规处理机制,对违反行业规范的行为进行严肃处理。 规范执行措施 制定详细的规范执行措施,将规范要求落实到具体的施工任务中是确保行业规范得到有效执行的关键。我们会根据地方行业规范的要求,制定施工任务清单和操作流程,明确每一个施工任务的规范要求和操作要点。在施工过程中,加强对施工人员的培训和教育,提高他们的规范意识和操作技能。 建立规范执行考核机制,对施工人员的规范执行情况进行考核和奖惩。我们会制定考核指标和奖惩制度,对施工人员的规范执行情况进行量化考核。对执行情况好的人员进行奖励,对执行情况差的人员进行处罚。加强对施工过程的监督和管理,确保规范执行到位。我们会建立监督管理体系,对施工过程进行全程监控。在监督过程中,及时发现和纠正违规行为,确保施工活动符合行业规范的要求。 规范问题处理 对施工过程中出现的违反地方行业规范的问题及时进行处理是维护行业规范权威性的必要措施。我们会建立问题处理机制,明确问题处理的流程和责任。当出现问题时,及时组织相关人员进行调查和分析,找出问题产生的原因。分析问题产生的原因,采取针对性的措施进行整改,避免类似问题再次发生。根据问题产生的原因,制定整改方案,明确整改的措施和时间节点。在整改过程中,加强对整改情况的跟踪和检查,确保整改工作取得实效。 对规范执行过程中的经验和教训进行总结,不断提高规范执行水平。我们会建立经验总结机制,定期对规范执行过程中的经验和教训进行总结和分析。根据总结结果,制定改进措施,不断完善规范执行机制。通过以上措施,我们能够确保地方行业规范在本项目中得到有效执行。 问题类型 问题描述 原因分析 整改措施 责任人 整改时间 施工安全问题 未按规范设置安全警示标志 安全意识淡薄 加强安全教育,及时设置警示标志 XXX 2025年7月XXX日 施工质量问题 彩砖铺设不整齐 操作不规范 重新铺设,加强培训 XXX 2025年7月XXX日 地方质量验收标准应用 标准理解与掌握 组织质量管理人员学习吉林省地方质量验收标准,使其准确理解和掌握标准内容是确保验收工作准确有效的基础。我们会开展专项培训活动,邀请专家对地方质量验收标准进行解读和讲解。通过培训,让质量管理人员深入了解标准的背景、目的和要求。对标准中的各项指标和要求进行详细解读,确保质量验收工作有章可循。我们会组织专业人员对标准进行研究和分析,将标准要求转化为具体的验收指南。在验收过程中,严格按照指南进行操作,确保验收结果的准确性和可靠性。 开展标准培训活动,提高质量管理人员的验收能力。我们会制定培训计划,定期对质量管理人员进行培训和考核。通过培训,让质量管理人员掌握标准的操作方法和技巧,提高他们的验收能力。同时,鼓励质量管理人员参加行业交流活动,学习先进的验收经验和方法。 验收流程执行 严格按照地方质量验收标准制定验收流程,确保验收工作的规范化和标准化是本项目质量控制的重要环节。我们会根据地方质量验收标准的要求,制定详细的验收流程和操作规范。在验收过程中,严格按照流程进行操作,确保每一个验收环节都符合标准要求。在施工过程中定期进行质量验收,及时发现和解决质量问题。我们会建立质量验收计划,明确验收的时间节点和内容。在验收过程中,采用科学的检测方法和手段,确保验收结果的准确性和可靠性。对验收中发现的问题及时进行整改,确保工程质量符合标准要求。 对验收结果进行记录和存档,为工程质量追溯提供依据。我们会建立验收记录管理制度,对验收结果进行详细记录。记录内容包括验收时间、验收人员、验收结果、存在的问题及整改情况等。同时,将验收记录进行存档,建立电子档案和纸质档案,方便查询和追溯。通过以上措施,我们能够确保本项目的质量验收工作符合地方标准的要求。 验收阶段 验收内容 验收标准 验收人员 验收时间 基础施工验收 地基承载力、基础尺寸等 符合设计要求和地方标准 XXX 2025年6月XXX日 主体施工验收 路面强度、平整度等 符合设计要求和地方标准 XXX 2025年7月XXX日 装饰装修验收 外观质量、标识设置等 符合设计要求和地方标准 XXX 2025年8月XXX日 验收问题整改 对验收过程中发现的不符合地方质量验收标准的问题及时进行整改是确保工程质量的关键。我们会建立问题整改机制,明确整改的责任人和时间节点。当发现问题时,及时组织相关人员进行分析和研究,找出问题产生的原因。制定整改方案,明确整改措施和整改期限,确保整改工作的有效进行。根据问题产生的原因,制定针对性的整改措施,明确整改的步骤和方法。同时,规定整改的期限,确保整改工作按时完成。 对整改结果进行复查,确保工程质量符合验收标准。在整改完成后,及时组织验收人员对整改结果进行复查。复查过程中,严格按照地方质量验收标准进行检查,确保工程质量符合标准要求。对复查结果进行记录和存档,作为工程质量的重要证明。通过以上措施,我们能够确保本项目的工程质量符合地方质量验收标准的要求。 行业技术要求落实 道路施工技术遵循 水泥路面施工技术 严格按照行业技术要求进行水泥路面的施工,确保路面的强度和平整度是本项目道路施工的关键。我们会选用优质的水泥和骨料,严格控制水泥的质量和配合比。在施工过程中,采用先进的搅拌设备和工艺,确保混凝土的均匀性和强度。同时,加强对施工过程的管理,控制好施工温度和湿度,避免出现裂缝等质量问题。 控制水泥的质量和配合比,保证路面的耐久性。我们会建立原材料质量控制体系,对水泥和骨料的质量进行严格检测。根据设计要求和实际情况,优化水泥的配合比,提高路面的耐久性。采用先进的施工工艺和设备,提高水泥路面的施工效率和质量。我们会引进先进的摊铺机、压路机等设备,提高施工的机械化程度。同时,采用滑膜施工等先进工艺,确保路面的平整度和质量。 彩砖路面施工技术 依据行业技术标准进行彩砖路面的铺设,确保彩砖的排列整齐和牢固是本项目路面施工的重要内容。我们会对彩砖的质量进行严格检查,选用符合标准的彩砖。在铺设过程中,采用水平尺等工具进行测量和校正,确保彩砖的排列整齐。同时,采用专用的粘结剂和铺设工艺,保证彩砖的牢固度。 处理好彩砖与基层的连接,防止彩砖松动和空鼓。我们会对基层进行处理,确保基层的平整度和强度。在铺设彩砖前,先在基层上涂抹一层粘结剂,然后再铺设彩砖。铺设完成后,用橡胶锤等工具进行敲击,确保彩砖与基层紧密结合。注重彩砖路面的排水设计,避免积水影响路面使用。我们会在路面设计中设置排水坡度和排水系统,确保雨水能够及时排出。同时,选用具有良好排水性能的彩砖,提高路面的排水效果。 路面施工质量检测 按照行业技术要求对道路施工质量进行检测,包括路面厚度、强度、平整度等指标是确保道路施工质量的重要手段。我们会建立质量检测体系,采用先进的检测设备和方法,对路面施工质量进行全面检测。在检测过程中,严格按照行业标准进行操作,确保检测结果的准确性和可靠性。 定期对施工质量进行抽检,及时发现和解决质量问题。我们会制定抽检计划,定期对路面施工质量进行抽检。抽检内容包括路面厚度、强度、平整度等指标。对抽检中发现的问题及时进行整改,确保工程质量符合标准要求。对检测结果进行分析和总结,不断提高道路施工质量。我们会对检测结果进行统计和分析,找出质量问题产生的原因。根据分析结果,制定针对性的改进措施,不断提高道路施工质量。 检测指标 检测方法 检测频率 合格标准 责任人 路面厚度 钻孔取芯、雷达检测 每XXX平方米一次 符合设计要求 XXX 路面强度 回弹仪检测、钻芯取样检测 每XXX平方米一次 符合设计要求 XXX 路面平整度 三米直尺检测、平整度仪检测 每XXX米一次 符合设计要求 XXX 路边石安装技术要求 路边石选材标准 根据行业技术要求选择符合标准的路边石材料,确保其质量和强度是路边石安装的基础。我们会对路边石的原材料进行严格筛选,选用优质的石材或混凝土材料。对路边石的尺寸、形状和外观进行严格检查,保证其符合设计要求。在选材过程中,采用专业的检测设备和方法,对路边石的尺寸、形状和外观进行检测。对不符合要求的路边石进行剔除,确保选用的路边石质量合格。 选择信誉良好的供应商,确保路边石的供应质量和稳定性。我们会对供应商的资质和信誉进行调查和评估,选择具有良好信誉和生产能力的...
洮南市万宝乡复茂村道路及路边硬化工程投标方案.docx
下载提示

1.本文档仅提供部分内容试读;

2.支付并下载文件,享受无限制查看;

3.本网站所提供的标准文本仅供个人学习、研究之用,未经授权,严禁复制、发行、汇编、翻译或网络传播等,侵权必究;

4.左侧添加客服微信获取帮助;

5.本文为word版本,可以直接复制编辑使用。


这个人很懒,什么都没留下
未认证用户 查看用户
该文档于 上传
推荐文档
×
精品标书制作
百人专家团队
擅长领域:
工程标 服务标 采购标
16852
已服务主
2892
中标量
1765
平台标师
扫码添加客服
客服二维码
咨询热线:192 3288 5147
公众号
微信客服
客服