文库 服务类投标方案 产品运维

全区政务服务事项管理系统和“综合一窗”受理平台运维服务项目投标方案.docx

DOCX   678页   下载229   2026-02-04   浏览4   收藏75   点赞83   评分-   551046字   158.00
温馨提示:当前文档最多只能预览 15 页,若文档总页数超出了 15 页,请下载原文档以浏览全部内容。
全区政务服务事项管理系统和“综合一窗”受理平台运维服务项目投标方案.docx 第1页
全区政务服务事项管理系统和“综合一窗”受理平台运维服务项目投标方案.docx 第2页
全区政务服务事项管理系统和“综合一窗”受理平台运维服务项目投标方案.docx 第3页
全区政务服务事项管理系统和“综合一窗”受理平台运维服务项目投标方案.docx 第4页
全区政务服务事项管理系统和“综合一窗”受理平台运维服务项目投标方案.docx 第5页
全区政务服务事项管理系统和“综合一窗”受理平台运维服务项目投标方案.docx 第6页
全区政务服务事项管理系统和“综合一窗”受理平台运维服务项目投标方案.docx 第7页
全区政务服务事项管理系统和“综合一窗”受理平台运维服务项目投标方案.docx 第8页
全区政务服务事项管理系统和“综合一窗”受理平台运维服务项目投标方案.docx 第9页
全区政务服务事项管理系统和“综合一窗”受理平台运维服务项目投标方案.docx 第10页
全区政务服务事项管理系统和“综合一窗”受理平台运维服务项目投标方案.docx 第11页
全区政务服务事项管理系统和“综合一窗”受理平台运维服务项目投标方案.docx 第12页
全区政务服务事项管理系统和“综合一窗”受理平台运维服务项目投标方案.docx 第13页
全区政务服务事项管理系统和“综合一窗”受理平台运维服务项目投标方案.docx 第14页
全区政务服务事项管理系统和“综合一窗”受理平台运维服务项目投标方案.docx 第15页
剩余663页未读, 下载浏览全部
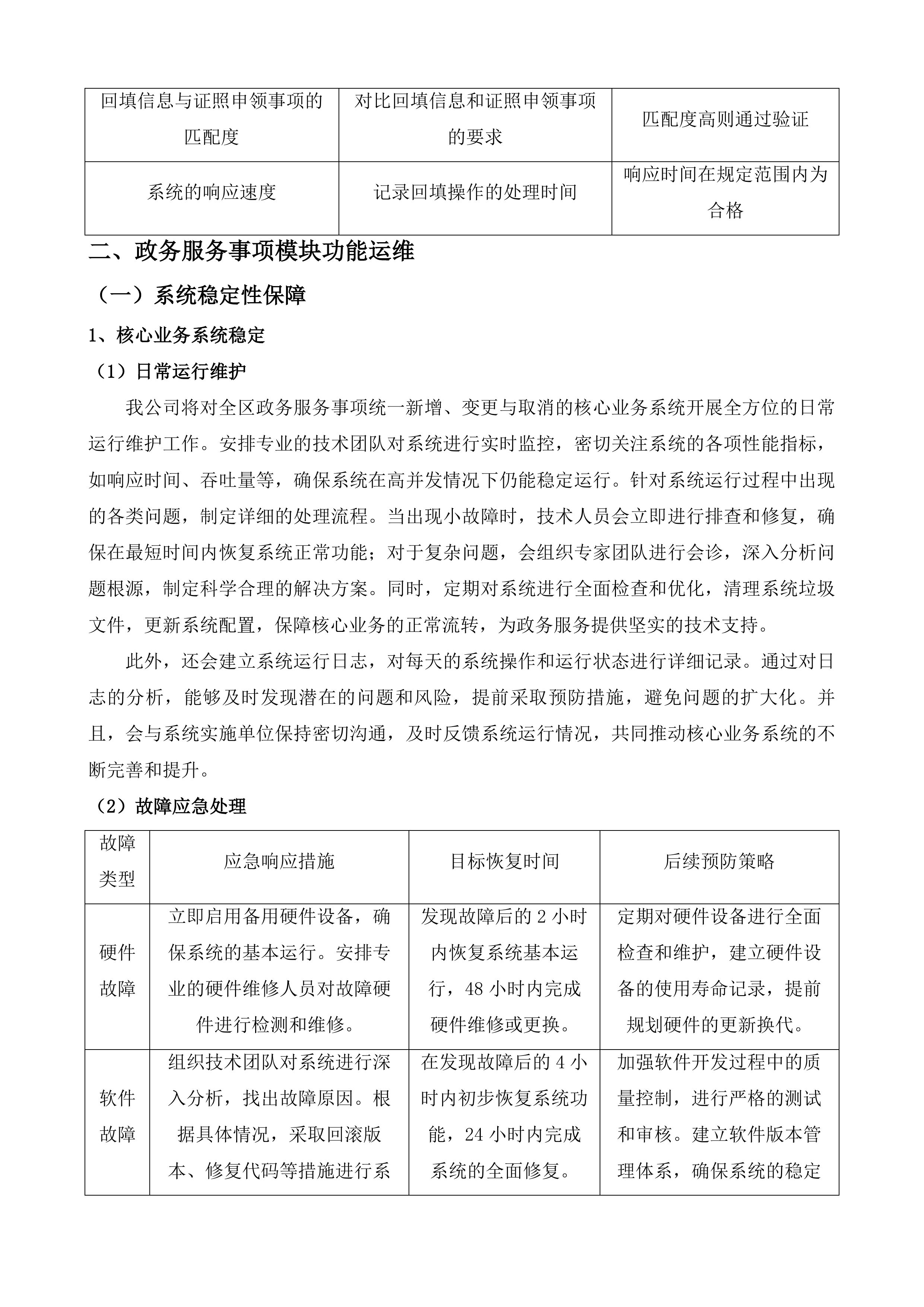
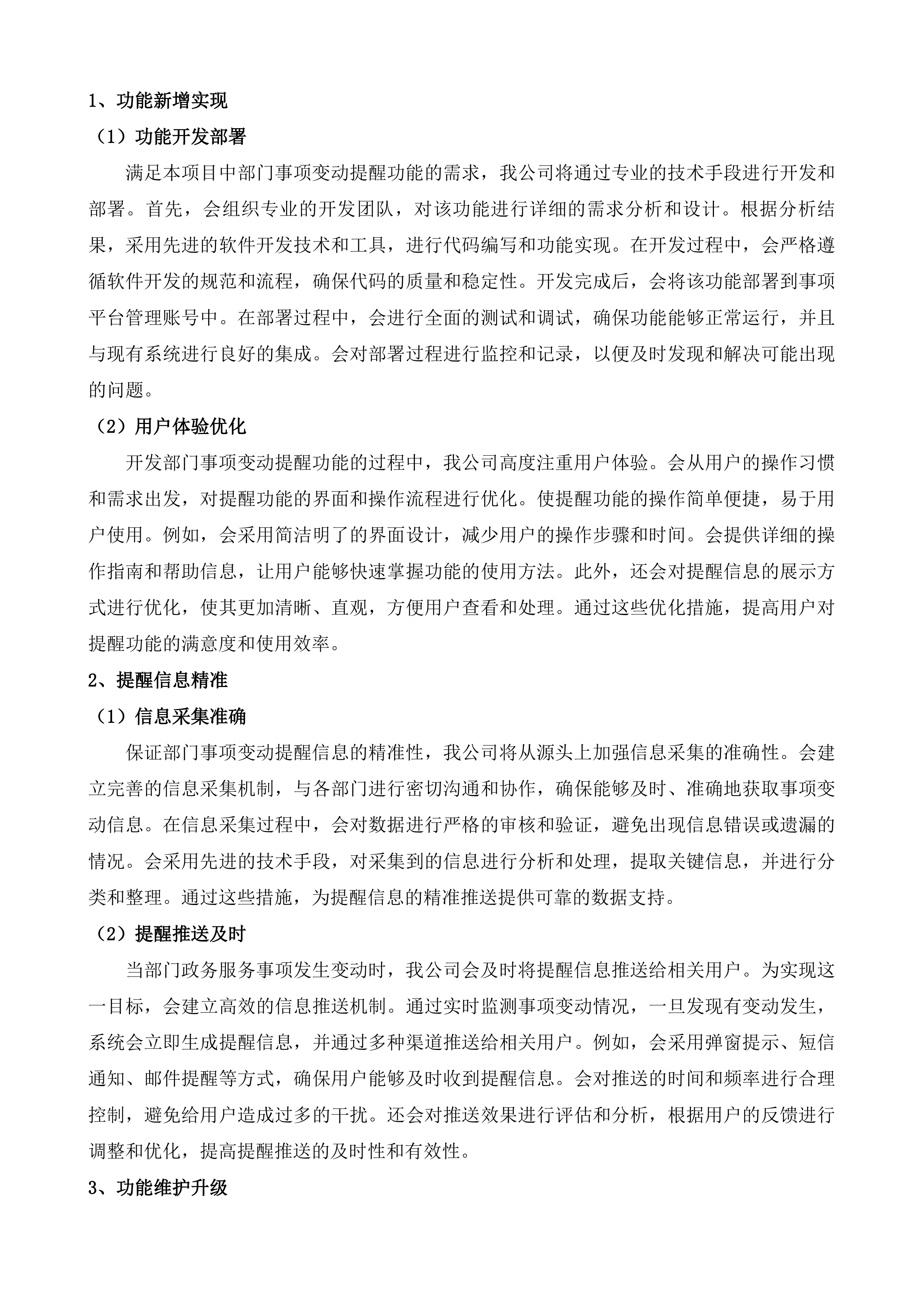
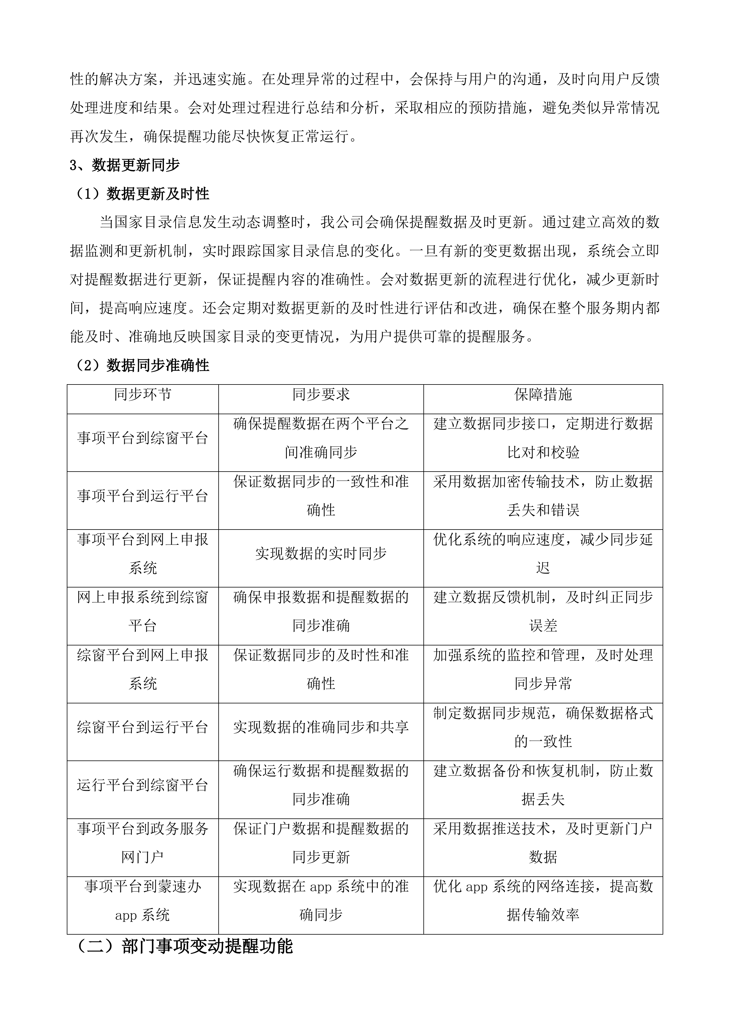
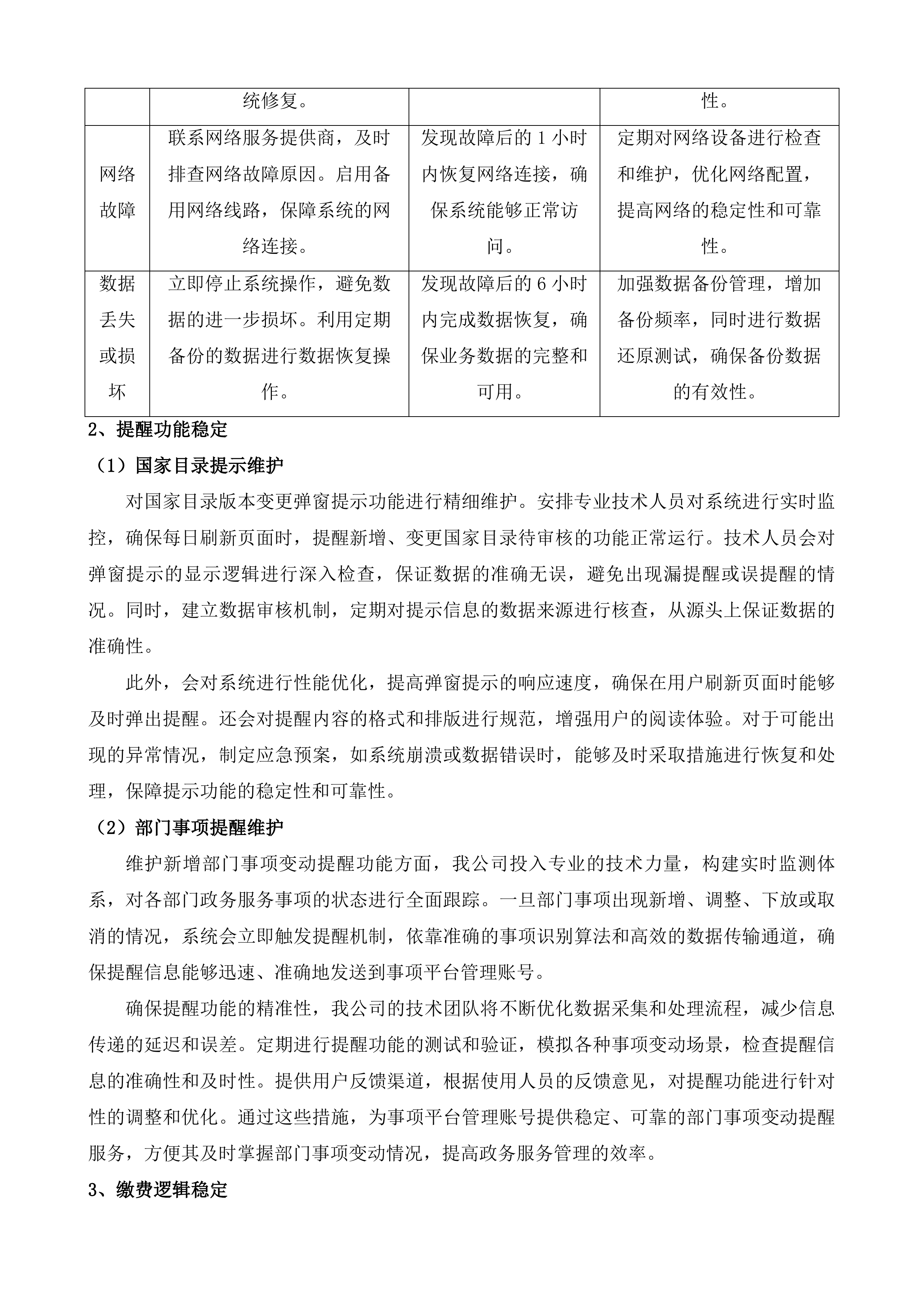
全区政务服务事项管理系统和“综合一窗”受理平台运维服务项目投标方案 第一章 运维服务内容理解 4 第一节 政务服务事项管理系统运维 5 一、 全区政务服务事项统一运维 5 二、 政务服务事项模块功能运维 13 三、 国家目录版本变更运维 19 四、 部门事项变动提醒运维 24 五、 税务局业务逻辑调整 30 六、 水利厅定制开发运维 39 七、 三类人员接口运维 42 第二节 政务服务综合一窗受理系统运维 48 一、 一窗通办核心业务运维 48 二、 综窗系统功能运维 55 三、 短信模板修改运维 61 四、 办事指南同步运维 66 五、 事项情况核查运维 75 第三节 其他运维服务 81 一、 人员驻场配置方案 81 二、 系统巡检服务体系 91 三、 系统优化升级方案 99 四、 安全管理运维体系 106 五、 数据库管理运维 113 六、 数据共享管理运维 119 七、 系统监控管理方案 128 八、 文档编写运维服务 134 九、 运维机制建设方案 140 十、 工单管理运维流程 141 十一、 信息安保专项方案 146 第二章 服务实施计划 155 第一节 服务目标与范围 155 一、 系统安全稳定运行保障 155 二、 全区政务服务系统运维 168 第二节 时间计划 177 一、 全周期服务时段安排 177 二、 阶段性工作交付计划 188 第三节 资源配置 203 一、 专业技术团队组建 203 二、 运维支撑体系建设 209 第三章 政务服务事项管理系统具体运维方案 224 第一节 团队组织管理体系 224 一、 系统运维驻场人员配备 224 二、 与系统实施单位沟通机制 231 三、 专业技术支持服务体系 235 四、 人员保密管理制度 241 五、 人员更换审批流程 246 第二节 运维服务制度 252 一、 运维机制建设 252 二、 信息安全与保密管理 260 三、 系统巡检报告制度 268 四、 跨团队问题处理机制 272 五、 系统变更工单管理 278 第三节 日常管理保障 284 一、 每日巡检服务内容 284 二、 运行情况分析优化 296 三、 功能服务监控方案 302 四、 技术文档编制管理 309 第四节 基础运维工作内容 314 一、 技术应急响应服务 314 二、 数据库安全管理 320 三、 跨平台数据交换管理 327 四、 安全监测配合机制 334 五、 数据备份恢复管理 341 第五节 服务质量与合规性保障 350 一、 安全监测配合实施 350 二、 数据安全管理体系 356 三、 信息安全保障制度 367 四、 运行分析与优化方案 376 五、 系统升级部署服务 382 第四章 政务服务综合一窗受理系统具体运维方案 387 第一节 团队组织管理体系 387 一、 系统运维驻场人员配置 387 二、 服务响应时间保障 395 第二节 运维服务制度 401 一、 运维机制建设 401 二、 系统巡检报告 409 三、 系统变更管理 417 四、 安全监测配合 423 第三节 日常管理保障 426 一、 系统巡检服务 426 二、 数据安全管理 434 三、 数据库管控 445 四、 数据交换管理 454 五、 系统监控管理 463 六、 技术文档管理 476 第四节 基础运维工作内容 478 一、 技术应急响应 478 二、 系统优化升级 486 三、 短信模板修改 494 四、 办事指南同步 501 五、 事项核查功能 513 六、 水利厅接口开发 520 第五节 服务质量与合规性保障 528 一、 系统使用培训 528 二、 保密承诺管理 537 三、 信息安全保障 543 第五章 应急预案 551 第一节 应急人员配备 551 一、 系统运维驻场人员配置 551 二、 服务时间响应保障 561 第二节 应急措施 570 一、 系统故障技术响应 570 二、 网络安全协同处置 579 第三节 应急处置流程 584 一、 多团队联动排查机制 584 二、 系统变更工单管理 596 第四节 应急响应时间 606 一、 现场服务时间保障 606 二、 故障响应时效承诺 612 第六章 培训方案 619 第一节 培训目标 619 一、 系统管理使用能力提升 619 第二节 培训计划 632 一、 分层分类培训安排 632 第三节 培训内容 643 一、 核心功能模块教学 643 二、 系统运维实务培训 657 第四节 培训对象 666 一、 自治区本级审批人员 666 二、 多级联审相关人员 667 运维服务内容理解 政务服务事项管理系统运维 全区政务服务事项统一运维 国家目录版本变更提示 动态调整提醒 提醒内容规范 确保国家目录版本变更信息能准确传达给相关人员,我公司在提醒内容上进行了严格规范。当目录管理功能新增国家目录信息动态调整数据时,会对目录管理权限的用户进行弹窗提示。提醒内容为:温馨提示:新增X个国家目录,变更X个国家目录待进行审核,请及时处理!这里的X为待审核数据。若没有新增或变更待审核数据,系统则不会进行弹窗提示。这种明确的提示方式,能让用户清晰了解国家目录的变更情况,以便及时进行审核处理,保障系统数据的准确性和及时性。 提醒及时性保障 本项目中,保障国家目录版本变更提醒的及时性至关重要。我公司将采取一系列措施确保弹窗提示能第一时间传达给用户。通过优化系统的监测机制,实时捕捉国家目录信息的动态调整情况。一旦有变更发生,系统会立即触发弹窗提示,让用户能够迅速获取变更信息。同时,对系统的响应速度进行严格测试和优化,减少提示延迟的可能性。还会定期对提醒功能进行检查和维护,确保其在整个服务期内都能稳定、及时地运行,最大程度地降低因信息传达不及时而带来的审核延误风险。 提醒功能维护 功能稳定性检查 确保国家目录版本变更提醒功能的稳定运行,我公司将每日对该功能进行全面检查。检查内容包括提醒功能是否能够准确弹出提醒内容,以及提醒信息是否准确无误。具体而言,会检查弹窗的显示情况,确保其在各种系统环境和操作场景下都能正常显示。同时,对提醒信息的内容进行核对,保证其与实际的国家目录变更数据一致。若发现任何异常情况,会及时进行排查和处理,以保障提醒功能的稳定性和可靠性。还会建立详细的检查记录,以便对功能的运行情况进行跟踪和分析。 异常情况处理 在提醒功能运行过程中,若发现出现异常情况,我公司会立即启动应急处理机制。首先,会对异常情况进行详细记录,包括异常出现的时间、具体表现和相关系统环境信息。然后,组织专业的技术团队对异常进行深入排查,确定问题的根源。根据排查结果,制定针对性的解决方案,并迅速实施。在处理异常的过程中,会保持与用户的沟通,及时向用户反馈处理进度和结果。会对处理过程进行总结和分析,采取相应的预防措施,避免类似异常情况再次发生,确保提醒功能尽快恢复正常运行。 数据更新同步 数据更新及时性 当国家目录信息发生动态调整时,我公司会确保提醒数据及时更新。通过建立高效的数据监测和更新机制,实时跟踪国家目录信息的变化。一旦有新的变更数据出现,系统会立即对提醒数据进行更新,保证提醒内容的准确性。会对数据更新的流程进行优化,减少更新时间,提高响应速度。还会定期对数据更新的及时性进行评估和改进,确保在整个服务期内都能及时、准确地反映国家目录的变更情况,为用户提供可靠的提醒服务。 数据同步准确性 同步环节 同步要求 保障措施 事项平台到综窗平台 确保提醒数据在两个平台之间准确同步 建立数据同步接口,定期进行数据比对和校验 事项平台到运行平台 保证数据同步的一致性和准确性 采用数据加密传输技术,防止数据丢失和错误 事项平台到网上申报系统 实现数据的实时同步 优化系统的响应速度,减少同步延迟 网上申报系统到综窗平台 确保申报数据和提醒数据的同步准确 建立数据反馈机制,及时纠正同步误差 综窗平台到网上申报系统 保证数据同步的及时性和准确性 加强系统的监控和管理,及时处理同步异常 综窗平台到运行平台 实现数据的准确同步和共享 制定数据同步规范,确保数据格式的一致性 运行平台到综窗平台 确保运行数据和提醒数据的同步准确 建立数据备份和恢复机制,防止数据丢失 事项平台到政务服务网门户 保证门户数据和提醒数据的同步更新 采用数据推送技术,及时更新门户数据 事项平台到蒙速办app系统 实现数据在app系统中的准确同步 优化app系统的网络连接,提高数据传输效率 部门事项变动提醒功能 功能新增实现 功能开发部署 满足本项目中部门事项变动提醒功能的需求,我公司将通过专业的技术手段进行开发和部署。首先,会组织专业的开发团队,对该功能进行详细的需求分析和设计。根据分析结果,采用先进的软件开发技术和工具,进行代码编写和功能实现。在开发过程中,会严格遵循软件开发的规范和流程,确保代码的质量和稳定性。开发完成后,会将该功能部署到事项平台管理账号中。在部署过程中,会进行全面的测试和调试,确保功能能够正常运行,并且与现有系统进行良好的集成。会对部署过程进行监控和记录,以便及时发现和解决可能出现的问题。 用户体验优化 开发部门事项变动提醒功能的过程中,我公司高度注重用户体验。会从用户的操作习惯和需求出发,对提醒功能的界面和操作流程进行优化。使提醒功能的操作简单便捷,易于用户使用。例如,会采用简洁明了的界面设计,减少用户的操作步骤和时间。会提供详细的操作指南和帮助信息,让用户能够快速掌握功能的使用方法。此外,还会对提醒信息的展示方式进行优化,使其更加清晰、直观,方便用户查看和处理。通过这些优化措施,提高用户对提醒功能的满意度和使用效率。 提醒信息精准 信息采集准确 保证部门事项变动提醒信息的精准性,我公司将从源头上加强信息采集的准确性。会建立完善的信息采集机制,与各部门进行密切沟通和协作,确保能够及时、准确地获取事项变动信息。在信息采集过程中,会对数据进行严格的审核和验证,避免出现信息错误或遗漏的情况。会采用先进的技术手段,对采集到的信息进行分析和处理,提取关键信息,并进行分类和整理。通过这些措施,为提醒信息的精准推送提供可靠的数据支持。 提醒推送及时 当部门政务服务事项发生变动时,我公司会及时将提醒信息推送给相关用户。为实现这一目标,会建立高效的信息推送机制。通过实时监测事项变动情况,一旦发现有变动发生,系统会立即生成提醒信息,并通过多种渠道推送给相关用户。例如,会采用弹窗提示、短信通知、邮件提醒等方式,确保用户能够及时收到提醒信息。会对推送的时间和频率进行合理控制,避免给用户造成过多的干扰。还会对推送效果进行评估和分析,根据用户的反馈进行调整和优化,提高提醒推送的及时性和有效性。 功能维护升级 功能稳定性保障 序号 检查内容 检查周期 处理措施 1 提醒功能是否正常弹出 每日 若出现异常,及时排查和修复 2 提醒信息的准确性 每日 核对信息,纠正错误 3 系统的响应速度 每周 优化系统性能,提高响应速度 4 数据的同步情况 每周 检查数据接口,确保同步准确 5 系统的兼容性 每月 进行兼容性测试,解决兼容问题 功能优化升级 优化方向 优化措施 预期效果 界面设计优化 采用简洁美观的界面风格,提高用户体验 使用户操作更加便捷和舒适 提醒方式优化 增加多种提醒方式,如语音提醒、震动提醒等 提高提醒的及时性和有效性 功能扩展优化 根据用户需求,增加新的提醒功能和设置选项 满足用户多样化的需求 性能优化 优化系统代码,提高系统的运行速度和稳定性 减少系统卡顿和崩溃的情况 税务局缴费逻辑调整 后台缴费逻辑调整 需求沟通确认 为了准确调整税务局指定事项的后台缴费逻辑,我公司将与税务局进行充分的沟通。会安排专业的技术人员和业务人员与税务局相关负责人进行深入交流,详细了解他们对后台缴费逻辑调整的具体需求。在沟通中,会认真听取税务局的意见和建议,记录关键信息,并对需求进行梳理和分析。同时,会与税务局共同探讨调整方案的可行性和合理性,确保双方对调整需求达成一致。通过这种充分的沟通确认,为后续的逻辑调整实施提供准确的方向和依据。 逻辑调整实施 与税务局充分沟通并确认需求后,我公司将根据沟通结果对税务局指定事项的后台缴费逻辑进行调整和优化。会组织专业的开发团队,按照既定的调整方案进行代码编写和功能实现。在实施过程中,会严格遵循软件开发的规范和流程,对代码进行严格的测试和审核,确保调整后的逻辑能够正常运行。会对调整过程进行监控和记录,及时发现和解决可能出现的问题。调整完成后,会进行全面的测试和验证,确保调整后的缴费逻辑符合税务局的业务需求,能够提高业务办理效率。 缴费信息返回逻辑新增 逻辑设计开发 满足税务局新增缴费信息返回数据逻辑的需求,我公司将通过专业的技术手段进行设计和开发。首先,会组织专业的技术团队对业务需求进行深入分析,明确逻辑设计的目标和要求。根据分析结果,采用先进的软件开发技术和工具,进行逻辑设计和代码编写。在开发过程中,会严格遵循软件开发的规范和流程,确保代码的质量和稳定性。会对设计和开发过程进行严格的审核和测试,确保新增的缴费信息返回数据逻辑能够满足税务局的业务需求,保证业务的正常流转。 业务测试验证 测试内容 测试方法 测试结果评估 缴费信息返回的准确性 模拟业务操作,核对返回信息 若信息准确无误,则通过测试 系统的响应速度 记录系统处理时间 响应时间在规定范围内为合格 与现有系统的兼容性 在现有系统环境中进行测试 无兼容性问题则通过测试 业务流程的顺畅性 模拟完整业务流程 业务流转正常则通过测试 调整效果评估 业务流程评估 对调整后的缴费逻辑进行业务流程评估,是确保业务办理效率和质量的重要环节。我公司会从多个方面对业务流程进行评估,包括缴费流程的顺畅性、办理时间的缩短程度以及业务出错率的降低情况等。通过模拟实际业务操作,收集相关数据,并进行分析和对比。评估调整后的缴费逻辑是否能够使业务流程更加简洁、高效,是否减少了不必要的环节和操作。根据评估结果,对缴费逻辑进行进一步的优化和改进,以提高业务办理效率和用户满意度。 用户反馈收集 收集税务局用户对调整后的缴费逻辑的反馈意见,对于进一步优化和改进缴费逻辑至关重要。我公司会通过多种渠道收集用户反馈,如问卷调查、现场访谈和电话回访等。在收集反馈过程中,会认真听取用户的意见和建议,了解他们在使用过程中遇到的问题和不便之处。对收集到的反馈进行整理和分析,找出存在的问题和不足之处。根据用户反馈,制定针对性的优化方案,并及时对缴费逻辑进行调整和改进。通过持续的用户反馈收集和优化改进,提高缴费逻辑的性能和实用性,满足税务局用户的业务需求。 水利厅定制化开发 后台功能新增 功能需求分析 满足水利厅对九个事项定制化开发的需求,我公司将与水利厅进行深入的沟通和交流。会安排专业的技术人员和业务人员与水利厅相关负责人进行面对面的沟通,详细了解他们对定制化开发的具体需求。在沟通中,会重点关注业务申请要素的个性化字段要求,以及这些字段在业务流转和审核过程中的具体应用。会对水利厅现有的业务流程和系统进行调研和分析,以便更好地理解业务需求。通过深入的需求分析,明确定制化开发的目标和方向,为后续的功能开发提供准确的依据。 功能开发实现 根据对水利厅定制化开发需求的分析结果,我公司将组织专业的开发团队进行新增后台功能的开发。开发团队会采用先进的软件开发技术和工具,按照既定的开发方案进行代码编写和功能实现。在开发过程中,会严格遵循软件开发的规范和流程,确保代码的质量和稳定性。同时,会对开发过程进行严格的监控和管理,及时解决开发过程中出现的问题。开发完成后,会进行全面的测试和验证,确保新增的后台功能能够准确地将业务申请要素按照水利厅要求的个性化字段输出,满足下一步业务流转及审核过程的需求。 业务流转适配 流程对接测试 定制化开发的功能与现有业务流程进行对接测试,是确保业务能够正常流转的关键步骤。我公司会制定详细的测试计划,对定制化功能在各个业务环节的运行情况进行全面测试。在测试过程中,会模拟实际业务操作,检查定制化功能与现有系统的兼容性和协同性。查看业务数据在不同系统之间的传输和处理是否正常,以及业务流程是否能够按照预定的规则顺利进行。若发现任何问题,会及时进行排查和解决,确保定制化功能能够与现有业务流程无缝对接,实现业务的正常流转。 审核需求满足 确保定制化输出的业务申请要素能够满足审核过程的要求,是定制化开发的重要目标之一。我公司会对审核过程的要求进行深入研究,这些要求融入到定制化开发的功能中。在开发过程中,会对业务申请要素的输出格式、内容和准确性进行严格控制,确保其符合审核标准。会对定制化功能进行多次测试和验证,模拟审核过程,检查业务申请要素是否能够准确地提供审核所需的信息。通过这些措施,提高审核效率和准确性,满足水利厅业务审核的需求。 开发效果评估 功能完整性评估 对新增后台功能的完整性进行评估,是检验定制化开发效果的重要环节。我公司会从多个方面对功能的完整性进行评估,包括业务申请要素是否能够按照水利厅要求的个性化字段准确输出,功能是否涵盖了所有必要的业务环节,以及数据的处理和存储是否准确无误等。通过模拟实际业务操作,对功能进行全面的测试和验证。若发现功能存在不完整或缺失的情况,会及时进行补充和完善,确保新增后台功能能够满足水利厅的业务需求。 业务适应性评估 评估定制化开发的功能是否能够适应业务流转和审核过程的需求,是衡量开发效果的重要指标。我公司会对定制化功能在实际业务中的应用情况进行评估,观察业务流转是否更加顺畅,审核效率是否得到提高。通过收集业务数据和用户反馈,分析定制化功能对业务办理效率和质量的影响。若发现功能存在不适应业务需求的情况,会及时进行调整和优化,确保定制化开发的功能能够真正提高业务办理效率,满足水利厅的业务需求。 三类人员接口联调 接口开发定制 需求理解分析 深入理解水利厅三类人员一件事业务需求,是进行接口开发定制的基础。我公司会组织专业的技术人员和业务人员与水利厅相关负责人进行多次沟通和交流,详细了解业务需求的细节和特点。对业务流程进行深入分析,明确接口开发的具体要求,包括接口的功能、数据传输格式、调用方式等。会对现有系统的架构和接口进行调研,以便更好地实现接口的集成和协同。通过全面的需求理解分析,为接口开发定制提供准确的方向和依据。 接口开发实现 根据对水利厅三类人员一件事业务需求的分析结果,我公司将组织专业的开发团队进行接口的开发和实现。开发团队会采用先进的软件开发技术和工具,按照既定的开发方案进行代码编写和功能实现。在开发过程中,会严格遵循软件开发的规范和流程,确保代码的质量和稳定性。同时,会对开发过程进行严格的监控和管理,及时解决开发过程中出现的问题。开发完成后,会进行全面的测试和验证,确保接口能够满足多业务串联办理的需求,实现业务的高效流转。 联调测试开展 测试计划制定 制定详细的联调测试计划,是确保接口联调测试顺利进行的重要保障。我公司会根据接口的功能和业务需求,制定全面的测试计划。测试计划会明确测试的内容,包括接口的功能测试、性能测试、兼容性测试等;测试的方法,如模拟业务操作、数据比对等;以及测试的流程,包括测试的步骤、时间安排和人员分工等。会对测试环境进行准备和优化,确保测试的准确性和可靠性。通过制定详细的测试计划,为接口联调测试提供清晰的指导和规范。 测试问题解决 联调测试过程中,可能会出现各种问题,及时解决这些问题是确保接口能够正常运行的关键。我公司会建立完善的问题解决机制,对测试过程中出现的问题进行及时记录和分类。组织专业的技术团队对问题进行深入分析,找出问题的根源。根据问题的性质和严重程度,制定相应的解决方案,并迅速实施。在解决问题的过程中,会与相关部门和人员进行密切沟通和协作,确保问题能够得到及时、有效的解决。同时,会对问题解决的情况进行跟踪和验证,确保接口能够正常运行,满足水利厅三类人员事项业务需求。 申报判断与回填 判断功能实现 通过专业的技术手段实现申报人报名判断功能,是确保申报流程准确和高效的重要环节。我公司会对申报人报名信息的获取和处理进行深入研究,采用先进的算法和技术,实现申报人报名判断的准确性。在实现过程中,会对判断逻辑进行严格的测试和验证,确保其能够准确判断申报人是否报名。同时,会对判断结果的输出进行优化,使其能够及时、准确地反馈给用户。通过这些措施,提高申报流程的准确性和效率,为用户提供更好的服务。 要素回填验证 验证内容 验证方法 验证结果评估 定制化表单要素的回填准确性 模拟申报操作,核对回填信息 若信息准确无误,则通过验证 回填信息的完整性 检查回填信息是否涵盖所有必要要素 信息完整则通过验证 回填信息与证照申领事项的匹配度 对比回填信息和证照申领事项的要求 匹配度高则通过验证 系统的响应速度 记录回填操作的处理时间 响应时间在规定范围内为合格 政务服务事项模块功能运维 系统稳定性保障 核心业务系统稳定 日常运行维护 我公司将对全区政务服务事项统一新增、变更与取消的核心业务系统开展全方位的日常运行维护工作。安排专业的技术团队对系统进行实时监控,密切关注系统的各项性能指标,如响应时间、吞吐量等,确保系统在高并发情况下仍能稳定运行。针对系统运行过程中出现的各类问题,制定详细的处理流程。当出现小故障时,技术人员会立即进行排查和修复,确保在最短时间内恢复系统正常功能;对于复杂问题,会组织专家团队进行会诊,深入分析问题根源,制定科学合理的解决方案。同时,定期对系统进行全面检查和优化,清理系统垃圾文件,更新系统配置,保障核心业务的正常流转,为政务服务提供坚实的技术支持。 此外,还会建立系统运行日志,对每天的系统操作和运行状态进行详细记录。通过对日志的分析,能够及时发现潜在的问题和风险,提前采取预防措施,避免问题的扩大化。并且,会与系统实施单位保持密切沟通,及时反馈系统运行情况,共同推动核心业务系统的不断完善和提升。 故障应急处理 故障类型 应急响应措施 目标恢复时间 后续预防策略 硬件故障 立即启用备用硬件设备,确保系统的基本运行。安排专业的硬件维修人员对故障硬件进行检测和维修。 发现故障后的2小时内恢复系统基本运行,48小时内完成硬件维修或更换。 定期对硬件设备进行全面检查和维护,建立硬件设备的使用寿命记录,提前规划硬件的更新换代。 软件故障 组织技术团队对系统进行深入分析,找出故障原因。根据具体情况,采取回滚版本、修复代码等措施进行系统修复。 在发现故障后的4小时内初步恢复系统功能,24小时内完成系统的全面修复。 加强软件开发过程中的质量控制,进行严格的测试和审核。建立软件版本管理体系,确保系统的稳定性。 网络故障 联系网络服务提供商,及时排查网络故障原因。启用备用网络线路,保障系统的网络连接。 发现故障后的1小时内恢复网络连接,确保系统能够正常访问。 定期对网络设备进行检查和维护,优化网络配置,提高网络的稳定性和可靠性。 数据丢失或损坏 立即停止系统操作,避免数据的进一步损坏。利用定期备份的数据进行数据恢复操作。 发现故障后的6小时内完成数据恢复,确保业务数据的完整和可用。 加强数据备份管理,增加备份频率,同时进行数据还原测试,确保备份数据的有效性。 提醒功能稳定 国家目录提示维护 对国家目录版本变更弹窗提示功能进行精细维护。安排专业技术人员对系统进行实时监控,确保每日刷新页面时,提醒新增、变更国家目录待审核的功能正常运行。技术人员会对弹窗提示的显示逻辑进行深入检查,保证数据的准确无误,避免出现漏提醒或误提醒的情况。同时,建立数据审核机制,定期对提示信息的数据来源进行核查,从源头上保证数据的准确性。 此外,会对系统进行性能优化,提高弹窗提示的响应速度,确保在用户刷新页面时能够及时弹出提醒。还会对提醒内容的格式和排版进行规范,增强用户的阅读体验。对于可能出现的异常情况,制定应急预案,如系统崩溃或数据错误时,能够及时采取措施进行恢复和处理,保障提示功能的稳定性和可靠性。 部门事项提醒维护 维护新增部门事项变动提醒功能方面,我公司投入专业的技术力量,构建实时监测体系,对各部门政务服务事项的状态进行全面跟踪。一旦部门事项出现新增、调整、下放或取...
全区政务服务事项管理系统和“综合一窗”受理平台运维服务项目投标方案.docx
下载提示

1.本文档仅提供部分内容试读;

2.支付并下载文件,享受无限制查看;

3.本网站所提供的标准文本仅供个人学习、研究之用,未经授权,严禁复制、发行、汇编、翻译或网络传播等,侵权必究;

4.左侧添加客服微信获取帮助;

5.本文为word版本,可以直接复制编辑使用。


这个人很懒,什么都没留下
未认证用户 查看用户
该文档于 上传
×
精品标书制作
百人专家团队
擅长领域:
工程标 服务标 采购标
16852
已服务主
2892
中标量
1765
平台标师
扫码添加客服
客服二维码
咨询热线:192 3288 5147
公众号
微信客服
客服