文库 服务类投标方案 代理服务

同仁市惠民惠农财政补贴资金“一卡通”代发代理银行服务采购项目投标方案.docx

DOCX   913页   下载531   2025-08-28   浏览60   收藏75   点赞116   评分-   508005字   198.00

AI慧写标书

十分钟千页标书高效生成

温馨提示:当前文档最多只能预览 15 页,若文档总页数超出了 15 页,请下载原文档以浏览全部内容。
同仁市惠民惠农财政补贴资金“一卡通”代发代理银行服务采购项目投标方案.docx 第1页
同仁市惠民惠农财政补贴资金“一卡通”代发代理银行服务采购项目投标方案.docx 第2页
同仁市惠民惠农财政补贴资金“一卡通”代发代理银行服务采购项目投标方案.docx 第3页
同仁市惠民惠农财政补贴资金“一卡通”代发代理银行服务采购项目投标方案.docx 第4页
同仁市惠民惠农财政补贴资金“一卡通”代发代理银行服务采购项目投标方案.docx 第5页
同仁市惠民惠农财政补贴资金“一卡通”代发代理银行服务采购项目投标方案.docx 第6页
同仁市惠民惠农财政补贴资金“一卡通”代发代理银行服务采购项目投标方案.docx 第7页
同仁市惠民惠农财政补贴资金“一卡通”代发代理银行服务采购项目投标方案.docx 第8页
同仁市惠民惠农财政补贴资金“一卡通”代发代理银行服务采购项目投标方案.docx 第9页
同仁市惠民惠农财政补贴资金“一卡通”代发代理银行服务采购项目投标方案.docx 第10页
同仁市惠民惠农财政补贴资金“一卡通”代发代理银行服务采购项目投标方案.docx 第11页
同仁市惠民惠农财政补贴资金“一卡通”代发代理银行服务采购项目投标方案.docx 第12页
同仁市惠民惠农财政补贴资金“一卡通”代发代理银行服务采购项目投标方案.docx 第13页
同仁市惠民惠农财政补贴资金“一卡通”代发代理银行服务采购项目投标方案.docx 第14页
同仁市惠民惠农财政补贴资金“一卡通”代发代理银行服务采购项目投标方案.docx 第15页
剩余898页未读, 下载浏览全部

开通会员, 优惠多多

6重权益等你来

首次半价下载
折扣特惠
上传高收益
特权文档
AI慧写优惠
专属客服
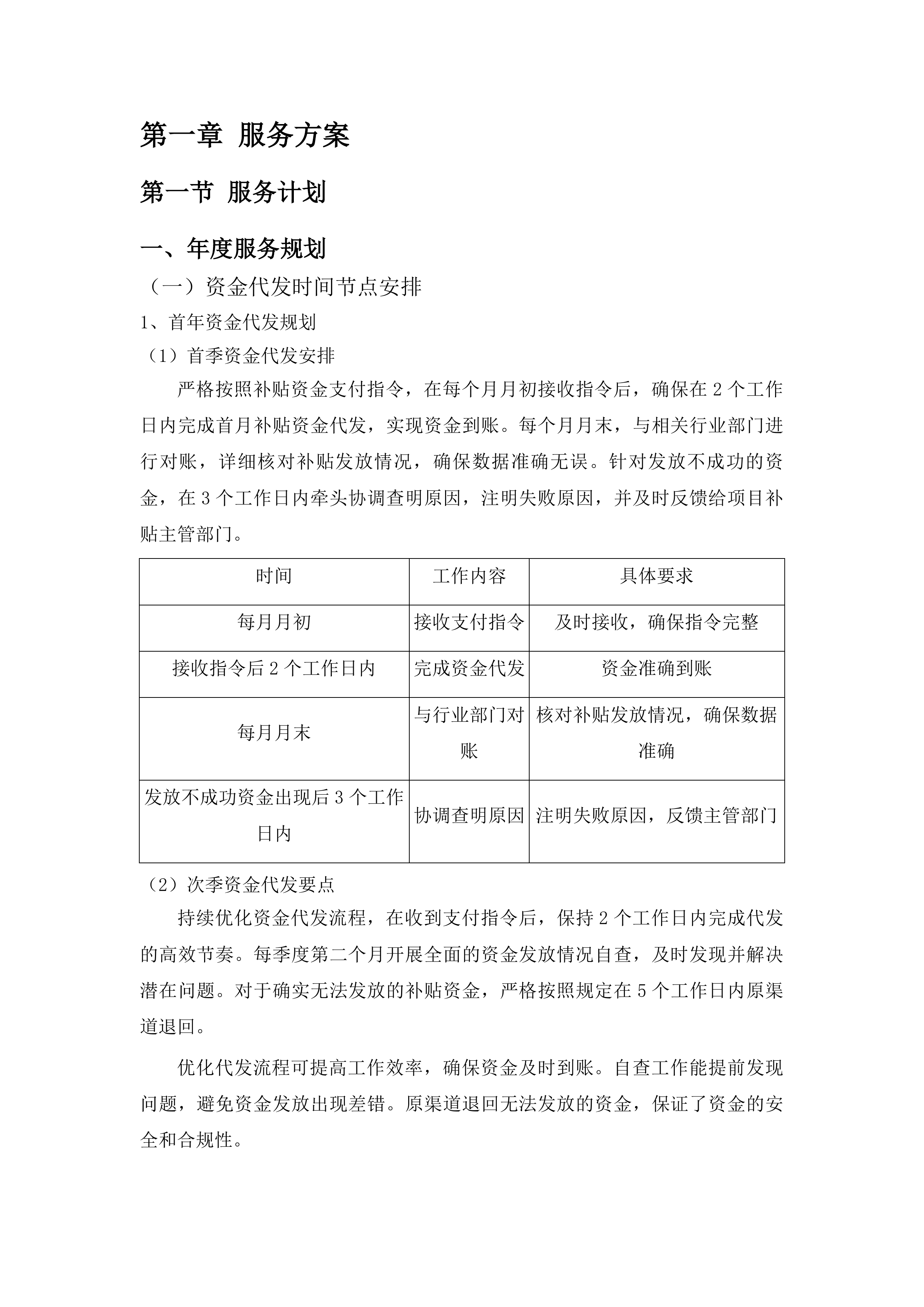
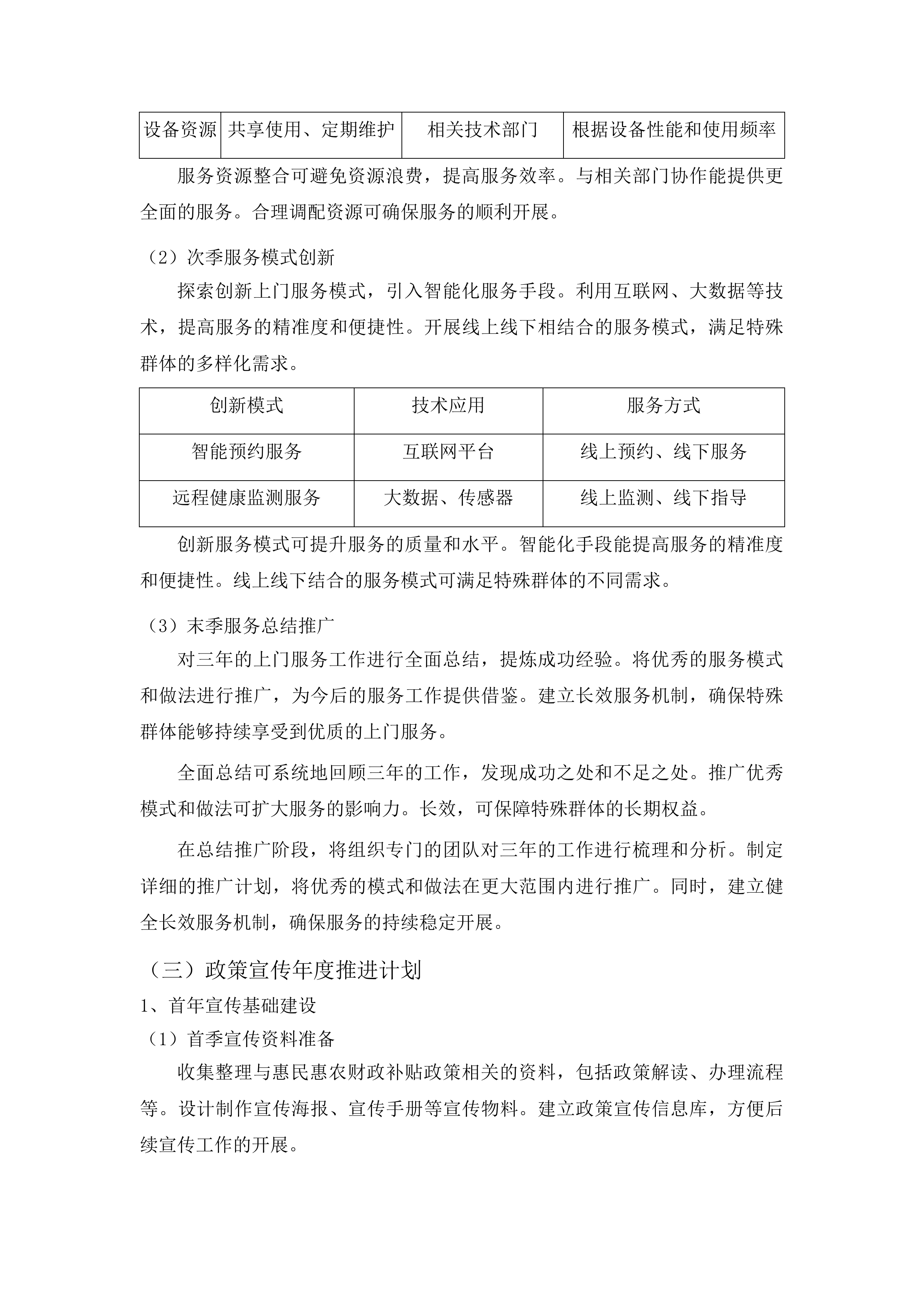
同仁市惠民惠农财政补贴资金“一卡通”代发代理银行服务采购项目投标方案 第一章 服务方案 6 第一节 服务计划 6 一、 年度服务规划 6 二、 对账工作机制 22 三、 应急保障预案 32 四、 服务覆盖方案 52 第二节 服务内容及方式 67 一、 补贴资金代发服务 67 二、 社保卡综合服务 75 三、 特殊群体上门服务 86 四、 增值服务项目 97 第三节 窗口设置情况 108 一、 专门服务窗口设立 108 二、 窗口人员配备 118 三、 绿色通道设置 140 四、 服务评价机制 149 第四节 岗位设置 166 一、 代发资金管理岗 166 二、 客户服务岗 179 三、 技术支持岗 195 四、 培训岗 217 五、 岗位职责协作机制 238 第五节 资金支付和汇划系统安全 251 一、 支付指令审核机制 251 二、 独立汇划系统部署 264 三、 操作权限分级管理 285 四、 异常交易预警机制 294 五、 系统安全测试修复 297 第六节 质量保障措施方案 318 一、 代发质量检查机制 318 二、 服务差错处理流程 336 三、 服务过程监控管理 342 四、 客户满意度调查 357 五、 质量回溯改进机制 364 第七节 档案管理方案 378 一、 电子档案管理制度 378 二、 纸质档案归档流程 392 三、 档案保存期限管理 406 四、 档案调阅审批制度 421 五、 档案管理专人负责 425 第二章 管理制度方案 449 第一节 人员管理制度 449 一、 岗位职责分工标准 449 二、 人员培训考核机制 470 三、 人员轮岗替补办法 475 四、 违规处理纪律规范 482 第二节 内部运行管理制度 501 一、 资金处理操作流程 501 二、 账务核对管理办法 514 三、 岗位协作运行机制 528 四、 异常情况处理规范 539 五、 服务档案管理制度 551 第三节 风险防控制度 555 一、 操作权限管理规范 555 二、 数据安全保障措施 560 三、 资金发放应急处理 567 四、 银行协同工作机制 579 五、 投诉纠纷解决办法 600 第四节 工作流程图 605 一、 全流程操作图示 605 二、 岗位责任时效标注 618 三、 风险控制节点图示 624 四、 流程图使用指引 631 五、 流程优化建议方案 637 第五节 业务操作规范 654 一、 资金支付操作标准 654 二、 数据处理全流程规范 671 三、 配套服务操作规范 684 四、 特殊群体服务流程 690 五、 部门对接工作机制 700 第三章 优化服务措施及培训 706 第一节 财政部门服务措施 706 一、 财政部门服务对接机制 706 二、 补贴发放异常处理通道 721 三、 补贴发放对账报表服务 725 四、 系统接口对接服务 740 第二节 培训计划方案 747 一、 年度培训计划制定 747 二、 培训内容实务操作模块 763 三、 培训方式组合策略 768 四、 培训测试评估机制 782 第三节 政策宣传措施 787 一、 服务网点政策宣传栏设置 787 二、 进村入户集中宣传活动 800 三、 多渠道政策信息推送 822 四、 政策问答手册印发 828 第四节 上门服务措施 832 一、 特殊群体上门办卡服务 832 二、 移动金融服务车配置 854 三、 上门服务预约响应机制 868 四、 上门服务人员规范管理 875 第五节 其他服务承诺 881 一、 补贴账户费用减免政策 881 二、 7×24小时客户服务热线 887 三、 补贴发放失败预警机制 894 四、 新增补贴项目系统对接 908 服务方案 服务计划 年度服务规划 资金代发时间节点安排 首年资金代发规划 首季资金代发安排 严格按照补贴资金支付指令,在每个月月初接收指令后,确保在2个工作日内完成首月补贴资金代发,实现资金到账。每个月月末,与相关行业部门进行对账,详细核对补贴发放情况,确保数据准确无误。针对发放不成功的资金,在3个工作日内牵头协调查明原因,注明失败原因,并及时反馈给项目补贴主管部门。 时间 工作内容 具体要求 每月月初 接收支付指令 及时接收,确保指令完整 接收指令后2个工作日内 完成资金代发 资金准确到账 每月月末 与行业部门对账 核对补贴发放情况,确保数据准确 发放不成功资金出现后3个工作日内 协调查明原因 注明失败原因,反馈主管部门 次季资金代发要点 持续优化资金代发流程,在收到支付指令后,保持2个工作日内完成代发的高效节奏。每季度第二个月开展全面的资金发放情况自查,及时发现并解决潜在问题。对于确实无法发放的补贴资金,严格按照规定在5个工作日内原渠道退回。 优化代发流程可提高工作效率,确保资金及时到账。自查工作能提前发现问题,避免资金发放出现差错。原渠道退回无法发放的资金,保证了资金的安全和合规性。 为了更好地完成资金代发工作,还将加强与相关部门的沟通协作,及时获取最新的补贴信息和政策要求。同时,不断提升员工的业务能力和服务水平,为补贴对象提供更优质的服务。 末季资金代发总结 做好年末资金代发的收尾工作,确保全年补贴资金准确、及时发放到位。对全年资金代发工作进行总结分析,为下一年度的工作提供经验参考。加强与相关部门的沟通协调,共同做好年度资金清算工作。 在年末收尾阶段,将对全年的资金代发数据进行全面梳理,检查是否存在遗漏或错误。总结分析工作将重点关注代发过程中出现的问题和解决方法,以及可以改进的地方。与相关部门的沟通协调将有助于确保年度资金清算工作的顺利进行。 通过总结经验教训,不断优化资金代发流程和服务质量,为下一年度的工作打下坚实的基础。同时,将积极响应政策要求,为惠民惠农工作做出更大的贡献。 次年资金代发策略 首季优化调整 根据上一年度的工作经验,对资金代发流程进行优化调整,提高代发效率。加强与补贴对象的沟通,及时了解他们的需求和意见,不断改进服务质量。加大对发放失败资金的处理力度,缩短处理时间,确保资金及时到账。 优化代发流程可减少中间环节,提高工作效率。与补贴对象的沟通能增强他们的满意度,提升服务质量。加大对发放失败资金的处理力度,可避免资金滞留,保障补贴对象的权益。 为了实现这些目标,将建立更加完善的沟通机制,定期收集补贴对象的反馈意见。同时,加强对员工的培训,提高他们处理问题的能力。 次季强化监督 建立更加严格的资金代发监督机制,对每一笔资金的发放进行全程跟踪。定期对资金代发情况进行检查,发现问题及时整改,确保资金安全。加强与相关部门的信息共享,提高资金代发的准确性和透明度。 服务质量监督 监督内容 监督方式 监督频率 资金发放流程 系统监控、人工抽查 每周 资金到账情况 与银行对账 每月 问题整改情况 检查报告、实地走访 每季度 严格的监督机制可有效防范资金风险,确保资金安全。定期检查能及时发现问题,避免问题扩大化。信息共享可提高工作效率,减少错误发生。 末季巩固成果 巩固全年资金代发工作的成果,确保各项工作任务圆满完成。对全年的资金代发数据进行整理和分析,为下一年度的预算编制提供依据。开展资金代发工作的满意度调查,不断提升补贴对象的满意度。 工作内容 具体措施 时间安排 巩固工作成果 回顾全年工作,总结经验教训 12月上旬 整理分析数据 统计资金发放金额、笔数等 12月中旬 开展满意度调查 设计问卷,收集反馈意见 12月下旬 巩固成果可保证工作的连续性和稳定性。数据整理分析能为预算编制提供准确的依据。满意度调查可了解补贴对象的需求,进一步改进服务。 末年资金代发收官 首季稳定推进 保持资金代发工作的稳定性,按照既定的流程和标准继续做好代发工作。加强对资金代发系统的维护和管理,确保系统的安全稳定运行。做好与相关部门的衔接工作,确保资金代发工作的顺利进行。 稳定的资金代发工作是保障惠民惠农政策落实的基础。加强系统维护管理可避免因系统故障导致资金发放延误。与相关部门的良好衔接能提高工作效率,减少沟通成本。 为了实现稳定推进的目标,将制定详细的系统维护计划,定期对系统进行检查和升级。同时,加强与相关部门的沟通协调,建立快速响应机制。 次季重点排查 对全年的资金代发工作进行重点排查,确保所有资金都已准确发放到位。对发放失败的资金进行再次核对和处理,确保无遗漏。加强对特殊群体补贴资金的关注,确保他们的权益得到保障。 排查内容 排查方式 排查时间 资金发放准确性 与银行对账、抽查明细 6月上旬 发放失败资金处理情况 查看记录、跟踪进度 6月中旬 特殊群体补贴资金发放情况 实地走访、电话回访 6月下旬 重点排查可及时发现和解决资金代发过程中存在的问题。再次核对处理发放失败资金能确保资金安全。关注特殊群体补贴资金可体现社会公平正义。 末季完美收官 完成全年资金代发工作的收尾工作,对所有数据进行归档和保存。对三年的资金代发工作进行全面总结,评估工作成效,查找存在的问题。制定后续的服务计划,为补贴对象提供持续的优质服务。 数据归档保存可方便后续查询和审计。全面总结能为未来工作提供经验教训。制定后续服务计划可保障补贴对象的长期利益。 在收尾阶段,将组织专门的团队对数据进行整理和归档。总结工作将邀请相关专家进行评估,确保评估结果的客观性和准确性。后续服务计划将根据补贴对象的需求和反馈进行制定。 上门服务覆盖周期规划 首年上门服务布局 首季服务区域划分 根据全市特殊群体的分布情况,将同仁市划分为若干个服务区域。制定详细的上门服务路线图,确保服务覆盖到每个区域。优先对偏远地区和特殊群体集中的区域进行上门服务。 区域名称 特殊群体数量 服务路线 优先级别 区域A 50人 路线A 高 区域B 30人 路线B 中 区域C 20人 路线C 低 合理的区域划分可提高上门服务的效率。详细的路线图能确保服务的全面覆盖。优先服务偏远地区和特殊群体集中区域,可体现服务的公平性和针对性。 次季服务频次确定 根据不同区域的需求情况,确定每个区域的上门服务频次。对于需求较大的区域,增加上门服务的次数。建立服务需求反馈机制,及时调整服务频次。 根据需求确定服务频次可提高服务的针对性。增加需求大的区域的服务次数,可满足特殊群体的实际需求。服务需求反馈机制能及时了解特殊群体的动态需求,保证服务的有效性。 为了准确确定服务频次,将对每个区域的特殊群体进行详细的调研。根据调研结果,制定合理的服务频次标准。同时,建立便捷的反馈渠道,方便特殊群体提出需求和意见。 末季服务效果评估 对首年的上门服务工作进行效果评估,收集特殊群体的反馈意见。分析服务过程中存在的问题,制定改进措施。总结经验教训,为次年的上门服务工作提供参考。 上门服务效果评估 效果评估可了解服务的实际成效,发现存在的问题。收集反馈意见能让特殊群体参与到服务改进中来。制定改进措施和总结经验教训,可不断提升上门服务的质量。 在评估过程中,将采用问卷调查、实地访谈等多种方式收集反馈意见。对收集到的意见进行深入分析,找出问题的根源。根据分析结果,制定针对性的改进措施。 次年上门服务优化 首季服务流程优化 根据上一年的服务经验,对上门服务流程进行优化。缩短服务响应时间,提高服务效率。加强服务人员的培训,提高服务质量。 优化服务流程可减少不必要的环节,提高工作效率。缩短服务响应时间能让特殊群体更快地得到服务。加强服务人员培训,可提升他们的专业素养和服务水平。 为了实现服务流程优化,将对现有的流程进行全面梳理。找出存在的问题和瓶颈,进行针对性的改进。同时,制定详细的培训计划,定期对服务人员进行培训。 次季服务范围拓展 在原有服务区域的基础上,拓展上门服务的范围。关注新发现的特殊群体,及时为他们提供上门服务。与社区、村委会等基层组织合作,扩大服务覆盖面。 拓展区域 特殊群体数量 合作基层组织 区域D 15人 社区D 区域E 10人 村委会E 拓展服务范围可让更多的特殊群体受益。关注新发现的特殊群体,体现了服务的全面性。与基层组织合作,可借助他们的资源和力量,扩大服务覆盖面。 末季服务质量提升 加大对上门服务质量的监督力度,确保服务人员严格按照标准进行服务。开展服务质量评比活动,激励服务人员提高服务水平。建立服务质量投诉处理机制,及时解决特殊群体的问题。 特殊群体服务团队组建 监督内容 监督方式 评比活动周期 投诉处理流程 服务态度 现场观察、客户反馈 每月 记录、调查、处理、反馈 服务技能 实际操作考核 每季度 记录、培训、再考核、反馈 严格的监督可保证服务质量的稳定性。服务质量评比活动能激发服务人员的积极性。投诉处理机制可及时解决特殊群体的问题,提高他们的满意度。 末年上门服务完善 首季服务资源整合 整合各类服务资源,提高上门服务的综合效能。加强与其他相关部门的协作,共同为特殊群体提供更全面的服务。合理调配服务人员和设备,确保服务资源的充分利用。 服务资源 整合方式 协作部门 调配原则 人力资源 统一管理、按需分配 民政、卫生等部门 根据服务需求和人员技能 设备资源 共享使用、定期维护 相关技术部门 根据设备性能和使用频率 服务资源整合可避免资源浪费,提高服务效率。与相关部门协作能提供更全面的服务。合理调配资源可确保服务的顺利开展。 次季服务模式创新 探索创新上门服务模式,引入智能化服务手段。利用互联网、大数据等技术,提高服务的精准度和便捷性。开展线上线下相结合的服务模式,满足特殊群体的多样化需求。 创新模式 技术应用 服务方式 智能预约服务 互联网平台 线上预约、线下服务 远程健康监测服务 大数据、传感器 线上监测、线下指导 创新服务模式可提升服务的质量和水平。智能化手段能提高服务的精准度和便捷性。线上线下结合的服务模式可满足特殊群体的不同需求。 末季服务总结推广 对三年的上门服务工作进行全面总结,提炼成功经验。将优秀的服务模式和做法进行推广,为今后的服务工作提供借鉴。建立长效服务机制,确保特殊群体能够持续享受到优质的上门服务。 全面总结可系统地回顾三年的工作,发现成功之处和不足之处。推广优秀模式和做法可扩大服务的影响力。长效,可保障特殊群体的长期权益。 在总结推广阶段,将组织专门的团队对三年的工作进行梳理和分析。制定详细的推广计划,将优秀的模式和做法在更大范围内进行推广。同时,建立健全长效服务机制,确保服务的持续稳定开展。 政策宣传年度推进计划 首年宣传基础建设 首季宣传资料准备 收集整理与惠民惠农财政补贴政策相关的资料,包括政策解读、办理流程等。设计制作宣传海报、宣传手册等宣传物料。建立政策宣传信息库,方便后续宣传工作的开展。 资料类型 资料内容 制作方式 信息库用途 政策解读资料 补贴政策详细解读 专业人员编写 提供准确政策信息 办理流程资料 补贴申请、发放流程 图文结合制作 指导群众办理业务 宣传海报 政策要点、图片展示 设计公司制作 吸引群众关注 宣传手册 全面政策内容 印刷制作 供群众深入了解 充分的宣传资料准备是政策宣传的基础。准确的政策解读和清晰的办理流程能帮助群众更好地理解和享受政策。宣传物料的设计制作可提高宣传的吸引力。信息库的建立方便了宣传工作的开展和管理。 次季宣传渠道搭建 在同仁市财政局指定地点、服务窗口、社区、村委会等场所张贴宣传海报。利用官方网站、微信公众号等网络平台发布政策信息。与当地电视台、广播电台等媒体合作,进行政策宣传报道。 宣传渠道 宣传地点/平台 宣传内容 宣传频率 线下海报宣传 财政局指定地点、社区等 政策要点、图片 每月更新 网络平台宣传 官方网站、微信公众号 详细政策内容、动态 每周发布 媒体合作宣传 电视台、广播电台 政策解读、案例报道 每半月报道 多样化的宣传渠道可扩大政策宣传的覆盖面。线下海报能直接触达群众,网络平台方便群众随时获取信息,媒体合作可提高宣传的影响力。合理的宣传频率能保证群众持续关注政策。 末季宣传活动开展 组织开展政策宣传进社区、进乡村活动,现场为群众解答政策疑问。举办政策宣传讲座,邀请专家进行政策解读。通过发放宣传礼品等方式,提高群众的参与度和积极性。 政策宣传活动开展 宣传活动 活动地点 活动内容 参与人员 政策宣传进社区、乡村 社区、乡村广场 政策讲解、答疑 社区居民、村干部 政策宣传讲座 会议室 专家解读政策 群众代表、工作人员 宣传活动的开展能增强与群众的互动,提高他们对政策的理解。专家解读可提供更专业的知识。宣传礼品能吸引群众参与,提高活动的效果。 次年宣传效果提升 首季宣传内容优化 根据群众的反馈意见,对宣传内容进行优化调整。增加案例分析、问答环节等内容,提高宣传的针对性和实用性。采用通俗易懂的语言进行政策宣传,方便群众理解。 优化宣传内容可更好地满足群众的需求。案例分析和问答环节能让群众更直观地了解政策的应用。通俗易懂的语言能降低群众理解政策的难度。 为了实现宣传内容优化,将定期收集群众的反馈意见。根据意见对宣传内容进行调整和完善。同时,邀请专业人员对宣传内容进行审核,确保其准确性和实用性。 次季宣传方式创新 引入短视频、动漫等新媒体形式进行政策宣传,提高宣传的吸引力和感染力。开展线上互动活动,如知识竞赛、问卷调查等,增强群众的参与感。利用直播平台进行政策宣讲,实时解答群众的问题。 新媒体形式能以更生动的方式呈现政策内容,吸引群众的关注。线上互动活动可激发群众的参与热情。直播平台能及时与群众沟通,解答他们的疑问。 为了创新宣传方式,将组建专业的制作团队,制作高质量的短视频和动漫作品。同时,设计有趣的线上互动活动,吸引更多群众参与。利用直播平台的优势,定期开展政策宣讲活动。 末季宣传效果评估 通过问卷调查、实地走访等方式,对宣传效果进行评估。分析群众对政策的知晓度、理解度和满意度。根据评估结果,调整宣传策略和方法,提高宣传效果。 评估方式 评估内容 评估频率 调整措施 问卷调查 知晓度、理解度、满意度 每年一次 根据结果优化内容、方式 实地走访 实际宣传效果 每半年一次 改进宣传策略 宣传效果评估可了解宣传工作的实际成效。分析群众的知晓度、理解度和满意度能找出宣传工作的不足之处。根据评估结果调整宣传策略和方法,可不断提高宣传效果。 末年宣传持续深化 首季宣传重点强化 针对群众关注度较高的政策内容,进行重点强化宣传。加强对特殊群体的政策宣传,确保他们能够充分享受到政策福利。开展政策宣传“回头看”活动,巩固宣传成果。 宣传重点 宣传方式 特殊群体 “回头看”活动内容 高关注度政策 专题报道、案例分析 伤残、智障等群体 回顾政策要点、解答疑问 强化宣传重点可提高群众对关键政策的了解。关注特殊群体能保障他们的权益。“回头看”活动可巩固宣传成果,加深群众对政策的记忆。 次季宣传合作拓展 与更多的社会组织、企业等合作,共同开展政策宣传活动。利用合作方的资源和渠道,扩大政策宣传的覆盖面。开展联合宣传活动,提高宣传的影响力。 与社会组织和企业合作可整合各方资源,提高宣传效率。利用合作方的渠道可扩大宣传的范围。联合宣传活动能增强宣传的效果。 为了拓展宣传合作,将积极寻找合适的合作方。与合作方共同制定宣传计划,明确各自的职责和任务。通过联合宣传活动,提高政策宣传的影响力。 末季宣传总结传承 对三年的政策宣传工作进行全面总结,提炼成功经验和做法。将优秀的宣传模式和方法进行传承和推广,为今后的政策宣传工作提供借鉴。建立政策宣传长效机制,确保政策宣传工作持续深入开展。 总结内容 传承方式 长效机制内容 成功经验、做法 培训、交流 定期宣传计划、评估机制 全面总结可系统地回顾三年的宣传工作,发现成功之处和不足之处。传承和推广优秀模式和方法可提高宣传工作的质量。长效机制可保障政策宣传工作的持续稳定开展。 特殊群体服务专项安排 首年服务基础确定 首季群体信息收集 通过社区、村委会等基层组织,收集同仁市伤残、智障、盲人等特殊群体的信息。建立特殊群体信息档案,记录他们的基本情况、补贴需求等信息。对特殊群体的信息进行分类整理,为后续服务提供依据。 基层组织能深入了解特殊群体的情况,收集准确的信息。信息档案的建立方便了信息的管理和查询。分类整理信息可提高服务的针对性和效率。 为了确保信息收集的全面性和准确性,将与基层组织密切合作。制定详细的信息收集表格,明确收集的内容和要求。对收集到的信息进行审核和验证,确保其真实性和可靠性。 次季服务团队组建 选拔具有爱心、耐心和专业技能的工作人员组成特殊群体服务团队。对服务团队进行培训,包括政策知识、沟通技巧、服务规范等方面的培训。为服务团队配备必要的服务设备和工具,确保服务工作的顺利开展。 高素质的服务团队是提供优质服务的保障。专业培训能提高团队成员的业务,沟通技巧可更好地与特殊群体交流。必要的设备和工具可支持服务工作的开展。 在选拔团队成员时,将进行严格的考核和筛选。培训内容将根据特殊群体的需求和服务工作的实际情况进行设计。定期对服务团队进行评估和考核,激励他们不断提高服务质量。 末季服务方案制定 根据特殊群体的需求和特点,制定个性化的服务方案。明确服务内容、服务方式、服务时间等具体要求。与特殊群体及其家属进行沟通,征求他们的意见和建议,不断完善服务方案。 个性化服务方案能满足特殊群体的不同需求。明确的服务要求可保证服务的标准化和规范化。与特殊群体及其家属沟通可提高他们的参与度和满意度。 在制定服务方案时,将充分考虑特殊群体的实际情况。邀请专业人员对方案进行评估和论证,确保其科学性和可行性。定期对服务方案进行调整和优化,以适应特殊群体的需求变化。 次年服务质量提升 首季服务流程优化 根据上一年的服务经验,对特殊群体服务流程进行优化。缩短服务响应时间,提高服务效率。加强服务团队的协作配合,确保服务工作的连贯性。 优化服务流程可减少不必要的环节,提高工作效率。缩短服务响应时间能让特殊群体更快地得到服务。加强团队协作可避免服务工作出现脱节和失误。 为了实现服务流程优化,将对现有的流程进行全面梳理。找出存在的问题和瓶颈,进行针对性的改进。建立有效的沟通机制,加强团队成员之间的协作配合。 次季服务内容拓展 在原有服务内容的基础上,拓展服务项目。为特殊群体提供心理疏导、康复指导等增值服务。根据特殊群体的需求变化,及时调整服务内容。 拓展服务项目可满足特殊群体的多样化需求。增值服务能提高他们的生活质量和幸福感。及时调整服务内容可适应特殊群体的动态需求。 为了确定拓展的服务项目,将对特殊群体进行深入的调研。根据调研结果,制定合理的服务内容拓展计划。定期对服务内容进行评估和调整,确保其有效性和针对性。 末季服务监督加强 建立健全特殊群体服务监督机制,对服务过程进行全程监督。定期对服务质量进行检查和评估,发现问题及时整改。加强对服务团队的考核管理,激励他们提高服务质量。 监督内容 监督方式 检查评估频率 考核管理措施 服务态度 现场观察、客户反馈 每月 纳入绩效考核 服务技能 实际操作考核 每季度 培训、晋升挂钩 严格的监督机制可保证服务质量的稳定性。定期检查评估能及时发现问题,避免问题扩大化。考核管理措施可激励服务团队提高服务质量。 末年服务长效保障 首季服务资源整合 整合各类服务资源,为特殊群体提供更加全面的服务。加强与医疗、教育、民政等部门的合作,共同为特殊群体提供服务。合理调配服务资源,确保资源的有效利用。 服务资源整合可避免资源浪费,提高服务效率。与相关部门合作能提供更全面的服务。合理调配资源,可确保服务的顺利开展。 为了实现服务资源整合,将建立资源共享平台。与相关部门签订合作协议,明确各自的职责和任务。根据特殊群体的需求和资源的实际情况,合理调配资源。 次季服务模式创新 探索创新特殊群体服务模式,引入智能化服务手段。利用互联网、大数据等技术,提高服务的精准度和便捷性。开展线上线下相结合的服务模式,满足特殊群体的多样化需求。 创新模式 技术应用 服务方式 智能健康管理服务 互联网、传感器 线上监测、线下干预 远程教育服务 大数据、网络平台 线上学习、线下辅导 创新服务模式可提升服务的质量和水平。智能化手段能提高服务的精准度和便捷性。线上线下结合的服务模式可满足特殊群体的不同需求。 末季服务总结传承 对三年的特殊群体服务工作进行全面总结,提炼成功经验和做法。将优秀的服务模式和方法进行传承和推广,为今后的特殊群体服务工作提供借鉴。建立特殊群体服务长效机制,确保特殊群体能够持续享受到优质的服务。 总结内容 传承方式 长效机制内容 成功经验、做法 培训、交流 定期服务计划、评估机制 全面总结可系统地回顾三年的服务工作,发现成功之处和不足之处。传承和推广优秀模式和方法可提高服务工作的质量。长效机制可保障特殊群体的长期权益。 对账工作机制 月度补贴发放核对流程 数据收集整理 补贴明细收集 会从各业务系统中全面提取月度补贴发放的详细数据,涵盖补贴项目名称、金额、发放时间等关键信息。在操作过程中,会确保数据来源的准确性和可靠性,对不同渠道的数据进行细致整合。同时,严格检查数据的时效性,保证获取的是最新的月度数据,为后续的核对工作提供坚实基础。 对象信息整理 收集补贴对象的基本信息,包括姓名、身份证号、社保卡账号等。在收集过程中,仔细核对信息的一致性和准确性,及时更新补贴对象信息中的变更内容。之后,将补贴对象信息与补贴发放明细进行关联,确保补贴能够准确无误地发放到对应的对象手中,提高补贴发放的精准度。 数据分类排序 会按照补贴项目类别对数据进行分类,然后根据发放时间对数据进行排序。对分类排序后的数据进行清晰标记,以便后续查看和管理。同时,会反复检查分类排序的准确性,避免出现任何错误,确保数据的有序性和规范性。 操作步骤 具体内容 分类 按照补贴项目类别分类 排序 根据发放时间排序 标记 对分类排序后的数据标记 检查 检查分类排序的准确性 格式检查调整 检查数据的格式是否统一,如日期格式、金额格式等。对于不符合格式要求的数据,会进行准确的转换和调整,确保数据的可读性和可处理性。调整完成后,会再次核对数据格式的正确性,保证数据在格式上的一致性和规范性。 检查内容 处理方式 日期格式 不符合要求则转换调整 金额格式 不符合要求则转换调整 数据可读性 确保良好 数据可处理性 确保具备 异常情况处理办法 异常数据标记 对金额异常、发放时间异常等数据进行明显标记,建立异常数据清单,详细记录相关信息。将异常数据与正常数据分开存储,便于后续的分析和处理。同时,会定期更新异常数据清单,确保清单的及时性和准确性。 异常数据标记 原因分析排查 从数据录入、系统故障、政策变更等多个方面深入分析异常原因,与相关部门和人员进行积极沟通,获取更多详细信息。对可能的原因进行逐一排查,记录原因分析的过程和结果,为后续的解决措施提供有力依据。 排查方向 排查方式 数据录入 检查录入准确性 系统故障 检查系统运行情况 政策变更 核对政策更新情况 沟通获取信息 与相关部门和人员沟通 解决措施制定 针对数据录入错误,会进行重新录入和严格审核;对于系统故障,及时联系技术人员进行修复;因政策变更导致的异常,按照新政策进行调整。制定的解决措施具有可操作性和针对性,能够有效解决异常问题。 处理进度跟踪 建立异常情况处理进度表,详细记录处理状态。定期检查处理进度,确保按时解决问题。对处理结果进行严格验证和确认,将处理进度和结果及时反馈给相关部门和人员,保证信息的及时传递和沟通。 跟踪内容 处理方式 处理进度 定期检查 处理结果 验证确认 反馈信息 及时反馈给相关部门和人员 核对结果反馈机制 反馈内容确定 整理月度补贴发放核对的正常数据和异常处理情况,确定反馈的重点内容和关键数据。对反馈内容进行严格审核和确认,确保反馈内容的准确性和完整性,为相关部门提供可靠的参考依据。 反馈内容 处理方式 正常数据 整理呈现 异常处理情况 详细说明 重点内容 确定明确 关键数据 审核确认 反馈方式选择 根据反馈对象和内容的特点,选择合适的反馈方式。对于重要信息,采用书面报告形式,保证信息的准确性和规范性;对于紧急情况,采用口头沟通形式,确保信息的及时传递。确保反馈方式能够及时、有效地传达信息。 反馈时间安排 明确反馈的时间节点,确保及时反馈。对于异常情况,会立即进行反馈;对于正常情况,按照规定的时间进行反馈。合理安排反馈时间,避免影响相关工作的开展。 反馈结果跟踪 对反馈结果进行跟踪,确保相关部门和人员收到并理解。及时解答反馈对象提出的疑问,记录反馈结果的处理情况。对反馈结果进行总结和分析,为后续工作提供参考,不断优化补贴发放核对工作。 跟踪内容 处理方式 反馈结果接收情况 确保收到并理解 疑问解答 及时进行 处理情况记录 详细记录 结果总结分析 为后续工作提供参考 季度行业部门对账计划 季度对账工作安排 时间范围确定 确定每个季度的对账起始时间和结束时间,充分考虑业务实际情况,合理安排对账时间,确保对账时间与行业部门的工作节奏相匹配。对时间范围进行明确记录和通知,保证相关人员清楚知晓对账时间安排。 时间范围 确定方式 起始时间 结合业务实际确定 结束时间 结合业务实际确定 与行业部门匹配 确保工作节奏相符 记录通知 明确记录并通知相关人员 工作计划制定 制定详细的对账步骤和方法,明确各步骤的责任人及完成时间。对可能出现的问题制定应对预案,确保工作计划具有可操作性和指导性,为季度对账工作提供清晰的指引。 人员安排落实 选择具备专业知识和经验的人员负责对账工作,明确对账人员的职责和权限。对对账人员进行必要的培训和指导,确保人员安排能够满足对账工作的需求,保证对账工作的顺利进行。 人员安排 具体要求 人员选择 具备专业知识和经验 职责权限 明确清晰 培训指导 提供必要支持 满足工作需求 确保具备相应能力 沟通协调工作 提前与行业部门取得联系,确定对账时间和方式,了解行业部门的对账要求和关注点。建立有效的沟通渠道,及时解决对账过程中出现的问题,与行业部门保持良好的合作关系。 差异数据协同处理 差异数据记录 对差异数据的具体情况进行详细记录,包括数据来源、差异金额、差异时间等。建立差异数据台账,便于管理和查询。对差异数据进行分类整理,确保记录的准确性和完整性,为后续的分析和处理提供基础。 原因查找分析 与行业部门一起从数据录入、系统传输、业务操作等方面查找差异原因,对可能的原因进行深入分析和排查。借助相关数据和资料进行验证,确定差异产生的根本原因,为制定处理方案提供依据。 排查方向 排查方式 数据录入 检查准确性 系统传输 排查故障问题 业务操作 分析规范情况 验证依据 借助相关数据资料 处理方案制定 根据差异原因,制定针对性的处理方案,明确处理方案的实施步骤和责任人。对处理方案进行评估和优化,确保处理方案能够有效解决差异问题,提高对账工作的准确性。 处理结果跟踪 对差异数据的处理过程进行跟踪,及时了解处理进度。对处理结果进行验证和确认,将处理结果反馈给相关部门和人员。总结差异数据处理的经验教训,为后续工作提供参考,不断完善对账工作机制。 对账报告总结提交 报告内容撰写 对季度对账的整体情况进行概述,包括对账范围、对账时间等。详细分析差异数据的情况和原因,总结差异数据的处理结果和经验。提出改进建议和措施,为后续对账工作提供参考,促进对账工作的持续改进。 报告审核修改 对撰写好的对账报告进行审核,检查内容的准确性和完整性。对报告的格式和排版进行规范,根据审核意见进行修改和完善。确保报告能够清晰、准确地反映对账情况,为相关部门提供有价值的信息。 报告提交时间 明确报告提交的具体时间节点,提前做好报告提交的准备工作。确保报告能够按时提交给相关部门,记录报告提交的时间和方式,保证报告提交工作的规范性和及时性。 提交事项 处理方式 时间节点 明确确定 准备工作 提前做好 按时提交 确保实现 记录方式 记录时间和方式 报告反馈跟踪 跟踪相关部门对报告的反馈意见,及时解答相关部门提出的疑问。根据反馈意见进行进一步的处理和改进,保持与相关部门的沟通和联系,不断提高对账报告的质量和实用性。 资金发放数据校验标准 金额准确性校验规则 标准金额核对 将每个补贴对象的发放金额与对应的补贴标准进行逐一核对,检查是否存在金额过高或过低的情况。对不符合标准的金额进行标记和处理,确保补贴发放金额的准确性和公平性,保障补贴对象的合法权益。 核对内容 处理方式 发放金额与标准核对 逐一进行 金额过高情况 标记处理 金额过低情况 标记处理 准确性公平性 确保具备 项目金额计算 根据补贴项目的计算方法,重新计算每个项目的发放金额,检查计算过程中是否存在错误。对计算结果进行审核和确认,确保不同补贴项目的金额计算准确无误,提高资金发放的准确性。 计算内容 处理方式 项目发放金额 重新计算 计算错误检查 仔细排查 结果审核确认 严格进行 计算准确性 确保无误 总金额验证 将所有补贴对象的发放金额汇总,与预算金额进行对比,分析总发放金额与预算金额之间的差异原因。如果差异较大,进行进一步的排查和处理,确保总发放金额在预算范围内,合理控制资金使用。 小数位数规范 按照规定的小数位数对发放金额进行规范,对不符合小数位数要求的金额进行四舍五入或截断处理。检查规范后的金额是否符合财务核算要求,确保金额数据的一致性和规范性,提高财务数据的质量。 对象信息完整性检查 基本信息检查 检查补贴对象的姓名、身份证号、社保卡账号等基本信息是否齐全,对信息缺失的对象进行标记和记录。通过多种渠道获取缺失的信息,确保补贴对象的基本信息完整,为资金发放提供准确的依据。 检查内容 处理方式 基本信息齐全性 检查确认 信息缺失标记 明确记录 缺失信息获取 通过多种渠道 信息完整性 确保实现 信息匹配核对 将补贴对象的信息与对应的补贴项目进行匹配核对,检查对象是否符合补贴项目的申请条件。对不匹配的情况进行分析和处理,确保补贴对象与补贴项目的准确对应,提高补贴发放的精准度。 核对内容 处理方式 对象信息与项目匹配 仔细核对 申请条件符合情况 检查确认 不匹配情况分析 深入进行 准确对应性 确保实现 信息准确验证 通过公安系统、社保系统等渠道验证补贴对象信息的准确性,检查信息是否存在错误或虚假情况。对不准确的信息进行修正和更新,确保补贴对象信息的真实可靠,保障资金发放的安全性。 信息补充修正 对于信息缺失或错误的补贴对象,及时进行补充和修正,要求对象提供相关证明材料进行信息更新。对补充和修正后的信息进行再次验证,确保补贴对象信息的完整性和准确性,为资金发放提供可靠的数据支持。 数据格式规范性要求 日期格式规范 规定补贴发放数据中日期的显示格式,如YYYY-MM-DD,对不符合格式要求的日期进行转换和调整。确保日期数据的准确性和一致性,便于数据的统计和分析,提高数据处理的效率。 文本格式统一 统一数据中的文本字体、字号、颜色等格式,对文本的大小写、标点符号等进行规范。确保文本数据的规范性和可读性,便于数据的识别和处理,提升数据的质量。 编码格式规定 规定数据的编码格式,如UTF-8,对不符合编码要求的数据进行转换。确保数据在不同系统之间的传输和处理正常,避免因编码问题导致的数据错误,保障数据的准确性和稳定性。 文件格式要求 规定补贴发放数据的文件格式,如CSV、Excel等,对文件的命名规则进行规范。确保文件格式的一致性和兼容性,便于数据的存储和管理,提高数据管理的规范性。 应急保障预案 节假日服务连续性方案 人员值班安排 值班人员职责 1)代发资金管理岗需在节假日期间按时处理资金发放业务,严格遵循补贴资金代发协议,确保各类涉农补贴、民政补贴、社保补贴等在规定的2个工作日内准确汇入补贴对象社会保障卡银行账户,保障补贴资金在规定时间内到账。 2)客户服务岗负责接听客户咨询电话,针对客户关于补贴资金发放、社会保障卡使用等方面的疑问进行专业解答,高效处理客户反馈的问题,如资金未按时到账、卡片激活异常等。 3)技术支持岗需密切监控系统运行状态,利用先进的监测技术和设备,实时掌握系统的硬件、软件、网络等情况。一旦发现系统故障,及时进行处理,保障系统稳定运行,确保资金发放业务不受影响。 值班时间安排 1)根据节假日天数和业务量,综合考虑补贴资金发放规模、客户咨询频率等因素,合理安排值班人员的值班时间,确保人员得到适当休息,避免因疲劳工作导致业务处理失误。 2)实行轮班制,制定科学的轮班计划,明确各值班人员的工作时段,保证在节假日期间各个岗位都有专人值守,维持业务的正常运转。 3)在值班时间内,值班人员需严格遵守值班纪律,坚守岗位,不得擅自离岗。如有特殊情况需要离岗,必须提前向相关负责人请假,并做好工作交接。 值班人员培训 在节假日来临前,组织值班人员进行全面的业务培训,使其熟悉节假日期间的业务流程和应急处理方法。培训内容丰富多样,涵盖资金发放政策、客户服务技巧、系统操作规范等方面。 培训内容 培训目标 培训方式 资金发放政策 让值班人员准确掌握各类补贴资金的发放标准、流程和时间要求 集中授课、案例分析 客户服务技巧 提高值班人员的沟通能力和问题解决能力,增强客户满意度 模拟演练、经验分享 系统操作规范 使值班人员熟练掌握系统的各项功能和操作流程,确保业务处理的准确性和高效性 实际操作演示、线上学习 资金发放保障 资金调度计划 1)根据节假日期间的补贴资金发放规模和时间安排,结合历年节假日的业务数据和实际情况,制定详细的资金调度计划。明确资金的存入和支取时间节点,合理安排资金的流动,确保资金的流动性和安全性。 2)与资金存放银行保持密切沟通,建立高效的沟通机制,及时了解银行的资金状况和相关政策变化。在资金调度过程中,与银行密切协作,确保资金调度的顺利进行,避免出现资金短缺或延误发放的情况。 3)定期对资金调度计划进行评估和调整,根据实际业务情况和市场变化,及时优化计划,提高资金使用效率,保障补贴资金按时足额发放。 资金发放流程优化 1)对节假日期间的资金发放流程进行全面梳理和优化,深入分析现有流程中存在的问题和瓶颈,减少不必要的环节和手续,提高资金发放的效率。 2)引入自动化处理系统,利用先进的信息技术手段,实现资金发放的自动化操作,减少人工干预,提高资金发放的准确性和效率。同时,加强系统的安全防护,确保资金信息的安全。 3)加强与相关部门的信息共享和协同合作,建立健全信息共享平台,及时传递和处理资金发放信息。与财政部门、补贴主管部门等保持密切沟通,确保资金发放信息的及时准确传递,保障补贴资金发放工作的顺利进行。 资金发放监控 1)建立资金发放监控机制,运用先进的监控技术和设备,实时监控资金发放进度和状态。通过监控系统,及时掌握资金的发放情况,如发放金额、发放时间、到账情况等。 系统运行状态监控 2)安排专人负责资金发放监控工作,对监控数据进行实时分析和处理。一旦发现资金发放过程中出现问题,如发放失败、资金异常等,及时进行调查和处理,确保资金发放的安全和准确。 3)定期向财政部门和相关行业部门报告资金发放情况,接受监督和检查。报告内容包括资金发放的总体情况、存在的问题及解决措施等,确保资金发放工作透明、规范。 监控指标 监控频率 异常处理方式 资金发放进度 实时 及时查明原因,协调相关部门解决 资金到账情况 每日 对未到账资金进行跟踪,反馈给相关部门 系统运行状态 实时 出现故障及时通知技术支持岗处理 客户服务保障 客户服务热线设置 1)提前公布节假日客户服务热线号码,通过多种渠道进行宣传,如官方网站、手机银行、社交媒体等,确保客户能够及时联系到客服人员。 2)根据节假日期间的业务量和客户咨询频率,安排足够的客服人员接听热线电话。对客服人员进行合理排班,确保在各个时间段都有充足的人员为客户提供服务,避免客户等待时间过长。 客户服务热线接听 3)在节假日来临前,对客服人员进行针对性培训,提高客服人员的服务水平和应急处理能力。培训内容包括补贴政策解读、常见问题解答、沟通技巧等,使客服人员能够更好地满足客户需求。 客户问题处理流程 1)建立完善的客户问题处理流程,明确客服人员在问题接收、分类、传递、处理等环节的职责和处理时限。确保每个问题都能得到及时、有效的处理。 2)对客户反馈的问题进行详细分类和记录,如资金发放问题、卡片使用问题、政策咨询问题等。根据问题的类型和紧急程度,及时转交给相关部门处理,并跟踪问题处理进度。 3)在问题处理过程中,及时向客户反馈处理结果,让客户了解问题的解决情况。对客户提出的意见和建议进行认真分析和改进,不断提高服务质量。 问题类型 处理部门 处理时限 反馈方式 资金发放问题 代发资金管理岗 2个工作日 电话、短信 卡片使用问题 客户服务岗 1个工作日 电话 政策咨询问题 客户服务岗 即时 电话 特殊群体上门服务安排 1)建立特殊群体服务档案,详细记录特殊群体的基本信息和服务需求,如伤残、智障、盲人等群体的联系方式、居住地址、补贴类型等。 特殊群体上门服务 2)在节假日期间,根据特殊群体的服务需求,合理安排专人上门提供服务。提前与特殊群体进行沟通,确定上门服务的时间和内容,如办理社会保障卡新(补)办、银行账户激活、密码重置等业务。 3)上门服务人员需严格遵守服务规范和流程,为特殊群体提供优质、便捷的服务。服务结束后,及时记录服务情况,对特殊群体的满意度进行回访,不断改进服务质量。 突发事件资金发放应对 突发事件分类与评估 突发事件分类标准 1)根据突发事件的性质、影响范围和严重程度,制定详细的分类标准。将突发事件分为自然灾害类、社会安全类、系统故障类等不同类型,以便采取针对性的应对措施。 2)对每一类突发事件进一步划分等级,如轻度、中度、重度等,根据不同等级制定相应的应急响应级别和应对措施。 3)定期对突发事件分类标准进行评估和更新,结合实际发生的突发事件案例和行业发展趋势,确保分类标准的科学性和合理性,提高应对突发事件的能力。 突发事件影响评估方法 1)建立突发事件影响评估模型,综合考虑突发事件的各个因素,如事件类型、持续时间、影响范围、资金发放受阻程度等,运用定性和定量相结合的方法,评估其对资金发放的影响程度。 2)收集相关数据,如历史突发事件数据、业务运营数据等,对评估模型进行校准和验证,提高评估结果的准确性。 3)根据评估结果,制定相应的应对措施和应急预案,明确责任分工和处理流程,确保在突发事件发生时能够迅速、有效地进行应对,最大程度减少对资金发放的影响。 突发事件预警机制建设 1)建立突发事件监测系统,整合各类信息资源,如气象部门数据、社会安全信息、系统运行监测数据等,实时监测各类突发事件的发生和发展情况。 2)制定突发事件预警指标体系,根据不同类型的突发事件设置相应的预警指标,如灾害预警级别、系统性能指标等。对预警指标进行实时监测和分析,当指标超出正常范围时,及时发出预警信息。 3)建立突发事件预警信息发布机制,明确预警信息的发布渠道、发布对象和发布流程。及时向相关部门和人员发布预警信息,确保在突发事件发生前能够做好应对准备。 预警指标 预警级别 发布渠道 应对措施 气象灾害预警 蓝色、黄色、橙色、红色 短信、邮件、系统弹窗 启动相应的防范预案 系统性能指标异常 轻度、中度、重度 短信、邮件、系统弹窗 安排技术人员排查故障 社会安全事件 低、中、高 短信、邮件、系统弹窗 加强安全防范措施 应急资金调度与发放 应急资金储备计划 1)根据突发事件的可能影响范围和程度,结合历史数据和业务分析,制定合理的应急资金储备计划。确定应急资金的储备规模,确保在突发事件发生时能够满足资金发放的需求。 2)选择安全、可靠的储备方式,如与信誉良好的银行合作,设立专门的应急资金账户。定期对应急资金进行检查和评估,确保资金的安全性和流动性。 3)根据业务发展和风险变化情况,定期调整应急资金储备计划,保证储备资金的合理性和有效性。 储备资金规模 储备方式 检查周期 调整依据 根据业务量和风险评估确定 银行专户存储 每月 业务发展、风险变化 应急资金调度流程优化 1)对应急资金调度流程进行全面梳理和优化,去除繁琐的环节和手续,提高调度效率。明确各部门在应急资金调度中的职责和权限,确保流程顺畅。 2)建立应急资金调度快速通道,与相关银行和金融机构达成合作协议,在突发事件发生时能够快速、准确地调度资金到指定账户。 3)加强与相关部门的沟通和协调,建立高效的信息传递机制。在应急资金调度过程中,及时共享信息,提高协同性,确保资金能够及时到位。 应急资金发放手续简化 1)制定应急资金发放简化手续的具体措施,如采用电子支付方式,减少纸质文件的传递和审批流程。优化审批环节,建立快速审批机制,确保应急资金能够及时发放到补贴对象手中。 2)加强对简化手续过程的监督和管理,确保应急资金发放的准确性和安全性。建立严格的审核制度,对资金发放信息进行仔细核对,避免出现资金发放错误和风险。 3)及时向补贴对象通报应急资金发放情况,通过短信、电话等方式告知补贴对象资金发放的金额、时间等信息,保障补贴对象的知情权。 简化措施 风险防控 信息通报方式 电子支付、简化审批流程 严格审核、监督管理 短信、电话 与相关部门协同合作 应急联动机制建设 1)与相关部门签订应急联动协议,明确各方在突发事件应对中的职责和义务。协议内容包括信息共享、资源调配、协同处理等方面的合作方式和要求。 2)建立应急联动信息共享平台,整合各方的信息资源,实现突发事件信息和资金发放信息的实时传递和共享。通过平台,各部门能够及时了解事件进展和资金发放情况,提高协同应对能力。 3)定期组织应急联动演练,模拟不同类型的突发事件场景,检验和完善应急联动机制。通过演练,发现问题并及时进行改进,提高各部门之间的协同配合能力和应急处置效率。 资金发放计划调整 1)根据相关部门的要求,及时调整资金发放计划和方案。充分考虑突发事件对补贴对象的影响和政策要求,确保补贴资金发放符合实际情况和政策导向。 2)对调整后的资金发放计划和方案进行全面评估和审核,从可行性、合理性、安全性等方面进行分析,确保计划和方案能够有效实施。 3)及时向相关部门报告资金发放计划和方案的调整情况,接受监督和检查。在报告中详细说明调整的原因、内容和预期效果,确保资金发放工作的透明度和规范性。 配合调查和处理工作 1)积极配合相关部门做好突发事件的调查和处理工作,提供必要的支持和协助。安排专人负责与相关部门对接,及时提供资金发放相关的资料和信息,如资金发放明细、账户信息等。 2)按照相关部门的要求,如实提供情况,不得隐瞒或虚报信息。对调查过程中发现的问题,及时进行整改和处理,确保资金发放工作的合规性。 3)对调查和处理结果进行跟踪和反馈,及时了解处理进展和结果。根据处理结果,采取相应的措施改进工作,完善应急保障预案,提高应对突发事件的能力。 系统故障应急处理流程 故障监测与预警 故障监测系统建设 1)采用先进的监测技术和设备,对系统的硬件、软件、网络等进行全面监测。利用专业的监测工具,实时收集系统的运行数据,如CPU使用率、内存使用率、网络带宽等。 2)建立故障监测数据库,对系统故障的发生时间、类型、原因等信息进行详细记录。通过对数据库的分析,能够及时发现系统的潜在问题,为故障分析和处理提供有力依据。 3)定期对故障监测系统进行维护和升级,确保其可靠性和有效性。及时更新监测设备和软件,优化监测算法,提高监测系统的性能。 监测对象 监测指标 监测频率 数据记录方式 硬件 CPU使用率、内存使用率、硬盘温度等 实时 数据库记录 软件 系统响应时间、错误日志等 每小时 数据库记录 网络 网络带宽、网络延迟等 实时 数据库记录 预警指标设置 1)根据系统的特点和运行要求,设置合理的预警指标。综合考虑系统的性能、稳定性和业务需求,确定CPU使用率、内存使用率、网络带宽等指标的正常范围和预警阈值。 2)对预警指标进行实时监测和分析,利用自动化监测系统,及时发现指标异常情况。当指标超出正常范围时,系统自动发出预警信息,提醒相关人员进行处理。 3)根据预警指标的重要程度和影响范围,设置不同级别的预警信息。如轻度预警、中度预警、重度预警,针对不同级别的预警采取不同的应对措施,确保系统故障能够得到及时处理。 预警指标 正常范围 预警阈值 预警级别 应对措施 CPU使用率 0-70% 80% 轻度 查看系统进程,优化资源分配 内存使用率 0-8...
同仁市惠民惠农财政补贴资金“一卡通”代发代理银行服务采购项目投标方案.docx
下载提示

1.本文档仅提供部分内容试读;

2.支付并下载文件,享受无限制查看;

3.本网站所提供的标准文本仅供个人学习、研究之用,未经授权,严禁复制、发行、汇编、翻译或网络传播等,侵权必究;

4.左侧添加客服微信获取帮助;

5.本文为word版本,可以直接复制编辑使用。


这个人很懒,什么都没留下
未认证用户 查看用户
该文档于 上传
×
精品标书制作
百人专家团队
擅长领域:
工程标 服务标 采购标
16852
已服务主
2892
中标量
1765
平台标师
扫码添加客服
客服二维码
咨询热线:192 3288 5147
公众号
微信客服
客服