文库 服务类投标方案 劳务外包

南宁轨道交通2号线保洁服务劳务外包采购项目投标方案.docx

DOCX   973页   下载300   2025-12-09   浏览56   收藏93   点赞822   评分-   588645字   198.00
温馨提示:当前文档最多只能预览 15 页,若文档总页数超出了 15 页,请下载原文档以浏览全部内容。
南宁轨道交通2号线保洁服务劳务外包采购项目投标方案.docx 第1页
南宁轨道交通2号线保洁服务劳务外包采购项目投标方案.docx 第2页
南宁轨道交通2号线保洁服务劳务外包采购项目投标方案.docx 第3页
南宁轨道交通2号线保洁服务劳务外包采购项目投标方案.docx 第4页
南宁轨道交通2号线保洁服务劳务外包采购项目投标方案.docx 第5页
南宁轨道交通2号线保洁服务劳务外包采购项目投标方案.docx 第6页
南宁轨道交通2号线保洁服务劳务外包采购项目投标方案.docx 第7页
南宁轨道交通2号线保洁服务劳务外包采购项目投标方案.docx 第8页
南宁轨道交通2号线保洁服务劳务外包采购项目投标方案.docx 第9页
南宁轨道交通2号线保洁服务劳务外包采购项目投标方案.docx 第10页
南宁轨道交通2号线保洁服务劳务外包采购项目投标方案.docx 第11页
南宁轨道交通2号线保洁服务劳务外包采购项目投标方案.docx 第12页
南宁轨道交通2号线保洁服务劳务外包采购项目投标方案.docx 第13页
南宁轨道交通2号线保洁服务劳务外包采购项目投标方案.docx 第14页
南宁轨道交通2号线保洁服务劳务外包采购项目投标方案.docx 第15页
剩余958页未读, 下载浏览全部
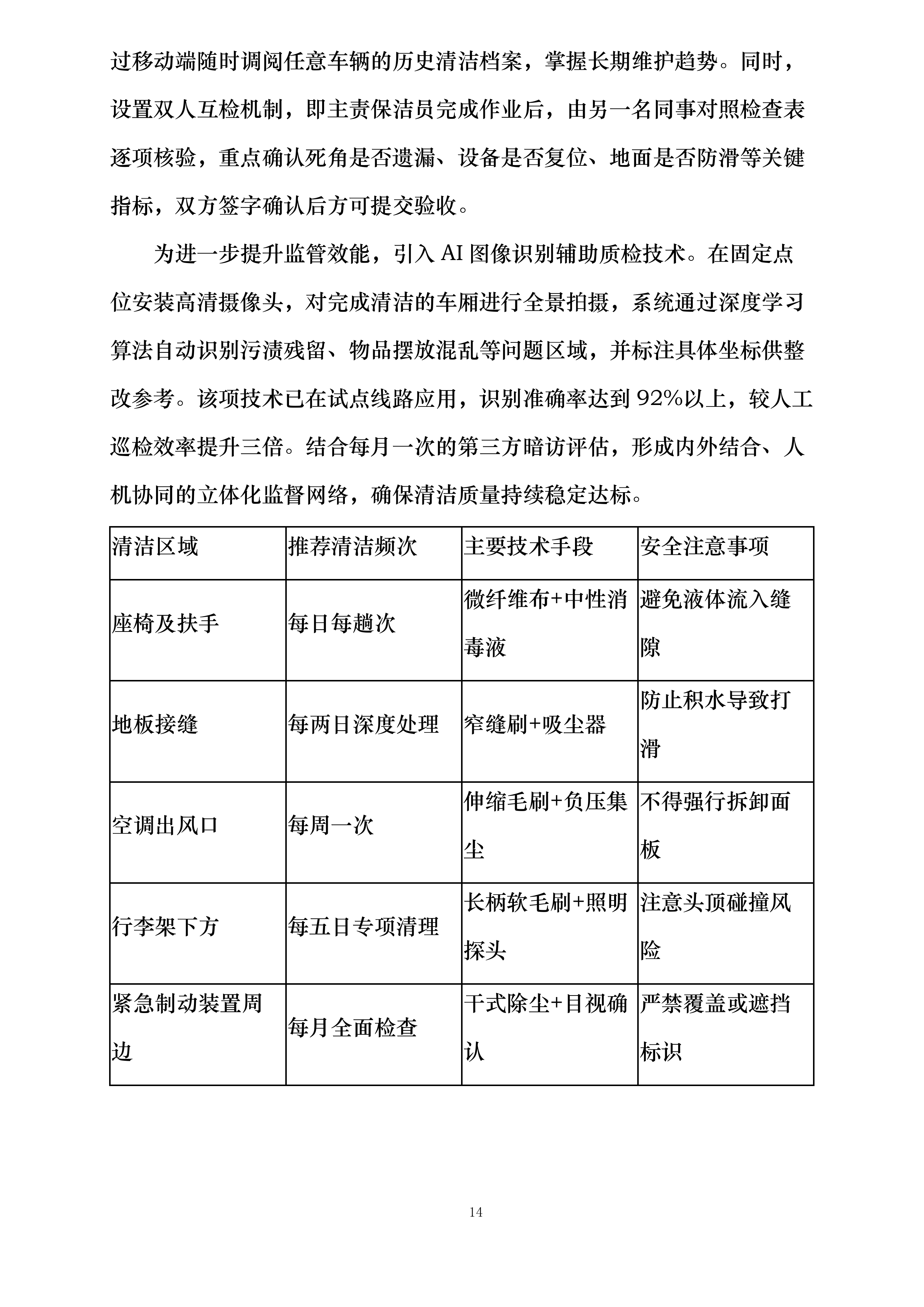
南宁轨道交通2号线保洁服务劳务外包采购项目投标方案 第一章 总服务方案 5 第一节 项目重点难点分析 5 第一条 保洁服务内容的重点区域识别与难点剖析 5 第二条 服务保障措施的关键环节梳理 19 第三条 项目接管过程中的风险点预判 34 第四条 品质提升的突破点与实施路径 47 第二节 日常培训计划方案 59 第一条 培训体系构建与实施规划 59 第二条 各岗位人员技能培训要点 69 第三条 应急处置能力培训安排 82 第四条 服务意识与规范培训设计 96 第三节 总服务方案设计 106 第一条 方案整体架构与实施思路 106 第二条 服务流程标准化设计 121 第三条 质量控制体系建设 136 第四条 持续改进机制建立 150 第四节 方案可行性保障 160 第一条 人员配置与调度方案 160 第二条 物资管理与调配计划 173 第三条 作业时间统筹安排 186 第四条 成本控制措施制定 200 第五节 项目适配性优化 214 第一条 标段差异化服务策略 214 第二条 特殊区域专项服务方案 229 第三条 季节性工作调整预案 246 第四条 突发情况应对机制 259 第二章 组织架构建设方案 276 第一节 管理体系与分工设置 276 第一条 建立科学完善的管理体系框架 276 第二条 明确各级管理岗位具体职责分工 293 第三条 制定可操作性强的执行方案 305 第二节 岗位职责与工作要求 317 第一条 合理设置各岗位职能与任职要求 317 第二条 细化各层级人员工作职责清单 328 第三条 制定符合项目需求的工作标准 340 第三节 沟通协调机制建设 354 第一条 构建双重领导下的信息传递渠道 354 第二条 设计跨部门协作沟通流程 367 第三条 建立定期工作汇报反馈机制 378 第四节 团队工作状态可视化管理 389 第一条 制定保洁队伍工作状态跟踪方案 389 第二条 建立服务质量评估反馈系统 400 第三条 设置工作进度实时监控措施 413 第五节 组织架构运行保障 425 第一条 制定组织架构实施保障措施 425 第二条 建立架构运行效果评估机制 437 第三条 设置持续优化改进方案 448 第三章 主要人员配备情况 458 第一节 主要人员配备总体说明 458 第一条 项目人员配置方案概述 458 第二条 登高作业人员重要性分析 470 第二节 登高作业人员资质保障 482 第一条 登高作业人员持证情况说明 482 第二条 登高作业证有效性验证措施 494 第三条 登高作业人员劳动合同管理 502 第三节 登高作业人员配置方案 511 第一条 登高作业人员数量配置计划 511 第二条 登高作业人员岗位分配方案 523 第三条 登高作业人员现场管理措施 535 第四节 人员资质合规性保障 547 第一条 人员资质审核机制建立 547 第二条 资质证明文件管理方案 557 第三条 人员资质持续监督措施 567 第四章 服务保证及管理措施 576 第一节 服务保证及管理措施总则 576 第一条 明确服务保证体系构建原则与实施路径 576 第二条 细化管理措施执行标准与考核机制 588 第二节 日常服务管理方案 603 第一条 制定服务响应时限具体承诺与保障措施 603 第二条 规范服务流程各环节操作标准与实施细则 614 第三条 建立服务质量分级管控体系与评估标准 627 第三节 重点防护期专项服务方案 639 第一条 确定重点防护期服务资源配置与调度计划 639 第二条 设计特殊时期应急预案与快速响应机制 652 第三条 制定重大节假日服务品质提升具体措施 664 第四节 项目特色服务保障措施 677 第一条 针对轨道交通特点制定专项保洁方案 677 第二条 建立多维度质量监控体系与改进机制 692 第三条 完善人员培训与技能提升长效机制 705 第五节 服务创新与持续改进 717 第一条 引入智能化管理手段提升服务效率 717 第二条 建立客户反馈快速处理与优化机制 727 第三条 制定服务质量持续提升行动计划 736 第五章 应急措施预案 746 第一节 自然灾害应急处置方案 746 第一条 制定台风暴雨天气预警与响应流程 746 第二条 明确恶劣天气下的人员安全防护措施 758 第三条 规划防汛防台物资储备与调配方案 768 第四条 建立车站积水紧急抽排作业规程 777 第二节 火灾事故应急处置方案 786 第一条 制定火灾预警与快速疏散指引方案 786 第二条 明确消防设施联动检查与维护机制 793 第三条 规范火灾现场保护与协助调查流程 804 第四条 建立灾后环境清理与消毒作业标准 811 第三节 大客流应对服务保障方案 821 第一条 制定高峰时段保洁力量动态调配计划 821 第二条 明确大客流期间卫生设施巡查频次 833 第三条 规划垃圾收集转运应急处理措施 843 第四条 建立客流密集区域重点保洁方案 854 第四节 节假日活动特别保障方案 865 第一条 制定重要节假日前设备全面检查计划 865 第二条 明确节假日期间人员值班与轮岗制度 875 第三条 规划重大活动期间卫生质量管控措施 885 第四条 建立突发事件快速响应支援机制 897 第五节 应急预案管理与执行方案 907 第一条 建立应急预案分级响应机制 907 第二条 制定应急信息传达与反馈流程 917 第三条 明确各级人员应急职责与权限 926 第四条 规划应急设备物资管理与维护制度 936 总服务方案 项目重点难点分析 保洁服务内容的重点区域识别与难点剖析 车站公共区域高频次清洁作业难点分析 (1) 高频保洁任务与客流高峰的时空冲突带来作业组织压力 南宁轨道交通2号线作为城市交通骨干线路,日均客流量大,尤其在早晚通勤时段、节假日及大型活动期间,车站公共区域人流量密集,地面、扶手、座椅、AFC设备等设施表面极易受到污染。根据服务标准要求,外围路面需每30分钟巡回保洁一次,玻璃门窗每日擦拭并每周使用玻璃水深度清洗,卫生间每日多次清洁且每周进行一次全面大扫除。这些高频次作业任务必须在不影响乘客通行和安全的前提下完成,导致清洁工作时间窗口极为有限。特别是在西津站至明秀站、南宁剧场站至坛泽站等人流集中区段,保洁人员往往面临“刚清理完即被再次污染”的循环困境,作业效率受到严重制约。为应对这一挑战,需建立基于客流规律的动态作业调度机制,将清洁任务划分为“即时响应”“错峰补强”“夜间深度”三个层级,结合车站运营时段特征合理分配人力与工具资源。通过与车站值班人员建立信息联动机制,实时掌握列车到发节奏与客流变化趋势,提前预判重点区域污染风险,在客流低谷期快速介入实施集中清理,确保清洁效果可持续维持。 此外,不同车站的功能定位差异进一步加大了作业复杂性。如南宁剧场站临近文化场馆,演出散场后短时间内涌入大量观众,造成出入口通道、集散广场短时间内垃圾剧增;而坛泽站周边商业开发活跃,非机动车停放混乱,间接影响通道整洁度。针对此类特殊场景,需制定差异化巡检路线图,设置临时清洁值守点,并配置便携式清扫设备以提升响应速度。同时,强化与属地管理单位的协同联动,推动建立“环境共治”机制,从源头减少乱扔垃圾、随意停车等行为对保洁工作的冲击。 (2) 多类型材质界面共存对清洁工艺提出精细化要求 车站公共区域涉及石材、瓷砖、不锈钢、玻璃、塑料、橡胶等多种装饰与结构材料,各类材质对清洁剂成分、擦拭力度、工具选择均有不同耐受阈值。若采用统一作业方式,易造成地面打滑、金属锈蚀、玻璃划痕或塑料老化等问题,不仅影响美观,还可能埋下安全隐患。例如,部分车站采用仿古砖铺设通道,其表面粗糙多孔,容易吸附油渍与脚印,常规拖洗难以彻底清除,需配合专用去污膏与软毛刷轻柔处理;而站厅层中央服务台多采用镜面不锈钢包边,反光性强,指纹、水渍极其明显,需使用无纤维残留的超细纤维布配合中性清洁剂定期保养。此外,PIS显示屏外壳为抗UV工程塑料,长期暴露于光照与触摸环境中,静电吸附灰尘能力强,普通湿抹布擦拭易留下水渍痕迹,必须采用防静电清洁液配合微压喷雾方式进行除尘。 面对如此复杂的材质组合,必须构建一套覆盖全站材料类型的清洁技术档案,明确每类界面的标准作业流程(SOP),包括适用清洁剂种类、稀释比例、作用时间、工具规格、操作手法及干燥方式。该档案应嵌入日常培训体系,并作为现场督导检查的技术依据。同时,在各车站设立“清洁样板区”,选取典型材质组合区域制作可视化操作指引牌,供保洁人员对照执行。对于新投入使用的装修材料或设备外壳,应在投入使用前完成兼容性测试,避免因误用清洁产品导致不可逆损伤。在实际操作中,推行“分区责任制+材质标签化”管理模式,将每个责任区内的主要材质类型标注于岗位交接记录表中,提醒当班人员注意工艺适配性,杜绝“一把拖把走全场”的粗放做法。 (3) 卫生间与母婴室等敏感空间的卫生控制难度突出 卫生间与母婴室作为乘客感知最敏感的服务区域,其清洁质量直接关系到公众对轨道交通整体形象的评价。按照服务标准,卫生间需实现每日多次清洁,并在每周开展一次全面大清洗,涵盖便器内外壁、洗手盆、镜面、地面、排风口、垃圾桶及隔断板等所有可见部位。然而,由于使用频率极高,且存在个别乘客不文明如厕行为,常出现尿碱结晶、异味滞留、纸巾堵塞、洗手液浪费等问题。特别是女性卫生间与母婴室,还需额外关注婴儿护理台消毒、防滑垫清洁、空气清新度等细节,管理要求更为严苛。 为破解此类空间的持续洁净难题,采取“三阶防控”策略:第一阶段为预防性控制,通过优化设施布局减少污染源,如在小便斗区域加装防溅挡板、设置自动感应冲水系统、安装除臭新风装置;第二阶段为过程干预,实行“随用随清”制度,安排专人定时巡查,发现污损立即处理,避免累积恶化;第三阶段为深度养护,利用夜间停运时段对排水管道、地漏、通风口等隐蔽部位进行拆卸清洗与消杀,防止细菌滋生与异味回流。在消毒方面,严格区分日常消毒与疫情升级消毒两种模式,前者采用含氯消毒剂按规范浓度擦拭高频接触面,后者则启用过氧乙酸或二氧化氯雾化喷洒进行全面空间消杀,确保符合《消毒服务项目表》要求。 同时,引入智能辅助手段提升监管效能。在条件允许的车站试点部署卫生间智能监测系统,集成温湿度传感器、氨气检测模块与 occupancy 感知设备,实时采集环境数据并通过后台算法判断清洁需求等级,自动生成优先级任务工单。对于母婴室,则增设一键呼叫保洁功能,乘客可通过墙面按钮主动请求服务,实现需求端驱动的精准响应。所有清洁记录均纳入电子台账系统,支持按日期、站点、责任人维度追溯查询,为后续服务质量分析提供数据支撑。 (4) 导向标识与电子设备附属清洁的精细度要求高 车站内遍布各类导向灯箱、PIS显示屏、AFC闸机、摄像机外壳等电子类设施,其表面清洁不仅关乎视觉整洁,更直接影响设备正常运行与监控效能。例如,PIS屏幕积尘过厚会影响显示清晰度,误导乘客获取信息;摄像机镜头遮挡可能导致安防盲区,增加管理风险;AFC读卡区污渍堆积可能引发识别失败,造成乘客投诉。按照服务内容要求,需定期配合完成摄像机外壳除尘工作,但此类操作涉及高空作业与设备安全边界,稍有不慎可能触碰线路或造成镜头偏移。 为此,制定专项电子设施附属清洁规程,明确“非接触优先、轻柔操作、双人复核”三项基本原则。对于可拆卸外壳部件,由经过培训的指定人员佩戴无尘手套与防静电腕带,在断电状态下小心取下后送至专用清洗区处理;对于不可拆卸部位,则使用压缩空气罐吹除浮尘,再以微湿麂皮轻轻擦拭,严禁使用液体直接喷淋或含有酒精成分的清洁剂。在作业过程中,实行“一人操作、一人监护”制度,确保动作规范且不越界。所有涉及电子设备周边的清洁任务均需提前向车站技术人员报备,避开设备调试、数据传输等关键时段。 此外,建立电子设施清洁档案,记录每次作业的时间、人员、使用工具及特殊情况说明,形成闭环管理链条。对于频繁出现问题的点位,如某站点PIS屏常年处于迎风口位置,灰尘沉积速度快,可申请加装防护罩或调整巡检频次,从被动清理转向主动防护。通过将此类细节纳入日常品质管控范围,真正实现“看得见的干净”与“看不见的安全”同步保障。 电客车内部复杂结构清洁技术要点 (1) 电客车内部空间布局对清洁作业的制约与应对策略 电客车作为城市轨道交通的核心载客工具,其内部结构高度集成化、功能区域密集,且空间相对封闭。车厢内包含座椅区、扶手立柱、空调出风口、行李架、车窗密封条、地板接缝、电气控制柜周边等多个微小结构区域,这些部位极易积聚灰尘、细菌及顽固污渍。尤其在高峰运营时段,乘客流量大、接触频繁,导致表面污染速度快,清洁窗口期短,常规清扫难以深入缝隙死角。同时,车辆运行过程中产生的震动与温差变化,使部分粘附物如口香糖残渣、油渍、鞋印等与材质表面形成较强结合力,普通擦拭方式无法彻底清除。针对此类问题,需建立基于空间特征的分区清洁模型,将车厢划分为高频接触区、隐蔽积尘区、设备防护区三大类别,并制定差异化的清洁频率与工艺标准。高频接触区以动态巡检+即时清理为主,确保每趟次发车前完成消毒擦拭;隐蔽积尘区则依托夜间停运时段实施深度清洁,采用专用工具配合低腐蚀性清洁剂进行定向处理;设备防护区则严格遵循“非必要不接触”原则,在保证安全前提下进行外围除尘作业。通过科学划分作业层级,既提升了清洁效率,又避免了因操作不当引发的设备损伤风险。 为实现精细化作业,引入三维空间扫描辅助定位技术,利用便携式激光测距仪对典型车型内部结构进行建模分析,识别出易藏污纳垢的关键节点,如座椅下方卡槽、门边滑轨凹槽、顶棚通风口边缘等位置,形成“清洁热点地图”。该地图与日常作业计划联动,指导保洁人员按图索骥开展靶向清洁,减少盲目作业带来的资源浪费。同时,结合列车周转规律,优化清洁路径设计,采取“由上至下、由内至外、顺向推进”的动线原则,防止已清洁区域被重复踩踏或污染。在实际执行中,还应充分考虑不同车型之间的结构差异,例如A型车与B型车在座椅排列密度、空调布局形式上的区别,制定适配性更强的操作指引,确保技术方案具备广泛适用性。 此外,作业环境的特殊性也对人员行为规范提出更高要求。电客车内部属受限空间,通风条件有限,若使用挥发性强的化学试剂可能引发空气质量超标,影响后续乘务人员健康。因此,在清洁剂选择上必须坚持环保优先原则,选用符合国家GB/T 27948-2020《空气消毒剂通用要求》的中性或弱碱性产品,杜绝强酸强碱类物质进入车厢。所有药剂均需经过车载材料兼容性测试,确认不会对塑料件、橡胶密封条、金属镀层造成老化或腐蚀后方可投入使用。现场作业时实行“即喷即擦”模式,控制液体残留量,避免渗入线路槽或接插件内部引发短路隐患。整套流程强调安全性与有效性并重,确保在不影响运营安全的前提下达成卫生目标。 (2) 复杂构件表面清洁的技术手段升级与工艺创新 电客车内部存在大量异形结构和复合材质部件,传统抹布加水桶的清洁方式已无法满足现代轨道交通对洁净度的要求。面对曲面玻璃、镂空扶手、织物座椅、铝合金踢脚板等多种表面类型,必须采用匹配其物理特性的清洁技术,才能实现高效去污而不损伤本体。对于光滑硬质表面,如不锈钢扶手、车窗玻璃等,推广使用微纤维静电除尘布配合雾化喷壶,利用静电吸附原理捕捉悬浮颗粒,减少擦拭次数对表面造成的摩擦损耗。该方法相较于传统湿拖作业,可降低70%以上的水分使用量,显著缩短干燥时间,提升周转效率。 针对织物类座椅,尤其是布艺软包座垫,常规吸尘仅能去除表层浮尘,深层螨虫与有机污染物仍存留其中。为此,部署高温蒸汽清洗设备,通过120℃以上饱和蒸汽穿透纤维组织,在不浸湿整体结构的前提下杀灭微生物并溶解油脂类污渍。蒸汽压力控制在3.5bar以内,避免超压导致面料变形或粘合层脱落。每次作业完成后辅以工业级冷风吹干系统,确保两小时内恢复使用状态,不影响次日早班车运营。对于局部重度污染点位,如呕吐物、血迹等突发情况遗留痕迹,启用预处理剂先行分解蛋白类物质,再结合局部抽吸装置完成残留物移除,整个过程不超过十五分钟,最大限度减少对正常服务的影响。 在空调回风口、顶部灯具罩壳等高空区域,由于位置较高且拆卸不便,长期成为清洁盲区。现采用伸缩杆式旋转毛刷头配合负压集尘模块,实现免登高作业下的有效清理。该装置配备可调节角度的摄像头,作业人员可通过手持显示屏实时观察清洁效果,精准操控刷头转向与力度,避免刮伤灯罩或破坏过滤网结构。对于嵌入式灯具之间的狭缝,配置直径仅为1.8厘米的小型管道吸尘器,能够深入60厘米以上距离完成积灰抽取。此类技术创新不仅提高了作业覆盖率,也大幅降低了高空作业带来的安全风险。 值得注意的是,部分新型电客车开始采用抗菌涂层、自清洁玻璃等智能材料,这对清洁工艺提出了新的适配要求。若继续沿用高强度机械摩擦或强氧化性消毒剂,可能导致功能性涂层剥落失效。因此,专门设立新材料适应性研究小组,联合车辆制造商与材料供应商共同制定维护手册,明确各类表面允许使用的清洁方式与禁用项目。所有一线人员在上岗前须接受专项培训并通过考核,确保技术动作标准化、规范化。同时,建立清洁工艺数据库,收录各车型、各部件的推荐清洁参数,包括接触时间、作用温度、擦拭方向等细节,供现场随时调阅参考,真正实现“一车一策”的精准维护。 (3) 清洁过程中的安全防护与质量闭环管理机制建设 电客车属于特种运营设备,任何清洁活动都必须以保障行车安全为首要前提。作业过程中严禁擅自开启电气柜门、触碰按钮开关或移动应急设备,所有操作必须在断电静置状态下进行,并由车辆段调度统一授权。进入车厢前严格执行“三查”制度:查作业许可、查个人防护装备佩戴情况、查携带工具清单,杜绝金属器具、打火机等违禁物品带入。特别是在蓄电池舱室附近作业时,禁止使用产生火花的电动工具,防止氢气聚集引发爆炸风险。所有参与人员均需持有轨道交通作业准入证,并定期参加安全复训,熟悉紧急疏散路线与初期火灾处置流程。 为防范人为失误导致的质量波动,构建全过程可追溯的质量管控体系。每辆完成清洁的电客车均生成唯一电子工单,记录作业起止时间、责任人、使用药剂批次、关键点拍照留档等信息,数据实时上传至云端平台。系统自动比对标准模板,发现异常项即时报警提示复查。管理层可通过移动端随时调阅任意车辆的历史清洁档案,掌握长期维护趋势。同时,设置双人互检机制,即主责保洁员完成作业后,由另一名同事对照检查表逐项核验,重点确认死角是否遗漏、设备是否复位、地面是否防滑等关键指标,双方签字确认后方可提交验收。 为进一步提升监管效能,引入AI图像识别辅助质检技术。在固定点位安装高清摄像头,对完成清洁的车厢进行全景拍摄,系统通过深度学习算法自动识别污渍残留、物品摆放混乱等问题区域,并标注具体坐标供整改参考。该项技术已在试点线路应用,识别准确率达到92%以上,较人工巡检效率提升三倍。结合每月一次的第三方暗访评估,形成内外结合、人机协同的立体化监督网络,确保清洁质量持续稳定达标。 清洁区域 推荐清洁频次 主要技术手段 安全注意事项 座椅及扶手 每日每趟次 微纤维布+中性消毒液 避免液体流入缝隙 地板接缝 每两日深度处理 窄缝刷+吸尘器 防止积水导致打滑 空调出风口 每周一次 伸缩毛刷+负压集尘 不得强行拆卸面板 行李架下方 每五日专项清理 长柄软毛刷+照明探头 注意头顶碰撞风险 紧急制动装置周边 每月全面检查 干式除尘+目视确认 严禁覆盖或遮挡标识 在整个清洁技术体系运行过程中,持续收集现场反馈,结合车辆检修周期调整作业节奏。当某列车进入大修阶段时,同步安排全车拆解式深度清洁,包括座椅骨架除尘、地毯翻面清洗、内墙板间隙清理等高难度项目,借此机会彻底解决日常难以触及的积年污垢问题。此类综合性维护每十八个月执行一次,纳入整体保养计划统筹安排。通过将清洁工作与车辆生命周期管理深度融合,实现从被动响应向主动预防的转变,全面提升电客车内部环境卫生水平与乘客出行体验。 隧道区间特殊环境下的安全作业难点 (1) 隧道区间作业面临的复杂物理与安全环境挑战 地铁隧道作为轨道交通运营的核心通道,其结构深埋于地下或高架段下方,空间狭长封闭、通风条件差、照明依赖人工系统,且长期处于潮湿、粉尘积聚、电磁干扰强的环境中。在开展保洁作业时,尤其是在非运营时段进行的清淤、冲洗、排水系统维护等任务,作业人员需在有限空间内长时间停留,面临缺氧、有毒气体聚集、能见度低等潜在风险。同时,隧道内部存在高压电缆、信号轨、接触网等带电设备,若未严格执行停电防护和隔离措施,极易引发触电事故。此外,部分区段可能存在渗水严重、地面湿滑、结构老化等问题,增加了滑倒、坠落等意外伤害的概率。这些因素共同构成了隧道清洁作业区别于常规地面保洁的显著差异,对作业组织方式、人员防护等级及现场管控能力提出了更高要求。 针对此类问题,必须建立基于风险预判的作业准入机制。所有进入隧道区域的保洁活动均须提前申报作业计划,并由属地管理部门联合技术安全部门进行现场勘查与安全评估。作业前必须确认轨道已封锁、接触网断电并挂接地线,确保“三无”状态(无电、无车、无人)方可进场。同时,依据隧道长度、坡度、通风情况划分作业单元,设置阶段性安全检查点,配备便携式气体检测仪、防爆照明灯具、应急通讯设备等必要装备,形成从入口到作业面的全路径安全保障链。对于存在积水或淤泥堆积的区段,还需预先判断承重能力和结构稳定性,避免因负重过大导致局部塌陷或设备损坏。 为提升应对突发状况的能力,每批次隧道作业团队均应配置经过专项培训的安全监护员,负责全程跟踪作业动态、监督安全规程执行、及时制止违规行为。在通信保障方面,采用具备中继功能的无线对讲系统或蓝牙mesh网络,确保地下深处仍可实现稳定语音联络。通过构建“事前评估—过程监控—应急响应”三位一体的安全管理体系,将不可控风险降至最低。 (2) 多专业交叉作业下的协调与冲突化解机制建设 隧道保洁并非孤立作业,往往需要与工务、供电、信号、机电等多个专业系统协同推进。尤其在夜间天窗期内,多个维修保养项目同时展开,时间窗口紧张、作业区域重叠、资源调配高度集中,极易出现相互干扰甚至安全事故。例如,保洁车辆运输路线可能与轨道车运行路径交叉,清洗废水排放可能影响正在进行的线路检测作业,人员走动范围若超出划定区域,则可能误入其他专业的施工警戒区。这种多头并进的局面,使得原本就复杂的地下空间变得更加拥挤和危险。 面对这一难题,必须强化跨部门协作机制,推动建立以“统一调度、分区管控、信息共享”为核心的联合作业平台。每日下午召开由运营单位牵头的施工协调会,各参建方通报次日作业内容、地点、时段及所需配合事项,由调度中心统筹编排《夜间综合施工作业计划表》,明确各队伍进场顺序、作业边界、避让规则和关键时间节点。在此基础上,实行“红黄绿区”管理模式:绿色区域为允许自由通行区,黄色区域为限制活动区,红色区域为禁止进入区,通过地面标识、警示灯带和电子围栏等方式实现可视化管控。 同时,在每个隧道入口设立联合值守岗亭,由甲方代表、监理人员及乙方负责人共同驻守,执行“双签进出制”——即所有人员和设备进出必须登记备案,并经双方签字确认。作业过程中,利用移动巡检终端实时上传位置轨迹和作业影像,后台指挥中心可通过GIS地图动态掌握各作业单元分布状态,一旦发现越界或异常停留立即发出预警。对于涉及共用通道或设备停运的项目,提前制定《交叉作业安全协议》,明确责任分工、防护措施和应急联络方式,确保各方行动步调一致、互不干扰。 更为重要的是,建立快速响应的现场调解机制。当不同单位之间发生作业冲突时,现场负责人不得擅自争执或强行推进,而应立即上报至当日值班总调度,由其依据优先级原则(如涉及行车安全的优先、影响范围大的优先)作出裁决。必要时可启动应急预案,调整作业顺序或压缩非关键任务时间,最大限度保障整体进度不受影响。 (3) 特殊作业条件下的人机匹配与技术支撑策略 隧道区间保洁不仅依赖人力投入,更需要适配特定环境的专业设备和技术手段支持。传统手持工具难以满足长距离、高强...
南宁轨道交通2号线保洁服务劳务外包采购项目投标方案.docx
下载提示

1.本文档仅提供部分内容试读;

2.支付并下载文件,享受无限制查看;

3.本网站所提供的标准文本仅供个人学习、研究之用,未经授权,严禁复制、发行、汇编、翻译或网络传播等,侵权必究;

4.左侧添加客服微信获取帮助;

5.本文为word版本,可以直接复制编辑使用。


这个人很懒,什么都没留下
未认证用户 查看用户
该文档于 上传
推荐文档
×
精品标书制作
百人专家团队
擅长领域:
工程标 服务标 采购标
16852
已服务主
2892
中标量
1765
平台标师
扫码添加客服
客服二维码
咨询热线:192 3288 5147
公众号
微信客服
客服