文库 服务类投标方案 维保服务

年度生产运行检修维护承包投标方案.docx

DOCX   187页   下载764   2025-12-24   浏览1   收藏72   点赞167   评分-   87033字   30.00
温馨提示:当前文档最多只能预览 15 页,若文档总页数超出了 15 页,请下载原文档以浏览全部内容。
年度生产运行检修维护承包投标方案.docx 第1页
年度生产运行检修维护承包投标方案.docx 第2页
年度生产运行检修维护承包投标方案.docx 第3页
年度生产运行检修维护承包投标方案.docx 第4页
年度生产运行检修维护承包投标方案.docx 第5页
年度生产运行检修维护承包投标方案.docx 第6页
年度生产运行检修维护承包投标方案.docx 第7页
年度生产运行检修维护承包投标方案.docx 第8页
年度生产运行检修维护承包投标方案.docx 第9页
年度生产运行检修维护承包投标方案.docx 第10页
年度生产运行检修维护承包投标方案.docx 第11页
年度生产运行检修维护承包投标方案.docx 第12页
年度生产运行检修维护承包投标方案.docx 第13页
年度生产运行检修维护承包投标方案.docx 第14页
年度生产运行检修维护承包投标方案.docx 第15页
剩余172页未读, 下载浏览全部
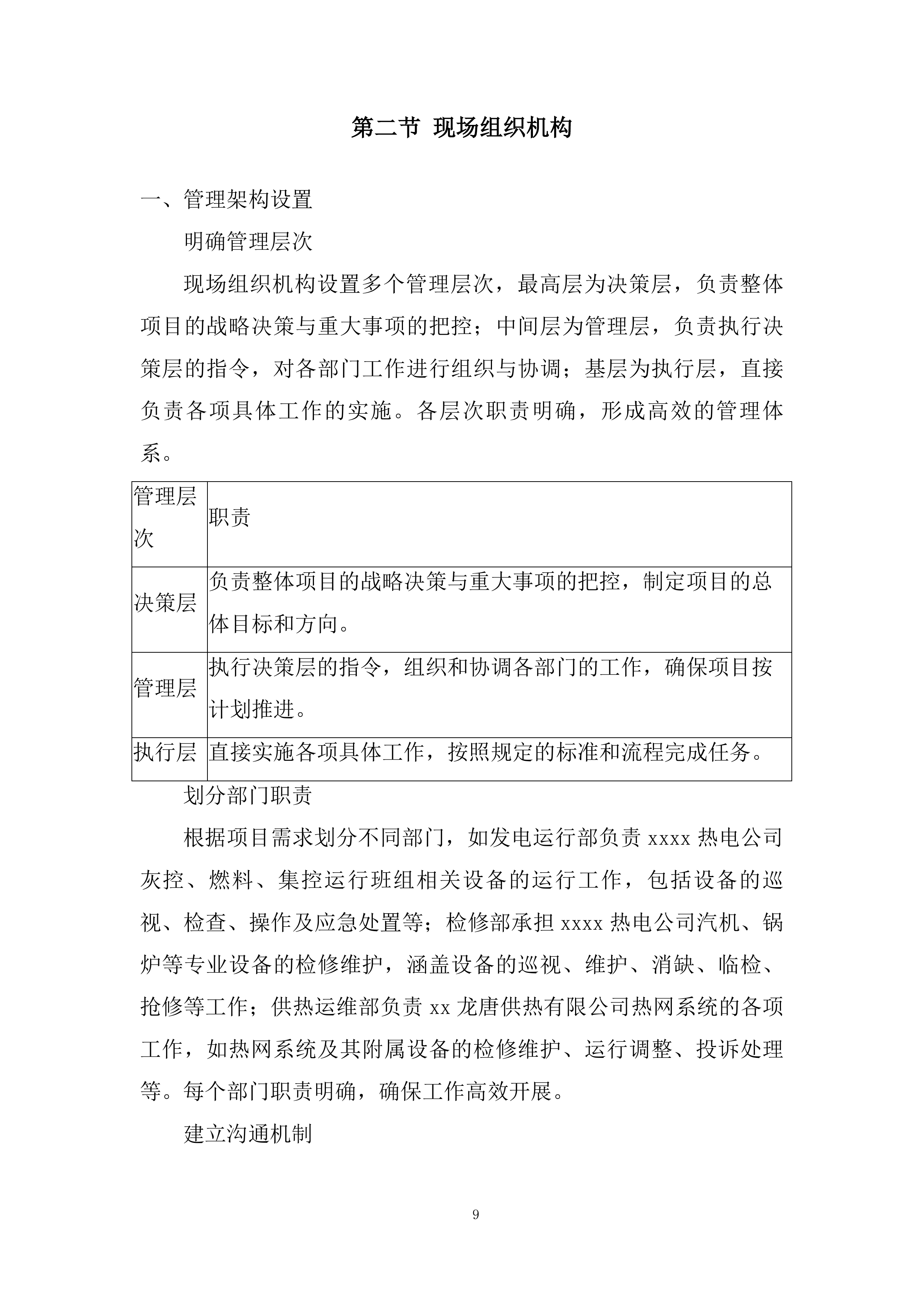
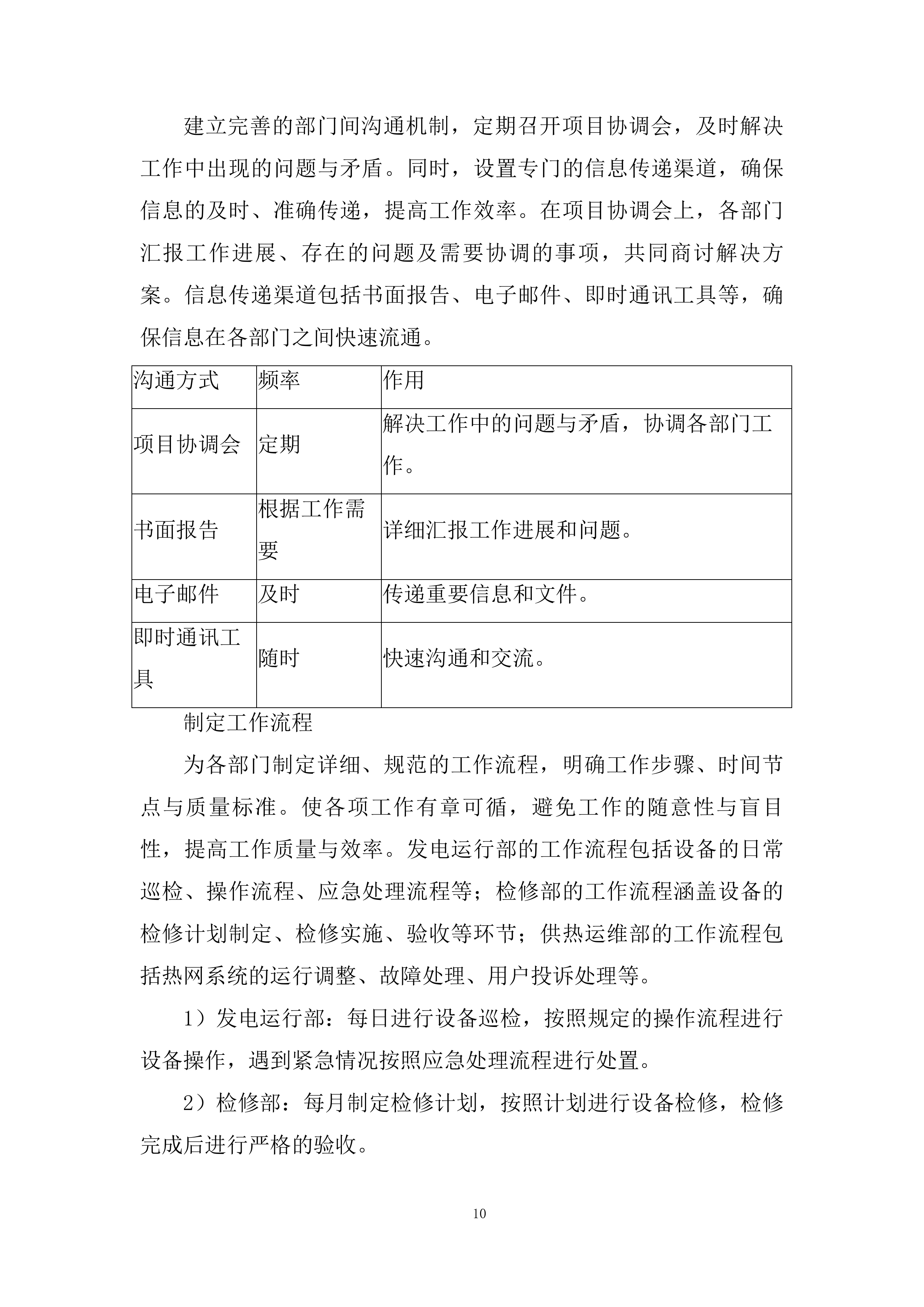
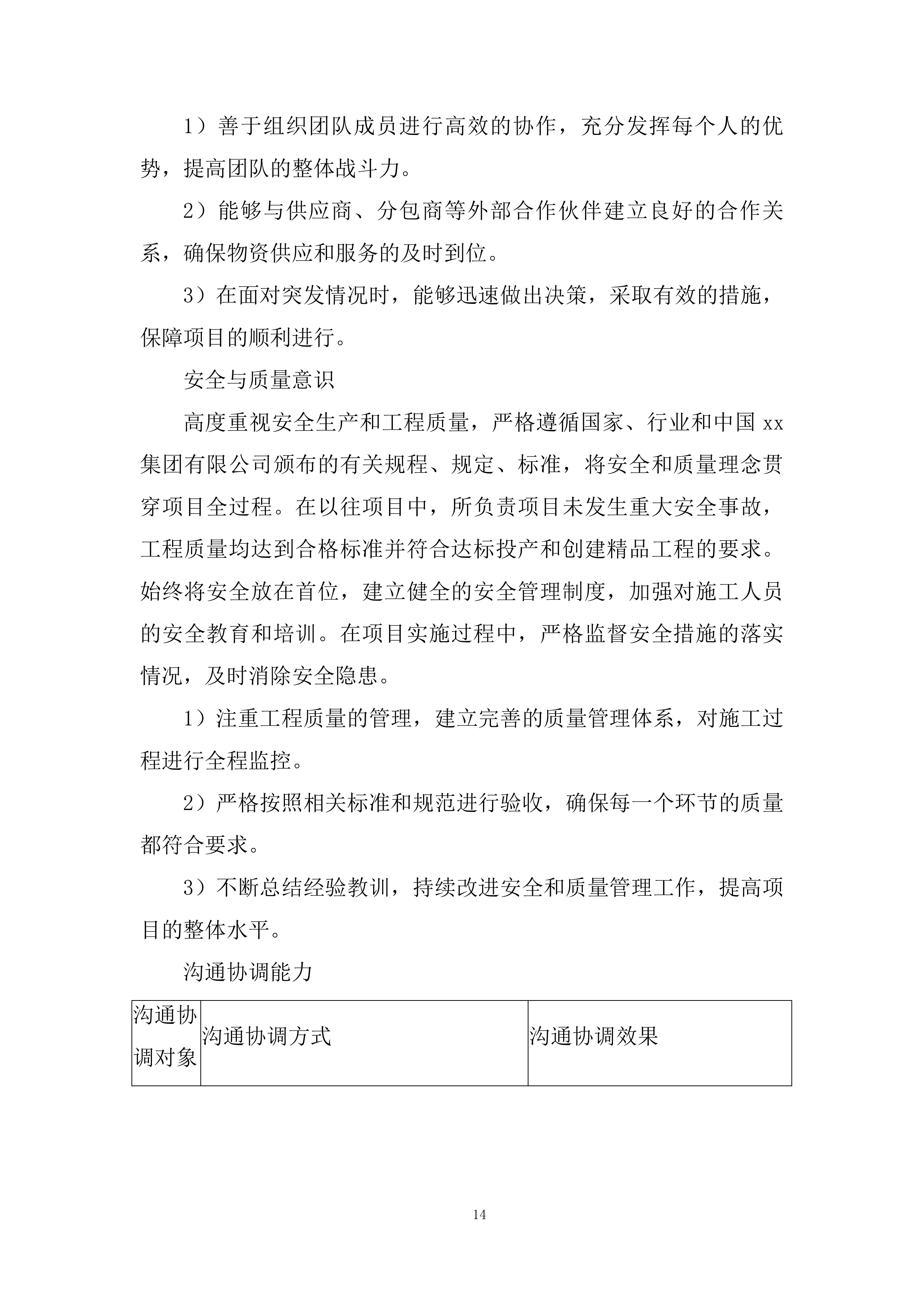
年度生产运行检修维护承包 投标方案 目 录 第一章 总体施工组织布置及规划 7 第一节 项目概况 7 第二节 现场组织机构 9 一、 管理架构设置 9 二、 人员团队组建 11 第三节 项目主要负责人情况 13 一、 项目经理情况 13 二、 技术负责人情况 15 第四节 其他专业人员配备情况 18 一、 专业人员资质要求 18 二、 专业人员数量配置 20 第五节 办公硬件设施 23 一、 基本办公设备 23 二、 通讯及网络设备 24 第六节 投标人认为应补充的内容 27 一、 项目风险管理 27 二、 与相关方的协调沟通 29 第二章 主要工程项目的施工方案、方法与技术措施 32 第一节 施工组织设计概述 32 一、 施工方案规划 32 二、 进度计划安排 34 第二节 主要施工方案 38 一、 发电运行施工方案 38 二、 检修施工方案 39 第三章 施工总平面布置、力能供应 42 第一节 施工区域划分、施工道路布置 42 一、 施工区域合理划分 42 二、 施工道路科学布置 43 第二节 临时设施布置 46 一、 生活设施布局 46 二、 生产设施布局 47 第三节 临时供电、供水排水设施及布置 50 一、 临时供电设施布置 50 二、 临时供水排水设施布置 52 第四节 施工总平面管理规划 54 一、 平面布局管理 54 二、 力能供应管理 56 第五节 附表二施工总平面图 59 第六节 附表九临时用地表 61 第四章 工期保证措施 63 第一节 施工计划安排 63 一、 阶段划分规划 63 二、 进度时间规划 65 第二节 保证计划完成的措施 68 一、 人员管理措施 68 二、 设备物资保障措施 69 第三节 附表三计划开、竣工日期和施工进度网络图 72 第五章 劳动力计划安排 75 第一节 拟投入劳动力安排、季节性施工工人保证措施 75 一、 发电运行劳动力安排 75 二、 检修工作劳动力安排 76 第二节 工人实名制,门禁系统情况 79 一、 工人实名制管理方案 79 二、 门禁系统设置与管理 80 第三节 工人工资保障承诺和措施 83 一、 工资保障承诺 83 二、 工资保障措施 85 第四节 附表四劳动力计划表 89 第六章 施工机械配置和试验和检测仪器设备 91 第一节 施工机械总体安排情况 91 一、 施工机械种类规划 91 二、 施工机械进场计划 93 第二节 施工机械性能先进、保证本工程措施 96 一、 机械选型确保先进 96 二、 机械维护保障性能 98 第三节 附表五拟投入本标段的主要施工设备表 100 第四节 附表六拟配备本标段的试验和检测仪器设备表 102 第七章 质量管理体系 104 第一节 质量体系建设情况 104 一、 质量标准遵循 104 二、 质量管理制度建立 106 第二节 具体质量控制计划、措施目标 109 一、 发电运行工作质量控制 109 二、 检修工作质量控制 111 第三节 特殊条件下保证措施 114 一、 雨季施工保证措施 114 二、 冬季施工保证措施 116 第四节 根治质量通病、确保合格竣工的措施和手段 119 一、 常见质量问题识别 119 二、 针对性解决措施 120 第五节 对招标文件中有关质量标准、质量保证等方面未提出偏差 123 一、 质量标准响应 123 二、 质量保证措施落实 125 第六节 质量报表情况 127 一、 报表内容完整性 127 二、 报表提交及时性 129 第八章 安全保证体系 131 第一节 针对本工程完善的安全保证体系 131 一、 安全生产制度保障 131 二、 人员安全管理保障 133 第二节 安全管理目标 136 一、 人员安全目标 136 二、 设备安全目标 138 第三节 特殊安全措施 142 一、 有限空间作业安全 142 二、 电气设备作业安全 144 第四节 习惯性违章的措施和手段 147 一、 预防措施 147 二、 监督手段 148 第五节 安全管理协议是否提出偏差 151 一、 协议条款响应情况 151 二、 偏差处理机制 152 第六节 安全报表情况 154 一、 报表内容完整性 154 二、 报表提交及时性 156 第九章 现场文明施工 158 第一节 现场文明施工措施完善 158 一、 安全生产措施完善 158 二、 文明生产措施完善 160 第二节 现场文明承诺 164 一、 遵守管理规定 164 二、 保证作业质量 165 第三节 主要文明措施考核 168 一、 安全生产考核 168 二、 工程质量考核 169 第四节 现场文明管理协议是否偏差 172 一、 协议条款响应情况 172 二、 实际操作契合程度 174 第十章 目前在建工程情况 176 第一节 目前在建工程情况、本单位正常情况接纳工程能力 176 一、 在建工程情况说明 176 二、 接纳工程能力阐述 177 第二节 优先保证本标段施工的承诺 179 一、 资源调配承诺 179 二、 进度保障承诺 181 第十一章 项目风险预测及防范,事故应急预案 183 第十二章 对工程设计、施工的特别建议 184 第十三章 其他应说明的事项 186 总体施工组织布置及规划 项目概况 招标编号: xx 项目名称: xxxx 区域公司 xx - xx 年生产运行、检修维护承包 建设地点: xxxx 热电有限公司、 xx 龙唐供热有限公司 建设规模:400MW 计划工期: xx 年09月01日至 xx 年08月31日,1096日历天(实际日期以合同约定为准) 招标范围:生产运行、检修维护承包项目计划工期三年。承包方岗位配置包括: 至少配置1名项目经理,2名安全员。 xxxx 热电公司发电运行工作主要内容: (1)负责灰控运行班组开展除灰及脱硫所属设备、设施的巡视、检查、操作及应急处置工作,承担运行值班员所有工作职责。 (2)负责燃料运行班组煤场、输煤系统、采制样及所有区域内设备、设施的巡视、紧急处置,承担运行值班员所有工作职责。 (3)负责集控运行班组1、2号机组、化学区域内设备、设施的巡视、紧急处置,承担运行值班员所有工作职责并负责水源地各水源泵站及补水泵房设备启停操作承担运行值班员所有工作职责。 以上项目岗位人员为是24小时倒班工作方式,建议配置79人。 xxxx 热电公司检修工作主要内容: 负责汽机、锅炉、电气、燃料、综合专业完成所属设备及设施的巡视、维护、消缺、临检、抢修、零星技改及文明生产以及力工工作等。 以上项目岗位人员为8小时工作制(因工作需要会存在加班、值班的情况),建议配置44人。 管理方式按照 xxxx 热电有限公司以及 xx 龙唐公司相关管理办法及考核管理规定执行。 xx 龙唐供热有限公司工作主要内容:负责热网系统及其附属设备的检修维护工作;参加热网系统范围内设备、设施的检查、调试、验收工作和其相应的备品备件的检查、验收工作,及按照 xx 集团达标投产考核办法的相关条款,实现工作范围内设备的相关管理工作;负责一二级管网运行调整工作;负责不热用户投诉处理工作;负责一二级网供热设备渗漏处理工作;负责热网系统范围内机具的日常维护和保养工作;负责检修人员的培训和检修管理工作;负责热网系统非供热期工作;负责完善规章制度、规程、各类措施、记录台账;负责热网系统范围内设备、设施的清扫清理等文明卫生工作。建议配置27人。 现场组织机构 管理架构设置 明确管理层次 现场组织机构设置多个管理层次,最高层为决策层,负责整体项目的战略决策与重大事项的把控;中间层为管理层,负责执行决策层的指令,对各部门工作进行组织与协调;基层为执行层,直接负责各项具体工作的实施。各层次职责明确,形成高效的管理体系。 管理层次 职责 决策层 负责整体项目的战略决策与重大事项的把控,制定项目的总体目标和方向。 管理层 执行决策层的指令,组织和协调各部门的工作,确保项目按计划推进。 执行层 直接实施各项具体工作,按照规定的标准和流程完成任务。 划分部门职责 根据项目需求划分不同部门,如发电运行部负责 xxxx 热电公司灰控、燃料、集控运行班组相关设备的运行工作,包括设备的巡视、检查、操作及应急处置等;检修部承担 xxxx 热电公司汽机、锅炉等专业设备的检修维护,涵盖设备的巡视、维护、消缺、临检、抢修等工作;供热运维部负责 xx 龙唐供热有限公司热网系统的各项工作,如热网系统及其附属设备的检修维护、运行调整、投诉处理等。每个部门职责明确,确保工作高效开展。 建立沟通机制 建立完善的部门间沟通机制,定期召开项目协调会,及时解决工作中出现的问题与矛盾。同时,设置专门的信息传递渠道,确保信息的及时、准确传递,提高工作效率。在项目协调会上,各部门汇报工作进展、存在的问题及需要协调的事项,共同商讨解决方案。信息传递渠道包括书面报告、电子邮件、即时通讯工具等,确保信息在各部门之间快速流通。 沟通方式 频率 作用 项目协调会 定期 解决工作中的问题与矛盾,协调各部门工作。 书面报告 根据工作需要 详细汇报工作进展和问题。 电子邮件 及时 传递重要信息和文件。 即时通讯工具 随时 快速沟通和交流。 制定工作流程 为各部门制定详细、规范的工作流程,明确工作步骤、时间节点与质量标准。使各项工作有章可循,避免工作的随意性与盲目性,提高工作质量与效率。发电运行部的工作流程包括设备的日常巡检、操作流程、应急处理流程等;检修部的工作流程涵盖设备的检修计划制定、检修实施、验收等环节;供热运维部的工作流程包括热网系统的运行调整、故障处理、用户投诉处理等。 1)发电运行部:每日进行设备巡检,按照规定的操作流程进行设备操作,遇到紧急情况按照应急处理流程进行处置。 2)检修部:每月制定检修计划,按照计划进行设备检修,检修完成后进行严格的验收。 3)供热运维部:实时监测热网系统运行参数,根据情况进行运行调整,及时处理用户投诉和设备故障。 人员团队组建 招聘专业人员 依据项目人员配置要求,招聘具有丰富电力工程运营维护经验的专业人员。其中,发电运行岗位招聘79人,实行24小时倒班制,以确保 xxxx 热电公司发电运行工作的不间断进行;检修岗位招聘44人,实行8小时工作制,负责设备的日常检修维护;供热运维岗位招聘27人,负责 xx 龙唐供热有限公司热网系统的各项工作。确保人员数量与质量满足项目需求。 1)发电运行岗位:招聘具有相关专业知识和经验的人员,熟悉发电设备的运行操作和应急处理。 2)检修岗位:招聘具备专业技能的检修人员,能够熟练进行设备的检修和维护。 3)供热运维岗位:招聘了解热网系统运行和维护的人员,能够及时处理供热相关问题。 开展入职培训 新员工入职后,开展全面、系统的入职培训。培训内容包括发包人各项管理制度、设备操作规范、安全注意事项等。通过培训,使员工尽快熟悉工作环境与要求,提高工作能力与安全意识。培训将采用理论授课、现场实操、案例分析等多种方式进行。 1)学习发包人各项管理制度,包括考勤制度、安全制度、质量管理制度等,确保员工遵守公司规定。 2)掌握设备操作规范,通过实际操作练习,熟悉发电设备、检修设备和热网系统设备的操作流程。 3)了解安全注意事项,学习电力行业的安全法规和操作规程,提高安全意识。 进行岗位分配 根据员工的专业技能、工作经验与个人特长,进行合理的岗位分配。确保员工能够在适合自己的岗位上发挥最大的作用,提高工作效率与质量。对于具有发电运行经验的员工,分配到发电运行岗位;具备检修技能的员工,安排到检修岗位;熟悉热网系统的员工,分配到供热运维岗位。 1)根据专业技能分配岗位,使员工能够运用所学知识和技能开展工作。 2)考虑工作经验,优先安排有相关经验的员工到关键岗位。 3)结合个人特长,让员工在擅长的领域发挥优势。 建立激励机制 建立科学合理的激励机制,对工作表现优秀、业绩突出的员工给予奖励,如奖金、荣誉证书等;对工作不力、违反规定的员工进行惩罚。通过激励机制,激发员工的工作积极性与主动性。奖励将根据员工的工作业绩、安全表现、团队协作等方面进行综合评估。 激励方式 适用情况 具体措施 奖励 工作表现优秀、业绩突出 发放奖金、颁发荣誉证书、晋升职位等。 惩罚 工作不力、违反规定 扣除奖金、警告处分、降职等。 项目主要负责人情况 项目经理情况 资质与经验 项目经理具备国家注册的电力相关专业一级建造师资格证书,在电力工程领域积累了丰富的运营维护项目管理经验。曾成功主持多个类似规模的电力项目,对 xxxx 区域公司生产运行、检修维护承包项目所需的管理流程和技术要求有深入了解。在过往项目中,展现出了卓越的领导能力和决策能力,能够应对各种复杂的项目情况。熟悉电力生产运行的各个环节,包括发电运行、检修维护等工作。对设备的性能、操作规范和维护要点有清晰的认识,能够确保项目的高效运行。 1)具备全面的项目管理知识,能够制定科学合理的项目计划和预算。 2)拥有丰富的团队管理经验,能够有效地激励和引导团队成员,提高团队的工作效率和凝聚力。 3)在项目执行过程中,能够及时解决出现的问题,保证项目按时交付,且质量达到预期标准。 项目管理能力 具备较强的项目整体规划和组织协调能力,能够根据项目特点和要求,合理安排施工进度、调配资源,确保项目按计划推进。在过往项目中,有效协调各方资源,解决施工过程中的各类问题,保证项目顺利交付。能够制定详细的项目计划,明确各个阶段的目标和任务,并合理分配资源。在项目执行过程中,能够及时监控项目进度,发现问题及时调整,确保项目始终按照计划进行。 1)善于组织团队成员进行高效的协作,充分发挥每个人的优势,提高团队的整体战斗力。 2)能够与供应商、分包商等外部合作伙伴建立良好的合作关系,确保物资供应和服务的及时到位。 3)在面对突发情况时,能够迅速做出决策,采取有效的措施,保障项目的顺利进行。 安全与质量意识 高度重视安全生产和工程质量,严格遵循国家、行业和中国 xx 集团有限公司颁布的有关规程、规定、标准,将安全和质量理念贯穿项目全过程。在以往项目中,所负责项目未发生重大安全事故,工程质量均达到合格标准并符合达标投产和创建精品工程的要求。始终将安全放在首位,建立健全的安全管理制度,加强对施工人员的安全教育和培训。在项目实施过程中,严格监督安全措施的落实情况,及时消除安全隐患。 1)注重工程质量的管理,建立完善的质量管理体系,对施工过程进行全程监控。 2)严格按照相关标准和规范进行验收,确保每一个环节的质量都符合要求。 3)不断总结经验教训,持续改进安全和质量管理工作,提高项目的整体水平。 沟通协调能力 沟通协调对象 沟通协调方式 沟通协调效果 发包人 定期汇报项目进展情况,及时了解发包人需求和意见,保持密切沟通。 确保项目符合发包人要求,得到发包人认可和支持。 监理单位 积极配合监理工作,及时提供相关资料和信息,接受监理监督。 保证项目施工符合规范和标准,顺利通过监理验收。 施工团队 加强与施工人员的沟通交流,了解他们的工作情况和需求,解决实际问题。 提高施工人员的工作积极性和效率,保证施工进度和质量。 善于与发包人、监理单位、施工团队等各方进行有效沟通,能够及时准确地传达项目信息和要求,协调解决各方之间的矛盾和问题。在过往项目中,与各方保持良好的合作关系,为项目的顺利实施提供了有力保障。能够根据不同的沟通对象和场景,选择合适的沟通方式和方法,确保信息的有效传递。 技术负责人情况 专业技术资质 技术负责人拥有电力工程相关专业高级工程师职称,具备深厚的专业技术知识和丰富的实践经验。熟悉 xxxx 区域公司生产运行、检修维护涉及的各类设备和技术规范。在电力工程领域有着深入的研究和探索,对先进的技术和工艺有一定的了解。能够运用专业知识解决实际工作中的技术难题,为项目的顺利进行提供技术支持。 1)掌握电力系统的运行原理和结构,能够对设备进行准确的故障诊断和维修。 2)熟悉各类电力设备的性能和特点,能够根据项目需求选择合适的设备和技术方案。 3)具备较强的技术创新能力,能够不断引入新的技术和理念,提高项目的技术水平。 技术创新能力 在电力工程技术领域具有一定的创新能力,能够结合项目实际情况,提出创新性的技术解决方案。在以往项目中,通过技术创新提高了设备的运行效率和可靠性,降低了运维成本。善于观察和分析项目中的问题,寻找创新的切入点。能够运用先进的技术和方法,对传统的工艺和流程进行优化和改进。 例如,在某项目中,通过引入智能监测系统,实现了对设备的实时监控和故障预警,提高了设备的可靠性和安全性。同时,通过优化设备的运行参数,降低了能源消耗,提高了运行效率。在本项目中,也将积极探索创新的技术解决方案,为项目的成功实施提供有力保障。 技术指导与培训能力 能够为施工团队提供专业的技术指导和培训,确保施工人员掌握正确的施工工艺和技术要求。在过往项目中,通过有效的技术培训,提高了施工人员的技术水平和工作质量。制定详细的培训计划,根据施工人员的实际情况和需求,选择合适的培训内容和方式。在培训过程中,注重实践操作和案例分析,使施工人员能够更好地理解和掌握所学知识。 1)定期组织技术交流活动,分享最新的技术动态和经验,拓宽施工人员的视野。 2)现场指导施工人员进行操作,及时纠正错误,确保施工质量。 3)建立技术考核机制,对施工人员的学习成果进行评估,激励他们不断提高技术水平。 技术问题解决能力 具备较强的技术问题解决能力,能够快速准确地诊断和解决施工过程中出现的技术难题。在以往项目中,成功解决了多个复杂的技术问题,保证了项目的顺利进行。拥有丰富的技术经验和敏锐的洞察力,能够迅速找到问题的根源。运用科学的方法和手段,制定合理的解决方案。 1)在面对突发的技术问题时,能够保持冷静,迅速组织相关人员进行分析和解决。 2)善于总结经验教训,建立技术问题案例库,为今后的项目提供参考。 3)与行业内的专家和同行保持密切联系,及时获取最新的技术信息和解决方案。 其他专业人员配备情况 专业人员资质要求 发电运行人员资质 发电运行人员需具备扎实的电力相关专业知识,持有相关岗位操作证书,这是其能够胜任工作的基础条件。他们要熟悉 xxxx 热电公司灰控、燃料、集控运行班组相关设备的操作与维护,对设备的性能、参数等了如指掌。在电力系统运行操作、应急处置等方面有丰富的实践经验,面对复杂的运行工况和突发的紧急情况,能够迅速做出准确的判断和处理。他们必须严格按照操作规程进行设备的巡视、检查、操作及应急处置工作,确保设备的安全稳定运行。在巡视过程中,能够敏锐地发现设备的潜在问题;在操作时,精准无误地执行每一个步骤;在应急处置时,果断采取有效的措施,将损失降到最低。这些专业能力和实践经验,使得发电运行人员能够为 xxxx 热电公司的发电运行工作提供可靠的保障。 检修人员资质 检修人员应具备汽机、锅炉、电气、燃料、综合等多方面的专业知识,拥有相应的检修资格证书,这是他们从事检修工作的基本要求。他们熟悉 xxxx 热电公司各类设备的结构、原理和检修工艺,对设备的每一个零部件都有深入的了解。能够独立完成设备的巡视、维护、消缺、临检、抢修、零星技改等工作,在巡视中及时发现设备的隐患,在维护中保证设备的正常运行,在消缺时快速解决设备的故障,在临检和抢修中迅速恢复设备的功能,在零星技改中提升设备的性能。检修人员还需要具备良好的团队协作精神和沟通能力,能够与其他部门密切配合,共同完成检修任务。同时,他们要不断学习新的检修技术和方法,提高自己的专业水平,以适应不断发展的设备和技术要求。 供热公司人员资质 xx 龙唐供热有限公司的工作人员需熟悉热网系统及其附属设备的检修维护、运行调整等工作,具备相关的供热专业知识和技能。持有供热行业相关的操作证书,这是他们能够从事供热工作的必要条件。他们能够按照 xx 集团达标投产考核办法进行设备管理,确保设备的安全稳定运行。在处理不热用户投诉、供热设备渗漏等问题时,能够迅速响应,采取有效的措施解决问题。工作人员要熟悉热网系统的运行原理和工艺流程,掌握设备的维护保养方法,能够根据实际情况进行运行调整,保证供热质量。他们还需要具备良好的服务意识,能够耐心倾听用户的诉求,及时解决用户的问题,提高用户的满意度。此外,工作人员要不断学习新的供热技术和管理经验,提升自己的综合素质,为 xx 龙唐供热有限公司的发展贡献力量。 安全管理人员资质 安全管理人员需具备安全管理专业知识,持有安全管理相关证书,这是他们履行安全管理职责的基础。熟悉国家和行业的安全生产法律法规、标准规范,能够将这些法规和规范贯彻到项目的安全管理工作中。能够制定和落实安全生产、环境保护、职业卫生、治安保卫、交通消防、信访维稳、舆情控制等相关措施,确保作业人员的安全和项目的顺利进行。在安全生产方面,要建立健全安全管理制度,加强安全培训教育,强化安全监督检查;在环境保护方面,要采取有效的环保措施,减少对环境的污染;在职业卫生方面,要保障作业人员的身体健康;在治安保卫方面,要维护项目的安全秩序;在交通消防方面,要确保交通和消防的安全;在信访维稳和舆情控制方面,要及时处理信访问题,应对舆情事件。安全管理人员要具备敏锐的安全意识和风险防范能力,能够及时发现和消除安全隐患,保障项目的安全稳定运行。 专业人员数量配置 发电运行人员数量 根据 xxxx 热电公司发电运行工作的需求,配置79名岗位人员,以满足24小时倒班的工作方式,确保设备的持续稳定运行。这79名人员经过合理的排班和分工,能够在不同的时间段对设备进行全面的巡视、检查和操作。他们在各自的岗位上,严格按照操作规程进行工作,及时发现设备的异常情况并进行处理。在人员配置上,充分考虑了发电运行工作的复杂性和重要性,确保每个环节都有专业的人员负责。同时,还预留了一定的人员储备,以应对突发的人员短缺或紧急情况。通过合理的人员数量配置, xxxx 热电公司的发电运行工作能够高效、稳定地进行,为电力供应提供可靠的保障。 检修人员数量 为完成 xxxx 热电公司汽机、锅炉等专业所属设备及设施的巡视、维护等工作,配置44名检修人员,8小时工作制,根据工作需要可能会存在加班、值班的情况。这44名检修人员分布在不同的专业领域,能够对各类设备进行全面的检修和维护。他们在工作中,严格按照检修工艺和标准进行操作,确保设备的检修质量。在人员安排上,根据设备的运行情况和检修计划,合理分配人员的工作任务。当遇到紧急的检修任务时,能够迅速组织人员进行抢修。此外,还会定期对检修人员进行培训和考核,提高他们的专业技能和工作效率。以下是检修人员的具体工作安排: 1)日常巡视维护:安排一定数量的人员对设备进行日常的巡视和维护,及时发现设备的潜在问题。 2)定期检修:按照设备的检修周期,组织人员进行定期的检修工作,确保设备的性能稳定。 3)应急抢修:预留部分人员作为应急抢修力量,随时准备应对突发的设备故障。 供热公司人员数量 针对 xx 龙唐供热有限公司的工作,配置27名工作人员,负责热网系统及其附属设备的检修维护、运行调整、投诉处理等工作。这27名工作人员具备不同的专业技能,能够满足供热公司各项工作的需求。他们在热网系统的运行过程中,密切关注设备的运行状态,及时进行检修维护和运行调整。在处理用户投诉时,能够耐心倾听用户的诉求,快速解决问题。以下是人员配置的具体情况: 工作内容 人员数量 热网系统检修维护 10人 运行调整 7人 投诉处理 5人 其他工作 5人 安全管理人员数量 为确保项目的安全管理工作得到有效落实,配置足够数量的安全管理人员,具体数量将根据项目的实际规模和工作需求进行合理确定。安全管理人员负责制定和落实安全生产、环境保护、职业卫生、治安保卫、交通消防、信访维稳、舆情控制等相关措施。以下是安全管理人员数量配置的初步规划: 工作内容 人员数量 安全生产管理 3人 环境保护管理 2人 职业卫生...
年度生产运行检修维护承包投标方案.docx
下载提示

1.本文档仅提供部分内容试读;

2.支付并下载文件,享受无限制查看;

3.本网站所提供的标准文本仅供个人学习、研究之用,未经授权,严禁复制、发行、汇编、翻译或网络传播等,侵权必究;

4.左侧添加客服微信获取帮助;

5.本文为word版本,可以直接复制编辑使用。


这个人很懒,什么都没留下
未认证用户 查看用户
该文档于 上传
×
精品标书制作
百人专家团队
擅长领域:
工程标 服务标 采购标
16852
已服务主
2892
中标量
1765
平台标师
扫码添加客服
客服二维码
咨询热线:192 3288 5147
公众号
微信客服
客服