文库 服务类投标方案 维保服务

空调安装维修服务竞争投标方案.docx

DOCX   162页   下载929   2025-12-18   浏览44   收藏57   点赞961   评分-   58339字   30.00
温馨提示:当前文档最多只能预览 15 页,若文档总页数超出了 15 页,请下载原文档以浏览全部内容。
空调安装维修服务竞争投标方案.docx 第1页
空调安装维修服务竞争投标方案.docx 第2页
空调安装维修服务竞争投标方案.docx 第3页
空调安装维修服务竞争投标方案.docx 第4页
空调安装维修服务竞争投标方案.docx 第5页
空调安装维修服务竞争投标方案.docx 第6页
空调安装维修服务竞争投标方案.docx 第7页
空调安装维修服务竞争投标方案.docx 第8页
空调安装维修服务竞争投标方案.docx 第9页
空调安装维修服务竞争投标方案.docx 第10页
空调安装维修服务竞争投标方案.docx 第11页
空调安装维修服务竞争投标方案.docx 第12页
空调安装维修服务竞争投标方案.docx 第13页
空调安装维修服务竞争投标方案.docx 第14页
空调安装维修服务竞争投标方案.docx 第15页
剩余147页未读, 下载浏览全部
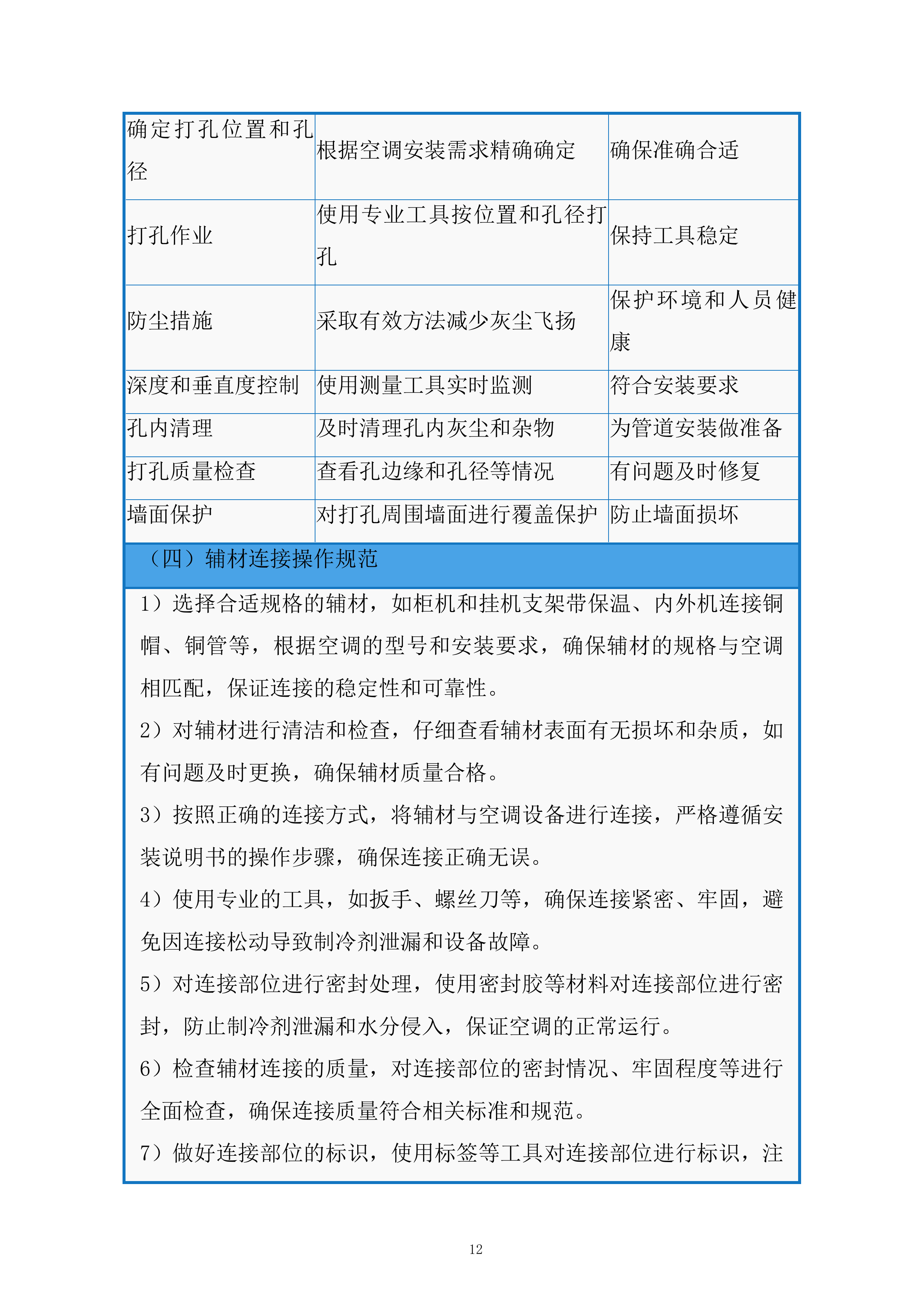
空调安装维修服务竞争 投标方案 目 录 第一章 施工方案 4 第一节 施工流程规划 4 一、总体施工阶段划分 4 二、空调安装详细步骤 7 三、维修服务响应机制 14 第二节 施工技术措施 18 一、空调安装技术标准 18 二、打孔作业技术规范 22 三、辅材选用及连接 25 四、维修作业技术标准 30 第三节 重点难点分析 35 一、现场施工难点应对 35 二、维修服务响应保障 39 三、特殊环境施工措施 42 第四节 施工组织安排 48 一、施工人员配置管理 48 二、施工进度计划安排 52 三、材料供应保障机制 57 四、沟通协调机制建立 60 第五节 安全保障措施 65 一、施工安全操作规范 65 二、现场安全管理体系 69 三、人员安全保障措施 73 四、突发事件应急预案 77 第二章 质量保证措施 83 第一节 质量目标 83 一、一次性验收合格率标准 83 二、验收要求达成指标 88 第二节 质量体系 95 一、质量管理小组构成 95 二、全过程质量管理流程 100 第三节 质量控制措施 103 一、施工人员资质管理 103 二、施工标准执行规范 107 三、辅材质量保障措施 114 四、安装任务验收流程 117 第三章 售后服务 122 第一节 售后服务方案 122 一、售后服务体系建设 122 二、空调安装专项服务 127 三、维修及移机服务管理 131 第二节 服务响应机制 137 一、本地化服务点设置 137 二、全天候响应保障 141 三、服务响应时效管理 145 第三节 保修期内服务 150 一、六个月免费保修范围 150 二、保修服务流程设计 154 三、保修验收标准对接 158 第一章 施工方案 第一节 施工流程规划 一、总体施工阶段划分 (一)进场前期准备工作 1、场地环境勘察 对 xx 市经开区迎龙镇富源大道临8号的安装现场进行全面勘察,详细了解建筑物的结构、布局以及空间尺寸等信息。通过精确测量和分析,确定空调的最佳安装位置,充分考虑空调的使用效果和后期维护便利性。同时,仔细检查现场的水电线路、通风条件等是否满足空调安装要求。若发现问题,及时与比选人沟通,共同探讨解决方案,确保问题得到妥善解决,为后续的安装工作奠定良好基础。 2、技术资料准备 收集空调安装的相关技术资料,涵盖空调的型号、规格、安装说明书等。组织施工人员进行学习,确保他们熟悉安装要求和技术标准,掌握正确的安装方法和操作流程。根据现场勘察结果和空调技术资料,制定详细的施工方案和进度计划。明确施工流程和各阶段的任务,合理安排施工人员和时间,确保施工工作有条不紊地进行。 空调技术资料 (二)材料质量验收流程 1、辅材到货验收 对进场的辅材进行严格的质量验收,首先检查辅材的品种、规格、数量是否与采购合同一致。仔细核对每一项辅材,确保其符合项目要求。同时,检查辅材的质量证明文件,如产品合格证、质量检验报告等,确认辅材质量符合相关标准和要求。此外,对辅材进行外观检查,查看是否有损坏、变形、生锈等缺陷。若发现问题,及时与供应商联系,要求更换合格的辅材。 2、验收结果处理 对验收合格的辅材进行妥善保管,采取防潮、防晒、防火等措施,确保辅材在使用前质量不受影响。设立专门的仓库,对辅材进行分类存放,并做好标识。对于验收不合格的辅材,及时与供应商协商处理,要求供应商在规定时间内更换合格的辅材。同时,做好验收记录,包括验收时间、验收人员、验收结果等信息,以便后续查询和追溯。 (三)安装作业实施步骤 1、空调安装操作 按照施工方案和技术要求,有序进行空调的安装作业。包括柜机、挂机的安装,精确打孔作业,确保铜管连接紧密、排水管铺设顺畅。在安装过程中,严格遵守施工安全操作规范,做好高空作业防护、用电安全等措施,保障施工人员的人身安全。安装完成后,对空调进行调试,全面检查空调的运行情况,确保空调各项性能指标符合要求。 挂机安装 空调安装调试 作业项目 作业内容 柜机安装、搬运 将柜机搬运至指定位置并进行安装,确保安装牢固 挂机安装、搬运 将挂机搬运至指定位置并进行安装,调整好水平度 打孔 根据空调安装要求,在墙壁上准确打孔 铜管连接 将内外机铜管进行连接,确保连接紧密无泄漏 排水管铺设 铺设排水管,保证排水畅通 调试 对空调进行调试,检查各项性能指标 2、安装质量检查 安装完成后,对空调的安装质量进行全面检查。检查安装位置是否正确,支架是否牢固,确保空调在运行过程中不会出现晃动或移位。检查铜管连接是否紧密,防止制冷剂泄漏。检查排水管是否畅通,避免出现排水不畅的问题。同时,检查空调的运行参数,如制冷量、制热量、风量等,确保空调的性能符合相关标准和要求。对于安装质量不符合要求的地方,及时进行整改,确保空调安装质量达到验收标准。 (四)验收移交标准程序 1、验收准备工作 在空调安装调试完成后,进行全面的自检工作。对空调的各项性能指标进行详细检测,确保其符合要求。同时,检查空调的安装质量,包括安装位置、支架牢固程度、铜管连接、排水管畅通等方面,确保安装质量达到验收标准。整理施工过程中的各项资料,包括施工方案、进度计划、质量检验报告、验收记录等,以便在验收时能够提供完整的资料供查阅。 2、验收移交流程 邀请比选人进行验收,双方共同对空调的安装质量和运行情况进行检查。在空调连续72小时稳定运行无异常后,双方共同签署验收单,完成验收移交工作。向比选人提供为期6个月的保修期承诺,在保修期内,对因安装原因出现的问题负责免费维修或更换相关部件,确保设备的持续高效运行。 二、空调安装详细步骤 (一)柜式空调安装规程 1)安装前对柜式空调进行外观检查,仔细查看机身有无损坏、变形等问题,确保空调外观完好,无明显瑕疵,为后续安装奠定良好基础。 2)根据安装位置的实际情况选择合适的支架,确保支架的承载能力与空调重量相匹配,并使用水平仪等工具保证支架安装牢固、水平,避免因支架问题导致空调安装不稳定。 3)将柜式空调小心搬运至安装位置,再次使用水平仪调整空调的垂直度,使空调处于垂直状态,保证其运行时的稳定性和安全性。 4)连接空调的铜管和电线,严格按照安装规范操作,确保连接紧密、无泄漏,防止制冷剂泄漏和电路故障,保障空调正常运行。 5)安装空调的排水管道,合理布局排水路径,保证排水顺畅,避免积水对空调造成损坏,影响其使用寿命。 6)对安装好的柜式空调进行初步固定,使用合适的固定件将空调稳固在安装位置,防止在后续操作中移动,确保安装过程的顺利进行。 7)再次检查空调的各项连接和固定情况,对铜管连接、电线连接、排水管道连接以及空调的固定状态进行全面检查,确保安装质量符合要求。 空调支架安装 铜管电线连接 排水管道安装 步骤 操作内容 注意事项 外观检查 查看空调机身有无损坏、变形 确保无明显瑕疵 支架选择与安装 根据安装位置选合适支架并安装牢固、水平 支架承载能力与空调匹配 空调搬运与垂直度调整 搬运至安装位置并调整垂直度 使用水平仪确保垂直 铜管和电线连接 连接紧密、无泄漏 按规范操作 排水管道安装 保证排水顺畅 合理布局排水路径 初步固定 使用固定件稳固空调 防止后续操作中移动 再次检查 检查各项连接和固定情况 确保安装质量符合要求 (二)挂壁式空调安装要点 1)确定挂壁式空调的安装高度和位置,综合考虑人体操作便利性和空调使用效果,选择合适的高度和位置,确保便于操作和使用。 2)安装挂机万能挂板,使用水平仪等工具保证挂板水平、牢固,为挂壁式空调提供稳定的支撑,防止空调掉落。 3)将挂壁式空调小心挂在挂板上,使用水平仪调整空调的水平度,使空调处于水平状态,保证其运行时的稳定性和制冷制热效果。 4)连接空调的铜管、电线和排水管道,注意连接的密封性,使用密封材料对连接部位进行密封处理,防止制冷剂泄漏和排水不畅。 5)对空调进行微调,使空调与墙面贴合紧密,减少空调运行时的振动和噪音,提高使用体验。 6)检查空调的安装情况,包括挂板的承重能力和连接的可靠性,对挂板的固定螺栓、铜管连接、电线连接等进行全面检查,确保安装安全可靠。 7)清理安装现场,将安装过程中产生的杂物、灰尘等清理干净,保持环境整洁,给用户留下良好的印象。 步骤 操作内容 注意事项 确定安装位置和高度 综合考虑操作便利性和使用效果 选择合适位置和高度 挂板安装 保证挂板水平、牢固 使用水平仪 空调挂装与水平度调整 挂在挂板上并调整水平度 确保水平 连接管道和电线 注意连接密封性 使用密封材料 空调微调 使空调与墙面贴合紧密 减少振动和噪音 安装情况检查 检查挂板承重和连接可靠性 全面检查 现场清理 清理安装现场杂物和灰尘 保持环境整洁 (三)墙体打孔作业流程 1)根据空调安装的需求,精确确定打孔的位置和孔径大小,结合空调的管道布局和安装要求,确保打孔位置准确、孔径合适。 2)使用专业的打孔工具,如电锤等,按照确定的位置和孔径进行打孔作业,操作过程中要保持工具的稳定,确保打孔质量。 3)在打孔过程中,采取有效的防尘措施,如使用吸尘器、喷水等方法,减少灰尘飞扬,保护环境和操作人员的健康。 4)控制打孔的深度和垂直度,使用测量工具进行实时监测,确保打孔深度和垂直度符合安装要求,避免因打孔问题影响空调的安装和使用。 5)打孔完成后,及时清理孔内的灰尘和杂物,使用刷子、吹风机等工具将孔内清理干净,为后续的管道安装做好准备。 6)检查打孔的质量,仔细查看孔的边缘是否光滑、孔径是否符合要求等,如有问题及时进行修复,确保打孔质量达标。 7)对打孔周围的墙面进行保护,使用防护垫等材料对墙面进行覆盖,防止打孔过程中对墙面造成损坏,保持墙面的整洁和美观。 墙体打孔作业 步骤 操作内容 注意事项 确定打孔位置和孔径 根据空调安装需求精确确定 确保准确合适 打孔作业 使用专业工具按位置和孔径打孔 保持工具稳定 防尘措施 采取有效方法减少灰尘飞扬 保护环境和人员健康 深度和垂直度控制 使用测量工具实时监测 符合安装要求 孔内清理 及时清理孔内灰尘和杂物 为管道安装做准备 打孔质量检查 查看孔边缘和孔径等情况 有问题及时修复 墙面保护 对打孔周围墙面进行覆盖保护 防止墙面损坏 (四)辅材连接操作规范 1)选择合适规格的辅材,如柜机和挂机支架带保温、内外机连接铜帽、铜管等,根据空调的型号和安装要求,确保辅材的规格与空调相匹配,保证连接的稳定性和可靠性。 2)对辅材进行清洁和检查,仔细查看辅材表面有无损坏和杂质,如有问题及时更换,确保辅材质量合格。 3)按照正确的连接方式,将辅材与空调设备进行连接,严格遵循安装说明书的操作步骤,确保连接正确无误。 4)使用专业的工具,如扳手、螺丝刀等,确保连接紧密、牢固,避免因连接松动导致制冷剂泄漏和设备故障。 5)对连接部位进行密封处理,使用密封胶等材料对连接部位进行密封,防止制冷剂泄漏和水分侵入,保证空调的正常运行。 6)检查辅材连接的质量,对连接部位的密封情况、牢固程度等进行全面检查,确保连接质量符合相关标准和规范。 7)做好连接部位的标识,使用标签等工具对连接部位进行标识,注明连接的部件和日期,便于后续的维护和检修。 辅材连接 步骤 操作内容 注意事项 辅材选择 选合适规格的柜机和挂机支架、铜帽、铜管等 与空调型号匹配 辅材清洁与检查 清洁并查看有无损坏和杂质 有问题及时更换 辅材连接 按正确方式与空调设备连接 遵循安装说明书 工具使用 用专业工具确保连接紧密牢固 避免连接松动 密封处理 对连接部位进行密封 防止制冷剂泄漏和水分侵入 连接质量检查 全面检查连接部位密封和牢固情况 符合相关标准规范 连接部位标识 做好标识注明部件和日期 便于维护和检修 (五)设备调试运行步骤 1)检查空调的电源连接是否正常,使用电压表等工具测量电压,确保电压稳定在空调额定电压范围内,避免因电压问题损坏空调设备。 2)打开空调的开关,进行试运行,观察空调的启动情况,确保空调能够正常启动,无异常噪音和振动。 3)观察空调的运行状态,包括制冷、制热效果,风速等,使用温度计、风速仪等工具进行测量,确保空调的各项性能指标符合要求。 4)检查空调的各项功能是否正常,如温度调节、模式切换等,通过操作空调遥控器,逐一测试各项功能,确保功能正常。 5)对空调的排水情况进行检查,查看排水管道是否排水顺畅,有无积水现象,确保排水系统正常工作,避免因排水问题影响空调的使用。 6)在试运行过程中,仔细监听空调是否有异常噪音和振动,如有异常及时停机检查,排除故障,确保空调运行安全可靠。 7)对空调进行至少72小时的连续运行测试,模拟实际使用情况,确保其稳定运行无异常,为用户提供可靠的使用保障。 步骤 操作内容 注意事项 电源检查 检查电源连接并测量电压 确保电压稳定 试运行启动 打开开关观察启动情况 无异常噪音和振动 运行状态观察 观察制冷、制热效果和风速等 各项性能指标符合要求 功能检查 测试温度调节、模式切换等功能 确保功能正常 排水检查 查看排水管道排水情况 排水顺畅无积水 异常监听 监听运行中有无异常噪音和振动 有异常及时停机检查 连续运行测试 进行至少72小时连续运行测试 确保稳定运行无异常 三、维修服务响应机制 (一)报修信息接收处理 1、信息接收渠道搭建 1)设立专门的报修热线电话,确保电话全天畅通,并安排专业人员负责接听,及时记录用户的报修信息。 2)开通在线报修平台,如官方网站、微信公众号等,用户可随时通过这些平台提交报修信息,方便快捷。 报修热线电话 2、报修信息登记分类 1)对接到的报修信息进行详细登记,涵盖报修时间、用户信息、故障现象等,确保信息准确无误。 2)根据故障的类型和严重程度进行分类,如一般故障、紧急故障等,以便后续安排合适的维修人员和资源进行处理。 (二)现场故障检查流程 1、维修人员快速到场 步骤 具体内容 响应时间 接到报修信息后,2小时内安排维修人员携带必要的工具和材料赶赴现场。 沟通确认 在赶赴现场过程中,与用户保持联系,确认具体位置和故障情况。 2、全面故障检查评估 1)维修人员到达现场后,与用户沟通,进一步了解故障发生的经过和现象,以便更准确地判断故障原因。 2)对空调进行全面的检查,包括外观、运行状态、各项参数等,准确判断故障原因和范围,为后续维修提供依据。 维修人员赶赴现场 空调全面检查 (三)维修结果用户确认 1、维修情况详细反馈 1)维修完成后,向用户详细反馈维修情况,包括故障原因、维修方法、更换的零部件等,让用户了解维修的全过程。 2)对维修后的空调进行试运行,确保其正常运行,达到用户的使用要求。 2、用户确认签字存档 1)请用户对维修结果进行确认,在维修服务单上签字,以确保用户对维修结果满意。 2)将维修服务单存档,作为后续服务的参考和记录,以便对服务质量进行跟踪和改进。 第二节 施工技术措施 一、空调安装技术标准 (一)柜机支架安装规范 1、支架材质选择 1)选用高强度钢材制作柜机支架,这种钢材具备足够的承载能力,能稳定承受柜机的重量,确保柜机安装后稳固可靠。 2)对支架表面进行防腐处理,如采用镀锌、喷塑等工艺,可有效提高支架的抗腐蚀性能,延长其使用寿命,使其能在各种环境下长期使用。 柜机支架安装 2、安装位置与水平度 1)柜机支架安装位置需根据柜机的尺寸和安装要求进行精准定位,确保柜机安装后稳定牢固,避免出现晃动或不稳定的情况。 2)在安装过程中,使用水平仪进行精确测量,保证支架处于水平状态,将误差严格控制在极小范围内,以保障柜机的正常运行和使用寿命。 (二)挂机墙体固定要求 1、墙体结构评估 1)安装挂机前,需对墙体结构进行详细评估,确保墙体能够承受挂机的重量和运行时产生的振动,避免因墙体承载能力不足导致安全隐患。 2)针对不同材质的墙体,如砖墙、混凝土墙等,采用相应的固定方式和合适规格的膨胀螺栓,以确保挂机的牢固安装。以下是不同墙体材质对应的固定方式和膨胀螺栓规格表格: 墙体材质 固定方式 膨胀螺栓规格 砖墙 使用塑料膨胀管 M6-M8 混凝土墙 使用金属膨胀螺栓 M8-M10 2、固定螺栓安装 1)使用合适规格的膨胀螺栓对挂机进行固定,安装时确保螺栓拧紧力度均匀,保证挂机与墙体紧密连接,防止出现松动现象。 2)螺栓的安装深度必须符合要求,以提供足够的拉力和稳定性,有效防止挂机松动或掉落,保障使用安全。 (三)铜管连接工艺标准 1、铜管切割与清理 1)使用专业的铜管切割工具进行切割,保证切口平整、无毛刺,这样可避免影响管道连接和制冷剂的正常流动,确保空调系统的高效运行。 2)切割后的铜管内部需进行彻底清理,去除杂质和氧化物,确保管道内部清洁,防止堵塞或影响制冷效果。以下是铜管切割与清理的相关要点表格: 铜管切割清理 操作步骤 工具 要求 切割 专业铜管切割器 切口平整、无毛刺 清理 专用清洁剂、毛刷 去除杂质和氧化物 2、焊接连接要点 1)采用合适的焊接工艺进行铜管连接,如银焊、铜焊等,确保焊接质量,有效防止制冷剂泄漏,保证空调系统的正常运行。 2)在焊接过程中,严格控制好焊接温度和时间,避免过度加热导致铜管变形或损坏,影响空调的性能和使用寿命。 铜管焊接连接 (四)排水管铺设技术要点 1、排水坡度设置 1)排水管铺设时应设置合理的排水坡度,确保冷凝水能够顺利排出,坡度需符合相关规范要求,避免排水不畅导致积水。 2)在铺设过程中,要避免排水管出现坡度不足或倒坡现象,防止积水导致排水不畅,影响空调的正常使用。以下是排水管排水坡度设置的相关表格: 排水管铺设 排水管类型 排水坡度要求 备注 PVC排水管 不小于1% 坡度应均匀 软水管 不小于0.5% 避免弯折 2、管道固定与保护 1)排水管应进行牢固固定,防止管道晃动或移位,采用合适的管卡进行固定,管卡间距需符合要求,确保排水管道的稳定性。 2)对排水管进行必要的保护,避免受到外力挤压或损坏,如在管道周围设置防护层,延长排水管的使用寿命。 排水管固定保护 二、打孔作业技术规范 (一)打孔位置精准定位 1、依据设计图纸定位 在打孔作业中,严格参照空调安装设计图纸,对打孔位置进行精确标记。仔细核对设计图纸与现场实际情况,确保打孔位置与设计要求相符。对于复杂的安装环境,进行多次测量和验证,确保打孔位置的准确性。与相关人员进行沟通和确认,避免因信息传递不畅导致打孔位置错误。 打孔位置定位 操作步骤 具体要求 参照图纸标记 按照设计图纸精确标记打孔位置 核对现场情况 确保打孔位置与设计要求相符 复杂环境测量 多次测量和验证打孔位置 沟通确认 与相关人员沟通,避免位置错误 2、结合现场情况调整 充分考虑墙体结构、管道布局等现场实际情况,对打孔位置进行合理调整。避免在墙体的薄弱部位、管道密集区域等位置打孔,确保墙体结构安全和管道正常运行。根据空调的类型和尺寸,确定合适的打孔位置和高度,保证空调安装的稳定性和使用效果。在调整打孔位置时,及时与比选人进行沟通和确认,获得比选人的认可。 (二)孔径尺寸标准控制 1、遵循设计要求 严格按照空调安装设计要求,确定合适的孔径尺寸。仔细核对设计图纸和技术文件,确保孔径尺寸符合设计标准。对于不同类型和规格的空调,采用相应的孔径尺寸,保证空调的正常安装和使用。在打孔前,对孔径尺寸进行再次确认,避免因尺寸错误导致安装问题。 孔径尺寸控制 2、控制误差范围 在打孔过程中,严格控制孔径尺寸的误差范围,确保误差在国家规定的范围之间。采用高精度的打孔设备和工具,提高打孔的精度和质量。定期对打孔设备进行检查和维护,确保设备的正常运行和精度稳定。在打孔完成后,对孔径尺寸进行测量和检查,如发现误差超出范围,及时进行修正。 (三)防尘处理实施方法 1、施工前防护措施 在打孔作业前,对周围环境进行清理和防护,设置防护围挡,减少灰尘扩散。对打孔区域附近的设备、家具等进行遮盖和保护,避免灰尘污染。配备吸尘设备,在打孔过程中及时吸取产生的灰尘,减少空气中的灰尘含量。要求施工人员佩戴防尘口罩、护目镜等防护用品,保护施工人员的身体健康。 吸尘设备 2、施工后清理工作 打孔作业完成后,及时清理现场的灰尘和杂物,保持施工现场的整洁。对防护围挡、遮盖物等进行拆除和清理,恢复现场的原状。使用吸尘器对打孔区域进行再次清理,确保灰尘清理干净。将清理出的灰尘和杂物进行妥善处理,避免对环境造成污染。 三、辅材选用及连接 (一)铜帽规格型号选择 1、柜机铜帽规格 ①柜机内外机连接铜帽的规格需与柜机铜管的管径相匹配,确保紧密连接,防止冷媒泄漏。在选择时,需依据柜机的功率和冷媒系统的要求,精准确定管径大小,以保证连接的稳定性和密封性。 ②要选择合适壁厚和材质的铜帽,保证其耐压性和耐腐蚀性。不同功率的柜机对铜帽的耐压要求不同,需根据实际情况进行选择。同时,材质的耐腐蚀性也直接影响铜帽的使用寿命。 ③铜帽的型号应与空调厂家的推荐相符合,以确保与整个空调系统的兼容性。遵循厂家推荐的型号,能有效避免因兼容性问题导致的空调故障。 考虑因素 具体要求 管径匹配 与柜机铜管管径一致 壁厚和材质 满足耐压和耐腐蚀要求 型号符合 与空调厂家推荐相符 2、挂机铜帽规格 ①挂机内外机连接铜帽需根据挂机铜管的管径精确选择,保证连接的密封性和稳定性。精确的管径匹配能有效防止冷媒泄漏,确保挂机的正常运行。 ②考虑挂机的使用环境和冷媒特性,选用具有良好抗氧化和抗老化性能的铜帽。不同的使用环境和冷媒特性对铜帽的性能要求不同,需综合考虑。 ③铜帽的规格型号应严格遵循行业标准和空调设备的技术要求,确保安装质量。遵循标准和要求,能保证挂机的安全稳定运行。 挂机铜帽 考虑因素 具体要求 管径选择 与挂机铜管管径精确匹配 性能要求 抗氧化和抗老化性能良好 规格遵循 符合行业标准和设备技术要求 (二)PVC管安装技术要求 1、PVC管定位安装 ①依据空调排水系统的设计和现场实际情况,精确确定PVC管的安装位置和走向。需综合考虑排水坡度、空间布局等因素,确保排水顺畅。 ②安装过程中,确保PVC管保持一定的坡度,利于排水顺畅,避免积水。坡度的设置应根据管径和排水量进行合理调整。 ③使用合适的管卡将PVC管固定牢固,防止管道晃动和移位。管卡的间距应根据管径和管道长度进行合理设置。 PVC管安装 2、PVC管连接方式 ①采用专用的PVC胶水进行管道连接,连接前需清理管道接口,确保无杂物和油污。清理干净的接口能保证胶水的粘结效果。 ②涂抹胶水时要均匀、适量,插入管道后保持一定时间的固定,使胶水充分发挥粘结作用。固定时间应根据胶水的性能和环境温度进行合理调整。 ③连接完成后,检查接口处是否密封良好,无渗漏现象。如有渗漏,应及时进行修复。 PVC管连接 (三)软水管连接密封标准 1、软水管连接方法 ①连接软水管时,确保两端接口清洁、无损坏,采用合适的连接配件进行连接。清洁无损坏的接口能保证连接的密封性。 ②连接过程中,要使软水管与接口紧密贴合,避免出现松动或缝隙。可使用密封胶带等辅助材料增强密封效果。 ③对于需要拧紧的连接部位,使用适当的工具按照规定的扭矩进行拧紧,防止漏水。拧紧扭矩应根据连接配件的类型和规格进行合理调整。 软水管连接 2、密封检测要求 ①连接完成后,进行密封检测,可通过压力测试或观察是否有滴水现象来判断。压力测试能更准确地检测密封性能。 ②在运行空调一段时间后,再次检查软水管连接部位的密封情况,确保在正常使用过程中无渗漏。长时间运行后的检查能更真实地反映密封效果。 ③若发现密封不良,及时采取措施进行修复,如更换密封件或重新连接。及时修复能避免因漏水导致的设备损坏。 (四)辅材质量验收规范 1、外观质量检查 ①检查辅材的表面是否光滑、无划痕、无裂纹等缺陷,确保外观质量符合要求。表面缺陷可能会影响辅材的性能和使用寿命。 ②查看辅材的颜色是否均匀一致,有无明显的色差或褪色现象。颜色异常可能表示材料质量存在问题。 ③检查辅材的标识是否清晰、准确,包括规格型号、生产厂家等信息。清晰准确的标识能方便后续的使用和管理。 检查项目 检查要求 表面质量 光滑、无划痕、无裂纹 颜色情况 均匀一致,无色差、褪色 标识信息 清晰、准确 2、性能指标检测 ①对铜帽进行耐压测试,确保其能承受空调系统的工作压力,无破裂或渗漏现象。耐压测试是检...
空调安装维修服务竞争投标方案.docx
下载提示

1.本文档仅提供部分内容试读;

2.支付并下载文件,享受无限制查看;

3.本网站所提供的标准文本仅供个人学习、研究之用,未经授权,严禁复制、发行、汇编、翻译或网络传播等,侵权必究;

4.左侧添加客服微信获取帮助;

5.本文为word版本,可以直接复制编辑使用。


该文档于 上传
×
精品标书制作
百人专家团队
擅长领域:
工程标 服务标 采购标
16852
已服务主
2892
中标量
1765
平台标师
扫码添加客服
客服二维码
咨询热线:192 3288 5147
公众号
微信客服
客服