文库 货物类投标方案 标识标牌

集安市分类果皮箱采购项目投标方案.docx

DOCX   1059页   下载315   2025-09-08   浏览107   收藏40   点赞45   评分-   608512字   228.00
温馨提示:当前文档最多只能预览 15 页,若文档总页数超出了 15 页,请下载原文档以浏览全部内容。
集安市分类果皮箱采购项目投标方案.docx 第1页
集安市分类果皮箱采购项目投标方案.docx 第2页
集安市分类果皮箱采购项目投标方案.docx 第3页
集安市分类果皮箱采购项目投标方案.docx 第4页
集安市分类果皮箱采购项目投标方案.docx 第5页
集安市分类果皮箱采购项目投标方案.docx 第6页
集安市分类果皮箱采购项目投标方案.docx 第7页
集安市分类果皮箱采购项目投标方案.docx 第8页
集安市分类果皮箱采购项目投标方案.docx 第9页
集安市分类果皮箱采购项目投标方案.docx 第10页
集安市分类果皮箱采购项目投标方案.docx 第11页
集安市分类果皮箱采购项目投标方案.docx 第12页
集安市分类果皮箱采购项目投标方案.docx 第13页
集安市分类果皮箱采购项目投标方案.docx 第14页
集安市分类果皮箱采购项目投标方案.docx 第15页
剩余1044页未读, 下载浏览全部
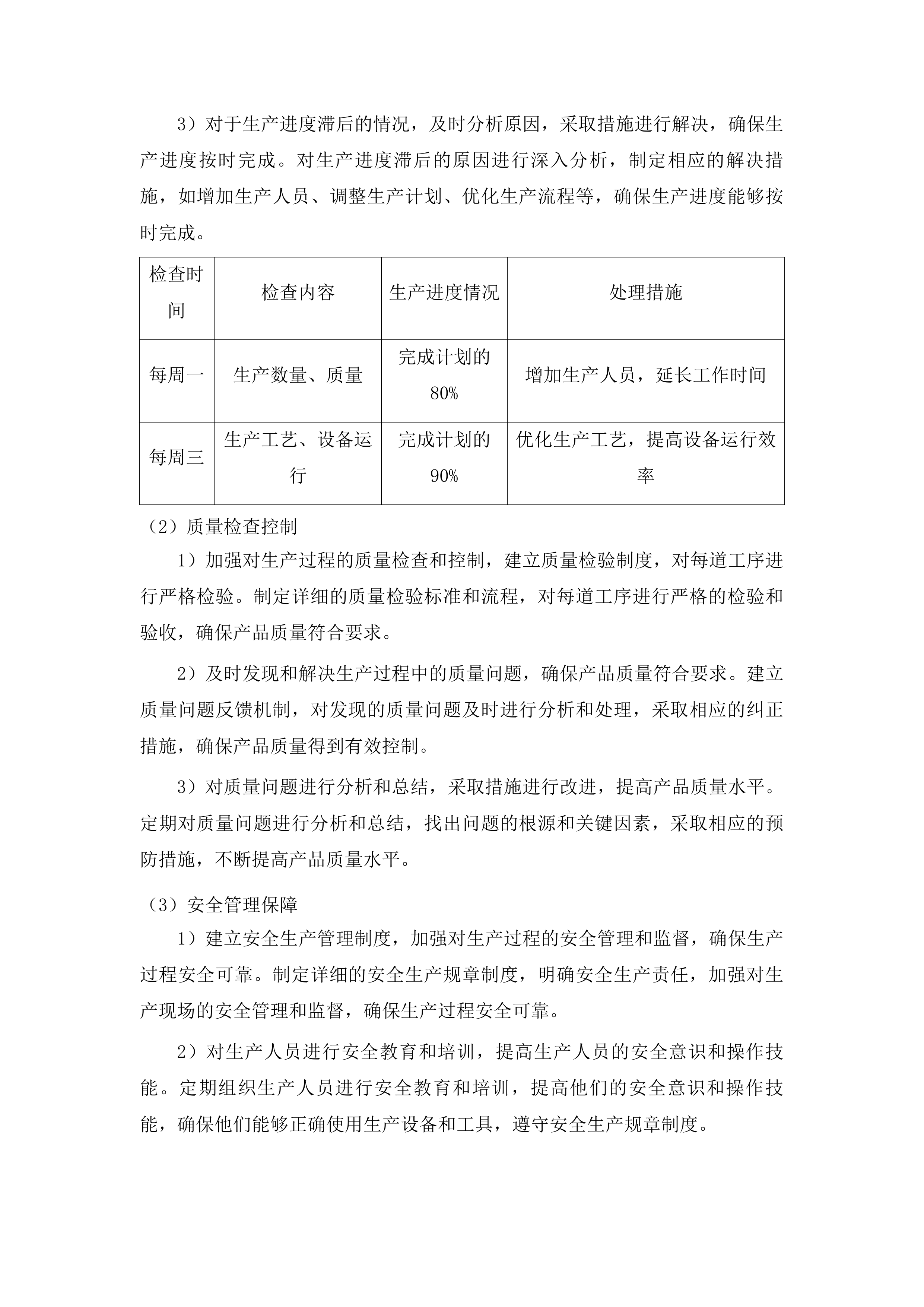
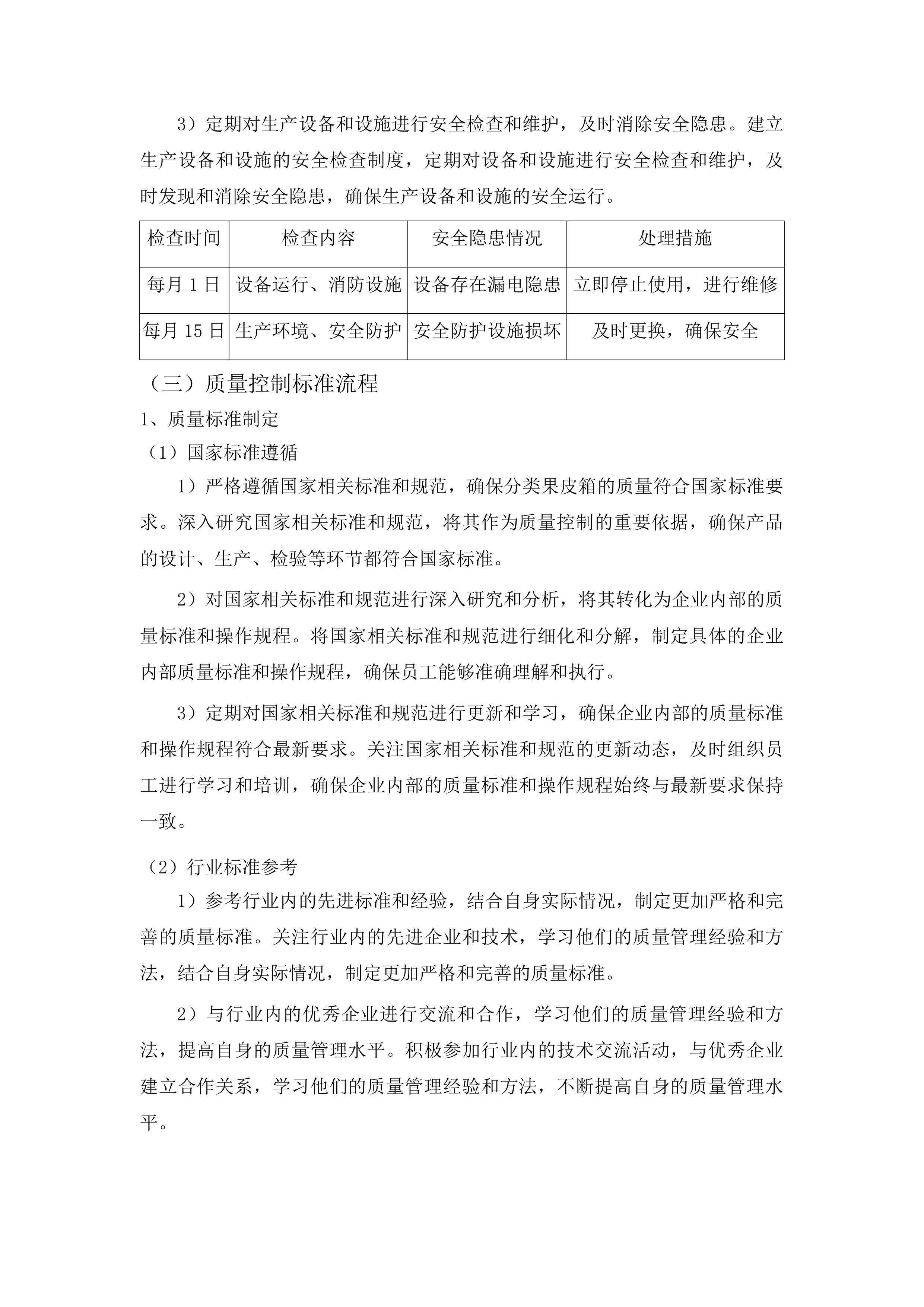
集安市分类果皮箱采购项目投标方案 第一章 服务方案 5 第一节 服务方案完整性 5 一、 全流程业务流程设计 5 二、 各阶段工作内容划分 22 三、 关键节点控制措施 44 第二节 服务方案合理性 61 一、 项目规模匹配策略 61 二、 资源配置科学分析 77 三、 管理体系对接建议 91 第三节 服务方案可操作性 114 一、 实施步骤详细规划 114 二、 操作规范标准制定 133 三、 问题应对调整机制 148 第四节 服务方案针对性 163 一、 项目特点专属建议 163 二、 特殊需求响应措施 176 三、 同类项目经验借鉴 198 第五节 服务流程表结构 213 一、 服务流程图编制 213 二、 表单模板设计规范 229 三、 表结构管理要求 248 第二章 产品原材料 258 第一节 原材料品质 258 一、 果皮箱部件材料规格 258 二、 原材料物理性能参数 273 三、 镀锌板防腐性能指标 285 第二节 原材料性能 299 一、 环境适应性检测报告 299 二、 环保性能检测标准 312 三、 原材料性能对比分析 322 第三节 履约证明材料 332 一、 原材料采购发票 332 二、 第三方检测报告 340 三、 技术参数对应说明 354 第三章 产品性能 375 第一节 抗腐蚀性能 375 一、 镀锌板材质抗腐蚀处理工艺 375 二、 第三方抗腐蚀性能检测报告 397 三、 恶劣环境抗腐蚀能力表现 413 四、 镀锌层厚度达标情况说明 427 第二节 耐低温性能 440 一、 -20℃以下材料性能表现 440 二、 低温结构强度检测报告 454 三、 寒冷地区长期使用稳定性 473 四、 材料低温脆裂风险评估 487 第三节 抗冲击性能 509 一、 结构抗变形能力设计 509 二、 抗冲击强度测试数据 523 三、 镀锌板厚度与焊接工艺影响 533 四、 运输安装使用防损措施 541 第四节 性能响应完整性 558 一、 全部性能要求满足情况 558 二、 第三方检验报告完整性 571 三、 采购需求对比响应说明 581 四、 性能保障综合措施 599 第四章 供货时间方案 617 第一节 运输方式安排 617 一、 公路运输资源配置 617 二、 运输路线规划管理 632 三、 运输安全防护措施 638 四、 运输过程追溯体系 654 第二节 时间节点控制 659 一、 总体供货周期规划 659 二、 分阶段进度拆分 675 三、 进度监督管理机制 689 四、 进度信息沟通渠道 703 第三节 供货保障措施 713 一、 专项供货团队组建 713 二、 原材料供应保障 730 三、 生产效率提升方案 743 四、 应急运输保障机制 757 第五章 检验方式 773 第一节 质量管理体系 773 一、 全流程质量覆盖 773 二、 ISO9001标准合规 783 三、 质检部门设置 796 第二节 产品自检体系 818 一、 自检项目清单制定 818 二、 检验方法标准依据 831 三、 批次检验记录制度 840 四、 自检设备配置 844 第三节 第三方检验报告 849 一、 检测机构资质要求 849 二、 产品性能检测项目 854 三、 检测报告时效性 869 第四节 质量保证措施 879 一、 全过程质量追溯机制 879 二、 关键部件质量控制 895 三、 产品质保期限承诺 905 四、 不合格品处理流程 911 第六章 应急预案 935 第一节 应急组织架构 935 一、 指挥小组成员配置 935 二、 全天候联络保障 941 三、 应急响应流程设计 948 第二节 生产异常应对 954 一、 原材料供应保障 954 二、 生产设备故障处理 961 三、 订单变更响应机制 969 第三节 物流运输保障 975 一、 运输路线规划 975 二、 运力资源储备 982 三、 装卸作业应急措施 988 第四节 现场安装协调 995 一、 安装场地问题处理 995 二、 安装物资保障 1005 三、 安装人员应急安排 1010 第五节 质量应急响应 1018 一、 产品问题处理流程 1018 二、 不合格品管控措施 1025 三、 质量检测能力保障 1032 第六节 客户沟通机制 1038 一、 专人对接服务安排 1038 二、 问题上报管理流程 1045 三、 应急演练组织方案 1052 服务方案 服务方案完整性 全流程业务流程设计 合同签订执行规范 合同条款确认 条款内容审查 1)对合同中的各项条款进行全面细致的审查,确保涵盖采购货物信息、技术参数、价格、交货期、交货地点等关键内容。不仅要明确分类果皮箱的规格、数量、技术参数,还要对价格的构成、支付方式、交货的具体时间和地点进行详细核对,确保合同内容完整准确。 2)重点关注合同中的质量标准、验收方式、售后服务等条款,确保与招标要求和自身承诺一致。质量标准需严格遵循国家相关标准以及采购人的特殊要求,验收方式要具有可操作性和公正性,售后服务条款要明确责任和义务,以保障采购方的权益。 3)审查合同中的违约责任、争议解决方式等条款,保障自身合法权益。明确双方在违约情况下应承担的责任和赔偿方式,选择合理的争议解决方式,如协商、仲裁或诉讼,以避免纠纷发生时陷入被动局面。 合同条款审查 双方权利义务明确 1)明确双方在合同履行过程中的权利和义务,确保双方的责任和义务清晰明确。在合同中详细规定采购方的付款义务、验收权利,以及我方的生产、交货、售后服务等责任,避免因权责不清导致的纠纷。 2)对于采购人的特殊需求和要求,在合同中进行明确约定,避免后期出现争议。如采购人对分类果皮箱的颜色、标识等有特殊要求,应在合同中详细说明,确保双方理解一致。 3)约定双方在合同履行过程中的沟通方式和渠道,确保信息及时、准确传递。建立定期的沟通机制,明确沟通的负责人和方式,如电话、邮件等,以便及时解决合同履行过程中出现的问题。 条款合法性审核 1)对合同条款的合法性进行审核,确保合同内容符合国家法律法规的规定。仔细检查合同中的各项条款是否违反法律法规的强制性规定,避免因合同违法而导致无效或被撤销。 2)避免合同中出现违法、违规或显失公平的条款,保障合同的有效性和可执行性。对于格式条款,要遵循公平原则确定双方的权利和义务,并采取合理的方式提请对方注意免除或限制其责任的条款。 3)对于合同中的格式条款,按照法律规定进行明确说明和解释,确保对方充分理解条款内容。在签订合同前,向采购方详细解释格式条款的含义和法律后果,确保其在充分理解的基础上签订合同。 合同签订流程 签订前准备 1)准备好签订合同所需的相关文件和资料,如营业执照、资质证书、授权委托书等。确保文件的真实性、有效性和完整性,以便顺利签订合同。 2)对合同文本进行最后审核和确认,确保合同内容准确无误。组织专业人员对合同条款进行再次审查,重点检查条款的完整性、准确性和合法性,避免出现漏洞或歧义。 3)安排好签订合同的时间、地点和人员,确保签订过程顺利进行。选择合适的时间和地点,邀请双方的授权代表参加签订仪式,确保合同签订的规范性和严肃性。 签订过程监督 1)在合同签订过程中,安排专人进行监督,确保签订过程符合法律法规和公司规定。监督人员要对签订过程进行全程记录,确保合同的签订程序合法合规。 2)对合同的签订日期、签字盖章等关键环节进行确认,确保合同的有效性。仔细核对签订日期的准确性,检查签字盖章是否清晰、完整,避免因签字盖章问题导致合同无效。 3)及时将签订好的合同进行存档和备案,确保合同的安全性和可追溯性。建立合同档案管理制度,将合同原件和相关资料妥善保存,以便日后查询和使用。 签订后备案 1)合同签订后,及时将合同副本报送相关部门进行备案,确保合同的合法性和合规性。按照规定的时间和程序将合同副本报送至相关部门,如工商行政管理部门、税务部门等,以便接受监督和管理。 2)建立合同档案管理制度,对合同进行分类、编号和归档,方便查询和管理。根据合同的类型、签订时间等因素对合同进行分类,为每份合同分配唯一的编号,并建立电子档案和纸质档案,以便快速查询和使用。 3)定期对合同档案进行清理和更新,确保合同档案的完整性和准确性。定期检查合同档案的保存情况,清理过期或无效的合同档案,及时更新合同的履行情况和相关信息。 备案部门 备案时间 备案方式 备案内容 工商行政管理部门 合同签订后7个工作日内 网上备案 合同副本、营业执照副本等 税务部门 合同签订后15个工作日内 纸质备案 合同副本、税务登记证副本等 合同执行监督 执行进度跟踪 1)建立合同执行进度跟踪机制,定期对合同执行情况进行检查和评估。制定详细的跟踪计划,明确检查的时间、内容和方式,及时掌握合同的执行进度。 2)及时掌握合同执行过程中的各项信息,如生产进度、交货时间、验收情况等。与生产部门、物流部门等保持密切沟通,及时获取合同执行的最新信息,确保合同按时履行。 3)对于合同执行过程中出现的问题和风险,及时采取措施进行解决和防范。建立问题反馈机制,对出现的问题进行及时分析和处理,制定相应的风险应对措施,避免问题扩大化。 变更管理控制 1)严格控制合同变更,对于必须变更的合同内容,按照规定的程序进行审批和办理。建立合同变更审批制度,明确变更的条件、程序和责任,确保合同变更的合法性和合理性。 2)在合同变更过程中,充分考虑变更对合同执行进度、质量和成本的影响,确保变更的合理性和可行性。对变更的内容进行全面评估,分析变更可能带来的风险和影响,制定相应的应对措施。 3)及时将合同变更情况通知相关部门和人员,确保合同变更得到有效执行。建立变更通知机制,及时将变更的内容和要求通知到相关部门和人员,确保他们能够按照变更后的合同履行义务。 违约处理措施 1)制定明确的违约处理措施,对于违约方按照合同约定进行追究和处理。在合同中明确违约的定义、违约责任和赔偿方式,确保在出现违约情况时能够及时采取措施维护自身权益。 2)在违约处理过程中,遵循公平、公正、合法的原则,保障双方的合法权益。在处理违约问题时,要以事实为依据,以法律为准绳,确保处理结果公平合理。 3)及时收集和整理违约证据,为违约处理提供有力支持。建立违约证据收集制度,及时收集和保存与违约相关的证据,如合同文本、往来邮件、聊天记录等,以便在需要时能够提供有力的证明。 生产组织管理细则 生产计划制定 需求分析评估 1)对采购方的需求进行深入分析和评估,明确分类果皮箱的数量、规格、技术参数等要求。仔细研究采购方提供的采购货物信息,与采购方进行充分沟通,确保对需求的理解准确无误。 2)结合合同交货期和生产能力,制定合理的生产计划和进度安排。根据合同约定的交货时间,合理安排生产进度,确保能够按时交货。同时,要考虑生产能力的限制,避免过度生产或生产不足。 3)考虑可能出现的不确定因素,如原材料供应延迟、设备故障等,制定相应的应急预案。建立风险预警机制,对可能出现的风险进行提前预测和评估,制定相应的应对措施,确保生产计划的顺利执行。 计划合理性审查 1)对生产计划的合理性进行审查,确保生产计划符合生产能力和资源配置。评估生产计划是否与现有设备、人员、原材料等资源相匹配,避免出现资源浪费或不足的情况。 2)评估生产计划对原材料采购、人员安排、设备使用等方面的影响,确保生产计划的可行性。分析生产计划对各个环节的影响,提前做好资源调配和协调工作,确保生产计划能够顺利实施。 3)根据审查结果,对生产计划进行调整和优化,确保生产计划的科学性和合理性。根据审查过程中发现的问题,对生产计划进行及时调整和优化,提高生产效率和质量。 计划动态调整 1)建立生产计划动态调整机制,根据实际生产情况和市场需求变化,及时对生产计划进行调整。实时监控生产进度和市场需求变化,根据实际情况及时调整生产计划,确保生产计划与市场需求相适应。 2)在生产计划调整过程中,充分考虑调整对生产进度、质量和成本的影响,确保调整的合理性和可行性。对调整的内容进行全面评估,分析调整可能带来的风险和影响,制定相应的应对措施,确保调整后的生产计划能够顺利执行。 3)及时将生产计划调整情况通知相关部门和人员,确保生产计划调整得到有效执行。建立调整通知机制,及时将调整的内容和要求通知到相关部门和人员,确保他们能够按照调整后的生产计划履行义务。 人员安排调度 生产资源调配 原材料采购供应 1)根据生产计划,及时采购所需的原材料,确保原材料的质量和供应稳定性。制定详细的原材料采购计划,与优质的原材料供应商建立长期稳定的合作关系,确保原材料的及时供应和质量可靠。 2)选择优质的原材料供应商,建立长期稳定的合作关系,降低原材料采购成本。对供应商进行严格的筛选和评估,选择信誉良好、质量可靠、价格合理的供应商,通过长期合作降低采购成本。 3)加强对原材料的检验和管理,确保原材料符合生产要求。建立原材料检验制度,对采购的原材料进行严格的检验和验收,确保原材料的质量符合生产要求。同时,要加强对原材料的存储和管理,避免原材料受到损坏或变质。 设备维护管理 1)建立设备维护管理制度,定期对生产设备进行维护和保养,确保设备的正常运行。制定详细的设备维护计划,定期对设备进行检查、清洁、润滑、调试等维护工作,及时发现和排除设备故障。 2)制定设备维修计划,及时对设备故障进行维修和处理,减少设备停机时间。建立设备维修应急机制,对突发的设备故障能够及时响应和处理,减少设备停机时间对生产的影响。 3)加强对设备操作人员的培训和管理,提高设备操作人员的技能水平和操作规范性。定期组织设备操作人员进行培训,提高他们的技能水平和操作规范性,确保设备的正确使用和维护。 设备维护管理 人员安排调度 1)根据生产计划和生产任务,合理安排生产人员,确保人员的数量和技能水平满足生产需求。根据生产计划和任务的要求,合理安排生产人员的数量和岗位,确保人员的技能水平与岗位要求相匹配。 2)加强对生产人员的培训和管理,提高生产人员的工作效率和质量意识。定期组织生产人员进行培训,提高他们的工作效率和质量意识,确保产品质量符合要求。 3)建立人员绩效考核制度,激励生产人员积极工作,提高生产效率和质量。建立科学合理的人员绩效考核制度,对生产人员的工作表现进行考核和评价,激励他们积极工作,提高生产效率和质量。 生产过程监控 进度跟踪反馈 1)建立生产进度跟踪机制,定期对生产进度进行检查和评估,及时掌握生产进度情况。制定详细的生产进度跟踪计划,明确检查的时间、内容和方式,及时掌握生产进度的实际情况。 2)及时将生产进度情况反馈给相关部门和人员,确保生产进度得到有效控制。建立生产进度反馈机制,及时将生产进度情况反馈给生产部门、采购部门、销售部门等相关部门和人员,以便他们能够及时采取措施调整生产计划和资源配置。 3)对于生产进度滞后的情况,及时分析原因,采取措施进行解决,确保生产进度按时完成。对生产进度滞后的原因进行深入分析,制定相应的解决措施,如增加生产人员、调整生产计划、优化生产流程等,确保生产进度能够按时完成。 检查时间 检查内容 生产进度情况 处理措施 每周一 生产数量、质量 完成计划的80% 增加生产人员,延长工作时间 每周三 生产工艺、设备运行 完成计划的90% 优化生产工艺,提高设备运行效率 质量检查控制 1)加强对生产过程的质量检查和控制,建立质量检验制度,对每道工序进行严格检验。制定详细的质量检验标准和流程,对每道工序进行严格的检验和验收,确保产品质量符合要求。 2)及时发现和解决生产过程中的质量问题,确保产品质量符合要求。建立质量问题反馈机制,对发现的质量问题及时进行分析和处理,采取相应的纠正措施,确保产品质量得到有效控制。 3)对质量问题进行分析和总结,采取措施进行改进,提高产品质量水平。定期对质量问题进行分析和总结,找出问题的根源和关键因素,采取相应的预防措施,不断提高产品质量水平。 安全管理保障 1)建立安全生产管理制度,加强对生产过程的安全管理和监督,确保生产过程安全可靠。制定详细的安全生产规章制度,明确安全生产责任,加强对生产现场的安全管理和监督,确保生产过程安全可靠。 2)对生产人员进行安全教育和培训,提高生产人员的安全意识和操作技能。定期组织生产人员进行安全教育和培训,提高他们的安全意识和操作技能,确保他们能够正确使用生产设备和工具,遵守安全生产规章制度。 3)定期对生产设备和设施进行安全检查和维护,及时消除安全隐患。建立生产设备和设施的安全检查制度,定期对设备和设施进行安全检查和维护,及时发现和消除安全隐患,确保生产设备和设施的安全运行。 检查时间 检查内容 安全隐患情况 处理措施 每月1日 设备运行、消防设施 设备存在漏电隐患 立即停止使用,进行维修 每月15日 生产环境、安全防护 安全防护设施损坏 及时更换,确保安全 质量控制标准流程 质量标准制定 国家标准遵循 1)严格遵循国家相关标准和规范,确保分类果皮箱的质量符合国家标准要求。深入研究国家相关标准和规范,将其作为质量控制的重要依据,确保产品的设计、生产、检验等环节都符合国家标准。 2)对国家相关标准和规范进行深入研究和分析,将其转化为企业内部的质量标准和操作规程。将国家相关标准和规范进行细化和分解,制定具体的企业内部质量标准和操作规程,确保员工能够准确理解和执行。 3)定期对国家相关标准和规范进行更新和学习,确保企业内部的质量标准和操作规程符合最新要求。关注国家相关标准和规范的更新动态,及时组织员工进行学习和培训,确保企业内部的质量标准和操作规程始终与最新要求保持一致。 行业标准参考 1)参考行业内的先进标准和经验,结合自身实际情况,制定更加严格和完善的质量标准。关注行业内的先进企业和技术,学习他们的质量管理经验和方法,结合自身实际情况,制定更加严格和完善的质量标准。 2)与行业内的优秀企业进行交流和合作,学习他们的质量管理经验和方法,提高自身的质量管理水平。积极参加行业内的技术交流活动,与优秀企业建立合作关系,学习他们的质量管理经验和方法,不断提高自身的质量管理水平。 3)积极参与行业标准的制定和修订工作,为行业的发展做出贡献。关注行业标准的制定和修订动态,积极参与行业标准的讨论和制定工作,为行业的发展提供有益的建议和支持。 企业标准细化 1)根据国家相关标准和行业标准,结合企业自身的生产工艺和技术水平,制定详细的企业内部质量标准。在遵循国家相关标准和行业标准的基础上,结合企业自身的生产工艺和技术水平,制定更加详细和具体的企业内部质量标准,确保产品质量得到有效控制。 2)将企业内部质量标准分解到各个生产环节和岗位,明确每个环节和岗位的质量要求和责任。将企业内部质量标准进行分解和落实,明确每个生产环节和岗位的质量要求和责任,确保员工能够清楚自己的工作任务和质量目标。 3)定期对企业内部质量标准进行评估和修订,确保其有效性和适应性。定期对企业内部质量标准进行评估和分析,根据实际情况进行修订和完善,确保企业内部质量标准始终具有有效性和适应性。 质量检验流程 原材料检验 1)对采购的原材料进行严格的检验和验收,确保原材料的质量符合要求。制定详细的原材料检验标准和流程,对采购的原材料进行严格的检验和验收,确保原材料的质量符合生产要求。 2)制定原材料检验标准和方法,对原材料的外观、尺寸、性能等进行全面检验。根据原材料的特点和要求,制定具体的检验标准和方法,对原材料的外观、尺寸、性能等进行全面检验,确保原材料的质量符合标准。 3)对检验合格的原材料进行标识和存储,确保原材料的质量稳定性。对检验合格的原材料进行标识,注明原材料的名称、规格、型号、批次等信息,以便于管理和追溯。同时,要将原材料存储在合适的环境中,确保原材料的质量稳定性。 半成品检验 1)在生产过程中,对半成品进行定期检验和抽查,确保半成品的质量符合要求。制定详细的半成品检验计划,定期对半成品进行检验和抽查,及时发现和解决半成品质量问题。 2)制定半成品检验标准和方法,对半成品的外观、尺寸、性能等进行全面检验。根据半成品的特点和要求,制定具体的检验标准和方法,对半成品的外观、尺寸、性能等进行全面检验,确保半成品的质量符合标准。 3)对检验合格的半成品进行标识和存储,确保半成品的质量稳定性。对检验合格的半成品进行标识,注明半成品的名称、规格、型号、批次等信息,以便于管理和追溯。同时,要将半成品存储在合适的环境中,确保半成品的质量稳定性。 成品检验 1)对生产完成的成品进行全面检验和验收,确保成品的质量符合要求。制定详细的成品检验标准和流程,对生产完成的成品进行全面的检验和验收,确保成品的质量符合标准。 2)制定成品检验标准和方法,对成品的外观、尺寸、性能、功能等进行全面检验。根据成品的特点和要求,制定具体的检验标准和方法,对成品的外观、尺寸、性能、功能等进行全面检验,确保成品的质量符合标准。 3)对检验合格的成品进行标识和包装,确保成品的质量稳定性和运输安全性。对检验合格的成品进行标识,注明成品的名称、规格、型号、批次等信息,以便于管理和追溯。同时,要选择合适的包装材料和方式,对成品进行包装,确保成品的质量稳定性和运输安全性。 检验项目 检验标准 检验方法 检验结果 外观 表面光滑,无划痕、变形 目视检查 合格 尺寸 长900mm±10mm,宽400mm±10mm,高950mm±10mm 量具测量 合格 性能 承载能力、防腐性能等符合要求 实验测试 合格 质量问题处理 问题发现报告 1)建立质量问题发现报告机制,鼓励员工及时发现和报告质量问题。制定质量问题发现报告制度,明确报告的流程和要求,鼓励员工积极参与质量问题的发现和报告工作。 2)对发现的质量问题进行详细记录和分析,包括问题的发生时间、地点、现象、影响等。对发现的质量问题进行详细记录,包括问题的发生时间、地点、现象、影响等信息,为后续的分析和处理提供依据。 3)及时将质量问题报告给相关部门和人员,确保问题得到及时处理。建立质量问题报告渠道,及时将质量问题报告给相关部门和人员,确保问题能够得到及时处理。 原因分析排查 1)组织相关人员对质量问题进行原因分析和排查,找出问题的根源和关键因素。成立质量问题分析小组,组织相关人员对质量问题进行深入分析和排查,找出问题的根源和关键因素。 2)采用科学的分析方法和工具,如鱼骨图、排列图、因果图等,对质量问题进行深入分析。运用科学的分析方法和工具,如鱼骨图、排列图、因果图等,对质量问题进行深入分析,找出问题的主要原因和影响因素。 3)对分析结果进行验证和确认,确保分析结果的准确性和可靠性。对分析结果进行验证和确认,通过实验、测试等方法对分析结果进行验证,确保分析结果的准确性和可靠性。 整改措施实施 1)根据质量问题的原因分析结果,制定针对性的整改措施和方案。根据质量问题的原因分析结果,制定具体的整改措施和方案,明确整改的目标、措施、责任人、时间节点等,确保整改工作能够有效开展。 2)明确整改措施的责任人和时间节点,确保整改措施得到有效执行。将整改措施进行分解和落实,明确每个责任人的工作任务和时间节点,确保整改措施能够得到有效执行。 3)对整改措施的实施效果进行跟踪和评估,及时调整和完善整改措施。建立整改措施实施效果跟踪机制,定期对整改措施的实施效果进行评估和分析,根据评估结果及时调整和完善整改措施,确保整改工作能够取得实效。 运输配送实施要点 运输方案规划 运输方式选择 1)根据分类果皮箱的特点和交货要求,选择合适的运输方式,如公路运输、铁路运输等。考虑分类果皮箱的体积、重量、易碎性等特点,以及交货地点、交货时间等要求,选择最适合的运输方式。 2)考虑运输成本、运输时间、运输安全性等因素,综合评估各种运输方式的优缺点,选择最优的运输方式。对不同运输方式的成本、时间、安全性等因素进行综合评估,选择成本最低、时间最短、安全性最高的运输方式。 3)与专业的运输公司建立合作关系,确保运输服务的质量和可靠性。选择信誉良好、服务优质的专业运输公司,与其建立长期稳定的合作关系,确保运输服务的质量和可靠性。 运输路线规划 1)根据交货地点和运输方式,规划合理的运输路线,确保运输路线的安全性和便捷性。结合交货地点和运输方式,对运输路线进行详细规划,选择路况良好、交通流量小、安全性高的路线。 2)考虑交通状况、道路条件、天气变化等因素,对运输路线进行实时监控和调整,确保运输时间和运输成本的可控性。实时关注交通状况、道路条件、天气变化等因素,对运输路线进行及时调整,确保运输时间和运输成本得到有效控制。 3)与当地的交通管理部门建立联系,及时获取交通信息和支持,确保运输过程的顺利进行。与当地的交通管理部门建立良好的沟通机制,及时获取交通信息和支持,遇到交通拥堵、道路施工等情况能够及时采取应对措施,确保运输过程的顺利进行。 运输方式 起始地点 目的地 推荐路线 预计时间 公路运输 工厂 采购人指定地点 XXX高速-XXX国道 5小时 铁路运输 工厂附近火车站 采购人指定地点附近火车站 XXX铁路线 8小时 运输时间安排 1)根据合同交货期和生产进度,合理安排运输时间,确保货物按时到达交货地点。结合合同交货期和生产进度,制定详细的运输时间计划,确保货物能够按时到达交货地点。 2)考虑运输过程中可能出现的延误因素,如交通拥堵、天气变化等,预留一定的缓冲时间,确保运输时间的可靠性。在运输时间计划中预留一定的缓冲时间,以应对可能出现的延误因素,确保运输时间的可靠性。 3)及时将运输时间安排通知相关部门和人员,确保运输过程得到有效协调和配合。建立运输时间通知机制,及时将运输时间安排通知到相关部门和人员,确保他们能够做好相应的准备工作,确保运输过程得到有效协调和配合。 货物包装保护 包装材料选择 1)选择合适的包装材料,如纸箱、木箱、泡沫等,确保货物在运输过程中不受损坏。根据分类果皮箱的特点和运输要求,选择合适的包装材料,如纸箱、木箱、泡沫等,确保货物在运输过程中不受损坏。 2)根据货物的特点和运输要求,对包装材料的质量和性能进行严格筛选和检验,确保包装材料符合要求。对包装材料的质量和性能进行严格筛选和检验,确保包装材料的强度、韧性、防潮性等符合要求。 3)考虑包装材料的环保性和经济性,选择既环保又经济的包装材料。在选择包装材料时,要考虑其环保性和经济性,选择既环保又经济的包装材料,降低包装成本,减少对环境的影响。 包装方式设计 1)根据货物的特点和运输要求,设计合理的包装方式,如分层包装、固定包装等,确保货物在运输过程中不发生碰撞和挤压。结合分类果皮箱的特点和运输要求,设计合理的包装方式,如分层包装、固定包装等,确保货物在运输过程中不发生碰撞和挤压。 2)对包装方式进行优化和改进,提高包装的效率和质量,降低包装成本。不断对包装方式进行优化和改进,采用先进的包装技术和设备,提高包装的效率和质量,降低包装成本。 3)在包装上标注货物的名称、规格、数量、重量等信息,方便货物的识别和管理。在包装上清晰标注货物的名称、规格、数量、重量等信息,方便货物的识别和管理,提高物流效率。 包装质量检验 1)对包装完成的货物进行质量检验,确保包装的质量符合要求。制定详细的包装质量检验标准和流程,对包装完成的货物进行严格的检验和验收,确保包装的质量符合要求。 2)检查包装的密封性、牢固性、完整性等,确保货物在运输过程中不受损坏。对包装的密封性、牢固性、完整性等进行检查,确保包装能够有效保护货物,防止货物在运输过程中受到损坏。 3)对检验合格的货物进行标识和记录,确保货物的可追溯性。对检验合格的货物进行标识,注明包装日期、包装人员等信息,同时建立货物包装记录档案,确保货物的可追溯性。 检验项目 检验标准 检验方法 检验结果 密封性 无漏气、漏水现象 目视检查、气压测试 合格 牢固性 包装牢固,不易破损 摇晃测试、挤压测试 合格 完整性 包装无破损、变形 目视检查 合格 运输过程监控 位置跟踪反馈 1)利用现代信息技术,对运输车辆进行实时位置跟踪和监控,及时掌握货物的运输状态和位置信息。采用GPS定位系统、物联网技术等现代信息技术,对运输车辆进行实时位置跟踪和监控,及时获取货物的运输状态和位置信息。 2)建立运输信息管理系统,将运输车辆的位置信息、运输时间、运输路线等信息进行实时更新和共享,方便相关部门和人员进行查询和管理。建立运输信息管理系统,对运输车辆的位置信息、运输时间、运输路线等信息进行实时更新和共享,相关部门和人员可以通过该系统随时查询和管理运输信息。 3)及时将运输车辆的位置信息和运输状态反馈给采购方,增强采购方的信任和满意度。定期将运输车辆的位置信息和运输状态反馈给采购方,让采购方及时了解货物的运输情况,增强采购方的信任和满意度。 安全风险防范 1)加强对运输过程的安全管理和监督,制定运输安全应急预案,确保运输过程的安全可靠。建立健全运输安全管理制度,加强对运输过程的安全管理和监督,制定详细的运输安全应急预案,应对可能出现的安全事故。 2)对运输车辆和驾驶员进行安全检查和培训,提高运输车辆和驾驶员的安全意识和操作技能。定期对运输车辆进行安全检查和维护,确保车辆性能良好;对驾驶员进行安全培训,提高驾驶员的安全意识和操作技能。 3)定期对运输车辆进行维护和保养,确保运输车辆的性能和安全性。建立运输车辆维护保养制度,定期对运输车辆进行维护和保养,及时发现和排除车辆故障,确保运输车辆的性能和安全性。 异常情况处理 1)建立异常情况处理机制,对运输过程中出现的异常情况,如交通事故、恶劣天气等,及时采取措施进行处理。建立异常情况处理机制,明确处理流程和责任分工,对运输过程中出现的异常情况能够及时响应和处理。 2)及时通知相关部门和人员,协调各方资源,确保货物的安全和运输的顺利进行。在出现异常情况时,及时通知相关部门和人员,协调各方资源,采取有效的应对措施,确保货物的安全和运输的顺利进行。 3)对异常情况进行分析和总结,采取措施进行改进,提高运输过程的可靠性和稳定性。对异常情况进行深入分析和总结,找出问题的原因和教训,采取相应的改进措施,不断提高运输过程的可靠性和稳定性。 各阶段工作内容划分 责任分工明确方案 合同签订阶段分工 商务条款对接 负责与采购人就合同中的商务条款进行全面对接,涵盖价格、付款方式、交货地点等关键内容,确保双方达成一致。仔细审查合同各项商务条款,保障自身合法权益,同时满足采购人合理要求。在对接过程中,及时反馈商务条款中的疑问和建议,推动合同签订顺利进行。通过严谨的沟通和协商,确保合同商务条款清晰明确,为项目的顺利开展奠定基础。 对合同中的价格条款进行详细分析,确保价格合理且符合市场行情。付款方式的协商需兼顾双方利益,保障资金流动的顺畅。交货地点的确定要充分考虑运输成本和便利性,确保货物能够按时、安全地送达。在审查商务条款时,注重细节,避免出现模糊不清或容易引起歧义的表述。 及时与采购人沟通商务条款中的疑问和建议,对于双方存在分歧的地方,积极寻求解决方案。通过有效的沟通和协商,达成双方都能接受的商务条款,避免在后续项目实施过程中出现纠纷。同时,将沟通结果及时记录并整理,为合同的签订提供准确的依据。 法律条款审核 审核事项 审核内容 审核目的 处理方式 合同合法性 审查合同是否符合国家法律法规要求 确保合同具有法律效力 若不符合,与采购人协商修改 条款完整性 检查合同条款是否完整,无遗漏重要内容 避免出现法律漏洞 补充缺失条款 风险防范 识别合同中的法律风险点 保障自身合法权益 提出防范措施和解决方案 责任界定 明确双方在合同中的权利和义务 避免纠纷发生 确保责任清晰明确 争议解决 确定合同中的争议解决方式 保障争议能够得到妥善解决 选择合适的解决途径 组织专业法律人员对合同中的法律条款进行严格审核,确保合同符合法律法规要求。识别合同中的法律风险点,如违约责任、争议解决方式等,并提出相应的防范措施和解决方案。与采购人就法律条款进行沟通和协商,达成共识后完成合同的法律审核环节。 在审核过程中,对合同的合法性进行全面审查,确保合同内容不违反国家法律法规。同时,检查合同条款的完整性,避免出现遗漏重要内容的情况。对于合同中的法律风险点,进行深入分析,制定相应的防范措施,降低法律风险。 与采购人就法律条款进行充分沟通和协商,听取双方的意见和建议。对于双方存在分歧的地方,通过友好协商的方式解决,确保合同的法律条款公平、合理。在达成共识后,完成合同的法律审核环节,为合同的签订提供法律保障。 合同签订跟进 跟进事项 跟进内容 跟进目的 处理方式 签订进度 跟踪合同签订的进度,及时了解签订情况 确保合同按时签订 协调各方加快签订速度 文件资料 检查合同签订所需的文件和资料是否完整 保障合同签订的合法性 补充缺失文件资料 存档分发 将签订好的合同及时存档,并分发至相关部门和人员 便于后续工作的开展 确保相关人员及时获取合同 跟进合同签订的进度,及时协调各方完成合同的签署手续。确保合同签订过程中的各项文件和资料完整、准确,符合存档要求。将签订好的合同及时存档,并分发至相关部门和人员,以便后续工作的开展。 在跟进过程中,及时与采购人及相关部门沟通,了解合同签订的进展情况。对于签订过程中出现的问题,及时协调解决,确保合同能够按时签订。同时,对合同签订所需的文件和资料进行严格审核,确保其完整性和准确性。 签订好的合同要及时进行存档,建立完善的合同档案管理制度。将合同副本分发至相关部门和人员,确保他们能够及时了解合同内容,为后续工作的开展提供依据。在分发过程中,要做好记录,确保合同的安全和保密。 生产组织阶段分工 原材料采购安排 依据生产计划,制定详细的原材料采购方案,确保原材料的及时供应。筛选优质的原材料供应商,进行采购谈判,争取合理的价格和交货期。跟踪原材料的采购进度,及时处理采购过程中出现的问题,保证原材料质量符合要求。 在制定采购方案时,充分考虑生产计划的需求和原材料的市场供应情况。对原材料供应商进行严格筛选,评估其信誉、质量和价格等方面的情况。在采购谈判中,争取有利的采购条件,降低采购成本。 跟踪原材料的采购进度,及时了解原材料的生产和运输情况。对于采购过程中出现的问题,如交货延迟、质量问题等,及时与供应商沟通解决。确保原材料能够按时、按质、按量供应,为生产的顺利进行提供保障。 生产计划制定 生产环节 时间节点 任务量 责任人 原材料加工 合同签订后第1天-第2天 完成原材料的初步加工 生产部门A 部件制造 合同签订后第2天-第4天 完成果皮箱各部件的制造 生产部门B 组装调试 合同签订后第4天-第6天 完成果皮箱的组装和调试 生产部门C 质量检验 合同签订后第6天-第7天 对成品进行全面质量检验 质量检验部门 根据合同要求和交货时间,制定科学合理的生产计划,明确各生产环节的时间节点和任务量。协调生产部门之间的工作,确保生产流程顺畅进行,提高生产效率。监控生产计划的执行情况,及时调整生产计划以应对可能出现的变化。 在制定生产计划时,充分考虑生产工艺、设备能力和人员安排等因素。合理安排各生产环节的时间节点和任务量,确保生产过程的连续性和协调性。加强生产部门之间的沟通和协作,及时解决生产过程中出现的问题。 监控生产计划的执行情况,定期对生产进度进行检查和评估。对于生产过程中出现的偏差,及时分析原因并采取相应的调整措施。确保生产计划能够按时完成,满足合同要求的交货时间。 生产过程监督 对生产过程进行全程监督,确保生产工艺符合技术参数要求,保证产品质量。及时发现和解决生产过程中出现的质量问题和安全隐患,保障生产的正常进行。收集生产过程中的数据和信息,为生产管理和质量控制提供依据。 在生产过程中,严格按照技术参数和操作规程进行监督。对生产工艺的关键环节进行重点监控,确保产品质量稳定。及时发现并纠正生产过程中的违规操作,防止质量问题的发生。 对于生产过程中出现的质量问题和安全隐患,及时采取措施进行解决。分析问题产生的原因,制定相应的改进措施,防止问题再次出现。收集生产过程中的数据和信息,如生产进度、质量指标等,为生产管理和质量控制提供准确的依据。 果皮箱生产过程监督 质量控制阶段分工 原材料检验把关 对采购回来的原材料进行严格的检验,确保原材料的品质和性能符合要求。按照相关标准和规范进行原材料的检验操作,记录检验结果。对不合格的原材料及时进行处理,防止流入生产环节。 在检验过程中,采用科学的检验方法和手段,对原材料的各项指标进行全面检测。严格按照标准和规范进行操作,确保检验结果的准确性和可靠性。对检验结果进行详细记录,建立完善的质量档案。 对于不合格的原材料,及时与供应商沟通协商,采取退货、换货等处理方式。加强对原材料供应商的管理和监督,确保原材料的质量稳定。防止不合格的原材料流入生产环节,影响产品质量。 半成品质量抽检 在生产过程中,对半成品进行定期抽检,及时发现质量问题并进行整改。制定半成品抽检方案,明确抽检的频率、数量和方法。分析抽检结果,总结质量问题的规律,采取针对性的措施加以改进。 根据生产进度和产品特点,合理确定半成品抽检的频率和数量。采用科学的抽检方法,确保抽检结果能够真实反映半成品的质量状况。对抽检过程中发现的质量问题,及时进行分析和处理。 分析抽检结果,找出质量问题的根源和规律。针对不同的质量问题,制定相应的改进措施,如调整生产工艺、加强人员培训等。通过持续改进,提高半成品的质量水平。 成品质量终检 检验项目 检验标准 检验方法 检验结果 外观质量 表面平整光滑,无明显凹凸不平、划痕、磕碰等损伤,颜色均匀一致,标识清晰准确 目视检查、量具测量 符合要求/不符合要求 尺寸规格 外形规格尺寸符合900×400×950mm(±10mm)(长×宽×高),部件尺寸精度符合设计要求,内胆尺寸适配 量具测量 符合要求/不符合要求 性能指标 具有良好的抗腐蚀、耐低温、抗冲击等性能 盐雾试验、低温试验、冲击试验等 符合要求/不符合要求 对生产完成的成品进行全面的终检,确保产品质量满足使用要求。依据相关标准和合同要求,对成品的外观、尺寸、性能等进行严格检验。出具成品质量检验报告,对合格的产品进行标识和包装,准备发货。 在终检过程中,按照严格的检验标准和方法进行操作。对成品的外观、尺寸、性能等进行全面检查,确保产品质量符合要求。对于检验过程中发现的问题,及时进行整改和处理。 出具详细的成品质量检验报告,记录检验结果和相关数据。对合格的产品进行标识和包装,确保产品在运输和储存过程中不受损坏。做好发货前的准备工作,确保产品能够按时、安全地送达采购人指定地点。 时间节点规划表 合同签订时间安排 商务洽谈时间 洽谈阶段 时间安排 洽谈内容 责任人 初次洽谈 合同签订前第1天 初步沟通价格、付款方式、交货地点等商务条款 商务洽谈小组 深入洽谈 合同签订前第2天 对商务条款进行深入讨论和协商 商务洽谈小组 最终确认 合同签订前第3天 确定商务条款的最终版本 商务洽谈小组 在合同签订阶段,安排合理的时间进行商务洽谈,确保双方对商务条款达成一致。根据项目的复杂程度和双方的沟通效率,确定商务洽谈的具体时长。在商务洽谈过程中,及时记录双方的意见和建议,以便后续的合同起草。 合理安排商务洽谈的时间,充分考虑双方的工作安排和沟通效率。在洽谈过程中,保持积极的沟通态度,尊重对方的意见和建议。及时记录洽谈内容,确保信息的准确性和完整性。 根据洽谈结果,对商务条款进行整理和分析。对于双方存在分歧的地方,进一步协商解决。确保商务条款能够满足双方的需求,为合同的签订奠定基础。 合同起草时间 在商务洽谈结束后,尽快安排合同起草工作,确保合同内容准确、完整。根据商务洽谈的结果和相关法律法规要求,起草合同文本。对起草好的合同进行内部审核,确保合同条款符合公司利益和要求。 在起草合同文本时,严格按照商务洽谈的结果和相关法律法规进行编写。确保合同条款清晰明确,避免出现模糊不清或容易引起歧义的表述。对合同中的重要条款进行重点审核,保障公司的合法权益。 完成合同起草后,组织内部审核工作。邀请法律专业人员和相关部门对合同进行审查,提出修改意见和建议。根据审核结果,对合同进行修改和完善,确保合同的质量和合法性。 合同签订时间 在合同审核通过后,与采购人确定合同签订的具体时间和地点。提前准备好合同签订所需的文件和资料,确保合同签订过程顺利进行。在合同签订后,及时将合同副本分发至相关部门和人员,以便后续工作的开展。 与采购人协商确定合同签订的时间和地点,充分考虑双方的工作安排和便利性。提前准备好签订合同所需的文件和资料,如营业执照、授权委托书等。确保合同签订过程中的各项手续齐全,避免出现不必要的延误。 合同签订后,及时将合同副本分发至相关部门和人员。建立合同档案管理制度,对合同进行妥善保管。确保相关人员能够及时了解合同内容,为后续工作的开展提供依据。 生产组织时间规划 原材料采购时间 根据生产计划,提前安排原材料采购时间,确保原材料按时供应。与原材料供应商协商确定采购合同的签订时间和交货时间。跟踪原材料的采购进度,及时处理采购过程中出现的问题,保证原材料按时到货。 在安排原材料采购时间时,充分考虑生产计划的需求和原材料的市场供应情况。与供应商进行充分沟通,争取有利的采购条件。签订详细的采购合同,明确双方的权利和义务。 跟踪原材料的采购进度,及时了解原材料的生产和运输情况。对于采购过程中出现的问题,如交货延迟、质量问题等,及时与供应商沟通解决。确保原材料能够按时、按质、按量供应,为生产的顺利进行提供保障。 生产加工时间 生产阶段 时间安排 生产任务 责任人 原材料加工 合同签订后第1天-第2天 完成原材料的初步加工 生产部门A 部件制造 合同签订后第2天-第4天 完成果皮箱各部件的制造 生产部门B 组装调试 合同签订后第4天-第6天 完成果皮箱的组装和调试 生产部门C 按照生产计划,合理安排生产加工时间,确保产品按时完成。根据产品的生产工艺和生产难度,确定每个生产环节的时间节点。监控生产加工进度,及时调整生产计划以应对可能出现的变化,保证生产任务按时完成。 在安排生产加工时间时,充分考虑生产工艺的复杂性和设备的运行效率。合理分配各生产环节的时间,确保生产过程的连续性和协调性。加强对生产进度的监控,及时发现和解决生产过程中出现的问题。 对于生产过程中出现的变化,如原材料供应延迟、设备故障等,及时调整生产计划。采取有效的措施,确保生产任务能够按时完成。与相关部门和人员保持密切沟通,共同协调解决生产过程中遇到的困难。 生产调试时间 在产品生产完成后,安排一定的时间进行生产调试,确保产品性能稳定。制定生产调试方案,明确调试的内容和方法。对调试过程中出现的问题及时进行解决,确保产品符合质量要求。 制定详细的生产调试方案,明确调试的步骤和要求。对产品的各项性能指标进行全面测试,确保产品能够正常运行。在调试过程中,严格按照调试方案进行操作,确保调试结果准确可靠。 对于调试过程中出现的问题,及时进行分析和解决。找出问题的根源,采取相应的改进措施。对改进后的产品进行再次调试,确保产品性能稳定,符合质量要求。 运输配送时间节点 货物装车时间 在产品质量检验合格后,安排货物装车时间,确保货物安全、有序地装载。根据运输车辆的大小和货物的数量,合理安排装车顺序和方式。对装车过程进行监督,确保货物的包装和固定符合运输要求。 在安排货物装车时间时,充分考虑运输车辆的调度和货物的装卸效率。合理安排装车顺序和方式,避免货物在装车过程中受到损坏。对装车人员进行培训,提高他们的操作技能和安全意识。 在装车过程中,加强对货物的包装和固定。使用合适的包装材料和固定工具,确保货物在运输过程中不会发生晃动和碰撞。对装车过程进行全程监督,及时发现和解决问题。 果皮箱货物卸车 运输在途时间 根据运输距离和运输方式,估算货物的在途时间,确保按时交货。与运输公司保持密切联系,及时了解货物的运输状态。制定应对运输延误的应急预案,确保在遇到突发情况时能够及时采取措施。 在估算货物在途时间时,充分考虑运输路线的路况和天气等因素。与运输公司签订详细的运输合同,明确双方的权利和义务。保持与运输公司的密切沟通,及时了解货物的运输情况。 制定完善的应急预案,应对可能出现的运输延误情况。如遇到恶劣天气、交通事故等突发情况,及时采取措施,如调整运输路线、更换运输工具等。确保货物能够按时、安全地送达采购人指定地点。 货物卸车时间 在货物到达采购人指定地点后,安排货物卸车时间,确保货物安全卸载。与采购人沟通确定卸车的具体时间和地点。组织人员进行卸车操作,确保货物在卸车过程中不受损坏。 在安排货物卸车时间时,与采购人充分沟通,了解他们的需求和安排。确定卸车的具体时间和地点,确保卸车过程顺利进行。组织专业的卸车人员,配备必要的卸车工具。 在卸车过程中,严格按照操作规程进行操作。对货物进行轻拿轻放,避免货物受到损坏。对卸车现场进行清理,保持场地整洁。完成卸车后,与采购人办理交接手续。 交付成果验收标准 外观质量验收标准 表面平整度要求 果皮箱表面应平整光滑,无明显凹凸不平现象,偏差控制在规定范围内。检查表面是否有划痕、磕碰等损伤,确保外观质量符合要求。对表面平整度进行测量和记录,作为验收的依据。 在验收过程中,使用专业的测量工具对果皮箱表面的平整度进行检测。对检测结果进行详细记录,与规定的偏差范围进行对比。对于表面存在的划痕和磕碰等损伤,进行评估和处理。 对于表面平整度不符合要求的果皮箱,及时进行整改。采取打磨、修复等措施,确保表面平整光滑。对整改后的果皮箱进行再次检测,直至符合验收标准。 果皮箱性能指标验收 颜色一致性标准 果皮箱的颜色应均匀一致,无明显色差。对比样品颜色或合同要求的颜色标准,确保颜色符合要求。在不同光线下检查颜色的一致性,避免出现颜色偏差。 在验收时,准备好标准颜色样品或合同中规定的颜色标准。在不同的光线条件下,对果皮箱的颜色进行观察和对比。确保颜色均匀一致,无明显色差。 对于颜色不符合要求的果皮箱,及时与供应商沟通。分析颜色偏差的原因,采取重新喷漆等措施进行整改。对整改后的果皮箱进行再次验收,直至颜色符合标准。 标识清晰度要求 分类标识应清晰、准确,符合《城市生活垃圾分类标识》的要求。检查标识的字体、大小、颜色等是否符合规定,确保标识易于识别。标识应牢固粘贴或印刷在果皮箱上,不易脱落或褪色。 在验收过程中,仔细检查分类标识的清晰度和准确性。对标识的字体、大小、颜色等进行核对,确保符合规定。检查标识的粘贴或印刷质量,确保其牢固不易脱落。 对于标识不清晰或不符合要求的果皮箱,及时进行整改。重新制作和更换标识,确保标识清晰、准确。对整改后的果皮箱进行再次验收,直至标识符合标准。 尺寸规格验收标准 整体尺寸偏差范围 果皮箱的外形规格尺寸应符合900×400×950mm(±10mm)(长×宽×高)的要求。使用量具对果皮箱的整体尺寸进行测量,确保尺寸偏差在允许范围内。记录测量结果,作为验收的重要依据。 在验收时,使用精确的量具对果皮箱的长、宽、高进行测量。将测量结果与规定的尺寸范围进行对比,判断是否符合要求。对测量结果进行详细记录,以备后续查询和参考。 对于整体尺寸偏差超出允许范围的果皮箱,及时进行分析和处理。检查生产过程中的误差原因,采取相应的调整措施。对整改后的果皮箱进行再次测量,直至尺寸符合标准。 部件尺寸精度要求 部件名称 尺寸要求 精度范围 验收方法 顶盖 符合设计尺寸要求 ±5mm 量具测量 桶身 符合设计尺寸要求 ±5mm 量具测量 底座 符合设计尺寸要求 ±5mm 量具测量 内胆 与果皮箱内部空间适配 ±3mm 实际安装测试 果皮箱的各个部件尺寸应符合设计要求,精度控制在合理范围内。对顶盖、桶身、底座等部件的尺寸进行详细测量,确保部件之间的配合良好。检查部件的安装是否牢固,无松动或间隙过大的现象。 在验收过程中,使用高精度的量具对各部件的尺寸进行测量。将测量结果与设计要求进行对比,判断是否符合精度范围。对部件的安装情况进行检查,确保安装牢固。 对于部件尺寸不符合要求或安装不牢固的情况,及时进行整改。对部件进行调整或更换,确保部件之间的配合良好。对整改后的部件进行再次测量和检查,直至符合验收标准。 内胆尺寸适配性 内胆的尺寸...
集安市分类果皮箱采购项目投标方案.docx
下载提示

1.本文档仅提供部分内容试读;

2.支付并下载文件,享受无限制查看;

3.本网站所提供的标准文本仅供个人学习、研究之用,未经授权,严禁复制、发行、汇编、翻译或网络传播等,侵权必究;

4.左侧添加客服微信获取帮助;

5.本文为word版本,可以直接复制编辑使用。


这个人很懒,什么都没留下
未认证用户 查看用户
该文档于 上传
推荐文档
×
精品标书制作
百人专家团队
擅长领域:
工程标 服务标 采购标
16852
已服务主
2892
中标量
1765
平台标师
扫码添加客服
客服二维码
咨询热线:192 3288 5147
公众号
微信客服
客服