文库 服务类投标方案 农业服务

抚松县全民所有自然资源资产清查工作项目投标方案.docx

DOCX   982页   下载651   2025-08-28   浏览41   收藏95   点赞42   评分-   536254字   198.00

AI慧写标书

十分钟千页标书高效生成

温馨提示:当前文档最多只能预览 15 页,若文档总页数超出了 15 页,请下载原文档以浏览全部内容。
抚松县全民所有自然资源资产清查工作项目投标方案.docx 第1页
抚松县全民所有自然资源资产清查工作项目投标方案.docx 第2页
抚松县全民所有自然资源资产清查工作项目投标方案.docx 第3页
抚松县全民所有自然资源资产清查工作项目投标方案.docx 第4页
抚松县全民所有自然资源资产清查工作项目投标方案.docx 第5页
抚松县全民所有自然资源资产清查工作项目投标方案.docx 第6页
抚松县全民所有自然资源资产清查工作项目投标方案.docx 第7页
抚松县全民所有自然资源资产清查工作项目投标方案.docx 第8页
抚松县全民所有自然资源资产清查工作项目投标方案.docx 第9页
抚松县全民所有自然资源资产清查工作项目投标方案.docx 第10页
抚松县全民所有自然资源资产清查工作项目投标方案.docx 第11页
抚松县全民所有自然资源资产清查工作项目投标方案.docx 第12页
抚松县全民所有自然资源资产清查工作项目投标方案.docx 第13页
抚松县全民所有自然资源资产清查工作项目投标方案.docx 第14页
抚松县全民所有自然资源资产清查工作项目投标方案.docx 第15页
剩余967页未读, 下载浏览全部

开通会员, 优惠多多

6重权益等你来

首次半价下载
折扣特惠
上传高收益
特权文档
AI慧写优惠
专属客服
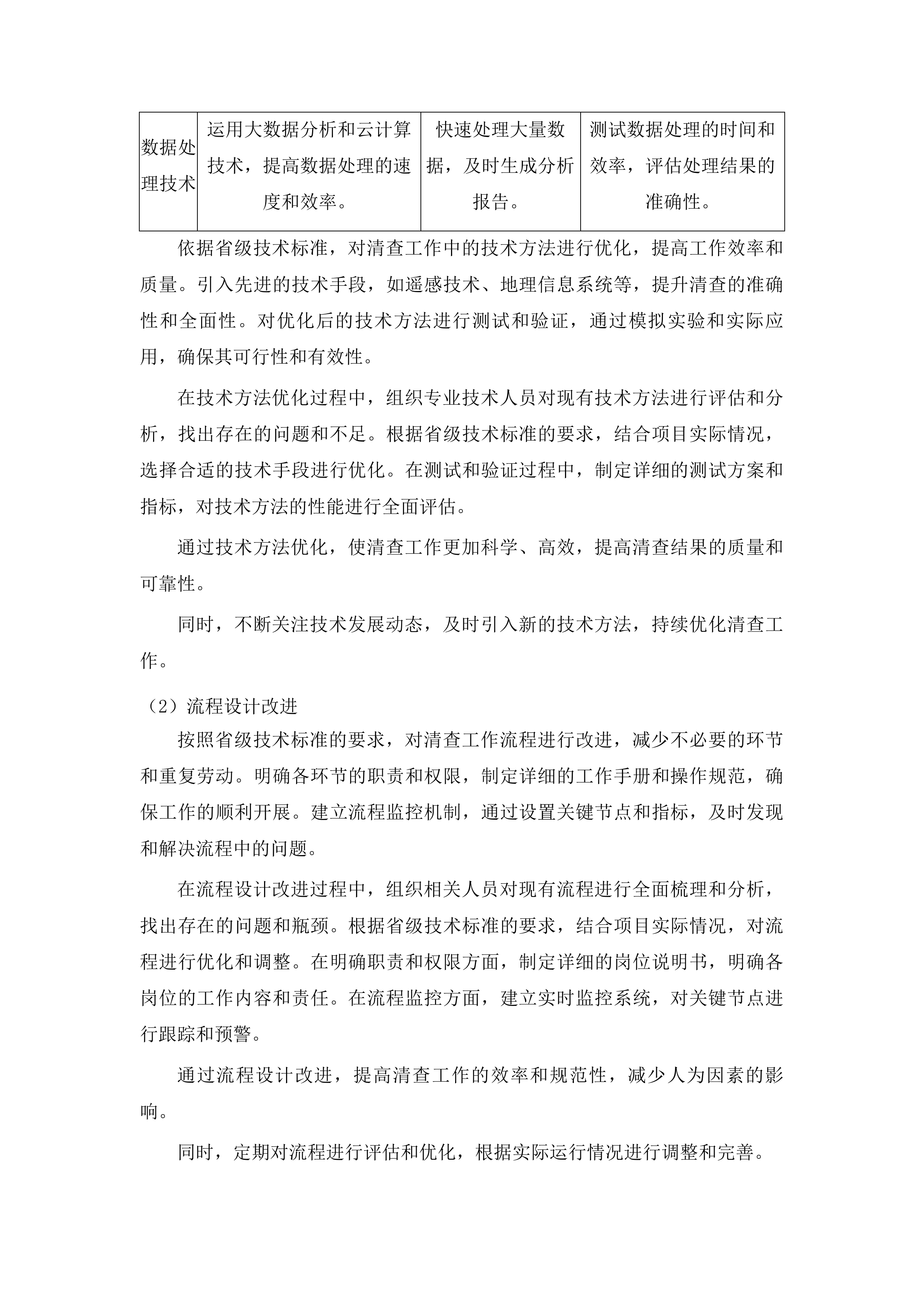
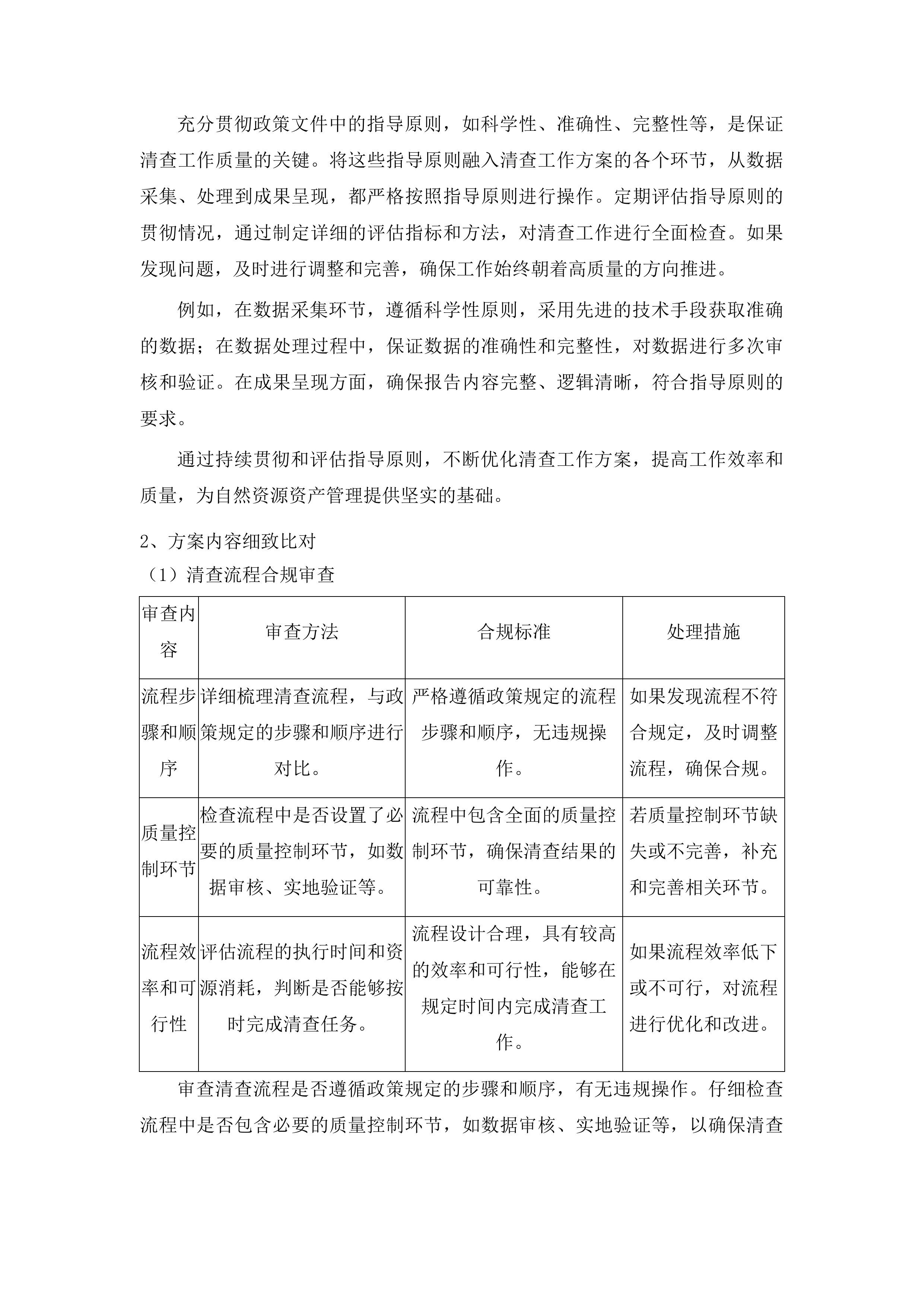
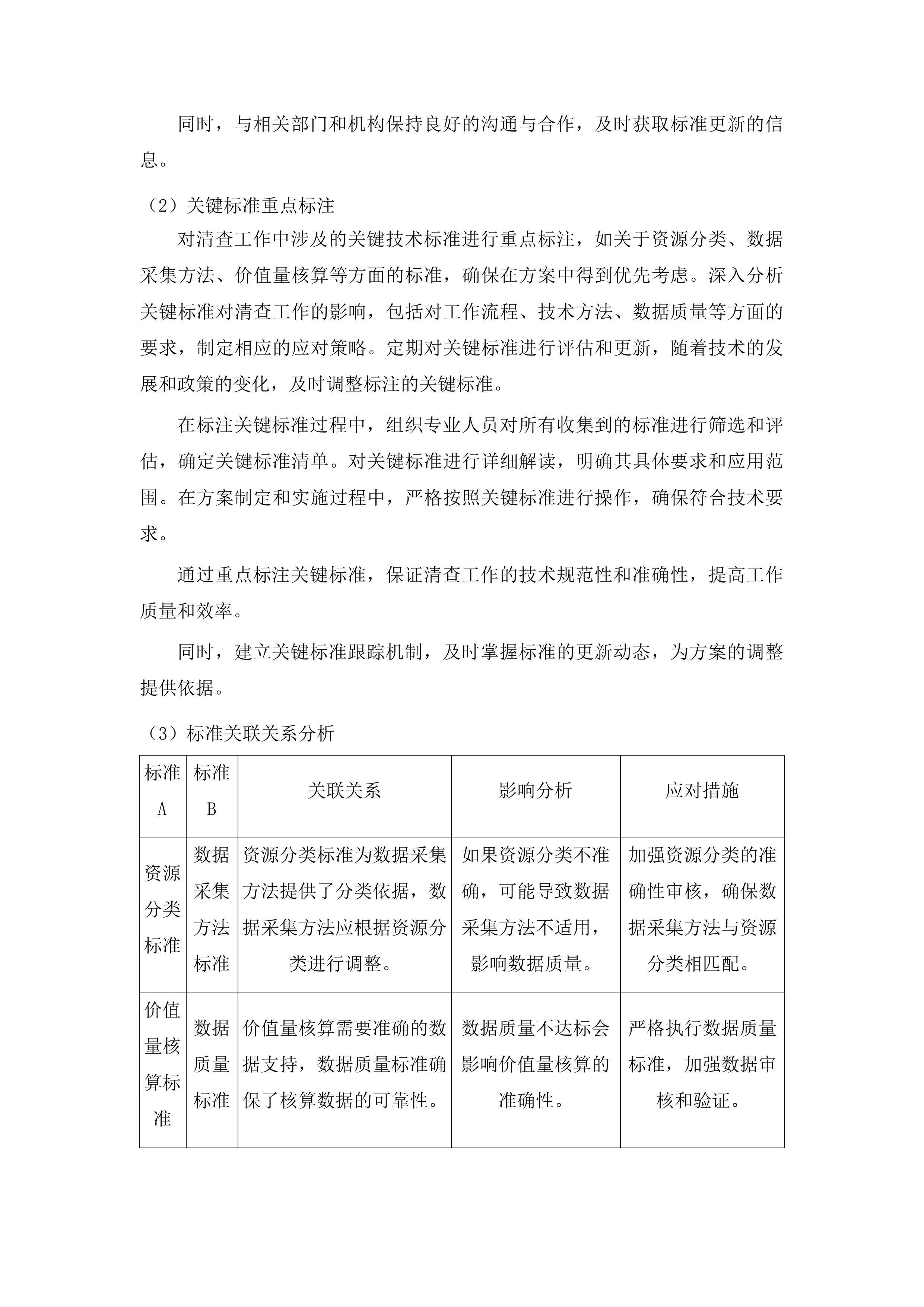
抚松县全民所有自然资源资产清查工作项目投标方案 第一章 服务总体方案及具体措施方案 6 第一节 服务方案科学性 6 一、 省级政策合规框架构建 6 二、 六类资产分类清查流程设计 27 三、 清查时点与成果更新规划 52 第二节 服务措施合理性 64 一、 全域数据采集实施流程 64 二、 数据质量多维度控制体系 77 三、 资产价值核算技术方法 90 第三节 服务方案针对性 110 一、 生态资源差异化清查策略 110 二、 资产盘活建议框架构建 131 三、 质量保障体系全面建设 146 第二章 服务人员的配置方案 164 第一节 组织架构设置 164 一、 架构形式及设置理由 164 二、 组织架构图及岗位隶属 177 三、 人员沟通协调机制 195 第二节 人员岗位配置 211 一、 岗位人员数量配置 211 二、 岗位职责及任务分工 233 三、 人员调配机制设计 251 第三节 人员资质说明 272 一、 项目负责人资质背景 272 二、 关键岗位人员资质 284 三、 人员稳定性保障措施 300 四、 人员培训计划安排 309 第四节 人员管理机制 324 一、 考勤与绩效考核制度 324 二、 奖惩机制设计 337 三、 人员调配与替补机制 343 四、 项目例会与信息通报制度 361 第三章 项目成果保密措施 371 第一节 保密制度建设 371 一、 项目保密管理制度设计 371 二、 保密流程规范化建设 391 第二节 成果数据管理 399 一、 清查数据分类分级管理 399 二、 实物资料安全管控 416 第三节 人员保密管理 438 一、 项目人员保密约束 438 二、 保密意识提升机制 450 第四节 技术防护手段 465 一、 数据处理环境安全 465 二、 信息安全技术应用 482 第五节 监督检查机制 496 一、 保密检查实施办法 496 二、 多方协同监督机制 514 第四章 售后服务 532 第一节 售后组织架构 532 一、 专职售后服务团队配置 532 二、 售后服务管理体系构建 551 第二节 售后服务内容 575 一、 技术咨询与问题解答支持 575 二、 成果更新与数据维护服务 594 第三节 服务响应机制 606 一、 全天候响应渠道建设 606 二、 分级问题响应处理标准 626 第四节 服务流程与保障 648 一、 标准化服务流程设计 648 二、 售后保障资源配置 664 第五节 服务承诺与考核 671 一、 售后服务质量承诺 671 二、 服务考核监督机制 682 第五章 工作进度 697 第一节 进度安排依据 697 一、 工期目标确定 697 二、 基准时点要求 719 三、 省级方案参照 727 四、 资源类型分项进度 740 第二节 阶段划分与节点设置 759 一、 项目启动阶段 759 二、 数据采集与调查阶段 773 三、 数据处理与分析阶段 790 四、 成果整合与图层构建阶段 805 五、 成果提交与验收阶段 818 第三节 关键节点控制措施 833 一、 进度动态调整机制 833 二、 项目管理工具应用 847 三、 里程碑节点验收 866 四、 风险应急预案 884 五、 进度报告编制 908 第四节 可执行性保障机制 921 一、 项目管理人员配置 921 二、 任务负责人制度 929 三、 人员绩效挂钩机制 944 四、 第三方监理检查 961 五、 采购人沟通机制 972 服务总体方案及具体措施方案 服务方案科学性 省级政策合规框架构建 清查工作方案政策对标 政策文件深度研读 核心条款精准把握 精准识别政策文件中的核心条款,如明确规定的清查重点资源类型为全民所有土地、矿产、森林、草原、湿地、水6类自然资源资产,以及价值量核算方法等关键内容。对这些核心条款进行详细解读,深入剖析其内涵和要求,确保在清查工作方案中得到准确体现,避免出现偏差。建立核心条款的跟踪机制,密切关注政策变化动态,一旦政策调整,及时调整方案以适应新的政策要求,保证清查工作始终与政策保持一致。 在解读核心条款时,组织专业团队进行研讨,结合本项目的实际情况,制定出符合政策且具有可操作性的实施细则。对于价值量核算方法,参考相关行业标准和成功案例,确保核算结果的准确性和可靠性。同时,定期对核心条款的执行情况进行检查和评估,发现问题及时整改,不断优化工作方案。 通过精准把握核心条款,能够为清查工作提供明确的指导方向,提高工作效率和质量,确保本项目顺利推进并达到预期目标。 关键要求严格遵循 严格遵循政策文件中关于清查基准时点的要求,以2023年12月31日为统一基准,确保清查数据的一致性和可比性。按照政策规定的清查范围,全面涵盖全民所有土地、矿产、森林、草原、湿地、水6类自然资源资产,不遗漏任何一项重要资源。落实政策中对成果更新的要求,在2026年6月底前将实物量和价值量成果统一时点更新至2025年12月31日,保证清查成果的时效性和准确性。 在实际操作中,制定详细的工作计划和时间表,明确各阶段的任务和责任人,确保每个关键要求都能得到有效落实。对于清查基准时点,在数据采集和整理过程中,严格按照该时点进行统计和分析,避免出现时间上的误差。对于清查范围,组织专业人员进行实地勘察和数据收集,确保各类资源资产都能被准确清查。在成果更新方面,建立数据更新机制,定期对清查成果进行审核和更新,确保数据的及时性和可靠性。 严格遵循关键要求是保证清查工作符合政策规定的基础,能够为后续的自然资源资产管理提供准确、可靠的数据支持。 指导原则充分贯彻 指导原则 贯彻方式 评估方法 调整措施 科学性 采用先进的技术手段和科学的方法进行清查工作,如运用遥感技术、地理信息系统等获取准确的数据。在价值量核算过程中,依据科学的模型和算法进行计算。 定期对清查方法和数据处理过程进行评估,检查是否符合科学原理。对比不同方法的清查结果,验证其准确性和可靠性。 如果发现不符合科学性原则的问题,及时调整清查方法和技术手段,引入更科学的解决方案。 准确性 在数据采集过程中,严格把控质量,确保数据的真实性和准确性。对采集到的数据进行多次审核和验证,避免出现错误和偏差。 通过抽样检查和对比分析等方式,评估数据的准确性。检查数据的来源和采集方法,判断其是否可靠。 对于不准确的数据,及时进行修正和补充。加强数据采集人员的培训,提高其业务水平和责任心。 完整性 全面涵盖清查范围内的所有自然资源资产,不遗漏任何一项重要资源。确保清查成果包含实物量、价值量、使用权状况等完整信息。 检查清查报告和相关资料,确认是否包含了所有必要的信息。实地核实清查范围,确保没有遗漏重要资源。 如果发现清查不完整的情况,及时补充相关数据和信息。加强对清查工作的监督和管理,确保工作的全面性。 充分贯彻政策文件中的指导原则,如科学性、准确性、完整性等,是保证清查工作质量的关键。将这些指导原则融入清查工作方案的各个环节,从数据采集、处理到成果呈现,都严格按照指导原则进行操作。定期评估指导原则的贯彻情况,通过制定详细的评估指标和方法,对清查工作进行全面检查。如果发现问题,及时进行调整和完善,确保工作始终朝着高质量的方向推进。 例如,在数据采集环节,遵循科学性原则,采用先进的技术手段获取准确的数据;在数据处理过程中,保证数据的准确性和完整性,对数据进行多次审核和验证。在成果呈现方面,确保报告内容完整、逻辑清晰,符合指导原则的要求。 通过持续贯彻和评估指导原则,不断优化清查工作方案,提高工作效率和质量,为自然资源资产管理提供坚实的基础。 方案内容细致比对 清查流程合规审查 审查内容 审查方法 合规标准 处理措施 流程步骤和顺序 详细梳理清查流程,与政策规定的步骤和顺序进行对比。 严格遵循政策规定的流程步骤和顺序,无违规操作。 如果发现流程不符合规定,及时调整流程,确保合规。 质量控制环节 检查流程中是否设置了必要的质量控制环节,如数据审核、实地验证等。 流程中包含全面的质量控制环节,确保清查结果的可靠性。 若质量控制环节缺失或不完善,补充和完善相关环节。 流程效率和可行性 评估流程的执行时间和资源消耗,判断是否能够按时完成清查任务。 流程设计合理,具有较高的效率和可行性,能够在规定时间内完成清查工作。 如果流程效率低下或不可行,对流程进行优化和改进。 审查清查流程是否遵循政策规定的步骤和顺序,有无违规操作。仔细检查流程中是否包含必要的质量控制环节,如数据审核、实地验证等,以确保清查结果的可靠性。评估流程的效率和可行性,考虑到清查工作的时间限制和资源分配,确保能够按时完成清查任务。 在审查过程中,组织专业人员对清查流程进行全面梳理和分析,与政策文件进行细致比对。对于发现的问题,及时记录并制定整改措施。例如,如果发现流程中存在不必要的环节或重复劳动,及时进行优化和调整;如果质量控制环节不完善,加强数据审核和实地验证的力度。 通过严格的清查流程合规审查,保证清查工作的规范性和有效性,提高清查结果的质量和可信度。 数据处理方法校验 校验数据处理方法是否符合政策要求的精度和准确性。对数据处理过程进行全面检查,包括数据采集、存储、分析等环节,确保数据处理方法的科学性和合理性。检查数据处理过程中是否存在数据丢失、错误等问题,如数据录入错误、计算误差等,及时进行纠正。评估数据处理方法的安全性,采用加密技术、访问控制等措施,确保数据的保密性和完整性。 在数据处理方法校验过程中,制定详细的校验标准和流程,对每一个环节进行严格把关。对于不符合精度和准确性要求的数据处理方法,及时进行调整和优化。例如,采用更先进的数据分析算法,提高数据处理的精度和准确性。对于发现的数据丢失和错误问题,建立数据纠错机制,及时进行修正和补充。 通过数据处理方法校验,保证数据处理结果的可靠性和安全性,为清查工作提供准确的数据支持。 同时,定期对数据处理方法进行评估和更新,随着技术的发展和政策的变化,不断优化数据处理方法,提高数据处理的效率和质量。 成果呈现形式审核 审核清查成果的呈现形式是否符合政策规定,如报告格式、图表样式等。确保成果内容完整、逻辑清晰,包含必要的信息,如实物量、价值量、使用权状况等。评估成果的可读性和实用性,使成果能够为决策提供有效的支持。 在审核过程中,制定详细的审核标准,对报告格式、图表样式等进行规范。检查成果内容是否准确反映了清查结果,数据和分析是否可靠。对于关键信息,进行核实和验证,确保其真实性和有效性。如果发现成果呈现形式不符合要求,及时进行修改和完善。例如,调整报告的排版和格式,使其更加清晰易读;优化图表的设计,使其能够更直观地展示数据。 通过审核清查成果的呈现形式,提高成果的质量和可用性,为自然资源资产管理提供有力的支持。 同时,建立成果审核反馈机制,及时收集用户的意见和建议,不断改进成果的呈现形式和内容。 政策更新动态跟踪 信息渠道搭建 搭建多元化的政策信息渠道,如政府网站、行业协会、新闻媒体等。安排专人负责政策信息的收集和整理,确保信息的及时性和准确性。建立政策信息共享机制,通过内部办公系统、邮件等方式,确保团队成员能够及时了解政策变化。 在信息收集过程中,制定详细的信息收集计划,明确各渠道的信息收集频率和重点。对于重要的政策信息,及时进行整理和分析,形成简报或报告,供团队成员参考。定期对信息渠道进行评估和优化,根据实际情况调整信息收集的重点和方式。 通过搭建多元化的信息渠道,及时掌握政策更新动态,为项目的顺利实施提供有力的支持。 同时,鼓励团队成员积极参与政策信息的收集和分享,形成良好的信息共享氛围。 影响评估机制 建立政策更新影响评估机制,对政策变化可能带来的影响进行全面评估。分析影响的范围和程度,包括对清查工作进度、成本、质量等方面的影响。根据评估结果,制定相应的应对措施,如调整工作方案、增加资源投入等。定期对影响评估机制进行审查和优化,确保其有效性。 在影响评估过程中,组织专业人员对政策变化进行深入分析,结合项目实际情况,评估其可能带来的影响。对于可能出现的风险,制定应急预案,降低风险对项目的影响。例如,如果政策变化导致清查工作范围扩大,及时调整工作方案,增加人员和资源投入,确保项目能够按时完成。 通过建立有效的影响评估机制,及时应对政策变化带来的挑战,保证项目的顺利推进。 同时,不断总结经验教训,提高影响评估的准确性和应对措施的有效性。 沟通协调机制 建立与相关部门的沟通协调机制,及时了解政策执行过程中的问题和建议。积极参与政策制定的讨论和反馈,通过提交意见和建议,为政策的完善提供参考。加强与其他清查单位的交流与合作,分享政策执行的经验和做法,共同提高政策执行的效果。 在沟通协调过程中,制定详细的沟通计划,明确沟通的对象、方式和频率。定期组织召开沟通协调会议,及时解决政策执行过程中出现的问题。对于其他清查单位的成功经验,积极学习和借鉴,结合本项目的实际情况进行应用。 通过建立良好的沟通协调机制,加强与各方的合作与交流,为政策的有效执行创造有利条件。 同时,不断完善沟通协调机制,提高沟通效率和效果,确保项目能够顺利推进。 省级技术标准衔接机制 技术标准识别与梳理 标准来源广泛收集 从政府部门、行业协会、科研机构等多个渠道广泛收集省级技术标准。密切关注标准的更新和修订情况,安排专人定期对各渠道进行查询和跟踪,及时将新的标准纳入数据库。对收集到的标准进行分类整理,按照标准的适用范围、主题等进行划分,便于管理和使用。 在收集标准过程中,制定详细的收集计划,明确各渠道的收集重点和频率。对于重要的标准,及时进行下载和保存,并建立标准文档库。定期对标准数据库进行清理和更新,删除过期或无效的标准。 通过广泛收集标准来源,确保能够获取到最新、最全面的省级技术标准,为清查工作提供有力的技术支持。 同时,与相关部门和机构保持良好的沟通与合作,及时获取标准更新的信息。 关键标准重点标注 对清查工作中涉及的关键技术标准进行重点标注,如关于资源分类、数据采集方法、价值量核算等方面的标准,确保在方案中得到优先考虑。深入分析关键标准对清查工作的影响,包括对工作流程、技术方法、数据质量等方面的要求,制定相应的应对策略。定期对关键标准进行评估和更新,随着技术的发展和政策的变化,及时调整标注的关键标准。 在标注关键标准过程中,组织专业人员对所有收集到的标准进行筛选和评估,确定关键标准清单。对关键标准进行详细解读,明确其具体要求和应用范围。在方案制定和实施过程中,严格按照关键标准进行操作,确保符合技术要求。 通过重点标注关键标准,保证清查工作的技术规范性和准确性,提高工作质量和效率。 同时,建立关键标准跟踪机制,及时掌握标准的更新动态,为方案的调整提供依据。 标准关联关系分析 标准A 标准B 关联关系 影响分析 应对措施 资源分类标准 数据采集方法标准 资源分类标准为数据采集方法提供了分类依据,数据采集方法应根据资源分类进行调整。 如果资源分类不准确,可能导致数据采集方法不适用,影响数据质量。 加强资源分类的准确性审核,确保数据采集方法与资源分类相匹配。 价值量核算标准 数据质量标准 价值量核算需要准确的数据支持,数据质量标准确保了核算数据的可靠性。 数据质量不达标会影响价值量核算的准确性。 严格执行数据质量标准,加强数据审核和验证。 清查流程标准 技术方法标准 清查流程标准规定了工作的步骤和顺序,技术方法标准为流程中的具体操作提供了技术支持。 技术方法不符合流程标准可能导致工作效率低下或出现错误。 优化技术方法,使其符合清查流程标准。 分析各项技术标准之间的关联关系,明确相互之间的制约和补充作用。建立标准关联关系图,直观展示标准之间的逻辑关系,通过图形化的方式,便于理解和分析。根据关联关系,优化清查工作方案的流程和方法,避免出现标准冲突或重复的情况。 在分析标准关联关系过程中,组织专业人员对所有标准进行系统梳理和分析,找出标准之间的内在联系。对于存在冲突或不协调的标准,及时进行协调和解决。在方案制定过程中,充分考虑标准的关联关系,确保方案的合理性和可行性。 通过分析标准关联关系,提高清查工作方案的科学性和系统性,保证各项标准能够有效协同作用。 同时,定期对标准关联关系进行评估和更新,随着标准的修订和变化,及时调整关联关系和应对措施。 方案与标准适配调整 技术方法优化 技术方法 优化方向 预期效果 验证方法 数据采集技术 引入先进的遥感技术和地理信息系统,提高数据采集的准确性和效率。 获取更全面、准确的资源数据,减少人工误差。 对比优化前后的数据采集结果,评估数据的准确性和完整性。 价值量核算方法 采用更科学的核算模型和算法,结合市场价格和资源特性进行核算。 提高价值量核算的准确性和合理性。 与专业评估机构的核算结果进行对比,验证核算方法的可靠性。 数据处理技术 运用大数据分析和云计算技术,提高数据处理的速度和效率。 快速处理大量数据,及时生成分析报告。 测试数据处理的时间和效率,评估处理结果的准确性。 依据省级技术标准,对清查工作中的技术方法进行优化,提高工作效率和质量。引入先进的技术手段,如遥感技术、地理信息系统等,提升清查的准确性和全面性。对优化后的技术方法进行测试和验证,通过模拟实验和实际应用,确保其可行性和有效性。 在技术方法优化过程中,组织专业技术人员对现有技术方法进行评估和分析,找出存在的问题和不足。根据省级技术标准的要求,结合项目实际情况,选择合适的技术手段进行优化。在测试和验证过程中,制定详细的测试方案和指标,对技术方法的性能进行全面评估。 通过技术方法优化,使清查工作更加科学、高效,提高清查结果的质量和可靠性。 同时,不断关注技术发展动态,及时引入新的技术方法,持续优化清查工作。 流程设计改进 按照省级技术标准的要求,对清查工作流程进行改进,减少不必要的环节和重复劳动。明确各环节的职责和权限,制定详细的工作手册和操作规范,确保工作的顺利开展。建立流程监控机制,通过设置关键节点和指标,及时发现和解决流程中的问题。 在流程设计改进过程中,组织相关人员对现有流程进行全面梳理和分析,找出存在的问题和瓶颈。根据省级技术标准的要求,结合项目实际情况,对流程进行优化和调整。在明确职责和权限方面,制定详细的岗位说明书,明确各岗位的工作内容和责任。在流程监控方面,建立实时监控系统,对关键节点进行跟踪和预警。 通过流程设计改进,提高清查工作的效率和规范性,减少人为因素的影响。 同时,定期对流程进行评估和优化,根据实际运行情况进行调整和完善。 数据质量提升 根据省级技术标准的数据质量要求,加强数据采集、处理和存储过程中的质量控制。建立数据质量检查制度,制定详细的检查标准和流程,对数据的准确性、完整性、一致性等进行严格检查。对不符合质量要求的数据进行修正和补充,通过数据清洗和验证等方法,确保数据的可靠性。 在数据质量提升过程中,组织专业人员对数据采集、处理和存储的各个环节进行监控和管理。在数据采集环节,加强对采集人员的培训和管理,确保数据的真实性和准确性。在数据处理环节,采用先进的数据分析技术,对数据进行清洗和验证。在数据存储环节,建立安全可靠的数据库,确保数据的完整性和可用性。 通过数据质量提升,为清查工作提供准确、可靠的数据支持,提高清查结果的可信度。 同时,定期对数据质量进行评估和改进,不断提高数据管理水平。 标准执行监督与反馈 监督体系构建 构建多层次的标准执行监督体系,包括内部监督和外部监督。内部监督由项目团队内部的质量控制部门负责,定期对标准执行情况进行检查和评估。外部监督邀请相关部门和专家进行检查和指导,确保监督的公正性和专业性。明确监督的职责和权限,制定详细的监督手册和操作规范,确保监督工作的有效开展。建立监督记录和报告制度,对监督过程和结果进行详细记录,及时反馈监督结果,为问题整改提供依据。 在监督体系构建过程中,组织相关人员对监督体系进行设计和规划,明确各层次监督的重点和方式。在内部监督方面,加强对项目团队成员的培训和教育,提高其对标准的认识和执行能力。在外部监督方面,与相关部门和专家建立良好的合作关系,定期邀请他们进行检查和指导。 通过构建完善的监督体系,确保标准的有效执行,提高清查工作的质量和规范性。 同时,定期对监督体系进行评估和优化,根据实际运行情况进行调整和完善。 问题整改落实 问题描述 整改责任人 整改期限 整改措施 跟踪检查方法 预防措施 数据采集方法不符合标准 数据采集小组负责人 1周 重新培训数据采集人员,采用符合标准的采集方法。 定期检查数据采集记录,对比采集结果与标准要求。 加强对数据采集人员的培训和考核,建立数据采集质量追溯机制。 价值量核算结果不准确 核算小组负责人 2周 重新审核核算方法和数据,调整核算参数。 与专业评估机构的结果进行对比,检查核算过程和结果。 建立核算方法审核制度,定期对核算人员进行培训和考核。 清查流程执行不规范 流程管理小组负责人 3天 加强对流程执行的监督和指导,纠正不规范操作。 检查流程执行记录,观察实际操作情况。 完善流程操作手册,加强对流程执行人员的培训。 对标准执行过程中发现的问题进行及时整改,明确整改责任人和整改期限。对整改情况进行跟踪和检查,通过定期汇报和实地检查等方式,确保问题得到彻底解决。分析问题产生的原因,如人为因素、技术因素、政策因素等,采取预防措施,避免类似问题再次发生。 在问题整改落实过程中,建立问题整改台账,对发现的问题进行详细记录和跟踪。在明确整改责任人和期限方面,根据问题的性质和严重程度,合理分配整改任务。在跟踪检查方面,建立定期汇报制度和实地检查机制,确保整改工作按计划进行。在分析原因和采取预防措施方面,组织专业人员进行深入分析,制定针对性的预防措施。 通过问题整改落实,确保标准的严格执行,提高清查工作的质量和效率。 同时,不断总结经验教训,完善问题整改机制,提高问题处理的能力。 反馈机制完善 反馈渠道 处理方式 分析方法 奖励措施 内部办公系统 安排专人定期查看反馈信息,进行分类整理和初步评估。 对反馈信息进行统计分析,找出共性问题和热点问题。 对提出有价值建议的人员给予一定的物质奖励。 意见箱 每周收集意见箱中的反馈信息,进行详细记录和整理。 采用问卷调查和访谈等方式,深入了解反馈问题的原因和影响。 对积极参与反馈的人员给予荣誉证书和表彰。 沟通会议 在会议上鼓励员工积极反馈问题和建议,及时记录和讨论。 组织专题研讨会,对反馈问题进行深入分析和研究。 对在会议上提出重要建议的人员给予晋升机会。 完善标准执行反馈机制,鼓励工作人员积极反馈问题和建议。通过设置多种反馈渠道,如内部办公系统、意见箱、沟通会议等,方便工作人员及时反馈问题。对反馈的信息进行及时处理和分析,组织专业人员对反馈问题进行研究和评估,为标准的修订和完善提供依据。建立反馈奖励制度,对提出有价值建议的人员给予物质奖励或荣誉表彰,提高工作人员的参与积极性。 在反馈机制完善过程中,加强对反馈渠道的宣传和推广,让工作人员了解反馈的重要性和方式。在处理和分析反馈信息方面,建立快速响应机制,确保问题能够得到及时解决。在建立奖励制度方面,制定明确的奖励标准和流程,确保奖励的公平性和合理性。 通过完善反馈机制,促进标准的不断优化和完善,提高清查工作的质量和效率。 同时,不断收集和分析反馈信息,为项目的持续改进提供有力支持。 政策执行偏差修正流程 偏差识别与评估 检查指标设定 设定明确的检查指标,如清查进度、数据质量、成果准确性等,用于偏差识别。确定指标的合理范围和阈值,根据项目要求和政策规定,制定科学合理的指标标准。定期对检查指标进行评估和调整,随着项目的进展和情况的变化,及时更新指标的范围和阈值,确保其有效性。 在设定检查指标过程中,组织专业人员对项目的各个环节进行分析和评估,确定关键指标和影响因素。在确定指标范围和阈值方面,参考相关行业标准和成功案例,结合项目实际情况进行设定。在定期评估和调整指标方面,建立指标评估机制,根据实际执行情况进行动态调整。 通过设定合理的检查指标,能够及时发现政策执行过程中的偏差,为后续的修正工作提供依据。 同时,不断优化检查指标体系,提高指标的准确性和实用性。 偏差影响分析 分析偏差对政策目标的影响,包括对清查结果的准确性、政策执行的合法性等方面的影响。评估偏差的严重程度,从偏差的大小、持续时间、涉及范围等方面进行综合评估,确定是否需要立即进行修正。预测偏差可能带来的潜在风险,如影响项目进度、增加成本、损害政府形象等,制定相应的应对措施。 在偏差影响分析过程中,组织专业人员对偏差进行深入研究和分析,结合政策目标和项目实际情况,评估其影响程度。在评估偏差严重程度方面,制定详细的评估标准和方法,进行量化评估。在预测潜在风险和制定应对措施方面,建立风险预警机制,提前制定应急预案。 通过分析偏差影响,能够准确判断偏差的性质和程度,为修正方案的制定提供科学依据。 同时,不断总结经验教训,提高偏差影响分析的能力和水平。 原因追溯与分类 偏差类型 原因分析 修正措施 清查进度偏差 人员安排不合理、技术手段落后、外部环境影响等。 调整人员安排、引入先进技术、与相关部门协调解决外部问题。 数据质量偏差 数据采集方法不当、处理过程失误、质量控制不严格等。 改进数据采集方法、加强数据处理审核、完善质量控制制度。 成果准确性偏差 核算方法不准确、标准执行不到位、数据来源不可靠等。 优化核算方法、加强标准执行监督、核实数据来源。 对偏差产生的原因进行追溯和分析,找出问题的根源。将偏差原因进行分类,如人为因素、技术因素、政策因素等,便于针对性地制定修正措施。根据原因分类,制定具体的修正方案,明确责任人和时间节点,确保问题得到有效解决。 在原因追溯和分类过程中,组织专业人员对偏差进行全面调查和分析,通过查阅资料、访谈相关人员等方式,找出问题的关键所在。在分类和制定修正措施方面,根据不同的原因类型,制定相应的解决方案。在实施修正方案方面,加强对责任人的监督和考核,确保方案按时完成。 通过原因追溯与分类,能够深入了解偏差产生的原因,为制定有效的修正方案提供基础。 同时,不断总结经验教训,建立偏差原因数据库,为今后的项目提供参考。 修正方案制定与审批 目标设定与细化 设定修正方案的明确目标,如消除偏差、提高清查质量等。将目标细化为具体的任务和指标,如规定清查进度的时间节点、数据质量的合格率等,便于实施和考核。对目标进行合理性评估,结合项目实际情况和资源条件,确保目标具有可实现性。 在目标设定和细化过程中,组织相关人员对偏差情况进行分析和讨论,确定修正方案的总体目标。在细化任务和指标方面,制定详细的工作计划和时间表,明确各阶段的工作重点和要求。在评估目标合理性方面,邀请专家进行论证和评估,确保目标符合实际情况。 通过合理设定和细化目标,能够为修正方案的实施提供明确的方向和指导。 同时,不断根据实际情况调整目标,确保目标的有效性和可操作性。 措施制定与优化 偏差原因 修正措施 优化方向 成本效益分析 人员不足 招聘新员工、调整人员安排。 提高人员的专业素质和工作效率。 评估招聘成本和人员调整的效益,选择最优方案。 技术落后 引入先进技术、升级设备。 确保技术和设备的兼容性和稳定性。 分析技术引入和设备升级的成本和收益,确定最佳方案。 流程不合理 优化工作流程、减少环节。 提高流程的自动化和信息化水平。 计算流程优化的成本和节省的时间,选择最经济的方案。 根据偏差原因,制定具体的修正措施,如调整工作流程、加强培训等。对措施进行优化,考虑措施的可行性、有效性和成本效益,确保其能够达到预期的效果。在制定措施过程中,充分考虑各种因素的影响,如资源限制、时间要求等。评估措施的成本和效益,通过比较不同方案的投入和产出,选择最优方案。 在措施制定和优化过程中,组织专业人员对偏差原因进行深入分析,结合项目实际情况,制定多种可行的修正措施。在评估成本效益方面,建立成本效益分析模型,对不同方案进行量化评估。在选择最优方案方面,综合考虑各种因素,做出科学合理的决策。 通过制定和优化修正措施,能够有效地解决政策执行中的偏差问题,提高清查工作的质量和效率。 同时,不断总结经验教训,完善措施制定和优化的方法和流程。 审批流程与沟通 明确修正方案的审批流程,确保方案经过必要的审核和批准。加强与相关部门的沟通和协调,及时解决审批过程中的问题。对审批结果进行跟踪和反馈,确保方案能够及时实施。 在审批流程方面,制定详细的审批制度和操作规范,明确各环节的审批权限和时间要求。在沟通协调方面,建立有效的沟通机制,定期与相关部门进行交流和汇报。在跟踪反馈方面,安排专人负责审批结果的跟踪和反馈,及时掌握审批进度和结果。 通过明确审批流程和加强沟通协调,能够确保修正方案的顺利审批和实施。 同时,不断优化审批流程和沟通机制,提高工作效率和质量。 修正实施与监控 实施计划制定 制定详细的修正实施计划,明确各项任务的时间节点和责任人。对实施计划进行合理性评估,考虑到项目的实际情况和资源条件,确保计划具有可执行性。将实施计划传达给相关人员,通过培训和会议等方式,确保大家了解工作要求和目标。 在制定实施计划过程中,组织相关人员对修正方案进行详细分解,确定各项任务的先后顺序和时间要求。在评估计划合理性方面,邀请专家进行论证和评估,根据实际情况进行调整和优化。在传达计划方面,制定详细的培训方案和沟通计划,确保相关人员能够准确理解和执行计划。 通过制定合理的实施计划,能够为修正工作的顺利开展提供保障。 同时,不断根据实际情况调整实施计划,确保计划的有效性和适应性。 监控指标设定 设定修正实施的监控指标,如任务完成率、偏差缩小程度等。定期对监控指标进行统计和分析,通过建立数据统计系统和分析模型,及时发现问题和异常。根据监控结果,调整实施计划和措施,确保修正工作按照预期目标进行。 在设定监控指标过程中,结合修正方案的目标和任务,确定关键监控指标和评估方法。在统计和分析指标方面,建立定期的数据统计和报告制度,对指标进行动态跟踪和分析。在调整实施计划和措施方面,根据监控结果,及时召开会议进行讨论和决策,确保问题得到及时解决。 通过设定有效的监控指标,能够实时掌握修正工作的进展情况,及时发现和解决问题。 同时,不断优化监控指标和分析方法,提高监控的准确性和有效性。 效果评估与调整 定期对修正效果进行评估,判断偏差是否得到有效纠正。分析评估结果,总结经验教训,通过召开总结会议和撰写报告等方式,为今后的工作提供参考。根据评估结果,对修正方案进行调整和优化,结合实际情况和反馈意见,改进方案的不足之处。 在效果评估过程中,制定详细的评估标准和方法,对修正工作的各个方面进行全面评估。在分析总结方面,组织专业人员对评估结果进行深入分析,找出存在的问题和改进方向。在调整优化方案方面,根据分析结果,及时对方案进行调整和完善,确保方案的有效性和适应性。 通过效果评估与调整,能够不断提高修正工作的质量和效果,为实现政策目标提供有力保障。 同时,不断完善效果评估和调整机制,提高工作的科学性和规范性。 政策符合性审查要点 方案内容合规性审查 核心要素一致性检查 核心要素 政策要求 方案情况 差异分析 整改措施 清查范围 涵盖全民所有土地、矿产、森林、草原、湿地、水6类自然资源资产。 检查方案中是否包含所有资源类型。 如果存在遗漏,分析原因。 补充遗漏的资源类型,确保清查范围完整。 基准时点 以2023年12月31日为统一基准,2026年6月底前更新至2025年12月31日。 查看方案中是否明确该基准时点和更新要求。 若不一致,找出偏差原因。 调整方案中的基准时点和更新要求,使其符合政策。 价值量核算方法 按照规定的方法进行核算。 检查方案采用的核算方法是否符合要求。 若不符合,分析差异所在。 修改核算方法,确保与政策一致。 检查方案中的核心要素,如清查范围、基准时点、价值量核算方法等,是否与政策文件一致。对不一致的地方进行详细记录,并分析原因,如理解偏差、信息更新不及时等。及时对方案进行修改和调整,确保核心要素的一致性,通过组织专业人员进行讨论和审核,确保修改后的方案符合政策要求。 在核心要素一致性检查过程中,制定详细的检查清单和审核标准,对方案的各个方面进行全面检查。在记录和分析差异方面,建立问题台账,对发现的问题进行详细记录和跟踪。在修改和调整方案方面,制定修改计划和时间表,确保方案及时更新。 通过核心要素一致性检查,保证方案的合规性和准确性,为清查工作的顺利开展提供基础。 同时,定期对方案进行复查,确保核心要素始终与政策保持一致。 技术方法合规性评估 评估方案中采用的技术方法是否符合省级技术标准和政策要求。检查技术方法的可行性和有效性,通过实际测试和案例分析等方式,确保能够满足清查工作的需要。对不符合要求的技术方法进行替换或改进,结合项目实际情况和技术发展趋势,选择更合适的技术方法。 在技术方法合规性评估过程中,组织专业技术人员对方案中的技术方法进行全面审查和评估。在检查可行性和有效性方面,制定详细的评估标准和方法,对技术方法的性能和效果进行测试和验证。在替换或改进技术方法方面,建立技术方法库,筛选出符合要求的技术方法进行替换。 通过技术方法合规性评估,确保方案采用的技术方法科学合理,提高清查工作的质量和效率。 同时,不断关注技术发展动态,及时更新技术方法,保持方案的先进性。 流程标准规范性审查 审查方案中的工作流程和标准是否符合省级政策的规范要求。检查流程是否合理、标准是否明确,避免出现漏洞和歧义,通过详细的流程分析和标准解读,确保工作的规范性和准确性。对不符合规范的流程和标准进行修正和完善,组织专业人员进行讨论和优化,制定更科学合理的流程和标准。 在流程标准规范性审查过程中,制定详细的审查清单和评估标准,对方案的流程和标准进行全面检查。在检查合理性和明确性方面,采用流程图和标准文档等方式,对流程和标准进行可视化展示和分析。在修正和完善流程标准方面,建立流程优化机制,定期对流程和标准进行评估和调整。 通过流程标准规范性审查,提高方案的规范性和可操作性,保证清查工作的顺利进行。 同时,不断学习和借鉴先进的流程管理经验,持续优化方案的流程和标准。 数据质量与安全审查 数据质量控制审查 审查数据采集过程中的质量控制措施,如样本选取、测量方法等是否合理。检查数据处理过程中的误差控制和修正方法是否有效,通过数据统计和分析等手段,确保数据的准确性和可靠性。对数据质量进行抽样检查,按照一定的比例和方法,对采集和处理后的数据进行抽查,确保数据符合质量要求。 在数据质量控制审查过程中,组织专业人员对数据采集和处理的各个环节进行检查和评估。在审查质量控制措施方面,查看相关的操作规范和记录,确保措施得到有效执行。在检查误差控制和修正方法方面,分析数据处理的过程和结果,验证方法的有效性。在抽样检查方面,制定详细的抽样方案和检查标准,确保检查结果的准确性。 通过数据质量控制审查,保证数据的质量和可靠性,为清查工作提供准确的数据支持。 同时,不断完善数据质量控制体系,提高数据管理水平。 数据安全保障评估 评估数据存储和传输过程中的安全保障措施,如加密技术、访问控制等是否到位。检查数据备份和恢复机制是否健全,确保数据的完整性和可用性,通过模拟数据丢失和恢复的场景,验证机制的有效性。对数据安全事件的应急预案进行审查,确保能够及时应对突发情况,制定详细的应急处理流程和措施。 在数据安全保障评估过程中,组织专业的安全人员对数据存储、传输、备份和应急处理等方面进行全面检查和评估。在评估安全保障措施方面,查看相关的技术文档和配置记录,确保措施符合安全标准。在检查备份和恢复机制方面,进行实际测试,验证机制的可靠性。在审查应急预案方面,模拟不同类型的安全事件,检验预案的可行性。 通过数据安全保障评估,确保数据的安全性和可靠性,防止数据泄露和丢失等问题的发生。 同时,不断加强数据安全管理,提高应对安全事件的能力。 数据合规性检查 检查数据的来源和使用是否符合政策规定和法律法规。对涉及个人隐私和敏感信息的数据进行特别审查,确保合规处理,通过制定严格的审查标准和流程,保护个人隐私和信息安全。建立数据合规性档案,记录数据的使用和管理情况,便于追溯和审计。 在数据合规性检查过程中,组织专业的法律人员和数据管理人员对数据的来源、使用和处理进行全面审查。在检查数据来源和使用方面,查看相关的合同和授权文件,确保数据的合法性。在特别审查个人隐私和敏感信息方面,采用匿名化和加密等技术手段,保护信息安全。在建立合规性档案方面,制定详细的档案管理制度,确保档案的完整性和准确性。 通过数据合规性检查,保证数据的合法使用和管理,避免法律风险和信息安全问题。 同时,不断加强数据合规意识,提高数据管理的规范性。 成果呈现与应用审查 成果形式规范性检查 成果形式要素 政策要求 方案情况 差异分析 整改措施 报告格式 符合规定的格式要求。 检查报告的排版、字体、章节结构等是否符合要求。 若存在差异,分析原因。 调整报告格式,使其符合政策要求。 图表样式 采用统一的样式标准。 查看图表的类型、颜色、标注等是否符合标准。 如有不符,找出问题所在。 修改图表样式,确保一致性。 内容完整性 包含必要的信息,如实物量、价值量、使用权状况等。 检查报告和图表中是否涵盖所有必要信息。 若有缺失,分析原因。 补充缺失的信息,保证内容完整。 检查清查成果的呈现形式是否符合政策规定和行业标准,如报告格式、图表样式等。确保成果内容完整、逻辑清晰,便于理解和使用,通过对成果的内容和结构进行审查,提高成果的质量和可读性。对成果的排版和装帧进行审查,提高其可读性和专业性,采用专业的排版软件和设计标准,使成果更加美观和规范。 在成果形式规范性检查过程中,制定详细的检查清单和审核标准,对成果的各个方面进行全面检查。在确保内容完整和逻辑清晰方面,组织专业人员进行讨论和审核,对成果进行优化和完善。在审查排版和装帧方面,邀请专业的设计师进行指导和建议,提高成果的视觉效果。 通过成果形式规范性检查,保证清查成果的质量和规范性,为成果的应用提供良好的基础。 同时,不断关注行业标准的变化,及时调整成果的呈现形式。 成果内容准确性评估 评估清查成果的内容是否准确反映实际情况,数据和分析是否可靠。对成果中的关键信息进行核实和验证,如实物量、价值量、使用权状况等,通过实地调查和对比分析等方式,确保其真实性和有效性。对不准确的内容进行修正和补充,根据核实结果,对成果进行修改和完善,提高成果的质量。 在成果内容准确性评估过程中,组织专业人员对成果进行全面审查和评估。在核实和验证关键信息方面,制定详细的核实方案和方法,确保信息的准确性。在修正和补充不准确内容方面,建立问题反馈机制,及时对成果进行更新和完善。 通过成果内容准确性评估,保证清查成果的真实性和可靠性,为决策提供准确的依据。 同时,不断加强数据质量控制和审核,提高成果的准确性和可信度。 成果应用效果审查 审查清查成果的应用方式和效果,是否能够为自然资源资产管理提供有效的支持。评估成果在决策制定、资源配置等方面的作用,通过收集相关部门的反馈和意见,了解成果的实际应用情况。提出改进建议,根据评估结果,结合实际需求,提出针对性的改进措施,提高成果的应用效果。 在成果应用效果审查过程中,组织相关人员对成果的应用情况进行调查和分析。在评估成果作用方面,建立评估指标体系,对成果在不同方面的作用进行量化评估。在提出改进建议方面,召开专题研讨会,邀请专家和用户共同参与,制定切实可行的改进方案。 通过成果应用效果审查,促进清查成果的有效应用,提高自然资源资产管理的水平。 同时,不断跟踪成果的应用情况,及时调整和完善改进措施。 六类资产分类清查流程设计 土地资产清查操作规范 土地实物量清查步骤 资料收集与整理 为确保土地实物量清查工作的顺利开展,需全面收集抚松县土地相关的自然资源调查监测、地籍调查、不动产登记等成果资料。对收集到的资料进行详细分类整理,仔细核对每一份资料,保证资料的完整性和准确性。同时,建立完善的资料档案,按照不同类别和时间顺序进行归档,方便后续清查工作的查阅和使用。以下为资料收集与整理的详细信息: 资料收集与整理 资料类型 收集内容 整理方式 档案建立 自然资源调查监测成果 土地利用现状、地形地貌等数据 按年份和区域分类 建立电子和纸质档案 地籍调查成果 土地权属、界址等信息 按宗地编号整理 以宗地为单位归档 不动产登记成果 房屋所有权、土地使用权等证书 按权利人分类 建立权利人档案 实地调查与核实 依据整理后的资料,组织专业人员对抚松县土地的实际位置、面积、用途等进行全面实地调查。在调查过程中,详细记录每一处土地的实际情况,与资料进行仔细比对,核实资料与实地情况的一致性。若发现问题,及时记录并进行修正。对于存在争议或不确定的土地信息,进行重点调查和核实,通过走访周边居民、查阅历史资料等方式,确保土地信息的准确性。 实地调查与核实 实地调查需严格按照既定流程进行,调查人员需携带专业设备,如测量仪器、GPS定位仪等,确保调查数据的精确性。在调查过程中,要注重与当地居民的沟通交流,获取更多的土地信息。同时,对调查过程进行详细记录,包括调查时间、地点、人员等信息,以便后续查询和审核。 对于核实过程中发现的问题,要及时进行分析和处理。若资料与实地情况不符,需重新收集相关资料,进行再次核实。对于存在争议的土地信息,要组织相关部门和人员进行协商解决,确保土地信息的真实性和可靠性。 数据录入与汇总 将实地调查和核实后的数据准确录入到清查系统中,录入过程需严格按照系统要求进行,确保数据的规范性和准确性。对录入的数据进行汇总和统计,运用专业的统计软件,生成土地实物量清查的初步结果。对汇总数据进行全面审核,检查数据的逻辑关系和准确性,发现问题及时进行修正。 数据录入人员需具备专业的技能和责任心,认真核对每一个数据,避免录入错误。在录入过程中,要对数据进行备份,防止数据丢失。汇总和统计工作需采用科学的方法,确保结果的可靠性。审核工作需由经验丰富的专业人员进行,对数据的准确性和完整性进行严格把关。 审核通过后,将初步结果进行整理和分析,形成详细的报告。报告内容需包括土地实物量的总体情况、各类土地的分布情况、存在的问题及建议等。同时,将报告提交给相关部门和领导,为土地管理决策提供有力依据。 土地价值量核算方法 确定核算参数 根据抚松县土地市场的实际情况,深入研究土地的基准地价、修正系数等核算参数。参考国家和行业相关标准,结合抚松县的经济发展水平、土地供需状况等因素,确定土地的开发程度、使用年限等关键因素。对核算参数进行定期更新和调整,密切关注土地市场的动态变化,确保参数的合理性和准确性。 在确定核算参数的过程中,需进行大量的市场调研和数据分析。收集抚松县近年来的土地交易案例,分析不同区域、不同用途土地的价格走势。同时,与相关部门和专家进行沟通交流,获取专业的意见和建议。对核算参数进行模拟计算和验证,确保其能够准确反映土地的价值。 定期对核算参数进行评估和调整,根据土地市场的变化及时更新参数。建立参数调整机制,明确调整的条件和程序,确保参数调整的科学性和公正性。同时,将调整后的参数及时公布,接受社会监督。 计算土地价值 运用确定的核算参数,采用合适的评估方法对抚松县不同用途、不同区域的土地分别进行价值计算。在计算过程中,充分考虑土地的地理位置、周边环境、基础设施等因素,确保计算结果的准确性。对计算结果进行严格的验证和调整,与市场实际情况进行对比分析,确保其符合市场规律。 数据整合与分析 根据土地的用途和特点,选择合适的评估方法,如市场比较法、收益还原法、成本逼近法等。在计算过程中,严格按照评估方法的要求进行操作,确保计算结果的可靠性。对计算结果进行多次验证和调整,邀请专业的评估机构和专家进行审核,确保结果的准确性和公正性。 将计算结果进行整理和分析,形成详细的土地价值评估报告。报告内容需包括土地价值的计算方法、计算过程、计算结果以及对结果的分析和说明等。同时,将报告提交给相关部门和领导,为土地资源的合理配置和管理提供有力依据。 价值量结果审核 组织专业人员对土地价值量计算结果进行全面审核,审核人员需具备丰富的土地评估经验和专业知识。对计算过程的合理性和准确性进行仔细检查,查看核算参数的选择是否合理、计算方法的运用是否正确等。发现问题及时进行修正,确保审核结果的可靠性。 审核过程需严格按照审核标准和程序进行,对每一个计算环节进行详细审查。采用多种审核方法,如对比分析、实地核实等,确保审核结果的准确性。对审核中发现的问题,及时与计算人员进行沟通和交流,要求其进行整改。 将审核通过的土地价值量结果进行汇总和存档,建立完善的土地价值数据库。数据库内容需包括土地的基本信息、价值评估结果、评估报告等。同时,对数据库进行定期更新和维护,确保数据的及时性和准确性。 土地使用权状况清理要点 产权信息梳理 对抚松县土地的产权登记信息进行全面梳理,包括土地所有者、使用者、使用权类型等。仔细核实产权信息的真实性和合法性,查阅相关的产权证书和登记档案,确保信息的准确性。建立土地产权信息数据库,将梳理后的产权信息录入数据库,方便后续查询和管理。以下为产权信息梳理的详细信息: 产权信息类型 梳理内容 核实方式 数据库建立 土地所有者信息 所有者姓名、身份证号码等 查阅产权证书和档案 以土地为单位建立档案 土地使用者信息 使用者名称、使用期限等 实地调查和核实 按使用者分类归档 土地使用权类型 出让、划拨等 查看相关文件和协议 建立使用权类型档案 使用权纠纷处理 对于存在使用权纠纷的土地,组织相关部门和人员进行调解和处理。依据法律法规和相关政策,对纠纷土地的使用权归属进行确定。在处理过程中,充分听取各方的意见和诉求,确保处理结果的公平公正。记录纠纷处理过程和结果,建立纠纷处理档案,为后续类似纠纷的处理提供参考。 在处理使用权纠纷时,需遵循依法、公正、公平的原则。成立专门的纠纷处理小组,由专业的法律人员和相关部门的工作人员组成。对纠纷的事实和证据进行详细调查和分析,依据法律法规和相关政策进行裁决。在处理过程中,注重与各方的沟通和协商,尽量通过调解的方式解决纠纷。 对纠纷处理结果进行跟踪和反馈,确保处理结果得到有效执行。若一方对处理结果不满意,可引导其通过合法途径进行申诉。同时,对纠纷处理过程中发现的问题进行总结和分析,提出改进措施和建议,防止类似纠纷的再次发生。 使用权状况更新 根据产权信息梳理和纠纷处理结果,及时更新土地使用权状况信息。将更新后的使用权状况信息准确录入到数据库中,确保信息的及时性和准确性。定期对土地使用权状况进行检查和更新,建立常态化的检查机制,及时发现和处理使用权状况的变化。 在更新土地使用权状况信息时,需严格按照规定的程序进行操作。由专人负责信息的收集、整理和录入工作,确保信息的完整性和准确性。对更新后的信息进行审核和验证,确保其与实际情况相符。同时,将更新后的信息及时通知相关部门和人员,确保信息的共享和利用。 定期对土地使用权状况进行检查和评估,分析使用权状况的变化趋势和原因。根据检查和评估结果,及时调整管理策略和措施,确保土地资源的合理利用和管理。建立土地使用权状况监测体系,对土地使用权的变化情况进行实时监测,为土地管理决策提供有力支持。 矿产资源量核查细则 矿产资源数据收集 现有资料收集 全面收集抚松县矿产资源的地质勘查报告、储量登记统计等现有资料。对收集到的资料进行严格筛选和整理,去除无关和无效的信息,确保资料的相关性和可靠性。建立完善的矿产资源资料档案,按照不同的矿种和区域进行分类归档,方便后续核查工作的查阅和使用。 矿产资源数据收集 在收集现有资料时,需与相关部门和单位进行沟通和协调,获取全面准确的资料。对收集到的资料进行详细登记和记录,包括资料的来源、日期、内容等信息。对资料进行初步分析和评估,了解矿产资源的基本情况和分布特征。 定期对现有资料进行更新和补充,关注矿产资源的动态变化。建立资料更新机制,明确更新的时间和要求,确保资料的及时性和准确性。同时,对更新后的资料进行整理和归档,保证档案的完整性。 实地调查补充 实地调查补充 对抚松县部分重点矿区进...
抚松县全民所有自然资源资产清查工作项目投标方案.docx
下载提示

1.本文档仅提供部分内容试读;

2.支付并下载文件,享受无限制查看;

3.本网站所提供的标准文本仅供个人学习、研究之用,未经授权,严禁复制、发行、汇编、翻译或网络传播等,侵权必究;

4.左侧添加客服微信获取帮助;

5.本文为word版本,可以直接复制编辑使用。


这个人很懒,什么都没留下
未认证用户 查看用户
该文档于 上传
推荐文档
×
精品标书制作
百人专家团队
擅长领域:
工程标 服务标 采购标
16852
已服务主
2892
中标量
1765
平台标师
扫码添加客服
客服二维码
咨询热线:192 3288 5147
公众号
微信客服
客服