文库 工程类投标方案 建筑工程

某地块地产开发项目投标方案.docx

DOCX   82页   下载997   2026-01-19   浏览0   收藏51   点赞541   评分-   27380字   10.00
温馨提示:当前文档最多只能预览 15 页,若文档总页数超出了 15 页,请下载原文档以浏览全部内容。
某地块地产开发项目投标方案.docx 第1页
某地块地产开发项目投标方案.docx 第2页
某地块地产开发项目投标方案.docx 第3页
某地块地产开发项目投标方案.docx 第4页
某地块地产开发项目投标方案.docx 第5页
某地块地产开发项目投标方案.docx 第6页
某地块地产开发项目投标方案.docx 第7页
某地块地产开发项目投标方案.docx 第8页
某地块地产开发项目投标方案.docx 第9页
某地块地产开发项目投标方案.docx 第10页
某地块地产开发项目投标方案.docx 第11页
某地块地产开发项目投标方案.docx 第12页
某地块地产开发项目投标方案.docx 第13页
某地块地产开发项目投标方案.docx 第14页
某地块地产开发项目投标方案.docx 第15页
剩余67页未读, 下载浏览全部
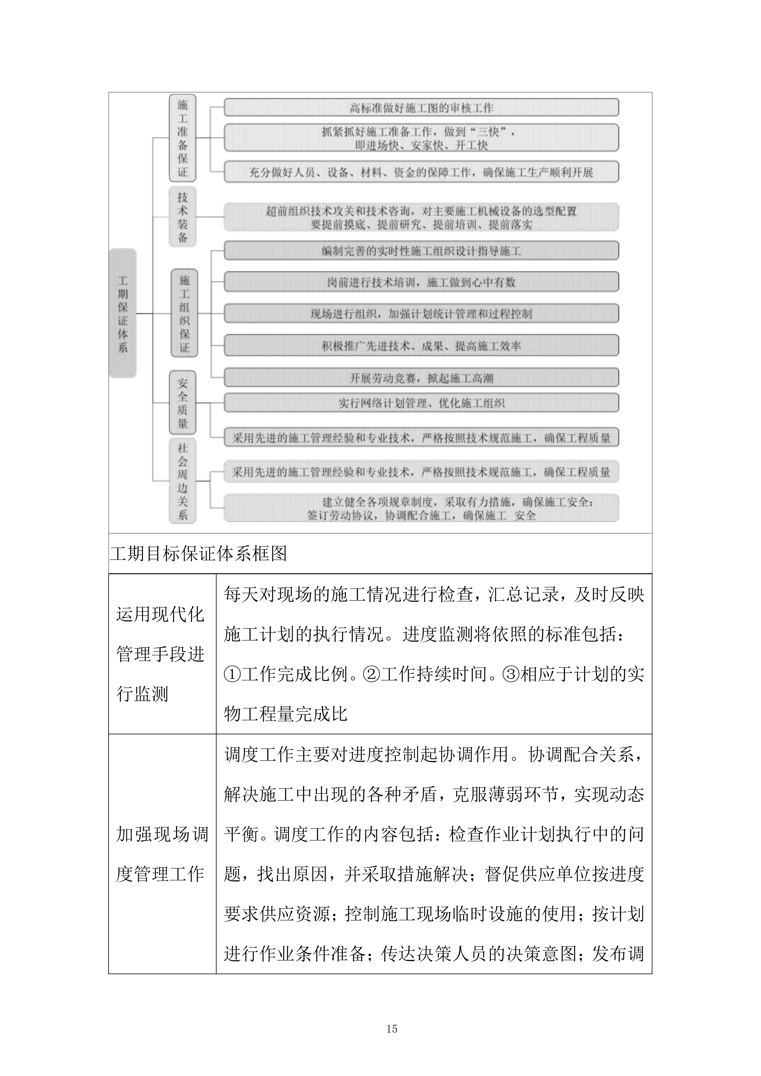
某 地块地产开发项目 投标方案 目 录 第一章 总体概述 3 第一节 施工组织总体设想 3 第二节 方案针对性 5 第三节 施工标段划分 6 第二章 施工现场平面布置 8 第一节 施工平面布置原则 8 第二节 施工平面布置内容 10 第三章 施工进度计划和各阶段的保证措施 13 第一节 施工进度计划 13 第二节 各阶段进度保证措施 14 第四章 劳动力、机械设备和材料投入计划 23 第一节 劳动力 投入 计划 23 一、 劳动力安排 23 二、 劳动力的选择 23 三、 项目劳动力的组织管理原则 23 第二节 主要材料投入计划 29 第三节 机械、设备投入计划 30 第五章 关键施工技术、工艺及项目实施的重难点和解决方案 37 第一节 关键施工技术、工艺 37 一、 施工测量 37 二、 土方开挖施工 38 三、 园路铺装施工 39 四、 钢筋混凝土施工 41 五、 砌筑工程施工 43 六、 绿化施工 45 七、 景观石安装 48 八、 给排水施工 49 九、 电气工程施工 50 十、 脚手架施工 50 第二节 工程项目实施的重点、难点和解决方案 53 一、 工程项目实施重点 分析 53 二、 工程项目实施难点 分析 54 三、 重难点 解决方案 54 第六章 新技术、新产品、新工艺、新材料的应用 59 第一节 新技术应用 59 第二节 新产品应用 64 第三节 新工艺应用 67 第四节 新材料应用 69 第七章 施工过程各阶段质量安全的保证措施 71 第一节 质量管理体系 71 第二节 质量管理制度 71 第三节 质量保证措施 75 第四节 安全生产 管理 体系 77 第五节 安全保证措施 保证安全生产组织措施 79 总体概述 施工组织总体设想 工程概况 项目编号 xx 项目名称 N0.xx2022G04地块地产开发项目 采购人 xxxx开发置业有限公司 建设地点 xx省xx市xx区 招标范围 包括但不限于大示范区、13#329合院、13#247合院、29#221上叠、29#233下叠院内铺装工程、绿化工程、海绵城市工程、景观电气工程、景观给排水工程等,具体详见施工图纸、工程量清单及招标文件。 工期 360日历天 质量要求 符合现行国家质量验收标准 核心目标 质量目标: 符合现行国家质量验收标准; 进度目标:总工期 360 日历天 ; 安全目标:满足招标文件约定安全生产要求及规范。 核心实施策略 分区差异化打造: 示范区:聚焦 “ 第一眼印象 ” ,优先施工入口等视觉焦点,采用 “ 材料样板封样制 ” 确保质感; 大区:以 “ 功能优先、景观均质 ” 为原则,通过模块化设计提高施工效率; 合院 / 叠拼:推行 “ 一户一深化 ” 模式,施工前与业主确认个性化需求,实现 “ 私人定制 ” 。 社会效益与品牌价值 1 )社会效益 打造区域首个 “ 海绵社区 ” 示范项目,为 xx 同类项目提供可复制的生态景观建设经验; 全龄化景观设计满足不同人群需求,提升居民幸福感,促进社区文化交流; 绿色施工与环保措施减少对周边环境影响,树立文明施工标杆,增强项目社会认可度。 2 )品牌价值 示范区的精致化呈现与合院的个性化定制,强化开发商 “ 高端景观营造者 ” 的品牌形象; 智能化景观系统的应用,契合 “ 智慧社 区 ” 发展趋势,提升项目附加值; 方案针对性 专业协同施工: 建立 “ 景观-建筑-市政 ” 三维协调机制,提前与主体施工单位对接管线位置(尤其是合院区域室内外标高衔接); 海绵城市工程与绿化、铺装同步施工,雨水花园种植土需在管线预埋后回填,避免二次开挖; 景观电气与智能化系统采用 “ 管线共沟、设备集成 ” 设计,减少重复开槽。 全周期管控体系: 施工准备阶段:完成BIM模型搭建,模拟各标段施工动线,优化材料堆放区与临时道路布局; 施工阶段:每日召开15分钟 “ 班前会 ” ,明确各班组任务及安全要点,关键工序实行24小时旁站监理; 收尾阶段:制定 “ 景观清洗-设备调试-缺陷修复 ” 专项计划,示 范区开放前进行3轮模拟验收。 施工标段划分 标段划分原则 依据项目功能分区、施工工艺专业性、工期节点要求及资源配置效率,遵循 “ 区域独立、专业协同、界面清晰、便于管理 ” 原则,将本项目划分为 3 个施工标段,实现分区并行的施工组织模式。 标段划分明细 1) 标段一:示范区 施工区域 示范区全范围 , 周边过渡区域 。 划分依据 示范区作为项目形象展示核心,需优先施工,且工艺标准高于常规区域 ; 独立 分区 便于集中资源打造精品,减少与其他区域施工干扰 。 管理要点 实行 “ 样板引路制 ” ,所有铺装、景墙工艺需先做1:1样板段,经业主、设计、监理三方验收通过后方可大面积施工 。 2) 标段二:大区 施工区域 大区范围内所有公共区域(不含示范区、合院及叠拼院落) 划分依据 与示范区、合院区域有明确分隔,便于施工界面划分 管理要点 重点控制土方工程进度,制定雨季土方施工专项方案 绿化工程需按 “ 先乔木后地被 ” 顺序施工,乔木种植需避开地下管线 。 3) 标段三:合院及叠拼院落 施工区域 13#329合院、13#247合院、29#221上叠、29#233下叠院 划分依据 合院/叠拼院落设计差异化强,需专业队伍进行定制化施工 院落施工需与室内装修同步协调,独立 划分 便于责任界定 管理要点 施工前需与业主确认个性化需求,每个院落单独绘制施工详图 严格控制施工噪音,避免影响相邻住户 标段协同管理机制 1 )进度协调 建立总控计划甘特图,明确各 区域 关键节点衔接时间 每周召开标段协调会,解决交叉施工问题 2 )资源共享 临时设施:各 区段 共享现场主干道、材料堆放区(按区域划分堆放单元,设置标段标识牌) 测量基准:提供统一的高程控制点,各 区域 自行引测 并定期复核 施工现场平面布置 施工平面布置 原则 尽量有利于现场施工,节约投资 ; 临时工程和设施不干扰永久工程施工 ; 有利生产,方便生活 ; 与附近供水供电、交通及通讯条件相适应。加强对当地水资源及环境保护的安排和措施的落实,减少对当地政府及居民的工作生活影响 附表:施工总平面图 附表:临时用地表 用 途 面积 (平方米) 位 置 需用时间 宿舍 180 如图所示 根据实际情况确定 办公室 120 如图所示 根据实际情况确定 卫生间 40 如图所示 根据实际情况确定 垃圾站 10 如图所示 根据实际情况确定 休闲娱乐区 350 如图所示 根据实际情况确定 仓库 150 如图所示 根据实际情况确定 临时加工区 80 如图所示 根据实际情况确定 消防设备 15 如图所示 根据实际情况确定 停车区 80 如图所示 根据实际情况确定 门卫岗亭 5 如图所示 根据实际情况确定 施工平面布置内容 (1)临时供电 布置方法:在施工现场就近引入接电点,电缆引电至变压器后,在变压器旁边设配电房,采用三相五线制供电系统,设专用保护线及三级漏电保护开关,在变压器出口设总动力箱,施工点设分动力箱,从分动力箱为各负荷供电,各线路尽量避开工作面,避免干扰。同时,在现场内设发电机,供紧急停电时使用。 (2)临时用水 规避正式管网区域:在规划临时给水管道时,避免与正式工程和地下各类正式管网重叠,减少对既有设施的干扰。 就近取水:管道设计简洁明了,优先布局于用水量集中的临时设施周边,缩短输送距离,提升供水效率。 灵活枝状结构:管道网络采用枝状布局,关键节点设置简易阀门井,便于日常控制与紧急检修,确保供水系统的灵活性。 (3)消防布置 1)合理规划施工区域 明确划分不同功能区域,如材料堆放区、施工区、办公区等,保持各区域之间有足够的安全距离。 材料堆放区应远离火源和易燃物,且要保证通风良好,防止易燃材料因积热引发火灾。 2)消防通道设置 在施工平面布置中必须规划出畅通无阻的消防通道,宽度满足消防车通行要求,不小于4米。 确保消防通道上没有堆放任何材料、设备或障碍物,时刻保持通道畅通。 3)消防设施布置 灭火器:根据施工面积和火灾风险,合理配置灭火器的数量和类型。灭火器应放置在明显、易取的位置,且有标识指示。 消火栓:确保消火栓在施工平面内的位置明确,周围不得堆放物品,以便在紧急情况下能够迅速连接消防水带。 (4)临时道路 根据现场情况和实际需要情况,设置宽度不小于为5.0米的临时道路,便道基础采用30cm厚垫层,上铺10cm厚碎石:上罩20cm厚C20混凝土面。 (5)其他设施 1) 宿舍建设标准: 住宿配置:实行上下铺,确保居住安全。 每间宿舍居住人数不得大于8人, 宿舍内床铺层人均居住面积不低于 2.5 平方米,以保障个人隐私与舒适度。 环境卫生:宿舍内外环境需保持安全、卫生、清洁,室外设置标识明确的垃圾箱,并由专人负责定期清扫,营造整洁的居住环境。 2) 厕所管理: 性别分区:设立男女分开使用的厕所,满足员工基本需求。 设施与清洁:采用水冲式或移动式厕所,保持厕所内部清洁。 3) 办公室布置与管理: 设备配置:办公场所配备必要的办公设备,并按序排列整齐,营造高效有序的工作氛围。 制度上墙:将相关制度图表悬挂于室内显眼位置,文件资料归档有序存放,便于 查阅与管理。 施工进度计划和各阶段的保证措施 施工进度计划 (1)施工进度计划目标 计划工程:360日历天。(项目时间跨度为690天。其中实际施工工期为360天,施工间歇期为330天) (2)施工进度计划 附表三:计划开、竣工日期和施工进度横道图 施工进度根据招标文件要求节点安排,具体开工时间以开工通知令为准, 各阶段进度保证措施 (1)施工进度计划管理制度 施工进度计划管理制度 根据工程施工总进度计划和工程实施管理实际情况,我们将制定计划管理实施细则建立一系列的与施工进度计划控制保障相关的管理制度。 施工进度计划管理制度表 序号 管理制度 序号 管理制度 1 ) 施工进度计划编制及调整管理办法 5 ) 物资、半成品检验试验计划管理 2 ) 施工进度计划责任制 6 ) 施工总平面布置管理规定 3 ) 物资采购计划管理规定 7 ) 交叉施工管理规定 4 ) 设备进场计划管理规定 8 ) 施工进度计划实施反馈制度 建立完善的工期保证体系 工期目标保证体系框图 运用现代化 管理手段进 行监测 每天对现场的施工情况进行检查,汇总记录,及时反映施工计划的执行情况。进度监测将依照的标准包括: ①工作完成比例。②工作持续时间。③相应于计划的实物工程量完成比 加强现场调度管理工作 调度工作主要对进度控制起协调作用。协调配合关系,解决施工中出现的各种矛盾,克服薄弱环节,实现动态平衡。调度工作的内容包括:检查作业计划执行中的问题,找出原因,并采取措施解决;督促供应单位按进度要求供应资源;控制施工现场临时设施的使用;按计划进行作业条件准备;传达决策人员的决策意图;发布调度令等。要求调度工作做的及时、灵活、准确、果断。 加强施工进度的检查 施工进度的检查与进度计划的执行是融合在一起的,计划检查是计划执行信息的主要来源,是施工进度调整和分析的依据,是进度计划控制的关键步骤。进度计划的检查方法主要是对比法,即实际进度与计划进度进行对比,从而发现偏差,以便调整计划。主要是在图上对比。包括:横道计划检查法、网络计划检查法、实际进度前锋线法等。建立监测、分析、反馈进度实施过程的信息流动程序和信息管理工作制度,如工期延误检讨会、工期进展通报会等一系列制度、例会。 (2)组织、技术保障措施 优化施工进度组织安排 序号 组织安排 1) 我单位将响应招标文件工期要求,合理统筹安排,保证满足工程工期要求。在进度安排上,做到“保证重点,兼顾一般,多点平行推进”,进度安排满足连续、均衡的要求,尽量使劳动力、施工机械、物资消耗量在本工程内达到平衡。 2) 空间安排上各分项工程交替展开,避免相互干扰,工序安排上环环紧扣,步步相连。施工阶段工作量划分上,同类施工项目力争达到流水节拍作业,不同项目实现平行作业。以技术资料、工程量清单提供的工程数量和本工程计划投放的资源为依据,运用网络计划技术,统筹兼顾,合理安排各项工程施工进度。 3) 优化资源配置,挖掘设备潜力,充分发挥企业综合优势。根据各专业工程特点,合理安排施工,突出重点,整体推进,均衡生产,确保工期。科学划分施工区域,以组织均衡法施工为基本方法,采取平行、流水、平衡的作业方法,超前谋划,积极运作,确保按期完工。 进度安排 资源配置 保证工程进度的技术措施 内容 技术保证措施 测量复核制度 加强本工程施工的测量复核,避免因施工测量错误,导致窝工、返工甚至工程报废等质量事故出现,影响实现工期目标的实现。 图纸会审制度 在工程开工前由 技术负责人 组织有关技术人员进行设计图纸会审,避免因图纸错误导致施工错误,而影响工期目标。 技术交底制度 施工技术人员应在施工之前及时向班组做好详尽的技术交底,并加强施工过程控制,杜绝技术责任事故。 图纸会审 测量复核 (3)施工准备期间的进度计划保障措施 施工准备阶段的工期控制是实行工期的事前控制,是实行进度和工期目标的基础,主要措施为: 1 ) 按工期目标,编制项目总进度计划,并根据总进度计划,详细排出阶段计划及月、旬、周、天施工作业计划。 2 ) 项目技术负责人负责施工进度计划的编制和管理工作,并审核各阶段的进度目标是否符合总工期控制目标的要求,施工进度计划与施工方案协调和合理性等,并及时调整。 3 ) 项目技术负责人必须按规定审核技术员编制和管理的施工方案审核其保证工期、分利用时间的技术组织措施可行性和合理性,必须审核施工总平面图,并检查现场布置与施工方案,施工进度计划的协调性和合理性。 4 ) 做好技术交底工作,提前解决设计和施工中可能会遇到问题,减少技术延误。 (4)施工过程中的进度计划保障措施 1) 由各施工段施工员对各项工作提前编制作业指导书,排出每工作班每人的作业计划目标,并对班组进行交底,-切实现作业计划目标开展工作。 2 ) 施工组组长必须建立反映工程进度的施工日志,如实记载工程进度的内、外、人为和自然各种因素,并注明起止时间,为每周五进度例会提供信息。 3 ) 工程进度的检查,工程进度的检查由施工组组长负责,并做好记录,做到每星期一检查,每月一总结。 4 ) 如期组织现场进度例会,进度例会由项目经理主持,进度控制小组成员参加,例会的主要内容是,对上次例会的工作安排进行检查,了解计划进度与实际进度的符合情况,分析产生计划进度与实际进度产生差异的原因,并提出进度调整的措施和方案,相应调整施工进度计划及材料设备,劳动力安排计划,协调内部各项工作,解决现场有关重大事宜,制定下一步的工作任务、明确进度责任和进度目标。 5 ) 定期向甲方和监理人员报告有关工程进度情况,与现场监理人员密切配合,共同搞好进度控制工作。 6 ) 认真按保证进度的技术措施组织施工和进行管理,为加快施工进度奠定基础。 7 ) 做好雨季施工准备,及雨季现场防洪排涝工作,雨季施工现场条件保障由施工组直接负责。 8 ) 材料组组长担负现场进材料的管理职能,保证文明施工,保障施工现场满足正常施工需要,以及材料保管符合质量技术要求,避免因材料堆放,管理不发而影响施工进度。 9 ) 项目经理负责解决劳动力不足对工期造成的影响,采取有效措施保证现场劳动力满足进度计划要求,并经常考核进行控制人员和作业班组,及时撤换不合格的人员和班组。 10 ) 严格按安全保证措施组织施工和进行监督检查,避免出现安全事故。 (5)进度计划 的事后控制措施 当实际进度计划发生差异时,在工期例会上采取群策群力和领导决策的方式,在分析原因的基础上采取以下措施。 1) 制定保证总工期不突破的对策措施 技术措施:职工缩短工艺时间,减少技术间歇期,实行分段流水立体交叉作业等。 组织措施:如增加作业队组,增加作业人数、增加工作班次等。 经济措施:如实行包干奖励金,提高计件单价,提高工资水平等。 其他配套措施:如改善外部配合条件,改善劳动条件实行强有力调度等。 2 ) 制定总工期突破后的补救措施 3 ) 调整相应的施工计划、机械设备的配置计划等,在新的条件下组织新的协调和平衡。 4 ) 对影响工期的责任人,每月进行评比处罚。 5 ) 加强现场施工管理,对影响工期的部位或难点要事先拿出方案和措施。 6 ) 每天上岗作业之前,向班组下达任务,并及时检查实际情况,发现问题及时调整。 7 ) 建立网络控制计划系统,按工期控制目标,如上一道工序拖延时间,下一道工序要赶上去,分项分部工程按倒计时排,保证工期的圆满完成。 8 ) 实行工期奖罚与工资挂钩 (6)季节施工的进度计划保证措施 1 )雨季施工应对 渠道施工段每50m设置集水井,配置3台潜水泵(扬程≥15m),确保基坑无积水;沥青摊铺前检查下承层含水率,超过8%时采用乳化沥青透层+封层处理。 苗木种植避开连续雨天,土球包扎增加草绳密度,种植后立即浇筑生根剂(浓度1:500),搭设防雨棚(高度3m)保护新栽苗木。 2 )高温天气应对 混凝土路面施工安排在早5:00-10:00、晚16:00-21:00,浇筑后2小时内覆盖土工布,采用喷雾养护(每30分钟一次),确保表面温度≤35℃。 太阳能路灯蓄电池安装时设置隔热层,光伏板表面定期清洁,避免高温影响发电效率。 (7)进度计划的数字化控制措施 1 )BIM技术应用 建立全专业BIM模型,通过模型模拟施工顺序与资源配置,提前发现道路与渠道交叉施工冲突点,优化施工流程。每日将实际进度数据导入模型,生成进度偏差分析报告,动态调整施工计划。 2 )物联网监控系统 在施工现场安装智能监控终端,实时采集沥青温度、混凝土坍落度、苗木含水率等数据,数据异常时系统自动预警,管理人员通过手机APP远程调度资源,确保工序衔接紧凑。 3 )二维码进度管理 为每个分部分项工程生成二维码标识,包含工程量、施工班组、计划工期等信息,施工人员每日扫码填报进度数据,系统自动生成进度曲线与资源消耗报表,对滞后工序自动触 发预警机制,启动备用施工队伍进行抢工。 劳动力、机械设备和材料投入计划 劳动力 投入 计划 劳动力安排 根据工程各阶段的实际情况,我司合理组织劳动力,确保工程工期如期完成。具体劳动力安排详见附表 三 :《劳动力计划表》。 劳动力的选择 1) 我公司将劳务合格分包商,由企业劳务主管部门对其经营历史、现状 、 施工能力 等进行审查,对其合作经历,业绩和信誉的正式资料进行核查,选择出合格的劳务施工队伍。 2) 在本工程上,我们具有一大批能提供充足数量、专业保障的劳务基地,能够长期、大量的提供优秀的,具备良好素质的一线施工作业人员,为工程的顺利进行提供人的保障。 3) 根据总体施工进度安排,逐季、逐月作出劳动力使用计划,优选劳动力队伍,保证劳动力充足。 项目劳动力的组织管理原则 1) 两层分离的原则: 其中项目管理人员,依据项目合同进行管理,以组织原理为指导,科学定员设岗为标准,逐级聘任上岗,由公司领导批准。 劳务人员依据劳务分包合同管理,以企业为依托,公司适当留一部分与本专业密切相关的高级技术工种工人,其余劳动力由劳务公司向社会劳动力市场招募。劳务公司以项目劳动力计划为依据,按计划供应给项目经理部。 2) 优化配置的原则 素质优化 以平等竞争、择优选用的原则,选择觉悟高、技术精、身体好的劳动者上岗。以双向选择、优化组合的原则组合生产班组;坚持上岗转岗前的培训教育制度,提高劳动者综合素质。 数量优化 依据项目规模和施工技术特点,按照合理的比例配备管理人员和各工种工人,保证施工过程中充分利用劳动力,避免劳务失衡、劳务与生产脱节。 组织形式优化 建立适应项目特点的精干高效的组织形式。 3) 动态管理的原则 依据和目的:以进度计划和劳务合同为依据,以动态平衡和日常调度为手段,允许劳动力合理流动,以达到劳动力优化组合和充分调动作业人员劳动积极性为目的。 4) 管理的方法 项目经理部向公司劳务管理部门申请需要的劳务人员的数量、工种、技术能力及进退场时间等要求,并签订劳务合同。项目经理部向参加施工的劳务人员下达施工任务单或任务书,并对其作业的质量和效率进行检查考核。 项目经理部对参加施工的劳务人员进行教育培训。 根据施工生产任务和施工条件的变化,对劳动力进行跟踪平衡、协调,进行劳动力补充或减员,及时解决劳动力配合中的矛盾。 在项目施工的劳务平衡协调过程中,按合同与公司劳务部门保持信息沟通,人员使用和管理的协调。 5) 施工人员(工人)素质要求 施工人员进入现场必须由安全部门进行进场教育及安全培训。 特殊工种上岗必须有上岗证。 加强对操作人员的思想教育工作,使操作人员有良好的精神状态,操作时精神集中,不擅自离岗。 操作人员上岗必须进行技术交底,项目副经理、施工工长写出书面材料,操作人员进行签字,方可施工。 (4) 劳动力保证措施 依托我公司人力资源部,成立施工劳动力管理领导小组,项目经理任组长,各施工队为组员单位。 1) 队伍选择 以公司目前所使用的劳务合格分包商、顾客推荐或指定的劳务分包商、自荐的分包商作为评审和选择对象,由企业劳务主管部门对其营业执照、经营历史、现状,资质等级证书等进行审查,对其合作经历,业绩和信誉的正式资料进行核查,并采用招标形式选择出合格的劳务施工队伍。 2) 劳务分包合同 根据工程项目的作业要求和劳务分包商的技术、质量、施工管理等能力,由劳务主管部门拟定合同文本,经与劳务分包商洽谈协商后,确定合同的标底和施工措施,以满足工程项目的要求。经审核认定后,由劳务主管部门正式签订合同。 3) 劳务分包结算 按月对劳务分包商的作业签发《工程结算单》,安排施工任务,并检查监督分包商作业队的操作质量,安全生产和现场用料等情况,并依据相关资料进行核查,做出补充调整劳务分包商的决定。 4) 特殊期间劳务选择 对劳务施工人员的麦收、秋收和春节长假等可能出现减员的情况提前进行预测预控,从既有的劳务基地提前进行组织,尽量选择南方队伍,确保施工需要。 5) 后勤保障 对所需生活、后勤做充分的考虑,包括可能遇到的麦收、秋收和春节长假劳务施工人员的生活、后勤,保证施工需要。 6) 劳动力组织管理保证措施 项目部人员按照进度计划要求和现场情况作详细的劳动力进场计划报送公司劳资部门。 劳资部门依托公司的劳动力资源优势,抽调考核合格的施工班组,按时段要求分批进现场。 选择施工队伍施工技术,并重点考核,以促进班组工艺上的学习交流和技术竞争。 对已进场的队伍实施动态管理,不允许其擅自扩充和随意抽调,以确保施工队伍的素质和人员相对稳定。 现场管理人员应对现场作业情况有充分的预计,及时调整计划。 根据现场情况作好各施工区内的劳动力数量、工种调配工作,以便集中力量对重要单位和主控工序进行施工,满足进度需求。 必要时安排加班作业,同时做好安全及后勤保障工作。 劳动力进场安排好生活的同时,必须进行入场教育培训工作。 包括:规章制度、安全施工、操作技术规程、质量标准和文明施工五个方面的教育。要求进入施工现场的参建人员,必须进行施工前的安全和质量培训,并对施工人员进行强制性规范的学习和考核。 ( 5 ) 劳动力计划表 附表三:劳动力投入计划 单位:人 工种 按工程施工阶段投入劳动力情况 施工 准备 土方工程 景观工程 绿化工程 安装工程 设备 工程 竣工验收 普 工 5 8 20 20 15 15 5 测量员 4 2 2 2 2 2 0 土方工 0 10 0 0 0 0 0 瓦工 0 0 0 0 0 0 2 木工 0 0 10 0 0 0 0 钢筋工 0 0 10 0 6 0 0 砼工 0 0 4 0 2 0 0 水 电工 0 0 0 0 10 5 1 安装工 0 0 0 0 15 15 0 绿化工 0 0 0 20 0 0 2 主要材料投入计划 (1) 材料投入计划 主要材料根据工程实际情况每周、每天编制计划,并按时进场。 (2) 保证措施 为优质、高效、快速、有序地完成本工程任务,本项目物资材料实行“统一管理,分级采购,优化配置,严格核算”的管理模式。 ...
某地块地产开发项目投标方案.docx
下载提示

1.本文档仅提供部分内容试读;

2.支付并下载文件,享受无限制查看;

3.本网站所提供的标准文本仅供个人学习、研究之用,未经授权,严禁复制、发行、汇编、翻译或网络传播等,侵权必究;

4.左侧添加客服微信获取帮助;

5.本文为word版本,可以直接复制编辑使用。


这个人很懒,什么都没留下
未认证用户 查看用户
该文档于 上传
×
精品标书制作
百人专家团队
擅长领域:
工程标 服务标 采购标
16852
已服务主
2892
中标量
1765
平台标师
扫码添加客服
客服二维码
咨询热线:192 3288 5147
公众号
微信客服
客服