文库 服务类投标方案 后勤服务

政府大楼后勤服务采购投标方案.docx

DOCX   126页   下载119   2025-12-29   浏览0   收藏80   点赞786   评分-   42659字   15.00
温馨提示:当前文档最多只能预览 15 页,若文档总页数超出了 15 页,请下载原文档以浏览全部内容。
政府大楼后勤服务采购投标方案.docx 第1页
政府大楼后勤服务采购投标方案.docx 第2页
政府大楼后勤服务采购投标方案.docx 第3页
政府大楼后勤服务采购投标方案.docx 第4页
政府大楼后勤服务采购投标方案.docx 第5页
政府大楼后勤服务采购投标方案.docx 第6页
政府大楼后勤服务采购投标方案.docx 第7页
政府大楼后勤服务采购投标方案.docx 第8页
政府大楼后勤服务采购投标方案.docx 第9页
政府大楼后勤服务采购投标方案.docx 第10页
政府大楼后勤服务采购投标方案.docx 第11页
政府大楼后勤服务采购投标方案.docx 第12页
政府大楼后勤服务采购投标方案.docx 第13页
政府大楼后勤服务采购投标方案.docx 第14页
政府大楼后勤服务采购投标方案.docx 第15页
剩余111页未读, 下载浏览全部
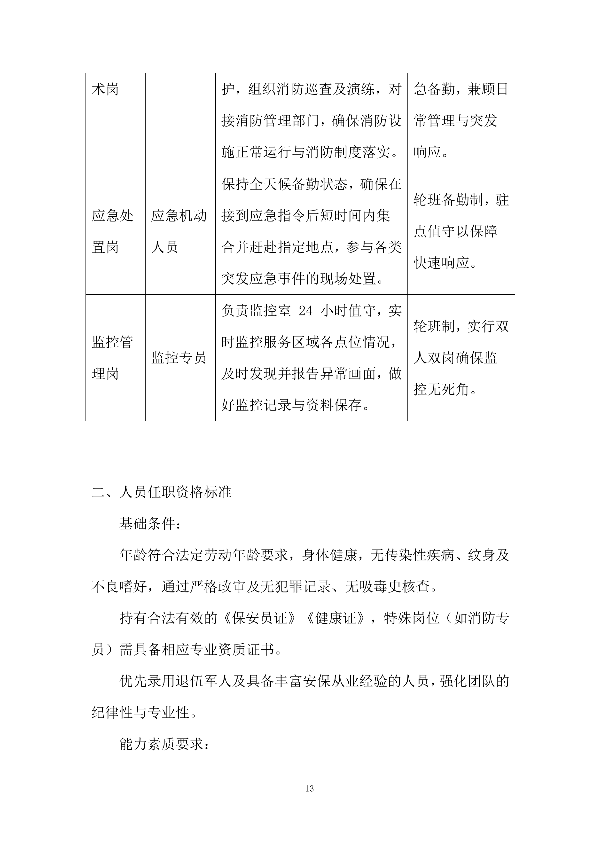
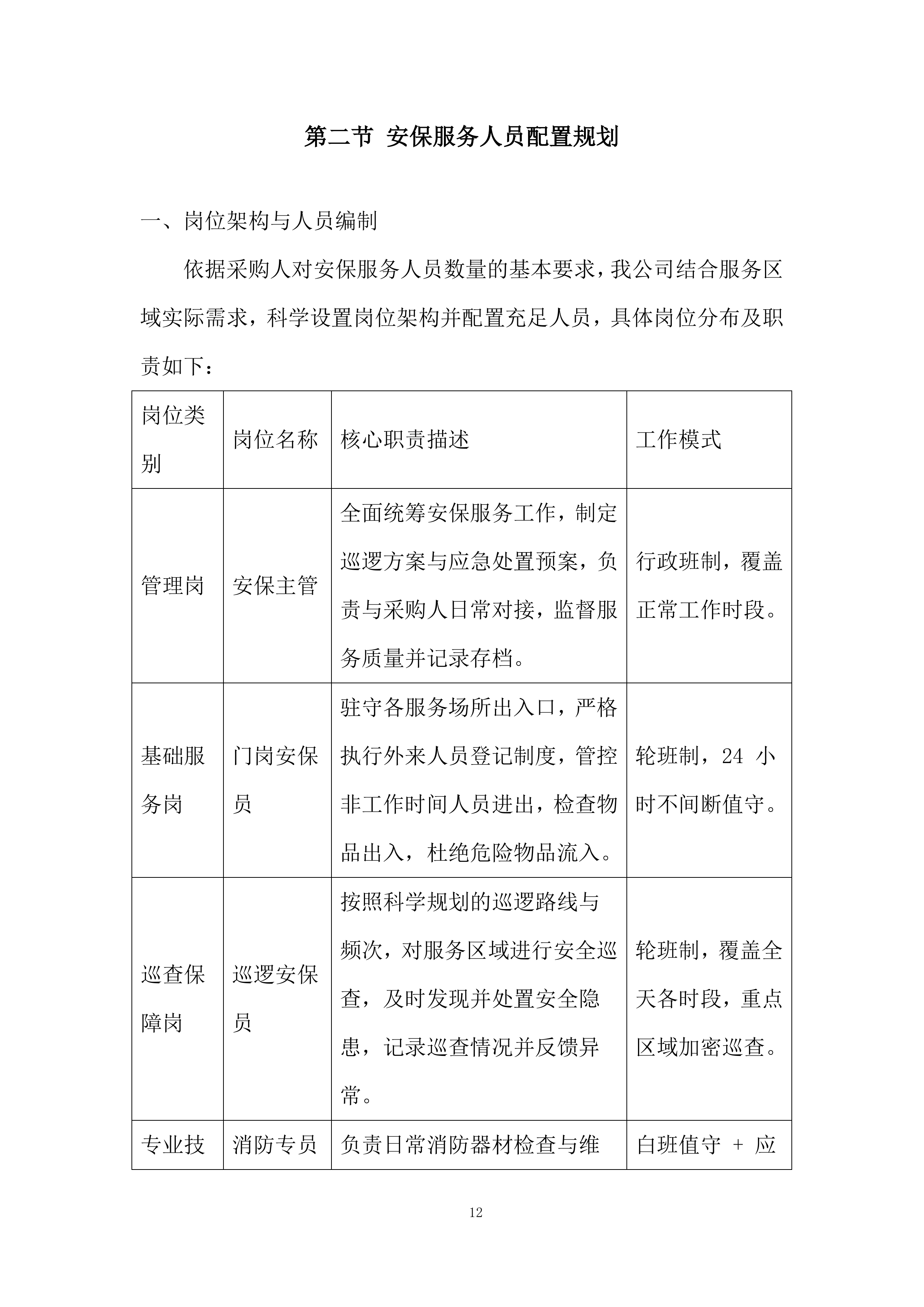
政府大楼后勤服务采购投标方案 目录 第一章 服务人员配置方案 11 第一节 项目服务定位与核心目标 11 第二节 安保服务人员配置规划 12 一、 岗位架构与人员编制 12 二、 人员任职资格标准 13 三、 人员招聘与培养机制 14 第三节 食堂餐饮服务人员配置方案 16 一、 岗位设置与人员分工 16 二、 人员任职基本要求 17 三、 人员管理与服务优化 18 第四节 人员管理综合制度 19 一、 劳动关系与权益保障 19 二、 保密与纪律管理 19 三、 考核评价与激励机制 19 第五节 应急响应与人员调配机制 20 第六节 方案实施保障 20 第二章 服务人员培训方案 21 第一节 培训体系建设目标 21 第二节 安保服务人员培训方案 22 一、 岗前基础培训 22 二、 岗位进阶培训 22 三、 管理能力培训 23 第三节 食堂餐饮服务人员培训方案 25 一、 岗前基础培训 25 二、 岗位技能提升培训 26 三、 管理能力培训 26 第四节 通用培训机制与保障 28 一、 培训师资体系 28 二、 培训方式创新 28 三、 培训效果评估 28 四、 培训资源保障 29 第五节 培训计划实施与优化 30 第六节 方案实施承诺 30 第三章 服务费、保险分配方案 31 第一节 方案设计原则与框架 31 第二节 服务费构成与分配逻辑 31 一、 总体费用结构 31 二、 人员服务成本分配 31 三、 服务保障成本分配 32 四、 企业管理成本分配 33 第三节 保险分配方案与风险管控 34 一、 社会保险全覆盖 34 二、 商业保险补充保障 34 三、 保险责任划分与协同 35 第四节 费用与保险管理机制 36 一、 动态调整机制 36 二、 透明化管理 36 三、 合规性审查 36 第五节 方案实施保障 37 第四章 项目管理制度 38 第一节 制度体系建设目标 38 第二节 组织架构与职责分工 38 一、 管理层级设计 38 二、 核心岗位权责清单 39 第三节 安保服务管理制度 41 一、 服务流程标准化管理 41 二、 服务质量监督体系 41 三、 保密与纪律管理 42 第四节 食堂餐饮服务管理制度 43 一、 食品卫生全流程管控 43 二、 服务质量提升机制 43 三、 设备与环境管理 44 第五节 通用管理制度与执行保障 45 一、 人员管理通用规范 45 二、 沟通协调机制 45 三、 风险防控与应急预案 46 第六节 制度优化与持续改进 48 第七节 方案实施承诺 48 第五章 服务质量保障措施 49 第一节 组织架构与人员管理保障 49 一、 专业团队搭建 49 二、 人员招聘与培训 49 三、 人员考核与激励 50 第二节 安保服务质量保障 51 一、 日常安保管理 51 二、 应急处置保障 51 三、 服务监督与改进 52 第三节 食堂餐饮服务质量保障 53 一、 食品卫生管理 53 二、 服务管理与质量提升 54 三、 应急保障措施 55 第四节 其他服务保障措施 56 一、 合规经营与保密管理 56 二、 人员权益保障 56 三、 响应能力保障 56 四、 禁止转包与服务监督 56 五、 考核与改进机制 57 第五节 服务质量持续改进计划 58 一、 建立质量反馈机制 58 二、 开展满意度调查 58 三、 持续优化管理方案 58 四、 加强行业交流与学习 58 第六章 服务纠纷及争议处理方案 60 第一节 纠纷争议预防机制 60 一、 全流程规范管理 60 二、 人员培训与意识提升 60 三、 信息透明与沟通机制 61 四、 风险评估与预案制定 61 第二节 纠纷争议处理原则 62 一、 合法合规原则 62 二、 快速响应原则 62 三、 主动沟通原则 62 四、 客户至上原则 63 第三节 纠纷争议处理流程 64 一、 纠纷受理 64 二、 调查核实 64 三、 责任认定 65 四、 方案制定与实施 65 五、 结果反馈与回访 66 第四节 常见纠纷争议处理方式 67 一、 安保服务纠纷 67 二、 食堂餐饮服务纠纷 68 三、 其他服务纠纷 70 第五节 争议解决途径 71 一、 协商解决 71 二、 调解解决 71 三、 仲裁解决 71 四、 诉讼解决 72 第六节 纠纷争议处理记录与档案管理 73 一、 记录内容 73 二、 档案管理 73 第七节 持续改进措施 74 一、 分析总结 74 二、 培训提升 74 三、 制度完善 74 四、 技术手段优化 75 五、 应急资源储备强化 75 第七章 突发事件处理方案 77 第一节 总则 77 一、 编制目的 77 二、 适用范围 77 三、 工作原则 77 第二节 组织体系与职责 79 一、 应急指挥中心 79 二、 各专项应急小组 79 三、 现场指挥机构 81 第三节 预防与预警 82 一、 风险评估与排查 82 二、 监测与预警 82 第四节 应急处置 84 一、 信息报告 84 二、 应急响应 84 三、 现场处置 85 四、 应急结束 86 第五节 后期处置 87 一、 善后处理 87 二、 调查与评估 87 三、 培训与演练 87 第六节 应急物资与装备保障 89 一、 物资装备储备 89 二、 物资装备管理 89 第七节 常见突发事件处理方案 90 一、 治安突发事件 90 二、 火灾突发事件 90 三、 食品中毒突发事件 91 四、 内涝突发事件 92 五、 极端天气突发事件 92 六、 地震突发事件 93 七、 疫情突发事件 94 第八节 与采购人及外部机构的协同机制 96 一、 应急联动协议 96 二、 信息互通机制 96 第九节 应急处置资源保障 97 一、 应急队伍建设 97 二、 科技手段应用 97 第十节 责任追究与奖惩机制 98 一、 责任追究情形 98 二、 奖惩措施 98 第十一节 附 则 99 一、 预案管理与更新 99 二、 预案演练计划 99 第八章 人员考核方案 100 第一节 总则 100 第二节 考核体系设计 101 第三节 核心考核指标与评分标准 103 一、 安保人员考核(总分 100 分) 103 二、 餐饮服务人员考核(总分 100 分) 103 第四节 考核结果应用与奖惩机制 105 一、 薪酬挂钩 105 二、 人员调整 105 三、 培训提升 105 第五节 与采购人的协同机制 106 一、 考核标准共通 106 二、 数据实时同步 106 三、 争议联合处置 106 第六节 附 则 107 一、 特殊情况处理 107 二、 制度动态优化 107 第九章 内控制度 108 第一节 总则 108 一、 编制目的 108 二、 适用范围 108 三、 基本原则 108 第二节 组织架构与职责分工 110 一、 内控管理小组 110 二、 部门职责分工 110 第三节 关键环节内部控制 112 一、 人员管理内控 112 二、 服务流程内控 112 三、 财务与合同内控 113 第四节 监督与改进机制 114 一、 三重监督体系 114 二、 问题整改与反馈 114 第五节 风险应对与责任追究 115 一、 重点风险防控 115 二、 责任追究标准 115 第六节 附 则 116 一、 制度动态调整 116 二、 解释与生效 116 第十章 保密措施 117 第一节 保密管理体系构建 117 一、 保密管理小组设立 117 二、 保密制度建设 117 第二节 人员保密管理 118 一、 人员准入控制 118 二、 保密培训与考核 118 三、 人员行为规范 119 第三节 服务流程保密控制 120 一、 安保服务保密要点 120 二、 食堂餐饮服务保密要点 120 三、 文件与信息传递保密 121 第四节 技术与物资保密措施 122 一、 技术设备保密控制 122 二、 物资与场所保密管理 122 第五节 保密监督与责任追究 124 一、 监督检查机制 124 二、 责任追究与奖惩 124 第六节 应急处置与改进机制 126 一、 泄密事件应急处置 126 二、 保 密措施持续改进 126 服务人员配置方案 项目服务定位与核心目标 我公司深度响应XX县政府大楼、综治中心、政务中心、武装部后勤服务采购需求,以技术规范为基准,构建专业化服务人员配置体系。方案聚焦安保与餐饮两大服务模块,通过精准化岗位设置、标准化人员筛选、系统化培训机制及动态化管理模式,实现以下核心目标: 安保服务维度:确保服务区域全天候安全有序运转,严格防控治安、消防及安全生产责任事件,建立高效应急响应机制,保障突发状况下的快速处置能力。 餐饮服务维度:为武装部食堂提供稳定优质的餐饮保障,严格把控食品卫生安全,优化菜品结构与服务流程,持续提升就餐满意度。 团队建设维度:打造一支政治素质过硬、专业技能精湛、服务意识强烈的后勤服务团队,强化人员纪律性与执行力,确保各项服务标准严格落地。 安保服务人员配置规划 岗位架构与人员编制 依据采购人对安保服务人员数量的基本要求,我公司结合服务区域实际需求,科学设置岗位架构并配置充足人员,具体岗位分布及职责如下: 岗位类别 岗位名称 核心职责描述 工作模式 管理岗 安保主管 全面统筹安保服务工作,制定巡逻方案与应急处置预案,负责与采购人日常对接,监督服务质量并记录存档。 行政班制,覆盖正常工作时段。 基础服务岗 门岗安保员 驻守各服务场所出入口,严格执行外来人员登记制度,管控非工作时间人员进出,检查物品出入,杜绝危险物品流入。 轮班制,24 小时不间断值守。 巡查保障岗 巡逻安保员 按照科学规划的巡逻路线与频次,对服务区域进行安全巡查,及时发现并处置安全隐患,记录巡查情况并反馈异常。 轮班制,覆盖全天各时段,重点区域加密巡查。 专业技术岗 消防专员 负责日常消防器材检查与维护,组织消防巡查及演练,对接消防管理部门,确保消防设施正常运行与消防制度落实。 白班值守 + 应急备勤,兼顾日常管理与突发响应。 应急处置岗 应急机动人员 保持全天候备勤状态,确保在接到应急指令后短时间内集合并赶赴指定地点,参与各类突发应急事件的现场处置。 轮班备勤制,驻点值守以保障快速响应。 监控管理岗 监控专员 负责监控室 24 小时值守,实时监控服务区域各点位情况,及时发现并报告异常画面,做好监控记录与资料保存。 轮班制,实行双人双岗确保监控无死角。 人员任职资格标准 基础条件: 年龄符合法定劳动年龄要求,身体健康,无传染性疾病、纹身及不良嗜好,通过严格政审及无犯罪记录、无吸毒史核查。 持有合法有效的《保安员证》《健康证》,特殊岗位(如消防专员)需具备相应专业资质证书。 优先录用退伍军人及具备丰富安保从业经验的人员,强化团队的纪律性与专业性。 能力素质要求: 门岗与巡逻岗位:具备良好的沟通能力与安全防范意识,熟练掌握安保器械使用方法,能够有效识别可疑人员与物品,具备基础应急处置技能。 消防专员岗位:需深入了解消防法规与操作规程,熟练操作消防设施设备,具备火灾预防、初期扑救及应急疏散组织能力。 应急机动岗位:具备较强的体能素质与应急反应能力,熟悉各类突发场景的处置流程,能够配合相关部门完成现场管控与人员疏散任务。 人员招聘与培养机制 招聘策略与流程: 多元招聘渠道:通过政府退役军人安置平台、专业招聘机构、行业协会等渠道广泛招募人员,重点吸纳退伍军人及行业优秀人才。 严格筛选机制: 初步筛选:基于任职资格对简历进行审核,重点关注资质证书、工作经验及背景情况。 能力测试:通过体能测试、面试及模拟场景考核,评估应聘人员的岗位适配度与应急处理能力。 背景核查:入职前完成政审、健康体检及资质验证,确保人员背景合规、身体条件达标。 培训体系构建: 入职培训:新员工须参加系统性入职培训,内容涵盖公司规章制度、服务理念、岗位职责、安全知识及应急处置流程等,通过理论与实操考核后方可上岗。 岗位提升培训:定期组织各岗位专业技能培训,如门岗服务规范强化、巡逻技巧提升、消防设施操作演练等,结合行业案例分析与模拟实战,提升人员业务能力。 职业发展通道:建立清晰的晋升路径,从基层岗位到管理岗位设置明确的考核标准,激励员工通过持续学习与良好表现实现职业成长,同时对获得专业资质认证的人员给予相应激励。 食堂餐饮服务人员配置方案 岗位设置与人员分工 根据武装部食堂餐饮服务需求,我公司配置充足人员并明确岗位分工,确保各环节高效协作,具体如下: 岗位类别 岗位名称 每日工作内容概述 专业技能要求 管理岗 食堂主管 负责食材采购验收、菜单制定、现场服务协调及就餐反馈收集,确保餐饮服务符合卫生标准与采购人需求。 具备餐饮管理经验,持有《食品安全管理员证》,熟悉食品卫生法规。 烹饪技术岗 主厨 承担早、中、晚餐及临时餐饮的烹饪工作,负责菜品研发与质量把控,确保菜品口味与营养均衡。 持有《中式烹调师》职业资格证书,擅长中式家常菜烹饪,具备创新能力。 加工服务岗 帮厨 负责食材清洗、切配及预处理工作,严格执行食品加工卫生规范,配合主厨完成备餐任务。 熟悉食材加工流程,刀工熟练,掌握生熟分开与食品安全操作要点。 窗口服务岗 打餐员 在就餐时段提供窗口打餐服务,保持良好服务态度,收集就餐人员意见并及时反馈。 具备良好的沟通能力与服务意识,能够快速准确响应就餐需求。 卫生保障岗 保洁员 负责食堂区域环境卫生清洁,包括餐厨具清洗消毒、地面墙面清洁及垃圾处理,确保就餐环境整洁。 掌握卫生清洁标准与消毒流程,能够正确使用清洁消毒用品。 人员任职基本要求 通用条件: 所有人员需通过政审,身体健康并持有有效《健康证》,无影响食品卫生的疾病史。 遵守食品行业职业规范,注重个人卫生,严格执行着装要求,禁止在工作区域有影响食品卫生的行为。 岗位特定要求: 主厨岗位:需具备一定年限的餐饮从业经验,持有相应等级的中式烹调师职业资格证书,熟悉川味菜品制作,具备菜单设计与成本控制能力。 食堂主管岗位:具备餐饮管理经验,熟悉食品安全管理体系,能够有效协调人员分工与处理突发问题,确保食堂运营顺畅。 保洁员岗位:了解食品卫生安全知识,熟练掌握不同区域的清洁消毒方法,能够按照 “一冲二洗三消毒四保洁” 流程完成餐厨具清洗与环境清洁工作。 人员管理与服务优化 卫生安全管控: 建立全流程食品卫生管理制度,从食材采购验收、储存加工到餐品供应、餐具消毒,每个环节明确责任人并记录存档,确保食品卫生可追溯。 定期开展食堂环境消杀与卫生检查,邀请采购人参与监督,对食材储存、加工操作及餐具卫生等进行抽样检测,确保符合国家食品安全标准。 服务质量提升: 定期收集就餐人员反馈,通过问卷调查、现场沟通等方式了解需求与建议,针对性调整菜品口味、丰富菜式品种,满足多样化就餐需求。 设立特殊饮食服务机制,为有特殊的人员提供定制餐食,提前沟通确认需求并确保供应及时、质量可靠。 人员管理综合制度 劳动关系与权益保障 我公司严格遵守国家劳动法律法规,与所有服务人员签订规范的劳动合同,明确双方权利义务。按照规定为员工缴纳社会保险,保障员工合法权益,同时合理安排工作时间与休息休假,确保特殊岗位人员的工时制度符合法律要求,依法支付加班报酬。 保密与纪律管理 保密制度:全体服务人员入职时均需签署《保密协议》,严格保守在服务过程中知悉的采购人内部信息、业务安排及人员资料等敏感内容,未经许可不得向任何第三方泄露,违者将依法追究责任。 纪律要求:建立健全考勤制度与工作纪律规范,明确各岗位工作标准与行为准则,对违反纪律的人员视情节轻重给予批评教育、考核处罚直至解除劳动合同,确保团队纪律严明、执行力强。 考核评价与激励机制 考核体系:制定科学合理的考核指标,从工作纪律、服务质量、应急响应、团队协作等维度对服务人员进行全面评价,结合采购人月度考核结果与日常监督情况,形成综合考核结论。 激励措施:将考核结果与绩效薪酬挂钩,对考核优秀的人员给予奖励,对表现突出者提供晋升机会;对考核不达标人员进行培训或岗位调整,激励全体人员提升服务水平,确保整体服务质量符合采购人要求。 应急响应与人员调配机制 应急人员储备:建立应急人员储备库,确保在突发情况下能够迅速调配充足人力支援应急处置工作,储备人员数量满足采购人关于紧急情况下服务力量支援的要求。 动态调配机制:根据服务需求变化与实际工作任务,灵活调整人员配置,如需增加服务人员,将严格按照岗位任职标准及时补充,确保服务质量不受人员变动影响。 方案实施保障 我公司承诺严格按照本方案配置服务人员,确保人员数量、资质及能力满足项目要求。在服务过程中,将持续加强人员管理与培训,定期评估方案实施效果,根据采购人反馈与实际需求及时优化调整,以高效、专业的服务团队为XX县后勤服务项目提供坚实保障。 本方案以 “我公司” 为实施主体,通过结构化岗位配置、标准化人员管理及系统化保障机制,确保后勤服务人员能力与项目需求深度匹配,为采购人提供安全、优质、高效的后勤服务。 服务人员培训方案 培训体系建设目标 我公司以构建 “专业化、规范化、实战化” 的培训体系为核心,围绕安保与餐饮服务两大业务板块,针对不同岗位特性设计分层分类的培训内容,旨在实现以下目标: 能力提升:确保服务人员全面掌握岗位所需知识技能,强化安全意识、服务意识与应急处置能力,满足项目对服务质量的高标准要求。 团队凝聚:通过系统性培训增强人员纪律性与协作能力,塑造统一的服务理念与职业素养,打造高效协同的后勤服务团队。 长效发展:建立可持续的人才培养机制,为服务人员提供清晰的职业成长路径,通过持续学习与实践,提升团队整体竞争力与服务稳定性。 安保服务人员培训方案 岗前基础培训 培训对象:新入职安保人员 培训周期:不少于 7 个工作日 培训内容: 制度与规范 公司管理体系:涵盖考勤制度、保密要求、岗位职责说明书等内容,明确工作纪律与行为准则。 项目服务标准:详细解读安保服务流程,包括门岗管控、巡逻频次、应急响应等操作规范,结合典型案例分析违规风险。 基础技能训练 队列与礼仪:军事化队列训练提升姿态规范,服务礼仪课程强化沟通技巧与文明用语,确保执勤形象专业得体。 器械使用:防爆盾、橡胶棍等安保器械的标准操作流程,模拟实战场景进行攻防演练,考核器械操作的熟练度与规范性。 安全知识普及 消防安全:火灾预防常识、灭火器分类与使用方法、疏散逃生路线规划,结合项目实际开展消防设施现场教学。 应急处置:治安事件、暴力冲突等突发情况的初步应对流程,强调 “及时报告、现场管控、协同支援” 的处置原则。 岗位进阶培训 培训对象:在岗安保人员(区分不同岗位) 培训周期:每月至少 1 次专项培训 培训内容: 门岗与巡逻岗位 人员与物品查验技巧:如何识别可疑人员特征、危险物品排查要点,结合案例分析常见违禁品藏匿方式与应对策略。 巡逻路线优化:根据服务区域建筑布局与安全隐患点,动态调整巡逻路线与重点时段巡查频率,提升隐患发现效率。 消防专员岗位 设施运维实战:自动喷水灭火系统、烟感报警装置的日常检查流程与故障排查方法,邀请消防技术人员进行实操指导。 应急演练组织:制定年度消防演练计划,从预案编制、现场指挥到后期总结全流程培训,提升消防专员的组织协调能力。 应急机动岗位 反恐防暴专项:模拟暴恐袭击场景,开展团队协同处置训练,包括警戒隔离、人员疏散、器械配合使用等环节。 体能强化训练:结合岗位需求设计耐力、爆发力训练方案,如负重越野、障碍穿越等,确保应急人员保持良好体能状态。 管理能力培训 培训对象:安保主管及储备管理人员 培训周期:每季度 1 次 培训内容: 服务质量管控:建立服务检查清单,培训如何通过现场巡查、监控回放、数据统计等方式评估服务效果,及时发现并解决管理漏洞。 沟通与协调技巧:与采购人对接的流程与要点,包括日常汇报、问题反馈、需求响应等,提升跨部门协作效率。 应急预案优化:结合项目实际风险点,学习应急预案的编制逻辑与动态更新方法,组织桌面推演检验预案的可行性与灵活性。 食堂餐饮服务人员培训方案 岗前基础培训 培训对象:新入职餐饮服务人员(含厨师、帮厨、保洁员等) 培训周期:不少于 5 个工作日 培训内容: 食品卫生规范 个人卫生要求:工作服穿戴标准、手部清洁流程、禁止行为(如佩戴首饰、在操作间饮食)等,通过图片对比与案例讲解强化卫生意识。 加工操作准则:生熟分开储存、食材清洗切配流程(如绿叶菜 “一拣二洗三水浸四漂洗”)、餐具消毒步骤(“一冲二洗三消毒四保洁”),结合厨房现场演示操作细节。 服务意识培养 窗口服务规范:打餐员的文明用语、餐量控制技巧、特殊需求响应方式,模拟就餐高峰场景进行服务流程演练。 团队协作训练:明确各岗位在备餐、供餐、清洁等环节的协作节点,通过模拟倒计时备餐任务提升协同效率。 安全知识教育 设备操作安全:炉灶、蒸箱、绞肉机等厨房设备的正确使用方法与故障报修流程,强调违规操作的风险后果。 食品安全应急:食物中毒预防常识、食品留样规范、突发卫生事件的报告与处置流程。 岗位技能提升培训 培训对象:在岗餐饮服务人员(按岗位分类) 培训周期:每月至少 1 次专项培训 培训内容: 主厨岗位 菜式研发与创新:结合地域口味偏好与营养搭配原则,学习新菜品的设计思路与烹饪技巧,组织内部试菜与评价机制。 成本控制管理:食材采购计划制定、边角料合理利用、菜品分量标准化等内容,通过成本核算案例提升经济意识。 帮厨岗位 刀工与摆盘技巧:不同食材的切配规格(如丝、片、块的标准尺寸)、花式摆盘基础方法,通过实操竞赛检验培训效果。 食材储存管理:冷藏冷冻设备温度控制、库存周转率计算、先进先出原则执行要点,减少食材浪费与变质风险。 保洁岗位 深度清洁技术:厨房油污、地面顽固污渍的专业清洁方法,不同消毒药剂的适用场景与配比浓度,避免化学污染风险。 四害防治实操:蟑螂、老鼠等害虫的孳生环境分析与防治措施,如诱饵投放位置、缝隙封堵技巧等,降低虫害侵扰概率。 管理能力培训 培训对象:食堂主管及储备管理人员 培训周期:每季度 1 次 培训内容: 供应链管理:食材供应商评估与选择标准,索证索票流程与质量验收要点,建立应急供应商备选机制以保障供应稳定性。 菜单优化策略:根据季节变化、就餐反馈调整菜品结构,设计营养均衡的套餐组合,兼顾口味多样性与成本合理性。 投诉处理技巧:建立投诉分级响应机制,学习如何快速安抚就餐人员情绪、调查问题原因、制定改进措施并跟踪反馈。 通用培训机制与保障 培训师资体系 内部讲师团队:选拔各岗位业务骨干担任讲师,要求具备丰富实战经验与表达能力,定期参加教学技巧培训以提升授课质量。 外部专家资源:邀请消防部门、食品安全监管机构、餐饮行业协会等外部专家进行专题授课,确保培训内容符合最新法规与行业标准。 培训方式创新 情景模拟教学:针对门岗冲突、厨房火灾、食品卫生投诉等场景,组织角色扮演与实战演练,让参训人员在模拟环境中掌握处置技巧。 线上学习平台:开发数字化课程库,涵盖政策法规、操作规范、案例分析等内容,支持碎片化学习与线上考核,便于人员利用业余时间巩固知识。 以老带新机制:为新入职人员指定经验丰富的导师,通过一对一指导帮助其快速熟悉工作流程,导师绩效与新人成长挂钩以强化责任意识。 培训效果评估 过程性评估:通过课堂问答、实操演练评分、学习笔记检查等方式,实时掌握参训人员的知识技能吸收情况,及时调整教学节奏。 结果性评估: 理论考核:定期组织闭卷考试,检验法规制度、安全知识等内容的掌握程度。 技能比武:开展岗位技能竞赛(如安保器械操作比武、厨师烹饪大赛),通过现场展示与评委打分评估实操水平。 行为观察:通过日常工作巡查,观察人员是否将...
政府大楼后勤服务采购投标方案.docx
下载提示

1.本文档仅提供部分内容试读;

2.支付并下载文件,享受无限制查看;

3.本网站所提供的标准文本仅供个人学习、研究之用,未经授权,严禁复制、发行、汇编、翻译或网络传播等,侵权必究;

4.左侧添加客服微信获取帮助;

5.本文为word版本,可以直接复制编辑使用。


这个人很懒,什么都没留下
未认证用户 查看用户
该文档于 上传
推荐文档
×
精品标书制作
百人专家团队
擅长领域:
工程标 服务标 采购标
16852
已服务主
2892
中标量
1765
平台标师
扫码添加客服
客服二维码
咨询热线:192 3288 5147
公众号
微信客服
客服