文库 货物类投标方案 家具采购

洮南市第十中学校具采购项目投标方案.docx

DOCX   1327页   下载12   2025-09-08   浏览231   收藏78   点赞808   评分-   748853字   228.00
温馨提示:当前文档最多只能预览 15 页,若文档总页数超出了 15 页,请下载原文档以浏览全部内容。
洮南市第十中学校具采购项目投标方案.docx 第1页
洮南市第十中学校具采购项目投标方案.docx 第2页
洮南市第十中学校具采购项目投标方案.docx 第3页
洮南市第十中学校具采购项目投标方案.docx 第4页
洮南市第十中学校具采购项目投标方案.docx 第5页
洮南市第十中学校具采购项目投标方案.docx 第6页
洮南市第十中学校具采购项目投标方案.docx 第7页
洮南市第十中学校具采购项目投标方案.docx 第8页
洮南市第十中学校具采购项目投标方案.docx 第9页
洮南市第十中学校具采购项目投标方案.docx 第10页
洮南市第十中学校具采购项目投标方案.docx 第11页
洮南市第十中学校具采购项目投标方案.docx 第12页
洮南市第十中学校具采购项目投标方案.docx 第13页
洮南市第十中学校具采购项目投标方案.docx 第14页
洮南市第十中学校具采购项目投标方案.docx 第15页
剩余1312页未读, 下载浏览全部
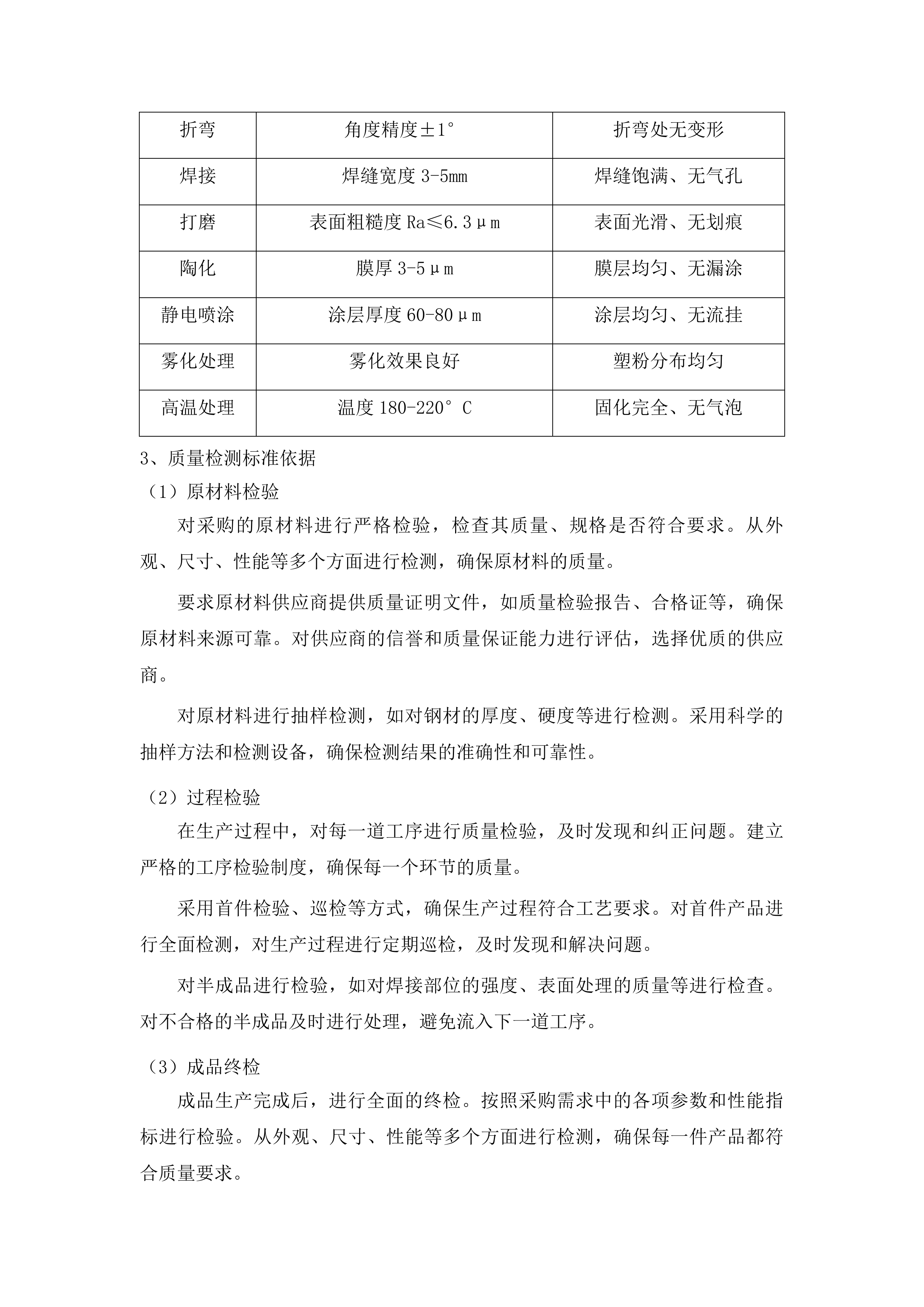
洮南市第十中学校具采购项目投标方案 第一章 项目实施方案 5 第一节 项目认识与理解 5 一、 校具采购项目概况分析 5 二、 各类货物技术参数解析 21 第二节 工作方法和工作流程 36 一、 专项小组组建与职责分工 36 二、 全流程阶段节点管控 54 第三节 质量保证措施 72 一、 生产全过程质量控制 72 二、 运输安装质量保障 83 第四节 供货进度 98 一、 详细供货计划制定 98 二、 进度监控与保障机制 115 第五节 培训计划 122 一、 培训对象与内容设计 122 二、 培训形式与效果保障 137 第六节 项目验收 149 一、 厂内预验收实施规范 149 二、 现场终验收执行方案 170 第二章 生产方案 193 第一节 产品生产制度 193 一、 课桌椅生产专项流程 193 二、 教师桌椅生产管理细则 209 三、 档案柜生产岗位职责 224 四、 讲桌讲台生产流程规范 238 五、 其他校具生产作业标准 261 第二节 遵循标准及功能性能 265 一、 课桌椅技术标准遵循 265 二、 教师桌椅功能性能参数 292 三、 档案柜国家行业标准 306 四、 讲桌讲台功能技术要求 329 五、 其他校具性能遵循标准 341 第三节 产品生产安全措施 361 一、 冲压工序安全监控 361 二、 焊接作业安全管理 377 三、 喷涂车间安全防护 388 四、 生产设备安全保障 395 五、 员工安全培训教育 409 第四节 产品生产工艺 420 一、 课桌椅加工工艺 420 二、 教师桌椅生产工艺 427 三、 档案柜制造工艺 440 四、 讲桌讲台生产工艺 461 五、 其他校具加工工艺 472 第三章 投标货物技术指标 490 第一节 技术指标响应 490 一、 课桌椅技术参数 490 二、 教师桌1规格要求 519 三、 教师桌2参数标准 531 四、 教师椅技术细节 542 五、 档案柜性能指标 560 六、 讲桌人体工学设计 578 七、 讲台材质组合要求 601 八、 5人位长条桌技术参数 619 九、 礼堂椅结构参数 640 十、 会议桌材质标准 662 十一、 会议椅配置规格 682 第二节 检测报告提供 704 一、 课桌椅检测文件 704 二、 教师桌检测材料 727 三、 档案柜检验报告 738 四、 礼堂椅检测证明 751 五、 会议家具检测资料 763 第三节 产品标准符合性 784 一、 课桌椅国家标准 784 二、 办公家具行业标准 799 三、 环保安全标准响应 813 第四节 技术方案原创性 829 一、 项目专属技术文件 829 二、 方案差异化说明 844 三、 内容真实性保障 867 第四章 应急方案 884 第一节 应急组织架构 884 一、 项目应急总负责人职责 884 二、 现场应急指挥岗位 898 三、 技术支持专项小组 911 四、 物资保障应急分队 925 第二节 预防措施 940 一、 校具运输风险防控 940 二、 装卸作业安全规范 959 三、 安装前检查项目 969 四、 调试人员专业培训 981 第三节 故障报告与处理 1001 一、 现场故障上报机制 1001 二、 24小时应急响应热线 1021 三、 轻微故障处理流程 1029 四、 严重故障处置预案 1036 第四节 应急处置 1048 一、 运输交通事故处置 1048 二、 安装设备损坏应对 1065 三、 现场人员受伤救助 1075 四、 甲方沟通协调机制 1080 第五章 售后服务 1090 第一节 售后处理程序 1090 一、 售后组织架构及职责分工 1090 二、 售后问题标准化受理流程 1112 三、 售后支持方式及保障 1122 第二节 故障响应时间 1140 一、 故障响应时效承诺 1140 二、 紧急情况优先响应机制 1150 三、 响应时间监督管理 1159 第三节 故障处理方案 1170 一、 课桌椅故障处理方案 1170 二、 教师桌椅故障处理方案 1186 三、 讲台故障处理方案 1200 四、 档案柜故障处理方案 1210 五、 其他校具故障处理方案 1224 第四节 定期巡检方案 1236 一、 年度巡检计划制定 1236 二、 巡检实施及质量控制 1259 三、 巡检报告及确认管理 1273 第五节 维修配件供应情况 1291 一、 配件库存机制建立 1291 二、 易损件储备种类 1300 三、 配件供应保障措施 1315 项目实施方案 项目认识与理解 校具采购项目概况分析 合同签订后15日交付要求 订单确认与排产安排 订单信息核对 对采购合同中的每一项货物信息进行细致的逐一核对,从课桌椅、教师桌到档案柜等,确保订单信息与招标要求完全契合。每一个尺寸、材质、工艺要求都要精准无误,如课桌椅的桌面尺寸、教师桌的立柱规格等。 主动与洮南市第十中学相关负责人进行深入沟通,以开放的态度确认是否有特殊要求或变更。及时记录并反馈任何新的信息,确保双方信息的对称和一致。 将核对无误的订单信息准确无误地录入生产管理系统,为后续的排产提供精确依据。系统会根据订单信息进行智能分析和规划,确保生产流程的高效有序进行。 档案柜材质 课桌椅工艺 教师桌工艺 生产资源调配 根据订单需求,精确计算所需的原材料、设备和人力等资源。对每一种原材料的规格、数量进行详细核算,对设备的运行状态和产能进行评估,对人力的技能和数量进行合理安排。 积极与供应商进行沟通,建立紧密的合作关系,确保原材料按时供应,满足生产进度要求。与供应商协商交货时间、质量标准和价格等关键因素,确保原材料的稳定供应。 对生产设备进行全面检查和维护,制定详细的维护计划。对设备的关键部件进行检测和更换,确保设备正常运行,避免因设备故障导致生产延误。 排产计划制定 按照各类校具的生产周期和交货时间要求,制定详细且科学的排产计划。考虑到不同校具的生产难度和资源需求,合理安排生产顺序,优先生产关键货物和交货期较近的货物。 运用先进的生产管理方法,对生产过程进行优化和调度。合理安排生产人员和设备,提高生产效率,确保各环节的紧密衔接。 将排产计划清晰地传达给生产部门,通过培训和沟通,确保各环节人员明确生产任务和时间节点。建立有效的沟通机制,及时解决生产过程中出现的问题。 校具名称 生产周期 交货时间 生产顺序 课桌椅 5天 合同签订后第8天 1 教师桌1 6天 合同签订后第9天 2 教师桌2 6天 合同签订后第9天 3 教师椅 4天 合同签订后第7天 4 档案柜 7天 合同签订后第10天 5 讲桌 6天 合同签订后第9天 6 讲台 6天 合同签订后第9天 7 5人位长条桌 5天 合同签订后第8天 8 礼堂椅 5天 合同签订后第8天 9 会议桌 8天 合同签订后第11天 10 会议椅 4天 合同签订后第7天 11 产品生产进度规划 课桌椅生产 严格按照课桌椅的尺寸、材质及表面处理等要求进行生产。对每一个生产环节进行严格把控,确保学生桌子和椅子的各项参数符合标准,如桌面尺寸、椅面高度等。每一张桌子和椅子都要经过严格的质量检测,确保质量合格。 加强对生产过程的监控,建立完善的质量控制体系。对每一道工序进行质量检验,及时发现和解决问题。采用先进的检测设备和方法,确保产品质量的稳定性。 合理安排生产人员,根据生产任务和人员技能进行科学调配。提高生产效率,确保按时完成课桌椅的生产任务。通过培训和激励机制,提高员工的工作积极性和责任心。 原材料检验 过程检验 教师桌椅生产 按照教师桌和教师椅的规格和材质要求进行生产,保证教师桌的桌面厚度、立柱规格和教师椅的坐高、坐宽等符合标准。选用优质的原材料,采用先进的生产工艺,确保产品的质量和性能。 采用先进的生产工艺和设备,提高产品的质量和稳定性。如教师桌的焊接工艺采用二氧化碳保护焊技术,确保焊接质量。不断引进新的技术和设备,提高生产效率和产品质量。 对生产过程中的原材料和半成品进行严格检验,建立严格的检验制度。确保质量合格后再进入下一道工序。对不合格的原材料和半成品及时进行处理,避免流入生产环节。 其他校具生产 对于档案柜、讲桌、讲台等其他校具,按照各自的规格和工艺要求进行生产。确保档案柜的钢板厚度、锁具质量,讲桌的材质和工艺等符合标准。对每一种校具都制定详细的生产工艺和质量标准,确保产品质量。 加强不同校具生产环节之间的协调和沟通,建立有效的沟通机制。避免出现生产冲突和延误。及时解决生产过程中出现的问题,确保生产进度的顺利进行。 对生产完成的校具进行初步检查,建立完善的检查制度。为后续的包装和运输做好准备。对检查中发现的问题及时进行整改,确保产品符合质量要求。 安装调试时间把控 安装人员安排 挑选经验丰富、技术熟练的安装调试人员组成安装团队。对安装人员的技能和经验进行严格筛选,确保团队具备专业的安装能力。 对安装人员进行培训,使其熟悉校具的安装要求和注意事项。培训内容包括安装工艺、安全规范等,提高安装人员的专业水平。 明确安装人员的职责和分工,建立清晰的职责体系。确保安装工作高效进行。通过合理的分工和协作,提高安装效率和质量。 安装调试 安装过程管理 按照安装方案和施工图纸进行安装,确保校具的安装位置准确、牢固。对安装过程进行严格监督,确保每一个步骤都符合要求。 加强对安装过程的监督和检查,建立严格的检查制度。及时发现和纠正安装过程中的问题。对不合格的安装及时进行整改,确保安装质量。 与学校相关人员保持沟通,建立良好的沟通机制。协调解决安装过程中遇到的问题。及时反馈安装进度和问题,确保双方的信息对称。 调试与检查 安装完成后,对所有校具进行全面的调试,确保其各项功能正常。对每一种校具的调试内容和标准进行明确规定,确保调试工作的全面性和准确性。 检查校具的安装质量,如连接是否牢固、表面是否平整等。建立严格的检查标准和方法,确保检查结果的可靠性。 清理安装现场,保持学校环境整洁。制定详细的清理方案和标准,确保清理工作的彻底性和规范性。 校具名称 调试内容 检查标准 清理要求 课桌椅 桌椅的稳定性、舒适度 连接牢固、表面平整 清理杂物、灰尘 教师桌 抽屉的开合、桌面的平整度 抽屉顺滑、桌面无瑕疵 清理工具、废料 教师椅 椅子的转动、升降 转动灵活、升降平稳 清理污渍、垃圾 档案柜 柜门的开关、隔板的安装 柜门密封、隔板牢固 清理内部杂物 讲桌 抽屉的使用、多媒体设备的连接 抽屉正常、设备连接稳定 清理桌面、地面 讲台 讲台的稳定性、走线的合理性 讲台牢固、走线整齐 清理周边环境 5人位长条桌 桌面的平整度、桌腿的稳固性 桌面平整、桌腿牢固 清理桌面、地面 礼堂椅 椅子的舒适度、连接的牢固性 舒适、连接稳固 清理污渍、垃圾 会议桌 桌面的平整度、会议设备的安装 桌面平整、设备安装正确 清理桌面、地面 会议椅 椅子的坐感、转动的灵活性 坐感舒适、转动灵活 清理污渍、垃圾 国家行业合格标准解读 校具材质标准要求 课桌椅材质 学生桌子桌面采用高密度板,具有良好的强度和稳定性,厚度为18mm,能够承受学生日常使用的压力。桌斗采用0.5mm厚冷扎板一次冲压成型,结构坚固,不易变形。 桌腿立柱方管25mm×50mm,厚度1.2mm,提供了足够的支撑力。R型弯20mm×20mm,方管厚度1.0mm,经过数控弯管设备加工成型,保证了形状的精度和质量。 学生椅子椅面和靠背采用多层板,具有较好的柔韧性和舒适性。椅子立柱和底脚采用25mm×50mm方钢,厚度1.2mm,确保了椅子的稳定性和耐用性。 教师桌椅材质 教师桌桌面采用25mm厚三聚氰胺板,具有耐磨、耐污染等优点。桌面下层板厚度15mm,增加了桌面的整体强度。立柱采用40*40*1.2mm方管,提供了稳定的支撑结构。 教师椅面料为环保皮革,柔软舒适,透气性好。内芯为高回弹海绵,能够提供良好的支撑和舒适度。一体成型无焊接加厚高碳钢管,结构坚固,不易损坏。 其他辅料方管20*20*1.0mm,桌侧面挡板采用0.7mm优质冷轧钢板,侧板冲孔,既保证了美观性又增加了透气性。 档案柜材质 档案柜采用优质冷轧钢板,柜体采用0.7mm厚冷轧钢板,后背板除外,具有良好的强度和耐用性。钢板采用全自动数控设备进行剪板、冲切、折弯等工艺后进行焊接,打磨校正完成,保证了柜体的精度和质量。 拉手采用一次性冲压成型钢制手抠,外形长度96mm,结实耐用,方便使用。锁具选用中国名牌浙江望通生产的专用锁具,开启特别灵活且互开率低,确保了档案的安全性。 钢板经打磨、陶化后,表面采用环氧树脂粉末经静电喷涂,再经过雾化处理,使环保塑粉均匀的溶化到铁板表面,经过180-220度的高温处理,具有良好的耐腐蚀性和美观性。 生产工艺标准规范 课桌椅工艺 课桌椅的钢制部件表面进行磨光去刺、酸洗、磷化、防锈处理后,采用优质塑粉进行静电喷塑,高温固化。这种处理方式使表面光滑,具有良好的耐腐蚀性和美观性。 套角采用环保PP工程塑料,吸塑一次成型,与钢管连接稳固。通过钻尾钉固定防止脱落,确保了连接的可靠性。 桌腿和椅腿的R型弯采用数控弯管设备加工成型,保证了形状的精度和一致性。提高了课桌椅的整体质量和稳定性。 教师桌工艺 教师桌的焊接工艺采用二氧化碳保护焊技术,确保焊接质量。这种焊接方式焊缝成型好,无气孔、裂纹等缺陷,提高了焊接的强度和可靠性。 焊接完成的钢管架,表面经酸洗、脱脂、陶化处理,耐腐蚀、防锈。外表采用一级颗粒粉末,经高温粉体烤漆,使环保塑粉均匀附着。这种处理方式使钢管架表面光滑,具有良好的耐腐蚀性和美观性。 通过先进的生产工艺和严格的质量控制,确保教师桌的质量和性能符合标准要求。为教师提供舒适、稳定的办公环境。 档案柜工艺 档案柜的钢板采用全自动数控设备进行剪板、冲切、折弯等工艺后进行焊接,打磨校正。这些工艺保证了柜体的精度和质量,使档案柜的结构更加坚固。 焊接工艺采用最先进的二氧化碳保护焊技术,确保柜体结构牢固。焊缝质量高,无气孔、裂纹等缺陷,提高了柜体的整体强度和稳定性。 钢板经打磨、陶化后,表面采用环氧树脂粉末经静电喷涂,再经过雾化处理和高温处理。这种处理方式使表面光滑,具有良好的耐腐蚀性和美观性。 工艺步骤 工艺要求 质量标准 剪板 尺寸精度±0.5mm 无毛刺、切口平整 冲切 孔位精度±0.3mm 无裂纹、边缘光滑 折弯 角度精度±1° 折弯处无变形 焊接 焊缝宽度3-5mm 焊缝饱满、无气孔 打磨 表面粗糙度Ra≤6.3μm 表面光滑、无划痕 陶化 膜厚3-5μm 膜层均匀、无漏涂 静电喷涂 涂层厚度60-80μm 涂层均匀、无流挂 雾化处理 雾化效果良好 塑粉分布均匀 高温处理 温度180-220°C 固化完全、无气泡 质量检测标准依据 原材料检验 对采购的原材料进行严格检验,检查其质量、规格是否符合要求。从外观、尺寸、性能等多个方面进行检测,确保原材料的质量。 要求原材料供应商提供质量证明文件,如质量检验报告、合格证等,确保原材料来源可靠。对供应商的信誉和质量保证能力进行评估,选择优质的供应商。 对原材料进行抽样检测,如对钢材的厚度、硬度等进行检测。采用科学的抽样方法和检测设备,确保检测结果的准确性和可靠性。 过程检验 在生产过程中,对每一道工序进行质量检验,及时发现和纠正问题。建立严格的工序检验制度,确保每一个环节的质量。 采用首件检验、巡检等方式,确保生产过程符合工艺要求。对首件产品进行全面检测,对生产过程进行定期巡检,及时发现和解决问题。 对半成品进行检验,如对焊接部位的强度、表面处理的质量等进行检查。对不合格的半成品及时进行处理,避免流入下一道工序。 成品终检 成品生产完成后,进行全面的终检。按照采购需求中的各项参数和性能指标进行检验。从外观、尺寸、性能等多个方面进行检测,确保每一件产品都符合质量要求。 采用抽样检测和全检相结合的方式,对关键产品进行全检,对一般产品进行抽样检测。确保每一件产品都经过严格的检验。 出具带CNAS或CMA标识的检测报告,作为产品质量的证明。这些检测报告具有权威性和公信力,能够证明产品的质量符合标准要求。 洮南市第十中学使用场景剖析 教学区域使用需求 课桌椅需求 课桌椅要适合学生的身体尺寸,提供舒适的学习坐姿。根据学生的身高和体型,合理设计课桌椅的高度和尺寸,使学生在学习过程中保持正确的姿势,减少疲劳和损伤。 具有一定的耐用性,能够承受学生日常使用中的碰撞和摩擦。选用优质的材料和先进的工艺,提高课桌椅的质量和使用寿命。 颜色和款式要符合学校的整体环境和氛围。选择清新、明亮的颜色和简洁、大方的款式,营造良好的学习氛围。 讲桌讲台需求 讲桌的设计要符合人体力学原理,方便教师操作教学设备和放置教具。合理设计讲桌的高度、深度和宽度,使教师在操作过程中更加舒适和便捷。 讲台要具备良好的稳定性和安全性,能够承受一定的重量。选用坚固的材料和合理的结构设计,确保讲台的稳定性和安全性。 提供合理的走线孔和设备安装位置,便于多媒体设备的布置。在设计过程中,充分考虑多媒体设备的使用需求,预留合理的走线孔和安装位置。 教学区域环境适配 课桌椅、讲桌和讲台的颜色和材质要与教学区域的装修风格相协调。选择与墙面、地面颜色相搭配的颜色和材质,使教学区域更加美观和舒适。 尺寸要适合教学区域的空间布局,不影响学生的通行和活动。根据教学区域的大小和形状,合理设计课桌椅、讲桌和讲台的尺寸,确保空间的合理利用。 能够满足教学区域的卫生清洁要求,便于日常维护。选择易清洁的材料和表面处理方式,使课桌椅、讲桌和讲台在日常使用中更加方便和卫生。 办公区域使用特点 教师桌椅特点 教师椅要有良好的坐感和支撑性,长时间使用不易疲劳。采用符合人体工程学原理的设计,选用优质的材料和先进的工艺,确保教师椅的舒适性和支撑性。 教师桌要提供足够的办公空间,方便放置电脑、文件等物品。合理设计教师桌的尺寸和布局,提供充足的桌面空间和抽屉、柜子等收纳空间。 具有一定的收纳功能,如抽屉和柜子,便于整理办公用品。通过合理的设计和布局,使教师桌的收纳功能更加实用和方便。 档案柜特点 档案柜要具备良好的密封性和安全性,防止文件资料丢失和损坏。采用优质的材料和先进的工艺,确保档案柜的密封性和安全性。 内部结构要合理,便于文件的分类存放和查找。合理设计档案柜的内部结构,如隔板、抽屉等,使文件的存放和查找更加方便和快捷。 外观要整洁、美观,与办公区域的环境相协调。选择简洁、大方的款式和与办公区域装修风格相搭配的颜色,使档案柜更加美观和实用。 办公区域空间利用 教师桌椅和档案柜的尺寸要适合办公区域的空间大小,合理利用空间。根据办公区域的大小和形状,合理设计教师桌椅和档案柜的尺寸,确保空间的合理利用。 摆放位置要便于教师的日常操作和交流。合理安排教师桌椅和档案柜的摆放位置,使教师在日常工作中更加方便和高效。 不影响办公区域的采光和通风。在设计和摆放过程中,充分考虑办公区域的采光和通风要求,确保办公环境的舒适和健康。 礼堂会议区域需求 长条桌与礼堂椅需求 5人位长条桌要提供足够的桌面空间,便于参会人员放置物品和进行交流。合理设计桌面的尺寸和形状,确保参会人员有足够的空间放置文件、电脑等物品。 礼堂椅要具有良好的舒适性和稳定性,适合长时间就座。采用符合人体工程学原理的设计,选用优质的材料和先进的工艺,确保礼堂椅的舒适性和稳定性。 颜色和款式要与礼堂的整体风格相匹配。选择与礼堂装修风格相搭配的颜色和款式,使礼堂更加美观和和谐。 需求项目 具体要求 桌面空间 人均不少于0.8平方米 舒适性 靠背角度100-110°,座垫厚度≥80mm 稳定性 晃动幅度≤5mm 颜色款式 与礼堂整体风格协调 会议桌与会议椅需求 会议桌要具备良好的平整度和稳定性,能够承受会议设备的重量。选用优质的材料和先进的工艺,确保会议桌的平整度和稳定性。 会议椅要符合人体工程学原理,提供舒适的坐姿。采用符合人体工程学原理的设计,选用优质的材料和先进的工艺,确保会议椅的舒适性和支撑性。 方便调整和移动,以适应不同的会议布局。设计合理的结构和轮子,使会议椅能够方便地调整和移动。 需求项目 具体要求 平整度 误差≤0.5mm 稳定性 晃动幅度≤3mm 舒适性 靠背角度105-115°,座垫厚度≥100mm 调整移动 灵活便捷 礼堂会议区域布置 校具的摆放要合理,便于人员的进出和活动。根据礼堂的大小和形状,合理安排校具的摆放位置,确保人员的进出和活动畅通无阻。 考虑音响、灯光等设备的布置,不影响会议和活动的进行。在设计和布置过程中,充分考虑音响、灯光等设备的使用需求,确保设备的正常运行和效果。 营造良好的会议和活动氛围。通过合理的校具摆放、灯光设计和装饰布置,营造出舒适、和谐的会议和活动氛围。 布置要求 具体内容 校具摆放 通道宽度不少于1.2米 设备布置 音响覆盖均匀,灯光无阴影 氛围营造 色彩搭配协调,装饰简约大方 776000元预算成本规划 原材料采购成本控制 供应商选择 筛选具有良好信誉和质量保证的原材料供应商。通过市场调研、客户反馈等方式,对供应商的信誉、质量、价格等方面进行综合评估。 与多家供应商进行谈判,比较价格和服务。争取最优惠的价格和最好的服务,降低采购成本。 选择能够提供优质原材料且价格合理的供应商。在保证原材料质量的前提下,尽可能降低采购成本。 批量采购策略 根据校具生产的需求,进行原材料的批量采购。通过批量采购,获得更优惠的价格和更好的交货期。 与供应商协商批量采购的价格优惠和交货期。争取最大的价格优惠和最短的交货期,降低采购成本和生产周期。 合理安排采购数量,避免库存积压和浪费。根据生产进度和需求预测,合理确定采购数量,确保原材料的供应与生产需求相匹配。 原材料名称 采购数量 价格优惠 交货期 高密度板 XXX立方米 XXX% 合同签订后XXX天 冷扎板 XXX吨 XXX% 合同签订后XXX天 三聚氰胺板 XXX张 XXX% 合同签订后XXX天 环保皮革 XXX平方米 XXX% 合同签订后XXX天 高回弹海绵 XXX立方米 XXX% 合同签订后XXX天 优质冷轧钢板 XXX吨 XXX% 合同签订后XXX天 成本评估与优化 对采购的原材料进行成本评估,分析价格构成和成本因素。通过成本分析,找出成本控制的关键点和潜力点。 寻找降低成本的方法,如优化采购流程、减少中间环节等。通过优化采购流程,提高采购效率,降低采购成本。 在保证原材料质量的前提下,尽可能降低采购成本。通过合理的成本控制和优化措施,实现成本的有效降低。 成本项目 成本分析 优化措施 原材料价格 分析市场价格波动和供应商报价 与供应商谈判争取更低价 运输成本 考虑运输距离和运输方式 选择性价比高的运输方式 仓储成本 评估库存水平和仓储费用 合理安排采购数量和库存 采购流程成本 分析采购环节和时间成本 优化采购流程提高效率 生产加工费用规划 人员与设备安排 根据生产任务和进度要求,合理安排生产人员的数量和岗位。根据生产流程和工艺要求,确定各岗位的人员需求和职责,确保生产的顺利进行。 对生产设备进行定期维护和保养,确保设备的正常运行。建立完善的设备维护制度,定期对设备进行检查、维修和保养,提高设备的可靠性和使用寿命。 提高设备的利用率,降低设备闲置时间。通过合理的生产计划和调度,充分利用设备的生产能力,提高生产效率。 生产效率提升 优化生产流程,减少不必要的工序和环节。通过对生产流程的分析和优化,去除繁琐的工序和环节,提高生产效率。 采用先进的生产技术和工艺,提高生产效率。引进先进的生产设备和技术,改进生产工艺,提高产品质量和生产效率。 加强生产管理,确保生产任务按时完成。建立完善的生产管理制度,加强对生产过程的监控和调度,及时解决生产中出现的问题。 成本节约措施 减少生产过程中的浪费和损耗,如合理利用原材料、降低能源消耗等。通过优化生产工艺和管理,提高原材料的利用率,降低能源消耗。 优化产品设计,降低生产成本。在产品设计阶段,充分考虑成本因素,采用合理的设计方案,降低生产成本。 控制生产过程中的质量问题,避免返工和废品。建立完善的质量控制体系,加强对生产过程的质量监控,及时发现和解决质量问题。 运输安装费用预算 运输方式选择 根据校具的特点和运输距离,选择合适的运输方式,如公路运输、铁路运输等。考虑运输成本、运输时间、运输安全性等因素,选择最适合的运输方式。 比较不同运输方式的价格和服务,选择性价比高的运输方案。通过市场调研和比较,选择价格合理、服务优质的运输供应商。 考虑运输过程中的保险和安全问题,确保货物安全到达。购买运输保险,采取必要的安全措施,确保校具在运输过程中的安全。 安装团队确定 挑选经验丰富、技术熟练的安装团队。对安装团队的资质、经验、技术水平等进行评估,选择最优秀的安装团队。 与安装团队协商安装费用和工期,签订安装合同。明确双方的权利和义务,确保安装工作的顺利进行。 要求安装团队提供安装方案和质量保证措施。确保安装工作符合质量标准和要求,为学校提供优质的安装服务。 费用控制与监督 对运输和安装费用进行严格控制,确保不超过预算。建立费用控制制度,加强对费用支出的审核和监督,确保费用使用合理。 定期检查运输和安装进度,及时发现和解决问题。建立进度监控机制,及时掌握运输和安装工作的进展情况,确保按时完成任务。 对费用支出进行审核和监督,确保费用使用合理。加强对费用报销的审核,杜绝不合理的费用支出。 各类货物技术参数解析 课桌椅规格性能分析 课桌椅尺寸规格 桌面设计优势 桌面采用高密度板注塑封边,封边上方带有一体的笔槽,方便学生放置笔具,避免笔具滚落桌面造成损坏。湖蓝白边的桌板颜色,色彩搭配清新,符合学校环境,能为学生营造一个舒适的学习氛围。桌面直接与桌框架用自钻钉固定,这种连接方式保证了连接的稳固性,提高了课桌椅的整体耐用性,可承受学生日常使用中的各种外力,不易松动或损坏。桌面厚度达18mm,具有较好的承重能力,能满足学生日常学习的使用需求,放置较多的学习用品也不会出现变形的情况。 课桌椅 椅面 桌斗工艺特点 桌斗采用厚0.5mm冷扎板一次冲压成型,工艺精湛,结构坚固,不易变形。这种一次冲压成型的工艺减少了拼接缝隙,使桌斗更加美观且易于清洁,学生只需简单擦拭即可保持桌斗内部的整洁。合理的尺寸设计,长约450mm,宽300mm,高150mm,能为学生提供充足的收纳空间,方便放置学习用品,如书本、文具等,让学生的学习物品摆放有序。 桌斗 椅面设计亮点 椅面采用多层板板注塑封边,颜色为湖蓝白边,与桌面颜色相呼应,整体美观协调,使课桌椅在视觉上更加统一。椅面前缘有下曲,靠背有横向弯弧,符合人体工程学原理,能有效减轻学生久坐的疲劳感,让学生在学习过程中保持良好的坐姿。椅面直接与椅框架用自钻钉固定,确保连接牢固,提高椅子的稳定性,学生在使用过程中不会出现晃动或倾倒的情况。 课桌椅材质选用 方管材质优势 方管具有较高的强度和韧性,能够承受一定的外力冲击,不易损坏,如学生在日常使用中不小心碰撞到课桌椅,方管结构能有效缓冲冲击力,保护课桌椅不受损坏。合适的厚度设计,桌腿立柱方管25mm×50mm,厚度1.2mm;R型弯20mm×20mm,方管厚度1.0mm等,在保证强度的同时,避免了课桌椅过于笨重,方便移动和摆放,教师可根据教学需要灵活调整课桌椅的布局。方管的表面光滑,不易刮伤学生衣物,保障学生的使用安全。 教师桌椅 塑料套角特点 环保PP工程塑料材质符合国家环保标准,对学生的健康无危害,确保学生在使用课桌椅过程中的安全。吸塑一次成型的工艺使套角的尺寸精度高,与钢管的配合紧密,增强了课桌椅的整体稳定性,套角不易松动或脱落。落地面厚度5mm,能有效缓冲课桌椅与地面的碰撞,减少噪音,同时保护地面,避免地面被刮花。 教师桌桌面 材质环保保障 课桌椅所选用的材质均符合国家环保要求,确保学生在使用过程中的健康安全。我公司对材质进行严格的检测和筛选,从源头上保证了课桌椅的环保性能,如对桌面、椅面等材质进行有害物质检测,确保其含量符合国家标准。环保的材质也有助于营造良好的学习环境,减少对学生身体的潜在危害,让学生能够在一个健康的环境中学习。 课桌椅表面处理 表面处理工艺步骤 工艺步骤 作用 磨光去刺处理 使钢制部件表面平整光滑,避免刮伤学生 酸洗处理 去除钢材表面的氧化皮和杂质 磷化处理 提高钢材的耐腐蚀性 静电喷塑工艺 使塑粉牢固地附着在钢材表面 高温固化工艺 形成一层均匀、致密的保护膜 磨光去刺处理使钢制部件表面平整光滑,避免刮伤学生。酸洗和磷化处理能够去除钢材表面的氧化皮和杂质,提高钢材的耐腐蚀性。静电喷塑和高温固化工艺使塑粉牢固地附着在钢材表面,形成一层均匀、致密的保护膜。 表面处理效果优势 表面光滑的课桌椅易于清洁,能够保持良好的卫生状况,教师只需用湿布擦拭即可去除课桌椅表面的污渍。防锈、耐腐蚀的性能使课桌椅在潮湿的环境中也能正常使用,减少了维修和更换的频率,降低了学校的使用成本。美观的外观能够提升学校的整体形象,为学生创造一个舒适的学习环境,让学生在愉悦的氛围中学习。 表面处理质量保障 严格按照国家及行业标准进行表面处理,确保处理效果符合要求。对表面处理后的课桌椅进行严格的质量检测,如盐雾试验等,保证其防锈、耐腐蚀性能。选用优质的塑粉和先进的处理设备,从工艺和材料上保障表面处理的质量,如采用高质量的塑粉,确保课桌椅表面的涂层均匀、牢固。 教师桌椅结构特点解读 教师桌结构设计 桌面材质优势 25mm厚三聚氰胺板具有耐磨、耐酸碱、易清洁等特点,能够满足教师日常办公的使用需求,如教师在桌面上放置办公用品、进行书写等操作,三聚氰胺板都能承受且不易损坏。下层板厚度15mm和四周收边30mm的设计,增强了桌面的整体稳定性和耐用性,使桌面更加坚固。三聚氰胺板的表面平整光滑,色彩丰富,可根据学校的整体装修风格进行选择,为教师办公室增添美观。 支撑结构特点 立柱和底梁采用合适规格的方管,保证了教师桌的强度和稳定性,能够承受一定的重量,如教师在桌面上放置电脑、文件等物品,支撑结构都能稳定支撑。合理的方管布局和连接方式,使教师桌的支撑结构更加稳固,不易变形。优质的冷轧钢板材质和先进的加工工艺,提高了支撑结构的质量和可靠性,延长了教师桌的使用寿命。 挡板设计亮点 0.7mm优质冷轧钢板的侧板冲孔设计,增加了教师桌的透气性和美观性,使教师桌看起来更加独特。冲孔的设计还可以起到一定的装饰作用,使教师桌更加美观。优质的冷轧钢板材质保证了挡板的强度和耐用性,不易损坏,能够经受住日常使用的考验。 教师椅材质特性 皮革面料优势 环保皮革材质符合国家环保标准,对教师的健康无危害,确保教师在使用过程中的安全。耐磨的特性使教师椅的面料能够经受住长期使用的考验,不易损坏,如教师每天长时间坐在椅子上,皮革面料也能保持完好。易清洁的特点方便教师保持椅子的卫生状况,营造良好的办公环境,教师只需用湿布擦拭即可去除污渍。 海绵内芯特点 特点 描述 高回弹性能 具有良好的弹性,能根据教师坐姿自动调整形状 减轻压力 有效减轻教师背部和臀部的压力,缓解疲劳 耐用性好 优质海绵材质,不易变形和塌陷 高回弹海绵具有良好的弹性,能够根据教师的坐姿自动调整形状,提供舒适的支撑。海绵的高回弹性能可以有效减轻教师背部和臀部的压力,缓解疲劳。优质的海绵材质保证了内芯的耐用性,不易变形和塌陷,如长时间使用后,海绵仍能保持良好的弹性。 教师椅海绵内芯 钢管及配件质量 一体成型无焊接加厚高碳钢管具有较高的强度和稳定性,能够承受教师的体重和日常使用中的各种外力,如教师在椅子上起身、坐下等动作,钢管都能稳定支撑。环保喷涂工艺使钢管表面光滑美观,同时具有防锈、耐腐蚀的性能,延长了钢管的使用寿命。进口折叠器配件质量可靠,操作方便,能够实现教师椅的灵活折叠和展开,方便教师收纳和使用。 教师桌椅表面涂装 表面处理工艺步骤 酸洗和脱脂处理能够去除钢管表面的油污和杂质,为后续的涂装工艺做好准备。陶化处理在钢管表面形成一层致密的保护膜,提高了钢管的耐腐蚀性能。高温粉体烤漆工艺使一级颗粒粉末牢固地附着在钢管表面,形成均匀、光滑的涂层。 表面涂装效果优势 美观的外观能够提升教师办公室的整体形象,为教师创造一个舒适的办公环境,让教师在愉悦的氛围中工作。耐腐蚀、防锈的性能使教师桌椅在潮湿的环境中也能正常使用,减少了维修和更换的频率,降低了学校的使用成本。强附着力的涂层保证了表面涂装的质量,不易脱落和起皮,使教师桌椅始终保持良好的外观。 表面涂装质量保障 严格按照国家及行业标准进行表面处理和涂装,确保处理效果符合要求。对表面涂装后的教师桌椅进行严格的质量检测,如附着力测试、盐雾试验等,保证其质量和性能。选用优质的一级颗粒粉末和先进的涂装设备,从工艺和材料上保障表面涂装的质量,如采用高质量的粉末,确保涂层的附着力和均匀性。 档案柜材质工艺说明 档案柜材质选用 钢板材质优势 0.7mm厚的冷轧钢板具有较高的强度和硬度,能够承受较大的重量和外力冲击,不易变形,如档案柜装满档案资料后,钢板仍能保持柜体的形状。优质的冷轧钢板材质表面平整光滑,易于进行后续的加工和处理,如焊接、打磨等工艺。冷轧钢板的耐腐蚀性较好,能够保证档案柜在长期使用过程中不受损坏,延长了档案柜的使用寿命。 拉手工艺特点 一次性冲压成型的工艺使钢制手抠拉手结构坚固,不易损坏,能够经受住频繁的使用。外形长度96mm的设计符合人体工程学原理,方便使用者操作,如教师在开启和关闭档案柜时,能够轻松握住拉手。结实耐用的拉手能够保证档案柜的正常开启和关闭,如长期使用后,拉手仍能正常使用。 锁具质量保障 选用中国名牌浙江望通生产的专用锁具,质量可靠,开启灵活,教师能够轻松开启和关闭档案柜。低互开率的特点保证了档案柜的安全性,能够有效保护档案资料的安全,如不同档案柜的锁具不会相互打开。优质的锁具能够经受住长期使用的考验,不易损坏,减少了维修和更换的频率,降低了学校的使用成本。 档案柜制作工艺 数控加工优势 全自动数控设备能够实现高精度的剪板、冲切和折弯,保证了档案柜各部件的尺寸精度,使档案柜的组装更加精确。数控加工的效率高,能够提高档案柜的生产速度,缩短交货周期,满足学校的使用需求。数控设备的稳定性好,能够保证加工质量的一致性,减少次品率,如每个档案柜的部件尺寸都能保持一致。 焊接工艺特点 工艺特点 描述 焊接质量高 保证档案柜整体结构牢固 焊缝美观 使档案柜外观更美观 变形小 减少对档案柜形状的影响 自动化程度高 减少人为因素对焊接质量的影响 二氧化碳保护焊技术具有焊接质量高、焊缝美观、变形小等优点,能够保证档案柜的整体结构牢固。先进的焊接工艺使档案柜的焊接部位更加坚固,不易开裂和松动。焊接工艺的自动化程度高,减少了人为因素对焊接质量的影响,如焊接参数的稳定控制。 隔板设计亮点 上下各内置一块活隔板,用户可以根据档案资料的大小和数量灵活调整内部空间,提高了档案柜的实用性,如教师可以根据档案的厚度调整隔板的位置。活隔板的设计方便用户对档案资料进行分类存放,便于查找和管理,如将不同类型的档案分别存放在不同的区域。隔板的安装和拆卸简单方便,用户可以根据需要随时进行调整,如需要增加或减少隔板时,能够轻松操作。 档案柜表面处理 表面处理工艺步骤 工艺步骤 作用 打磨处理 使钢板表面平整光滑,去除氧化皮和杂质 陶化处理 形成致密保护膜,提高耐腐蚀性能 静电喷涂 使环氧树脂粉末附着在钢板表面 雾化处理 使塑粉均匀吸附 高温处理 形成坚固涂层 打磨处理使钢板表面平整光滑,去除表面的氧化皮和杂质,为后续的涂装工艺做好准备。陶化处理在钢板表面形成一层致密的保护膜,提高了钢板的耐腐蚀性能。静电喷涂和雾化处理使环氧树脂粉末均匀地附着在钢板表面,经过高温处理后形成一层坚固的涂层。 表面处理效果优势 效果优势 描述 防锈耐腐蚀 在潮湿环境正常使用,延长使用寿命 美观提升形象 营造整洁美观的档案存放环境 环保无危害 符合国家环保要求,对人体健康无危害 防锈、耐腐蚀的性能使档案柜在潮湿的环境中也能正常使用,延长了档案柜的使用寿命。美观的外观能够提升档案柜的整体形象,为学校营造一个整洁、美观的档案存放环境。环保塑粉的使用符合国家环保要求,对环境和人体健康无危害。 表面处理质量保障 严格按照国家及行业标准进行表面处理,确保处理效果符合要求。对表面处理后的档案柜进行严格的质量检测,如盐雾试验、附着力测试等,保证其质量和性能。选用优质的环氧树脂粉末和先进的表面处理设备,从工艺和材料上保障表面处理的质量,如采用高质量的粉末,确保涂层的质量。 讲桌讲台功能设计解析 讲桌功能设计 人体力学设计 设计特点 作用 圆弧设计 符合人体力学,减轻老师疲劳 实木扶手 提供支撑,增加舒适度 合适尺寸 使老师使用更舒适方便 提高效率 有助于提高老师授课效率 桌体上部分的圆弧设计和左右实木扶手的提供,符合人体力学原理,能够减轻老师长时间站立授课的疲劳感。合适的高度和宽度设计,使老师在使用讲桌时更加舒适和方便。符合人体力学的设计还可以提高老师的授课效率和舒适度,如老师在授课过程中可以轻松依靠扶手。 讲桌 讲台 收纳功能特点 前面的抽屉设计为老师提供了方便的教具收纳空间,便于老师整理和存放教学用品,如粉笔、教案等。不锈钢拉丝扣手的使用使抽屉更加美观,同时也增加了抽屉的耐用性,如长时间使用后,扣手仍能保持光亮。合理的抽屉尺寸设计能够满足老师日常教学的收纳需求,如抽屉的大小能够容纳常用的教学用品。 讲桌抽屉 安全保障设计 全封闭式结构能够有效保护多媒体设备的安全,防止灰尘、杂物等进入设备内部,影响设备的正常使用。底座的八字形设计和可敲落式走线孔的设置,使讲桌的结构更加稳固,同时也方便了设备的布线和维护。所有钣金部分均采用激光切割加工,所有尖角倒圆角不小于R3,保证了使用者和维护者的安全,避免划伤,如老师在操作讲桌时,不会被尖角划伤。 讲台材质工艺 材质搭配优势 材质优势 描述 强度稳定性 金属材质保证讲台坚固耐用 美观舒适性 实木材质增添自然质感 符合装修风格 与学校整体环境相协调 金属实木结合的材质搭配,既保证了讲台的强度和稳定性,又增加了讲台的美观性和舒适性。金属材质的坚固耐用能够承受一定的重量和外力冲击,实木材质的自然质感能够营造出温馨、舒适的教学氛围。合理的材质搭配使讲台在满足使用功能的同时,也符合学校的整体装修风格,如与教室的装修风格相匹配。 工艺处理特点 脱脂、磷化、静电喷塑、溜平固化等工艺使讲台表面光滑、美观,具有良好的防锈、耐腐蚀性能。一次冲压成型技术和激光切割加工保证了讲台各部件的精度和质量,使讲台的组装更加方便和精确。先进的工艺处理提高了讲台的整体品质和使用寿命,如经过处理后,讲台能够长期保持良好的性能。 质量保障措施 严格按照国家及行业标准进行材质选择和工艺处理,确保讲台的质量符合要求。对讲台的各个部件进行严格的质量检测,如尺寸精度检测、表面质量检测等,保证讲台的质量和性能。选用优质的金属和实木材料以及先进的加工设备,从工艺和材料上保障讲台的质量,如采用高质量的金属和实木,确保讲台的坚固和美观。 讲桌讲台整体优势 功能实用性 讲桌的收纳功能、讲台的结构设计等,都充分考虑了老师的教学需求,具有很强的实用性。合理的尺寸和布局设计,使讲桌和讲台在有限的空间内发挥出最大的功能。方便的操作和维护设计,减少了老师的工作负担,提高了教学效率,如老师能够轻松操作讲桌和讲台。 美观与耐用性 优势 描述 协调环境 金属实木结合,与学校环境相协调 耐用性强 先进工艺和优质材料保证长期使用 易清洁保养 良好表面处理,保持美观整洁 金属实木结合的材质和美观的外观设计,使讲桌和讲台与学校的整体环境相协调,提升了学校的形象。先进的工艺处理和优质的材料选择,保证了讲桌和讲台的耐用性,能够经受住长期使用的考验。良好的表面处理使讲桌和讲台易于清洁和保养,保持美观整洁,如老师可以轻松擦拭讲桌和讲台。 安装与维护便利性 便利性 描述 运输安装方便 分体式结构便于运输和快速布置 布线维护便捷 可敲落式走线孔方便设备布线 更换部件容易 易于拆卸和组装,降低维护成本 分体式结构的设计使讲桌和讲台的运输和安装更加方便,能够快速完成布置,减少对学校教学秩序的影响。可敲落式走线孔和合理的结构设计,方便了设备的布线和维护,降低了维护成本。易于拆卸和组装的设计,使讲桌和讲台的维修和更换部件更加容易,如老师可以自行更换损坏的部件。 会议桌椅参数要求梳理 会议桌参数要求 尺寸合理性 长6000mm*宽2400mm*高750mm的尺寸设计,能够容纳一定数量的参会人员,保证会议的顺利进行。合适的高度设计使参会人员在使用会议桌时更加舒适,符合人体工程学原理。合理的尺寸布局能够提高会议空间的利用率,避免空间浪费,如根据参会人数合理安排座位。 会议桌椅 板材质量保障 FOSB54mm厚颗粒板符合国家相关质量标准,具有良好的物理性能和环保性能。优质的颗粒板材质保证了会议桌的强度和稳定性,不易变形和损坏。对颗粒板进行严格的质量检测,如甲醛释放量检测、强度检测等,确保其质量符合要求,如检测结果符合国家标准。 会议桌颗粒板 整体稳定性 合理的结构设计和优质的板材选择,使会议桌具有良好的整体稳定性,能够承受一定的外力冲击。稳定的会议桌能够为参会人员提供一个安全、舒适的会议环境,避免因桌子晃动而影响会议的进行。在生产过程中,对会议桌的各个部件进行严格的组装和调试,保证其整体稳定性,如对桌腿、桌面等部件进行精确组装。 会议椅材质要求 框架材质优势 金属电镀框架具有较高的强度和稳定性,能够承受一定的重量和外力冲击,不易变形。电镀工艺使框架表面光滑美观,具有良好的防锈、耐腐蚀性能,延长了框架的使用寿命。合适的框架设计为会议椅提供了坚固的支撑结构,保证了椅子的整体稳定性,如椅子在使用过程中不会晃动。 扶手材质特点 特点 描述 自然质感 实木材质带来舒适握持感 耐磨耐腐蚀 经过处理,不易损坏 提升档次 美观性与会议桌相匹配 实木扶手具有自然的质感和舒适的握持感,能够为参会人员提供良好的使用体验。经过处理的实木扶手具有较好的耐磨性和耐腐蚀性,不易损坏。实木扶手的美观性也能够提升会议椅的整体档次,与会议桌相匹配,如与会议桌的材质和风格相协调。 座靠材质舒适性 皮靠皮座采用优质的皮革材料,具有柔软舒适、透气等特点,能够减轻参会人员久坐的疲劳感。皮革材料的耐磨性和易清洁性,使会议椅易于维护和保养,保持良好的卫生状况。合理的座靠设计符合人体工程学原理,能够提供良好的支撑和舒适度,如座靠的角度和形状能够适应人体的坐姿。 会议桌椅搭配协调性 尺寸搭配合理性 会议桌和会议椅的尺寸相互匹配,能够保证参会人员在使用过程中感到舒适,不会出现空间拥挤或浪费的情况。合适的尺寸搭配能够提高会议空间的利用率,使会议环境更加整洁和有序。根据会议桌的尺寸合理选择会议椅的数量和摆放方式,保证会议的顺利进行,如根据会议桌的长度和宽度确定会议椅的数量和间距。 风格搭配协调性 会议桌和会议椅的风格相互协调,如材质、颜色等方面的搭配,能够营造出一个统一、和谐的会议氛围。一致的风格设计使会议空间更加美观和舒适,提升了学校的整体形象。在选择会议桌和会议椅时,充分考虑学校的整体装修风格和文化特色,使会议桌椅与环境相融合,如与会议室的装修风格相匹配。 功能搭配互补性 会议桌和会议椅在功能上相互配合,如会议桌的收纳功能和会议椅的舒适度,能够满足参会人员的不同需求。合理的功能搭配能够提高会议的效率和质量,使参会人员更加专注于会议内容。在设计会议桌和会议椅时,充分考虑会议的实际需求,提供更加完善的功能和服务,如会议桌的收纳功能可以存放会议资料。 工作方法和工作流程 专项小组组建与职责分工 项目经理统筹协调职责 整体项目规划制定 明确工作目标 1)明确校具生产的各项指标,确保完全契合国家及行业合格标准,从规格、材质到工艺等各方面均满足采购需求。课桌椅的桌面尺寸、厚度,教师桌椅的规格、材质,档案柜的钢板厚度、锁具质量等,都要严格达标。 2)对项目各阶段工作进行合理规划与精准安排,确保课桌椅、教师桌椅、档案柜、讲桌等11类货物的生产与交付工作有条不紊地推进,严格按照时间节点完成。 3)建立严格的质量管控体系,对生产过程中的每一个环节进行监控,避免出现质量问题,从而保障项目按时交付并正常使用。 4)对项目成本进行精细化管理,通过优化生产流程、合理调配资源等方式,确保在776000元的预算范围内完成各项工作。 规划时间节点 1)在合同签订后的第1-3日,迅速与各方沟通,完成订单的详细确认,并根据生产能力和资源状况进行科学排产,确保生产计划的合理性和可行性。 2)第4-7日,集中精力进行主要产品的生产工作。组织专业的生产团队,严格按照技术标准和工艺要求进行操作,确保产品质量。 3)第8-12日,完成产品的包装工作,根据产品的特点选择合适的包装材料和方式,确保产品在运输过程中不受损坏。同时,安排好物流运输,与运输公司密切合作,确保校具按时、安全送达指定地点。 4)第13-15日,在指定地点进行现场安装调试工作。组织专业的安装团队,按照安装方案进行操作,确保校具安装牢固、调试正常,满足使用要求。 资源合理分配 根据项目的实际需求,对人力、物力资源进行合理调配。安排经验丰富的管理人员、技术人员和生产人员参与项目,确保各环节工作顺利开展。同时,合理安排生产设备的使用,提高设备利用率。 优化生产流程,通过引入先进的生产技术和管理方法,提高资源利用效率,降低生产成本。例如,采用自动化生产设备,减少人工操作,提高生产效率。 与优质的供应商建立长期稳定的合作关系,确保原材料的供应充足、质量可靠。提前做好原材料的采购计划,避免因原材料短缺影响生产进度。 根据校具的运输需求,选择合适的运输车辆和人员。与运输公司签订详细的运输合同,明确双方的责任和义务,确保校具安全、及时送达指定地点。 资源类型 分配方式 目标效果 人力资源 按岗位和技能分配 提高工作效率 物力资源 按需分配和优化配置 降低成本 原材料 与供应商合作确保供应 保障生产进度 运输车辆和人员 合理选择和安排 确保校具安全运输 校具生产进度规划 1)依据采购货物信息,制定详细的各类校具生产计划,明确每个生产环节的时间节点和质量要求。课桌椅、教师桌椅的生产,要分别制定具体的工艺流程和生产计划。 2)综合考虑生产难度和工作量,合理安排生产顺序。对于生产难度较大、工作量较多的产品,优先安排生产,确保整体生产进度的平衡。 3)建立生产进度监控机制,实时掌握生产情况,及时解决生产过程中出现的问题。如遇到设备故障、原材料供应不足等问题,要迅速采取措施进行解决。 4)与供应商保持密切沟通,及时了解原材料的生产进度和供应情况,确保原材料供应与生产进度相匹配。 生产过程质量监控 团队成员工作协调 促进成员沟通 1)建立多样化的沟通机制,如定期的工作汇报会、线上沟通平台等,确保团队成员之间信息及时传递。通过沟通,及时了解工作进展和问题,以便及时调整工作安排。 2)组织丰富多彩的团队活动,如户外拓展、聚餐等,增强成员之间的了解与信任,营造良好的团队氛围,提高团队凝聚力。 3)鼓励成员积极交流工作经验与想法,定期开展经验分享会,共同解决工作中的问题,提高团队整体工作水平。 4)建立矛盾纠纷处理机制,及时处理成员之间的矛盾与纠纷,维护团队和谐稳定。当出现矛盾时,要公正、客观地进行处理,避免矛盾升级。 供应商沟通协作 运输公司合作协调 解决工作冲突 当工作冲突出现时,迅速了解冲突原因,从多个角度进行分析,公正、客观地进行处理。引导成员换位思考,站在对方的立场上考虑问题,理解对方的需求和困难。 根据项目需求和工作重点,对工作安排进行调整,避免冲突再次发生。同时,制定相应的规章制度,明确工作流程和职责,减少冲突的发生。 对冲突处理结果进行跟踪与评估,总结经验教训,不断提高处理冲突的能力。通过分析冲突产生的原因和处理过程,找出问题的根源,采取针对性的措施进行改进。 建立冲突预警机制,及时发现潜在的冲突隐患,提前采取措施进行预防。 生产技术指导 冲突类型 处理方法 预防措施 工作安排冲突 调整工作安排 明确职责和流程 利益冲突 协商解决 建立公平的分配机制 沟通冲突<!--/,td--> 加强沟通 建立有效的沟通机制 价值观冲突 引导和协调 加强团队文化建设 合理分配任务 1)全面了解...
洮南市第十中学校具采购项目投标方案.docx
下载提示

1.本文档仅提供部分内容试读;

2.支付并下载文件,享受无限制查看;

3.本网站所提供的标准文本仅供个人学习、研究之用,未经授权,严禁复制、发行、汇编、翻译或网络传播等,侵权必究;

4.左侧添加客服微信获取帮助;

5.本文为word版本,可以直接复制编辑使用。


这个人很懒,什么都没留下
未认证用户 查看用户
该文档于 上传
推荐文档
×
精品标书制作
百人专家团队
擅长领域:
工程标 服务标 采购标
16852
已服务主
2892
中标量
1765
平台标师
扫码添加客服
客服二维码
咨询热线:192 3288 5147
公众号
微信客服
客服