文库 货物类投标方案 其他

佛山市社会保障卡卡片采购和个人化服务项目.docx

DOCX   1458页   下载743   2025-07-02   浏览88   收藏15   点赞610   评分-   922406字   228.00

AI慧写标书

十分钟千页标书高效生成

温馨提示:当前文档最多只能预览 15 页,若文档总页数超出了 15 页,请下载原文档以浏览全部内容。
佛山市社会保障卡卡片采购和个人化服务项目.docx 第1页
佛山市社会保障卡卡片采购和个人化服务项目.docx 第2页
佛山市社会保障卡卡片采购和个人化服务项目.docx 第3页
佛山市社会保障卡卡片采购和个人化服务项目.docx 第4页
佛山市社会保障卡卡片采购和个人化服务项目.docx 第5页
佛山市社会保障卡卡片采购和个人化服务项目.docx 第6页
佛山市社会保障卡卡片采购和个人化服务项目.docx 第7页
佛山市社会保障卡卡片采购和个人化服务项目.docx 第8页
佛山市社会保障卡卡片采购和个人化服务项目.docx 第9页
佛山市社会保障卡卡片采购和个人化服务项目.docx 第10页
佛山市社会保障卡卡片采购和个人化服务项目.docx 第11页
佛山市社会保障卡卡片采购和个人化服务项目.docx 第12页
佛山市社会保障卡卡片采购和个人化服务项目.docx 第13页
佛山市社会保障卡卡片采购和个人化服务项目.docx 第14页
佛山市社会保障卡卡片采购和个人化服务项目.docx 第15页
剩余1443页未读, 下载浏览全部

开通会员, 优惠多多

6重权益等你来

首次半价下载
折扣特惠
上传高收益
特权文档
AI慧写优惠
专属客服
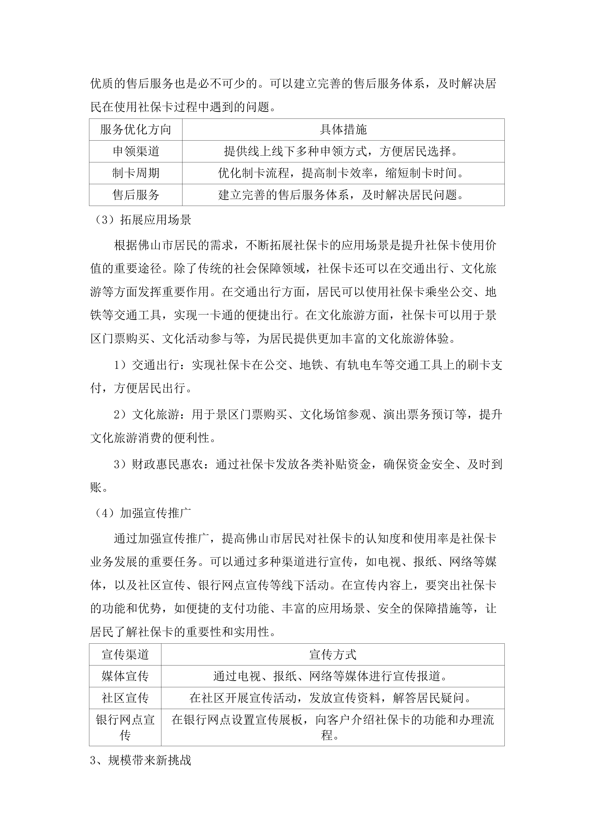
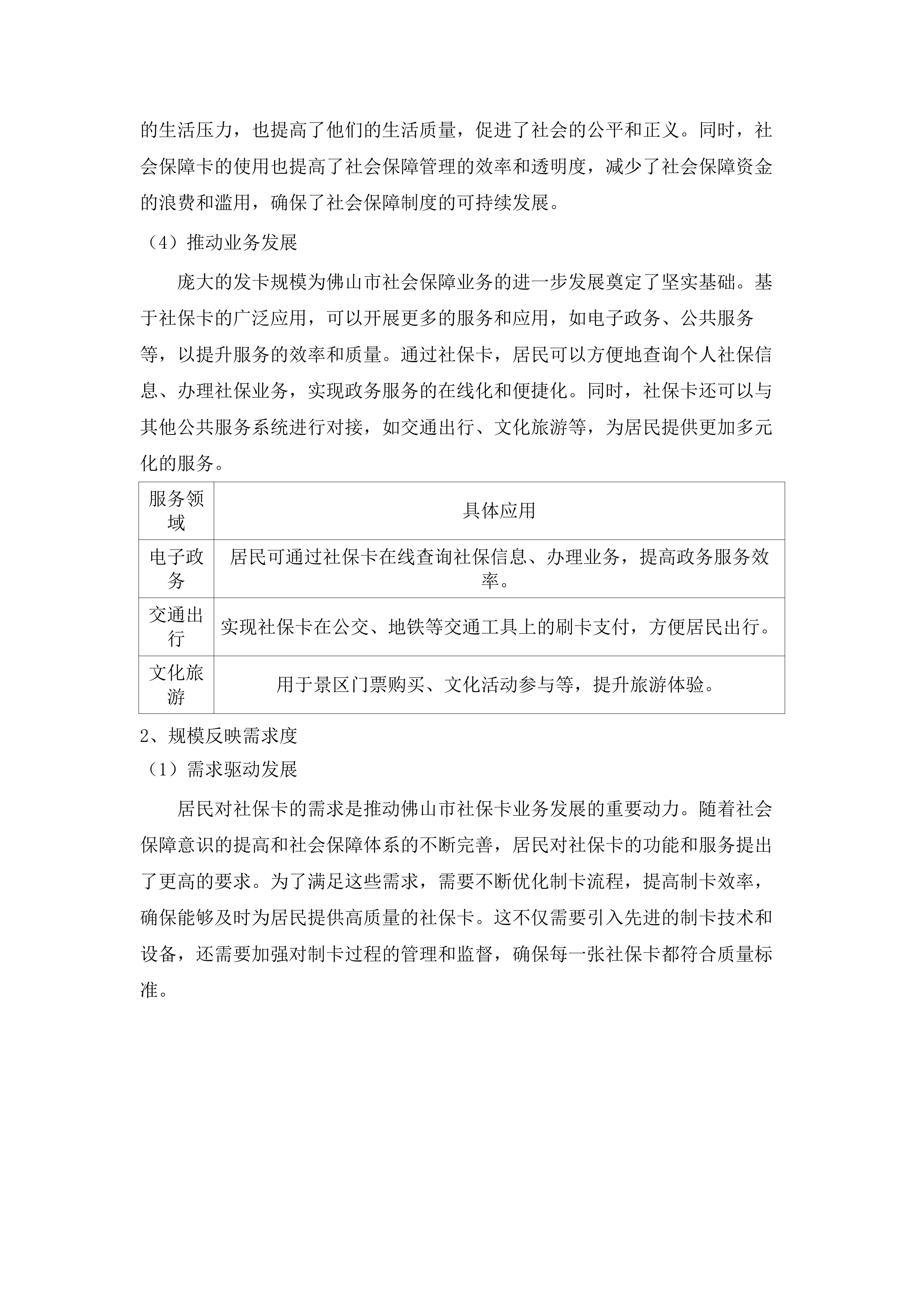
佛山市社会保障卡卡片采购和个人化服务项目 第一章 服务实施方案综合评价 9 第一节 项目背景理解 9 一、 社会保障卡管理办法 9 二、 佛山市发卡现状 10 三、 一卡通试点要求 22 四、 制卡时效规范 37 第二节 项目需求分析 53 一、 商务条款解析 53 二、 卡片技术要求 65 三、 数据安全体系 77 四、 质保服务方案 88 五、 应急保障机制 99 第三节 服务流程设计 115 一、 制卡数据对接 115 二、 卡片生产控制 122 三、 个人化实施 133 四、 物流配送方案 147 五、 库存管理规范 157 第四节 技术实现路径 165 一、 系统对接开发 165 二、 制卡工艺标准 177 三、 质量检测体系 187 四、 应用扩展支持 195 五、 运维技术保障 208 第五节 实施建议与优化 218 一、 流程标准化 218 二、 安全强化 229 三、 资源调配 236 四、 技术培训 246 五、 持续改进 256 第二章 服务实施方案综合评价 266 第一节 质量安全管理 266 一、 卡片质量检验 266 二、 质量保证期管理 274 三、 废卡处理规范 288 四、 生产环境控制 301 五、 包装运输保障 312 六、 应急处理预案 329 第二节 安全防护措施 339 一、 数据加密传输 339 二、 信息防泄漏机制 351 三、 金融功能防护 361 四、 密钥安全管理 375 五、 物理安全控制 391 六、 法律风险防范 399 第三节 功能测试规范 412 一、 双界面检测 412 二、 个人化测试 426 三、 耐久性试验 441 四、 系统对接测试 455 五、 防伪特性检测 466 六、 压力测试 476 第四节 芯片合规性保障 489 一、 芯片型号验证 489 二、 COS检测报告 500 三、 应急储备方案 511 四、 技术规范适配 526 五、 安全认证管理 537 第五节 生产流程控制 540 一、 制卡数据匹配 540 二、 时效管控机制 549 三、 分银行优先级 558 四、 回盘数据管理 568 五、 包装分类标准 575 六、 交接登记制度 585 第三章 服务实施方案综合评价 601 第一节 组织架构设计 601 一、 制卡数据管理团队 601 二、 卡片生产管理团队 617 三、 技术支持保障团队 631 第二节 项目实施流程 643 一、 数据接收与匹配 643 二、 卡片生产制作 656 三、 个人化处理 669 四、 包装与运输 679 五、 交接与验收 697 六、 数据销毁 718 第三节 生产计划安排 721 一、 优先级银行保障 721 二、 芯片储备计划 732 三、 产能动态调配 741 第四节 质量控制体系 751 一、 出厂检验标准 751 二、 两年质保方案 760 三、 生产过程监控 769 四、 第三方检测 782 第五节 安全保障措施 784 一、 数据加密传输 784 二、 生产区域管控 796 三、 保密协议执行 815 四、 金融安全防护 828 第六节 应急响应机制 840 一、 芯片短缺应对 841 二、 系统故障处理 860 三、 物流异常处置 876 第七节 沟通协调机制 888 一、 银行对接窗口 888 二、 人社部门联络 899 三、 跨部门协作 910 第四章 服务实施方案综合评价 923 第一节 数据安全措施 923 一、 制卡数据保密管理 923 二、 密钥载体安全管理 930 三、 数据销毁执行标准 937 四、 第三方数据隔离 944 第二节 卡片生产安全 951 一、 芯片封装安全控制 951 二、 隐形磁条标准化 958 三、 废卡处置流程 969 四、 双界面卡品控 976 第三节 运输与交付安全 987 一、 防磁包装标准 987 二、 武装押运方案 996 三、 银行交接规范 1004 四、 运输保险覆盖 1010 第四节 信息安全管理制度 1019 一、 数据分级保护 1019 二、 安全事件响应 1031 三、 人员背景审查 1041 四、 物理安防体系 1043 第五节 防伪与质量一致性 1053 一、 荧光防伪技术 1053 二、 内成像精度控制 1062 三、 芯片信息核验 1071 四、 化学腐蚀测试 1078 第六节 应急与风险控制 1088 一、 芯片储备预案 1088 二、 系统容灾备份 1093 三、 重大事故演练 1103 四、 银行应急协调 1109 第五章 服务实施方案综合评价 1118 第一节 质保期承诺 1118 一、 卡片质量保证期 1118 二、 芯片检测保障 1129 三、 售后服务响应 1140 第二节 响应机制建设 1151 一、 数据安全保密 1151 二、 制卡流程规范 1162 三、 应急处理预案 1171 四、 问题反馈渠道 1180 第三节 现场服务能力 1188 一、 制卡生产管理 1188 二、 卡片交接配送 1202 三、 银行对接支持 1213 第四节 远程诊断支持 1222 一、 技术接口开发 1222 二、 运维流程优化 1234 三、 应用扩展支持 1253 第五节 卡片登记运输配合 1263 一、 卡片分类保管 1263 二、 运输安全控制 1278 三、 跟踪服务机制 1292 第六章 芯片CPU核处理器 1303 第一节 芯片国产化说明 1303 一、 国产芯片技术规范 1303 二、 芯片供应链保障 1313 三、 国产化技术验证 1325 第二节 银行卡检测中心证明材料 1343 一、 金融功能检测报告 1343 二、 芯片物理特性检测 1344 三、 安全认证资质文件 1355 四、 检测中心授权证明 1357 第三节 芯片技术保障措施 1357 一、 芯片生产安全保障 1357 二、 芯片质量管控体系 1373 三、 芯片技术升级方案 1390 四、 应急技术响应机制 1405 第四节 芯片检测与验收准备 1418 一、 芯片检测软件准备 1418 二、 验收文档编制 1429 三、 验收测试环境 1444 服务实施方案综合评价 项目背景理解 社会保障卡管理办法 我公司严格遵循国家相关规定开展社会保障卡业务,2011年4月,国家人社部下发的《“中华人民共和国社会保障卡”管理办法》是我们业务开展的重要依据,此办法对推行全国统一的社会保障卡提出了明确的管理办法,并要求各地社会保障卡按照‘一卡多用,全国通用’的原则进行建设。 【请在此处插入《“中华人民共和国社会保障卡”管理办法》的文件图片】 此外,在社会保障卡加载金融功能方面,我们依据2011年7月国家人社部、中国人民银行联合下发的《关于社会保障卡加载金融功能的通知》(人社部发〔2011〕83号)开展工作,该通知要求各地加快社会保障卡加载金融功能建设,对已经发卡但尚未加载金融功能的地区,要创造条件,适时在新发的社保卡中加载金融功能。 【请在此处插入《关于社会保障卡加载金融功能的通知》(人社部发〔2011〕83号)的文件图片】 佛山市发卡现状 730万发卡规模 规模体现影响力 服务众多人群 截至2024年底,佛山市社会保障卡制卡量已突破730万,这一庞大的发卡规模使得大量居民得以享受到社会保障带来的便利与保障。在就医结算环节,居民凭借社保卡可实现便捷支付,无需繁琐的现金交易,大大节省了时间和精力。同时,养老金等社保待遇也能通过社保卡按时发放,让居民的生活更有保障。此外,社保卡还在其他社会保障领域发挥着重要作用,如失业金领取、医保报销等,为居民的生活提供了全方位的支持,使居民能够更加安心地工作和生活。 就医结算 养老金发放 失业金领取 医保报销 提升保障水平 随着佛山市社会保障卡发卡规模的不断扩大,社会保障的覆盖范围得到了进一步拓展,越来越多的人被纳入到社会保障体系中。这不仅体现了社会保障的公平性和公正性,也提升了当地居民的社会保障水平。具体来说,更多的居民能够享受到基本养老保险、医疗保险、失业保险等社会保障待遇,在面临疾病、失业、养老等风险时,能够得到相应的经济支持和保障。此外,社会保障体系的完善还促进了社会的稳定和和谐,为经济的可持续发展提供了有力保障。 以下是社会保障覆盖范围拓展的体现: 1)基本养老保险覆盖人群增加,更多居民在退休后能够获得稳定的养老金收入,保障晚年生活质量。 2)医疗保险报销范围扩大,居民就医负担减轻,能够享受到更优质的医疗服务。 3)失业保险为失业人员提供了一定的经济补偿,帮助他们度过难关,实现再就业。 促进社会稳定 广泛的社会保障卡发放对促进佛山市社会的稳定和和谐起到了积极作用。当居民的基本生活得到保障,他们能够更加安心地投入到工作和生活中,减少了因生活不稳定而带来的焦虑和不安。这有助于降低社会犯罪率,减少社会矛盾和冲突,为当地的经济发展和社会进步创造良好的环境。此外,社会保障卡的普及还增强了居民对政府的信任和支持,提高了政府的公信力和社会凝聚力。 具体而言,社会保障卡为居民提供了医疗保障、养老保障、失业保障等多种福利,使他们在面临困难时能够得到及时的帮助和支持。这不仅减轻了居民的生活压力,也提高了他们的生活质量,促进了社会的公平和正义。同时,社会保障卡的使用也提高了社会保障管理的效率和透明度,减少了社会保障资金的浪费和滥用,确保了社会保障制度的可持续发展。 推动业务发展 庞大的发卡规模为佛山市社会保障业务的进一步发展奠定了坚实基础。基于社保卡的广泛应用,可以开展更多的服务和应用,如电子政务、公共服务等,以提升服务的效率和质量。通过社保卡,居民可以方便地查询个人社保信息、办理社保业务,实现政务服务的在线化和便捷化。同时,社保卡还可以与其他公共服务系统进行对接,如交通出行、文化旅游等,为居民提供更加多元化的服务。 服务领域 具体应用 电子政务 居民可通过社保卡在线查询社保信息、办理业务,提高政务服务效率。 交通出行 实现社保卡在公交、地铁等交通工具上的刷卡支付,方便居民出行。 文化旅游 用于景区门票购买、文化活动参与等,提升旅游体验。 规模反映需求度 需求驱动发展 居民对社保卡的需求是推动佛山市社保卡业务发展的重要动力。随着社会保障意识的提高和社会保障体系的不断完善,居民对社保卡的功能和服务提出了更高的要求。为了满足这些需求,需要不断优化制卡流程,提高制卡效率,确保能够及时为居民提供高质量的社保卡。这不仅需要引入先进的制卡技术和设备,还需要加强对制卡过程的管理和监督,确保每一张社保卡都符合质量标准。 公交刷卡支付 同时,还需要根据居民的需求,不断拓展社保卡的应用场景,提高社保卡的使用价值。例如,除了传统的社会保障领域,还可以将社保卡应用于交通出行、文化旅游等领域,为居民提供更加便捷的服务。此外,还需要加强对社保卡的宣传推广,提高居民对社保卡的认知度和使用率,让更多的居民了解和享受社保卡带来的便利。 优化服务体验 为了更好地满足佛山市居民对社保卡的需求,需要不断优化社保卡的服务体验。首先,提供更加便捷的申领渠道是关键。可以通过线上线下相结合的方式,让居民可以根据自己的需求选择合适的申领方式。例如,居民可以在社区服务中心、银行网点等线下渠道申领社保卡,也可以通过手机APP、网站等线上渠道进行申领。其次,缩短制卡周期也是提高服务体验的重要环节。可以通过优化制卡流程、提高制卡效率等方式,将制卡周期缩短至最短。最后,提供优质的售后服务也是必不可少的。可以建立完善的售后服务体系,及时解决居民在使用社保卡过程中遇到的问题。 服务优化方向 具体措施 申领渠道 提供线上线下多种申领方式,方便居民选择。 制卡周期 优化制卡流程,提高制卡效率,缩短制卡时间。 售后服务 建立完善的售后服务体系,及时解决居民问题。 拓展应用场景 根据佛山市居民的需求,不断拓展社保卡的应用场景是提升社保卡使用价值的重要途径。除了传统的社会保障领域,社保卡还可以在交通出行、文化旅游等方面发挥重要作用。在交通出行方面,居民可以使用社保卡乘坐公交、地铁等交通工具,实现一卡通的便捷出行。在文化旅游方面,社保卡可以用于景区门票购买、文化活动参与等,为居民提供更加丰富的文化旅游体验。 1)交通出行:实现社保卡在公交、地铁、有轨电车等交通工具上的刷卡支付,方便居民出行。 2)文化旅游:用于景区门票购买、文化场馆参观、演出票务预订等,提升文化旅游消费的便利性。 3)财政惠民惠农:通过社保卡发放各类补贴资金,确保资金安全、及时到账。 加强宣传推广 通过加强宣传推广,提高佛山市居民对社保卡的认知度和使用率是社保卡业务发展的重要任务。可以通过多种渠道进行宣传,如电视、报纸、网络等媒体,以及社区宣传、银行网点宣传等线下活动。在宣传内容上,要突出社保卡的功能和优势,如便捷的支付功能、丰富的应用场景、安全的保障措施等,让居民了解社保卡的重要性和实用性。 宣传渠道 宣传方式 媒体宣传 通过电视、报纸、网络等媒体进行宣传报道。 社区宣传 在社区开展宣传活动,发放宣传资料,解答居民疑问。 银行网点宣传 在银行网点设置宣传展板,向客户介绍社保卡的功能和办理流程。 规模带来新挑战 提高制卡效率 面对佛山市庞大的发卡需求,进一步优化制卡流程、提高制卡效率是当务之急。需要采用先进的制卡技术和设备,如高速制卡机、自动化生产线等,提高制卡的速度和质量。同时,合理安排生产计划,根据需求的紧急程度和优先级进行制卡生产,确保能够按时完成制卡任务。此外,还需要加强对制卡过程的管理和监督,严格控制质量,避免出现次品和废品。 为了提高制卡效率,还可以与合作银行、数据处理机构等建立紧密的合作关系,实现数据的快速传输和处理。通过优化数据处理流程,减少数据传输和处理的时间,提高制卡的整体效率。同时,还可以建立制卡进度跟踪系统,让居民可以实时了解制卡进度,提高居民的满意度。 保障数据安全 随着佛山市社会保障卡发卡规模的扩大,社保卡的数据量也在不断增加,数据安全成为了一个重要的问题。需要建立完善的数据安全管理制度,加强数据的加密和保护,防止数据泄露和滥用。在数据存储方面,要采用安全可靠的存储设备和技术,对数据进行备份和恢复,确保数据的完整性和可用性。在数据传输方面,要采用加密技术,对数据进行加密传输,防止数据在传输过程中被窃取和篡改。 同时,要加强对数据访问的管理和控制,建立严格的用户权限管理制度,只有授权人员才能访问和处理数据。此外,还要定期对数据安全进行评估和检查,及时发现和解决数据安全隐患。 提升服务质量 为了满足佛山市居民的需求,提升社保卡的服务质量至关重要。加强服务人员的培训是提升服务质量的关键。通过培训,提高服务人员的业务水平和服务意识,使他们能够熟练掌握社保卡的业务知识和操作技能,为居民提供专业、高效的服务。同时,要建立完善的服务质量监督机制,对服务人员的服务质量进行定期考核和评估,及时发现和解决服务中存在的问题。 1)加强业务培训:定期组织服务人员参加业务培训,提高他们的专业知识和技能水平。 2)优化服务流程:简化服务手续,提高服务效率,为居民提供更加便捷的服务。 3)建立反馈机制:及时收集居民的意见和建议,对服务质量进行改进和提升。 应对突发情况 在佛山市大规模发卡的过程中,可能会遇到各种突发情况,如系统故障、自然灾害等。为了确保在突发情况下能够迅速恢复制卡和服务,保障居民的权益,需要制定完善的应急预案。应急预案应包括应急组织机构、应急响应流程、应急资源保障等方面的内容。在系统故障方面,要建立备用系统和数据备份机制,确保在系统故障时能够迅速切换到备用系统,保证制卡和服务的正常进行。 突发情况类型 应对措施 系统故障 建立备用系统和数据备份机制,及时切换至备用系统,保障业务正常开展。 自然灾害 制定灾害应急预案,确保制卡设备和数据的安全,尽快恢复生产。 公共卫生事件 采取防疫措施,保障员工健康,调整生产计划,确保制卡进度。 18家合作银行 合作丰富服务渠道 多银行可选择 佛山市目前有18家合作银行参与社会保障卡业务,这为居民提供了更多的选择。居民可以根据自己的需求和偏好选择合适的银行办理社保卡业务,如银行的服务质量、网点分布、业务办理效率等。这种多银行可选择的模式提高了居民的满意度和办理业务的便利性。居民可以根据自己的实际情况,选择距离自己较近、服务较好的银行办理社保卡业务,避免了排队等待和奔波的麻烦。 18家合作银行 优势 具体体现 满足个性化需求 居民可根据自身需求和偏好选择银行,如对服务质量、网点分布的要求。 提高办理便利性 多银行提供服务,减少排队等待时间,方便居民就近办理业务。 促进银行竞争 银行之间的竞争促使其不断优化服务,提高服务质量。 拓展服务范围 合作银行可以利用自身的网点优势和服务资源,为佛山市社保卡业务提供更广泛的服务。在银行网点,居民可以办理社保卡的申领、挂失、补办等业务,实现一站式服务。同时,银行还可以提供相关的金融服务,如账户查询、转账汇款等,为居民提供更加便捷的金融体验。此外,合作银行还可以与社保卡项目方合作,开展一些特色服务,如线上服务、移动支付等,满足居民多样化的需求。 服务类型 具体内容 社保卡业务 包括申领、挂失、补办等,提供一站式服务。 金融服务 账户查询、转账汇款、理财咨询等。 特色服务 线上服务、移动支付、电子社保卡推广等。 提升服务质量 银行之间的竞争有助于提升佛山市社保卡服务的质量。各银行会不断优化服务流程,提高服务效率,为居民提供更加优质的服务。为了吸引更多的客户,银行会加强对员工的培训,提高员工的业务水平和服务意识。同时,银行还会加大对科技的投入,提升服务的智能化水平,如推出网上银行、手机银行等服务,让居民可以随时随地办理业务。 提升方式 具体表现 优化服务流程 简化业务手续,减少办理时间,提高服务效率。 加强员工培训 提高员工业务水平和服务意识,提供更专业的服务。 加大科技投入 推出网上银行、手机银行等服务,提升服务智能化水平。 促进业务创新 合作银行可以与佛山市社保卡项目方共同开展业务创新,推出更多符合居民需求的服务和产品。通过联合开展电子社保卡的推广和应用,可以提升社保卡的智能化水平,实现线上线下服务的融合。居民可以通过电子社保卡随时随地查询个人社保信息、办理社保业务,还可以进行线上支付、缴费等操作,提高生活的便利性。此外,合作银行还可以与其他机构合作,开展一些跨界服务,如与医疗机构合作推出医保结算服务,与商家合作推出消费优惠活动等,为居民提供更加多元化的服务。 合作增强金融功能 方便资金管理 居民可以将佛山市社保卡作为一张银行卡使用,方便地管理自己的资金。养老金、失业金等社保待遇可以直接发放到社保卡账户中,居民可以通过社保卡随时查询账户余额、进行转账汇款等操作。同时,社保卡还可以与其他金融账户进行绑定,实现资金的便捷划转和管理。此外,居民还可以使用社保卡进行消费支付,如在商场、超市、药店等场所刷卡消费,提高支付的便利性。 1)社保待遇发放:养老金、失业金、医保报销等资金直接发放至社保卡账户,方便快捷。 2)账户查询:居民可通过银行网点、自助设备、手机银行等渠道查询社保卡账户余额和交易明细。 3)转账汇款:支持社保卡与其他银行账户之间的转账汇款,操作简便。 拓展支付场景 佛山市社保卡的金融功能可以拓展其在支付领域的应用场景。居民可以使用社保卡在商场、超市、药店等场所进行消费支付,实现线下支付的便捷化。同时,随着电子支付的发展,社保卡还可以与移动支付平台进行绑定,实现线上支付的功能。居民可以通过手机APP等方式使用社保卡进行线上购物、缴费等操作,提高支付的便利性和安全性。 1)线下消费:在商场、超市、药店等场所使用社保卡刷卡支付,无需携带现金和银行卡。 2)线上支付:与移动支付平台绑定,实现网上购物、缴费、充值等功能。 3)公共服务缴费:用于水电费、燃气费、物业费等公共服务费用的缴纳。 提升金融服务体验 合作银行可以为佛山市社保卡用户提供更加个性化的金融服务。根据用户的消费习惯和信用状况,银行可以为用户提供合适的金融产品和服务,如信用卡、贷款、理财等。同时,银行还可以为用户提供专属的优惠活动和服务,如消费折扣、积分兑换等,提升用户的金融服务体验。此外,银行还可以通过建立客户服务中心、提供在线客服等方式,及时解决用户在使用社保卡过程中遇到的问题,提高用户的满意度。 1)个性化金融产品:根据用户消费习惯和信用状况,提供信用卡、贷款、理财等专属产品。 2)专属优惠活动:消费折扣、积分兑换、礼品赠送等,增加用户福利。 3)优质客户服务:建立客户服务中心,提供在线客服、电话客服等,及时解决用户问题。 促进金融普惠 佛山市社保卡金融功能的增强有助于促进金融普惠。让更多的居民能够享受到便捷的金融服务,特别是那些偏远地区和弱势群体。通过社保卡,居民可以方便地进行资金管理、支付结算等操作,无需到银行网点排队办理业务。同时,社保卡的金融功能还可以与其他金融服务相结合,如小额信贷、保险等,为居民提供更加全面的金融服务。此外,合作银行还可以通过开展金融知识普及活动,提高居民的金融素养,增强居民的金融风险意识。 1)扩大金融服务覆盖范围:让偏远地区和弱势群体能够便捷地获取金融服务。 2)降低金融服务门槛:无需复杂手续和高额费用,即可享受基本金融服务。 3)促进金融知识普及:开展金融知识宣传活动,提高居民金融素养。 合作面临新问题 加强沟通协调 为了确保佛山市与18家合作银行之间合作的顺利进行,需要加强沟通和协调。建立有效的沟通机制是关键,如定期召开联席会议、建立专门的沟通渠道等。通过沟通,及时解决合作过程中出现的问题和矛盾,确保社保卡业务的正常开展。同时,还需要加强信息共享,提高合作的效率和效果。此外,还需要明确各方的职责和权利,避免出现推诿扯皮的现象。 1)建立定期沟通机制:定期召开联席会议,交流工作进展和问题。 2)明确沟通渠道:建立专门的沟通渠道,确保信息及时传递。 3)加强信息共享:共享客户信息、业务数据等,提高合作效率。 保障数据安全 在佛山市与合作银行的合作过程中,涉及到大量的用户数据,数据安全至关重要。需要建立完善的数据安全管理制度,加强数据的加密和保护,确保数据在银行之间的传输和共享过程中的安全。在数据存储方面,要采用安全可靠的存储设备和技术,对数据进行备份和恢复,确保数据的完整性和可用性。在数据传输方面,要采用加密技术,对数据进行加密传输,防止数据在传输过程中被窃取和篡改。 安全措施 具体内容 数据加密 对敏感数据进行加密处理,防止数据泄露。 访问控制 建立严格的用户权限管理制度,限制数据访问。 安全审计 定期对数据安全进行审计,及时发现和解决安全隐患。 统一服务标准 为了提高佛山市社保卡服务的质量和一致性,需要统一各合作银行的服务标准。制定明确的服务规范和流程,确保居民在不同银行办理社保卡业务时能够享受到相同的服务质量。服务标准应包括业务办理流程、服务态度、服务时间等方面的内容。通过统一服务标准,可以提高居民的满意度和信任度,促进社保卡业务的健康发展。同时,还需要加强对服务标准的监督和考核,确保服务标准的有效执行。 加强监督管理 加强对佛山市合作银行的监督管理,确保其按照相关规定和要求开展社保卡业务。定期对银行的服务质量和数据安全进行检查和评估,及时发现和解决问题。同时,还需要建立健全的监督管理机制,加强对银行的约束和规范。此外,还需要加强对银行员工的培训和教育,提高员工的业务水平和服务意识。 1)定期检查评估:对银行服务质量、数据安全等进行定期检查和评估。 2)建立监督机制:加强对银行的约束和规范,确保业务合规开展。 3)加强员工培训:提高员工业务水平和服务意识,提供优质服务。 一卡通试点要求 高频民生服务整合 出行服务集成 公交支付对接 为了实现社会保障卡在公交系统的稳定使用,我公司会积极与公交运营企业展开深入沟通。一方面,组织专业的技术团队与公交系统的技术人员进行对接,详细了解公交系统的技术架构和支付流程,共同探讨数据交互的方式和标准。另一方面,投入大量的时间和精力进行系统调试,模拟各种支付场景,对可能出现的问题进行提前预判和解决。通过不断优化技术方案和调试系统,确保社会保障卡与公交系统的兼容性和稳定性,让持卡人能够便捷、顺畅地使用社会保障卡乘坐公交。同时,建立实时的监控机制,对公交支付的使用情况进行跟踪和分析,及时发现并处理异常情况,为社会保障卡的公交支付提供可靠的技术保障。 公交支付对接 地铁支付适配 为使社会保障卡符合地铁支付标准并实现无缝支付,我公司将全力配合地铁部门进行系统升级和改造。首先,派遣专业的技术人员与地铁部门的系统开发团队紧密合作,深入研究地铁支付系统的技术要求和升级方向。根据研究结果,制定详细的适配方案,对社会保障卡的支付功能进行针对性的优化和调整。在系统升级和改造过程中,积极参与测试工作,模拟不同的支付场景和客流高峰,确保社会保障卡能够在各种情况下稳定、准确地完成支付。同时,与地铁部门建立有效的沟通机制,及时反馈测试过程中发现的问题,并共同探讨解决方案。通过持续的努力和改进,使社会保障卡与地铁支付系统完美适配,为持卡人提供更加便捷、高效的地铁支付体验。此外,还将建立完善的售后服务体系,对使用过程中出现的问题及时响应和处理,确保社会保障卡地铁支付功能的正常运行。 文旅服务融合 景区购票应用 为方便持卡人快速入园,我公司将积极与各大景区合作,开发社会保障卡购票功能。与景区管理部门进行深入沟通,了解景区的票务系统和管理流程,共同制定适合社会保障卡的购票方案。开发专门的购票接口,实现社会保障卡与景区票务系统的实时数据交互。持卡人可以通过社会保障卡在线预订门票,景区在收到订单信息后,将及时为持卡人分配门票。同时,在景区入口处设置专门的验证设
佛山市社会保障卡卡片采购和个人化服务项目.docx
下载提示

1.本文档仅提供部分内容试读;

2.支付并下载文件,享受无限制查看;

3.本网站所提供的标准文本仅供个人学习、研究之用,未经授权,严禁复制、发行、汇编、翻译或网络传播等,侵权必究;

4.左侧添加客服微信获取帮助;

5.本文为word版本,可以直接复制编辑使用。


这个人很懒,什么都没留下
未认证用户 查看用户
该文档于 上传
×
精品标书制作
百人专家团队
擅长领域:
工程标 服务标 采购标
16852
已服务主
2892
中标量
1765
平台标师
扫码添加客服
客服二维码
咨询热线:192 3288 5147
公众号
微信客服
客服