文库 货物类投标方案 网络设备

东莞市公安局横沥分局移动警务终端采购项目.docx

DOCX   1089页   下载174   2025-07-02   浏览89   收藏21   点赞731   评分-   673596字   228.00

AI慧写标书

十分钟千页标书高效生成

温馨提示:当前文档最多只能预览 15 页,若文档总页数超出了 15 页,请下载原文档以浏览全部内容。
东莞市公安局横沥分局移动警务终端采购项目.docx 第1页
东莞市公安局横沥分局移动警务终端采购项目.docx 第2页
东莞市公安局横沥分局移动警务终端采购项目.docx 第3页
东莞市公安局横沥分局移动警务终端采购项目.docx 第4页
东莞市公安局横沥分局移动警务终端采购项目.docx 第5页
东莞市公安局横沥分局移动警务终端采购项目.docx 第6页
东莞市公安局横沥分局移动警务终端采购项目.docx 第7页
东莞市公安局横沥分局移动警务终端采购项目.docx 第8页
东莞市公安局横沥分局移动警务终端采购项目.docx 第9页
东莞市公安局横沥分局移动警务终端采购项目.docx 第10页
东莞市公安局横沥分局移动警务终端采购项目.docx 第11页
东莞市公安局横沥分局移动警务终端采购项目.docx 第12页
东莞市公安局横沥分局移动警务终端采购项目.docx 第13页
东莞市公安局横沥分局移动警务终端采购项目.docx 第14页
东莞市公安局横沥分局移动警务终端采购项目.docx 第15页
剩余1074页未读, 下载浏览全部

开通会员, 优惠多多

6重权益等你来

首次半价下载
折扣特惠
上传高收益
特权文档
AI慧写优惠
专属客服
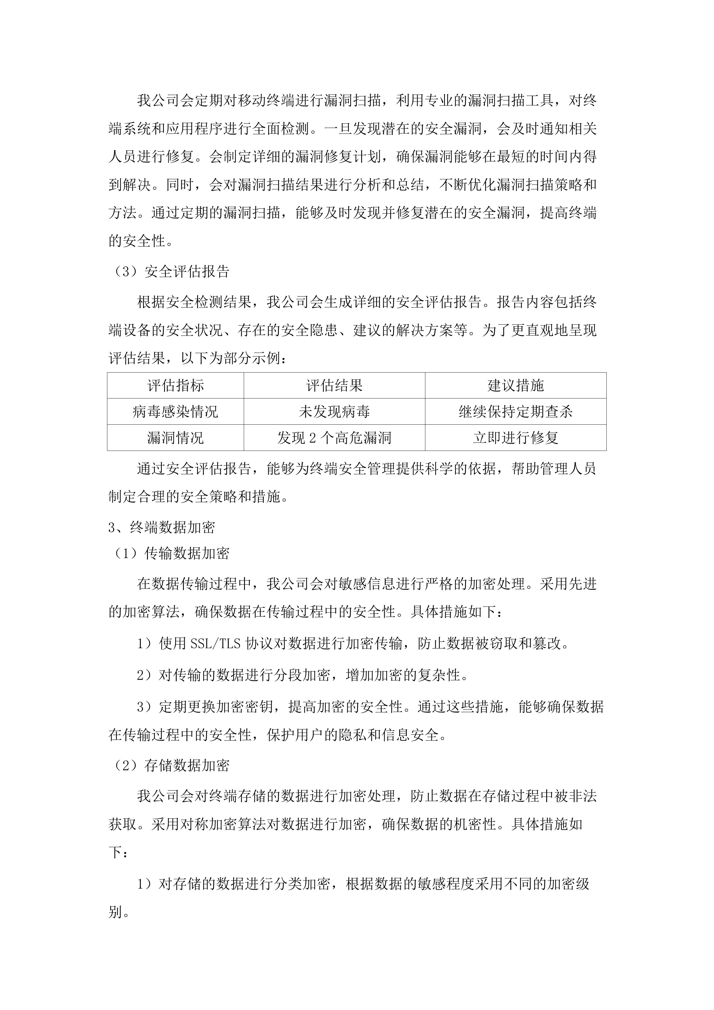
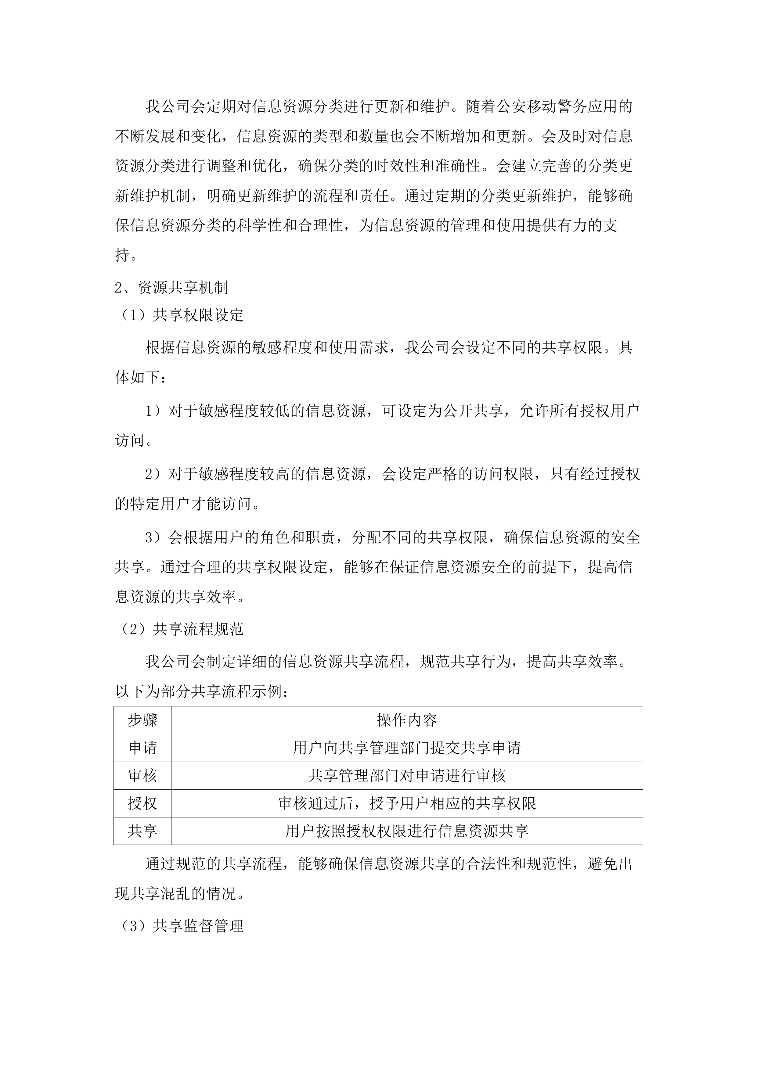
东莞市公安局横沥分局移动警务终端采购项目 第一章 项目技术方案 9 第一节 接入平台结构设计 9 一、 联网服务子平台建设 9 二、 公安信息网服务子平台 18 三、 移动警务Ⅱ类应用部署 31 四、 网络接入控制机制 40 五、 跨平台联网架构 50 六、 安全区域划分 60 第二节 终端设备接入方案 72 一、 双系统终端架构 72 二、 终端安全组件集成 84 三、 智能薄膜卡应用 95 四、 双系统数据并发 105 五、 外设接口管控 117 六、 系统切换控制 125 第三节 数字证书体系构建 136 一、 PKI系统签发流程 136 二、 身份认证机制 142 三、 传输加密保障 156 四、 证书撤销管理 165 五、 跨域认证互通 174 六、 密钥协商协议 176 第四节 通信网络安全保障 185 一、 专线接入可靠性 185 二、 公安VPN构建 196 三、 攻击防御体系 209 四、 安全运维协作 218 五、 移动接入区防护 229 六、 数据防泄漏 238 第五节 终端通信服务配置 249 一、 流量服务方案 249 二、 语音通信保障 262 三、 短信服务实现 272 四、 MDM管控平台 284 五、 双线路冗余设计 293 六、 服务溢出控制 297 第六节 终端技术参数实现 304 一、 5G全网通支持 304 二、 国产定位系统 312 三、 硬件性能配置 324 四、 影像系统实现 332 五、 双系统隔离机制 343 六、 外部接口管控 351 七、 OTA升级方案 358 八、 生物识别集成 368 九、 截屏录屏管控 377 十、 电话功能实现 385 十一、 屏幕显示参数 395 十二、 无线连接配置 405 十三、 系统密码策略 422 十四、 应用生态适配 431 十五、 网络切换逻辑 440 十六、 外设兼容测试 449 十七、 温度适应性 463 十八、 防摔抗震设计 471 十九、 电磁兼容性 482 二十、 音频处理能力 492 二十一、 环境光适应 503 第七节 交付与包装运输管理 517 一、 原厂包装标准 517 二、 运输保障措施 526 三、 交付时间控制 540 四、 现场搬运方案 550 五、 风险转移条款 564 六、 仓储管理规范 574 第二章 技术参数要求 585 第一节 网络制式实现方案 585 一、 全网通5G4G支持 585 二、 运营商网络适配 605 第二节 定位功能技术实现 620 一、 国产卫星定位系统 620 二、 辅助定位功能 637 第三节 存储与内存配置 657 一、 256GB存储方案 658 二、 12GB内存优化 671 第四节 电池与屏幕参数 686 一、 4460mAh电池保障 686 二、 6英寸屏幕显示 691 第五节 摄像头与视频拍摄 704 一、 5000万主摄方案 704 二、 4K视频录制 721 第六节 无线通信功能实现 734 一、 多模无线接入 734 二、 定位导航系统 747 第七节 双系统技术要求 759 一、 安全系统架构 759 二、 互联网系统适配 773 第八节 通信与短信隔离 792 一、 双系统通信管理 792 二、 短信安全存储 804 第九节 安全接入控制机制 816 一、 VPDN专网接入 816 二、 移动警务证书 827 第十节 外部接口管理策略 828 一、 安全系统接口控制 828 二、 互联网系统接口开放 845 第十一节 OTA升级与截屏管理 859 一、 双系统OTA升级 859 二、 截屏录屏管控 869 第三章 人员配置 882 第一节 项目经理资质证明 882 一、 项目经理资格证书 882 二、 项目经理业绩证明 882 第二节 技术负责人资质 884 一、 技术负责人专业资质 884 二、 技术负责人项目经验 885 第三节 技术人员资质清单 896 一、 网络安全工程师资质 896 二、 移动终端开发工程师 898 三、 系统集成工程师资质 905 第四章 应急预案 907 第一节 应急组织架构设置 907 一、 警务移动终端设备应急小组 907 二、 移动通信网络保障团队 911 三、 移动警务平台技术支援组 916 第二节 突发事件分类标准 921 一、 终端设备类突发事件 921 二、 网络通信类突发事件 928 三、 平台系统类突发事件 932 第三节 应急响应流程设计 938 一、 终端设备故障响应 938 二、 网络通信中断响应 941 三、 平台系统故障响应 945 第四节 应急资源保障措施 951 一、 终端设备备用资源 951 二、 网络通信冗余配置 958 三、 平台系统备份资源 963 四、 人力资源保障方案 968 第五节 演练与培训计划 973 一、 终端设备应急演练 973 二、 网络通信应急演练 977 三、 平台系统应急演练 981 四、 综合应急培训方案 986 第六节 预案更新维护机制 991 一、 终端设备预案更新 991 二、 网络通信预案修订 994 三、 平台系统预案优化 998 第五章 售后服务承诺 1003 第一节 售后服务响应机制 1003 一、 7x24小时服务热线 1003 二、 设备更换维修服务 1007 三、 网络质量保障 1011 四、 终端管理平台 1016 第二节 故障响应处理流程 1020 一、 故障分级标准 1020 二、 现场支持服务 1025 三、 备件供应保障 1028 四、 服务过程记录 1032 第三节 质量保证体系说明 1037 一、 终端质量标准 1037 二、 服务过程控制 1042 三、 质量监督机制 1048 四、 持续改进措施 1054 第四节 服务承诺具体内容 1057 一、 终端交付承诺 1057 二、 通讯服务保障 1060 三、 系统对接要求 1065 四、 产权归属说明 1069 第五节 网络与平台保障措施 1073 一、 LNS冗余设计 1073 二、 安全接入保障 1077 三、 防御体系建设 1082 四、 密码服务支持 1086 项目技术方案 接入平台结构设计 联网服务子平台建设 移动终端安全管控功能 终端访问控制 授权策略制定 依据公安部相关规定和项目需求,我公司会制定详细且严谨的终端授权策略。此策略会充分考虑不同用户角色和终端类型的特点,明确其访问权限。为了更清晰地呈现策略内容,以下为部分示例: 用户角色 终端类型 访问权限 普通警务人员 移动终端A 仅可访问公安移动信息网Ⅱ类应用 高级警务人员 移动终端B 可访问公安移动信息网Ⅱ类和Ⅲ类应用 通过这样精准的授权策略,能够确保访问控制的精准性和安全性,最大程度降低安全风险。 实时访问监控 我公司会对移动终端的访问行为实施全方位的实时监控。利用先进的监控技术和设备,对每一次访问请求进行细致分析,及时发现并阻止异常访问。一旦检测到异常访问,系统会立即发出警报,并采取相应的措施,如限制访问权限、中断连接等。同时,会对异常访问行为进行详细记录,以便后续的调查和分析。通过实时访问监控,能够确保系统的稳定运行和数据安全,为移动警务应用提供可靠的保障。 实时访问监控 违规访问处理 当发现违规访问行为时,我公司会立即启动相应的处理机制。首先,会限制违规终端的访问权限,阻止其继续进行非法操作。同时,会向相关管理人员发出警报,以便及时采取进一步的措施。对于情节严重的违规行为,会追究相关人员的责任。此外,会对违规访问事件进行深入调查,分析原因,总结经验教训,不断完善访问控制策略和监控机制。通过有效的违规访问处理,能够保障系统安全,维护移动警务应用的正常秩序。 终端安全检测 病毒实时查杀 我公司会部署先进的病毒查杀软件,对移动终端进行实时监控和查杀。该软件具备强大的病毒识别和清除能力,能够及时发现并清除各种病毒和恶意软件。会定期对病毒库进行更新,以确保能够应对最新的病毒威胁。同时,会对终端设备进行全面的安全检测,包括系统文件、应用程序等,及时发现潜在的安全隐患。通过病毒实时查杀,能够保障终端安全,防止病毒感染导致的数据泄露和系统故障。 漏洞定期扫描 我公司会定期对移动终端进行漏洞扫描,利用专业的漏洞扫描工具,对终端系统和应用程序进行全面检测。一旦发现潜在的安全漏洞,会及时通知相关人员进行修复。会制定详细的漏洞修复计划,确保漏洞能够在最短的时间内得到解决。同时,会对漏洞扫描结果进行分析和总结,不断优化漏洞扫描策略和方法。通过定期的漏洞扫描,能够及时发现并修复潜在的安全漏洞,提高终端的安全性。 安全评估报告 根据安全检测结果,我公司会生成详细的安全评估报告。报告内容包括终端设备的安全状况、存在的安全隐患、建议的解决方案等。为了更直观地呈现评估结果,以下为部分示例: 评估指标 评估结果 建议措施 病毒感染情况 未发现病毒 继续保持定期查杀 漏洞情况 发现2个高危漏洞 立即进行修复 通过安全评估报告,能够为终端安全管理提供科学的依据,帮助管理人员制定合理的安全策略和措施。 终端数据加密 传输数据加密 在数据传输过程中,我公司会对敏感信息进行严格的加密处理。采用先进的加密算法,确保数据在传输过程中的安全性。具体措施如下: 1)使用SSL/TLS协议对数据进行加密传输,防止数据被窃取和篡改。 2)对传输的数据进行分段加密,增加加密的复杂性。 3)定期更换加密密钥,提高加密的安全性。通过这些措施,能够确保数据在传输过程中的安全性,保护用户的隐私和信息安全。 存储数据加密 我公司会对终端存储的数据进行加密处理,防止数据在存储过程中被非法获取。采用对称加密算法对数据进行加密,确保数据的机密性。具体措施如下: 1)对存储的数据进行分类加密,根据数据的敏感程度采用不同的加密级别。 2)对加密密钥进行安全存储,防止密钥泄露。 3)定期对存储的数据进行备份,确保数据的完整性。通过这些措施,能够有效地保护终端存储的数据安全。 加密密钥管理 我公司会建立完善的加密密钥管理体系,确保加密密钥的安全存储和使用。采用密钥管理系统对加密密钥进行集中管理,确保密钥的生成、存储、分发和销毁等环节都得到严格的控制。具体措施如下: 1)对加密密钥进行定期更新,防止密钥被破解。 2)对密钥的使用进行审计和监控,确保密钥的使用符合安全规定。 3)对密钥的存储进行安全保护,采用加密存储和物理隔离等措施。通过这些措施,能够确保加密密钥的安全存储和使用,为数据加密提供可靠的保障。 移动信息资源服务架构 资源分类管理 信息资源分类标准 我公司会制定科学合理的信息资源分类标准。会充分考虑公安移动警务应用的特点和需求,结合公安部的相关规定,对信息资源进行全面、细致的分类。分类标准会涵盖信息资源的各个方面,包括信息的类型、用途、敏感程度等。会确保分类标准的准确性和一致性,避免出现分类混乱的情况。通过制定科学合理的信息资源分类标准,能够提高信息资源的管理效率,方便用户快速查找和使用所需的信息。 资源目录建设 我公司会建立详细的信息资源目录。该目录会包含所有信息资源的详细信息,包括资源的名称、类型、描述、存储位置等。会采用先进的目录管理系统,对信息资源进行集中管理和维护。会确保目录的及时性和准确性,及时更新目录中的信息。通过建立详细的信息资源目录,能够方便用户快速查找和定位所需的信息资源,提高信息资源的利用效率。 分类更新维护 我公司会定期对信息资源分类进行更新和维护。随着公安移动警务应用的不断发展和变化,信息资源的类型和数量也会不断增加和更新。会及时对信息资源分类进行调整和优化,确保分类的时效性和准确性。会建立完善的分类更新维护机制,明确更新维护的流程和责任。通过定期的分类更新维护,能够确保信息资源分类的科学性和合理性,为信息资源的管理和使用提供有力的支持。 资源共享机制 共享权限设定 根据信息资源的敏感程度和使用需求,我公司会设定不同的共享权限。具体如下: 1)对于敏感程度较低的信息资源,可设定为公开共享,允许所有授权用户访问。 2)对于敏感程度较高的信息资源,会设定严格的访问权限,只有经过授权的特定用户才能访问。 3)会根据用户的角色和职责,分配不同的共享权限,确保信息资源的安全共享。通过合理的共享权限设定,能够在保证信息资源安全的前提下,提高信息资源的共享效率。 共享流程规范 我公司会制定详细的信息资源共享流程,规范共享行为,提高共享效率。以下为部分共享流程示例: 步骤 操作内容 申请 用户向共享管理部门提交共享申请 审核 共享管理部门对申请进行审核 授权 审核通过后,授予用户相应的共享权限 共享 用户按照授权权限进行信息资源共享 通过规范的共享流程,能够确保信息资源共享的合法性和规范性,避免出现共享混乱的情况。 共享监督管理 我公司会建立健全的信息资源共享监督管理机制,确保共享行为的合法性和规范性。以下为部分监督管理措施示例: 监督内容 管理措施 共享权限使用情况 定期检查用户是否按照授权权限进行共享 共享数据安全情况 对共享数据进行加密传输和存储,防止数据泄露 共享行为合法性 对共享行为进行审计和监控,确保符合相关法律法规 通过有效的共享监督管理,能够保障信息资源共享的安全和有序进行。 资源安全保障 数据备份恢复 我公司会定期对移动信息资源进行备份,并建立完善的恢复机制。会采用多种备份方式,如定期全量备份、实时增量备份等,确保数据的完整性和安全性。会对备份数据进行安全存储,采用加密存储和异地容灾等措施。一旦数据出现丢失或损坏的情况,能够在最短的时间内进行恢复。通过数据备份恢复,能够确保移动信息资源的可用性,为公安移动警务应用提供可靠的支持。 访问权限控制 我公司会严格控制对移动信息资源的访问权限,确保只有授权用户能够访问相关资源。具体措施如下: 1)对用户进行身份认证,采用用户名、密码、数字证书等多种认证方式。 2)根据用户的角色和职责,分配不同的访问权限,确保用户只能访问其工作所需的信息资源。 3)对访问行为进行审计和监控,及时发现并阻止非法访问。通过严格的访问权限控制,能够保障移动信息资源的安全,防止信息泄露和滥用。 安全审计评估 我公司会定期对移动信息资源的安全状况进行审计和评估。审计内容包括访问行为、数据安全、系统漏洞等方面。会采用专业的审计工具和方法,对安全状况进行全面、细致的检查。根据审计结果,会生成详细的安全评估报告,提出改进建议和措施。以下为部分审计评估指标示例: 评估指标 评估标准 评估结果 访问行为合规性 是否按照授权权限进行访问 合规/不合规 数据安全状况 是否存在数据泄露风险 安全/不安全 系统漏洞情况 是否存在高危漏洞 有/无 通过安全审计评估,能够及时发现并解决安全隐患,提高移动信息资源的安全性。 三级联网平台互联方案 部省联网方案 网络连接方式 我公司会采用高速、稳定的网络连接方式,确保部省两级联网服务子平台之间的通信顺畅。会选用优质的网络设备和线路,如光纤、专线等,提高网络传输速度和稳定性。会采用冗余设计,确保在一条线路出现故障时,能够及时切换到备用线路,保证网络的不间断运行。同时,会对网络连接进行实时监控,及时发现并解决网络故障。通过高速、稳定的网络连接方式,能够为部省两级联网服务子平台之间的通信提供可靠的保障。 数据传输标准 我公司会制定统一的数据传输标准,确保数据在部省两级联网服务子平台之间的准确传输。标准会涵盖数据的格式、编码、传输协议等方面。会采用国际通用的数据传输标准,确保与其他系统的兼容性。会对数据传输进行加密处理,防止数据在传输过程中被窃取和篡改。同时,会对数据传输进行校验,确保数据的完整性和准确性。通过统一的数据传输标准,能够提高数据传输的效率和可靠性,保证部省两级联网服务子平台之间的数据交互顺畅。 安全防护措施 我公司会采取有效的安全防护措施,保障部省两级联网服务子平台之间的网络安全。会部署防火墙、入侵检测系统等安全设备,对网络进行实时监控和防护。会对网络访问进行严格的身份认证和授权管理,防止非法访问。会对数据进行加密传输和存储,保护数据的机密性和完整性。同时,会制定完善的应急预案,在发生安全事件时能够及时响应和处理。通过有效的安全防护措施,能够确保部省两级联网服务子平台之间的网络安全,为公安移动警务应用提供可靠的保障。 省市联网方案 连接拓扑结构 我公司会设计合理的省市两级联网服务子平台连接拓扑结构,确保网络的稳定性和可靠性。会根据省市两级联网服务子平台的地理位置和业务需求,选择合适的拓扑结构,如星型、环形、网状等。会采用冗余设计,确保在一个节点出现故障时,不会影响整个网络的运行。同时,会对网络拓扑结构进行实时监控,及时发现并解决网络故障。通过合理的连接拓扑结构,能够提高网络的稳定性和可靠性,为省市两级联网服务子平台之间的通信提供有力的支持。 信息同步机制 我公司会建立有效的信息同步机制,确保省市两级联网服务子平台之间的信息实时同步。具体如下: 1)采用定时同步和实时同步相结合的方式,确保信息的及时性和准确性。 2)对同步信息进行加密处理,防止信息在传输过程中被窃取和篡改。 3)建立信息同步日志,记录同步过程和结果,便于后续的查询和分析。通过有效的信息同步机制,能够保证省市两级联网服务子平台之间的信息一致性,提高工作效率。 故障应急处理 我公司会制定完善的故障应急处理预案,确保在网络出现故障时能够及时恢复。以下为部分应急处理措施示例: 故障类型 应急处理措施 网络中断 立即切换到备用线路,恢复网络连接 设备故障 及时更换备用设备,确保系统正常运行 数据丢失 从备份数据中恢复丢失的数据 通过完善的故障应急处理预案,能够在最短的时间内恢复网络故障,减少对公安移动警务应用的影响。 三级互联保障 设备选型配置 我公司会选用高性能、高可靠性的网络设备,并进行合理的配置,确保三级联网平台的稳定运行。会根据三级联网平台的业务需求和网络规模,选择合适的网络设备,如路由器、交换机等。会对设备进行严格的测试和验证,确保设备的性能和可靠性。会对设备进行合理的配置,优化网络性能,提高网络的稳定性和可靠性。同时,会对设备进行实时监控,及时发现并解决设备故障。通过选用高性能、高可靠性的网络设备和合理的配置,能够为三级联网平台的稳定运行提供有力的保障。 技术团队支持 我公司会组建专业的技术团队,为三级联网平台的互联提供技术支持和维护服务。技术团队成员具有丰富的网络技术和公安移动警务应用经验,能够熟练掌握各种网络设备和技术。会为技术团队提供定期的培训和学习机会,不断提升技术团队的专业水平。会建立完善的技术支持和维护服务体系,确保在出现问题时能够及时响应和解决。同时,会对技术团队的工作进行考核和评估,提高技术团队的工作效率和服务质量。通过专业的技术团队支持,能够为三级联网平台的互联提供可靠的技术保障。 安全管理制度 我公司会建立健全的安全管理制度,加强对三级联网平台的安全管理,确保信息安全。以下为部分安全管理制度示例: 制度内容 具体要求 人员安全管理 对工作人员进行安全培训和教育,签订保密协议 网络安全管理 定期对网络进行安全评估和漏洞扫描,及时修复安全漏洞 数据安全管理 对数据进行加密存储和传输,定期备份数据 通过健全的安全管理制度,能够规范工作人员的行为,提高三级联网平台的安全管理水平,确保信息安全。 公安信息网服务子平台 Ⅲ类应用安全接入设计 安全接入架构规划 网络隔离设计 为保障Ⅲ类应用的网络安全,我公司采用网络隔离技术,将Ⅲ类应用与其他网络进行有效隔离。此技术如同坚固的防线,能防止非法入侵和数据泄露,确保Ⅲ类应用在安全的网络环境中运行。具体而言,会通过部署防火墙等设备,对网络流量进行严格的过滤和控制,只允许授权的网络连接和数据传输。同时,对不同的网络区域进行物理或逻辑隔离,减少潜在的安全风险。例如,将Ⅲ类应用所在的网络与公共网络隔离开来,防止外部网络的攻击直接影响到Ⅲ类应用。此外,还会定期对网络隔离设备进行检查和维护,确保其正常运行,为Ⅲ类应用提供持续可靠的安全保障。 访问控制策略 我公司制定严格的访问控制策略,对访问Ⅲ类应用的用户和设备进行身份验证和授权。只有经过授权的用户和设备才能访问Ⅲ类应用,这是保障应用安全性的重要举措。具体会采用多种身份验证方式,如用户名和密码、数字证书、生物识别等,确保用户身份的真实性。对于设备,会进行设备识别和认证,防止未经授权的设备接入。同时,根据用户的角色和职责,分配不同的访问权限,实现细粒度的访问控制。例如,普通用户只能访问部分必要的功能和数据,而管理员则拥有更高的权限。在访问过程中,会实时监控用户和设备的行为,一旦发现异常,立即采取相应的措施,如限制访问、锁定账户等。此外,还会定期对访问控制策略进行评估和更新,以适应不断变化的安全需求。 数据加密传输 为保障Ⅲ类应用传输数据的保密性和完整性,我公司对传输的数据进行加密处理。采用先进的加密算法,如同给数据穿上一层坚固的铠甲,防止数据被窃取和篡改。在数据发送端,会对数据进行加密转换,只有在接收端使用正确的密钥才能解密还原数据。这样,即使数据在传输过程中被截取,攻击者也无法获取其中的敏感信息。同时,会定期更新加密密钥,增加数据的安全性。此外,还会对加密算法进行评估和优化,确保其在保障数据安全的同时,不影响数据传输的效率。通过这些措施,为Ⅲ类应用的数据传输提供可靠的安全保障。 身份认证机制构建 多因素认证方式 我公司采用多因素认证方式,如密码、数字证书、生物识别等,增加身份认证的安全性和可靠性。多因素认证就像多重防线,能够有效防止身份冒用和非法访问。密码作为最基本的认证因素,要求用户设置强度较高的密码,并定期更换。数字证书则为用户提供了一种更加安全的身份标识,通过数字签名和加密技术,确保用户身份的真实性和合法性。生物识别技术,如指纹识别、面部识别等,利用人体的生物特征进行身份认证,具有更高的准确性和安全性。在实际应用中,会根据用户的不同需求和场景,灵活组合使用这些认证方式,为用户提供更加安全、便捷的身份认证服务。同时,会对认证过程进行严格的监控和审计,及时发现和处理异常情况。 多因素认证方式 动态口令技术 我公司引入动态口令技术,为用户提供动态变化的口令。动态口令就像一把不断变化的钥匙,增加了口令的安全性和时效性,防止口令被破解和盗用。具体来说,用户会使用专门的动态口令生成器,如手机应用或硬件令牌,生成动态变化的口令。这些口令在一定时间内有效,并且每次使用后都会发生变化。在用户登录或进行敏感操作时,系统会要求用户输入动态口令,与系统中预先存储的动态口令进行比对,只有比对成功才能通过认证。这样,即使攻击者获取了用户的静态密码,也无法在没有动态口令的情况下登录系统。同时,会对动态口令生成器进行严格的管理和维护,确保其安全性和可靠性。 用户身份管理系统 动态口令技术优势 说明 安全性高 动态口令不断变化,有效防止口令被破解和盗用。 时效性强 口令在一定时间内有效,增加了安全性。 使用便捷 用户可通过手机应用或硬件令牌轻松生成动态口令。 用户身份管理系统 我公司建立用户身份管理系统,对用户的身份信息进行集中管理和维护。该系统涵盖了用户注册、认证、授权等多个环节,确保用户身份信息的安全和有效。在用户注册阶段,会对用户提交的信息进行严格审核,确保信息的真实性和完整性。在认证环节,会采用多种认证方式,如用户名和密码、数字证书、生物识别等,对用户身份进行验证。授权过程则根据用户的角色和职责,分配相应的权限,确保用户只能访问其有权限访问的资源。同时,会对用户身份信息进行加密存储,防止信息泄露。此外,还会定期对用户身份信息进行清理和更新,确保系统中存储的信息是最新的、有效的。 用户身份管理系统功能 说明 用户注册 对用户提交的信息进行审核和管理。 身份认证 采用多种认证方式验证用户身份。 权限授权 根据用户角色和职责分配权限。 信息存储 对用户身份信息进行加密存储和管理。 安全审计与监控 审计日志记录 我公司会详细记录Ⅲ类应用的访问日志和操作日志,为安全审计和事件追溯提供依据。这些日志包含了用户身份、访问时间、操作内容等重要信息,如同黑匣子一样,记录了系统的所有活动。通过对日志的分析和审计,可以及时发现潜在的安全风险和异常行为。例如,如果发现某个用户在非工作时间频繁访问敏感数据,就可能存在安全问题。同时,会对日志进行定期备份和存储,确保日志的完整性和可用性。在发生安全事件时,可以通过查阅日志,快速追溯事件的源头和经过,为事件的处理和解决提供有力的支持。 Ⅲ类应用审计日志记录 审计日志记录内容 说明 用户身份 记录访问和操作的用户身份信息。 访问时间 记录用户访问和操作的具体时间。 操作内容 详细记录用户的操作内容和行为。 异常行为检测 我公司采用先进的异常行为检测技术,对访问Ⅲ类应用的行为进行实时监测和分析。该技术如同敏锐的探测器,能够及时发现异常行为并采取相应的措施。通过对用户的行为模式、访问频率、操作内容等进行分析,建立正常行为模型。一旦发现用户的行为偏离了正常模型,就会及时发出警报。例如,如果某个用户在短时间内频繁尝试登录失败,就可能存在暴力破解的风险。同时,会对异常行为进行深入分析,确定其性质和来源,采取相应的措施进行处理,如限制用户访问、进行身份验证等。通过实时监测和分析,能够及时发现和应对潜在的安全威胁,保障Ⅲ类应用的安全运行。 安全事件响应 我公司建立安全事件响应机制,对发现的安全事件进行及时响应和处理。该机制就像一支快速反应部队,能够在最短的时间内采取行动,减少安全事件对应用的影响。当发现安全事件时,会立即触发报警机制,通知相关人员进行处理。同时,会对事件进行隔离,防止事件的扩散和蔓延。例如,如果发现某个设备被感染了病毒,会立
东莞市公安局横沥分局移动警务终端采购项目.docx
下载提示

1.本文档仅提供部分内容试读;

2.支付并下载文件,享受无限制查看;

3.本网站所提供的标准文本仅供个人学习、研究之用,未经授权,严禁复制、发行、汇编、翻译或网络传播等,侵权必究;

4.左侧添加客服微信获取帮助;

5.本文为word版本,可以直接复制编辑使用。


这个人很懒,什么都没留下
未认证用户 查看用户
该文档于 上传
推荐文档
×
精品标书制作
百人专家团队
擅长领域:
工程标 服务标 采购标
16852
已服务主
2892
中标量
1765
平台标师
扫码添加客服
客服二维码
咨询热线:192 3288 5147
公众号
微信客服
客服