文库 货物类投标方案 网络设备

柳州市工人医院年度计算机采购投标方案.docx

DOCX   920页   下载903   2025-08-17   浏览59   收藏95   点赞880   评分-   505685字   198.00

AI慧写标书

十分钟千页标书高效生成

温馨提示:当前文档最多只能预览 15 页,若文档总页数超出了 15 页,请下载原文档以浏览全部内容。
柳州市工人医院年度计算机采购投标方案.docx 第1页
柳州市工人医院年度计算机采购投标方案.docx 第2页
柳州市工人医院年度计算机采购投标方案.docx 第3页
柳州市工人医院年度计算机采购投标方案.docx 第4页
柳州市工人医院年度计算机采购投标方案.docx 第5页
柳州市工人医院年度计算机采购投标方案.docx 第6页
柳州市工人医院年度计算机采购投标方案.docx 第7页
柳州市工人医院年度计算机采购投标方案.docx 第8页
柳州市工人医院年度计算机采购投标方案.docx 第9页
柳州市工人医院年度计算机采购投标方案.docx 第10页
柳州市工人医院年度计算机采购投标方案.docx 第11页
柳州市工人医院年度计算机采购投标方案.docx 第12页
柳州市工人医院年度计算机采购投标方案.docx 第13页
柳州市工人医院年度计算机采购投标方案.docx 第14页
柳州市工人医院年度计算机采购投标方案.docx 第15页
剩余905页未读, 下载浏览全部

开通会员, 优惠多多

6重权益等你来

首次半价下载
折扣特惠
上传高收益
特权文档
AI慧写优惠
专属客服
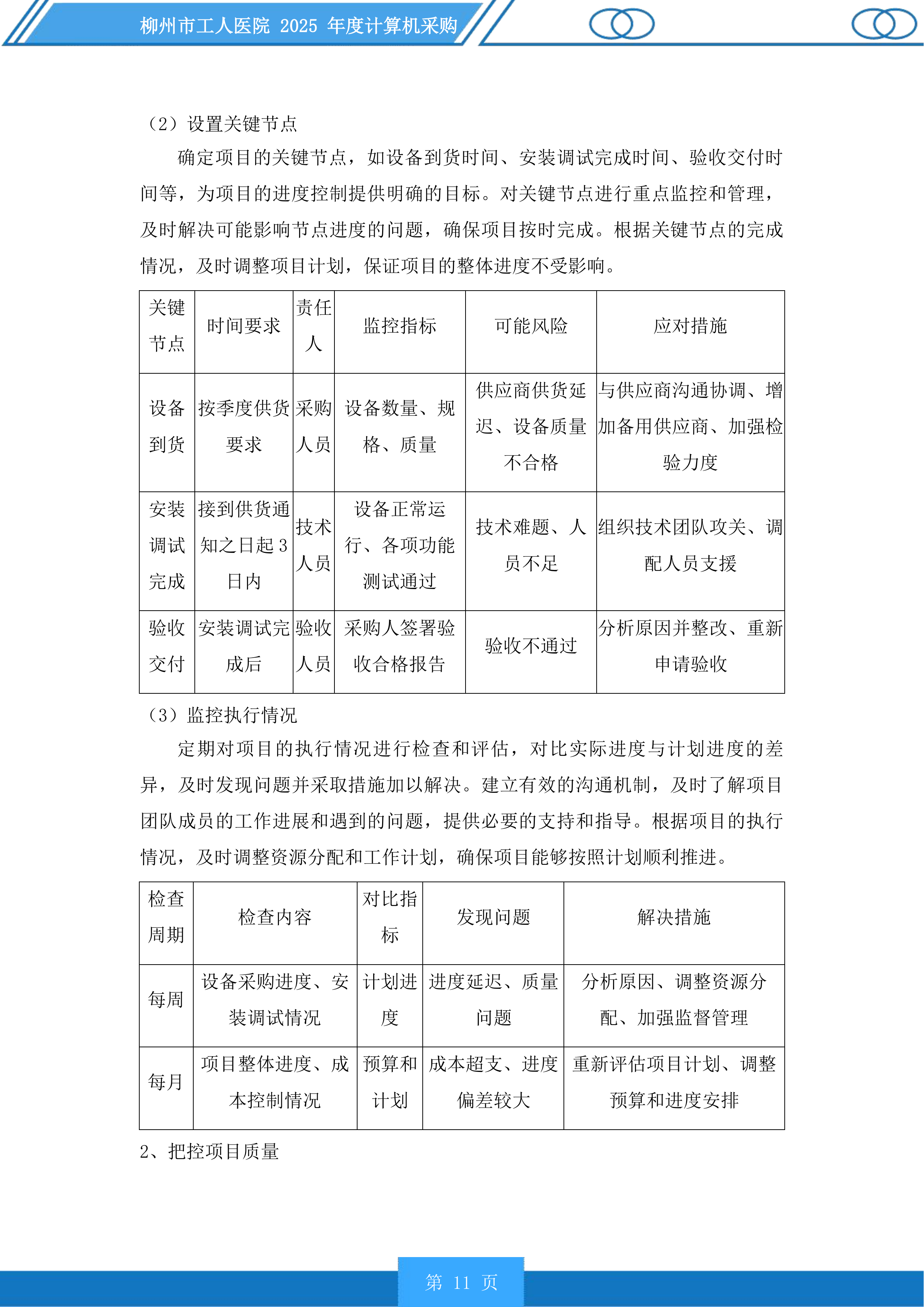
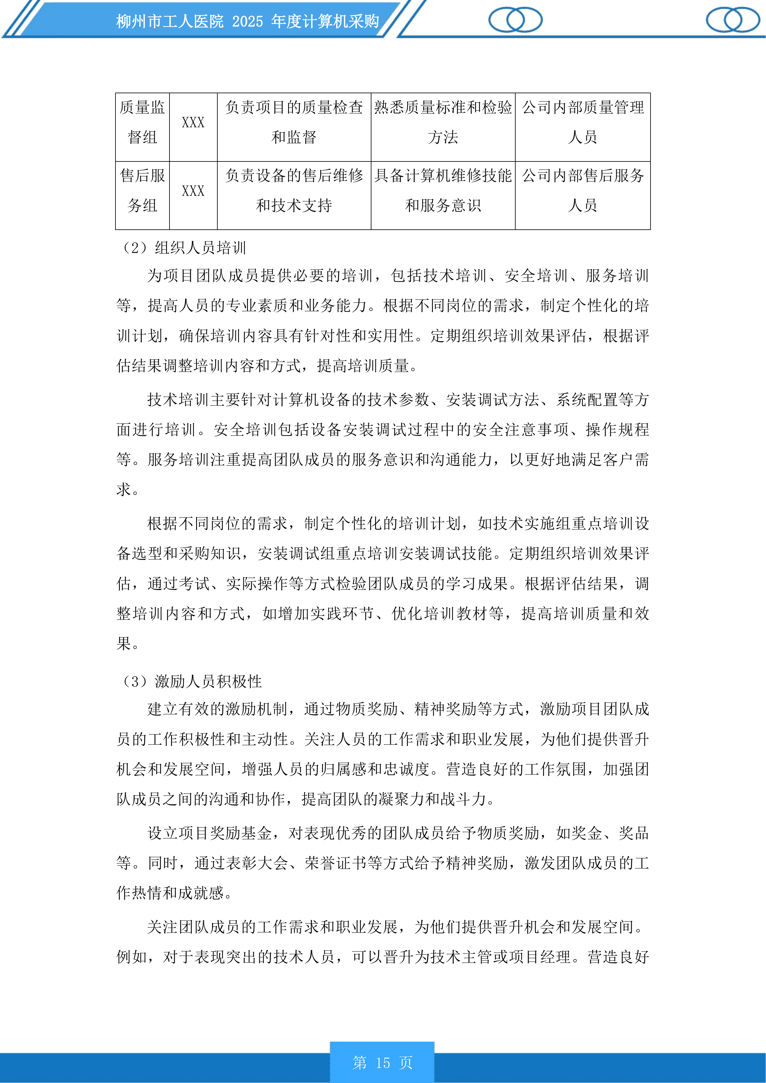
柳州市工人医院年度计算机采购投标方案 第一章 项目实施组织结构 6 第一节 建立项目组织结构 6 一、 设立项目经理岗位 6 二、 组建技术实施组 23 三、 成立安装调试组 43 四、 构建质量监督组 51 五、 设立售后服务组 75 第二节 明确职能分工 81 一、 项目经理职责 81 二、 技术实施组职责 98 三、 安装调试组职责 122 四、 质量监督组职责 132 五、 售后服务组职责 138 第三节 制定劳力分配计划 145 一、 项目经理人力配置 146 二、 技术实施组人力安排 152 三、 质量监督组人员配置 160 四、 售后服务组人员安排 168 第四节 人员信息与技能说明 181 一、 项目经理信息与技能 181 二、 技术实施组信息与技能 204 三、 安装调试组信息与技能 210 四、 质量监督组信息与技能 215 五、 售后服务组信息与技能 234 第二章 安装进度计划和工期保证 249 第一节 制定安装进度计划 249 一、 台式机安装进度规划 249 二、 笔记本电脑1安装安排 267 三、 笔记本电脑2安装计划 274 四、 平板电脑1安装进度 288 五、 平板电脑2安装规划 301 六、 智能办公本安装安排 314 七、 安装进度调整机制 322 第二节 工期保证措施说明 345 一、 成立专项安装小组 345 二、 提前现场勘查准备 362 三、 配备充足安装设备 377 四、 实施进度日报制度 394 五、 建立后勤沟通机制 418 六、 设置进度预警机制 438 七、 完成后测试与联调 448 第三章 售后服务方案 472 第一节 定期回访维护方案 472 一、 季度定期回访机制 472 二、 远程巡检服务内容 486 第二节 售后服务技术支持 504 一、 本地化售后服务团队 504 二、 7×24小时远程支持 519 三、 重点区域驻场服务 527 第三节 维修应急预案制定 538 一、 设备突发故障预案 538 二、 备用设备替换服务 552 三、 多级故障响应机制 564 第四节 零配件储备供应计划 585 一、 柳州本地备件库设立 585 二、 快速调拨机制建立 603 第五节 保修期外维修方案 611 一、 质保期满优惠服务 611 二、 可选年度维保服务 625 三、 质保外服务标准 638 第四章 设备安装调试方案 657 第一节 安装调试流程规划 657 一、 台式机安装调试流程 657 二、 笔记本电脑1安装调试流程 677 三、 笔记本电脑2安装调试流程 686 四、 平板电脑1安装调试流程 704 五、 平板电脑2安装调试流程 710 六、 智能办公本安装调试流程 726 第二节 设备调试要点说明 732 一、 台式机调试要点 732 二、 笔记本电脑1调试要点 750 三、 笔记本电脑2调试要点 756 四、 平板电脑1调试要点 774 五、 平板电脑2调试要点 780 六、 智能办公本调试要点 800 第三节 调试资源配置计划 807 一、 技术人员配置 807 二、 调试工具配备 830 三、 调试记录管理 840 四、 操作手册制定 849 第四节 安装调试保障措施 862 一、 技术人员保障 862 二、 现场勘查保障 876 三、 进度管理保障 886 四、 设备异常保障 900 五、 调试报告保障 905 项目实施组织结构 建立项目组织结构 设立项目经理岗位 项目经理核心地位 引领项目方向 明确项目目标 精准把握本项目的总体目标,确保围绕采购符合规格的计算机设备、按时完成安装调试并交付使用等核心目标推进。根据项目背景及招标内容,将目标细化为具体的任务和指标,为项目团队提供清晰的工作方向。结合项目的预算、时间和质量要求,制定合理的项目目标体系,确保目标的可衡量性和可实现性。 目标类别 具体目标 衡量指标 完成时间 设备采购 采购290台台式机、15台笔记本电脑1、15台笔记本电脑2、25台平板电脑1、25台平板电脑2和15台智能办公本,且设备性能符合技术参数要求 设备规格、数量与采购合同一致,性能测试达标 按季度供货要求 安装调试 在接到供货通知之日起3日内完成设备的安装调试工作 设备正常运行,各项功能测试通过 供货通知后3日内 交付使用 设备验收合格并交付采购人使用 采购人签署验收合格报告 安装调试完成后 制定战略规划 依据项目的特点和要求,制定全面的项目战略规划,涵盖采购策略、实施计划、质量控制等方面。结合市场情况和医院需求,确定设备采购的品牌、型号和数量,确保所采购设备的性能、质量和兼容性符合要求。规划项目的实施步骤和时间节点,合理安排各项工作的顺序和进度,确保项目能够高效、有序地推进。 在采购策略上,通过市场调研和供应商评估,选择具有良好信誉和质量保障的供应商,争取更优惠的价格和服务。实施计划方面,按照合同履约期限和季度供货要求,制定详细的时间表,明确各阶段的工作重点和责任人。质量控制上,建立严格的检验流程,对设备的到货验收、安装调试等环节进行全程监控。 同时,考虑到项目的复杂性和不确定性,制定应急预案,以应对可能出现的风险和问题,如供应商供货延迟、技术难题等,确保项目能够按时、按质完成。 把握项目节奏 密切关注项目的进展情况,及时调整项目的节奏和方向,确保项目按照预定计划顺利进行。根据项目的实际情况,合理安排资源的投入和使用,避免资源的浪费和闲置。及时发现和解决项目中出现的问题,确保项目的顺利推进,避免项目出现延误和风险。 项目阶段 关键节点 资源需求 可能风险 应对措施 采购阶段 设备下单、到货验收 资金、人力(采购人员、检验人员) 供应商供货延迟、设备质量不合格 与供应商沟通协调、增加备用供应商、加强检验力度 安装调试阶段 设备安装、系统调试 人力(技术人员)、工具 技术难题、人员不足 组织技术团队攻关、调配人员支援 验收交付阶段 验收合格、交付使用 人力(验收人员) 验收不通过 分析原因并整改、重新申请验收 凝聚团队力量 营造团队氛围 营造积极向上、团结协作的团队氛围,增强团队成员的归属感和凝聚力。通过组织团队活动、培训等方式,加强团队成员之间的沟通和交流,增进彼此的了解和信任。鼓励团队成员发挥各自的优势和特长,共同为实现项目目标而努力。 安装调试组 团队培训 采购人沟通 定期组织团队建设活动,如户外拓展、聚餐等,让团队成员在轻松愉快的氛围中增进感情。开展专业培训和技术交流活动,提高团队成员的业务水平和综合素质,同时也为成员提供了交流和学习的机会。 在工作中,倡导团队合作精神,鼓励成员相互支持、相互帮助,共同克服困难。对表现优秀的团队成员给予及时的表扬和奖励,激发团队成员的工作积极性和创造力。 激发成员潜力 了解团队成员的需求和期望,为他们提供发展的机会和空间,激发他们的工作积极性和创造力。根据团队成员的能力和特长,合理分配工作任务,让他们在工作中得到锻炼和成长。及时给予团队成员反馈和鼓励,肯定他们的工作成绩,增强他们的自信心和成就感。 与团队成员进行定期的沟通和交流,了解他们的职业规划和发展需求,为他们制定个性化的发展计划。根据项目的实际情况和成员的能力特点,合理安排工作岗位和任务,让成员能够充分发挥自己的优势。 在成员完成工作任务后,及时给予肯定和表扬,指出他们的优点和不足之处,并提供改进的建议和指导。对于表现突出的成员,给予晋升机会和奖励,激励他们不断进步。 促进协同合作 建立有效的沟通机制和协作平台,促进团队成员之间的信息共享和协同合作。明确各成员的职责和分工,加强团队成员之间的协调和配合,确保各项工作的顺利进行。及时解决团队成员之间的矛盾和冲突,维护团队的和谐稳定。 建立项目沟通群和协作平台,方便团队成员及时交流和共享信息。制定详细的岗位职责和工作流程,明确各成员的工作任务和责任,避免出现职责不清和推诿现象。 定期组织团队会议,汇报工作进展情况,讨论解决问题,协调各方工作。当团队成员之间出现矛盾和冲突时,及时进行调解和处理,引导成员从项目整体利益出发,相互理解和包容。 代表项目形象 展现专业素养 在与采购人、供应商等各方沟通交流时,展现出专业的知识和技能,树立良好的专业形象。严格遵守项目的相关规定和标准,确保项目的质量和安全。及时、准确地向各方汇报项目的进展情况和存在的问题,提供专业的建议和解决方案。 在与采购人沟通时,以专业的态度和语言解答他们的疑问,提供详细的项目信息和技术方案。在与供应商合作时,对设备的质量和性能进行严格把关,确保符合项目要求。 定期向采购人汇报项目的进展情况,包括设备采购进度、安装调试情况等,及时反馈项目中出现的问题,并提出合理的解决方案。在处理问题时,展现出专业的分析能力和决策能力,赢得各方的信任和认可。 维护项目声誉 积极维护项目的声誉和形象,避免因项目实施过程中的问题而对医院造成不良影响。加强对项目的管理和监督,确保项目的质量和进度符合要求。及时处理项目中出现的投诉和纠纷,以客户满意为宗旨,解决问题。 建立项目质量监督机制,对项目的各个环节进行严格监控,确保设备的采购、安装调试等工作符合质量标准。加强对项目进度的管理,制定详细的时间表和进度计划,及时解决影响进度的问题。 当接到采购人的投诉和纠纷时,及时响应并进行调查处理。以客户满意为出发点,积极采取措施解决问题,如更换设备、重新安装调试等,确保客户的需求得到满足。 树立品牌形象 通过优质的项目实施和服务,树立良好的品牌形象,为公司赢得更多的业务机会。注重项目的细节和品质,提高客户的满意度和忠诚度。积极参与行业交流和活动,提升公司的知名度和影响力。 在项目实施过程中,注重每一个细节,从设备的选型、采购到安装调试,都严格按照高标准执行。为客户提供优质的售后服务,及时解决客户在使用过程中遇到的问题。 积极参与行业研讨会、展会等活动,展示公司的技术实力和项目成果,与同行进行交流和合作。通过不断提升公司的品牌形象和知名度,吸引更多的潜在客户,为公司的发展创造更多的机会。 统筹项目整体工作 规划项目进程 制定详细计划 依据本项目的要求和特点,制定涵盖设备采购、安装调试、验收交付等各环节的详细项目计划。明确各阶段的工作任务、时间节点和质量标准,确保项目有条不紊地进行。根据项目的实际情况和资源状况,合理安排工作顺序和进度,提高项目的执行效率。 在设备采购阶段,根据合同要求和市场情况,确定采购的品牌、型号和数量,制定采购时间表。安装调试阶段,安排专业的技术人员进行操作,制定详细的安装调试方案和质量检验标准。验收交付阶段,制定验收流程和交付清单,确保设备符合要求并顺利交付使用。 同时,考虑到项目可能受到的各种因素影响,如供应商供货延迟、技术难题等,制定应急预案,确保项目能够按时、按质完成。 设置关键节点 确定项目的关键节点,如设备到货时间、安装调试完成时间、验收交付时间等,为项目的进度控制提供明确的目标。对关键节点进行重点监控和管理,及时解决可能影响节点进度的问题,确保项目按时完成。根据关键节点的完成情况,及时调整项目计划,保证项目的整体进度不受影响。 关键节点 时间要求 责任人 监控指标 可能风险 应对措施 设备到货 按季度供货要求 采购人员 设备数量、规格、质量 供应商供货延迟、设备质量不合格 与供应商沟通协调、增加备用供应商、加强检验力度 安装调试完成 接到供货通知之日起3日内 技术人员 设备正常运行、各项功能测试通过 技术难题、人员不足 组织技术团队攻关、调配人员支援 验收交付 安装调试完成后 验收人员 采购人签署验收合格报告 验收不通过 分析原因并整改、重新申请验收 监控执行情况 定期对项目的执行情况进行检查和评估,对比实际进度与计划进度的差异,及时发现问题并采取措施加以解决。建立有效的沟通机制,及时了解项目团队成员的工作进展和遇到的问题,提供必要的支持和指导。根据项目的执行情况,及时调整资源分配和工作计划,确保项目能够按照计划顺利推进。 检查周期 检查内容 对比指标 发现问题 解决措施 每周 设备采购进度、安装调试情况 计划进度 进度延迟、质量问题 分析原因、调整资源分配、加强监督管理 每月 项目整体进度、成本控制情况 预算和计划 成本超支、进度偏差较大 重新评估项目计划、调整预算和进度安排 把控项目质量 建立质量标准 依据项目的技术参数要求和相关标准规范,建立严格的项目质量标准,涵盖设备采购、安装调试、验收交付等各个环节。明确各环节的质量控制要点和检验方法,确保项目质量符合要求。对项目质量标准进行宣传和培训,使项目团队成员熟悉并严格遵守标准。 在设备采购环节,根据技术参数要求制定详细的采购质量标准,对设备的性能、规格、品牌等进行严格筛选。安装调试环节,制定安装调试质量标准,包括设备的安装位置、连接方式、系统配置等。验收交付环节,制定验收标准和流程,确保设备能够正常运行并满足使用要求。 组织项目团队成员进行质量标准培训,使其了解质量控制的重要性和具体要求。在项目实施过程中,严格按照质量标准进行操作和检验,确保项目质量达到预期目标。 实施质量检查 定期对项目的质量进行检查和评估,包括设备的性能测试、安装调试的质量检验等,及时发现和纠正质量问题。建立质量检查记录和报告制度,对检查结果进行详细记录和分析,为质量改进提供依据。对质量问题进行跟踪和处理,确保问题得到彻底解决,避免影响项目的整体质量。 制定质量检查计划,定期对设备的性能进行测试,如CPU性能、内存容量、硬盘读写速度等。对安装调试的质量进行检验,检查设备的连接是否牢固、系统是否稳定等。 建立质量检查记录和报告制度,详细记录检查的时间、内容、结果等信息。对发现的质量问题进行分析和总结,找出问题的根源和原因。制定针对性的整改措施,明确责任人和时间节点,确保问题得到及时解决。 推动质量改进 根据质量检查和评估的结果,分析质量问题产生的原因,制定针对性的质量改进措施。对质量改进措施的实施情况进行跟踪和评估,确保措施有效执行并取得预期效果。不断总结质量改进的经验教训,持续完善项目质量标准和管理体系,提高项目的整体质量水平。 对质量检查中发现的问题进行深入分析,找出问题的根本原因,如设备质量不合格、安装调试不规范等。针对不同的原因,制定相应的质量改进措施,如加强供应商管理、优化安装调试流程等。 对质量改进措施的实施情况进行跟踪和评估,定期检查措施的执行情况和效果。根据评估结果,及时调整和完善质量改进措施,确保措施能够持续有效地提高项目质量。不断总结质量改进的经验教训,将成功的做法和经验纳入项目质量标准和管理体系,持续提升项目的整体质量水平。 管理项目风险 识别潜在风险 对项目实施过程中可能遇到的各种风险进行全面识别,包括市场风险、技术风险、人员风险、自然风险等。分析风险产生的原因和可能带来的影响,为风险评估和应对提供依据。建立风险识别清单,对风险进行分类和编号,便于管理和跟踪。 市场风险主要包括设备价格波动、供应商供货不稳定等。技术风险可能涉及设备兼容性问题、技术难题等。人员风险包括人员流动、技术水平不足等。自然风险如自然灾害可能影响设备的运输和安装。 对每种风险进行详细分析,确定其产生的原因和可能带来的影响。例如,设备价格波动可能导致项目成本增加,供应商供货不稳定可能影响项目进度。建立风险识别清单,将识别出的风险进行分类和编号,记录风险的名称、描述、可能影响等信息,方便后续的管理和跟踪。 评估风险等级 根据风险发生的可能性和影响程度,对识别出的风险进行评估,确定风险的等级。采用定性和定量相结合的方法进行风险评估,提高评估结果的准确性和可靠性。根据风险等级,确定风险应对的优先级和策略。 对风险发生的可能性进行评估,分为高、中、低三个等级。对风险的影响程度进行评估,包括对项目进度、质量、成本等方面的影响。采用定性和定量相结合的方法,如专家评估法、概率分析法等,对风险进行综合评估。 根据评估结果,将风险分为重大风险、重要风险、一般风险和较小风险四个等级。对于重大风险和重要风险,应优先采取应对措施,如风险规避、风险减轻等。对于一般风险和较小风险,可以采取风险转移、风险接受等策略。 制定应对策略 针对不同等级的风险,制定相应的应对策略,如风险规避、风险减轻、风险转移、风险接受等。明确风险应对的责任人和时间节点,确保应对策略的有效执行。定期对风险应对情况进行检查和评估,根据实际情况调整应对策略,确保项目风险得到有效控制。 对于重大风险,如供应商供货延迟可能导致项目进度严重滞后,可采取风险规避策略,选择更可靠的供应商。对于重要风险,如技术难题可能影响设备的正常运行,可采取风险减轻策略,组织技术团队进行攻关。 明确风险应对的责任人和时间节点,确保各项应对措施能够得到有效执行。定期对风险应对情况进行检查和评估,根据实际情况调整应对策略。如果风险发生的可能性和影响程度发生变化,及时调整应对策略,确保项目风险始终处于可控状态。 协调各方资源调配 调配人力资源 合理安排人员 根据项目的工作任务和进度要求,合理安排技术实施组、安装调试组、质量监督组、售后服务组等各团队的人员数量和分工。充分考虑人员的专业技能、经验和特长,确保人员与工作任务相匹配,提高工作效率。根据项目的实际进展情况,及时调整人员安排,确保人力资源的合理利用。 团队名称 人员数量 岗位职责 技能要求 人员来源 技术实施组 XXX 负责设备的选型、采购和技术支持 熟悉计算机技术、有采购经验 公司内部技术人员、采购人员 安装调试组 XXX 负责设备的安装、调试和系统配置 具备计算机安装调试技能 公司内部技术人员 质量监督组 XXX 负责项目的质量检查和监督 熟悉质量标准和检验方法 公司内部质量管理人员 售后服务组 XXX 负责设备的售后维修和技术支持 具备计算机维修技能和服务意识 公司内部售后服务人员 组织人员培训 为项目团队成员提供必要的培训,包括技术培训、安全培训、服务培训等,提高人员的专业素质和业务能力。根据不同岗位的需求,制定个性化的培训计划,确保培训内容具有针对性和实用性。定期组织培训效果评估,根据评估结果调整培训内容和方式,提高培训质量。 技术培训主要针对计算机设备的技术参数、安装调试方法、系统配置等方面进行培训。安全培训包括设备安装调试过程中的安全注意事项、操作规程等。服务培训注重提高团队成员的服务意识和沟通能力,以更好地满足客户需求。 根据不同岗位的需求,制定个性化的培训计划,如技术实施组重点培训设备选型和采购知识,安装调试组重点培训安装调试技能。定期组织培训效果评估,通过考试、实际操作等方式检验团队成员的学习成果。根据评估结果,调整培训内容和方式,如增加实践环节、优化培训教材等,提高培训质量和效果。 激励人员积极性 建立有效的激励机制,通过物质奖励、精神奖励等方式,激励项目团队成员的工作积极性和主动性。关注人员的工作需求和职业发展,为他们提供晋升机会和发展空间,增强人员的归属感和忠诚度。营造良好的工作氛围,加强团队成员之间的沟通和协作,提高团队的凝聚力和战斗力。 设立项目奖励基金,对表现优秀的团队成员给予物质奖励,如奖金、奖品等。同时,通过表彰大会、荣誉证书等方式给予精神奖励,激发团队成员的工作热情和成就感。 关注团队成员的工作需求和职业发展,为他们提供晋升机会和发展空间。例如,对于表现突出的技术人员,可以晋升为技术主管或项目经理。营造良好的工作氛围,组织团队建设活动,加强团队成员之间的沟通和协作。通过团队合作,提高团队的凝聚力和战斗力,共同完成项目目标。 分配物资资源 确定物资需求 根据项目的技术参数要求和实施计划,准确确定所需的计算机设备、安装工具、耗材等物资的种类和数量。考虑物资的质量、价格和供应情况,选择合适的供应商,确保物资的及时供应和质量保证。建立物资需求清单,对物资需求进行动态管理,根据项目的实际进展情况及时调整需求。 根据项目的采购清单,确定所需的计算机设备的品牌、型号和数量。同时,考虑安装调试过程中所需的工具和耗材,如螺丝刀、网线、光盘等。对物资的质量、价格和供应情况进行调研和比较,选择具有良好信誉和质量保障的供应商。 建立物资需求清单,详细记录物资的名称、规格、数量、需求时间等信息。根据项目的实际进展情况,及时调整物资需求清单。例如,如果项目进度提前,可能需要提前采购物资;如果项目遇到问题导致进度延迟,可能需要调整物资的采购时间和数量。 采购物资设备 按照物资需求清单,及时采购所需的物资设备,确保物资的质量和价格符合要求。与供应商签订详细的采购合同,明确双方的权利和义务,保障采购过程的合法性和规范性。对采购的物资设备进行严格的检验和验收,确保物资设备符合项目的技术参数要求。 物资名称 规格型号 数量 供应商 采购价格 交货时间 检验标准 台式机 XXX 290 XXX XXX XXX 符合技术参数要求 笔记本电脑1 XXX 15 XXX XXX XXX 符合技术参数要求 笔记本电脑2 XXX 15 XXX XXX XXX 符合技术参数要求 平板电脑1 XXX 25 XXX XXX XXX 符合技术参数要求 平板电脑2 XXX 25 XXX XXX XXX 符合技术参数要求 智能办公本 XXX 15 XXX XXX XXX 符合技术参数要求 管理物资库存 建立物资库存管理制度,对物资的入库、出库、库存盘点等进行严格管理,确保物资的安全和完整。定期对物资库存进行盘点,及时发现和处理库存积压、短缺等问题,优化物资库存结构。根据项目的实际进展情况,合理安排物资的发放和使用,提高物资的利用效率。 物资库存管理 制定物资库存管理制度,明确物资入库、出库的流程和审批权限。对物资的入库进行严格检验,确保物资的质量和数量符合要求。对物资的出库进行记录和跟踪,确保物资的使用符合规定。 定期对物资库存进行盘点,核对物资的数量和状态。及时发现库存积压和短缺问题,采取相应的措施进行处理。例如,对于库存积压的物资,可以考虑调整采购计划或进行促销活动;对于库存短缺的物资,及时安排采购补充。根据项目的实际进展情况,合理安排物资的发放和使用,避免浪费和闲置,提高物资的利用效率。 整合信息资源 收集信息数据 收集与项目相关的各种信息数据,包括市场信息、技术信息、供应商信息、项目进展信息等,为项目决策提供依据。建立信息收集渠道,通过网络搜索、市场调研、供应商反馈等方式,及时获取准确的信息数据。对收集到的信息数据进行整理和分析,提取有价值的信息,为项目管理提供支持。 信息类别 收集渠道 信息内容 用途 市场信息 网络搜索、市场调研 计算机设备的市场价格、供求情况、技术发展趋势等 制定采购策略、选择供应商 技术信息 供应商资料、技术文献 计算机设备的技术参数、性能指标、兼容性等 确定设备选型、解决技术问题 供应商信息 供应商调查、客户反馈 供应商的信誉、产品质量、服务水平等 选择供应商、签订采购合同 项目进展信息 项目团队汇报、现场检查 设备采购进度、安装调试情况、质量问题等 监控项目进度、调整项目计划 共享信息资源 建立信息共享平台,实现项目团队成员之间的信息共享和交流,提高工作效率和协同能力。及时将项目的进展情况、重要决策、技术方案等信息发布到信息共享平台上,让团队成员及时了解项目动态。鼓励团队成员在信息共享平台上分享自己的经验和见解,促进知识的传播和创新。 利用项目管理软件或在线协作平台建立信息共享平台,方便团队成员随时随地获取和交流信息。定期发布项目的进展情况报告、重要决策文件和技术方案等,确保团队成员及时了解项目的最新动态。 鼓励团队成员在信息共享平台上分享自己的工作经验、技术难题和解决方案。通过交流和讨论,促进知识的传播和创新,提高团队的整体技术水平和解决问题的能力。同时,建立信息共享的激励机制,对积极分享信息和提供有价值见解的成员给予奖励和表彰。 利用信息决策 根据收集到的信息数据和分析结果,做出科学合理的项目决策,包括设备采购决策、进度调整决策、风险应对决策等。充分考虑信息的准确性、可靠性和时效性,避免因信息不足或不准确而导致决策失误。对决策的执行情况进行跟踪和评估,根据实际情况及时调整决策,确保项目目标的实现。 决策类型 决策依据 决策过程 决策结果 评估指标 调整措施 设备采购决策 市场信息、技术信息、供应商信息 分析比较不同供应商的产品和价格,选择最优方案 确定采购的设备品牌、型号和数量 采购成本、设备质量、交货时间 根据实际情况调整采购计划 进度调整决策 项目进展信息、风险评估结果 分析进度偏差的原因和影响,制定调整措施 调整项目进度计划和资源分配 项目进度、资源利用效率 根据实际进展情况及时调整 风险应对决策 风险识别清单、风险评估结果 根据风险等级和影响程度,选择合适的应对策略 确定风险应对措施和责任人 风险控制效果、损失程度 根据风险变化情况调整应对策略 保障项目高效推进 监控项目进度 建立进度跟踪机制 建立完善的项目进度跟踪机制,定期对项目的实际进度进行检查和评估,与计划进度进行对比分析。采用项目管理软件或其他工具,对项目进度进行实时监控,及时发现进度偏差。建立进度报告制度,要求项目团队成员定期汇报工作进展情况,确保信息的及时传递和沟通。 制定详细的项目进度计划,明确各阶段的工作任务和时间节点。采用项目管理软件对项目进度进行实时监控,将实际进度与计划进度进行对比分析。当发现进度偏差时,及时采取措施进行调整。 建立进度报告制度,要求项目团队成员每周或每月汇报工作进展情况。报告内容包括已完成的工作任务、未完成的工作任务、遇到的问题和解决方案等。通过进度报告,及时了解项目的进展情况,发现潜在的问题和风险,并及时采取措施加以解决。 分析进度偏差原因 当发现项目进度出现偏差时,及时组织相关人员进行分析,找出偏差产生的原因,如资源不足、技术难题、外部干扰等。对偏差原因进行深入分析,确定主要原因和次要原因,为制定纠偏措施提供依据。与项目团队成员进行沟通和交流,听取他们的意见和建议,共同探讨解决问题的方法。 组织项目团队成员和相关专家对进度偏差进行分析。从资源、技术、外部环境等方面入手,全面排查可能导致偏差的原因。对每个原因进行深入分析,确定其影响程度和可能性。 与项目团队成员进行沟通和交流,听取他们的意见和建议。他们在项目实施过程中积累了丰富的经验,可能对偏差原因有更深入的了解。通过集体讨论,共同探讨解决问题的方法和措施。 采取纠偏措施 根据进度偏差的原因和影响程度,制定相应的纠偏措施,如增加资源投入、调整工作计划、优化技术方案等。明确纠偏措施的责任人和时间节点,确保措施的有效执行。对纠偏措施的实施情况进行跟踪和评估,及时调整措施,确保项目进度恢复正常。 如果进度偏差是由于资源不足导致的,可以增加人力、物力和财力的投入。如果是技术难题造成的,可以组织技术团队进行攻关,优化技术方案。如果是外部干扰引起的,可以与相关方进行沟通协调,减少干扰因素。 明确纠偏措施的责任人和时间节点,确保措施能够得到有效执行。对纠偏措施的实施情况进行跟踪和评估,定期检查措施的执行效果。如果发现措施效果不佳,及时调整措施,确保项目进度能够恢复正常。 解决项目问题 及时发现问题 建立问题发现机制,通过定期检查、团队成员反馈、客户投诉等方式,及时发现项目实施过程中出现的问题。鼓励项目团队成员积极主动地发现和报告问题,营造全员参与的问题发现氛围。对发现的问题进行及时记录和分类,为问题的解决提供基础。 问题发现方式 具体方法 频率 责任人 记录内容 定期检查 项目团队对设备安装调试、质量控制等环节进行检查 每周/每月 项目负责人、质量管理人员 问题描述、发现时间、影响程度 团队成员反馈 团队成员在工作中发现问题及时报告 实时 项目团队成员 问题描述、发现时间、相关情况 客户投诉 及时处理客户的投诉和意见 实时 售后服务人员 客户需求、问题描述、反馈时间 深入分析问题 对发现的问题进行深入分析,找出问题的根源和本质,确定问题的影响范围和严重程度。采用科学的分析方法,如鱼骨图、头脑风暴等,对问题进行全面分析,确保分析结果的准确性和可靠性。组织相关人员对问题进行讨论和研究,听取不同的意见和建议,共同寻找解决问题的思路和方法。 分析方法 步骤 适用情况 优点 鱼骨图 确定问题、分析原因、绘制鱼骨图、找出主要原因 分析问题的因果关系 直观、全面地展示问题的原因 头脑风暴 组织相关人员进行讨论、提出各种想法和建议、筛选和整理有效方案 寻找解决问题的思路和方法 激发创新思维、集思广益 有效解决问题 根据问题的分析结果,制定切实可行的解决方案,明确解决问题的责任人和时间节点。组织相关人员按照解决方案的要求进行实施,确保问题得到有效解决。对问题的解决情况进行跟踪和评估,总结经验教训,避免类似问题的再次发生。 根据问题的分析结果,制定具体的解决方案。明确解决问题的责任人和时间节点,确保措施能够得到有效执行。组织相关人员按照解决方案的要求进行实施,及时解决问题。 对问题的解决情况进行跟踪和评估,检查问题是否得到彻底解决。如果问题仍然存在,及时调整解决方案,确保问题得到有效解决。总结问题解决的经验教训,将成功的做法和经验纳入项目管理体系,避免类似问题的再次发生。 促进项目沟通 建立沟通渠道 建立多样化的沟通渠道,如会议、邮件、即时通讯工具等,确保项目团队成员之间、与采购人之间能够及时、有效地沟通。明确各沟通渠道的使用规则和频率,避免信息混乱和沟通不畅。定期组织项目沟通会议,汇报项目进展情况,讨论解决问题,协调各方工作。 建立项目沟通群和邮件列表,方便团队成员之间的沟通和交流。明确各沟通渠道的使用规则和频率,如会议每周召开一次,邮件每天回复,即时通讯工具及时响应等。 定期组织项目沟通会议,让项目团队成员汇报工作进展情况,讨论解决问题。在会议上,鼓励成员积极发言,提出自己的意见和建议。通过会议,及时协调各方工作,解决项目中出现的问题。 加强团队沟通 鼓励项目团队成员之间加强沟通和交流,分享工作经验和信息,提高团队的协作能力。建立团队沟通机制,如定期的团队建设活动、小组讨论等,增进团队成员之间的了解和信任。及时解决团队成员之间的沟通障碍和矛盾,营造良好的团队沟通氛围。 鼓励团队成员之间加强沟通和交流,分享工作经验和信息。通过沟通,可以避免信息不对称和误解,提高工作效率和协作能力。 建立团队沟通机制,如定期组织团队建设活动、小组讨论等。通过这些活动,增进团队成员之间的了解和信任,加强团队的凝聚力和战斗力。当团队成员之间出现沟通障碍和矛盾时,及时进行调解和处理,营造良好的团队沟通氛围。 保持与采购人沟通 定期与采购人进行沟通,及时了解他们的需求和意见,反馈项目进展情况和存在的问题。积极响应采购人的要求和建议,调整项目计划和方案,确保项目满足采购人的期望。与采购人建立良好的合作关系,提高客户满意度和项目的成功率。 定期与采购人进行沟通,了解他们对项目的需求和意见。及时反馈项目的进展情况和存在的问题,让采购人能够及时了解项目的动态。 积极响应采购人的要求和建议,根据他们的意见调整项目计划和方案。通过与采购人的密切沟通和合作,确保项目能够满足他们的期望。与采购人建立良好的合作关系,提高客户满意度和项目的成功率。 组建技术实施组 负责设备选型工作 台式机选型要点 CPU性能考量 在台式机CPU选型时,需多方面考量以保障性能。核心数和线程数方面,应关注CPU是否≥8核16线程,这决定了多任务处理能力,能满足同时运行多个程序的需求。主频和末级缓存也至关重要,主频≥3.0GHz且末级缓存≥16M,可显著提升数据处理速度。热设计功耗同样不容忽视,要确保≤65W,以保障设备稳定运行,避免因过热导致性能下降。此外,支持DDR4-2666双通道,位宽≥2*64位,能提高内存传输效率,使CPU与内存之间的数据交换更加高效。以下是详细的CPU性能考量表格: 台式机内存 性能指标 具体要求 作用 核心数和线程数 ≥8核16线程 提升多任务处理能力 主频 ≥3.0GHz 加快数据处理速度 末级缓存 ≥16M 提升数据处理速度 热设计功耗 ≤65W 保障设备稳定运行 内存双通道 支持DDR4-2666双通道,位宽≥2*64位 提高内存传输效率 内存容量选择 台式机内存容量的选择需综合多方面因素。首先,应选择容量≥16GB的内存,这样能满足日常办公和多程序运行需求,避免因内存不足导致系统卡顿。支持DDR4/LPDDR4/LPDDR4XXX及以上内存类型也很关键,这能保证兼容性和性能,适应不同的使用场景。内存条配置数量(板载内存不涉及)≥1,方便后续升级,当用户有更高的内存需求时,可轻松添加内存条。同时,要关注单内存插槽最大可支持容量(板载内存不涉及)≥32GB,以提升扩展性,为未来的硬件升级提供空间。 此外,内存的频率和时序等参数也会影响其性能。较高的频率能提高数据传输速度,而较低的时序则能减少数据传输延迟。在选择内存时,应根据CPU的支持情况和实际需求进行综合考虑。同时,要注意内存的品牌和质量,选择知名品牌和经过严格测试的产品,以确保稳定性和可靠性。 主板功能需求 台式机主板的功能需求多样。它需集成资源扩展模块、计算处理模块、音频扩展模块等,以满足多样化需求,如连接外部设备、进行数据处理和播放音频等。主板要支持≥8核16线程,主频≥3.0GHz,末级缓存≥16M,热设计功耗≤65W,保障性能稳定,与CPU的性能相匹配。接口方面,要有≥SATA3接口*4,≥M.2接口*1,≥USB接口*8,≥COM*1,方便设备连接,如硬盘、固态硬盘、鼠标、键盘等。内置PCIe插槽数量≥3,便于扩展硬件,如安装独立显卡、网卡等。 主板的供电设计也非常重要,稳定的供电能保证CPU和其他硬件的正常运行。优质的主板通常采用多相供电设计,能提供更稳定的电压和电流。此外,主板的BIOS功能也会影响系统的性能和稳定性。一些主板支持超频功能,可提高CPU的性能,但需要用户具备一定的技术知识和经验。 存储设备规格 台式机存储设备规格有严格要求。固态盘数量≥1个,容量≥512GB,可提供快速读写速度,显著提升系统启动和应用程序加载速度。机械硬盘数量≥1个,总容量≥1000GB,能满足大量数据存储需求,如存储文件、照片、视频等。固态存储形态采用插卡或板载等形态,符合M.2接口,可提高数据传输效率。固态盘应符合SJ/T11654相关规定,机械硬盘准备时间应不大于30s,保障设备可靠性。 台式机存储设备 存储设备的读写速度和可靠性是关键指标。固态硬盘的读写速度远超机械硬盘,能大大提高系统的响应速度。而机械硬盘则具有大容量和低成本的优势,适合存储大量不常用的数据。在选择存储设备时,应根据实际需求进行搭配,以达到最佳的性能和性价比。 笔记本电脑选型要点 CPU性能要求 对于笔记本电脑CPU选型,不同型号有不同要求。笔记本电脑1需选择CPU≥8核8线程,主频≥2.7GHz,末级缓存≥8M的产品;笔记本电脑2则要选择CPU≥8核8线程,主频≥3.13GHz,末级缓存≥8M的产品。同时,要确保热设计功耗在规定范围内,如笔记本电脑1热设计功耗≤70W,笔记本电脑2热设计功耗≤55W,以保障设备稳定运行。支持相应的内存类型和位宽也很重要,如笔记本电脑1支持DDR4-2666双通道,位宽≥2*64位;笔记本电脑2支持DDR4/LPDDR4/LPDDR4XXX,位宽≥64位,可提高性能。 笔记本电脑内存 CPU的性能还受到制程工艺、缓存大小等因素的影响。较新的制程工艺能降低功耗,提高性能。而更大的缓存能加快数据读取速度,提升系统响应能力。在选择笔记本电脑时,应综合考虑这些因素,以满足不同的使用需求。 内存容量标准 笔记本电脑内存容量选择需满足多方面需求。应选择容量≥16GB的内存,可满足日常办公和移动使用需求,如同时运行办公软件、浏览器等程序。支持DDR4/LPDDR4/LPDDR4XXX及以上内存类型,保证兼容性和性能,适应不同的使用场景。内存条配置数量(板载内存不涉及)≥1,方便后续升级,当用户有更高的内存需求时,可轻松添加内存条。关注单内存插槽最大可支持容量(板载内存不涉及)≥32GB,能提升扩展性。 内存的频率和时序对性能也有影响。较高的频率能提高数据传输速度,而较低的时序则能减少数据传输延迟。在选择内存时,应根据CPU的支持情况和实际需求进行综合考虑。同时,要选择质量可靠的内存产品,以确保稳定性和兼容性。 内存指标 具体要求 作用 容量 ≥16GB 满足日常办公和移动使用需求 内存类型 支持DDR4/LPDDR4/LPDDR4XXX及以上 保证兼容性和性能 内存条配置数量 (板载内存不涉及)≥1 方便后续升级 单内存插槽最大可支持容量 (板载内存不涉及)≥32GB 提升扩展性 主板功能特性 笔记本电脑主板功能特性需满足多样化需求。要集成资源扩展模块,以满足不同的功能扩展,如连接外部设备等。互联拓扑可通过处理器或交换电路实现,提高数据传输效率,使各硬件之间的数据交换更加快速。有相应的接口,如USB3.0、HDMI2.0、Type-C等,方便设备连接,可连接鼠标、键盘、显示器等。支持相应的CPU规格和内存类型,保障性能稳定,与CPU和内存的性能相匹配。 主板的散热设计也很重要,良好的散热能保证CPU和其他硬件在高温环境下正常运行。一些笔记本电脑采用了热管、散热鳍片等散热技术,能有效降低硬件温度。此外,主板的厚度和重量也会影响笔记本电脑的便携性。在选择笔记本电脑时,应综合考虑这些因素,以满足不同的使用需求。 主板特性 具体要求 作用 集成模块 资源扩展模块 满足多样化需求 互联拓扑 通过处理器或交换电路实现 提高数据传输效率 接口 USB3.0、HDMI2.0、Type-C等 方便设备连接 支持规格 相应的CPU规格和内存类型 保障性能稳定 存储设备特点 笔记本电脑存储设备特点鲜明。固态盘数量≥1个,容量满足要求,如笔记本电脑1固态盘容量≥512GB,笔记本电脑2固态盘容量≥1TUSF,可提供快速读写速度,提升系统性能。固态存储形态采用插卡或板载等形态,符合M.2接口,提高数据传输效率。固态盘应符合SJ/T11654相关规定,保障设备可靠性。机械硬盘数量≥0个,用户可根据需求选择合适的容量和形态。 笔记本电脑存储设备 存储设备的抗震性和耐用性也是重要考虑因素。笔记本电脑在移动使用过程中容易受到震动和碰撞,因此需要具备较好的抗震性能。同时,固态盘的寿命相对较长,能减少数据丢失的风险。在选择存储设备时,应根据实际使用场景和需求进行综合考虑。 存储设备特点 具体要求 作用 固态盘数量 ≥1个 提供快速读写速度 固态盘容量 满足要求(如笔记本电脑1≥512GB,笔记本电脑2≥1TUSF) 满足存储需求 固态存储形态 插卡或板载等,符合M.2接口 提高数据传输效率 固态盘规定 符合SJ/T11654相关规定 保障设备可靠性 机械硬盘数量 ≥0个 根据需求选择 平板电脑与智能办公本选型要点 平板电脑性能要求 平板电脑性能要求需多方面考量。要依据技术参数,选择合适的CPU、内存和存储容量,以满足日常使用需求,如运行办公软件、观看视频等。关注显示屏的分辨率、尺寸和比例,分辨率高、尺寸合适且比例协调可提供良好的视觉体验。确保设备具备稳定的网络连接能力,无论是WiFi还是蜂窝网络,都能满足使用需求,方便随时随地联网。检查设备的电池续航能力,保障长时间使用,避免因电量不足而影响使用。 平板电脑的处理器性能和图形处理能力也很重要。强大的处理器能保证系统运行流畅,而优秀的图形处理能力则能提供更好的游戏和视频体验。此外,平板电脑的重量和厚度也会影响便携性。在选择平板电脑时,应综合考虑这些因素,以满足不同的使用场景。 智能办公本功能需求 智能办公本功能需求明确。要选择具备手写识别、文档编辑等功能的产品,方便日常办公,可进行手写笔记、编辑文档等操作。关注设备的存储容量和数据安全性,足够的存储容量可保障信息不丢失,同时要确保数据的安全存储和传输。确保设备的屏幕显示清晰,操作流畅,能提高工作效率。检查设备的续航能力,满足日常办公需求,避免因电量不足而影响工作。 智能办公本的手写笔精度和灵敏度也很重要,高精度的手写笔能提供更流畅的书写体验。此外,智能办公本的软件生态也会影响其使用价值。一些智能办公本支持与手机、电脑等设备的同步,方便数据共享和处理。在选择智能办公本时,应综合考虑这些因素,以满足不同的办公需求。 功能需求 具体要求 作用 功能 手写识别、文档编辑等 方便日常办公 存储容量和数据安全性 足够存储容量,保障信息不丢失 保障信息安全 屏幕显示和操作 清晰、流畅 提高工作效率 续航能力 满足日常办公需求 避免电量不足影响工作 设备兼容性考量 在选择平板电脑和智能办公本时,设备兼容性考量至关重要。要确保所选设备与其他计算机设备兼容,如与台式机、笔记本电脑等能实现数据传输和共享。检查设备是否支持常见的操作系统和软件,方便数据共享和处理,如支持Windows、iOS、Android等操作系统,以及办公软件、社交软件等。关注设备的接口类型和数量,满足外接设备的需求,可连接鼠标、键盘、打印机等。测试设备之间的协同工作能力,保障工作效率,确保在多设备协同工作时能正常运行。 设备的兼容性还包括与网络设备的兼容性。一些平板电脑和智能办公本支持WiFi6、蓝牙5.0等网络协议,能提供更稳定和快速的网络连接。此外,设备的驱动程序和软件更新也会影响兼容性。及时更新驱动程序和软件,能提高设备的兼容性和性能。在选择设备时,应综合考虑这些因素,以确保设备能与其他设备良好配合。 价格与性价比评估 价格与性价比评估需综合考量。比较不同品牌和型号的价格,选择性价比高的产品,在满足性能和功能需求的前提下,尽量降低成本。关注设备的性能和功能,确保价格与价值相符,避免购买到性能不足或功能过剩的产品。考虑设备的售后服务和保修政策,降低使用成本,如延长保修期限、提供免费维修等。评估设备的长期使用成本,选择经济实惠的产品,包括电池更换、软件升级等成本。 性价比还受到市场供需关系和技术发展的影响。一些新产品在上市初期价格较高,但随着时间推移和技术进步,价格会逐渐下降。在选择设备时,应关注市场动态,选择合适的购买时机。同时,要根据实际需求进行选择,避免盲目追求高性能和高价格的产品。 制定技术实施方案 规划设备安装流程 安装顺序安排 设备安装顺序安排需科学合理。先安装台式机,因其通常作为主要办公设备,安装完成后可作为其他设备的测试和调试平台。再安装笔记本电脑、平板电脑和智能办公本,按照设备的使用区域和功能需求,合理安排安装位置,如将经常使用的设备安装在方便操作的位置。确保安装过程中不影响其他设备的正常使用,避免因安装操作导致其他设备故障。根据安装进度,及时调整安装顺序,如某类设备安装遇到问题,可先安装其他设备。 安装顺序还应考虑设备的依赖关系。一些设备需要在其他设备安装完成后才能进行调试和配置,如网络设备需要在服务器安装完成后才能进行连接和设置。在安排安装顺序时,应充分考虑这些因素,以确保安装工作的顺利进行。 工具材料准备 工具材料准备要充分。准备好安装所需的螺丝刀、扳手等工具,确保工具的规格和质量符合要求,能顺利完成安装操作。确保所需的电源线、网线等材料齐全,且长度和规格合适,以满足设备的安装需求。检查工具和材料的质量,保证安装顺利进行,避免因工具或材料质量问题导致安装失败。提前采购备用工具和材料,应对突发情况,如工具损坏、材料短缺等。 安装工具材料 工具材料的管理也很重要。建立工具材料清单,对工具和材料进行分类存放和标识,方便查找和使用。同时,要定期检查工具材料的库存情况,及时补充短缺的物品。在准备工具材料时,应根据设备的数量和类型进行合理估算,避免浪费和不足。 工具材料 具体要求 作用 工具 螺丝刀、扳手等 完成安装操作 材料 电源线、网线等 满足设备安装需求 质量检查 确保工具和材料质量合格 保证安装顺利进行 备用物品 提前采购备用工具和材料 应对突发情况 安装场地规划 安装场地规划要合理。清理安装场地,确保地面平整、干燥,避免因地面不平整或潮湿导致设备损坏。检查场地的电力供应和网络连接,满足设备需求,如确保电源插座数量足够、网络带宽稳定。合理安排设备的摆放位置,方便后续使用和维护,如将相关设备集中摆放,便于管理和操作。设置明显的标识,指示设备的安装位置,避免安装错误。 安装场地的通风和散热也很重要。一些设备在运行过程中会产生大量热量,需要良好的通风环境来散热。在规划安装场地时,应考虑设备的散热需求,避免设备因过热而损坏。此外,安装场地的安全性也不容忽视。确保场地没有安全隐患,如避免设备安装在易燃、易爆物品附近。 场地规划要点 具体要求 作用 场地清理 地面平整、干燥 避免设备损坏 电力和网络 满足设备需求 保证设备正常运行 设备摆放 合理安排,方便使用和维护 提高工作效率 标识设置 明显指示设备安装位置 避免安装错误 专业人员安排 专业人员安排要科学合理。安排经验丰富的技术人员进行安装,他们熟悉设备的安装流程和技术要求,能确保安装质量。对安装人员进行技术培训,确保熟悉设备的安装流程,包括设备的拆卸、组装、调试等环节。明确安装人员的职责和分工,提高工作效率,避免因职责不清导致工作混乱。定期对安装人员的工作进行检查和评估,及时发现问题并进行纠正,保证安装工作的顺利进行。 专业人员的团队协作能力也很重要。在安装过程中,可能需要多个人员协同工作,如同时进行设备安装和网络布线。良好的团队协作能提高工作效率和质量。此外,安装人员的安全意识也不容忽视。在安装过程中,要遵守安全操作规程,避免发生安全事故。在安排专业人员时,应综合考虑这些因素,以确保安装工作的顺利完成。 制定系统集成方案 连接方式与协议 系统集成的连接方式与协议选择需谨慎。采用有线和无线相结合的方式,实现设备之间的连接,有线连接稳定可靠,无线连接灵活方便。选择合适的通信协议,如TCP/IP、WiFi等,确保数据传输稳定,根据设备的特点和需求选择合适的协议。对连接方式和协议进行测试,保证兼容性和可靠性,避免因连接问题导致数据传输中断。根据实际需求,调整连接方式和协议,如在网络环境变化时及时调整。 连接方式和协议的安全性也很重要。一些通信协议存在安全漏洞,容易被黑客攻击。在选择连接方式和协议时,应考虑安全因素,采取加密、认证等安全措施,保障数据的安全传输。此外,连接方式和协议的可扩展性也会影响系统的未来发展。在选择时,应选择具有良好扩展性的连接方式和协议,以适应系统的不断升级和扩展。 数据传输与共享 数据传输与共享需建立完善的机制。建立数据传输的通道,确保数据的快速和准确传输,采用高速网络和优化的传输算法。制定数据共享的规则和权限,保障信息安全,明确不同用户对数据的访问权限。进行数据备份和恢复测试,防止数据丢失,定期备份重要数据并进行恢复测试。优化数据传输和共享的方案,提高效率,如采用分布式存储、云计算等技术。 数据的一致性和完整性也是数据传输与共享的重要考虑因素。在数据传输过程中,要确保数据的一致性,避免出现数据冲突。同时,要保证数据的完整性,防止数据在传输过程中丢失或损坏。此外,数据的隐私保护也不容忽视。在数据共享过程中,要遵守相关法律法规,保护用户的隐私信息。在制定数据传输与共享方案时,应综合考虑这些因素,以确保数据的安全、准确和高效传输与共享。 数据传输与共享要点 具体要求 作用 传输通道 确保数据快速准确传输 提高工作效率 共享规则和权限 保障信息安全 防止数据泄露 备份和恢复测试 防止数据丢失 保障数据安全 方案优化 提高效率 提升系统性能 系统测试与调试 系统测试与调试要全面细致。对系统进行功能测试,检查各项功能是否正常,包括设备的基本功能、软件的应用功能等。进行性能测试,评估系统的响应速度和处理能力,如系统的启动时间、数据处理速度等。进行兼容性测试,确保系统与其他设备和软件兼容,避免出现兼容性问题。对测试中发现的问题进行及时调试和修复,保证系统的正常运行。 系统测试与调试还应包括压力测试和安全测试。压力测试能检测系统在高负载情况下的性能,确保系统在大量用户同时访问时仍能正常运行。安全测试能发现系统的安全漏洞,如网络攻击、数据泄露等问题。在进行系统测试与调试时,应制定详细的测试计划和流程,确保测试工作的全面性和...
柳州市工人医院年度计算机采购投标方案.docx
下载提示

1.本文档仅提供部分内容试读;

2.支付并下载文件,享受无限制查看;

3.本网站所提供的标准文本仅供个人学习、研究之用,未经授权,严禁复制、发行、汇编、翻译或网络传播等,侵权必究;

4.左侧添加客服微信获取帮助;

5.本文为word版本,可以直接复制编辑使用。


这个人很懒,什么都没留下
未认证用户 查看用户
该文档于 上传
推荐文档
×
精品标书制作
百人专家团队
擅长领域:
工程标 服务标 采购标
16852
已服务主
2892
中标量
1765
平台标师
扫码添加客服
客服二维码
咨询热线:192 3288 5147
公众号
微信客服
客服