文库 工程类投标方案 建筑工程

数字产业基地项目施工总承包工程技术标675页.docx

DOCX   674页   下载787   2025-04-29   浏览150509   收藏50   点赞342   评分-   327711字   500.00

AI慧写标书

十分钟千页标书高效生成

温馨提示:当前文档最多只能预览 15 页,若文档总页数超出了 15 页,请下载原文档以浏览全部内容。
数字产业基地项目施工总承包工程技术标675页.docx 第1页
数字产业基地项目施工总承包工程技术标675页.docx 第2页
数字产业基地项目施工总承包工程技术标675页.docx 第3页
数字产业基地项目施工总承包工程技术标675页.docx 第4页
数字产业基地项目施工总承包工程技术标675页.docx 第5页
数字产业基地项目施工总承包工程技术标675页.docx 第6页
数字产业基地项目施工总承包工程技术标675页.docx 第7页
数字产业基地项目施工总承包工程技术标675页.docx 第8页
数字产业基地项目施工总承包工程技术标675页.docx 第9页
数字产业基地项目施工总承包工程技术标675页.docx 第10页
数字产业基地项目施工总承包工程技术标675页.docx 第11页
数字产业基地项目施工总承包工程技术标675页.docx 第12页
数字产业基地项目施工总承包工程技术标675页.docx 第13页
数字产业基地项目施工总承包工程技术标675页.docx 第14页
数字产业基地项目施工总承包工程技术标675页.docx 第15页
剩余659页未读, 下载浏览全部

开通会员, 优惠多多

6重权益等你来

首次半价下载
折扣特惠
上传高收益
特权文档
AI慧写优惠
专属客服
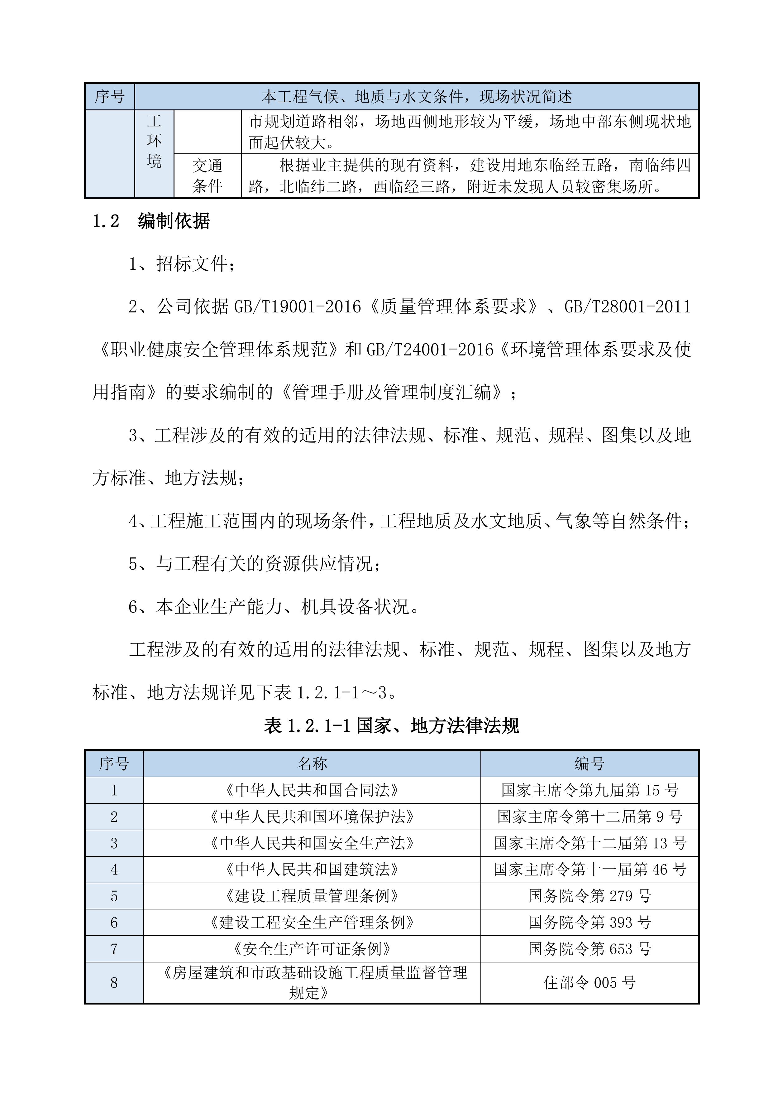
目 录 投标导读 1 第一章 综合说明 2 1.1 综合概况 2 1.2 编制依据 5 第二章 项目管理班子人员配备说明 11 2.1 项目管理组织架构 11 2.2 项目岗位设置及职责分工 11 2.3 拟派项目管理人员介绍 13 第三章 施工管理重难点分析 14 3.1 施工管理重点和难点分析 14 3.2 施工总体部署 17 3.3 施工总平面图布置 24 3.4 临时用地表 28 3.5 各阶段施工总平面布置 28 3.6 临水临电布置方案 31 第四章 施工进度表与网络计划图 52 4.1 施工工期安排与网络计划 52 4.2 工期保证措施 54 第五章 资源配置 69 5.1 主要机械需求计划及保障措施 69 5.2 劳动力需求计划及保障措施 79 5.3 主要材料需求计划及保障措施 81 第六章 专项施工方案 85 6.1 主要施工方案及技术措施 85 6.2 安全施工专项方案 318 6.3 质量保障专项方案 360 6.4 文明施工管理体系及措施 406 6.5 环境保护管理体系及保证措施 417 6.6 施工现场扬尘治理体系及措施 423 6.7 疫情防控专项方案 440 6.8 报批报审专项方案 459 第七章 项目拟分包情况 461 7.1 拟分包范围 461 7.2 分包单位采购方案 462 7.3 对分包单位的管理措施 466 7.4 分包安全、质量、进度管理 472 7.5 农民工工资保障措施 491 第八章 新技术、新工艺、新材料 496 8.1 拟在本工程采用的四新技术的先进点及施工过程帮助 496 8.2 四新技术实施方案 497 8.3 BIM 技术运用 520 8.4 数字及信息化技术应用 556 第九章 总承包管理 577 9.1 总承包管理概述 577 9.2 总承包管理理念、原则、方法和流程 578 9.3 总承包管理体系 587 9.4 总承包管理的配合与协调措施 600 9.5 总承包对竣工验收、移交及档案资料管理 624 9.6 总承包管理方案 661 第十章 竣工后保修措施 667 10.1 工程回访计划 667 10.2 工程回访组织 667 10.3 工程保修内容及范围 668 10.4 工程保修期限 668 10.5 工程保修程序 669 10.6 工程保修承诺 669 10.7 工程保修记录 670 第十一章 附件 672 附表一:投入本招标工程的主要施工机械设备表 672 附表二:劳动力安排计划表 674 附表三:计划开、竣工日期和施工进度网络图 675 附表四:施工总平面图 676 附表五:临时用地表 680 附表六:项目分包情况表 681 投标导读 序号 重点内容 主要内容摘要 备注 1 综合说明 工程概况、编制依据 2 项目管理班子人员配备说明 组织架构摄像、管理人员配置计划、人员简述 3 施工管理重难点分析 施工管理重难点分析、施工总体部署、施工总平面布置图 4 施工进度 施工进度计划、工期保证措施、网络计划图 5 资源配置 主要机械设备、劳动力和周转材料的需求计划及保障措施 6 专项施工方案 安全文明施工专项方案、防水工程、屋面工程、门窗工程、外装饰工程、土石方开挖工程、质量保障措施、环境保护保障措施、冬雨季施工措施、扬尘治理措施、疫情防控措施、报批报建措施等 7 项目拟分包情况 项目拟分包范围、分包单位选择方式、对分包单位的安全、质量、进度管理及农民工工资保障措施 8 新技术、新工艺、新材料 拟采用的四新技术 9 总承包管理措施 总承包管理体系、总承包管理的配合和协调、总承包的管理方案 10 竣工后保修措施 工程回访和工程保修 11 附件 附表及附图 第一章 综合说明 1.1 综合概况 若能有幸中 标深圳园数字产业基地项目施工总承包工程 ,我公司必将将此工程作为我公司在 保定 市的又一个重要形象工程来建设,集中我公司所有的资源,秉承我公司一贯的卓越管理模式,将 深圳园数字产业基地项目施工总承包工程 建成一座令业主单位满意的精品工程! 以“创造业主满意工程”为主线,以丰富的施工管理经验为依托,通过科学组织管理、精细化管理,完成本工程各项目标、指标,依据以下原则方针进行编制施工组织设计: 1)认真贯彻执行国家有关法律、法规、规程、方针和政策。 2)遵守 保定 市的相关管理条例、法规、办法。 3) 河北深保投资发展有限公司 相关管理标准、制度。 4)科学组织、精细化管理,根据现场实际条件,合理划分施工段,组织流水作业,确保按期完成施工任务。 5)坚持“安全第一、预防为主、综合治理”的方针,制定安全文明职业健康管理方案预案,严格遵守《绿色施工管理规程》,制定PM2.5、噪声、粉尘、水污染、光污染等防治措施。 6)优先采用新材料、新设备、新技术、新工艺,在经济运距范围内采购、加工,优化施工组织,合理安排物资储存,减少库存物资损耗和现场用地。 7)坚持总承包管理,统一对各专业分包进行管理,坚持“公正”、“科学”、“统一”、“控制”、“协调”原则,做到统一组织、统一控制、统一协调、统一管理。 1.1.1 工程总体建设概况 表1.1.1 项目工程建设概况 序号 项 目 内 容 1 工程名称 深圳园数字产业基地项目施工总承包工程 2 工程地址 河北省保定市莲池区深圳园内 3 招标单位 河北深保投资发展有限公司 4 设计单位 保定市建筑设计院有限公司 5 招标范围 本次招标范围包括招标图纸范围及工程量清单包含的全部内容,建设施工内容包括但不限于土石方工程(部分基础土方开挖、基坑坡道土方的外运、土方回填)、建筑工程、结构工程、给排水工程、电气工程(含发电机组)、消防工程、暖通工程等工程的材料设备采购、工程施工(包工、包料、包工期、包质量、包安全生产文明施工、包检验检测、包报批、报审(含施工方案报专家论证)、包施工现场周边关系协调、包联动调试、包验收、包保修)、全过程BIM技术应用与管理配合以及应由投标人完成的其他工作,并在竣工完毕后,对施工的全部范围承担维护保修工作。服务内容包括但不限于施工本项目全过程中的质量、进度、投资的目标控制,安全、合同、信息管理及现场协调等。具体内容详见招标文件、招标图纸、工程量清单及合同条款,承包人不能拒绝执行承包范围内全部工作,以及为完成全部工程而需执行的可能遗漏的工作。 不包括:基坑支护工程,地基处理工程,自来水工程中表井之前(含表井)部分,燃气工程,室内精装修,供暖换热站工程,电梯工程,高低压变配电,泛光照明工程、室外园林景观及绿化(含场区围墙)、室外小市政、幕墙工程、智能化工程、标识标牌工程(含车库)、全过程BIM技术应用与管理。 具体界面划分要点:详见技术要求工程施工界面划分及BIM配合服务技术要求。 6 工程规模及特征 本项目位于保定市莲池区深圳园内,建设用地面积8.65公顷,南侧为纬四路,西侧为经三路,东侧为经五路,北侧为纬二路,用地性质为工业用地。场内地势平坦,四周开阔,总建筑面积暂定约23.15万m2,地上建筑面积暂定约21.58万m2,1#楼为宿舍楼,建筑面积1.31万m2,12层,高42.4m;2#楼为厂房和停车楼,厂房建筑面积3.01 万m2,9层,高45.5m,停车楼建筑面积2.19万m2,3层,高13.4m;3#楼为厂房,建筑面积3.38万m2,9层,高45,5m;4#楼为厂房,建筑面积4.33万m2,5层,高23.8m;5#楼为厂房,建筑面积2.53万m2,5层,高23.8m;6#楼为厂房,建筑面积4.33万m2,5层,高23.8m。地下一层层高3.8m,主要为停车使用,建筑面积1.56万m2。 7 合同计划工期 1、总工期:638日历天。计划开工日期:20 21 年8月1日,竣工日期:2023年4月30日(具体开工时间以招标人书面通知为准)。 2 、施工工期节点的特殊要求:2021年8月1日开工;2021年10月30日完成地下室结构封顶;2022年4月15日完成主体结构封顶;2022年9月30日完成外立面工程;2023年4月30日完成竣工验收备案。 8 质量目标 合格。 9 安全文明管理目标 河北省 安全文明工地 1.1. 2 自然特征及施工环境 表1.1. 2 工程气候、地质与水文条件,现场状况表 序号 本工程气候、地质与水文条件,现场状况简述 1 气候 条件 保定市属温带大陆性季风气候,冷暖气团交替频繁,四季分明(数据统计如下) 温度 年平均最低温度为 8 ℃,年极端最低温度为 -22 ℃; 年平均最高温度为 18 ℃,年极端最高温度为43℃; 年平均气温1 3 ℃。 湿度及降水量 年平均相对湿度48 % ;年平均降水量为 498 毫米,夏季降水量占年降水量的45~60%;基本雪压 200N/ m2。 2 施工 环境 现场 地貌 根据踏勘及业主提供的现有资料建设用地南侧和北侧侧与城市规划道路相邻,场地西侧地形较为平缓,场地中部东侧现状地面起伏较大。 交通 条件 根据业主提供的现有资料,建设用地东临经五路,南临纬四路,北临纬二路,西临经三路,附近未发现人员较密集场所。 1.2 编制依据 1、招标文件; 2、公司依据GB/T19001-20 16 《质量管理体系要求》、GB/T28001-2011《职业健康安全管理体系规范》和GB/T24001-20 16 《环境管理体系要求及使用指南》的要求编制的《管理手册及管理制度汇编》; 3、工程涉及的有效的适用的法律法规、标准、规范、规程、图集以及地方标准、地方法规; 4、工程施工范围内的现场条件,工程地质及水文地质、气象等自然条件; 5、与工程有关的资源供应情况; 6、本企业生产能力、机具设备状况。 工程涉及的有效的适用的法律法规、标准、规范、规程、图集以及地方标准、地方法规详见下表1.2 . 1-1~3。 表1.2.1-1国家、地方法律法规 序号 名称 编号 1 《中华人民共和国合同法》 国家主席令第九届第15号 2 《中华人民共和国环境保护法》 国家主席令第十二届第9号 3 《中华人民共和国安全生产法》 国家主席令第十二届第13号 4 《中华人民共和国建筑法》 国家主席令第十一届第46号 5 《建设工程质量管理条例》 国务院令第279号 6 《建设工程安全生产管理条例》 国务院令第393号 7 《安全生产许可证条例》 国务院令第653号 8 《房屋建筑和市政基础设施工程质量监督管理规定》 住部令005号 9 《建筑工程施工发包与承包计价管理办法》 住部令016号 10 《建筑施工企业主要负责人、项目负责人和专职安全生产管理人员安全生产管理规定》 住部令017号 11 《危险性较大的分部分项工程安全管理规定》 住部令第37号 12 《房屋建筑工程和市政基础设施工程竣工验收备案管理暂行办法》 建部令第78号 13 《房屋建筑和市政基础设施工程施工分包管理办法》 建部令124号 14 《建设工程质量检测管理办法》 建部令141号 15 《建筑起重机械安全监督管理规定》 建部令166号 表1.2.1-2国家、地方技术标准 类别 规范、规程、标准名称 编号 国标 工程测量规范 GB50026-2007 混凝土强度检验评定标准 GB/T50107-2010 地下工程防水技术规范 GB50108-2008 混凝土外加剂应用技术规范 GB50119-2013 混凝土质量控制标准 GB50164-2011 火灾自动报警系统施工及验收规范 GB50166-2019 电气装置安装工程电缆线路施工及验收规范 GB50168-2018 电气装置安装工程接地装置施工及验收规范 GB50169-2016 建设工程施工现场供用电安全规范 GB50194-2014 建筑地基基础工程施工质量验收规范 GB50202-2018 砌体结构工程施工质量验收规范 GB50203-2011 混凝土结构工程施工质量验收规范 GB50204-2015 屋面工程质量验收规范 GB50207-2012 地下防水工程质量验收规范 GB50208-2011 建筑地面工程施工质量验收规范 GB50209-2010 建筑装饰装修工程质量验收标准 GB50210-2018 建筑给水排水及采暖工程施工质量验收规范 GB50242-2002 给水排水管道工程施工及验收规范 GB50268-2008 建筑工程施工质量验收统一标准 GB50300-2013 建筑电气工程施工质量验收规范 GB50303-2015 建设工程项目管理规范 GB/T50326-2017 建设工程文件归档规范 GB/T50328-2014 屋面工程技术规范 GB50345-2012 建筑内部装修防火施工及验收规范 GB50354-2005 建筑工程施工质量评价标准 GB/T50375-2016 绿色建筑评价标准 GB/T50378-2019 建筑节能工程施工质量验收规范 GB50411-2019 工程建设施工企业质量管理规范 GB/T50430-2017 大体积混凝土施工标准 GB50496-2018 建筑施工组织设计规范 GB/T50502-2009 建筑物防雷工程施工与质量验收规范 GB50601-2010 建筑工程绿色施工评价标准 GB/T50640-2010 施工企业安全生产管理规范 GB50656-2011 混凝土结构工程施工规范 GB50666-2011 建设工程施工现场消防安全技术规范 GB50720-2011 通风与空调工程施工规范 GB50738-2011 建筑施工安全技术统一规范 GB50870-2013 建筑工程绿色施工规范 GB/T50905-2014 砌体结构工程施工规范 GB50924-2014 建筑施工脚手架安全技术统一标准 GB51210-2016 建筑信息模型施工应用标准 GB/T51235-2017 行业 建筑变形测量规范 JGJ8-2016 混凝土泵送施工技术规程 JGJ/T10-2011 钢筋焊接及验收规程 JGJ18-2014 钢筋焊接接头试验方法标准 JGJ/T27-2014 建筑涂饰工程施工及验收规程 JGJ/T29-2015 蒸压加气混凝土应用技术规程 JGJ/T17-2008 回弹法检测混凝土抗压强度技术规程 JGJ/T23-2011 建筑机械使用安全技术规程 JGJ33-2012 施工现场临时用电安全技术规范 JGJ46-2005 建筑施工安全检查标准 JGJ59-2011 施工企业安全生产评价标准 JGJ/T77-2010 建筑施工高处作业安全技术规范 JGJ80-2016 建筑工程冬期施工规程 JGJ/T104-2011 钢筋机械连接技术规程 JGJ107-2016 建筑施工扣件式钢管脚手架安全技术规范 JGJ130-2011 建筑施工碗扣式钢管脚手架安全技术规范 JGJ166-2016 建筑施工现场环境与卫生标准 JGJ146-2013 施工现场机械设备检查技术规范 JGJ160-2016 建筑施工模板安全技术规范 JGJ162-2008 建筑施工土石方工程安全技术规范 JGJ/T180-2009 建筑施工作业劳动防护用品配备及使用标准 JGJ184-2009 建筑工程资料管理规程 JGJ/T185-2009 大型塔式起重机混凝土基础工程技术规程 JGJ/T301-2013 施工现场临时建筑物技术规范 JGJ/T188-2009 建筑工程检测试验技术管理规范 JGJ190-2010 施工企业工程建设技术标准化管理规范 JGJ/T198-2010 建筑施工工具式脚手架安全技术规范 JGJ202-2010 抹灰砂浆技术规程 JGJ/T220-2010 预拌砂浆应用技术规程 JGJ/T223-2010 建筑施工承插型盘扣式钢管支架安全技术规程 JGJ231-2010 建筑与市政工程施工现场专业人员职业标准 JGJ/T250-2011 建筑施工企业信息化评价标准 JGJ/T272-2012 建筑施工起重吊装工程安全技术规范 JGJ276-2012 建筑施工测量标准 JGJ/T405-2017 表1.2.1-3国家、地方标准图集 序号 类别 图集名称 编号 1 国标 混凝土结构施工图平面整体表示方法制图规则和构造详图 16G101系列 2 地标 钢筋混凝土结构抗震构造详图 11YG002 3 地标 12系列建筑标准设计图集 12YJ系列 4 国标 给水排水标准图集 S1、S2、S3、S4、S5系列 5 / 其他现行的国家相关标准图集 / 表1.2.1-4 主要法规、技术文件一览表 序号 类别 名 称 编 号 1 国家 《中华人民共和国建筑法》 2011年中华人民共和国主席令第46号 2 《中华人民共和国环境保护法》 1989年中华人民共和国主席令第22号 3 《建设工程质量管理条例》 2000年国务院令第279号 4 《建设工程安全生产管理条例》 2003年国务院令第393号 5 行业 《建设工程施工现场管理规定》 建设部令1991年第15号 6 《危险性较大的分部分项工程安全管理办法》 建质[2018]037号 7 《住宅工程质量分户验收管理规定》 建质【2005】999号 8 《房屋建筑工程和市政基础设施工程实行见证取样和送检的规定》 建[2000]第211号 9 《中华人民共和国工程建设标准强制性条文》 2013年版 10 《全国民用建筑工程设计技术措施-结构》 2009 年版 11 《建筑工程设计文件编制深度规定》 住房和城乡建设部(2008 版) 12 《新建建设工程雨水控制与利用技术要点》 13 《全国民用建筑工程设计技术措施-电气》 2009年版 表1.2-5 其它 序号 名 称 1 本企业的质量、环境与职业健康安全管理体系文件 2 建设部建筑业十项新技术(2017年) 3 中国建筑第七工程局有限公司《项目管理手册》 4 中国建筑第七工程局有限公司《施工现场安全防护标准化图集》 5 中国建筑第七工程局有限公司《施工现场CI手册》 6 中国建筑第七工程局有限公司《安全生产管理手册》 7 中建七局十项新技术名录 第二章 项目管理班子人员配备说明 2. 1 项目管理组织架构 (1)项目管理组织结构图 组建以国家注册一级建造师为项目经理的项目部,委派综合素质高、业务能力强的管理人员担任项目重要岗位,项目组织机构见图2. 1 -1,岗位设置与职责分工见表2. 1 -1。 图2. 1 -1 项目组织机构图 2. 2 项目岗位设置及职责分工 表 2 . 2 -1 岗位设置与职责分工一览表 序号 部门名称 岗位名称 数量 职 能 分 工 1 项目领导 项目经理 1 全面负责。 总工程师 1 方案策划、技术、质量、贯标、信息化、BIM应用 项目生产经理 1 现场土建施工安排、施工进度、分包队伍管理、现场协调。 项目机电经理(机电) 1 现场机电施工安排、施工进度、分包队伍管理、现场协调。 商务经理 1 招投标,索赔,预算/分包结算审核。 质量总监 1 负责质量管理体系建立与质量创优协调与管理。 安全总监 1 负责现场安全、文明施工、环境保护、消防保卫。 2 工程管理部 部门经理 1 负责生产计划/专项技术方案编制及技术方案的落实,协调部门工作,协调设计工作。 施工员 1 负责编制钢筋料表,钢筋施工过程的控制管理与验收工作,负责模板/脚手架交底、模板、脚手架施工过程的控制管理及验收等工作等。 施工员 1 负责混凝土技术交底、混凝土施工过程的控制管理及验收等工作,负责零星工程管理,负责装饰装修工程交底、施工过程的控制管理及隐蔽验收管理。 劳务管理员 1 进度计划、资源计划、统计报表、试验、劳务管理等。 3 技术质量部 部门经理 1 协调部门工作,负责专项技术方案编制及协调部门工作,负责现场质量检查、验收工作。 技术工程师兼质检员 1 配合总工程师编制技术方案。技术复核、技术管理,负责分部分项、检验批工程质量检查与验收,质检资料整理。 测量员兼试验 1 负责测量放线工作,项目试验工作。 资料员 1 负责工程资料收集、整理、指导及图纸、标准图集、参考书籍等的管理,收发文管理等。 安装工程师 1 负责机电工程交底、隐蔽验收、材料计划/报验等 4 安全生产监督管理部 部门经理 1 负责安全管理、文明施工管理保卫管理及周边居民的协调工作。 安全工程师 1 负责现场安全检查,安全资料整理。负责现场的环境保护和文明施工,与绿色施工顾问之间的联系和沟通及绿色认证协调管理。 5 物资设备部 部门经理 1 材料设备管理,材料/设备内业资料,提供月材料供应量。 材料采购员 1 材料采购,与公司材料部门的协调,材料保管、收发,配合设备管理工作。 6 商务合约部 部门经理 1 负责成本/财务管理/合同管理/索赔管理、预结算等 预算员兼合同管理 1 预结算,配合索赔管理,提供月工程完成量,提供月分包完成量,监理月报,合同管理,负责分包商资格资料接收、预审,部门资料收集、整理、保管。 7 综合办公室 主 任 1 进行日常办公室管理工作,员工考勤管理。 主 办 1 配合部门负责人进行日常办公室管理工作。 9 合计 共26人 2. 3 拟派项目管理人员介绍 第三章 施工管理重难点分析 3 . 1 施工管理重点和难点分析 3.1 .1 工程管理重难点分析及应对措施 表 3 . 1. 1-1 工程管理重难点分析及应对措施表 序号 管理重难点 具体分析 应对措施 1 分包专业多,做好总承包的管理和组织协调工作是工程重点。 本工程承包范围包括 土石方工程、建筑工程、结构工程、给排水工程、电气工程(含发电机组)、消防工程、暖通工程等工程的材料设备采购、工程施工等。 同时作为施工总承包商,要对业主指定的专业分包、直接发包专业负责;总承包管理专业种类繁多,施工周期长,各专业分项工程之间的穿插协作频繁,总分包管理、协调量大。做好总承包的管理和组织协调工作是工程重点之一。 1、公司拟派一位领导班子成员作为项目部挂点联系人,加强公司总部对本项目的管控与资源协调力度; 2、设立总包管理部,建立完善的总包管理体系,对各分包加强组织协调与监督检查; 3、与各分包签署《总分包管理协议》,制订《项目总承包管理手册》,规定各项规章制度,明确双方在质量、安全、工期管理等方面的责任与权利,使总包管理有据可依; 4、设立专家顾问小组。对各专业施工技术要点、难点提出合理解决方案,提高预见性,降低施工过程中出现问题的可能性,保证工程进展顺利; 5、组建项目深化设计部,包括深化设计师和BIM工程师,提前解决、优化设计和技术问题,保障总体工期目标的顺利实现。 2 本工程需利用有效场地,现场施工总平面管理是难点 1、本项目虽场区较大,但可利用有效场地较少,随着厂房的逐步动工,仅在各单体之间有通行道路及材料堆放场地 2、2 # 、3 # 楼基坑已经施工完成,对于地下结构部分的加工区及堆放区的设置需随着施工的推进随时调整。 1、根据现场踏勘,目前仅有红线范围内靠近纬二路的临时道路可用,纬四路正在施工,预计我司进场后可在南北两侧各开设一处大门,同时利用场外市政及临时道路用于场内外运输; 2、充分利用单体间可用的空地进行加工及堆放区的布置 3、地下结构出地面,将加工区及材料堆放区移至基坑范围外部,解决地下与地上结构施工交接阶段材料堆场、加工场布置难题; 3 专业队伍多,施工协调及管理量大 参建专业队伍多,包括有土方、机电、幕墙等专业工程,施工协调任务重是保证本工程完成各项工程目标的管理重点。 1、制定专业队伍进退场计划,实行场地使用申请制,统筹协调全项目的施工进度、作业面移交等工作; 2、项目部设置总包管理部,执行总包管理协调功能,专门负责各专业穿插协调、界面管理; 3、重点做好二次土方与结构底板、土建与机电安装及装饰合理工序穿插,优化部署各专业交叉协同节点,充分利用平行工期; 4、采用BIM技术模拟施工进度及各工序穿插,合理进行工序优化;项目施工过程中,严格按照进度计划及甲方要求施工,在相关工序插入节点前,提前一个月通知相关单位进行准备进场工作及相关报批、审核手续。 4 垂直运输组织管理决定施工效率,直接影响工程履约,是本工程管理重点 本工程,结构施工阶段人员及材料垂直运输任务繁重,同时随着高度的增加,以及机电、装饰装修等专业工程的陆续插入,塔吊吊运周期进一步时间增长,如何科学布置塔吊,合理组织人员材料运输是本工程管理重点。 1、编制塔吊防碰撞专项方案,解决各楼群塔作业问题,保障施工安全。 2、各单体根据工期及平面位置合理设置塔吊数量,具体详见平面布置图; 3、根据施工进度计划合理规划施工电梯进入, 4、施工电梯使用由项目部统一管理,根据各工种施工时间及人员数量,合理安排错开各专业队使用时段,上下班施工人员按照各专业工种人员间隔15分钟分流上下班。 5 确保工程施工按照节点目标工期完成是工程重点 本项目招标要求施工工期共 638 日历天,包含了从土方、地下室底板施工、结构施工、二次结构施工、机电安装、装饰装修工程到工程竣工的全过程管理,施工内容多,期间跨2个春节、2个雨季,施工工期比较紧张,专业分包众多,需要合理确定本项目的施工工艺才能确保工期的完成。 1、整体策划以总工期及节点工期的要求,以2 # 、3 # 楼地下结构及各单体主体结构施工为主线,二次结构及装饰装修进行穿插施工 2 、在施工过程中以计划为依据,根据总进度计划制度年、季、月、周进度计划,对各工期节点进行控制与检查,如进度滞后,及时制定赶工措施,调整进度计划; 3、做好劳动力、材料物资、机械设备计划,提前筹备。做好劳动力的动态调配工作,抓关键工序,在关键工序延期时,抽调一只约 5 0人的精干队伍,集中突击施工,确保关键线路按期完成;详见节点工期实现及措施。 6 安全文明施工管理是本工程重点 1、本工程安全风险点多,涉及大截面梁工程、高层施工外立面悬挑架等,场内安全保障是本工程管理重点; 2、本工程基坑西侧、南侧紧临现有市政道路,车流量大,施工过程中加强对此处的安全保护是本工程管理重点; 3、我司将拟定确保创河北省安全文明工地,为确保该目标必须加强对安全文明施工的管理。 1、根据现场实际情况,对各种危险源因素进行识别,编制安全技术方案(如《模板支撑体系专项方案》等),重点对临边防护、高空坠物、大型施工机械等方面进行有效控制,严格方案执行,确保安全文明施工; 2 、各单体施工立面从下到上一次设置多道防护体系,行走路线设置双层防护安全通道,临近道路搭设双层防护棚,从而保证超高层建筑施工的安全。同时现场建立安全防护管理小组,由组长负责对各楼安全防护措施进行分段检查,并形成检查报告存入安全档案; 3 、本工程土方外运时将采用大量土方运输车,为确保车辆行驶安全,对每个车辆装GPS定位,同时避免上下班高峰期外运出土,对每量车辆进行行驶安全交底,确保外运的行驶安全。 7 环保及绿色施工管理难度大 本工程处于保定市莲池区,我司将拟定确保获得保定市绿色施工示范工程,争创河北省绿色施工示范工程,施工过程防止噪音、粉尘及光污染,确保绿色施工是本工程管理重点。 1 、按照《保定市扬尘污染防治管理办法》要求做好施工现场的扬尘防治工作。 2 、设置雨水回收系统,雨水及基坑收集废水过滤净化后用作场内除尘及施工,节约用水; 3 、采用BIM技术对场内灯光进行模拟,做到既满足现场施工要求,又避免对周围居民休息造成灯光影响,现场灯均具有防护罩; 4 、工程建筑主要材料以当地采购
数字产业基地项目施工总承包工程技术标675页.docx
下载提示

1.本文档仅提供部分内容试读;

2.支付并下载文件,享受无限制查看;

3.本网站所提供的标准文本仅供个人学习、研究之用,未经授权,严禁复制、发行、汇编、翻译或网络传播等,侵权必究;

4.左侧添加客服微信获取帮助;

5.本文为word版本,可以直接复制编辑使用。


这个人很懒,什么都没留下
个人认证 查看用户
该文档于 上传
×
精品标书制作
百人专家团队
擅长领域:
工程标 服务标 采购标
16852
已服务主
2892
中标量
1765
平台标师
扫码添加客服
客服二维码
咨询热线:192 3288 5147
公众号
微信客服
客服