文库 服务类投标方案 监测服务

赤峰市耕地保护监测监管项目投标方案.docx

DOCX   1201页   下载659   2025-08-26   浏览63   收藏27   点赞534   评分-   689709字   228.00

AI慧写标书

十分钟千页标书高效生成

温馨提示:当前文档最多只能预览 15 页,若文档总页数超出了 15 页,请下载原文档以浏览全部内容。
赤峰市耕地保护监测监管项目投标方案.docx 第1页
赤峰市耕地保护监测监管项目投标方案.docx 第2页
赤峰市耕地保护监测监管项目投标方案.docx 第3页
赤峰市耕地保护监测监管项目投标方案.docx 第4页
赤峰市耕地保护监测监管项目投标方案.docx 第5页
赤峰市耕地保护监测监管项目投标方案.docx 第6页
赤峰市耕地保护监测监管项目投标方案.docx 第7页
赤峰市耕地保护监测监管项目投标方案.docx 第8页
赤峰市耕地保护监测监管项目投标方案.docx 第9页
赤峰市耕地保护监测监管项目投标方案.docx 第10页
赤峰市耕地保护监测监管项目投标方案.docx 第11页
赤峰市耕地保护监测监管项目投标方案.docx 第12页
赤峰市耕地保护监测监管项目投标方案.docx 第13页
赤峰市耕地保护监测监管项目投标方案.docx 第14页
赤峰市耕地保护监测监管项目投标方案.docx 第15页
剩余1186页未读, 下载浏览全部

开通会员, 优惠多多

6重权益等你来

首次半价下载
折扣特惠
上传高收益
特权文档
AI慧写优惠
专属客服
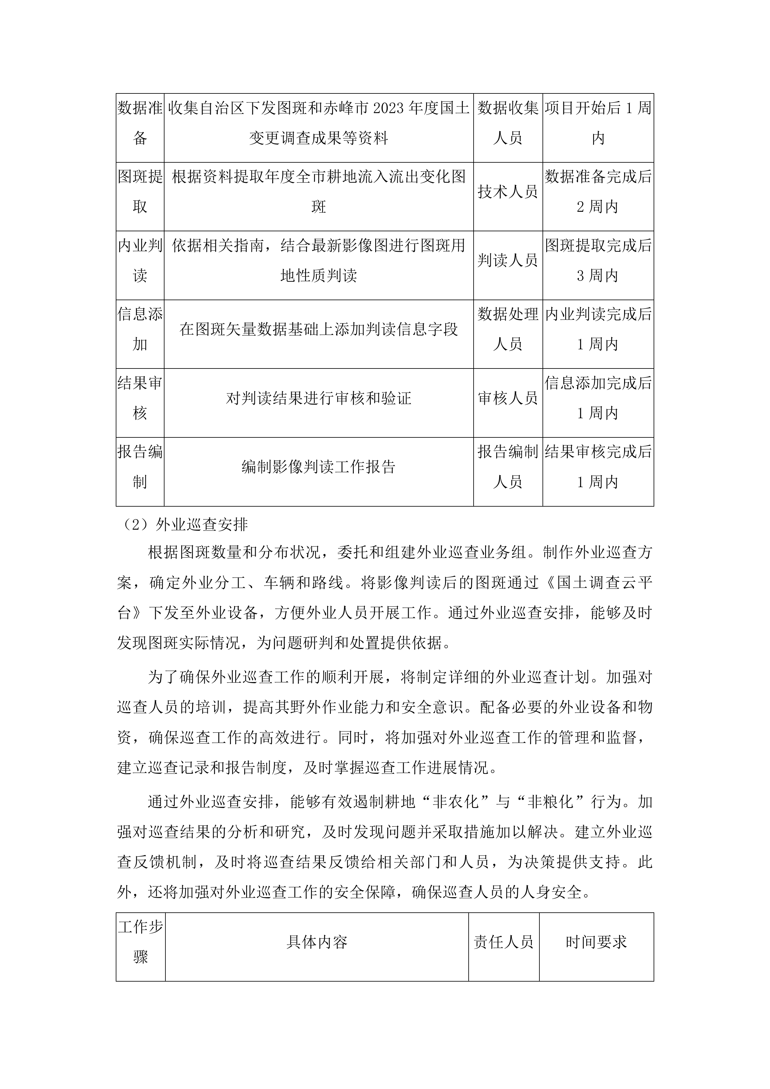
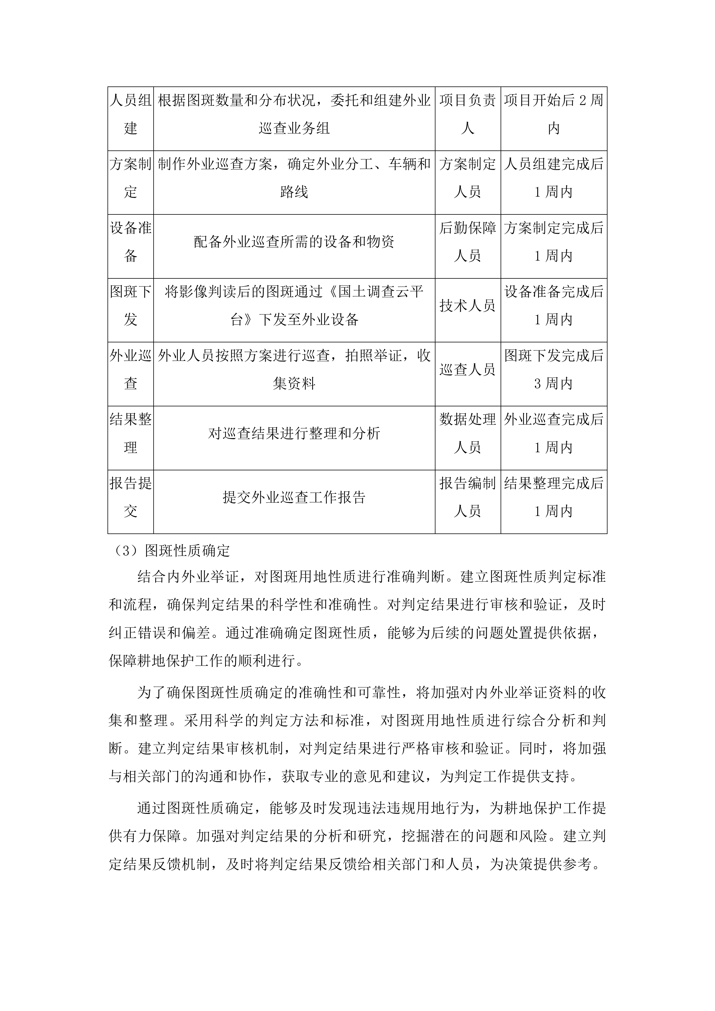
赤峰市耕地保护监测监管项目投标方案 第一章 技术服务方案 7 第一节 服务大纲专项设计 7 一、 项目目标与服务定位 7 二、 技术路线选择依据 28 三、 服务内容模块划分 43 四、 数据采集与分析方法 58 五、 成果交付标准规范 74 第二节 耕地巡查任务分解 82 一、 巡查区域划分原则 82 二、 外业巡查组人员配置 98 三、 巡查路线规划方案 113 四、 车辆调度管理机制 121 五、 巡查频次安排方案 133 六、 举证资料收集流程 145 第三节 监测技术路线制定 154 一、 遥感影像判读标准 154 二、 图斑矢量数据处理 169 三、 用地性质判定规则 182 四、 GIS与数据库应用 192 五、 国土云平台数据对接 206 第四节 工作步骤与流程安排 211 一、 内业影像判读环节 211 二、 图斑矢量化与属性赋值 225 三、 外业实地核查举证 240 四、 违法图斑研判流程 259 第二章 组织机构及组织措施 280 第一节 人员配备情况 280 一、 项目团队架构配置 280 二、 人员职称资质保障 290 三、 现场驻场人员安排 303 第二节 责任划分 315 一、 项目负责人管理职责 315 二、 技术负责人专业职责 330 三、 外业组作业职责界定 337 四、 内业组工作任务分配 350 五、 数据组核心职责范围 365 第三节 多部门统筹协作 381 一、 自然资源局协作机制 381 二、 乡镇政府联动方案 393 三、 审批部门信息共享 410 四、 执法部门联动机制 416 五、 跨部门联席会议制度 434 第四节 管理措施 446 一、 人员考勤管理制度 446 二、 工作进度管控方案 456 三、 质量控制保障体系 470 四、 数据安全管理细则 484 五、 项目信报送管理 492 第三章 安全作业保障措施 504 第一节 安全管理制度 504 一、 安全责任分工机制 504 二、 外业巡查安全规程 521 三、 数据安全管控机制 535 四、 突发情况应急预案 544 第二节 人员安全培训计划 556 一、 岗前安全培训方案 556 二、 外业安全专项培训 567 三、 系统操作安全培训 578 四、 培训考核评估机制 591 第三节 安全保障措施 601 一、 外业作业安全保障 601 二、 数据采集安全措施 613 三、 作业区域安全管控 627 第四节 安全保障设施配备 637 一、 外业作业安全装备 637 二、 应急通讯设备配置 650 三、 办公场所安全设施 660 四、 数据安全保障设备 672 第四章 项目进度计划 684 第一节 计划制定 684 一、 分作业区任务分解 684 二、 关键环节时间规划 698 第二节 进度目标 714 一、 阶段性成果指标 714 二、 成果交付节点 734 第三节 巡查节点控制 754 一、 重点区域巡查规划 754 二、 时间节点管控 767 第四节 动态监控机制 780 一、 进度跟踪体系 780 二、 协同监管机制 796 第五章 质量保证措施 810 第一节 质量目标 810 一、 图斑数据判读准确率 810 二、 外业巡查完成率 817 三、 系统填报完整率 828 四、 数据成果审核通过率 844 第二节 工作重点难点剖析 856 一、 图斑判读核查一致性 856 二、 数据归一化处理 873 三、 系统填报准确性 892 四、 整改销号流程合规性 901 第三节 质量控制措施 912 一、 内业数据判读标准化 912 二、 外业巡查拍照举证规范 931 三、 图斑研判审核机制 945 四、 数据录入复核制度 955 五、 成果数据抽检制度 966 第四节 数据合规性评估机制 979 一、 图斑分类判读标准库 979 二、 数据录入校验规则 995 三、 阶段性成果质量评估 1002 四、 专家评审机制 1011 第六章 保密措施 1024 第一节 保密制度与教育 1024 一、 保密制度体系构建 1024 二、 全员保密教育培训 1032 第二节 保密人员管理 1042 一、 保密协议规范签订 1042 二、 保密岗位设置管理 1049 三、 信息访问权限控制 1060 四、 人员进出登记制度 1069 第三节 保密监督检查 1075 一、 日常监督检查机制 1075 二、 重点环节监控措施 1082 三、 问题整改跟踪管理 1094 四、 保密举报响应机制 1104 第七章 售后服务 1112 第一节 政策调整应对 1112 一、 政策信息动态追踪 1112 二、 政策研究分析机制 1123 第二节 沟通协调机制 1135 一、 联络人责任制度建设 1135 二、 问题响应处理流程 1144 第三节 售后技术支撑 1155 一、 远程技术支持平台 1155 二、 现场技术服务规范 1166 第四节 专业售后团队 1172 一、 团队人员配置方案 1172 二、 团队能力提升机制 1185 技术服务方案 服务大纲专项设计 项目目标与服务定位 耕地保护监测目标 监督耕地与基本农田利用 利用情况监督 对全市耕地和永久基本农田的使用情况进行实时监测,涵盖土地用途、种植作物等方面。建立监测数据库,记录耕地和永久基本农田的动态变化,为后续分析和决策提供依据。定期对监测数据进行分析,评估耕地和永久基本农田的利用效率和保护状况。通过持续监测,及时掌握土地利用的最新情况,为科学决策提供有力支持。同时,利用先进的技术手段,提高监测的准确性和及时性,确保监测数据的可靠性。 为了更好地实现利用情况监督,将制定详细的监测计划,明确监测的范围、频率和方法。加强对监测人员的培训,提高其专业素质和业务能力。建立数据质量控制体系,对监测数据进行严格审核和验证,确保数据的真实性和准确性。此外,还将加强与相关部门的协作,实现数据共享和信息互通,共同推进耕地保护工作。 通过对耕地和永久基本农田利用情况的监督,及时发现存在的问题,并采取相应的措施加以解决。加强对耕地保护政策的宣传和教育,提高农民和社会各界的耕地保护意识。建立健全耕地保护长效机制,确保耕地资源的可持续利用。同时,将监测结果及时反馈给相关部门和领导,为制定科学合理的政策和措施提供参考依据。 异常情况预警 设定监测指标和预警阈值,当耕地使用情况出现异常时及时发出预警。建立预警机制,明确预警信息的传递和处理流程,确保及时采取措施。对预警信息进行跟踪和反馈,评估预警效果,不断完善预警机制。通过科学合理的预警设置,能够及时发现耕地使用中的异常情况,为及时制止违法违规行为提供保障。 为了确保预警机制的有效运行,将加强对预警指标的研究和分析,根据实际情况及时调整预警阈值。建立预警信息数据库,对预警信息进行分类管理和统计分析,为决策提供支持。加强对预警信息的审核和验证,确保预警的准确性和可靠性。同时,将加强与相关部门的沟通和协作,形成工作合力,共同应对耕地保护中的异常情况。 通过异常情况预警,能够及时发现耕地“非农化”与“非粮化”等问题,为保护耕地资源提供有力保障。加强对预警信息的跟踪和处理,确保问题得到及时解决。建立健全预警信息公开制度,接受社会监督,提高预警工作的透明度和公信力。此外,还将加强对预警机制的宣传和教育,提高农民和社会各界的预警意识和应对能力。 数据支持决策 利用监测数据进行耕地和永久基本农田的规划和管理,制定科学合理的政策和措施。为土地资源的优化配置提供数据支持,提高土地利用效率和经济效益。根据监测数据评估耕地保护政策的实施效果,为政策调整提供依据。通过对监测数据的深入分析和挖掘,能够为耕地保护决策提供科学依据,提高决策的准确性和合理性。 为了更好地实现数据支持决策,将建立数据共享平台,实现监测数据的集中管理和共享。加强对数据的分析和研究,挖掘数据的潜在价值。建立决策支持系统,为决策者提供直观、准确的数据分析结果和决策建议。同时,将加强与相关部门的合作,共同开展数据研究和分析,为耕地保护工作提供有力支持。 通过数据支持决策,能够及时调整耕地保护政策和措施,提高耕地保护的针对性和有效性。加强对决策的跟踪和评估,确保决策的落实和执行。建立健全决策反馈机制,及时了解决策的实施效果,为进一步优化决策提供依据。此外,还将加强对数据安全的管理,确保监测数据的保密性和完整性。 遏制耕地“非农化”与“非粮化” 监管耕地使用 加强对耕地的日常巡查和监管,及时发现和制止耕地“非农化”与“非粮化”行为。建立耕地使用审批制度,严格控制耕地转为非耕地和非粮食作物种植的审批程序。加强对耕地流转的管理,规范流转行为,防止耕地“非农化”与“非粮化”。通过加强监管,能够有效遏制耕地“非农化”与“非粮化”现象的发生,保护耕地资源。 为了更好地实现监管耕地使用,将建立健全巡查制度,明确巡查的范围、频率和方法。加强对巡查人员的培训,提高其业务能力和执法水平。建立举报奖励机制,鼓励社会公众参与耕地保护监督。同时,将加强与相关部门的协作,形成工作合力,共同打击耕地“非农化”与“非粮化”行为。 通过监管耕地使用,能够确保耕地资源的合理利用,保障国家粮食安全。加强对耕地使用的审批管理,严格控制耕地用途的转变。建立耕地保护责任追究制度,对违法违规使用耕地的行为进行严肃处理。此外,还将加强对耕地流转市场的监管,规范流转行为,保障农民的合法权益。 严格控制转变 制定严格的耕地保护政策,明确耕地转为非耕地和非粮食作物种植的限制条件和审批程序。加强对耕地占用的审批管理,严格控制耕地占用规模和用途。建立耕地保护补偿机制,鼓励农民保护耕地,提高耕地保护的积极性。通过严格控制耕地转变,能够有效保护耕地资源,保障国家粮食安全。 为了更好地实现严格控制转变,将加强对耕地保护政策的宣传和教育,提高农民和社会各界的耕地保护意识。建立耕地保护监测体系,实时掌握耕地动态变化情况。加强对耕地占用审批的审核和监管,确保审批程序合法合规。同时,将加大对违法违规占用耕地行为的处罚力度,提高违法成本。 通过严格控制转变,能够优化耕地利用结构,提高耕地利用效率。加强对耕地质量的保护和提升,确保耕地的可持续利用。建立耕地保护长效机制,促进耕地保护工作的常态化和制度化。此外,还将加强与相关部门的沟通和协作,共同推进耕地保护工作。 建立长效机制 加强对耕地保护政策的宣传和教育,提高农民和社会各界的耕地保护意识。建立耕地保护监督检查机制,加强对耕地保护政策执行情况的监督检查。完善耕地保护法律法规,加大对耕地“非农化”与“非粮化”行为的处罚力度。通过建立长效机制,能够确保耕地保护工作的长期稳定开展,保护耕地资源。 为了更好地实现建立长效机制,将加强对耕地保护法律法规的宣传和普及,提高公众的法律意识。建立耕地保护信息公开制度,接受社会监督。加强对耕地保护监督检查人员的培训,提高其业务能力和执法水平。同时,将加强与相关部门的协作,形成工作合力,共同推进耕地保护长效机制建设。 通过建立长效机制,能够提高耕地保护的针对性和有效性。加强对耕地保护工作的考核和评价,确保工作落实到位。建立耕地保护激励机制,对在耕地保护工作中做出突出贡献的单位和个人给予表彰和奖励。此外,还将加强对耕地保护技术的研究和推广,提高耕地保护的科技水平。 强化监测监管成果应用 应用于决策 利用监测监管成果进行耕地保护规划和政策制定,提高决策的科学性和合理性。将监测监管成果作为耕地保护项目实施的重要依据,确保项目的有效性和可持续性。根据监测监管成果评估耕地保护政策的实施效果,为政策调整提供依据。通过将监测监管成果应用于决策,能够提高耕地保护决策的准确性和针对性,促进耕地保护工作的科学发展。 为了更好地实现应用于决策,将建立监测监管成果分析评估机制,对监测监管成果进行深入分析和评估。加强与相关部门的沟通和协作,确保监测监管成果能够及时、准确地应用于决策。建立决策反馈机制,及时了解决策的实施效果,为进一步优化决策提供依据。同时,将加强对决策人员的培训,提高其对监测监管成果的理解和应用能力。 通过应用于决策,能够优化耕地保护资源配置,提高耕地保护效率。加强对耕地保护项目的管理和监督,确保项目的顺利实施。建立耕地保护政策评估指标体系,对政策实施效果进行科学评估。此外,还将加强对监测监管成果的保密管理,确保数据的安全性和可靠性。 促进信息交流 建立监测监管成果共享平台,实现各部门之间的信息共享和交流。加强与相关部门的合作,共同推进耕地保护工作,提高工作效率和质量。利用监测监管成果开展耕地保护宣传和教育活动,提高社会各界的耕地保护意识。通过促进信息交流,能够打破部门之间的信息壁垒,形成工作合力,共同推进耕地保护工作。 为了更好地实现促进信息交流,将加强对监测监管成果共享平台的建设和维护,确保平台的稳定运行。建立信息交流机制,明确信息交流的内容、方式和频率。加强对信息交流的管理和监督,确保信息的真实性和可靠性。同时,将加强与相关部门的沟通和协作,共同制定信息交流计划,提高信息交流的效果。 通过促进信息交流,能够提高耕地保护工作的透明度和公信力。加强对耕地保护宣传和教育的力度,提高社会各界的参与度。建立耕地保护信息公开制度,接受社会监督。此外,还将加强对信息交流技术的研究和应用,提高信息交流的效率和质量。 推动工作创新 鼓励利用监测监管成果开展耕地保护技术创新和管理创新,提高耕地保护水平。探索建立耕地保护长效机制,推动耕地保护工作的制度化、规范化和科学化。加强对监测监管成果的分析和研究,不断挖掘其潜在价值,为耕地保护工作提供更多支持。通过推动工作创新,能够提高耕地保护的科技含量和管理水平,促进耕地保护工作的可持续发展。 为了更好地实现推动工作创新,将建立创新激励机制,鼓励科研人员和企业开展耕地保护技术创新和管理创新。加强对创新成果的推广和应用,提高耕地保护工作的效率和质量。建立创新合作机制,加强与高校、科研机构的合作,共同开展耕地保护研究和创新。同时,将加强对创新人才的培养和引进,提高创新能力和水平。 通过推动工作创新,能够优化耕地保护工作流程,提高工作效率。加强对耕地保护工作的信息化建设,实现耕地保护工作的智能化管理。建立耕地保护创新评估机制,对创新成果进行科学评估。此外,还将加强对创新工作的宣传和推广,营造良好的创新氛围。 监管服务职能定位 疑似问题图斑核查 影像判读工作 依据相关指南,结合最新影像图,对图斑用地性质进行判读。在图斑矢量数据基础上添加判读信息字段,完善图斑数据。根据作业区图斑数量开展内业判读业务,制定工作计划和业务分工。通过影像判读工作,能够准确掌握图斑用地性质,为后续的外业巡查和问题处置提供依据。 违法图斑处置 为了确保影像判读工作的准确性和高效性,将采用先进的影像处理技术和判读方法。加强对判读人员的培训,提高其专业素质和业务能力。建立判读质量控制体系,对判读结果进行严格审核和验证。同时,将加强与相关部门的沟通和协作,获取最新的影像资料和相关数据,为判读工作提供支持。 通过影像判读工作,能够及时发现疑似问题图斑,为耕地保护工作提供有力保障。加强对判读结果的分析和研究,挖掘潜在的问题和风险。建立判读结果反馈机制,及时将判读结果反馈给相关部门和人员,为决策提供参考。此外,还将加强对影像判读工作的档案管理,确保数据的完整性和可追溯性。 工作步骤 具体内容 责任人员 时间要求 数据准备 收集自治区下发图斑和赤峰市2023年度国土变更调查成果等资料 数据收集人员 项目开始后1周内 图斑提取 根据资料提取年度全市耕地流入流出变化图斑 技术人员 数据准备完成后2周内 内业判读 依据相关指南,结合最新影像图进行图斑用地性质判读 判读人员 图斑提取完成后3周内 信息添加 在图斑矢量数据基础上添加判读信息字段 数据处理人员 内业判读完成后1周内 结果审核 对判读结果进行审核和验证 审核人员 信息添加完成后1周内 报告编制 编制影像判读工作报告 报告编制人员 结果审核完成后1周内 外业巡查安排 根据图斑数量和分布状况,委托和组建外业巡查业务组。制作外业巡查方案,确定外业分工、车辆和路线。将影像判读后的图斑通过《国土调查云平台》下发至外业设备,方便外业人员开展工作。通过外业巡查安排,能够及时发现图斑实际情况,为问题研判和处置提供依据。 为了确保外业巡查工作的顺利开展,将制定详细的外业巡查计划。加强对巡查人员的培训,提高其野外作业能力和安全意识。配备必要的外业设备和物资,确保巡查工作的高效进行。同时,将加强对外业巡查工作的管理和监督,建立巡查记录和报告制度,及时掌握巡查工作进展情况。 通过外业巡查安排,能够有效遏制耕地“非农化”与“非粮化”行为。加强对巡查结果的分析和研究,及时发现问题并采取措施加以解决。建立外业巡查反馈机制,及时将巡查结果反馈给相关部门和人员,为决策提供支持。此外,还将加强对外业巡查工作的安全保障,确保巡查人员的人身安全。 工作步骤 具体内容 责任人员 时间要求 人员组建 根据图斑数量和分布状况,委托和组建外业巡查业务组 项目负责人 项目开始后2周内 方案制定 制作外业巡查方案,确定外业分工、车辆和路线 方案制定人员 人员组建完成后1周内 设备准备 配备外业巡查所需的设备和物资 后勤保障人员 方案制定完成后1周内 图斑下发 将影像判读后的图斑通过《国土调查云平台》下发至外业设备 技术人员 设备准备完成后1周内 外业巡查 外业人员按照方案进行巡查,拍照举证,收集资料 巡查人员 图斑下发完成后3周内 结果整理 对巡查结果进行整理和分析 数据处理人员 外业巡查完成后1周内 报告提交 提交外业巡查工作报告 报告编制人员 结果整理完成后1周内 图斑性质确定 结合内外业举证,对图斑用地性质进行准确判断。建立图斑性质判定标准和流程,确保判定结果的科学性和准确性。对判定结果进行审核和验证,及时纠正错误和偏差。通过准确确定图斑性质,能够为后续的问题处置提供依据,保障耕地保护工作的顺利进行。 为了确保图斑性质确定的准确性和可靠性,将加强对内外业举证资料的收集和整理。采用科学的判定方法和标准,对图斑用地性质进行综合分析和判断。建立判定结果审核机制,对判定结果进行严格审核和验证。同时,将加强与相关部门的沟通和协作,获取专业的意见和建议,为判定工作提供支持。 通过图斑性质确定,能够及时发现违法违规用地行为,为耕地保护工作提供有力保障。加强对判定结果的分析和研究,挖掘潜在的问题和风险。建立判定结果反馈机制,及时将判定结果反馈给相关部门和人员,为决策提供参考。此外,还将加强对图斑性质确定工作的档案管理,确保数据的完整性和可追溯性。 违法图斑判定与处置 违法图斑判定 依据相关规程,对疑似违法图斑进行深入分析和研判。建立违法图斑判定模型和方法,提高判定的准确性和效率。对判定结果进行公示和反馈,接受社会监督。通过准确判定违法图斑,能够及时发现和制止违法用地行为,保护耕地资源。 为了确保违法图斑判定的准确性和公正性,将加强对判定人员的培训,提高其专业素质和业务能力。采用先进的判定技术和方法,对疑似违法图斑进行全面、深入的分析和研判。建立判定结果审核机制,对判定结果进行严格审核和验证。同时,将加强与相关部门的沟通和协作,获取专业的意见和建议,为判定工作提供支持。 通过违法图斑判定,能够有效遏制耕地“非农化”与“非粮化”现象的发生。加强对判定结果的公示和反馈,接受社会监督,提高判定工作的透明度和公信力。建立违法图斑举报机制,鼓励社会公众参与耕地保护监督。此外,还将加强对违法图斑判定工作的档案管理,确保数据的完整性和可追溯性。 违法图斑处置 对确定为违法用地的图斑,制定具体的处置措施和方案。依法拆除违法建筑,恢复耕地原状。对违法责任人进行处罚,起到警示作用。通过及时处置违法图斑,能够有效保护耕地资源,维护土地管理秩序。 为了确保违法图斑处置的有效性和合法性,将制定详细的处置流程和标准。加强对处置人员的培训,提高其执法能力和业务水平。建立处置结果监督机制,对处置结果进行严格监督和检查。同时,将加强与相关部门的协作,形成工作合力,共同推进违法图斑处置工作。 通过违法图斑处置,能够遏制违法用地行为的发生,保护耕地资源。加强对违法责任人的处罚力度,提高违法成本。建立违法图斑处置反馈机制,及时将处置结果反馈给相关部门和人员,为决策提供参考。此外,还将加强对违法图斑处置工作的档案管理,确保数据的完整性和可追溯性。 复耕跟踪监测 对需整改恢复为耕地的图斑,跟踪复耕情况并及时记录。建立复耕监测机制,确保复耕工作按时完成和达到质量要求。将复耕情况纳入变更调查,更新耕地数据。通过复耕跟踪监测,能够确保复耕工作的顺利进行,恢复耕地资源。 复耕跟踪监测 为了确保复耕跟踪监测的有效性和准确性,将加强对复耕区域的巡查和监测。采用先进的监测技术和方法,实时掌握复耕情况。建立复耕监测数据管理系统,对复耕数据进行集中管理和分析。同时,将加强与相关部门的沟通和协作,获取最新的复耕政策和技术支持,为复耕工作提供保障。 通过复耕跟踪监测,能够及时发现复耕过程中存在的问题和风险,为决策提供依据。加强对复耕结果的评估和验收,确保复耕质量。建立复耕跟踪监测反馈机制,及时将监测结果反馈给相关部门和人员,为决策提供参考。此外,还将加强对复耕跟踪监测工作的档案管理,确保数据的完整性和可追溯性。 监测内容 监测频率 责任人员 处理措施 复耕进度 每周 监测人员 若进度滞后,督促施工方加快进度 复耕质量 每月 质量检测人员 若质量不达标,要求施工方整改 土壤肥力 每季度 土壤检测人员 若肥力不足,指导施肥 作物生长情况 每半月 农业技术人员 若生长异常,提供技术指导 系统填报与数据反馈 数据填报工作 按照相关要求,准确、及时地完成图斑分类和数据审核工作。将审核通过的数据录入相关系统,确保系统数据的准确性和完整性。建立数据填报质量控制机制,对填报数据进行检查和验证。通过数据填报工作,能够及时、准确地将图斑信息和核查结果录入系统,为耕地保护决策提供支持。 为了确保数据填报工作的准确性和高效性,将加强对填报人员的培训,提高其业务能力和责任心。制定详细的数据填报规范和流程,明确填报要求和标准。建立数据审核机制,对填报数据进行严格审核和验证。同时,将加强与相关部门的沟通和协作,获取最新的系统数据和技术支持,为填报工作提供保障。 通过数据填报工作,能够实现图斑信息的集中管理和共享,提高耕地保护工作的效率和质量。加强对填报数据的分析和研究,挖掘潜在的问题和风险。建立数据填报反馈机制,及时将填报结果反馈给相关部门和人员,为决策提供参考。此外,还将加强对数据填报工作的档案管理,确保数据的完整性和可追溯性。 数据库建设 建立违法违规图斑数据库,对相关数据进行集中管理和存储。对数据库进行定期维护和更新,确保数据的时效性和准确性。利用数据库开展数据分析和挖掘,为耕地保护工作提供决策支持。通过建设违法违规图斑数据库,能够实现数据的集中管理和共享,提高耕地保护工作的效率和质量。 为了确保数据库建设的科学性和实用性,将采用先进的数据库管理技术和方法。制定详细的数据库建设方案和标准,明确数据库的功能和结构。建立数据库维护和更新机制,对数据库进行定期维护和更新。同时,将加强与相关部门的沟通和协作,获取最新的数据和技术支持,为数据库建设提供保障。 通过数据库建设,能够及时、准确地掌握违法违规图斑的情况,为耕地保护工作提供有力支持。加强对数据库数据的分析和研究,挖掘潜在的问题和风险。建立数据库反馈机制,及时将数据库使用情况反馈给相关部门和人员,为决策提供参考。此外,还将加强对数据库建设工作的档案管理,确保数据的完整性和可追溯性。 成果报告编制 根据数据分析结果,编制各类表格、图件和报告成果。确保成果报告内容准确、清晰、完整,具有针对性和实用性。及时将成果报告反馈给相关部门和领导,为决策提供参考。通过编制成果报告,能够及时、准确地反映耕地保护工作的进展和成效,为决策提供支持。 为了确保成果报告编制的质量和效率,将加强对编制人员的培训,提高其业务能力和写作水平。制定详细的报告编制规范和流程,明确报告的内容和格式。建立报告审核机制,对报告进行严格审核和验证。同时,将加强与相关部门的沟通和协作,获取最新的数据和信息,为报告编制提供支持。 通过成果报告编制,能够及时发现耕地保护工作中存在的问题和风险,为决策提供依据。加强对报告结果的分析和研究,挖掘潜在的问题和风险。建立报告反馈机制,及时将报告结果反馈给相关部门和人员,为决策提供参考。此外,还将加强对成果报告编制工作的档案管理,确保数据的完整性和可追溯性。 作业区差异化服务策略 红山区服务策略 人员资源配置 根据红山区图斑数量和分布,合理调配外业巡查人员和车辆。确保内业判读人员具备专业知识和技能,能够准确完成图斑判读工作。建立人员培训机制,定期对服务人员进行培训和考核,提高服务水平。通过合理配置人员资源,能够提高工作效率和质量,保障红山区耕地保护工作的顺利进行。 为了确保人员资源配置的合理性和有效性,将对红山区图斑数量和分布进行详细分析。根据分析结果,制定科学合理的人员调配方案和车辆使用计划。加强对人员的培训和管理,提高其专业素质和业务能力。建立人员考核机制,对人员的工作表现进行定期考核和评价。同时,将加强与相关部门的沟通和协作,获取最新的人员需求信息,为人员资源配置提供支持。 通过人员资源配置,能够满足红山区耕地保护工作的实际需求,提高工作效率和质量。加强对人员的激励和保障,提高人员的工作积极性和主动性。建立人员储备机制,应对突发情况和人员变动。此外,还将加强对人员资源配置工作的档案管理,确保数据的完整性和可追溯性。 服务流程优化 结合红山区实际情况,优化作业流程,提高工作效率。建立快速响应机制,及时处理图斑问题和反馈信息。加强对服务过程的监督和管理,确保服务质量符合要求。通过优化服务流程,能够提高工作效率和质量,为红山区耕地保护工作提供更好的服务。 为了确保服务流程优化的科学性和实用性,将对红山区耕地保护工作的现状和存在的问题进行深入分析。根据分析结果,制定详细的服务流程优化方案。加强对服务人员的培训,使其熟悉优化后的流程和操作方法。建立服务流程监督机制,对服务过程进行全程监督和管理。同时,将加强与相关部门的沟通和协作,获取最新的政策和技术支持,为服务流程优化提供保障。 通过服务流程优化,能够减少工作环节和时间浪费,提高工作效率和质量。加强对服务质量的控制和评估,确保服务质量符合要求。建立服务流程反馈机制,及时将服务情况反馈给相关部门和人员,为决策提供参考。此外,还将加强对服务流程优化工作的档案管理,确保数据的完整性和可追溯性。 部门协作配合 加强与红山区自然资源、农业等相关部门的沟通和协作。建立信息共享机制,及时获取相关数据和信息。共同开展耕地保护宣传和教育活动,提高当地居民的耕地保护意识。通过加强部门协作配合,能够形成工作合力,共同推进红山区耕地保护工作。 为了确保部门协作配合的有效性和可持续性,将建立健全协作机制和沟通渠道。明确各部门的职责和分工,加强协调和配合。建立信息共享平台,实现数据和信息的实时共享。加强对协作工作的监督和考核,确保工作落实到位。同时,将加强与相关部门的沟通和协作,共同制定工作计划和措施,为耕地保护工作提供支持。 通过部门协作配合,能够整合资源,提高工作效率和质量。加强对耕地保护宣传和教育的力度,提高当地居民的参与度。建立部门协作反馈机制,及时将协作情况反馈给相关部门和人员,为决策提供参考。此外,还将加强对部门协作配合工作的档案管理,确保数据的完整性和可追溯性。 元宝山区服务策略 图斑核查精度 采用先进的技术和方法,提高图斑核查的准确性和可靠性。加强对图斑数据的审核和验证,确保数据质量。建立图斑核查质量控制体系,对核查结果进行严格把关。通过提高图斑核查精度,能够准确掌握图斑情况,为元宝山区耕地保护工作提供有力保障。 为了确保图斑核查精度的提高,将引进先进的图斑核查技术和设备。加强对核查人员的培训,提高其专业素质和业务能力。建立图斑核查质量控制体系,对核查过程进行全程监督和管理。同时,将加强与相关部门的沟通和协作,获取最新的图斑数据和技术支持,为图斑核查工作提供保障。 通过图斑核查精度的提高,能够及时发现违法违规用地行为,为耕地保护工作提供有力支持。加强对核查结果的分析和研究,挖掘潜在的问题和风险。建立图斑核查反馈机制,及时将核查结果反馈给相关部门和人员,为决策提供参考。此外,还将加强对图斑核查工作的档案管理,确保数据的完整性和可追溯性。 外业巡查覆盖 合理规划外业巡查路线和范围,确保全面覆盖图斑区域。加强对外业巡查人员的管理和监督,确保巡查工作认真负责。利用现代技术手段,提高外业巡查的效率和效果。通过全面覆盖外业巡查,能够及时发现图斑实际情况,为问题研判和处置提供依据。 为了确保外业巡查覆盖的全面性和有效性,将对元宝山区图斑区域进行详细分析。根据分析结果,制定科学合理的外业巡查路线和范围。加强对外业巡查人员的培训和管理,提高其野外作业能力和安全意识。建立外业巡查监督机制,对巡查工作进行全程监督和管理。同时,将加强与相关部门的沟通和协作,获取最新的图斑信息和技术支持,为外业巡查工作提供保障。 通过外业巡查覆盖,能够及时发现违法违规用地行为,为耕地保护工作提供有力支持。加强对巡查结果的分析和研究,挖掘潜在的问题和风险。建立外业巡查反馈机制,及时将巡查结果反馈给相关部门和人员,为决策提供参考。此外,还将加强对外业巡查工作的档案管理,确保数据的完整性和可追溯性。 服务保障措施 建立服务保障机制,确保服务过程中遇到问题能够及时解决。加强对服务设备和物资的管理和维护,确保正常使用。制定应急预案,应对突发情况,保障服务工作的连续性。通过建立服务保障措施,能够提高服务的可靠性和稳定性,为元宝山区耕地保护工作提供有力支持。 为了确保服务保障措施的有效性和实用性,将制定详细的服务保障方案和应急预案。加强对服务设备和物资的管理和维护,建立设备和物资档案。定期对服务设备和物资进行检查和维护,确保其正常使用。建立服务保障监督机制,对服务保障工作进行全程监督和管理。同时,将加强与相关部门的沟通和协作,获取最新的服务保障信息和技术支持,为服务保障工作提供保障。 通过服务保障措施,能够及时解决服务过程中遇到的问题,保障服务工作的连续性。加强对服务人员的培训和管理,提高其应急处理能力。建立服务保障反馈机制,及时将服务保障情况反馈给相关部门和人员,为决策提供参考。此外,还将加强对服务保障工作的档案管理,确保数据的完整性和可追溯性。 保障内容 保障措施 责任人员 时间要求 设备物资保障 定期检查和维护服务设备和物资,建立设备和物资档案 后勤保障人员 每周 技术支持保障 建立技术支持团队,及时解决技术问题 技术人员 随时 人员安全保障 加强对服务人员的安全教育和培训,配备必要的安全设备 安全管理人员 每月 应急处理保障 制定应急预案,定期进行应急演练 应急管理人员 每季度 翁牛特旗服务策略 耕地巡查计划 根据翁牛特旗耕地分布情况,制定详细的耕地巡查计划。明确巡查区域、路线和频次,确保巡查工作有序进行。加强对巡查人员的培训和指导,提高巡查质量。通过制定耕地巡查计划,能够及时发现耕地使用中的问题和风险,为耕地保护工作提供有力保障。 为了确保耕地巡查计划的科学性和实用性,将对翁牛特旗耕地分布情况进行详细调查和分析。根据分析结果,制定科学合理的耕地巡查计划。明确巡查区域、路线和频次,确保巡查工作全面覆盖翁牛特旗耕地。加强对巡查人员的培训和指导,提高其专业素质和业务能力。建立巡查质量控制体系,对巡查结果进行严格审核和验证。同时,将加强与相关部门的沟通和协作,获取最新的耕地信息和技术支持,为耕地巡查工作提供保障。 通过耕地巡查计划,能够及时发现违法违规用地行为,为耕地保护工作提供有力支持。加强对巡查结果的分析和研究,挖掘潜在的问题和风险。建立巡查反馈机制,及时将巡查结果反馈给相关部门和人员,为决策提供参考。此外,还将加强对耕地巡查工作的档案管理,确保数据的完整性和可追溯性。 监管力度加强 建立健全耕地监管机制,加强对耕地使用的实时监测和管控。加大对违法违规行为的处罚力度,起到震慑作用。加强与当地执法部门的协作,共同打击违法占用耕地行为。通过加强监管力度,能够有效遏制耕地“非农化”与“非粮化”现象的发生,保护翁牛特旗耕地资源。 为了确保监管力度加强的有效性和可持续性,将建立健全耕地监管机制和制度。明确监管职责和分工,加强对耕地使用的实时监测和管控。加大对违法违规行为的处罚力度,提高违法成本。建立监管信息共享平台,实现各部门之间的信息共享和协作。加强与当地执法部门的沟通和协作,形成工作合力,共同打击违法占用耕地行为。同时,将加强对监管人员的培训和管理,提高其业务能力和执法水平。 通过监管力度加强,能够及时发现和制止违法违规用地行为,为耕地保护工作提供有力支持。加强对监管结果的分析和研究,挖掘潜在的问题和风险。建立监管反馈机制,及时将监管结果反馈给相关部门和人员,为决策提供参考。此外,还将加强对耕地监管工作的档案管理,确保数据的完整性和可追溯性。 全方位服务提供 除了图斑核查和巡查监管外,还为翁牛特旗提供其他相关服务。如耕地保护宣传、技术咨询、政策解读等,提高当地居民的耕地保护意识和能力。根据当地实际需求,不断拓展服务内容和方式,为耕地保护提供全方位支持。通过提供全方位服务,能够提高翁牛特旗居民的耕地保护意识和能力,促进耕地保护工作的顺利进行。 为了确保全方位服务提供的有效性和实用性,将对翁牛特旗居民的实际需求进行详细调查和分析。根据分析结果,制定科学合理的服务方案和计划。加强对服务人员的培训和管理,提高其专业素质和业务能力。建立服务质量控制体系,对服务结果进行严格审核和验证。同时,将加强与相关部门的沟通和协作,获取最新的政策和技术支持,为服务工作提供保障。 通过全方位服务提供,能够及时解决翁牛特旗居民在耕地保护方面遇到的问题和困难。加强对服务结果的分析和研究,挖掘潜在的问题和风险。建立服务反馈机制,及时将服务结果反馈给相关部门和人员,为决策提供参考。此外,还将加强对全方位服务工作的档案管理,确保数据的完整性和可追溯性。 成果应用价值规划 为耕地保护决策提供依据 政策制定支持 根据项目成果,分析耕地保护现状和存在的问题。结合当地实际情况,制定针对性的耕地保护政策和措施。对政策实施效果进行评估和调整,确保政策的有效性和可持续性。通过为政策制定提供支持,能够提高耕地保护政策的科学性和合理性,促进耕地保护工作的顺利进行。 为了确保政策制定支持的有效性和实用性,将对项目成果进行深入分析和研究。结合翁牛特旗当地实际情况,制定科学合理的耕地保护政策和措施。建立政策实施效果评估机制,对政策实施效果进行定期评估和调整。加强对政策制定人员的培训和管理,提高其专业素质和业务能力。同时,将加强与相关部门的沟通和协作,获取最新的政策信息和技术支持,为政策制定工作提供保障。 通过政策制定支持,能够及时解决翁牛特旗耕地保护工作中存在的问题和困难。加强对政策实施效果的分析和研究,挖掘潜在的问题和风险。建立政策反馈机制,及时将政策实施情况反馈给相关部门和人员,为决策提供参考。此外,还将加强对政策制定支持工作的档案管理,确保数据的完整性和可追溯性。 分析内容 分析方法 责任人员 时间要求 政策建议 耕地保护现状 数据统计与分析 数据分析人员 项目完成后1个月内 加强耕地保护宣传教育 存在的问题 实地调研与访谈 调研人员 耕地保护现状分析完成后2个月内 加大对违法占用耕地行为的处罚力度 政策实施效果 对比分析与评估 评估人员 存在的问题分析完成后3个月内 调整耕地保护补偿标准 规划编制参考 利用项目成果,合理规划耕地保护区域和布局。确定耕地保护重点和优先区域,提高耕地保护效率。为耕地保护项目的规划和设计提供数据支持和技术指导。通过为规划编制提供参考,能够提高耕地保护规划的科学性和合理性,促进耕地保护工作的顺利进行。 为了确保规划编制参考的有效性和实用性,将对项目成果进行深入分析和研究。结合翁牛特旗当地实际情况,制定科学合理的耕地保护规划和布局。确定耕地保护重点和优先区域,提高耕地保护效率。加强对规划编制人员的培训和管理,提高其专业素质和业务能力。同时,将加强与相关部门的沟通和协作,获取最新的规划信息和技术支持,为规划编制工作提供保障。 通过规划编制参考,能够及时解决翁牛特旗耕地保护工作中存在的问题和困难。加强对规划实施效果的分析和研究,挖掘潜在的问题和风险。建立规划反馈机制,及时将规划实施情况反馈给相关部门和人员,为决策提供参考。此外,还将加强对规划编制参考工作的档案管理,确保数据的完整性和可追溯性。 项目管理指导 根据项目成果,对耕地保护项目的实施过程进行监督和管理。及时发现和解决项目实施中存在的问题,确保项目顺利进行。对项目绩效进行评估和考核,提高项目管理水平。通过为项目管理提供指导,能够提高耕地保护项目的实施效率和质量,促进耕地保护工作的顺利进行。 为了确保项目管理指导的有效性和实用性,将对项目成果进行深入分析和研究。结合翁牛特旗当地实际情况,制定科学合理的项目管理方案和措施。建立项目实施监督机制,对项目实施过程进行全程监督和管理。加强对项目管理人员的培训和管理,提高其专业素质和业务能力。同时,将加强与相关部门的沟通和协作,获取最新的项目信息和技术支持,为项目管理工作提供保障。 通过项目管理指导,能够及时解决翁牛特旗耕地保护项目实施中存在的问题和困难。加强对项目绩效的分析和研究,挖掘潜在的问题和风险。建立项目反馈机制,及时将项目实施情况反馈给相关部门和人员,为决策提供参考。此外,还将加强对项目管理指导工作的档案管理,确保数据的完整性和可追溯性。 管理内容 管理方法 责任人员 时间要求 改进措施 项目进度管理 进度跟踪与监控 项目管理人员 每周 若进度滞后,调整工作计划 项目质量管理 质量检查与评估 质量管理人员 每月 若质量不达标,要求整改 项目成本管理 成本核算与控制 成本管理人员 每季度 若成本超支,优化预算 项目风险管理 风险识别与评估 风险管理人员 每半年 制定风险应对措施 促进耕地资源合理利用 结构优化调整 根据项目成果,分析耕地利用现状和存在的问题。结合市场需求和生态要求,优化耕地利用结构。合理安排种植作物种类和布局,提高耕地综合效益。通过优化耕地利用结构,能够提高耕地资源的利用效率和综合效益,促进耕地保护工作的可持续发展。 为了确保结构优化调整的有效性和实用性,将对项目成果进行深入分析和研究。结合翁牛特旗当地市场需求和生态要求,制定科学合理的耕地利用结构调整方案。加强对种植作物种类和布局的规划和管理,提高耕地综合效益。建立结构调整效果评估机制,对结构调整效果进行定期评估和调整。同时,将加强与相关部门的沟通和协作,获取最新的市场信息和技术支持,为结构优化调整工作提供保障。 通过结构优化调整,能够及时解决翁牛特旗耕地利用中存在的问题和困难。加强对结构调整效果的分析和研究,挖掘潜在的问题和风险。建立结构调整反馈机制,及时将结构调整情况反馈给相关部门和人员,为决策提供参考。此外,还将加强对结构优化调整工作的档案管理,确保数据的完整性和可追溯性。 效率提升措施 推广先进的耕地利用技术和模式,提高耕地利用效率。加强对耕地质量的保护和提升,提高土壤肥力。建立耕地资源监测和预警机制,及时发现和解决耕地利用中的问题。通过提升耕地利用效率,能够提高耕地资源的利用效益,促进耕地保护工作的可持续发展。 为了确保效率提升措施的有效性和实用性,将对项目成果进行深入分析和研究。结合翁牛特旗当地实际情况,制定科学合理的耕地利用效率提升方案。推广先进的耕地利用技术和模式,提高耕地利用效率。加强对耕地质量的保护和提升,提高土壤肥力。建立耕地资源监测和预警机制,及时发现和解决耕地利用中的问题。加强对效率提升措施实施人员的培训和管理,提高其专业素质和业务能力。同时,将加强与相关部门的沟通和协作,获取最新的技术信息和政策支持,为效率提升措施实施工作提供保障。 通过效率提升措施,能够及时解决翁牛特旗耕地利用中存在的问题和困难。加强对效率提升效果的分析和研究,挖掘潜在的问题和风险。建立效率提升反馈机制,及时将效率提升情况反馈给相关部门和人员,为决策提供参考。此外,还将加强对效率提升措施实施工作的档案管理,确保数据的完整性和可追溯性。 功能保障策略 采取有效措施,保障耕地的粮食生产功能和生态功能。加强对基本农田的保护和管理,确保粮食安全。注重耕地生态环境建设,改善耕地生态质量。通过保障耕地功能,能够提高耕地资源的利用效益和生态效益,促进耕地保护工作的可持续发展。 为了确保功能保障策略的有效性和实用性,将对项目成果进行深入分析和研究。结合翁牛特旗当地实际情况,制定科学合理的耕地功能保障方案。采取有效措施,保障耕地的粮食生产功能和生态功能。加强对基本农田的保护和管理,确保粮食安全。注重耕地生态环境建设,改善耕地生态质量。建立功能保障效果评估机制,对功能保障效果进行定期评估和调整。同时,将加强与相关部门的沟通和协作,获取最新的政策信息和技术支持,为功能保障策略实施工作提供保障。 通过功能保障策略,能够及时解决翁牛特旗耕地功能保障中存在的问题和困难。加强对功能保障效果的分析和研究,挖掘潜在的问题和风险。建立功能保障反馈机制,及时将功能保障情况反馈给相关部门和人员,为决策提供参考。此外,还将加强对功能保障策略实施工作的档案管理,确保数据的完整性和可追溯性。 保障内容 保障措施 责任人员 时间要求 预期效果 粮食生产功能 推广优质高产作物品种,加强农田水利设施建设 农业技术人员 每年 提高粮食产量 生态功能 实施耕地生态修复工程,减少化肥农药使用 生态保护人员 每半年 改善耕地生态质量 基本农田保护 划定基本农田保护区,加强监管 土地管理部门 长期 确保基本农田面积不减少 助力地方耕地保护奖惩 奖励机制建立 制定耕地保护奖励标准和办法,明确奖励对象和范围。对在耕地保护工作中做出突出贡献 技术路线选择依据 变更调查成果应用 提取变化图斑 明确提取范围 以2023年度国土变更调查成果中的耕地数据为基础,全面确定提取变化图斑的范围。此范围涵盖赤峰市各旗县区的耕地,包括红山区、元宝山区、翁牛特旗等四个采购包所涉及区域的耕地。通过对这些区域耕地数据的分析,能够确保全面涵盖耕地流入流出的情况,为后续的监测监管工作提供准确的数据基础。对耕地数据的详细梳理和分析,能够清晰地了解各区域耕地的现状,为准确提取变化图斑奠定基础。 变化图斑 采用科学方法 运用合适的技术手段和算法,对变更调查成果进行深入分析,以准确识别出耕地流入流出的变化图斑。利用先进的数据分析软件和算法模型,结合赤峰市的地理信息和耕地特点,对变更调查成果中的数据进行处理和分析。通过对数据的多维度分析,能够更精准地识别出耕地流入流出的变化图斑,提高监测监管的准确性和效率。对图斑的空间位置、面积变化等因素进行综合考虑,能够更全面地了解耕地的变化情况。 数据审核验证 对提取的变化图斑数据进行严格的审核和验证,确保数据的准确性和可靠性。组建专业的数据审核团队,制定详细的审核标准和流程,对提取的变化图斑数据进行逐一审核。通过与原始数据的比对、实地核查等方式,避免出现漏提或误提的情况。对审核过程中发现的问题及时进行修正和完善,确保数据能够真实反映耕地的实际变化情况,为后续的决策提供可靠依据。审核过程中,对图斑的属性信息、变化情况等进行仔细核对,确保数据的准确性。 辅助影像判读 叠加分析数据 把变更调查成果的图斑矢量数据与最新影像图进行叠加分析,直观对比图斑的变化情况,辅助判断图斑的用地性质。将图斑矢量数据与高分辨率的最新影像图进行精确叠加,利用地理信息系统(GIS)技术,能够清晰地观察到图斑在不同时间的变化情况。通过对比分析,可以判断图斑是否存在耕地“非农化”或“非粮化”等问题,为后续的监管工作提供有力支持。叠加分析还能够发现一些潜在的问题,为及时采取措施提供依据。 参考历史信息 参考变更调查成果中的历史数据和信息,了解图斑的演变过程,为影像判读提供更多的线索和依据。深入研究变更调查成果中的历史数据,包括图斑的地类变更记录、审批信息等,能够全面了解图斑的演变过程。这些历史信息可以帮助判读人员更好地理解图斑的现状和变化原因,从而更准确地判断图斑的用地性质。结合历史数据和最新影像图进行综合分析,能够提高影像判读的准确性和可靠性。历史数据还可以为制定耕地保护政策提供参考。 验证判读结果 利用变更调查成果对影像判读结果进行验证,确保判读结果符合实际情况,提高判读的可靠性。将影像判读结果与变更调查成果中的数据进行比对和验证,通过实地核查等方式,对判读结果进行进一步的确认。如果发现判读结果与实际情况不符,及时进行修正和调整。通过这种验证机制,可以有效地提高影像判读的准确性,为耕地保护监测监管工作提供更可靠的依据。验证过程还可以发现影像判读中存在的问题,为改进判读方法提供参考。 支持数据更新 建立更新机制 建立完善的数据更新机制,明确更新的流程和时间节点,确保变更调查成果能够及时反映到数据库和系统中。制定详细的数据更新计划,明确各环节的责任人和时间要求。定期对变更调查成果进行收集和整理,及时将更新后的数据录入数据库和系统中。通过建立有效的沟通机制,确保各部门之间的数据共享和协同工作,提高数据更新的效率和准确性。建立数据更新的监督机制,对更新情况进行定期检查和评估,确保更新工作的顺利进行。 同步更新数据 在变更调查成果确认后,及时同步更新相关数据库和系统中的图斑数据,包括图斑的属性信息、位置信息等。一旦变更调查成果得到确认,立即启动数据更新程序。通过数据接口和自动化工具,将更新后的图斑数据同步到各个相关的数据库和系统中。确保数据的一致性和及时性,以便为后续的监测监管工作提供最新的数据支持。对更新后的数据进行备份和存档,以便在需要时进行查询和追溯。 数据质量检查 在数据更新后,对更新后的数据进行质量检查,确保数据的完整性和准确性,避免出现数据错误或不一致的情况。制定严格的数据质量检查标准和流程,对更新后的数据进行全面检查。通过数据比对、逻辑校验等方式,发现并纠正数据中的错误和不一致之处。对检查过程中发现的问题及时进行处理和整改,确保数据能够满足监测监管工作的需求。建立数据质量反馈机制,对数据质量问题进行及时反馈和处理,不断提高数据质量。 审批数据整合逻辑 数据收集整理 确定收集范围 明确需要收集的审批数据范围,涵盖各类与耕地使用和变更相关的审批文件和信息。此范围包括赤峰市各部门下发的关于耕地使用、变更的审批文件,如建设用地审批、耕地流转审批等。通过对这些审批文件和信息的收集,能够全面了解耕地的使用和变更情况,为后续的监测监管工作提供重要依据。对审批数据的详细梳理和分析,能够发现耕地使用和变更过程中存在的问题,为加强监管提供支持。 建立收集渠道 建立有效的数据收集渠道,确保能够及时、准确地获取到所需的审批数据。与赤峰市各相关部门建立良好的沟通合作关系,通过政务平台、数据接口等方式,实现审批数据的实时共享和交换。制定数据收集的时间表和任务分工,确保数据收集工作的顺利进行。建立数据收集的审核和反馈机制,对收集到的数据进行质量检查和评估,确保数据的准确性和可靠性。以下是部分数据收集渠道的示例: 渠道类型 具体方式 优势 政务平台 通过赤峰市政务服务平台获取审批数据 数据权威、及时 数据接口 与相关部门的数据系统进行对接 实现数据实时共享 人工收集 安排专人到各部门收集审批文件 适用于特殊情况的数据收集 数据初步整理 对收集到的审批数据进行初步整理,去除重复、无效的数据,按照一定的规则进行分类和存储。利用数据清洗工具和算法,对收集到的审批数据进行清洗和整理,去除其中的重复记录和无效信息。根据审批数据的类型、时间、区域等因素,对数据进行分类和存储,以便于后续的查询和分析。建立数据索引和标签,提高数据的检索效率。对整理后的数据进行备份和存档,确保数据的安全性和完整性。 数据关联匹配 确定关联字段 确定审批数据和图斑数据之间的关联字段,如地块编号、地理位置等,以便进行准确的关联匹配。通过对审批...
赤峰市耕地保护监测监管项目投标方案.docx
下载提示

1.本文档仅提供部分内容试读;

2.支付并下载文件,享受无限制查看;

3.本网站所提供的标准文本仅供个人学习、研究之用,未经授权,严禁复制、发行、汇编、翻译或网络传播等,侵权必究;

4.左侧添加客服微信获取帮助;

5.本文为word版本,可以直接复制编辑使用。


这个人很懒,什么都没留下
未认证用户 查看用户
该文档于 上传
推荐文档
×
精品标书制作
百人专家团队
擅长领域:
工程标 服务标 采购标
16852
已服务主
2892
中标量
1765
平台标师
扫码添加客服
客服二维码
咨询热线:192 3288 5147
公众号
微信客服
客服