文库 服务类投标方案 监测服务

揭阳市区2025-2026年城市地价动态监测更新项目.docx

DOCX   1364页   下载482   2025-07-18   浏览289   收藏55   点赞795   评分-   873142字   228.00
温馨提示:当前文档最多只能预览 15 页,若文档总页数超出了 15 页,请下载原文档以浏览全部内容。
揭阳市区2025-2026年城市地价动态监测更新项目.docx 第1页
揭阳市区2025-2026年城市地价动态监测更新项目.docx 第2页
揭阳市区2025-2026年城市地价动态监测更新项目.docx 第3页
揭阳市区2025-2026年城市地价动态监测更新项目.docx 第4页
揭阳市区2025-2026年城市地价动态监测更新项目.docx 第5页
揭阳市区2025-2026年城市地价动态监测更新项目.docx 第6页
揭阳市区2025-2026年城市地价动态监测更新项目.docx 第7页
揭阳市区2025-2026年城市地价动态监测更新项目.docx 第8页
揭阳市区2025-2026年城市地价动态监测更新项目.docx 第9页
揭阳市区2025-2026年城市地价动态监测更新项目.docx 第10页
揭阳市区2025-2026年城市地价动态监测更新项目.docx 第11页
揭阳市区2025-2026年城市地价动态监测更新项目.docx 第12页
揭阳市区2025-2026年城市地价动态监测更新项目.docx 第13页
揭阳市区2025-2026年城市地价动态监测更新项目.docx 第14页
揭阳市区2025-2026年城市地价动态监测更新项目.docx 第15页
剩余1349页未读, 下载浏览全部
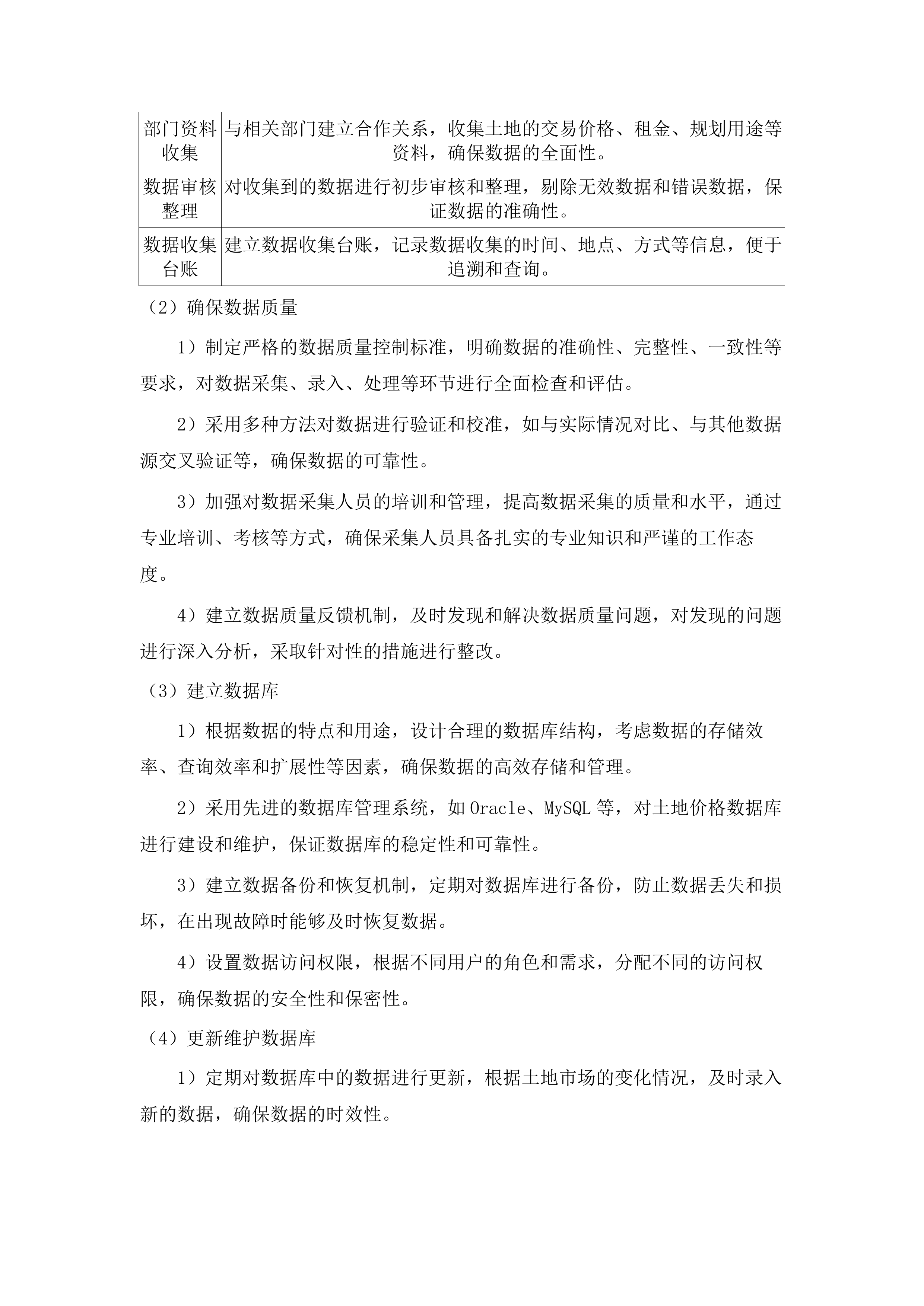
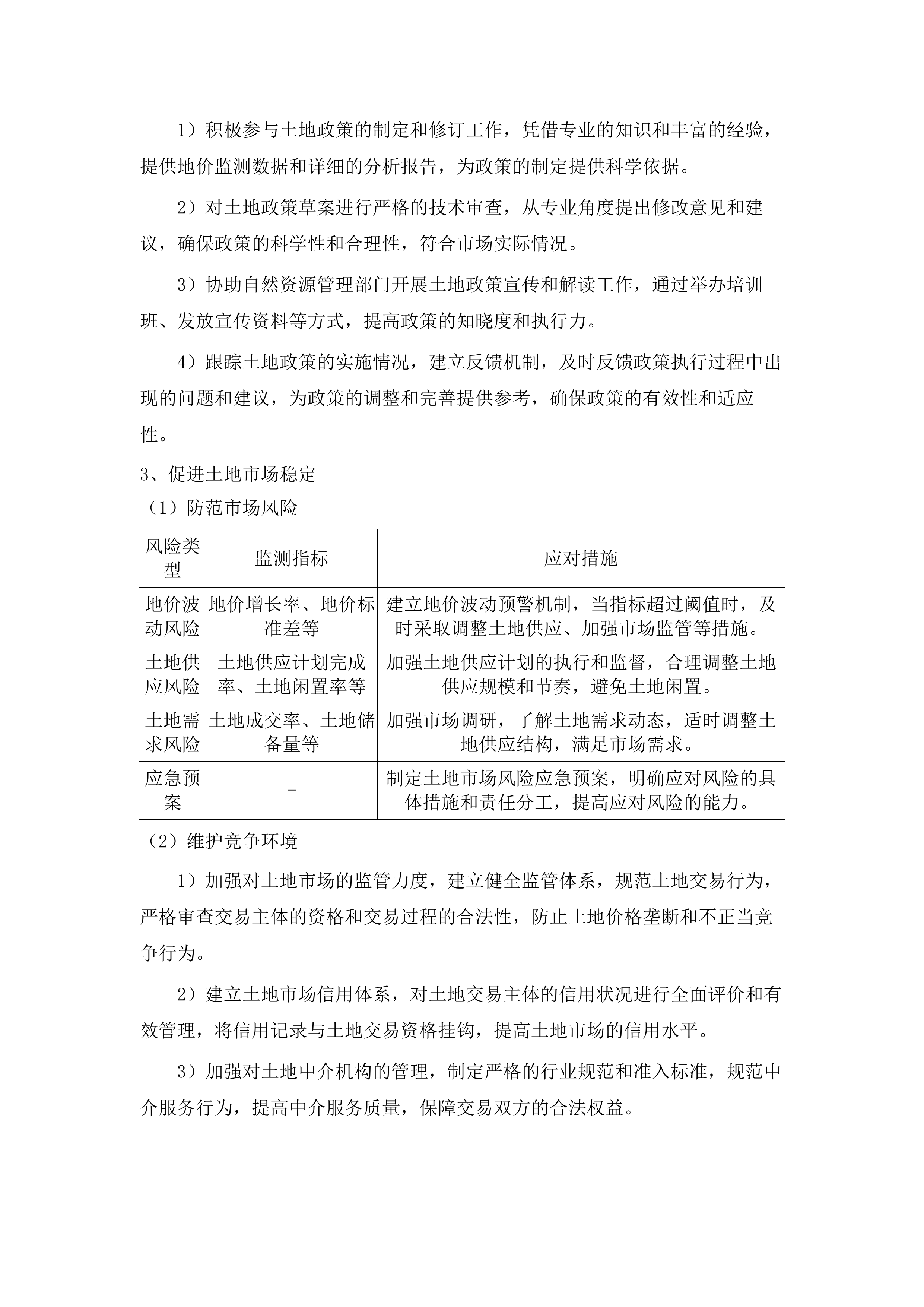
揭阳市区2025-2026年城市地价动态监测更新项目 第一章 项目技术思路 8 第一节 项目内容理解 8 一、 把握项目目标 8 二、 明确服务内容 21 三、 遵循技术依据 35 四、 明确质量要求 45 第二节 技术路线制定 57 一、 制定技术路线环节 57 二、 建立监测点布设方案 70 三、 标准化内业处理流程 82 四、 明确成果输出形式 93 第三节 技术路线可操作性 109 一、 制定外业调查方案 109 二、 制定内业操作手册 125 三、 配备专业技术人员 135 四、 制定成果输出流程 147 第四节 满足采购需求程度 160 一、 响应服务内容要求 160 二、 确保成果质量达标 173 三、 规范成果提交形式 188 四、 配置项目软硬件 202 五、 明确项目执行周期 215 第二章 重难点分析及措施 237 第一节 重点问题识别 237 一、 协调年度工作安排 237 二、 确保数据采集准确 251 三、 匹配地价评估方法 262 四、 建立成果审查机制 279 五、 统一成果标准格式 292 第二节 难点问题分析 306 一、 外业调查进度风险 306 二、 数据处理偏差难题 322 三、 报告撰写技术挑战 335 四、 成果格式输出难题 351 五、 多部门信息对接风险 361 第三节 应对措施制定 379 一、 制定双年度工作计划 379 二、 组建专业评估团队 391 三、 设立成果审核机制 407 四、 统一成果输出标准 418 五、 建立沟通联络机制 431 第三章 项目实施方案 440 第一节 前期准备实施 440 一、 编写工作与技术方案 440 二、 组织专业人员培训 451 三、 编制底图与设计表格 468 第二节 2025年度外业调查 477 一、 按季度调查监测点信息 477 二、 现场拍摄影像资料 492 三、 收集相关部门基础资料 508 四、 规范开展外业工作 525 第三节 2025年度内业处理 538 一、 采集数据整理录入 538 二、 开展地价指标测算分析 549 三、 编写地价状况分析报告 559 四、 内部讨论修改成果 569 五、 完成数据上报备案 578 第四节 2025年度成果输出 592 一、 打印成果论证会材料 592 二、 输出最终成果文本图件表格 603 三、 电子成果系统上报 620 四、 纸质成果提交存档 632 第五节 2026年度外业调查 638 一、 持续季度调查监测点 638 二、 同步影像拍摄与数据采集 647 三、 统一标准开展调查 668 第六节 2026年度内业处理 682 一、 数据整理与录入衔接 682 二、 开展地价指标测算 699 三、 编写地价分析报告 710 四、 内部讨论修改成果 723 五、 完成成果上报备案 739 第七节 2026年度成果输出 754 一、 打印成果论证及最终材料 754 二、 电子成果系统上报 769 三、 纸质成果提交存档 786 四、 按时完成成果审查提交 805 第八节 成果质量控制 815 一、 建立全过程质量机制 815 二、 成果三级审核提交 825 三、 未通过审查修改重提 839 第四章 项目进度计划及保障 852 第一节 进度计划制定 852 一、 2025年前期准备 852 二、 2025年外业调查 860 三、 2025年内业处理 870 四、 2025年成果编制 881 五、 2025年成果输出 889 六、 2026年外业调查 898 七、 2026年内业处理 905 八、 2026年成果编制 913 九、 2026年成果输出 920 第二节 节点控制安排 926 一、 外业调查完成节点 926 二、 数据录入测算节点 934 三、 监测报告初稿节点 946 四、 内部讨论修改节点 959 五、 成果定稿上报节点 967 第三节 进度保障措施 986 一、 人员配备保障 986 二、 设备物资保障 998 三、 技术支持保障 1009 四、 制度管理保障 1019 五、 协调沟通保障 1028 第四节 应急调整机制 1038 一、 进度弹性调整 1038 二、 资源快速调配 1047 三、 任务并行推进 1056 第五章 项目成果质量保障措施 1067 第一节 质量控制体系 1067 一、 建立质量管理体系 1067 二、 遵循相关标准规范 1080 第二节 外业调查质量保障 1091 一、 开展外业调查培训 1091 二、 采用标准化调查表 1098 三、 执行现场复核机制 1115 第三节 内业数据处理保障 1129 一、 设置数据录入复核 1129 二、 采用标准评估方法 1139 三、 实行多轮内部审核 1149 第四节 成果编制与审核机制 1170 一、 执行三道审核流程 1170 二、 组织内部评审会议 1188 三、 落实意见修改成果 1198 第五节 成果提交与归档管理 1215 一、 进行成果双重检查 1215 二、 分类归档成果资料 1225 三、 整改未通过审查成果 1235 第六章 售后服务方案 1247 第一节 售后组织架构 1247 一、 设立售后服务团队 1247 二、 规划团队岗位职责 1253 第二节 售后服务内容 1259 一、 成果数据维护服务 1259 二、 系统运行支持服务 1266 三、 年度成果更新建议 1273 四、 提供问题答疑服务 1281 第三节 服务响应机制 1286 一、 建立7×24小时响应机制 1286 二、 设立服务热线与邮箱 1294 三、 承诺快速响应与支持 1304 第四节 服务流程规范 1312 一、 问题登记环节规范 1312 二、 分析诊断环节要求 1319 三、 处理反馈环节流程 1326 四、 结果确认环节标准 1334 第五节 服务质量保障 1342 一、 建立服务回访机制 1343 二、 开展满意度调查 1350 三、 持续改进服务内容 1356 项目技术思路 项目内容理解 把握项目目标 明确为调控提供依据 精准监测地价动态 建立监测点体系 1)依据揭阳市区的城市规划和土地利用现状,综合考虑城市功能分区、土地开发强度等因素,合理确定监测点的位置和数量,确保监测点能够全面、准确地反映揭阳市区地价的动态变化。 2)对监测点进行统一编号和清晰标识,建立详细的监测点档案,全面记录监测点的基本信息,包括地理位置、用地类型、面积等,以及地价变化情况,为后续的分析和研究提供基础数据。 3)定期对监测点进行细致的检查和维护,检查监测点的标识是否清晰、是否存在损坏等情况,确保监测点的稳定性和可靠性,保证监测数据的准确性。 4)根据监测点的地价变化情况以及城市发展的新需求,及时调整监测点的布局和数量,如在城市新兴发展区域增设监测点,以适应城市发展的需要,提高监测的有效性。 选取评估方法 1)根据不同用地类型的特点,如商业用地注重市场交易活跃度、居住用地关注周边配套设施等,选择合适的评估方法,如市场比较法、收益还原法、成本逼近法等,确保评估结果能够准确反映土地的真实价值。 评估方法 2)对评估方法进行持续的优化和改进,结合揭阳市区的土地市场实际情况,引入先进的评估理念和技术,提高评估结果的准确性和可靠性。 3)定期对评估方法进行严格的验证和校准,通过与实际交易案例对比、专家评审等方式,确保评估方法的科学性和合理性。 4)根据评估结果和市场变化情况,及时调整评估方法和参数,如在市场波动较大时,适当调整市场比较法中的修正系数,以适应市场变化的需要。 分析地价走势 1)对监测点的地价数据进行系统的整理和深入分析,运用专业的数据分析软件,绘制地价走势图,直观展示地价的变化趋势,为后续的研究和决策提供可视化依据。 地价走势分析 土地价格数据分析 2)运用统计学方法,如回归分析、时间序列分析等,对地价数据进行深入挖掘,找出地价变化的规律和影响因素,如经济发展水平、政策调控等。 3)根据地价走势分析结果,结合市场动态和政策导向,预测未来地价的变化趋势,为自然资源管理部门提供前瞻性的决策参考。 4)及时向自然资源管理部门汇报地价走势分析结果,通过详细的报告和专业的解读,为调控政策的制定提供依据,确保政策的针对性和有效性。 提供数据支持 1)按照规定的时间周期,定期向自然资源管理部门报送地价监测数据和详细的分析报告,数据包括地价的具体数值、变化幅度、趋势等,为调控政策的制定提供全面、准确的数据支持。 2)根据自然资源管理部门的不同需求,提供定制化的地价监测数据和分析报告,如针对特定区域、特定用地类型的专项报告,满足不同部门的决策需要。 3)建立地价监测数据共享平台,采用先进的信息技术,实现地价监测数据的实时共享和交换,提高调控政策的制定效率,促进部门间的协同合作。 4)为自然资源管理部门提供地价监测数据的查询和咨询服务,安排专业的技术人员解答相关问题,确保部门能够正确理解和运用数据。 助力政策制定实施 制定土地供应计划 1)根据地价监测数据和城市发展规划,综合考虑城市的人口增长、产业发展等因素,合理确定土地供应的规模、结构和时序,确保土地供应与城市发展需求相匹配。 2)优化土地供应布局,根据城市不同区域的功能定位和发展需求,合理分配土地资源,提高土地利用效率,促进城市的均衡发展。 3)根据地价走势,适时调整土地供应计划,如在地价上涨过快时,适当增加土地供应,以稳定地价水平,保持土地市场的平稳运行。 4)加强土地供应计划的执行和监督,建立健全监督机制,确保计划的顺利实施,避免出现土地闲置、违规开发等问题。 评估政策实施效果 1)建立科学合理的土地政策实施效果评估指标体系,涵盖地价稳定、土地利用效率、市场活跃度等多个方面,对土地政策的实施效果进行全面、客观的评价。 2)定期对土地政策的实施效果进行评估,通过实地调研、数据分析等方式,及时发现政策执行过程中存在的问题和不足,为政策的调整和完善提供依据。 3)根据评估结果,提出针对性的改进土地政策的建议和措施,如调整政策的具体内容、优化政策的执行方式等,提高政策的针对性和有效性。 4)加强对土地政策实施效果的跟踪和监测,建立长效的跟踪机制,及时调整政策方向和力度,确保政策始终符合市场实际情况。 调整土地政策建议 建议方向 具体内容 土地出让政策 根据地价变化情况和土地市场供求关系,提出调整土地出让方式、出让价格等政策建议,如在市场需求旺盛时,适当提高出让价格,以实现土地资源的合理配置。 市场监管 建议加强对土地市场的监管,建立健全监管机制,规范土地交易行为,防止土地价格异常波动,维护市场的公平竞争环境。 土地利用结构 提出优化土地利用结构、提高土地节约集约利用水平的政策建议,如鼓励发展新兴产业用地、提高土地的容积率等,促进土地资源的可持续利用。 政策制定支持 参与土地政策的研究和制定工作,提供专业的技术支持和数据参考,为政策的调整和完善提供科学依据。 参与政策制定修订 1)积极参与土地政策的制定和修订工作,凭借专业的知识和丰富的经验,提供地价监测数据和详细的分析报告,为政策的制定提供科学依据。 2)对土地政策草案进行严格的技术审查,从专业角度提出修改意见和建议,确保政策的科学性和合理性,符合市场实际情况。 3)协助自然资源管理部门开展土地政策宣传和解读工作,通过举办培训班、发放宣传资料等方式,提高政策的知晓度和执行力。 4)跟踪土地政策的实施情况,建立反馈机制,及时反馈政策执行过程中出现的问题和建议,为政策的调整和完善提供参考,确保政策的有效性和适应性。 促进土地市场稳定 防范市场风险 风险类型 监测指标 应对措施 地价波动风险 地价增长率、地价标准差等 建立地价波动预警机制,当指标超过阈值时,及时采取调整土地供应、加强市场监管等措施。 土地供应风险 土地供应计划完成率、土地闲置率等 加强土地供应计划的执行和监督,合理调整土地供应规模和节奏,避免土地闲置。 土地需求风险 土地成交率、土地储备量等 加强市场调研,了解土地需求动态,适时调整土地供应结构,满足市场需求。 应急预案 - 制定土地市场风险应急预案,明确应对风险的具体措施和责任分工,提高应对风险的能力。 维护竞争环境 1)加强对土地市场的监管力度,建立健全监管体系,规范土地交易行为,严格审查交易主体的资格和交易过程的合法性,防止土地价格垄断和不正当竞争行为。 2)建立土地市场信用体系,对土地交易主体的信用状况进行全面评价和有效管理,将信用记录与土地交易资格挂钩,提高土地市场的信用水平。 3)加强对土地中介机构的管理,制定严格的行业规范和准入标准,规范中介服务行为,提高中介服务质量,保障交易双方的合法权益。 4)维护土地市场的公平竞争环境,通过公正的监管和严格的执法,保障土地交易主体的合法权益,促进土地市场的健康发展。 引导资源配置 1)根据地价监测数据和城市发展规划,结合产业政策和发展战略,引导土地资源向重点区域、重点产业和重点项目配置,提高土地资源的利用效率和经济效益。 2)优化土地利用结构,通过调整土地用途、提高土地开发强度等方式,提高土地节约集约利用水平,促进土地资源的可持续利用。 3)加强对土地开发利用的监管,建立健全监管机制,严格审查土地开发项目的规划设计和建设方案,防止土地资源的浪费和闲置。 4)引导土地市场的健康发展,通过政策引导和市场调节,促进土地资源的合理流动和优化配置,提高土地资源的配置效率。 加强沟通协调 1)加强与自然资源、规划、建设、财政等相关部门的沟通协调,建立健全土地市场信息共享机制,实现部门间的数据共享和业务协同,提高工作效率。 2)共同研究解决土地市场运行中存在的问题,通过定期召开联席会议、联合调研等方式,形成工作合力,维护土地市场的稳定运行。 3)加强与金融机构的合作,建立良好的合作关系,为土地市场的健康发展提供金融支持,如提供土地开发贷款、房地产抵押贷款等。 4)及时向社会公布土地市场信息,通过政府网站、新闻媒体等渠道,增强土地市场的透明度和公信力,引导市场主体合理决策。 满足资源管理需求 提供全面数据支撑 收集土地数据 数据收集方式 具体内容 外业调查 组织专业人员对各地价监测点进行实地调查,详细记录土地的位置、面积、用途、使用状况等信息。 部门资料收集 与相关部门建立合作关系,收集土地的交易价格、租金、规划用途等资料,确保数据的全面性。 数据审核整理 对收集到的数据进行初步审核和整理,剔除无效数据和错误数据,保证数据的准确性。 数据收集台账 建立数据收集台账,记录数据收集的时间、地点、方式等信息,便于追溯和查询。 确保数据质量 1)制定严格的数据质量控制标准,明确数据的准确性、完整性、一致性等要求,对数据采集、录入、处理等环节进行全面检查和评估。 2)采用多种方法对数据进行验证和校准,如与实际情况对比、与其他数据源交叉验证等,确保数据的可靠性。 3)加强对数据采集人员的培训和管理,提高数据采集的质量和水平,通过专业培训、考核等方式,确保采集人员具备扎实的专业知识和严谨的工作态度。 4)建立数据质量反馈机制,及时发现和解决数据质量问题,对发现的问题进行深入分析,采取针对性的措施进行整改。 建立数据库 1)根据数据的特点和用途,设计合理的数据库结构,考虑数据的存储效率、查询效率和扩展性等因素,确保数据的高效存储和管理。 2)采用先进的数据库管理系统,如Oracle、MySQL等,对土地价格数据库进行建设和维护,保证数据库的稳定性和可靠性。 3)建立数据备份和恢复机制,定期对数据库进行备份,防止数据丢失和损坏,在出现故障时能够及时恢复数据。 4)设置数据访问权限,根据不同用户的角色和需求,分配不同的访问权限,确保数据的安全性和保密性。 更新维护数据库 1)定期对数据库中的数据进行更新,根据土地市场的变化情况,及时录入新的数据,确保数据的时效性。 2)对数据库进行维护和优化,通过清理冗余数据、优化数据库结构等方式,提高数据库的性能和稳定性。 3)及时处理数据库中的异常数据和错误数据,对发现的问题进行及时修正,保证数据的准确性。 4)根据业务需求和数据变化,对数据库结构进行调整和优化,如增加新的字段、调整表结构等,以适应业务的发展。 辅助科学决策管理 数据分析挖掘 1)运用统计学方法、地理信息系统等技术,对土地价格数据进行深入分析和挖掘,揭示土地价格的内在规律和潜在价值。 2)分析土地价格的时空分布规律、变化趋势和影响因素,如不同区域、不同时间的地价差异,以及经济发展、政策调控等因素对地价的影响,为决策提供参考。 3)挖掘土地价格数据中的潜在信息和价值,通过数据挖掘算法,发现新的市场趋势和机会,为自然资源管理部门提供新的决策思路。 4)建立数据分析模型,对土地价格进行预测和模拟,通过历史数据和相关因素,预测未来地价的变化趋势,为决策提供科学依据。 支持规划计划 1)根据土地价格数据和城市发展规划,为自然资源管理部门制定土地利用规划提供数据支持,通过分析地价分布和变化趋势,合理确定土地的用途和开发强度。 2)协助自然资源管理部门合理确定土地供应的规模、结构和时序,根据市场需求和地价水平,优化土地供应方案,提高土地利用效率。 3)参与土地供应计划的制定和调整,结合地价监测数据和市场动态,提出合理的建议,确保计划的科学性和合理性。 4)为土地利用规划和土地供应计划的实施提供监测和评估服务,通过定期检查和评估,及时发现问题并提出改进建议,保证计划的顺利实施。 评估利用效益 1)建立土地资源利用效率和效益评估指标体系,涵盖土地产出率、土地利用率、经济效益等多个方面,对土地资源的利用情况进行全面评估。 2)分析土地资源的利用效率和效益存在的问题和不足,通过对比分析、案例研究等方法,找出影响土地利用效益的因素,提出改进措施和建议。 3)为自然资源管理部门优化土地资源配置、提高土地利用效率提供决策支持,根据评估结果,制定针对性的政策和措施,促进土地资源的合理利用。 4)定期对土地资源的利用效率和效益进行监测和评估,建立长效的监测机制,为政策调整提供依据,确保土地资源的可持续利用。 参与决策过程 1)参与自然资源管理部门的决策会议,凭借专业的知识和丰富的经验,提供土地价格数据和详细的分析报告,为决策提供参考。 2)对决策方案进行技术审查和评估,从专业角度提出修改意见和建议,确保决策的科学性和合理性,符合市场实际情况。 3)协助自然资源管理部门制定决策实施计划,明确责任分工和时间节点,确保决策能够顺利实施。 4)跟踪决策的实施情况,建立反馈机制,及时反馈实施过程中出现的问题和建议,为决策的调整和完善提供支持,保证决策的有效性和适应性。 提升资源利用效率 发现配置问题 1)分析土地价格的差异和变化,通过对比不同区域、不同用地类型的地价,找出土地资源配置不合理的区域和环节,如地价过高或过低的区域。 2)研究土地用途、开发强度等方面存在的问题,结合城市规划和市场需求,提出优化土地资源配置的建议,如调整土地用途、提高开发强度等。 3)关注土地闲置、低效利用等现象,通过实地调查和数据分析,为解决土地资源浪费问题提供依据,如对闲置土地进行清理和盘活。 4)与自然资源管理部门合作,共同探讨土地资源配置的优化方案,通过联合调研、专家论证等方式,制定科学合理的配置方案。 促进资源流动 1)根据土地价格的市场信号,引导土地资源向高效益的产业和项目流动,通过调整地价政策、提供优惠措施等方式,吸引优质产业和项目落地。 2)推动土地的流转和整合,建立土地流转平台,规范土地流转行为,提高土地的规模化经营水平。 3)鼓励土地的二次开发和利用,通过政策支持和技术创新,提高土地的经济价值,如对老旧小区进行改造、对工业园区进行升级。 4)加强对土地市场的调控,通过调整土地供应、税收政策等手段,促进土地资源的合理流动和优化配置。 推动节约集约 措施类型 具体内容 标准规范制定 制定土地节约集约利用的标准和规范,明确土地利用的强度、效率等指标,引导土地使用者提高土地利用效率。 技术模式推广 推广先进的土地利用技术和模式,如立体开发、地下空间利用等,提高土地的空间利用率。 开发监管加强 加强对土地开发利用的监管,严格控制土地的开发强度和规模,防止土地资源的浪费。 奖励支持机制 对节约集约利用土地的企业和个人给予奖励和支持,如财政补贴、税收优惠等,形成良好的示范效应。 加强开发监管 1)建立健全土地开发利用监管机制,明确监管部门的职责和权限,加强对土地开发项目的全程监管。 2)对土地开发项目的规划设计、施工建设、竣工验收等环节进行严格审查和监督,确保项目符合规划要求和质量标准。 3)及时发现和纠正土地开发利用过程中存在的问题,如违规建设、超面积开发等,确保土地资源的合理利用。 4)加强与相关部门的协作配合,形成监管合力,共同维护土地市场秩序,通过联合执法、信息共享等方式,提高监管效率。 契合项目宏观目标 遵循技术规范要求 学习技术规范 学习方式 具体内容 组织学习 组织项目团队成员认真学习相关技术规范,如《城市地价动态监测技术规范》《广东省省级城市地价动态监测技术指南》等,熟悉规范的内容和要求。 专家解读 邀请专家对技术规范进行解读和培训,通过专题讲座、案例分析等方式,提高团队成员的技术水平和规范意识。 学习档案建立 建立技术规范学习档案,记录团队成员的学习情况和考核成绩,如学习时间、学习内容、考试成绩等,便于跟踪和评估学习效果。 交流活动开展 定期组织技术规范学习交流活动,分享学习心得和经验,通过小组讨论、经验分享会等方式,促进团队成员之间的学习和交流。 制定实施方案 方案内容 具体要求 技术路线确定 根据技术规范的要求,结合项目实际情况,确定项目的技术路线,如监测点的选取方法、地价评估的技术手段等。 操作流程制定 明确项目的操作流程,包括外业调查、内业数据处理、成果编制等环节的具体操作步骤和要求。 质量标准设定 制定项目的质量标准,如数据的准确性、成果的完整性等,确保项目成果符合相关要求。 时间节点安排 合理安排项目的时间节点,明确各阶段的工作任务和完成时间,确保项目按时完成。 监督规范执行 监督措施 具体内容 监督小组建立 建立技术规范执行监督小组,成员包括项目负责人、技术专家等,对项目实施过程进行全程监督。 定期检查评估 定期对项目实施情况进行检查和评估,如每周进行一次现场检查,每月进行一次项目进度评估,发现问题及时整改。 违规处理机制 对违反技术规范的行为进行严肃处理,如警告、罚款、解除合同等,确保规范的严格执行。 监督记录档案建立 建立监督检查记录档案,记录监督检查的情况和处理结果,如检查时间、检查内容、发现问题、处理措施等,作为项目质量控制的重要依据。 解决执行问题 1)及时收集和整理技术规范执行过程中出现的问题和意见,通过现场反馈、问卷调查等方式,全面了解项目实施过程中遇到的困难和问题。 2)组织专家对问题进行分析和研究,邀请相关领域的专家,运用专业知识和经验,找出问题的根源和解决方案。 3)对解决方案进行实施和验证,将解决方案应用到实际项目中,通过实践检验方案的有效性和可行性。 4)总结问题解决的经验和教训,对问题解决的过程和结果进行总结和分析,不断完善技术规范和实施方案,提高项目的管理水平和执行能力。 保障成果按时提交 制定进度计划 1)根据项目的总体要求和时间限制,制定详细的项目进度计划,将项目分解为多个阶段和任务,如前期准备、外业调查、内业数据处理、成果编制等。 2)明确各阶段的工作内容、责任人、时间节点和质量要求,如外业调查阶段的工作内容包括监测点信息采集、影像拍摄等,责任人是外业调查小组,时间节点是[具体时间],质量要求是数据准确、影像清晰。 3)对进度计划进行审核和优化,邀请专家对进度计划进行评估和审查,根据专家意见进行调整和完善,确保计划的合理性和可行性。 4)将进度计划传达给项目团队成员,通过项目会议、书面通知等方式,确保大家熟悉计划内容和要求,明确各自的工作职责和任务。 加强进度管理 1)建立项目进度管理台账,记录项目的实际进展情况,包括任务完成情况、时间偏差、问题及解决情况等,便于实时掌握项目进度。 2)定期召开项目进度协调会,每周或每两周召开一次会议,及时解决项目进度中出现的问题,如资源调配、技术难题等。 3)加强对项目团队成员的督促和指导,通过定期检查、现场指导等方式,确保各项任务按时完成,提高工作效率。 4)对项目进度进行动态监控,运用项目管理软件等工具,实时跟踪项目进度,及时调整进度计划,保证项目按计划进行。 解决进度问题 1)及时识别和分析项目进度中出现的问题和风险,通过定期检查、数据分析等方式,找出影响项目进度的因素,如人员不足、技术难题等。 2)对于影响项目进度的关键问题,组织专门的力量进行攻关,如成立技术攻关小组、增加人员投入等,确保问题得到及时解决。 3)合理调配资源,根据项目进度需求,调整人力、物力和财力的分配,确保项目所需的资源得到保障。 4)加强与相关部门和单位的沟通协调,争取支持和配合,共同解决进度问题,如与供应商协调物资供应时间、与合作单位协商工作衔接等。 建立预警机制 1)设定项目进度预警指标,如任务完成率、时间偏差等,根据项目特点和要求,确定合理的预警阈值。 2)定期对项目进度进行评估和预警,每周或每两周进行一次评估,当指标超过预警阈值时,及时发出预警信号。 3)当项目进度出现偏差时,及时发出预警信号,并采取相应的措施进行调整,如增加人员、延长工作时间等,确保项目能够按时完成。 4)建立进度风险应对预案,明确应对措施和责任分工,提高应对风险的能力,如制定应急预案、明确各部门的职责等。 确保成果质量达标 建立质量体系 质量体系要素 具体内容 质量控制流程 明确质量控制的流程,包括数据采集、处理、成
揭阳市区2025-2026年城市地价动态监测更新项目.docx
下载提示

1.本文档仅提供部分内容试读;

2.支付并下载文件,享受无限制查看;

3.本网站所提供的标准文本仅供个人学习、研究之用,未经授权,严禁复制、发行、汇编、翻译或网络传播等,侵权必究;

4.左侧添加客服微信获取帮助;

5.本文为word版本,可以直接复制编辑使用。


这个人很懒,什么都没留下
未认证用户 查看用户
该文档于 上传
推荐文档
×
精品标书制作
百人专家团队
擅长领域:
工程标 服务标 采购标
16852
已服务主
2892
中标量
1765
平台标师
扫码添加客服
客服二维码
咨询热线:192 3288 5147
公众号
微信客服
客服