文库 服务类投标方案 规划设计

盐城市矿产资源总体规划编制服务项目投标方案.docx

DOCX   414页   下载797   2026-01-01   浏览0   收藏64   点赞526   评分-   353407字   128.00
温馨提示:当前文档最多只能预览 15 页,若文档总页数超出了 15 页,请下载原文档以浏览全部内容。
盐城市矿产资源总体规划编制服务项目投标方案.docx 第1页
盐城市矿产资源总体规划编制服务项目投标方案.docx 第2页
盐城市矿产资源总体规划编制服务项目投标方案.docx 第3页
盐城市矿产资源总体规划编制服务项目投标方案.docx 第4页
盐城市矿产资源总体规划编制服务项目投标方案.docx 第5页
盐城市矿产资源总体规划编制服务项目投标方案.docx 第6页
盐城市矿产资源总体规划编制服务项目投标方案.docx 第7页
盐城市矿产资源总体规划编制服务项目投标方案.docx 第8页
盐城市矿产资源总体规划编制服务项目投标方案.docx 第9页
盐城市矿产资源总体规划编制服务项目投标方案.docx 第10页
盐城市矿产资源总体规划编制服务项目投标方案.docx 第11页
盐城市矿产资源总体规划编制服务项目投标方案.docx 第12页
盐城市矿产资源总体规划编制服务项目投标方案.docx 第13页
盐城市矿产资源总体规划编制服务项目投标方案.docx 第14页
盐城市矿产资源总体规划编制服务项目投标方案.docx 第15页
剩余399页未读, 下载浏览全部
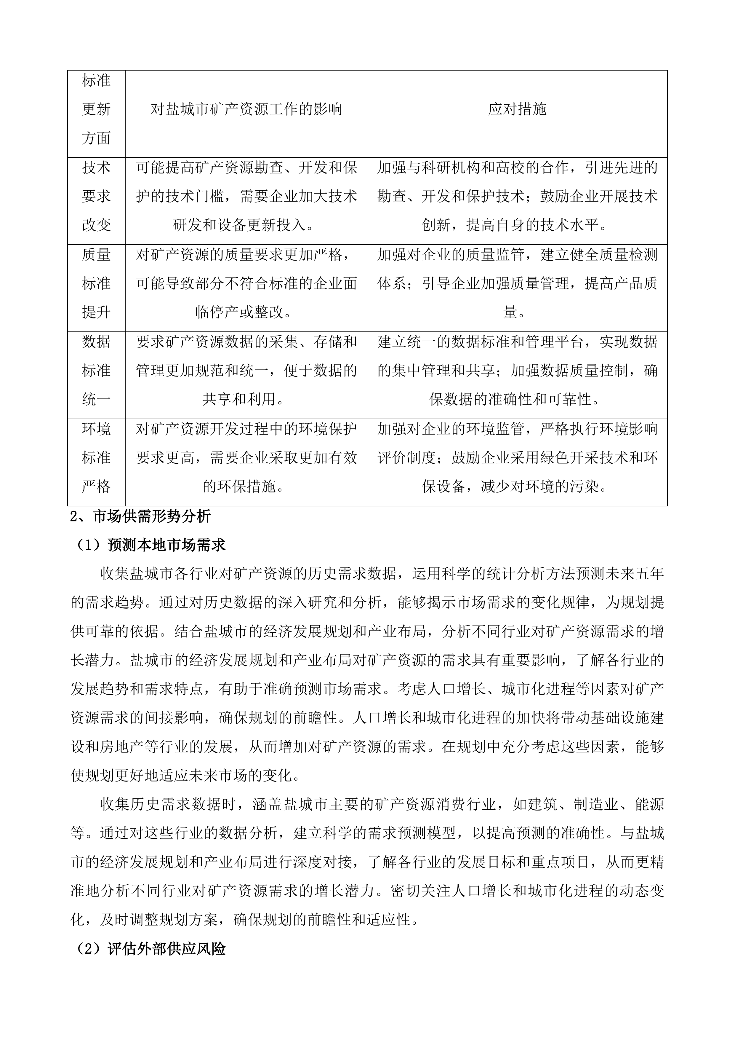
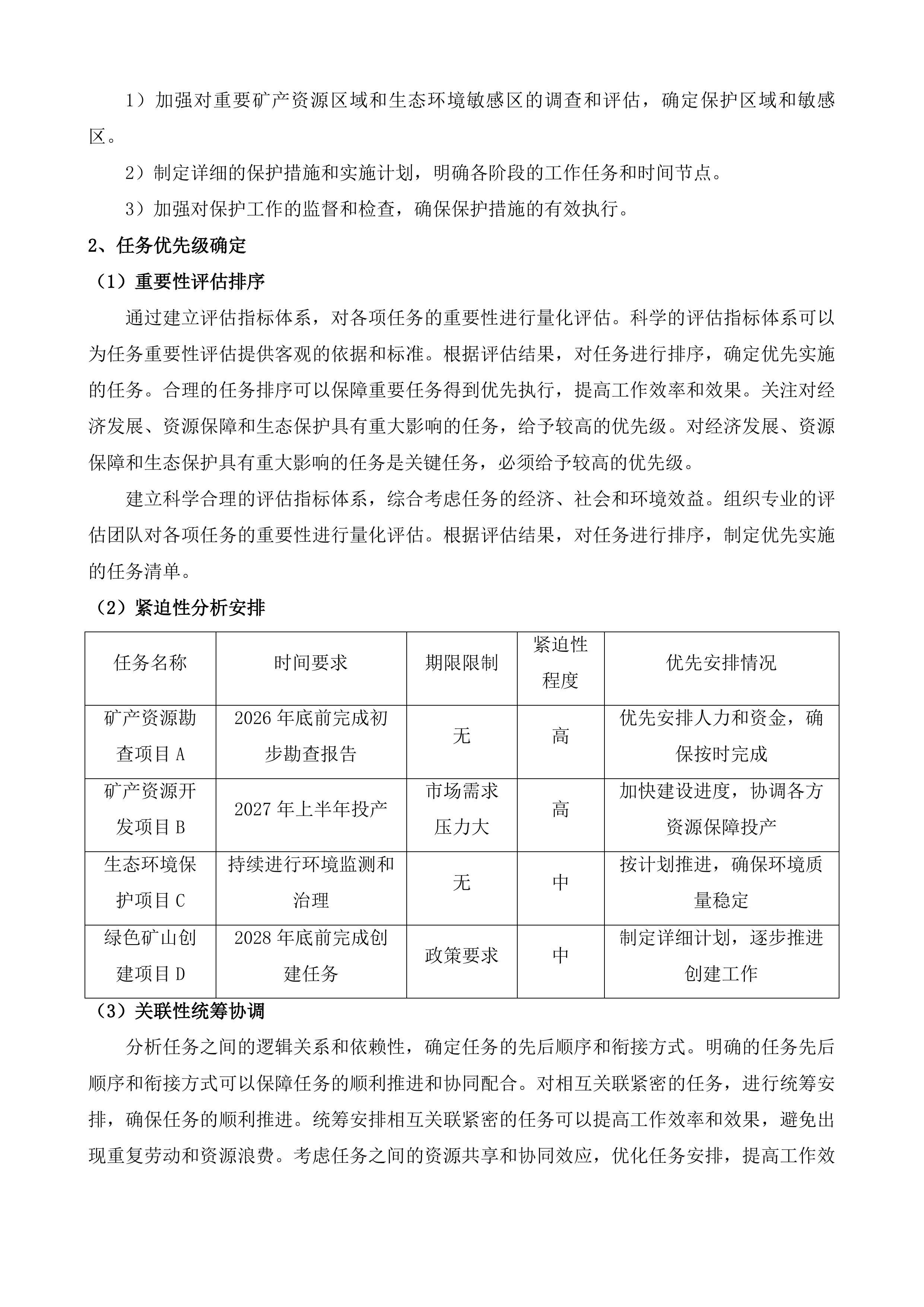
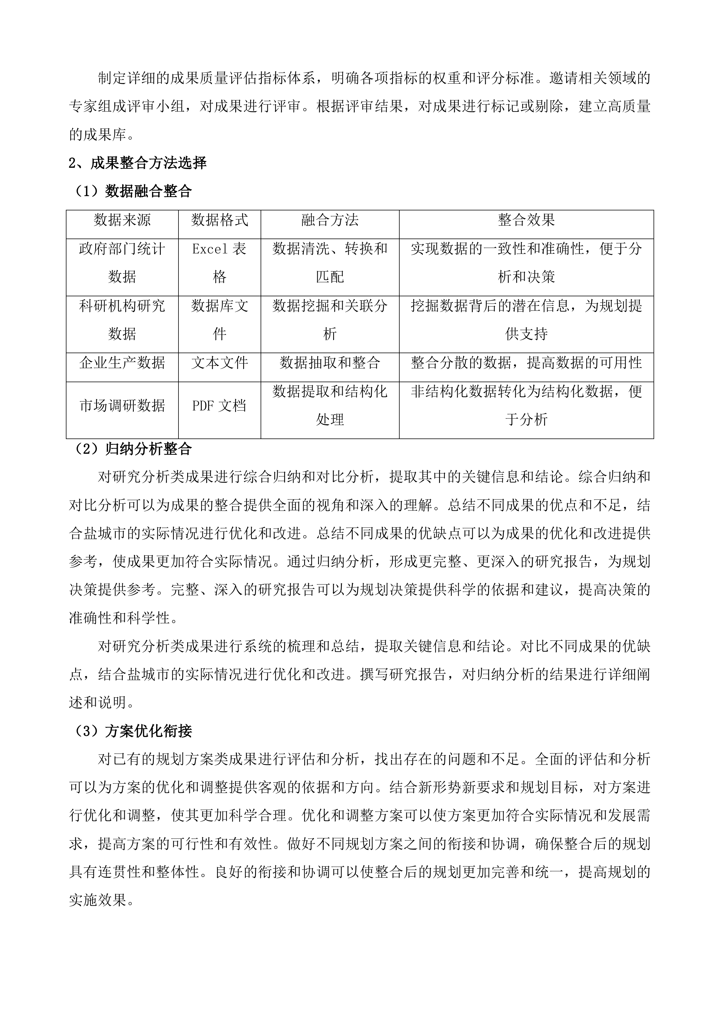
盐城市矿产资源总体规划编制服务项目投标方案 第一章 技术方案 2 第一节 已有工作成果整合应用 3 一、 规划目标确定与任务部署 3 第二节 上级规划细化落实方案 17 一、 目标指标落地实施 17 二、 规划衔接协调机制 30 第三节 矿产资源分级管理实施 41 一、 审批发证资源管理 41 第四节 矿产资源监管体系构建 51 一、 监管重点领域明确 51 第五节 规划前期专题研究方案 60 一、 总体规划实施评估 60 第六节 数据库与环境评价建设 70 一、 规划数据库同步建设 70 二、 环境影响评价研究 75 第二章 质量保障措施 89 第一节 规划文本编制规范 89 一、 规划目标与任务部署 89 二、 规划文本配套表格 93 第二节 专题研究报告编制 110 一、 规划实施评估研究 110 二、 矿产资源供需研究 119 第三节 规划图件制作标准 131 一、 矿产资源分布图 131 二、 勘查开发现状图 140 第四节 规划数据库建设方案 150 一、 数据库标准实施 151 二、 质量检查体系 162 第三章 项目进度安排 174 第一节 前期准备工作计划 174 一、 组建项目团队 174 二、 收集基础资料 184 三、 制定工作计划 194 四、 部门沟通协调 210 第二节 项目实施阶段计划 232 一、 矿产资源调查分析 232 二、 规划目标确定 244 三、 资源管理部署 257 四、 监督管理落实 276 五、 专题研究工作 284 六、 规划数据库建设 294 第三节 项目验收工作计划 306 一、 专家审查提交 306 二、 规划修改完善 323 三、 规划报批程序 334 四、 发布实施配合 343 第四章 安全保密措施 355 第一节 安全管理制度建设 355 一、 项目现场安全管理规范 355 第二节 数据加密传输方案 376 一、 规划数据传输加密技术 376 第三节 保密协议签订管理 391 一、 规划编制人员保密协议 391 第四节 数据存储安全管理 402 一、 规划数据库存储防护 402 技术方案 已有工作成果整合应用 规划目标确定与任务部署 新形势新要求分析 政策法规形势分析 解读法律核心条款 深入剖析《中华人民共和国矿产资源法》等核心法律法规的关键条款,精准把握其对矿产资源规划编制的约束与指导作用。这些条款不仅明确了矿产资源勘查、开发和保护的基本准则,还为规划编制划定了清晰的法律边界。研究政策文件中对矿产资源勘查、开发和保护的具体要求,确定在规划中需要重点关注的内容。通过对政策文件的细致解读,能够明确规划中必须遵循的政策导向,确保规划与国家和地方政策保持高度一致。分析法律法规的修订趋势,预测其对未来盐城市矿产资源规划实施的潜在影响。随着社会经济的发展和矿产资源管理的不断完善,法律法规也在不断修订和更新。提前预测法律法规的变化趋势,有助于在规划编制中预留一定的灵活性,以适应未来可能出现的法律调整。 捕捉政策动态要点 持续跟踪国家和地方政府发布的最新矿产资源政策文件,及时了解政策调整方向。政策的动态变化对盐城市矿产资源规划的制定和实施具有重要影响,只有密切关注政策动态,才能确保规划的前瞻性和适应性。分析政策动态对盐城市矿产资源供需平衡、产业结构调整等方面的影响,为规划目标的确定提供参考。政策的调整可能会导致矿产资源供需关系的变化,进而影响产业结构的调整。通过深入分析政策动态的影响,能够为规划目标的确定提供科学依据,使规划更加符合盐城市的实际情况。关注政策变化对矿产资源开发企业的影响,评估其在规划实施过程中的可操作性和适应性。政策的变化可能会对矿产资源开发企业的生产经营产生直接或间接的影响,评估企业对政策变化的适应能力,有助于确保规划在实施过程中能够得到企业的积极配合和有效执行。 1)建立政策跟踪机制,安排专人负责收集和整理国家和地方政府发布的最新矿产资源政策文件。 2)定期组织政策研讨会议,对政策动态进行深入分析和讨论,评估其对本项目的影响。 3)与矿产资源开发企业保持密切沟通,了解企业对政策变化的看法和需求,为规划的制定和调整提供参考。 评估标准更新影响 标准更新方面 对盐城市矿产资源工作的影响 应对措施 技术要求改变 可能提高矿产资源勘查、开发和保护的技术门槛,需要企业加大技术研发和设备更新投入。 加强与科研机构和高校的合作,引进先进的勘查、开发和保护技术;鼓励企业开展技术创新,提高自身的技术水平。 质量标准提升 对矿产资源的质量要求更加严格,可能导致部分不符合标准的企业面临停产或整改。 加强对企业的质量监管,建立健全质量检测体系;引导企业加强质量管理,提高产品质量。 数据标准统一 要求矿产资源数据的采集、存储和管理更加规范和统一,便于数据的共享和利用。 建立统一的数据标准和管理平台,实现数据的集中管理和共享;加强数据质量控制,确保数据的准确性和可靠性。 环境标准严格 对矿产资源开发过程中的环境保护要求更高,需要企业采取更加有效的环保措施。 加强对企业的环境监管,严格执行环境影响评价制度;鼓励企业采用绿色开采技术和环保设备,减少对环境的污染。 市场供需形势分析 预测本地市场需求 收集盐城市各行业对矿产资源的历史需求数据,运用科学的统计分析方法预测未来五年的需求趋势。通过对历史数据的深入研究和分析,能够揭示市场需求的变化规律,为规划提供可靠的依据。结合盐城市的经济发展规划和产业布局,分析不同行业对矿产资源需求的增长潜力。盐城市的经济发展规划和产业布局对矿产资源的需求具有重要影响,了解各行业的发展趋势和需求特点,有助于准确预测市场需求。考虑人口增长、城市化进程等因素对矿产资源需求的间接影响,确保规划的前瞻性。人口增长和城市化进程的加快将带动基础设施建设和房地产等行业的发展,从而增加对矿产资源的需求。在规划中充分考虑这些因素,能够使规划更好地适应未来市场的变化。 收集历史需求数据时,涵盖盐城市主要的矿产资源消费行业,如建筑、制造业、能源等。通过对这些行业的数据分析,建立科学的需求预测模型,以提高预测的准确性。与盐城市的经济发展规划和产业布局进行深度对接,了解各行业的发展目标和重点项目,从而更精准地分析不同行业对矿产资源需求的增长潜力。密切关注人口增长和城市化进程的动态变化,及时调整规划方案,确保规划的前瞻性和适应性。 评估外部供应风险 研究国内和国际市场上矿产资源的主要供应地区和企业,全面分析其政治、经济和自然等因素对供应稳定性的影响。政治因素如地区冲突、政策变化等,经济因素如市场波动、企业经营状况等,自然因素如自然灾害、地质条件等,都可能对矿产资源的供应产生重大影响。关注国际市场上矿产资源价格的波动情况,评估其对盐城市矿产资源产业成本和效益的影响。矿产资源价格的波动不仅会直接影响企业的生产成本和利润,还会对整个产业的发展产生连锁反应。制定应对供应风险的策略,如多元化供应渠道、建立战略储备等,保障盐城市矿产资源的稳定供应。通过多元化供应渠道,可以降低对单一供应地区或企业的依赖,提高供应的稳定性;建立战略储备,则可以在供应中断时提供一定的缓冲,保障产业的正常运转。 研究国内和国际市场供应情况时,重点关注主要供应地区的政治局势、经济发展状况和自然环境特点。通过与当地企业建立长期合作关系,加强信息沟通和交流,及时了解供应动态。密切关注国际市场上矿产资源价格的走势,分析价格波动的原因和趋势,为企业提供价格预警和决策建议。在制定应对供应风险的策略时,综合考虑盐城市的实际情况和产业需求,合理确定多元化供应渠道的比例和战略储备的规模。 关注新兴产业需求 了解新能源、新材料等新兴产业对特定矿产资源的需求特点和发展趋势,确定在规划中需要重点关注的资源类型。新兴产业的快速发展对矿产资源的需求结构产生了深刻影响,一些稀有金属和稀土等矿产资源的需求日益增长。分析新兴产业对矿产资源品质和性能的特殊要求,为矿产资源的开发和加工提供技术导向。新兴产业对矿产资源的品质和性能要求更高,需要采用先进的技术和工艺进行开发和加工。在规划中合理安排新兴产业所需矿产资源的勘查和开发项目,促进产业的协同发展。通过优化资源配置,提高资源利用效率,为新兴产业的发展提供有力的资源保障。 深入调研新能源、新材料等新兴产业的发展现状和未来趋势,了解其对特定矿产资源的需求规模和增长速度。与新兴产业企业建立合作关系,共同开展技术研发和创新,提高矿产资源的品质和性能,满足新兴产业的需求。在规划中,新兴产业所需矿产资源的勘查和开发项目纳入重点项目清单,优先安排资金和资源,确保项目的顺利实施。加强对新兴产业的政策支持和引导,促进产业的集聚发展和协同创新。 生态环保要求分析 明确环保政策约束 深入研究国家和地方的生态环境保护法律法规和政策文件,确定在矿产资源规划中必须遵守的环保底线。这些法律法规和政策文件明确了矿产资源开发过程中的环境保护要求,是规划编制的重要依据。了解生态保护红线的划定范围和管控要求,确保规划中的矿产资源开发项目不突破红线。生态保护红线是生态安全的底线,任何开发活动都必须严格遵守红线规定。关注环境质量标准的变化,其作为规划中环境影响评价和污染防治措施的重要依据。环境质量标准的提高对矿产资源开发企业的环保要求也相应提高,需要企业采取更加有效的污染防治措施。 研究环保政策时,将全面梳理国家和地方出台的相关法律法规和政策文件,建立环保政策数据库。加强与环保部门的沟通和交流,及时了解政策动态和最新要求。在规划编制过程中,严格按照环保政策的要求,对矿产资源开发项目进行环境影响评价,制定切实可行的污染防治措施。加强对生态保护红线的管理和监督,确保规划中的项目不触碰红线。 评估环境潜在影响 对盐城市的生态环境现状进行全面调查和分析,包括土壤、水、大气等环境要素的质量状况。通过实地调查、监测和数据分析,了解盐城市生态环境的现状和存在的问题。结合矿产资源开发的工艺流程和特点,预测其在勘查、开采、加工等环节可能对生态环境造成的影响。不同的矿产资源开发方式和工艺流程对环境的影响程度不同,需要进行针对性的分析和预测。运用环境影响评价方法,对不同规划方案的环境影响进行量化评估,为方案的优化提供科学依据。通过环境影响评价,可以比较不同方案的环境效益,选择最优方案。 开展生态环境现状调查时,将组织专业的调查团队,采用先进的监测设备和技术,对盐城市的土壤、水、大气等环境要素进行全面监测和分析。在预测矿产资源开发对环境的影响时,结合具体的工艺流程和特点,建立环境影响预测模型。在进行环境影响评价时,将严格按照相关标准和规范,对不同规划方案的环境影响进行量化评估,为方案的优化提供科学依据。 融入绿色矿山理念 研究绿色矿山建设的标准和规范,其作为规划中矿产资源开发项目的重要目标和考核指标。绿色矿山建设是实现矿产资源可持续开发的重要途径,符合国家的产业政策和环保要求。在规划中推广采用先进的绿色开采技术和环保措施,减少矿产资源开发对生态环境的破坏。先进的绿色开采技术和环保措施能够有效降低矿产资源开发过程中的环境污染和生态破坏。鼓励矿产资源开发企业开展绿色矿山创建活动,推动整个行业的可持续发展。通过创建绿色矿山,可以提高企业的社会形象和市场竞争力,促进整个行业的转型升级。 深入研究绿色矿山建设的标准和规范,制定符合盐城市实际情况的绿色矿山建设规划。加强对企业的宣传和培训,提高企业对绿色矿山建设的认识和积极性。在规划中,优先支持采用绿色开采技术和环保措施的项目,给予政策扶持和资金奖励。建立健全绿色矿山建设的考核评价机制,加强对企业的监督和管理,确保绿色矿山建设目标的实现。 规划目标体系构建 总体目标确定 保障资源合理供应 根据盐城市经济社会发展规划和市场需求预测,确定合理的矿产资源供应目标,确保资源能够满足各行业的生产和发展需求。科学合理的资源供应目标是保障盐城市经济社会稳定发展的基础。优化资源配置,提高矿产资源的利用效率,减少资源浪费和不合理开发。通过优化资源配置,可以提高资源的利用效率,降低生产成本,实现资源的可持续利用。加强与周边地区的资源合作,拓宽资源供应渠道,保障资源供应的稳定性和安全性。与周边地区的资源合作可以实现资源的优势互补,提高资源供应的稳定性和安全性。 深入研究盐城市各行业的发展规划和市场需求,结合矿产资源的储量和分布情况,制定科学合理的资源供应目标。加强对资源开发企业的管理和监督,规范资源开发行为,提高资源利用效率。积极与周边地区的政府和企业开展合作,建立长期稳定的资源合作关系,共同开发和利用矿产资源。 促进可持续发展 规划中充分考虑矿产资源的有限性和不可再生性,制定科学合理的开发计划,实现资源的可持续利用。矿产资源是有限的,必须合理开发和利用,才能实现可持续发展。推动矿产资源产业的转型升级,发展循环经济和绿色产业,减少对环境的负面影响。通过产业转型升级,可以提高产业的竞争力和可持续发展能力,实现经济发展与环境保护的双赢。注重矿产资源开发与生态环境保护的协调发展,实现经济效益、社会效益和环境效益的统一。在矿产资源开发过程中,必须充分考虑生态环境保护的要求,实现经济效益、社会效益和环境效益的有机统一。 加强对矿产资源开发的规划和管理,严格控制开发规模和强度,确保资源的可持续利用。加大对循环经济和绿色产业的支持力度,鼓励企业采用先进的技术和工艺,提高资源利用效率,减少污染物排放。加强对生态环境保护的宣传和教育,提高全社会的环保意识,促进矿产资源开发与生态环境保护的协调发展。 矿产废弃物再利用生产线 明确总体发展方向 结合国家和地方的产业政策和发展战略,确定盐城市矿产资源产业的总体发展方向,如高端化、智能化、绿色化等。国家和地方的产业政策和发展战略为盐城市矿产资源产业的发展指明了方向。明确规划期内需要重点发展的矿产资源类型和产业领域,引导资源向优势产业和企业集聚。通过明确重点发展的资源类型和产业领域,可以优化资源配置,提高产业的竞争力。制定促进产业结构优化升级的政策措施,提高盐城市矿产资源产业的竞争力和可持续发展能力。通过制定政策措施,可以引导企业加大技术创新和产业升级的力度,提高产业的整体水平。 深入研究国家和地方的产业政策和发展战略,结合盐城市的实际情况,确定矿产资源产业的总体发展方向。加强对重点发展的矿产资源类型和产业领域的研究和分析,制定针对性的发展规划和政策措施。加大对产业结构优化升级的支持力度,鼓励企业开展技术创新和产业升级,提高产业的竞争力和可持续发展能力。 具体目标设定 勘查目标设定 明确规划期内盐城市各类矿产资源的勘查工作重点和区域,确定新增探明储量的目标和预期成果。明确的勘查目标和区域可以提高勘查工作的针对性和效率。提高勘查工作的精度和效率,加强对深部和隐伏矿体的勘查力度,为后续的开发提供可靠的资源保障。深部和隐伏矿体是未来矿产资源开发的重要方向,加强对其勘查力度可以增加资源储量。推动勘查技术创新和方法应用,提高勘查工作的科技含量和水平。通过技术创新和方法应用,可以提高勘查工作的精度和效率,降低勘查成本。 根据盐城市矿产资源的分布情况和市场需求,确定勘查工作的重点和区域。加强与科研机构和高校的合作,引进先进的勘查技术和设备,提高勘查工作的精度和效率。鼓励企业开展勘查技术创新和方法应用,提高自身的勘查能力和水平。 开发目标设定 根据市场需求和资源状况,合理确定矿产资源的开发强度和规模,制定年度开采计划和产量控制指标。合理的开发强度和规模可以保障资源的可持续利用,避免过度开发。提高矿产资源的开采回采率、选矿回收率和综合利用率,减少资源损失和浪费。提高资源利用率可以降低生产成本,提高企业的经济效益。推进矿产资源开发的规模化、集约化和现代化,提高产业集中度和竞争力。通过规模化、集约化和现代化开发,可以提高产业的整体水平和市场竞争力。 深入研究市场需求和资源状况,制定科学合理的开发强度和规模。加强对企业的生产管理和监督,严格执行年度开采计划和产量控制指标。鼓励企业采用先进的开采技术和设备,提高资源利用率和生产效率。推动企业之间的兼并重组,提高产业集中度和竞争力。 保护目标设定 加强对重要矿产资源和生态环境敏感区的保护,划定禁止开采区和限制开采区,明确保护范围和措施。重要矿产资源和生态环境敏感区的保护是保障资源可持续利用和生态环境安全的重要措施。推进绿色矿山建设,完成一定数量的绿色矿山创建任务,提高绿色矿山占比。绿色矿山建设是实现矿产资源可持续开发的重要途径,提高绿色矿山占比可以促进整个行业的可持续发展。加强对矿区生态环境的修复和治理,减少矿产资源开发对生态环境的破坏。矿区生态环境的修复和治理是减少矿产资源开发对生态环境破坏的重要手段。 1)加强对重要矿产资源和生态环境敏感区的调查和评估,划定科学合理的禁止开采区和限制开采区。 2)制定绿色矿山建设规划,明确创建任务和目标,加强对企业的指导和监督。 3)建立健全矿区生态环境修复和治理机制,加大对生态环境修复和治理的投入。 目标合理性评估 目标可行性分析 对规划目标的技术可行性进行评估,分析现有技术水平和能力是否能够支持目标的实现。技术可行性是目标实现的基础,只有具备相应的技术水平和能力,才能确保目标的顺利实施。评估目标的经济可行性,分析实现目标所需的资金投入和成本效益,确保目标在经济上具有合理性和可承受性。经济可行性是目标实现的关键,只有在经济上可行,才能保证目标的可持续性。考虑社会因素对目标实现的影响,如公众接受程度、社会稳定等,确保目标在社会层面具有可行性。社会因素是目标实现的重要保障,只有得到公众的支持和认可,才能确保目标的顺利实施。 1)组织专业的技术团队对规划目标的技术可行性进行评估,提出技术改进和创新的建议。 2)开展经济可行性研究,分析实现目标所需的资金投入和成本效益,制定合理的资金筹集和使用计划。 3)加强与社会各界的沟通和交流,了解公众的需求和意见,提高公众对规划目标的接受程度。 目标协调性分析 分析规划目标与国家和地方相关规划的协调性,确保与上级规划的目标和任务相一致。与上级规划的协调性是规划目标实现的重要前提,只有与上级规划保持一致,才能得到上级的支持和保障。评估目标之间的相互关系,避免出现相互矛盾或冲突的目标,确保目标体系的整体协调性和一致性。目标之间的协调性是目标体系有效运行的关键,只有目标相互协调,才能实现整体目标的最大化。考虑目标在不同阶段的实施顺序和衔接关系,确保目标的有序推进和逐步实现。目标的实施顺序和衔接关系是目标实现的重要保障,只有合理安排实施顺序和衔接关系,才能确保目标的顺利实施。 1)加强对国家和地方相关规划的研究和分析,确保规划目标与上级规划的目标和任务相一致。 2)建立目标协调机制,对目标之间的相互关系进行评估和调整,避免出现相互矛盾或冲突的目标。 3)制定目标实施计划,明确目标在不同阶段的实施顺序和衔接关系,确保目标的有序推进和逐步实现。 目标调整与完善 根据目标合理性评估的结果,对规划目标进行必要的调整和优化,确保目标更加科学、合理和可行。目标的调整和优化是提高目标质量和可行性的重要手段,只有不断调整和优化目标,才能适应不断变化的形势和需求。充分听取各相关部门和利益相关者的意见和建议,对目标进行进一步的完善和细化,提高目标的针对性和可操作性。各相关部门和利益相关者的意见和建议是目标完善和细化的重要依据,只有充分听取他们的意见和建议,才能使目标更加符合实际情况。建立目标动态调整机制,根据实际情况和发展变化及时对目标进行调整和修订,确保目标始终与盐城市的发展需求相适应。目标动态调整机制是目标适应变化的重要保障,只有及时调整和修订目标,才能确保目标的有效性和适应性。 1)根据目标合理性评估的结果,组织专业的团队对规划目标进行调整和优化。 2)通过召开座谈会、听证会等形式,充分听取各相关部门和利益相关者的意见和建议。 3)建立目标动态调整机制,定期对目标进行评估和调整,确保目标始终与盐城市的发展需求相适应。 任务部署框架设计 任务分类与梳理 勘查任务梳理 确定规划期内需要开展的矿产资源勘查项目,包括勘查区域、勘查矿种和勘查方法。明确的勘查项目和方法可以提高勘查工作的针对性和效率。明确勘查任务的目标和要求,如新增探明储量、勘查精度等。明确的目标和要求可以为勘查工作提供明确的方向和标准。安排勘查任务的实施时间和进度,确保与规划目标相匹配。合理的实施时间和进度可以保障勘查工作的顺利进行,确保规划目标的实现。 根据盐城市矿产资源的分布情况和市场需求,确定勘查项目和区域。选择合适的勘查方法和技术,提高勘查工作的精度和效率。制定详细的勘查计划和进度安排,明确各阶段的工作任务和时间节点。 开发任务梳理 制定矿产资源开发项目的清单,明确开发的矿种、规模和方式。明确的开发项目和方式可以提高开发工作的针对性和效率。规定开发任务的产量指标、开采回采率和选矿回收率等要求。明确的产量指标和回收率要求可以为开发工作提供明确的目标和标准。确定开发任务的建设周期和投产时间,保障市场供应。合理的建设周期和投产时间可以保障开发工作的顺利进行,满足市场需求。 深入研究市场需求和资源状况,制定科学合理的开发项目清单。加强对企业的生产管理和监督,严格执行产量指标和回收率要求。合理安排开发任务的建设周期和投产时间,确保市场供应的稳定性。 保护任务梳理 列举需要保护的重要矿产资源区域和生态环境敏感区。明确的保护区域和敏感区可以为保护工作提供明确的目标和范围。明确保护任务的具体措施,如设置禁止开采区、加强环境监测等。具体的保护措施可以为保护工作提供明确的操作方法和标准。安排保护任务的实施计划,确保资源和环境得到有效保护。合理的实施计划可以保障保护工作的顺利进行,确保资源和环境得到有效保护。 1)加强对重要矿产资源区域和生态环境敏感区的调查和评估,确定保护区域和敏感区。 2)制定详细的保护措施和实施计划,明确各阶段的工作任务和时间节点。 3)加强对保护工作的监督和检查,确保保护措施的有效执行。 任务优先级确定 重要性评估排序 通过建立评估指标体系,对各项任务的重要性进行量化评估。科学的评估指标体系可以为任务重要性评估提供客观的依据和标准。根据评估结果,对任务进行排序,确定优先实施的任务。合理的任务排序可以保障重要任务得到优先执行,提高工作效率和效果。关注对经济发展、资源保障和生态保护具有重大影响的任务,给予较高的优先级。对经济发展、资源保障和生态保护具有重大影响的任务是关键任务,必须给予较高的优先级。 建立科学合理的评估指标体系,综合考虑任务的经济、社会和环境效益。组织专业的评估团队对各项任务的重要性进行量化评估。根据评估结果,对任务进行排序,制定优先实施的任务清单。 紧迫性分析安排 任务名称 时间要求 期限限制 紧迫性程度 优先安排情况 矿产资源勘查项目A 2026年底前完成初步勘查报告 无 高 优先安排人力和资金,确保按时完成 矿产资源开发项目B 2027年上半年投产 市场需求压力大 高 加快建设进度,协调各方资源保障投产 生态环境保护项目C 持续进行环境监测和治理 无 中 按计划推进,确保环境质量稳定 绿色矿山创建项目D 2028年底前完成创建任务 政策要求 中 制定详细计划,逐步推进创建工作 关联性统筹协调 分析任务之间的逻辑关系和依赖性,确定任务的先后顺序和衔接方式。明确的任务先后顺序和衔接方式可以保障任务的顺利推进和协同配合。对相互关联紧密的任务,进行统筹安排,确保任务的顺利推进。统筹安排相互关联紧密的任务可以提高工作效率和效果,避免出现重复劳动和资源浪费。考虑任务之间的资源共享和协同效应,优化任务安排,提高工作效率。任务之间的资源共享和协同效应是提高工作效率的重要途径,只有充分考虑这些因素,才能实现任务的优化安排。 深入研究各项任务之间的逻辑关系和依赖性,绘制任务关联图。根据任务关联图,确定任务的先后顺序和衔接方式。对相互关联紧密的任务,成立专门的协调小组,统筹安排任务的实施。 任务进度安排 年度计划制定 规划期内的任务分解到每年,确定每年的工作重点和目标。合理的年度任务分解可以将长期目标转化为短期目标,便于任务的执行和监控。制定年度任务清单和工作计划,明确各项任务的责任人...
盐城市矿产资源总体规划编制服务项目投标方案.docx
下载提示

1.本文档仅提供部分内容试读;

2.支付并下载文件,享受无限制查看;

3.本网站所提供的标准文本仅供个人学习、研究之用,未经授权,严禁复制、发行、汇编、翻译或网络传播等,侵权必究;

4.左侧添加客服微信获取帮助;

5.本文为word版本,可以直接复制编辑使用。


这个人很懒,什么都没留下
未认证用户 查看用户
该文档于 上传
×
精品标书制作
百人专家团队
擅长领域:
工程标 服务标 采购标
16852
已服务主
2892
中标量
1765
平台标师
扫码添加客服
客服二维码
咨询热线:192 3288 5147
公众号
微信客服
客服