文库 工程类投标方案 建筑工程

水力输水工程施组技术标412页.docx

DOCX   407页   下载152   2025-04-29   浏览149796   收藏76   点赞810   评分-   263848字   200.00

AI慧写标书

十分钟千页标书高效生成

温馨提示:当前文档最多只能预览 15 页,若文档总页数超出了 15 页,请下载原文档以浏览全部内容。
水力输水工程施组技术标412页.docx 第1页
水力输水工程施组技术标412页.docx 第2页
水力输水工程施组技术标412页.docx 第3页
水力输水工程施组技术标412页.docx 第4页
水力输水工程施组技术标412页.docx 第5页
水力输水工程施组技术标412页.docx 第6页
水力输水工程施组技术标412页.docx 第7页
水力输水工程施组技术标412页.docx 第8页
水力输水工程施组技术标412页.docx 第9页
水力输水工程施组技术标412页.docx 第10页
水力输水工程施组技术标412页.docx 第11页
水力输水工程施组技术标412页.docx 第12页
水力输水工程施组技术标412页.docx 第13页
水力输水工程施组技术标412页.docx 第14页
剩余392页未读, 下载浏览全部

开通会员, 优惠多多

6重权益等你来

首次半价下载
折扣特惠
上传高收益
特权文档
AI慧写优惠
专属客服
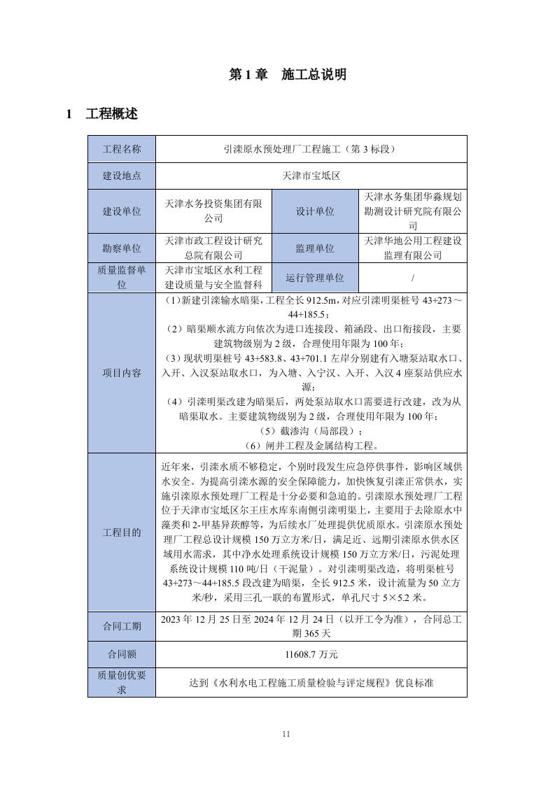
目录 第 1 章 施工总说明 11 1 工程概述 11 2 编制依据及编制原则 12 第 2 章 施工总平面布置及总部署 15 1 施工总平面布置(包含进场条件、场内外交通) 15 1.1 布置原则 15 1.2 施工总平面布置图 16 1.3 进场条件 17 2 施工项目管理机构与工程管理措施 18 2.1 施工组织结构设置 18 2.2 项目部职责划分 19 2.3 项目部人员配置 22 人员配置表 22 3 项目施工管理总体目标 22 3.1 工程工期目标 22 3.2 工程质量目标 22 3.3 安全生产目标 22 3.4 文明施工目标 23 3.5 环境保护目标 23 4 施工总体规划及部署 23 4.1 工程筹划原则 23 4.2 施工总体流程及阶段划分 24 4.3 总体施工筹划 24 4.4 各区段施工筹划 25 第 3 章 施工方案或方法 26 1 总体施工组织及工程筹划 26 2 本工程的工程难点、重点分析及应对措施 28 3 本项目的特殊过程、关键工序 31 4 施工导流及围堰施工 32 4.1 导流控制标准 32 4.2 施工导流布置的复核 32 4.3 围堰施工 32 4.4 围堰施工项目清单 34 5 支护与排水工程 35 5.1 一般规定 35 5.2 钻孔灌注桩施工技术要求 39 5.3 双轴水泥土搅拌桩施工技术要求 41 5.4 高压旋喷桩技术要求 42 5.5 冠梁和支撑 44 5.6 钢筋工程 45 5.7 拉森钢板桩施工技术要求 45 5.8 钢支撑技术要求 47 5.9 基坑降排水 48 5.10 土方开挖及回填 49 5.11 拆撑技术要求 50 5.12 封井技术要求 50 5.13 质量检查和验收 51 5.14 支护与排水工程项目清单 52 6 地基与基础工程 53 6.1 一般规定 53 6.2 混凝土钻孔灌注桩基础工程 55 6.3 基础换填 64 6.4 质量检查和验收 65 6.5 地基与基础施工项目清单 66 7 土方工程 66 7.1 土方开挖及清淤 66 7.2 土方填筑工程 76 7.3 土方工程项目清单 85 8 水工建筑工程 85 8.1 混凝土工程 85 8.2 钢筋混凝土结构施工 87 8.3 水工钢结构及埋件 130 8.4 水工结构项目清单 132 9 金属结构及安装工程 137 9.1 工作范围 137 9.2 金属结构设备制造 139 9.3 金属结构设备安装 161 10 机电设备及安装工程 169 10.1 双偏心软密封手动蝶阀(伸缩型) 169 10.2 钢管施工 171 第 4 章 劳动力计划 175 1 劳动力选择及管理 175 1.1 劳动力配置原则 175 1.2 劳动力配置说明 176 2 劳动力保证措施 176 2.1 日常施工劳动力保障措施 176 2.2 节假日期间保证措施 179 2.3 农忙时节期间保证措施 179 3 劳动力计划 179 4 人员培训及资格评定 180 4.1 培训内容及时间安排 180 4.2 培训措施及考核办法 181 4.3 劳动力管理制度 181 5 农民工工资支付保证措施 182 5.1 工作目标 183 5.2 组织机构 183 5.3 管理措施 183 5.4 应急处置预案 185 第 5 章 主要施工机械、设备 187 1 施工主要机械设备进场计划 187 2 机械设备选用的控制措施 188 2.1 主要施工机械、设备配置原则 188 2.2 各阶段投入计划保证措施 189 2.3 机械设备供应保证措施 190 2.4 机械设备安全运行保证措施 190 2.5 机械设备管理保证措施 190 3 物资管理 192 3.1 主要物资供应计划 192 3.2 物资供应原则和要求 192 3.3 物资保证措施 193 4 施工机械设备管理及维修保养 196 5 投入的主要施工机械设备 196 6 施工现场料具管理制度 197 6.1 施工现场材料管理规定 197 6.2 材料入库验收制度 197 6.3 施工现场材料发放制度 198 6.4 施工现场领料制度 198 6.5 施工现场材料使用制度 198 6.6 施工现场材料节约制度 199 6.7 施工现场周转材料管理制度 199 6.8 施工现场危险品保管制度 199 6.9 施工现场成品、半成品保护制度 200 6.10 施工现场仓库管理制度 200 7 机械设备使用管理制度 202 7.1 机械设备使用管理规定 202 7.2 机械设备走合期制定 203 7.3 机械设备交接班制度 203 7.4 机械设备使用“三定”制度 203 7.5 机械设备安全管理制度 204 7.6 机械设备检查制度 205 7.7 机械设备事故处理制度 205 7.8 机械设备报废制度 206 7.9 机械设备维修保养制度 207 第 6 章 工程质量保证体系和保证措施 208 1 工程质量保证体系 208 1.1 思想体系 209 1.2 组织体系 209 1.3 管理体系 213 2 工程质量保证措施 218 2.1 施工质量技术组织控制措施 219 2.2 施工质量保证措施 220 第 7 章 施工进度计划及工期保证措施 222 1 施工进度计划的编制依据和编制原则 222 1.1 计划编制依据 222 1.2 计划编制原则 222 2 施工总体进度计划 223 3 影响关键工程施工进度的因素 225 4 关键线路及项目建设进度计划 225 5 工期保证措施 225 5.1 科学组织施工 225 5.2 合理配置优势资源 226 5.3 保证工期的具体措施 227 6 项目进度管理 232 6.1 进度计划管理 232 6.2 进度计划编制 232 6.3 进度控制 233 7 项目资源管理 235 7.1 项目资源管理原则 235 7.2 人力资源管理 235 7.3 设备材料管理 236 7.4 机具管理 236 7.5 技术管理 236 7.6 资金管理 237 8 进度计划管理制度 238 8.1 政策管理 238 8.2 组织管理 239 8.3 体系管理 239 9 其他保证措施 239 9.1 农忙、节假日施工安排 239 9.2 工期赶工措施 240 第 8 章 安全生产措施 243 1 工程安全保证体系 243 1.1 安全目标 243 1.2 思想保证 243 1.3 组织保证 243 2 项目安全风险识别 246 3 主要安全生产措施 283 3.1 安全教育及宣传 283 3.2 安全管理标志设置 283 3.3 安全生产标准化措施 284 4 应急预案和突发事故应急预案 289 4.1 应急预案 289 4.2 突发事故应急预案 306 5 地下管线、地上设施、周围建筑物、水源地保护措施 315 5.1 地下管线保护措施 315 5.2 地上设施保护措施 316 5.3 周围建筑物保护措施 316 5.4 水源地保护措施 317 6 施工安全措施计划及方案 318 6.1 安全生产方针及目标 318 6.2 建立安全管理机构 318 6.3 安全管理制度 319 6.4 个人安全防护用具及佩戴 322 6.5 安全防护措施 323 6.6 临时用电安全管理 324 6.7 安全防范措施 325 6.8 消防保卫措施 326 7 安全生产管理制度 329 7.1 消防保卫制度 329 7.2 食堂卫生管理制度 330 7.3 安全教育培训办法 330 第 9 章 文明施工措施及 CI 实施措施 331 1 文明施工保证措施 331 1.1 文明施工保障方案 331 1.2 文明施工保障措施 333 2 扬尘控制措施 340 2.1 扬尘管控要求 340 2.2 扬尘管控管理体系 341 2.3 现场扬尘管控方案 344 3 环境保护措施 350 3.1 施工现场环境保护管理体系 350 3.2 环境保护措施 350 4 水土保持措施 359 4.1 执行水土保持措施计划 359 4.2 水土保持临时措施工程 359 4.3 环境保护管理制度 360 5 CI 实施措施 374 5.1 实施目标 374 5.2 管理组织构架及职责 374 5.3 领导小组职责 374 5.4 CI 策划及实施流程 374 5.5 CI 具体实施方案 375 第 10 章 冬季、雨季(含汛期)施工措施 375 1 冬季施工措施 375 1.1 冬季施工准备 375 1.2 冬季施工技术措施 379 2 雨季施工措施 385 2.1 成立防汛领导小组 385 2.2 工序安排 385 2.3 排水系统 385 2.4 物资准备 385 2.5 土方工程 385 2.6 混凝土工程 386 2.7 现场材料 386 2.8 电器设备 386 3 汛期施工措施 386 3.1 成立防汛度汛指挥部 386 3.2 防汛岗位职责 386 3.3 汛期施工措施 387 4 高温季节施工措施 389 4.1 混凝土的拌制和运输 389 4.2 混凝土浇筑 390 4.3 混凝土的养护 390 4.4 组织管理措施 391 4.5 高温天气施工措施 391 5 灾害天气预警系统及针对措施 392 5.1 灾害天气预警预案 392 5.2 预警系统的组成 393 第 11 章 竣工后服务承诺 393 1 工程保修范围和保修期限 393 1.1 保修范围 393 1.2 保修期限 394 1.3 工程施工阶段服务目标 394 1.4 工程竣工后服务目标 394 1.5 服务标准 394 1.6 质量保修责任 394 1.7 用户服务机构设置 394 1.8 用户服务机构组织 395 2 回访程序 395 2.1 回访期限 395 2.2 回访维修卡 395 2.3 回访人员组成及处理措施 395 2.4 用户服务措施 395 2.5 针对本标段制定特殊的用户服务措施 397 2.6 维修程序 397 第 12 章 科技创效与创新管理 397 1 科技创效管理 397 2 科技管理目标 398 3 技术团队与职责 399 ( 1 )项目总工, 399 ( 2 )资料工程师 400 ( 3 )责任工程师 401 ( 4 )测量工程师 401 ( 5 )技术工程师 402 4 智慧工地与信息化技术应用 403 第 13 章 附件 404 附件一:本标段的主要施工设备表 404 附件二:本标段的试验和检测仪器设备表 406 附件三:本标段的劳动力计划表 407 附件四:计划开工日期、完工日期和施工进度网络图 408 附件五:施工总平面图 409 1 施工管理及生活营地 410 2 综合加工厂 410 2.1 钢筋加工厂 410 2.2 模板加工厂 410 3 机械汽车停放保养场 410 4 综合仓库 410 5 水泥、砂石仓库 410 6 临时施工道路 411 7 风、水、电和通讯系统 411 7.1 施工供风 411 7.2 施工供水 411 7.3 施工供电 411 7.4 施工通讯 411 附件六:临时用地表 412 施工总说明 工程概述 工程名称 引滦原水预处理厂工程施工(第 3 标段) 建设地点 天津市宝坻区 建设单位 天津水务投资集团有限公司 设计单位 天津水务集团华淼规划勘测设计研究院有限公司 勘察单位 天津市政工程设计研究总院有限公司 监理单位 天津华地公用工程建设监理有限公司 质量监督单位 天津市宝坻区水利工程建设质量与安全监督科 运行管理单位 / 项目内容 ( 1 )新建引滦输水暗渠,工程全长 912.5m ,对应引滦明渠桩号 43+273 ~ 44+185.5 ; ( 2 )暗渠顺水流方向依次为进口连接段、箱涵段、出口衔接段,主要建筑物级别为 2 级,合理使用年限为 100 年; ( 3 )现状明渠桩号 43+583.8 、 43+701.1 左岸分别建有入塘泵站取水口、入开、入汉泵站取水口,为入塘、入宁汉、入开、入汉 4 座泵站供应水源; ( 4 )引滦明渠改建为暗渠后,两处泵站取水口需要进行改建,改为从暗渠取水。主要建筑物级别为 2 级,合理使用年限为 100 年; ( 5 )截渗沟(局部段); ( 6 )闸井工程及金属结构工程。 工程目的 近年来,引滦水质不够稳定,个别时段发生应急停供事件,影响区域供水安全。为提高引滦水源的安全保障能力,加快恢复引滦正常供水,实施引滦原水预处理厂工程是十分必要和急迫的。引滦原水预处理厂工程位于天津市宝坻区尔王庄水库东南侧引滦明渠上,主要用于去除原水中藻类和 2- 甲基异莰醇等,为后续水厂处理提供优质原水。引滦原水预处理厂工程总设计规模 150 万立方米 / 日,满足近、远期引滦原水供水区域用水需求,其中净水处理系统设计规模 150 万立方米 / 日,污泥处理系统设计规模 110 吨 / 日(干泥量)。对引滦明渠改造,将明渠桩号 43+273 ~ 44+185.5 段改建为暗渠,全长 912.5 米,设计流量为 50 立方米 / 秒,采用三孔一联的布置形式,单孔尺寸 5 × 5.2 米。 合同工期 2023 年 12 月 25 日至 2024 年 12 月 24 日(以开工令为准),合同总工期 365 天 合同额 11608.7 万元 质量创优要求 达到《水利水电工程施工质量检验与评定规程》 优良 标准 业主特殊要求 / 编制依据及编制原则 引滦原水预处理厂工程招标文件及施工招标阶段施工图纸。 工程现场勘察调研资料。 国家及天津市颁布的有关法规、条例。 中建六局公司管理体系文件。 中建六局公司现有施工力量和技术装备情况。 中建六局公司合作技术力量和行业资源、专业厂商、材料供应商。 中建六局公司在其他类似工程施工中总结出的经验。 现行的有关设计、验收规范、施工技术规范。 序号 法规和规范性文件名称 文号 1 《建设工程安全生产管理条例》 国务院令 [2004] 第 393 号 2 《建筑施工人员个人劳动保护用品使用管理暂行规定》 建质 [2007]255 号 3 危险性较大的分部分项工程安全管理规定 住房与城乡建设部令第 37 号 4 关于实施《危险性较大的分部分项工程安全管理规定》有关问题的通知 建办质 [2018]31 号 国家现行法律法规国标与行业、地方标准 序号 类别 文 件 名 称 标准编号 1 国家标准 建设工程施工现场供用电安全规范 GB 50194-2014 2 工程测量标准 GB50026-2020 3 安全标志及其使用导则 GB2894-2008 4 职业健康安全管理体系要求及使用指南 GB/T45001-2020 5 水利工程工程量清单计价规范 GB50501-2007 6 建筑地基基础工程施工质量验收标准 GB50202-2018 7 建筑工程施工质量验收统一标准 GB50300-2013 8 混凝土结构工程施工质量验收规范 GB50204-2015 9 混凝土外加剂 GB8076 - 2008 10 通用硅酸盐水泥 GB175-2007 11 混凝土强度检验评定标准 GB/T50107-2010 12 混凝土质量控制标准 GB50164 - 2011 13 钢筋混凝土用钢第 1 部分:热轧光圆钢筋 GB/T1499.1-2017 14 国家标准 钢筋混凝土用钢第 2 部分:热轧带肋钢筋 GB/T1499.2-2018 15 混凝土结构工程施工规范 GB50666-2011 16 砌体结构工程施工质量验收规范 GB50203-2011 17 地表水环境质量标准 GB3838-2002 18 环境空气质量标准 GB3095-2012 19 污水综合排放标准 GB8978 - 1996 20 建筑施工场界环境噪声排放标准 GB12523-2011 21 生活垃圾卫生填埋处理技术规范 GB50869 - 2013 22 防洪标准 GB50201 - 2014 23 建筑地基基础设计规范 GB50007-20 11 24 土工合成材料应用技术规范 GB50290 - 2014 25 土工合成材料塑料土工格栅 GB/T17689 - 2008 26 土工试验方法标准 GB/T50123-2019 27 地下防水工程质量验收规范 GB50208 - 2011 28 地下工程防水技术规范 GB50108 - 2008 29 建筑基坑工程监测技术 标准 GB50497 - 20 1 9 30 钢结构设计标准 GB50017 - 2017 31 钢结构工程施工质量验收 标准 GB50205 - 20 20 32 水电水利工程钢闸门制造、安装及验收规范 GB/T14173 - 2008 33 焊缝无损检测超声检测技术、检测等级和评定 GB11345 - 2013 34 焊缝无损检测射线检测第 1 部分: X 和伽玛射线的胶片技术 GB/T3323.1-2019 35 起重设备安装工程施工及验收规范 GB50278 - 2010 36 现场设备、工业管道焊接工程施工规范 GB50236 - 2011 37 现场设备、工业管道焊接工程施工质量验收规范 GB50 683- 2011 38 包装储运图示标志 GB/T191 - 2008 39 电力变压器选用导则 GB/T17468 - 2019 40 干式电力变压器技术参数和要求 GB/T10228 - 20 23 41 高压电器端子尺寸标准化 GB/T5273 - 2016 42 标准电压 GB / T156 - 2017 43 给水排水构筑物施工及验收规范 GB50141-2008 44 生活饮用水卫生标准 GB5749 - 20 22 45 生活饮用水输配水设备及防护材料的安全性评价标准 GB/T17219 - 1998 46 国家标准 水土保持综合治理验收规范 GB/T15773 - 2008 47 混凝土路面砖 GB 28635-2012 48 透水路面砖和透水路面板 GB/T 25993-2010 49 给水排水管道工程施工及验收规范 GB50268-2008 50 行业标准 建筑桩基技术规范 JGJ 94-2008 51 建筑地基处理技术规范 JGJ79 - 2012 52 建筑基坑支护技术规程 JGJ120 - 2012 53 建筑基桩检测技术规范 JGJ106 - 2014 54 混凝土小型空心砌块建筑技术规程 JGJ/T14 - 2011 55 水工建筑物地下开挖工程施工规范 SL378-2007 56 水工建筑物滑动模板施工技术规范 SL32 - 2014 57 水利水电工程施工组织设计规范 SL303-2017 58 水利水电工程施工测量规范 SL52-2015 59 水利水电工程施工通用安全技术规程 SL398-2007 60 水利水电工程施工安全管理导则 SL721-2015 61 水利水电工程机电设备安装安全技术规程 SL400-2016 62 水利水电工程混凝土防渗墙施工技术规范 SL174 - 2014 63 水闸施工规范 SL27-2014 64 水工混凝土施工规范 SL677-2014 65 水土保持监测技术规程 SL277-2002 66 水环境监测规范 SL219-2013 67 水利水电建设工程验收规程 SL223-2008 68 水利水电工程围堰设计规范 SL645-2013 69 水利水电工程等级划分及洪水标准 SL252-2017 70 水利水电单元工程施工质量验收评定标准堤防工程 SL634 - 2012 71 堤防工程施工规范 SL260-2014 72 水利水电工程土工合成材料应用技术规范 SL/T225-1998 73 水工混凝土试验规程 SL352-2020 74 水工金属结构防腐蚀规范 SL105 - 2007 75 铸铁闸门技术条件 SL545 — 2011 76 水利水电工程启闭机制造、安装及验收规范 SL381-2021 77 水利水电工程施工质量检验与评定规程 SL176-2007 78 行业标准 水利水电工程天然建筑材料勘察规程 SL251 - 2015 79 水利工程建设项目验收管理规定 水利部第 30 号令 80 水电工程启闭机设计规范第 3 部分:螺杆式启闭机设计规范 NB/T10341.3-2019 81 地方标准 污水综合排放标准 DB12/356-2018 82 建筑基坑工程技术规程 DB/T29-202-2022 83 水利工程项目划分编制管理规范 DB12/T 915 — 2019 施工总平面布置及总部署 施工总平面布置(包含进场条件、场内外交通) 布置原则 ( 1 )确定用地范围和施工平面布置时要满足交通疏解、管线切改要求,尽量减少对交通及周边环境的影响,不超出招标文件规定的施工用地范围。 ( 2 )平面布置要根据结构形式、施工方法、交通疏解分期和关键工期节点等要求,统筹考虑施工场地需求。 ( 3 )充分利用既有交通或路面,减少施工临时便道工程和场内硬化面积,在满足施工要求的基础上尽可能少占、少掘道路,减少水土流失。 ( 4 )平面布置要结合施工区域划分及施工工艺流程安排,分阶段进行布置。 ( 5 )每阶段施工场地原则上一次布置到位,尽量不进行中途挪移,以减少二次建设带来的不必要的浪费。 ( 6 )现场布置做到安全、美观、简洁、经济。 ( 7 )节约用地的原则,临时设施尽量布置在工程永久用地范围内。 ( 8 )采用吸音材料,降低施工噪音污染;洗车槽、沉淀池、泥浆池等设施齐全;现场卫生设施齐全,渣土、砂、石料用帆布覆盖,出渣车冲洗干净后方可上路;生产、生 活垃圾分类堆放处理。 施工总平面布置图 施工总平面布置根据现场的实际条件进行布置。本着有利于生产、便于管理的原则,各项临时设施在施工现场布置。 主要临时设施有项目经理部、作业人员生活区、综合加工厂、综合仓库等。 项目部卫星图 项目经理部 本工程项目经理部将设置于尔王庄管理处南侧院区内。项目经理部设施包括办公室、职工宿舍、医务室、救急站、警卫室、食堂、文化娱乐室、试验室、公共卫生间、配电室、体育场和会议室。房屋为二至三层彩钢复合板房结构。项目经理部总计占地面积 300m 2 ,建筑面积 200m 2 ,项目经理部四周用 2.2m 高铁艺围墙进行封闭。 项目部现场图 作业人员生活区 本工程作业人员生活区,占地面积 400m 2 ,建筑面积 500m 2 ,房屋为三层彩钢复合板房结构。作业人员生活区四周挖设排水沟,并用彩钢围挡进行封闭。 现场生产辅助设施 综合加工厂 本工程综合加工厂设置在施工现场西侧,占地面积 700m 2 。综合加工厂内主要包括钢筋加工厂 500m 2 和木工加工厂 200m 2 。 钢筋加工厂内设原材料堆放场和钢筋加工车间。钢筋加工车间占地 200m2 。钢筋加工厂内设置钢筋弯曲机 2 台、钢筋切断机 2 台、无齿锯 2 台、滚轧直螺纹机床 2 台、闪光对焊机 1 台。对焊机房的面积为 16m2 ,采用粘土砖砌筑,墙厚 240mm ,加工棚采用钢架结构,屋顶采用石棉瓦。另在加工厂内配备 16t 吊车 1 辆,用于材料及成品的装卸。 钢筋加工厂内钢筋加工车间与对焊机房内地面用混凝土硬化,其做法为:清除表土并回填素土夯实后,铺设 200mm 厚碎石垫层,碾压夯实后浇筑 100mm 厚 C20 混凝土。钢筋加工厂内其余地面均在清除表土后,回填 500mm 厚素土并碾压夯实。 木工加工厂主要承担特殊部位的木模板及其它木材加工,厂内设成品堆放区和木工棚,木工棚占地 60m 2 (钢桁架、石棉瓦结构),木工加工厂内设置手动进料电锯 1 台、电刨 1 台。 木工棚及成品堆放区地面硬化做法与钢筋加工厂相同。 综合仓库 本工程综合仓库用于集中储存保管整个工地统一调配使用的物资。包括劳保库、工具配件库、电器库、小型机电设备库、办公室及值班室等。 本工程综合仓库设置在综合加工厂附近,占地面积 150m 2 ,建筑面积为 100m 2 ,仓库为活动板房结构。 进场条件 前期文件 施工图经过审核(现在规定由具有审图资质的第三方企业审图)并加盖审图章; 设计单位、施工单位、监理单位和建设单位需要进行会审、交底,并且图纸会审纪录已经相关单位会签、盖章、并发给有关单位; 合同或协议已经签订; 建筑工程施工许可证已经办理、领取; 三材指标或实物已经落实; 施工组织设计(或施工方案)已经编制,并经批准; 施工图预算已经编制和审定,施工资金准备完善。 场地、设施方面 临时设施、工棚、施工道路、施工用水、施工用电已经基本完成; 起重装置 、模板、钢筋加工机器等设备基本上已经备齐; 工程定位测量已经具备条件 。 其他方面 材料、成品、半成品和工艺设备等能满足连续施工要求。临时设施能够满足施工和生活的需要;施工机械经过检修能保证正常运转;劳动力已经调集能满足施工需要,安全消防设备已经备齐等 。 施工项目管理机构与工程管理措施 施工组织结构设置 项目组织机构及人员配备 项目组织机构图 我公司为善于大型工程施工,职工素质好,技术力量强,机械化程度高,装备力量雄厚,是重合同、守信誉,能打硬仗的施工企业。近年来承担建设了多项类似工程,积累了丰富的施工经验,同时取得了较好声誉。 收到开工令之后,考虑到本工程的重要性与紧迫性,将迅速组建项目经理部,选派具有丰富施工经验的优秀施工管理技术人员,组成 “ 项目班子坚强有力,管理人员经验丰富,作业人员技术娴熟 ” 的项目部。实行项目法管理,精心组织施工,确保工程质量、进度、安全。 管理体制 企业法人聘任项目经理,组建工程项目经理部 ( 简称项目部 ) ,在企业法人协调下,负责资源配置到位,对工程实施项目法管理。 企业法人是本合同履约主体,是工程项目的管理中心。项目部作为一次性组织和一次性授权管理主体,随工程项目的合同签订而组建,随工程项目的竣工、交验、工程款清结而解体,是工程项目的实施控制中心。作业层采取专业化的施工组织。项目经理对本工程项目施工全过程负责。 企业法人与项目经理之间,通过委托书、授权书、责任书等形式,建立委托与被委托、授权与被授权的关系。项目部与作业层之间,按市场法则建立合同关系。 管理职责 项目部是工程项目的管理机构,本着懂技术、专业素质高、善管理、组织能力强、精干高效的原则组成,在项目经理的领导下,认真履行合同,承担本工程项目从开工到竣工的全过程施工生产管理。 项目部人员配置 组建施工项目部中,我公司将抽调经验丰富,能力、水平高,专业知识丰富的人员组成施工项目部;委派具有丰富的相关工程施工经验,技术、管理能力强的同志担任本工程的项目经理和技术负责人。 项目部职责划分 对于各施工作业队的管理 管理职责及内容 项目经理部全面负责各施工作业队的管理,协调队伍关系并提供技术与材料服务。施工作业队管理工作由项目经理负责管理,日常管理由生产负责人负责,项目部技术负责人按总体施工计划统筹安排各专业的人员施工,协调工种交叉施工的工序搭接,对各部位施工质量、安全状况及文明施工进行督促管理。 施工作业队管理方式 对施工作业队的管理 各施工作业队须及时向项目经理部提供其施工技术负责、质量及安全检查人员、须持证上岗人员的资质或能力的有效合格证明。 项目经理部保留所有有关有效合格证明的复印件并建档备案。 对施工作业队工作的协调与管理 项目经理部将对各作业队的工程进度、工程质量、劳动保护、安全生产、文明施工等实行有效的监督和管理。对没有达到要求的部分,项目经理部有责任令其在指定期限内改正,直至经济处罚。 项目经理部将对提供的工程材料的使用部位即使用情况数量进行追踪,遇浪费现象将进行处罚。 项目经理部为各作业队提供必要和可能的工作条件。如施工用水、用电、现场安全生产、文明施工管理,同时各作业队必须遵守项目经理部关于现场保安、消防规章制度及各种安全文明施工措施。加强对各作业队的质量意识的教育,明确所建工程的质量标准。 工长对作业队的工程质量、工程进度进行统一协调管理。 要求各作业队对所完成的各道工序都进行认真地自检,互检及专业检。每周召开一次各作业队现场负责人的生产协调会。 技术质量管理 项目经理部依据“质量计划”对各作业队进行技术交底。 分部分项工程的质量检验由项目经理部组织检查验收合格后,报监理验收,并在特殊过程及隐蔽工程的施工过程中加强过程检查。 项目经理部质检人员严格按照国家质量验评标准进行施工管理,随时向监理方通报质量情况,并提出改进施工质量的方法和建议。 施工协调管理 与监理人工作的协调管理 在施工全过程中,严格按照经业主及监理人批准的“施工组织设计”进行质量管理。在项目部各作业队“自检”和项目部“专检”的基础上,接受监理人的验收和检查,并按监理人要求予以整改。 贯彻我公司按质量管理体系建立的质量控制、检查、管理制度,杜绝现场施工作业队不服从监理人指令的不正常现象发生,使监理人的一切指令得到全面执行。 所有进入现场使用的材料、成品、半成品、设备、器具,均主动向监理人提交产品 合格证或质保书,按规定在使用前需进行物理化学试验检测的材料
水力输水工程施组技术标412页.docx
下载提示

1.本文档仅提供部分内容试读;

2.支付并下载文件,享受无限制查看;

3.本网站所提供的标准文本仅供个人学习、研究之用,未经授权,严禁复制、发行、汇编、翻译或网络传播等,侵权必究;

4.左侧添加客服微信获取帮助;

5.本文为word版本,可以直接复制编辑使用。


这个人很懒,什么都没留下
个人认证 查看用户
该文档于 上传
×
精品标书制作
百人专家团队
擅长领域:
工程标 服务标 采购标
16852
已服务主
2892
中标量
1765
平台标师
扫码添加客服
客服二维码
咨询热线:192 3288 5147
公众号
微信客服
客服