文库 服务类投标方案 电子商务

华南农业大学2025年WOS等数据库采购服务项目.docx

DOCX   706页   下载86   2025-07-09   浏览95   收藏48   点赞381   评分-   430062字   158.00

AI慧写标书

十分钟千页标书高效生成

温馨提示:当前文档最多只能预览 15 页,若文档总页数超出了 15 页,请下载原文档以浏览全部内容。
华南农业大学2025年WOS等数据库采购服务项目.docx 第1页
华南农业大学2025年WOS等数据库采购服务项目.docx 第2页
华南农业大学2025年WOS等数据库采购服务项目.docx 第3页
华南农业大学2025年WOS等数据库采购服务项目.docx 第4页
华南农业大学2025年WOS等数据库采购服务项目.docx 第5页
华南农业大学2025年WOS等数据库采购服务项目.docx 第6页
华南农业大学2025年WOS等数据库采购服务项目.docx 第7页
华南农业大学2025年WOS等数据库采购服务项目.docx 第8页
华南农业大学2025年WOS等数据库采购服务项目.docx 第9页
华南农业大学2025年WOS等数据库采购服务项目.docx 第10页
华南农业大学2025年WOS等数据库采购服务项目.docx 第11页
华南农业大学2025年WOS等数据库采购服务项目.docx 第12页
华南农业大学2025年WOS等数据库采购服务项目.docx 第13页
华南农业大学2025年WOS等数据库采购服务项目.docx 第14页
华南农业大学2025年WOS等数据库采购服务项目.docx 第15页
剩余691页未读, 下载浏览全部

开通会员, 优惠多多

6重权益等你来

首次半价下载
折扣特惠
上传高收益
特权文档
AI慧写优惠
专属客服
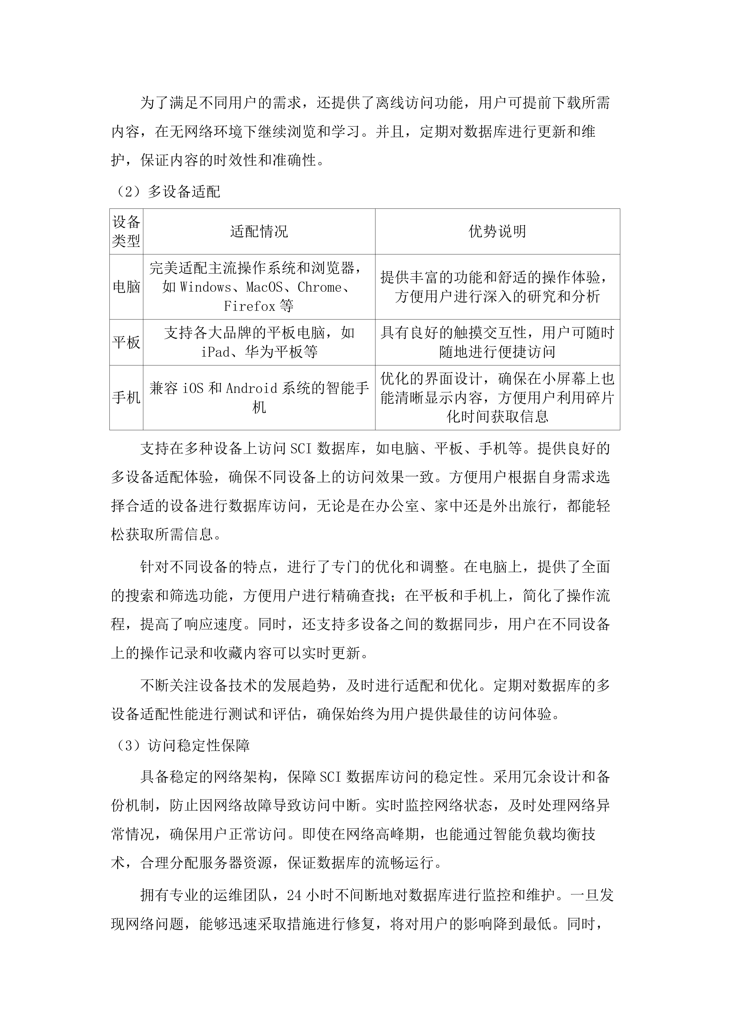
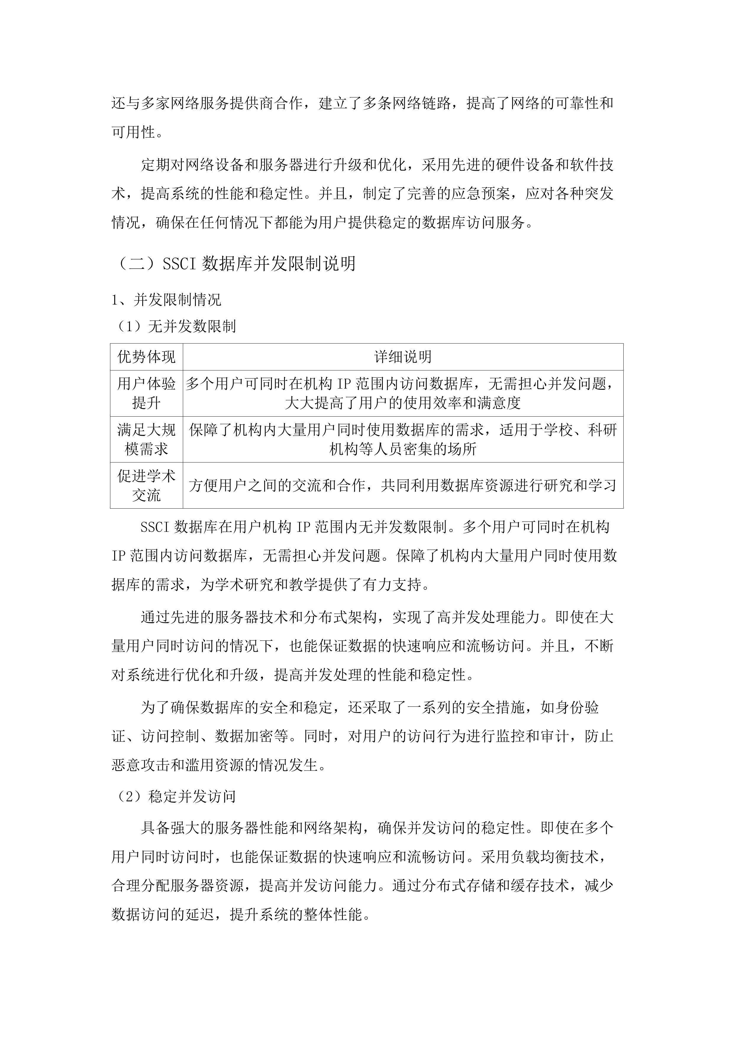
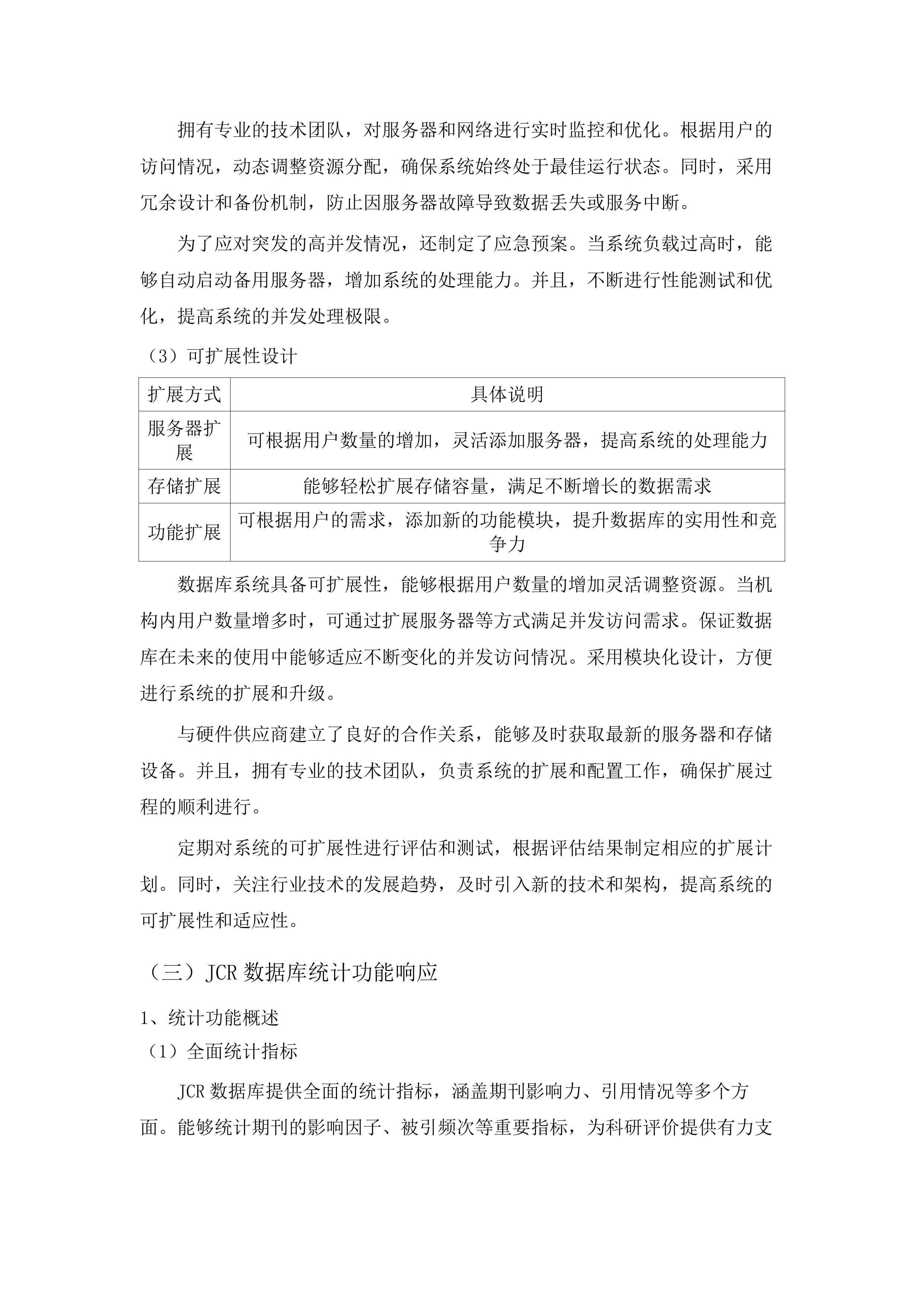
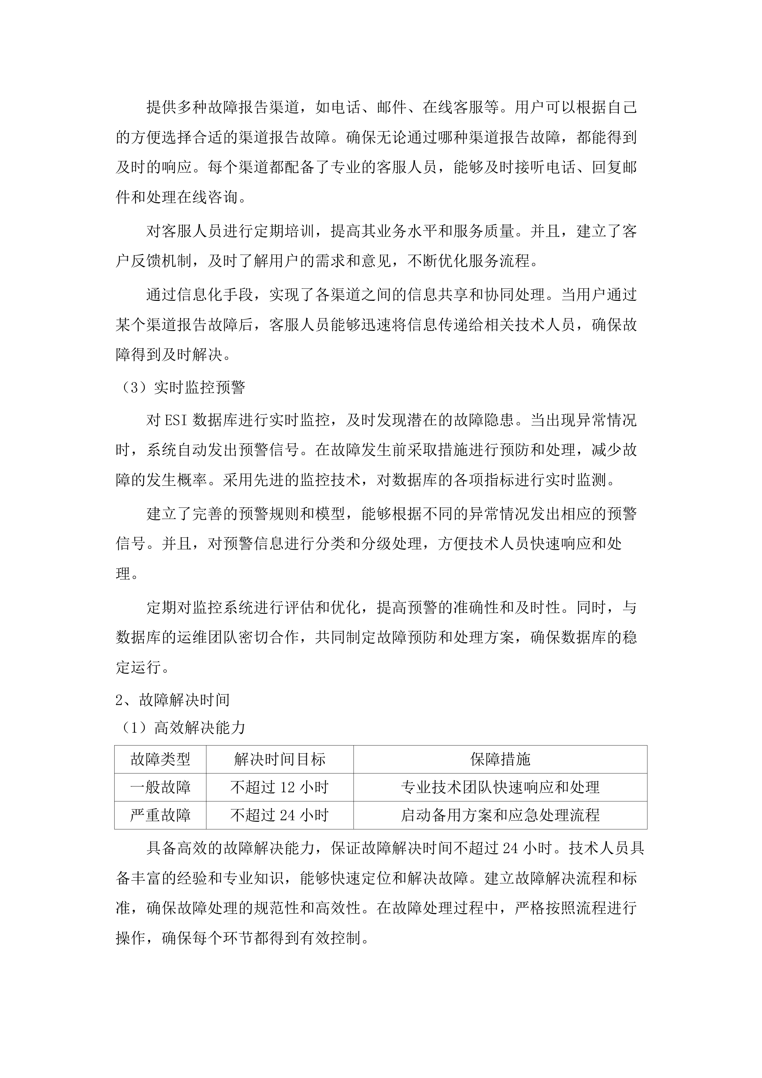
华南农业大学2025年WOS等数据库采购服务项目 第一章 对招标文件技术要求的响应程度 5 第一节 技术响应表编制 5 一、 WOS数据库技术参数响应 5 二、 Springer电子资源响应说明 14 三、 Wiley期刊技术参数响应 25 四、 Elsevier数据库参数对照 36 第二节 技术参数响应说明 47 一、 电子资源服务方式响应 47 二、 使用统计报告机制 56 三、 故障响应时效承诺 66 四、 培训服务实施方案 85 五、 宣传推广支持方案 105 六、 违约责任处理机制 117 第三节 证明材料准备 125 一、 数据库访问方式证明 125 二、 统计功能证明材料 142 三、 故障响应记录文件 153 四、 培训宣传佐证材料 163 第二章 培训方案 178 第一节 培训内容 178 一、 电子资源使用方法培训 178 二、 科研论文写作指导 191 三、 专业学术讲座安排 204 第二节 培训人员安排 218 一、 主讲教师资质要求 218 二、 技术支持团队配置 241 三、 人员备案管理机制 249 第三节 培训实施计划 265 一、 年度培训场次规划 265 二、 培训前准备工作 275 三、 培训过程管理 283 四、 培训效果评估 300 五、 问题反馈处理 310 六、 培训总结报告 315 第四节 宣传推广方案 333 一、 宣传资料制作 333 二、 专项活动策划 345 三、 线上宣传渠道 357 四、 线下推广方式 362 五、 效果监测机制 374 六、 宣传周期规划 385 第三章 应急响应方案 400 第一节 响应时间承诺 400 一、 7×24小时值班机制 400 二、 故障响应流程 409 三、 应急通讯系统 419 四、 服务指标监控 427 第二节 服务机构设置 439 一、 广州技术支持中心 439 二、 本地化服务网络 450 三、 人员培训体系 460 四、 服务追溯机制 476 五、 设备资源配置 492 六、 服务档案管理 503 第四章 服务案例 514 第一节 常规应急响应案例 514 一、 WOS数据库故障处理案例 514 二、 Springer电子期刊故障案例 522 三、 ACS数据库访问异常案例 532 四、 Wiley期刊全文库维护案例 546 五、 ProQuest农业库应急案例 554 六、 多数据库并发故障案例 562 第二节 个性化服务案例 576 一、 WOS科研论文写作培训 576 二、 Elsevier资源使用培训 594 三、 CellPress宣传推广活动 614 四、 Nature数据库学术讲座 624 五、 SciFinder培训案例 636 六、 牛津期刊现刊推广 648 七、 ProQuest学位论文服务 663 八、 综合数据库技能培训 685 九、 电子资源联合推广 696 对招标文件技术要求的响应程度 技术响应表编制 WOS数据库技术参数响应 SCI数据库访问方式响应 访问途径说明 网络访问支持 支持通过因特网对SCI数据库进行访问,方便用户随时随地获取所需信息。用户可在机构IP范围内进行便捷操作,不受地域限制。能够实现对2025年出版、更新内容及允许开放的以往年度内容的浏览和下载,不仅如此,还配备了高速稳定的网络通道,确保数据传输的高效性,为用户提供优质的访问体验。 SCI数据库网络访问 通过先进的网络技术,优化访问流程,减少延迟和卡顿现象。同时,采用安全加密协议,保障用户数据的安全性和隐私性。此外,还提供详细的使用指南和技术支持,帮助用户更好地利用数据库资源。 为了满足不同用户的需求,还提供了离线访问功能,用户可提前下载所需内容,在无网络环境下继续浏览和学习。并且,定期对数据库进行更新和维护,保证内容的时效性和准确性。 多设备适配 设备类型 适配情况 优势说明 电脑 完美适配主流操作系统和浏览器,如Windows、MacOS、Chrome、Firefox等 提供丰富的功能和舒适的操作体验,方便用户进行深入的研究和分析 平板 支持各大品牌的平板电脑,如iPad、华为平板等 具有良好的触摸交互性,用户可随时随地进行便捷访问 手机 兼容iOS和Android系统的智能手机 优化的界面设计,确保在小屏幕上也能清晰显示内容,方便用户利用碎片化时间获取信息 支持在多种设备上访问SCI数据库,如电脑、平板、手机等。提供良好的多设备适配体验,确保不同设备上的访问效果一致。方便用户根据自身需求选择合适的设备进行数据库访问,无论是在办公室、家中还是外出旅行,都能轻松获取所需信息。 针对不同设备的特点,进行了专门的优化和调整。在电脑上,提供了全面的搜索和筛选功能,方便用户进行精确查找;在平板和手机上,简化了操作流程,提高了响应速度。同时,还支持多设备之间的数据同步,用户在不同设备上的操作记录和收藏内容可以实时更新。 不断关注设备技术的发展趋势,及时进行适配和优化。定期对数据库的多设备适配性能进行测试和评估,确保始终为用户提供最佳的访问体验。 访问稳定性保障 具备稳定的网络架构,保障SCI数据库访问的稳定性。采用冗余设计和备份机制,防止因网络故障导致访问中断。实时监控网络状态,及时处理网络异常情况,确保用户正常访问。即使在网络高峰期,也能通过智能负载均衡技术,合理分配服务器资源,保证数据库的流畅运行。 拥有专业的运维团队,24小时不间断地对数据库进行监控和维护。一旦发现网络问题,能够迅速采取措施进行修复,将对用户的影响降到最低。同时,还与多家网络服务提供商合作,建立了多条网络链路,提高了网络的可靠性和可用性。 定期对网络设备和服务器进行升级和优化,采用先进的硬件设备和软件技术,提高系统的性能和稳定性。并且,制定了完善的应急预案,应对各种突发情况,确保在任何情况下都能为用户提供稳定的数据库访问服务。 SSCI数据库并发限制说明 并发限制情况 无并发数限制 优势体现 详细说明 用户体验提升 多个用户可同时在机构IP范围内访问数据库,无需担心并发问题,大大提高了用户的使用效率和满意度 满足大规模需求 保障了机构内大量用户同时使用数据库的需求,适用于学校、科研机构等人员密集的场所 促进学术交流 方便用户之间的交流和合作,共同利用数据库资源进行研究和学习 SSCI数据库在用户机构IP范围内无并发数限制。多个用户可同时在机构IP范围内访问数据库,无需担心并发问题。保障了机构内大量用户同时使用数据库的需求,为学术研究和教学提供了有力支持。 通过先进的服务器技术和分布式架构,实现了高并发处理能力。即使在大量用户同时访问的情况下,也能保证数据的快速响应和流畅访问。并且,不断对系统进行优化和升级,提高并发处理的性能和稳定性。 为了确保数据库的安全和稳定,还采取了一系列的安全措施,如身份验证、访问控制、数据加密等。同时,对用户的访问行为进行监控和审计,防止恶意攻击和滥用资源的情况发生。 稳定并发访问 具备强大的服务器性能和网络架构,确保并发访问的稳定性。即使在多个用户同时访问时,也能保证数据的快速响应和流畅访问。采用负载均衡技术,合理分配服务器资源,提高并发访问能力。通过分布式存储和缓存技术,减少数据访问的延迟,提升系统的整体性能。 拥有专业的技术团队,对服务器和网络进行实时监控和优化。根据用户的访问情况,动态调整资源分配,确保系统始终处于最佳运行状态。同时,采用冗余设计和备份机制,防止因服务器故障导致数据丢失或服务中断。 为了应对突发的高并发情况,还制定了应急预案。当系统负载过高时,能够自动启动备用服务器,增加系统的处理能力。并且,不断进行性能测试和优化,提高系统的并发处理极限。 可扩展性设计 扩展方式 具体说明 服务器扩展 可根据用户数量的增加,灵活添加服务器,提高系统的处理能力 存储扩展 能够轻松扩展存储容量,满足不断增长的数据需求 功能扩展 可根据用户的需求,添加新的功能模块,提升数据库的实用性和竞争力 数据库系统具备可扩展性,能够根据用户数量的增加灵活调整资源。当机构内用户数量增多时,可通过扩展服务器等方式满足并发访问需求。保证数据库在未来的使用中能够适应不断变化的并发访问情况。采用模块化设计,方便进行系统的扩展和升级。 与硬件供应商建立了良好的合作关系,能够及时获取最新的服务器和存储设备。并且,拥有专业的技术团队,负责系统的扩展和配置工作,确保扩展过程的顺利进行。 定期对系统的可扩展性进行评估和测试,根据评估结果制定相应的扩展计划。同时,关注行业技术的发展趋势,及时引入新的技术和架构,提高系统的可扩展性和适应性。 JCR数据库统计功能响应 统计功能概述 全面统计指标 JCR数据库提供全面的统计指标,涵盖期刊影响力、引用情况等多个方面。能够统计期刊的影响因子、被引频次等重要指标,为科研评价提供有力支持。提供详细的统计报表,方便用户查看和分析数据。不仅如此,还提供了自定义统计功能,用户可根据自身需求选择特定的指标和时间范围进行统计。 JCR数据库统计指标 通过先进的数据挖掘和分析技术,深入挖掘数据背后的价值。同时,采用可视化展示方式,将统计结果以图表、图形等形式直观呈现,帮助用户更好地理解和解读数据。 定期对统计指标进行更新和优化,确保其准确性和权威性。并且,与国内外权威机构合作,获取最新的科研数据和评价标准,为用户提供更有价值的统计信息。 多维度统计 支持多维度的统计分析,可按学科、年份、期刊等进行分类统计。用户可以根据自己的需求选择不同的统计维度,深入了解科研数据。通过多维度统计,为科研决策提供更精准的依据。例如,按学科统计可以了解不同学科的发展趋势和热点领域;按年份统计可以分析科研成果的时间分布规律。 提供了灵活的查询和筛选功能,用户可快速定位到所需的统计数据。同时,还支持数据的导出和分享,方便用户进行进一步的研究和交流。 不断拓展统计维度,增加新的统计角度和方法。并且,根据用户的反馈和需求,优化统计功能的操作界面和用户体验,提高用户的使用效率。 实时统计更新 更新频率 更新内容 优势说明 实时 期刊的引用数据、影响因子等 确保用户获取到最新的科研统计信息 定期 数据库的整体统计指标和分析报告 反映期刊的最新影响力和发展趋势 数据库实时更新统计数据,确保用户获取到最新的科研统计信息。及时反映期刊的最新影响力和引用情况,为科研工作提供及时的参考。采用自动化的统计更新机制,提高统计数据的准确性和及时性。通过与数据源的实时对接,保证数据的同步更新。 拥有专业的数据处理团队,对更新的数据进行严格的审核和验证。确保统计数据的质量和可靠性。同时,提供数据更新日志,用户可随时查看数据的更新情况。 不断优化统计更新算法,提高更新效率和速度。并且,根据用户的需求,提供定制化的更新服务,满足不同用户的个性化需求。 ESI数据库故障处理承诺 故障响应时间 快速响应机制 建立快速响应机制,确保故障反应时间不超过6小时。在接到故障报告后,立即启动应急响应流程。安排专业的技术人员第一时间对故障进行排查和处理。技术人员具备丰富的经验和专业知识,能够迅速定位故障原因。 采用先进的监控系统,实时监测数据库的运行状态。一旦发现异常,系统自动发出警报,通知技术人员及时处理。同时,建立了故障案例库,方便技术人员参考和借鉴以往的处理经验。 为了提高响应速度,还提供了7×24小时的技术支持服务。用户可通过多种渠道报告故障,如电话、邮件、在线客服等。并且,对故障处理过程进行全程跟踪和记录,确保处理结果的可追溯性。 多渠道响应 提供多种故障报告渠道,如电话、邮件、在线客服等。用户可以根据自己的方便选择合适的渠道报告故障。确保无论通过哪种渠道报告故障,都能得到及时的响应。每个渠道都配备了专业的客服人员,能够及时接听电话、回复邮件和处理在线咨询。 对客服人员进行定期培训,提高其业务水平和服务质量。并且,建立了客户反馈机制,及时了解用户的需求和意见,不断优化服务流程。 通过信息化手段,实现了各渠道之间的信息共享和协同处理。当用户通过某个渠道报告故障后,客服人员能够迅速将信息传递给相关技术人员,确保故障得到及时解决。 实时监控预警 对ESI数据库进行实时监控,及时发现潜在的故障隐患。当出现异常情况时,系统自动发出预警信号。在故障发生前采取措施进行预防和处理,减少故障的发生概率。采用先进的监控技术,对数据库的各项指标进行实时监测。 建立了完善的预警规则和模型,能够根据不同的异常情况发出相应的预警信号。并且,对预警信息进行分类和分级处理,方便技术人员快速响应和处理。 定期对监控系统进行评估和优化,提高预警的准确性和及时性。同时,与数据库的运维团队密切合作,共同制定故障预防和处理方案,确保数据库的稳定运行。 故障解决时间 高效解决能力 故障类型 解决时间目标 保障措施 一般故障 不超过12小时 专业技术团队快速响应和处理 严重故障 不超过24小时 启动备用方案和应急处理流程 具备高效的故障解决能力,保证故障解决时间不超过24小时。技术人员具备丰富的经验和专业知识,能够快速定位和解决故障。建立故障解决流程和标准,确保故障处理的规范性和高效性。在故障处理过程中,严格按照流程进行操作,确保每个环节都得到有效控制。 拥有完善的故障处理工具和资源,能够快速排除故障。并且,与供应商建立了良好的合作关系,能够及时获取所需的技术支持和零部件。 定期对故障处理能力进行评估和提升,通过模拟演练和案例分析,提高技术人员的应急处理能力。同时,总结故障处理经验,不断优化故障解决流程和方法。 备用方案支持 制定备用方案,当出现严重故障时能够迅速切换到备用系统。备用系统具备与主系统相同的功能和性能,确保用户的正常使用。定期对备用系统进行维护和测试,保证其可靠性。备用系统采用独立的硬件和软件架构,与主系统相互隔离,避免故障的扩散。 建立了快速切换机制,当主系统出现故障时,能够在短时间内切换到备用系统。并且,对切换过程进行自动化处理,减少人工干预和操作失误。 定期对备用系统的运行状态进行监控和评估,及时发现潜在的问题并进行处理。同时,根据系统的发展和变化,对备用方案进行优化和调整,确保其始终能够满足用户的需求。 故障复盘总结 每次故障处理后,进行复盘总结。分析故障产生的原因和处理过程中的经验教训。根据复盘结果优化故障处理流程和系统架构,提高系统的稳定性和可靠性。成立专门的复盘小组,对故障进行全面深入的分析。 通过复盘总结,找出故障的根源和薄弱环节,制定相应的改进措施。并且,将复盘结果纳入员工的培训和考核体系,提高员工的故障处理能力和风险意识。 建立故障案例库,对故障处理过程和复盘结果进行记录和保存。方便后续的查询和参考。同时,定期对故障案例进行分析和研究,总结规律和趋势,为系统的优化和改进提供依据。 违约责任承担 赔偿损失承诺 违约情况 赔偿方式 赔偿标准 不能按时响应并解决故障 现金赔偿 按照合同约定的比例和金额进行赔偿 若不能按时响应并解决故障,将赔偿用户因迟延解决故障造成的损失。按照合同约定的方式和标准进行赔偿,保障用户的合法权益。积极主动与用户沟通,协商赔偿事宜,确保用户得到合理的赔偿。建立了专门的赔偿处理流程,确保赔偿工作的高效和公正。 对赔偿情况进行记录和跟踪,及时向用户反馈处理进度。并且,对赔偿事件进行分析和总结,找出问题的根源,采取相应的改进措施,避免类似情况的再次发生。 不断完善赔偿机制,提高赔偿的透明度和可操作性。同时,加强与用户的沟通和合作,共同维护良好的合作关系。 合同解除处理 连续或者累计三次不能按时响应并解决故障,用户有权解除合同。在用户提出解除合同要求后,及时办理相关手续。退还已付款项,并按照合同约定承担相应的违约责任。成立专门的合同解除处理小组,负责处理相关事宜。 在办理手续过程中,严格按照合同约定和法律法规的要求进行操作。确保手续的合法性和规范性。并且,积极配合用户完成相关的交接工作,减少对用户的影响。 对合同解除事件进行深入分析,找出问题的原因和不足之处。采取相应的改进措施,提升服务质量和管理水平。同时,向其他用户公开合同解除的情况和处理结果,接受社会监督。 信誉维护措施 维护措施 具体说明 提升服务质量 加强技术研发和团队建设,提高故障处理能力和服务水平 加强沟通合作 与用户保持密切沟通,及时了解用户需求和意见,解决用户问题 公开透明管理 定期公布服务质量报告和故障处理情况,接受社会监督 高度重视信誉维护,尽力避免出现故障处理不及时的情况。不断提升服务质量和技术水平,确保为用户提供稳定可靠的数据库服务。如出现问题,积极采取措施解决,减少对用户的影响,维护良好的信誉。建立了信誉评价体系,对服务质量和信誉情况进行定期评估。 根据评估结果,制定相应的改进计划和措施。并且,加强员工的职业道德教育和培训,提高员工的服务意识和责任感。 积极参与行业交流和合作,学习借鉴先进的经验和做法。不断提升自身的竞争力和信誉度。同时,与用户建立长期稳定的合作关系,共同推动行业的发展和进步。 Springer电子资源响应说明 电子图书全文库IP范围设置 IP范围精准覆盖 确定IP范围 为满足华南农业大学师生对Springer电子图书全文库的使用需求,会依据学校实际网络状况,精准划定数据库IP范围。与学校网络管理部门保持密切沟通,获取准确的IP地址段信息,避免出现IP遗漏或错误设置的情况,确保学校内所有需要使用该数据库的区域都能被覆盖。定期对IP范围进行检查和更新,以适应学校网络的变化和发展。针对学校不同校区和部门的特殊需求,灵活调整IP范围设置,保障各区域用户的正常使用。 IP范围精准覆盖 保障使用权限 在设定的IP范围内,用户可无并发数限制地使用Springer电子图书全文库,确保每个用户都能顺利访问和下载所需资源。对IP范围内的用户使用权限进行严格管理,防止非授权用户的非法访问。及时处理用户反馈的使用权限问题,确保用户能够正常使用数据库资源。通过技术手段对IP范围内的使用情况进行监控,保障数据库的安全和稳定运行。 措施 作用 无并发数限制 确保用户顺利访问和下载资源 严格管理使用权限 防止非授权用户非法访问 及时处理反馈问题 保障用户正常使用资源 技术监控使用情况 保障数据库安全稳定运行 优化访问体验 对IP范围设置进行优化,提高电子图书全文库的访问速度和稳定性,减少用户等待时间。采用先进的网络技术和设备,保障IP范围内的网络畅通,为用户提供良好的访问体验。针对网络高峰时段,采取相应的优化措施,如增加服务器带宽、优化数据库查询等,确保用户在任何时候都能快速访问数据库。不断收集用户的反馈意见,对IP范围设置和访问体验进行持续改进。 加强安全防护 在IP范围设置的基础上,加强对电子图书全文库的安全防护,防止网络攻击和数据泄露。采用防火墙、入侵检测等安全技术,对IP范围内的网络进行实时监控和防护。定期对数据库进行安全漏洞扫描和修复,保障数据库的安全性和可靠性。制定完善的安全应急预案,在发生安全事件时能够及时响应和处理。 IP变更及时处理 建立变更机制 建立完善的IP变更处理机制,确保在学校IP地址发生变更时能够及时调整电子图书全文库的IP范围设置。与学校网络管理部门保持密切沟通,及时获取IP变更信息。制定IP变更处理流程,明确各环节的责任人和处理时间。定期对IP变更处理机制进行评估和优化,提高处理效率和准确性。 IP变更及时处理 快速响应变更 在接到学校IP变更通知后,迅速安排技术人员进行IP范围调整,确保在最短时间内恢复用户的正常使用。对IP变更可能产生的影响进行评估,并采取相应的措施进行预防和处理。在IP变更过程中,对用户进行及时的通知和指导,避免用户因IP变更而产生使用困扰。对IP变更处理结果进行跟踪和验证,确保变更后的IP范围设置准确无误。 数据备份恢复 在进行IP范围变更前,对电子图书全文库的数据进行备份,防止数据丢失。在IP变更完成后,及时进行数据恢复和验证,确保数据库的正常运行。制定数据备份和恢复方案,明确备份的时间、方式和恢复的流程。定期对数据备份和恢复方案进行演练,提高应对突发情况的能力。 用户反馈收集 在IP变更后,及时收集用户的反馈意见,了解用户在使用过程中遇到的问题和困难。对用户反馈的问题进行分类和整理,制定相应的解决方案。将用户反馈的问题和解决方案及时反馈给相关部门和人员,以便进行改进和优化。通过用户反馈不断完善IP变更处理机制和电子图书全文库的服务质量。 反馈收集措施 处理方式 及时收集用户意见 分类整理问题 制定解决方案 反馈给相关部门 依据反馈完善机制 提升服务质量 IP范围定期维护 检查IP有效性 定期对电子图书全文库的IP范围进行检查,确保所有IP地址的有效性。清理无效的IP地址,避免占用系统资源和影响用户使用。对IP地址的使用情况进行统计和分析,为IP范围的优化提供依据。与学校网络管理部门合作,对IP地址的分配和使用进行规范和管理。 维护措施 目的 定期检查IP范围 确保IP地址有效性 清理无效IP地址 避免占用系统资源 统计分析使用情况 为优化提供依据 与管理部门合作 规范IP分配使用 优化IP配置 根据用户的使用情况和网络性能,对电子图书全文库的IP范围进行优化配置。调整IP地址的分配策略,提高IP地址的使用效率。对IP范围进行合理划分,便于管理和维护。采用先进的IP管理技术,实现IP地址的自动化管理和配置。 保障网络畅通 定期对IP范围内的网络进行检测和维护,确保网络的畅通和稳定。检查网络设备的运行状态,及时发现和解决网络故障。优化网络拓扑结构,提高网络的可靠性和性能。与学校网络管理部门合作,共同保障学校网络的安全和稳定运行。 更新服务信息 定期更新电子图书全文库的服务信息,包括IP范围、服务时间、使用权限等。及时将更新后的服务信息通知给用户,确保用户能够了解最新的服务内容。对服务信息的更新进行记录和备案,便于查询和管理。根据用户的反馈和需求,不断完善服务信息的更新机制。 电子期刊全文库服务时间保障 全年无休服务承诺 遵守服务时间 严格遵守电子期刊全文库全年提供全天24小时网络服务的承诺,确保用户在任何时间都能访问和使用该数据库。建立完善的服务时间监控机制,对服务时间进行实时监测和记录。制定服务时间保障方案,明确各环节的责任人和处理措施。定期对服务时间保障方案进行评估和优化,提高服务质量和可靠性。 电子期刊全文库服务时间保障 全年无休服务承诺 保障措施 具体内容 严格遵守承诺 提供24小时网络服务 建立监控机制 实时监测记录服务时间 制定保障方案 明确责任人与处理措施 定期评估优化 提高服务质量可靠性 人员值班安排 安排专业的技术人员进行24小时值班,确保在服务过程中出现问题能够及时响应和处理。制定值班人员的工作职责和流程,明确值班人员的任务和要求。对值班人员进行定期培训和考核,提高值班人员的技术水平和应急处理能力。建立值班人员的沟通机制,确保值班人员之间能够及时交流和协作。 设备维护保障 定期对电子期刊全文库的服务器、网络设备等进行维护和保养,确保设备的正常运行。制定设备维护计划,明确维护的时间、内容和责任人。对设备进行实时监控,及时发现和解决设备故障。储备必要的设备备件,确保在设备出现故障时能够及时更换。 服务质量监督 建立服务质量监督机制,对电子期刊全文库的服务质量进行定期检查和评估。收集用户的反馈意见,了解用户对服务质量的满意度。对服务质量问题进行及时整改,不断提高服务质量和用户满意度。定期向用户公布服务质量评估结果,接受用户的监督和评价。 故障应急处理机制 快速响应故障 建立快速响应机制,在电子期刊全文库出现故障时能够迅速做出反应。设立故障报警系统,及时通知技术人员进行处理。制定故障处理流程,明确各环节的责任人和处理时间。定期对故障应急处理机制进行演练,提高应对故障的能力。 技术团队支持 组建专业的技术团队,为电子期刊全文库的故障处理提供技术支持。技术团队成员具备丰富的数据库维护和故障处理经验。定期对技术团队进行培训和考核,提高技术团队的专业水平。建立技术团队的沟通机制,确保技术团队成员之间能够及时交流和协作。 数据备份恢复 定期对电子期刊全文库的数据进行备份,防止数据丢失。在发生故障时,能够及时进行数据恢复,确保数据库的正常运行。制定数据备份和恢复方案,明确备份的时间、方式和恢复的流程。定期对数据备份和恢复方案进行演练,提高应对数据丢失的能力。 服务恢复保障 在故障处理完成后,迅速恢复电子期刊全文库的服务,确保用户能够尽快正常使用。对服务恢复情况进行跟踪和验证,确保服务恢复正常。对故障处理过程进行总结和分析,吸取经验教训,避免类似故障的再次发生。及时将故障处理情况和服务恢复情况通知给用户,保障用户的知情权。 服务时间优化措施 分析使用高峰 对电子期刊全文库的使用情况进行统计和分析,了解用户的使用高峰时段。根据使用高峰时段,合理安排技术人员和设备资源,保障服务质量。在使用高峰时段,采取相应的优化措施,如增加服务器带宽、优化数据库查询等。定期对使用高峰时段的优化措施进行评估和调整,提高优化效果。 技术升级改进 定期对电子期刊全文库的技术进行升级和改进,提高服务性能和稳定性。采用先进的数据库技术和网络技术,优化数据库架构和网络拓扑结构。对系统进行性能测试和优化,不断提高系统的响应速度和处理能力。及时更新软件版本,修复已知的漏洞和问题。 升级改进措施 目标 定期
华南农业大学2025年WOS等数据库采购服务项目.docx
下载提示

1.本文档仅提供部分内容试读;

2.支付并下载文件,享受无限制查看;

3.本网站所提供的标准文本仅供个人学习、研究之用,未经授权,严禁复制、发行、汇编、翻译或网络传播等,侵权必究;

4.左侧添加客服微信获取帮助;

5.本文为word版本,可以直接复制编辑使用。


这个人很懒,什么都没留下
未认证用户 查看用户
该文档于 上传
推荐文档
×
精品标书制作
百人专家团队
擅长领域:
工程标 服务标 采购标
16852
已服务主
2892
中标量
1765
平台标师
扫码添加客服
客服二维码
咨询热线:192 3288 5147
公众号
微信客服
客服