文库 货物类投标方案 医疗器械

整体储血冰箱投标方案.docx

DOCX   1422页   下载552   2025-09-01   浏览34   收藏82   点赞562   评分-   783452字   228.00

AI慧写标书

十分钟千页标书高效生成

温馨提示:当前文档最多只能预览 15 页,若文档总页数超出了 15 页,请下载原文档以浏览全部内容。
整体储血冰箱投标方案.docx 第1页
整体储血冰箱投标方案.docx 第2页
整体储血冰箱投标方案.docx 第3页
整体储血冰箱投标方案.docx 第4页
整体储血冰箱投标方案.docx 第5页
整体储血冰箱投标方案.docx 第6页
整体储血冰箱投标方案.docx 第7页
整体储血冰箱投标方案.docx 第8页
整体储血冰箱投标方案.docx 第9页
整体储血冰箱投标方案.docx 第10页
整体储血冰箱投标方案.docx 第11页
整体储血冰箱投标方案.docx 第12页
整体储血冰箱投标方案.docx 第13页
整体储血冰箱投标方案.docx 第14页
整体储血冰箱投标方案.docx 第15页
剩余1407页未读, 下载浏览全部

开通会员, 优惠多多

6重权益等你来

首次半价下载
折扣特惠
上传高收益
特权文档
AI慧写优惠
专属客服
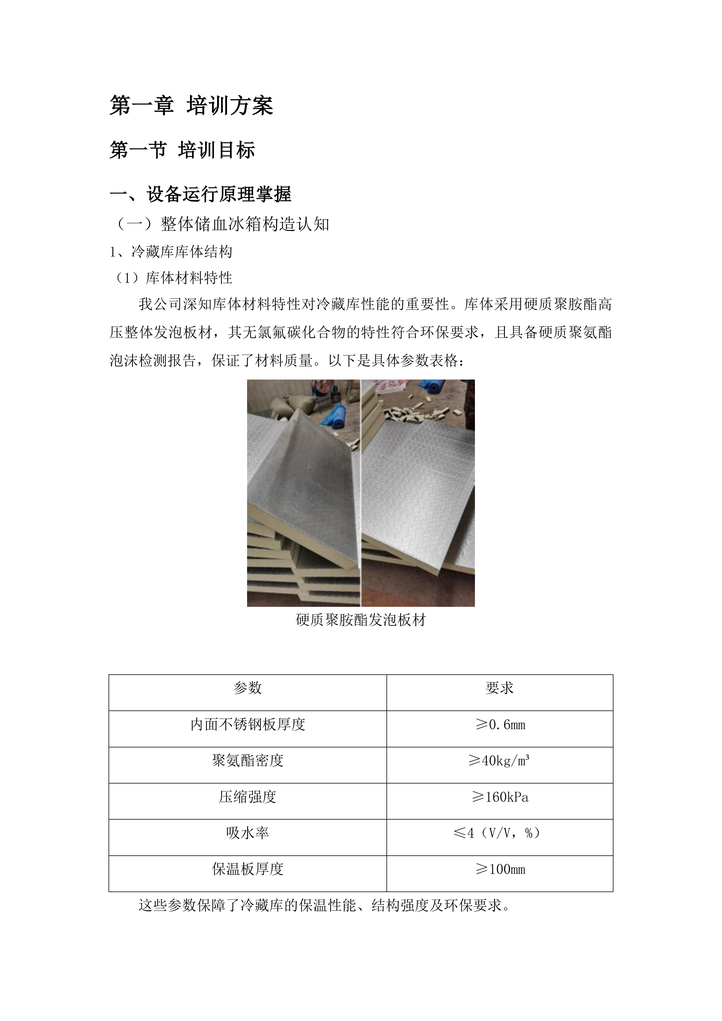
整体储血冰箱投标方案 第一章 培训方案 9 第一节 培训目标 9 一、 设备运行原理掌握 9 二、 操作维护技能培养 19 第二节 培训内容 26 一、 冷藏库结构与原理 26 二、 制冷系统操作维护 38 三、 智能控制系统应用 48 四、 温度监控终端配置 55 五、 附属设备操作维护 63 第三节 培训方式 72 一、 理论授课教学 72 二、 现场实操演示 80 三、 学员模拟操作 91 第四节 培训计划 107 一、 培训时间安排 107 二、 培训地点设置 122 三、 培训对象选定 128 四、 培训考核实施 139 第五节 培训资料 150 一、 技术手册资料 150 二、 教学课件材料 159 三、 管理文档记录 167 四、 合格证书颁发 174 第六节 培训人员安排 181 一、 培训讲师配置 181 二、 现场支持团队 190 三、 培训协调管理 197 第二章 售后服务 206 第一节 售后服务方案 206 一、 服务组织架构设计 206 二、 服务承诺条款 215 第二节 服务时间安排 224 一、 全天候响应机制 224 二、 响应时间标准 242 第三节 服务人员配备 249 一、 售后工程师资质 249 二、 人员保障机制 260 第四节 服务响应机制 270 一、 多级响应体系 270 二、 故障响应时限 282 第五节 应对措施方案 286 一、 设备故障应对策略 286 二、 应急保障机制 297 第六节 服务保障措施 307 一、 后勤保障配置 307 二、 服务档案管理 320 第三章 货物的技术规格与要求 329 第一节 冷藏库库体 329 一、 组合式库体设计方案 329 二、 库体材料技术指标 342 三、 库体存储容量配置 353 四、 库板拼接工艺标准 376 第二节 冷藏库门 382 一、 玻璃门配置参数 382 二、 检修保温大门技术要求 389 三、 门体安装结构设计 397 第三节 制冷系统 402 一、 制冷机组配置方案 402 二、 保护功能技术规格 415 三、 冷风机性能参数 430 四、 制冷剂及管路要求 439 第四节 操作控制系统 445 一、 智能控制终端配置 445 二、 制冷系统控制功能 458 三、 故障报警处理系统 470 四、 控制软件资质要求 480 第五节 监控报警系统 488 一、 云平台冷链监控配置 488 二、 系统权限管理功能 503 三、 报警方式技术规格 509 四、 移动端监控功能 524 第六节 附属设备 538 一、 医用血液冷藏箱参数 538 二、 血液标签打印机规格 556 三、 温度监控终端配置 571 第七节 附属设施 582 一、 不锈钢货架系统 582 二、 库内地板防护设计 591 三、 隔汽防潮设施配置 597 四、 空气消毒器参数 616 五、 库体装饰板方案 625 第四章 供货方案与交付计划 645 第一节 供货范围明确 645 一、 冷藏库库体规格参数 645 二、 制冷系统配置详情 655 三、 附属设备清单 669 第二节 设备交付时间 691 一、 主体设备交付节点 691 二、 附属设备交付安排 708 三、 交付进度保障措施 728 第三节 运输与包装方案 751 一、 原厂专业包装规范 751 二、 专业运输保障方案 764 三、 到货现场接收流程 779 第四节 验收流程与标准 792 一、 到货验收基础流程 793 二、 性能测试实施标准 814 三、 验收文件提交要求 826 第五节 履约保障措施 829 一、 专项对接服务机制 829 二、 备用设备应急预案 845 三、 项目质量保障计划 853 第五章 质量与检测标准 861 第一节 原材料检测 861 一、 库体板材结构检测 861 二、 制冷系统材料检测 880 第二节 制造工艺标准 903 一、 库体拼装工艺规范 904 二、 制冷机组装配标准 922 三、 智能控制系统工艺 930 第三节 出厂检测标准 944 一、 制冷系统性能测试 944 二、 控制系统运行测试 951 三、 附属设备专项检测 958 第四节 第三方检测认证 972 一、 材料安全认证 972 二、 设备合规认证 988 三、 软件著作权证明 1000 第五节 质量保障体系 1007 一、 质量管理体系认证 1007 二、 部件质保承诺 1025 三、 整体质保服务 1042 第六章 安装调试方案 1062 第一节 安装设计方案 1062 一、 冷藏库平面设计图 1062 二、 现场勘查准备 1068 三、 库体组合式安装 1076 四、 保温门及玻璃门安装 1082 五、 不锈钢货架配置 1089 第二节 制冷系统安装 1096 一、 整机制冷机组安装 1096 二、 吊顶式冷风机安装 1103 三、 制冷管路铺设 1112 四、 多重保护装置安装 1119 五、 电源及保护配置 1126 第三节 控制系统安装 1132 一、 智能控制系统安装 1132 二、 声光报警系统安装 1139 三、 冷链监控系统安装 1143 四、 系统软件配置 1150 第四节 附属设施安装 1157 一、 医用血液冷藏箱安装 1157 二、 血液标签打印机安装 1164 三、 温度监控终端安装 1169 四、 等离子体空气消毒器安装 1176 五、 库体防护设施安装 1184 第五节 调试与验收 1190 一、 通电调试 1190 二、 温度调试 1197 三、 制冷系统功能验证 1202 四、 控制系统报警功能验证 1208 五、 验收报告提交 1213 第六节 质量保障措施 1219 一、 材料设备质量保障 1219 二、 施工标准执行 1226 三、 72小时连续运行测试 1232 四、 安装调试过程记录 1239 五、 专业技术人员保障 1246 第七章 样品情况 1254 第一节 样品提供要求 1254 一、 整体储血冰箱 1254 二、 医用血液冷藏箱 1268 三、 血液标签打印机 1281 四、 温度监控终端 1293 第二节 样品履约能力 1303 一、 生产制造保障 1303 二、 质量检测认证 1326 三、 技术规格一致性 1342 四、 交付履约流程 1358 第三节 样品管理流程 1365 一、 全流程控制措施 1365 二、 责任分工机制 1377 三、 时间节点管理 1384 四、 质量问题预案 1400 培训方案 培训目标 设备运行原理掌握 整体储血冰箱构造认知 冷藏库库体结构 库体材料特性 我公司深知库体材料特性对冷藏库性能的重要性。库体采用硬质聚胺酯高压整体发泡板材,其无氯氟碳化合物的特性符合环保要求,且具备硬质聚氨酯泡沫检测报告,保证了材料质量。以下是具体参数表格: 硬质聚胺酯发泡板材 参数 要求 内面不锈钢板厚度 ≥0.6mm 聚氨酯密度 ≥40kg/m³ 压缩强度 ≥160kPa 吸水率 ≤4(V/V,%) 保温板厚度 ≥100mm 这些参数保障了冷藏库的保温性能、结构强度及环保要求。 库体连接方式 熟悉库体连接方式对确保冷藏库稳定性和密封性至关重要。库体六面体通过预埋不锈钢偏心锁紧装置相互锁紧,这种连接方式能有效增强库体的稳定性。同时,库板间拼接处需做密封处理,要求平整对接,上下误差范围不超过3mm,缝隙小于3mm,且不能出现胶渍或漏胶现象。这样的密封处理能防止冷量散失,保证冷藏库的保温效果。例如,若密封不严,会导致冷藏库温度波动,影响红细胞的存储质量。因此,严格把控库体连接和密封质量,是保障冷藏库正常运行的关键环节。 不锈钢偏心锁紧装置 附属设备布局 医用血液冷藏箱安装 知晓医用血液冷藏箱的安装位置、方式,以及其与整体储血冰箱的协同工作关系,对于保障血液存储质量至关重要。该冷藏箱容量为629L(±5L),采用立式单门、三层玻璃发泡门设计,内外层LOW-E玻璃降低了传热效率,提升了门体表面的防凝露能力。其安装位置应便于操作人员存取血液,且与整体储血冰箱的布局相协调,以实现协同工作。例如,合理的安装位置能减少操作人员的行走距离,提高工作效率。同时,其设计特点有助于维持箱内温度稳定,为血液存储提供良好的环境。 血液标签打印机设置 掌握血液标签打印机的放置位置、与血站内软件和标签的兼容设置方式,以及各项参数对标签打印质量和效率的影响,是确保血站工作顺利进行的关键。以下是具体参数表格: 参数 要求 打印方式 热转印、热敏 分辨率 ≥203dpi 最大打印速度 16ips(406.4mm/s) 最大打印宽度 4.09"(104mm) 最大打印长度 196"(5000mm) MPU 64位总线,内含四颗Cortex-A53核,最大主频1.8GHz GPU 支持2D(GC320)和3D(GCNanoUltra)图形硬件加速 内存 ≥2GBDDR4RAM,8GBManagedNANDFlash RFID功能 支持UHFEPCGen2,ISO18000-6C协议(仅RFID机型支持) 标签卷尺寸 宽度最大4.56"(116mm),最小0.39"(10mm);外径最大8(203.2mm);内径1.5"(38mm)/3"(76.2mm) 标签最小高度 撕纸模式0.2"(5mm),切纸模式0.79"(20mm) 碳带尺寸 长度最大1968(600m),宽度最大4.56(116mm),外径最大3.31(84mm),内径最小1(25.4mm) 碳带类型 内/外碳均可 纸张探测方式 上反射(黑标在上下)、穿透式(连续纸、间隙、带孔标签) 字体 五个内置点阵字体,其中包括基本的拉丁文和拉丁文-1补充字符集;两个内置的可缩放字体,一个支持拉丁文、希腊文和西里尔文,另一个专门支持GB2312汉字集;用户可下载TrueType字体 条形码 一维条码包括Code39,Code93,Code128/subsetA,B,C,Codabar,Interleave2of5,UPCA/E2and5add-on,EAN-13/8/128,UCC-128,GS1-128等;二维条码包括MaxiCode,PDF417,DataMatrix,QRCode,GS1DataMatrix,GS1QRCode,汉信码等 接口 RS-232串口,10/100/1000Mbps以太网口,USBDEVICE2.0,USBHOST,通用/0信号接口(可选配) 显示屏 ≥4.5英寸L 这些参数确保了打印机能高效、准确地打印血液标签,与血站内软件和标签无缝兼容。 整体空间规划 红细胞存放布局 明确冷藏库内红细胞血袋的存放数量和布局方式,以及红细胞血筐的放置位置和数量匹配原则,对于提高冷藏库空间利用率和保障红细胞存储质量至关重要。根据库体尺寸和血袋规格,合理规划血袋存放位置,可确保每个血袋都能处于适宜的存储环境。同时,血筐的材质和尺寸也会影响红细胞的存储,醮塑钢丝材质的血筐尺寸≥540*140*130mm(±10mm),能为红细胞提供稳定的存放空间。例如,合理的血筐布局能便于操作人员存取血袋,提高工作效率。 操作空间预留 了解为操作人员预留的操作空间大小和位置,是保障操作便利性和安全性的关键。操作空间应足够宽敞,确保操作人员在存取红细胞血袋等操作时不会受到阻碍。同时,操作空间与冷藏库各部分的相对位置关系也需合理规划,避免操作过程中对设备造成损坏。例如,若操作空间过小,操作人员在操作时可能会碰撞到设备,影响设备的正常运行。因此,合理规划操作空间能提高工作效率,保障设备和人员的安全。 制冷系统工作机制理解 制冷机组运行流程 压缩机工作原理 理解国际知名品牌涡旋压缩机的工作原理,对于保障制冷机组的稳定运行至关重要。以下是其工作原理相关参数表格: 涡旋压缩机 备用制冷系统 参数 说明 压缩过程 通过涡旋盘的旋转实现气体压缩 能量转换方式 将机械能转换为热能 不同工况下性能表现 在冷藏库制冷蒸发温度范围-20℃~0℃内稳定运行 过热保护 防止压缩机因温度过高损坏 过载保护 避免压缩机因负荷过大损坏 相序错误保护 确保压缩机正常运行 过流保护 防止电流过大损坏压缩机 高、低压保护 维持系统压力稳定 排气温度过高保护 保障压缩机安全 系统回液报警 提示系统异常 这些保护装置确保了压缩机在各种工况下的安全运行。 制冷剂循环路径 熟悉HFC类绿色环保型制冷剂在制冷系统中的循环路径,是理解制冷系统工作机制的关键。制冷剂从压缩机出发,经过冷凝器散热,再到蒸发器吸热,完成制冷循环。在这个过程中,制冷剂的状态不断变化,从气态变为液态,再从液态变为气态,实现热量的交换。这种循环对制冷效果有着直接影响,若循环路径不畅,会导致制冷效率下降。例如,制冷剂在蒸发器中无法充分吸热,会使冷藏库温度无法达到设定要求。因此,确保制冷剂循环路径的畅通,能提高制冷系统的性能。 冷风机配合机制 与制冷机组协同 掌握冷风机与制冷机组的协同工作方式,对于确保冷藏库内温度均匀至关重要。冷风机的风量、风速与制冷机组制冷量需相互匹配,以实现冷量的均匀分布。冷风机将制冷机组产生的冷量通过空气循环输送到冷藏库的各个角落,使库内温度保持一致。例如,若冷风机风量过小,会导致部分区域温度过高,影响红细胞的存储质量。因此,合理调节冷风机与制冷机组的协同工作,能提高冷藏库的制冷效果。 自身结构特点 了解冷风机的自身结构特点,有助于更好地发挥其制冷作用。以下是冷风机结构特点相关表格: 结构部件 特点和优势 蒸发器结构(铜管铝片式) 高效传热 外转子轴流风机 低噪音、高效 不锈钢外壳 耐腐蚀、易清洁 加热丝橡胶冷凝水外排装置 防止冷凝水积聚 这些结构特点使冷风机具备良好的性能和可靠性。 备用系统切换逻辑 故障触发条件 明确备用制冷系统切换的故障触发条件,是保障冷藏库稳定运行的重要措施。当制冷机组的某个元器件故障、系统压力异常等情况发生时,备用系统将被触发。故障信号通过传感器检测并传递到控制系统,确保备用系统能够及时准确地切入工作。例如,若制冷机组的压缩机出现故障,控制系统会立即检测到异常信号,并迅速切换到备用系统,避免冷藏库温度升高。因此,准确设置故障触发条件和完善故障信号检测传递机制,能提高冷藏库的可靠性。 切换过程保障 了解备用系统切换过程中的保障措施,对于确保冷藏库温度稳定至关重要。在切换过程中,需采取措施保证冷藏库温度的稳定性,避免温度波动对红细胞造成影响。备用系统切换后,需进行自检和调试,确保其能够正常运行。例如,在切换过程中可通过调节制冷量和风量,维持库内温度稳定。同时,对备用系统的各项参数进行检查和调整,保证其性能符合要求。因此,完善备用系统切换过程的保障措施,能提高冷藏库的安全性和可靠性。 智能控制逻辑解析 触摸屏操作逻辑 界面功能布局 熟悉彩色液晶触摸屏的界面功能布局,对于操作人员正确使用智能控制系统至关重要。触摸屏界面包括温度显示、系统状态查询、参数设置等功能模块,各模块位置合理,方便操作。不同用户等级在触摸屏上具有不同的操作权限和界面显示差异,确保了操作的安全性和规范性。例如,高级用户可进行系统参数设置,而普通用户只能查看系统状态。因此,清晰的界面功能布局和合理的用户权限设置,能提高操作效率和系统安全性。 操作流程规范 了解触摸屏的操作流程规范,是确保智能控制系统正常运行的关键。以下是操作流程规范相关表格: 操作类型 正确步骤 注意事项 开机 按开机按钮,等待系统初始化 避免频繁开机 关机 按关机按钮,等待系统关闭 确保系统无异常后关机 参数设置 输入正确密码,进入设置界面,修改参数 及时保存设置参数 数据查询 选择查询条件,查看数据 避免误操作 严格遵守操作流程规范,能提高系统的稳定性和可靠性。 制冷系统控制策略 自动运行模式 理解智能控制系统控制两套制冷系统自动运行的模式,对于提高制冷效率和保障冷藏库温度稳定至关重要。正常工作时,两套制冷系统轮值工作,互相切换,根据冷藏库的温度、压力等参数自动调整运行状态。例如,当库内温度升高时,系统会自动增加制冷量。这种自动运行模式能提高能源利用效率,减少人工操作。因此,合理的自动运行模式设置,能提高冷藏库的运行性能。 故障应急处理 熟悉智能控制系统在制冷系统出现故障时的应急处理策略,是保障冷藏库安全运行的重要手段。以下是故障应急处理相关表格: 故障情况 应急处理策略 报警信息显示和记录方式 故障排查和修复方法 制冷系统元器件故障 故障系统停机,切换到备用系统,输出故障信号 触摸屏汉字显示报警信息并记录在芯片内 根据报警信息检查故障元器件,进行更换 系统压力异常 调节制冷系统参数,稳定压力 声光报警,触摸屏显示报警信息 检查压力传感器和阀门,进行调整 及时有效的故障应急处理,能减少故障对冷藏库的影响。 用户权限管理机制 等级划分依据 明确智能控制系统三个等级用户登陆权限的划分依据,对于保障系统操作的安全性和规范性至关重要。划分依据主要根据不同用户的工作职责和操作需求,每个用户等级拥有不同的操作权限范围。例如,高级用户可进行系统设置和管理,中级用户可查看系统数据和进行部分操作,普通用户只能查看系统状态。通过合理设置用户权限,能避免未经授权的操作,确保系统的安全运行。因此,清晰的等级划分依据和合理的权限设置,能提高系统的管理效率。 密码安全策略 掌握触摸屏密码登陆功能的安全策略,是保障系统安全性的重要措施。密码应具有一定的复杂度,定期更换,以防止密码泄露和非法登陆。例如,密码应包含字母、数字和特殊字符,长度不少于8位。同时,应避免使用与个人信息相关的密码。通过严格的密码安全策略,能有效保护系统的安全。因此,完善的密码安全策略能提高系统的保密性和可靠性。 温度监控流程掌握 温度监控终端功能 数据采集方式 了解温度监控终端的数据采集方式,是确保温度数据准确可靠的关键。温度监控终端支持移动、联通、电信三运营商2/3/4G通讯方式,通过这些通讯方式实现数据的采集和传输。同时,终端能对多个温(湿)度探头数据进行采集和处理,确保数据的准确性和及时性。例如,终端可实时采集库内不同位置的温度数据,并将其传输到云平台进行分析。因此,多样化的数据采集方式和高效的数据处理能力,能提高温度监控的精度。 远程升级机制 熟悉温度监控终端的FTP远程升级机制,对于保证终端功能不断完善和安全性能提升至关重要。升级条件包括软件出现漏洞、功能需要扩展等。升级流程包括下载升级包、验证升级包、安装升级包等步骤。在升级过程中,需注意备份数据,避免数据丢失。例如,定期对终端进行远程升级,可提高其对新环境和新需求的适应能力。因此,完善的远程升级机制能提高温度监控终端的可靠性和先进性。 云平台数据管理 数据采集与存储 掌握云平台对温度监控终端采集数据的采集周期设置和存储方式,是确保数据完整性和可追溯性的重要手段。云平台可根据不同需求设置采集周期,采集到的数据会被存储在数据库中。同时,可根据时间、部门、设备等不同情况对存储的数据进行查询和统计分析。例如,通过查询某一时间段内的温度数据,可了解冷藏库的温度变化趋势。因此,合理的数据采集与存储管理,能为决策提供有力支持。 报表生成与推送 熟悉云平台根据采集的数据生成各类报表的功能和方法,以及报表的导出和自动邮件推送机制,能方便相关人员及时获取数据信息。云平台可生成报警原因分类统计报告、设备可靠性统计报告等多种报表。报表生成后,可通过电子邮件自动推送给相关人员。例如,管理人员可通过报表了解设备的运行情况和报警情况。因此,高效的报表生成与推送功能,能提高工作效率和决策的科学性。 异常报警处理流程 报警策略定制 了解云平台温度监控系统的报警策略定制功能,对于提高报警的准确性和有效性至关重要。可根据不同的应用场景和需求,设置允许报警时间段、延时报警以及延时时长等。例如,在夜间可设置延时报警,避免不必要的打扰。通过合理定制报警策略,能及时发现温度异常情况,减少损失。因此,灵活的报警策略定制能提高温度监控系统的实用性。 多方式报警响应 熟悉系统支持的多种报警方式和不同报警方式下的响应流程和处理方法,能确保及时发现和处理温度异常情况。系统支持短信报警、电话报警、微信报警、邮件报警、系统弹出报警、系统声音报警等多种方式。在不同报警方式下,相关人员需按照相应的流程进行处理。例如,收到短信报警后,需及时查看报警信息并采取相应措施。因此,多样化的报警方式和完善的响应流程,能提高温度异常处理的及时性和有效性。 操作维护技能培养 日常巡检标准执行 巡检流程熟悉 流程细节把握 熟悉巡检流程中的每一个步骤,从进入设备区域的准备工作,如穿戴好防护装备、携带好必要的工具等,到对各个部件的详细检查,包括外观是否有损坏、连接是否牢固等,再到巡检结束后的记录和报告,都要做到心中有数。理解每个步骤的重要性和目的,例如进入设备区域的准备工作是为了确保操作人员的安全,对各个部件的检查是为了及时发现潜在的问题,巡检结束后的记录和报告是为了便于后续的分析和处理。以便在实际操作中能够准确判断是否达到标准要求。 在实际操作中,要严格按照巡检流程进行操作,不能遗漏任何一个步骤。同时,要注意每个步骤的操作细节,例如在检查设备外观时,要从不同的角度进行观察,确保没有遗漏任何问题。在读取数据时,要按照正确的方法进行操作,确保数据的准确性。通过反复练习和实际操作,提高对巡检流程的熟悉程度和操作技能。 标准动作遵循 在巡检过程中,严格按照规定的标准动作进行操作,如检查设备外观时的观察角度、力度,读取数据时的正确方法等。例如,在检查设备外观时,要保持适当的观察角度,确保能够全面观察到设备的各个部位;在读取数据时,要按照正确的方法进行操作,避免因操作不当而导致数据不准确。通过反复练习和实际操作,确保标准动作成为习惯,提高巡检效率和质量。 为了确保标准动作的有效执行,可以制定详细的操作手册和培训计划,对操作人员进行培训和考核。同时,要建立监督机制,对操作人员的操作过程进行监督和检查,及时发现和纠正不规范的操作行为。通过不断地强化和改进,使标准动作成为操作人员的自觉行为,提高巡检工作的标准化和规范化水平。 参数指标识别 参数范围记忆 牢记整体储血冰箱各个运行参数的正常范围,包括温度的精确控制范围、压力的合理区间等。通过理论学习和实际案例分析,加深对参数范围的理解和记忆。例如,了解温度对血液储存的影响,以及不同压力下设备的运行状态,从而更好地把握参数范围的重要性。 在实际操作中,要时刻关注设备的运行参数,及时发现参数的异常变化。可以通过安装监控设备和报警系统,对参数进行实时监测,当参数超出正常范围时,及时发出报警信号,提醒操作人员进行处理。同时,要定期对设备进行维护和校准,确保参数的准确性和稳定性。 异常变化判断 学会观察参数指标的变化趋势,能够判断参数的微小变化是否属于正常波动,还是潜在故障的信号。掌握根据参数异常变化快速定位问题所在的方法和技巧,提高故障排查的效率。例如,通过分析温度、压力等参数的变化趋势,判断设备是否存在潜在的故障。 在实际操作中,要建立完善的故障诊断机制,对参数的异常变化进行及时分析和处理。可以通过对比历史数据、分析设备运行状态等方法,快速定位问题所在,并采取相应的措施进行处理。同时,要加强对操作人员的培训,提高他们的故障判断和处理能力,确保设备的安全稳定运行。 隐患问题排查 隐患特征识别 了解整体储血冰箱常见隐患问题的特征和表现形式,如设备异响、异味、振动等。通过实际案例和模拟演练,提高对隐患特征的识别能力,做到早发现、早处理。例如,熟悉设备正常运行时的声音和振动情况,当出现异常声音或振动时,能够及时发现并进行排查。 在实际操作中,要定期对设备进行全面检查,包括外观检查、功能测试、性能检测等,及时发现潜在的隐患问题。同时,要建立隐患排查记录制度,对发现的隐患问题进行详细记录,包括隐患的位置、特征、处理情况等,以便后续的跟踪和管理。 重点部位检查 明确整体储血冰箱的重点检查部位,如制冷系统的关键部件、智能控制系统的线路连接等。对重点部位进行深入细致的检查,不放过任何一个可能存在隐患的细节。例如,检查制冷系统的压缩机、冷凝器、蒸发器等部件的运行状态,以及智能控制系统的线路是否松动、老化等。 在实际操作中,要制定详细的重点部位检查计划,明确检查的内容、方法和周期。同时,要加强对检查人员的培训,提高他们的检查技能和责任心,确保重点部位的检查工作能够落到实处。 设备清洁保养规范 清洁流程掌握 部件清洁方法 针对不同部件的材质和特点,掌握相应的清洁方法,如不锈钢表面的擦拭、电子元件的除尘等。按照正确的清洁顺序进行操作,避免对设备造成损坏。例如,对于不锈钢表面,使用柔软的湿布进行擦拭,避免刮伤表面;对于电子元件,使用专用的除尘工具进行清理,防止静电对元件造成损坏。 在实际操作中,要根据设备的使用说明书和维护手册,制定详细的清洁计划和操作规程。同时,要加强对清洁人员的培训,提高他们的清洁技能和安全意识,确保清洁工作的质量和安全。 整体储血冰箱巡检流程 整体储血冰箱清洁流程 工具清洁剂使用 学会正确选择和使用清洁工具,如刷子、抹布、吸尘器等,确保清洁效果。了解不同清洁剂的适用范围和使用注意事项,避免因清洁剂使用不当对设备造成腐蚀或损坏。例如,选择合适的刷子和抹布,根据不同的清洁部位和污渍程度进行选择;选择适合设备材质的清洁剂,避免使用含有腐蚀性成分的清洁剂。 在实际操作中,要建立清洁工具和清洁剂的管理制度,对工具和清洁剂的采购、使用、保管等进行规范管理。同时,要定期对清洁工具和清洁剂进行检查和维护,确保其性能和质量。 保养周期确定 频率状况评估 综合考虑整体储血冰箱的使用频率、存储物品的类型和数量等因素,评估设备的运行状况。根据评估结果,科学合理地确定保养周期,确保设备始终处于良好的运行状态。例如,使用频率高、存储物品多的设备,保养周期可以适当缩短;使用频率低、存储物品少的设备,保养周期可以适当延长。 在实际操作中,要建立设备运行状况监测系统,对设备的使用频率、存储物品的类型和数量等进行实时监测和记录。同时,要定期对设备进行性能检测和评估,根据检测结果及时调整保养周期。 保养计划制定 按照确定的保养周期,制定详细的保养计划,包括保养的时间安排、保养项目的具体内容和责任人等。确保保养计划具有可操作性和可监督性,严格按照计划执行保养工作。以下是一个保养计划示例: 保养周期 保养项目 责任人 每周 清洁设备外观、检查设备运行参数 操作人员 每月 检查制冷系统、润滑设备部件 维修人员 每季度 校准设备参数、检查智能控制系统 技术人员 每年 全面维护设备、更换易损件 专业维修团队 保养效果评估 评估机制建立 制定科学合理的保养效果评估标准和方法,明确评估的指标和流程。定期对设备进行全面检查和测试,收集相关数据和信息,为评估提供依据。例如,评估指标可以包括设备的性能指标、运行稳定性、可靠性等;评估方法可以采用定期检查、抽样检测、用户反馈等方式。 在实际操作中,要建立完善的评估档案,对每次评估的结果进行记录和分析。同时,要根据评估结果及时调整保养计划和方法,不断提高保养效果。 计划方法调整 根据评估结果,分析保养工作中存在的问题和不足,及时调整保养计划和方法。不断优化保养流程和措施,提高保养的针对性和有效性,确保设备的性能和可靠性。例如,如果发现设备在某个方面的性能下降,可以增加相应的保养项目或缩短保养周期;如果发现保养方法存在问题,可以及时进行改进和优化。 在实际操作中,要建立反馈机制,鼓励操作人员和用户对保养工作提出意见和建议。同时,要定期召开保养工作会议,对保养工作进行总结和分析,不断完善保养计划和方法。 应急故障处理能力 故障快速诊断 诊断方法技巧 通过学习和实践,掌握常见故障的诊断方法,如观察法、听诊法、测量法等。积累故障诊断的经验,能够根据故障现象快速分析可能的原因,缩小故障排查范围。例如,通过观察设备的外观、运行状态等,判断设备是否存在故障;通过听诊设备的声音,判断设备的运行是否正常;通过测量设备的参数,判断设备的性能是否符合要求。 在实际操作中,要建立故障诊断案例库,对常见故障的诊断方法和处理经验进行总结和整理。同时,要加强对操作人员的培训,提高他们的故障诊断能力和应急处理能力。 工具设备运用 熟悉各种诊断工具和设备的使用方法,如万用表、示波器、故障诊断仪等。能够正确运用这些工具和设备,对故障进行深入分析和检测,为故障处理提供准确的依据。以下是一些常见诊断工具和设备的使用说明: 工具设备名称 使用方法 适用范围 万用表 测量电压、电流、电阻等参数 电路故障检测 示波器 观察电信号的波形和频率 电子元件故障检测 故障诊断仪 读取设备的故障代码和运行数据 设备故障诊断 应急处理措施 预案制定完善 根据整体储血冰箱的特点和可能出现的故障类型,制定详细的应急处理预案。预案中应包括故障的应急处理流程、责任分工、所需的应急物资和设备等,确保在故障发生时能够迅速采取有效的措施。以下是一个应急处理预案示例: 故障类型 应急处理流程 责任分工 应急物资和设备 制冷系统故障 1.立即停止设备运行;2.检查制冷系统的关键部件;3.启动备用制冷系统;4.通知维修人员进行维修。 操作人员负责停止设备运行和检查部件;维修人员负责维修设备。 备用制冷系统、维修工具、制冷剂等。 智能控制系统故障 1.切换到手动控制模式;2.检查智能控制系统的线路和元件;3.通知技术人员进行维修。 操作人员负责切换控制模式和检查线路;技术人员负责维修设备。 手动控制设备、维修工具、备用元件等。 应急演练开展 定期组织应急演练,模拟各种故障场景,让相关人员熟悉应急处理流程和措施。通过演练,检验应急处理预案的可行性和有效性,发现问题及时进行调整和完善。以下是一个应急演练计划示例: 演练时间 演练场景 参与人员 演练目的 每月一次 制冷系统故障 操作人员、维修人员 检验应急处理流程的可行性和有效性。 每季度一次 智能控制系统故障 操作人员、技术人员 提高应急处理能力和团队协作能力。 故障修复验证 测试验证工作 按照规定的测试标准和方法,对修复后的设备进行全面测试,包括性能测试、功能测试、安全测试等。确保设备各项指标符合要求,能够正常稳定运行,避免故障再次发生。例如,对制冷系统进行性能测试,检查制冷效果和能耗是否符合要求;对智能控制系统进行功能测试,检查各项功能是否正常;对设备进行安全测试,检查设备是否存在安全隐患。 在实际操作中,要建立测试验证记录制度,对测试结果进行详细记录。同时,要对测试过程中发现的问题及时进行处理,确保设备的质量和安全。 经验教训总结 详细记录故障处理的过程和结果,包括故障现象、诊断方法、处理措施、修复时间等。对故障处理过程进行分析和总结,找出存在的问题和不足之处,积累经验教训,提高故障处理能力和水平。例如,分析故障发生的原因,总结故障诊断和处理的方法和技巧,提出改进措施和建议。 在实际操作中,要建立故障处理档案,对故障处理的经验教训进行整理和保存。同时,要定期召开故障分析会议,对故障处理工作进行总结和交流,不断提高团队的故障处理能力和水平。 培训内容 冷藏库结构与原理 库体保温系统构成 库板材质与特性 芯材检测报告 1)库板芯材须具备硬质聚氨酯泡沫检测报告,这是确保库体质量可靠的关键依据。通过专业机构的检测,能证明芯材在各项性能指标上达到了规定标准,为冷藏库的稳定运行提供坚实保障。 2)检测报告涵盖了芯材的多项性能指标,如密度、压缩强度、吸水率等。只有这些指标都符合要求,才能保证库板在长期使用过程中,有效地保持冷藏库内的温度稳定,防止热量散失和外界热量的侵入。 硬质聚氨酯泡沫 钢板厚度与强度 项目 要求 作用 钢板材质 库体内面采用不锈钢板 耐腐蚀,延长库体使用寿命 钢板厚度 钢板厚度≥0.6mm 保证库体结构强度,有效保护库体内部物品 强度保障 合适的钢板厚度和材质 能承受一定的外力冲击,确保库体的稳定性 1)库体内面选用不锈钢板,且钢板厚度≥0.6mm,这一设计是为了保证库体的结构强度。不锈钢材质具有良好的耐腐蚀性,能够抵抗冷藏库内潮湿环境的侵蚀,延长库体的使用寿命。 2)合适的钢板厚度不仅能增强库体的整体强度,还能有效地保护库体内部的物品。在日常使用中,库体可能会受到各种外力的冲击,足够厚度的钢板可以抵御这些冲击,防止库体受损,从而确保库内物品的安全。 不锈钢板 不锈钢货架布局设计 货架数量与层数规划 满足存储需求 1)为了满足红细胞血袋等物品的存储需求,冷藏库内配备了足够数量和层数的货架。这些货架的设计充分考虑了物品的存储特点和数量,确保物品能够有序存放,便于管理和查找。 2)合理的货架数量和层数规划,使得冷藏库内的空间得到了充分利用,避免了物品的杂乱堆放。同时,有序的存放方式也有利于提高工作效率,减少操作人员的寻找时间,确保物品能够及时取用。 不锈钢货架 优化空间利用 1)科学的货架布局设计能够避免冷藏库内空间的浪费,提高空间的使用效率。通过合理规划货架的数量、层数和间距,使得冷藏库内的每一寸空间都得到了充分利用,降低了运营成本。 2)合理利用空间不仅可以提高冷藏库的存储能力,还可以减少能源消耗。因为空间利用更加合理,制冷设备在运行过程中能够更加高效地调节温度,从而降低了能源的浪费,实现了节能的目的。 货架间距与通道设置 确保操作便捷 项目 要求 作用 货架间距 合适的间距 方便操作人员取放货物 通道宽度 足够的通道宽度 保障人员和设备的安全通行 操作便捷性 合理的布局 减少工作时间,提高工作效率 1)合适的货架间距和通道设置能够让操作人员轻松取放货物,提高操作的便捷性。在设计货架间距时,充分考虑了操作人员的操作空间和货物的尺寸,确保操作人员能够在不费力的情况下完成货物的取放工作。 2)提高操作的便捷性可以显著减少工作时间,提高工作效率。操作人员在取放货物时更加轻松自如,能够快速准确地找到所需物品,避免了因操作不便而导致的时间浪费和工作失误。 货架间距布局 保障安全通行 1)足够的通道宽度是保障人员和设备安全通行的关键。在冷藏库内,人员和设备需要频繁地进出和移动,如果通道宽度不足,容易发生碰撞和拥堵,增加安全事故的发生风险。 2)安全通行的保障可以有效地避免事故的发生,保护人员的生命安全和设备的完好。同时,安全的工作环境也有利于提高操作人员的工作积极性和工作效率,确保冷藏库的正常运行。 与其他设备的协调性 配合制冷设备 1)货架布局应充分考虑与制冷设备的配合,不妨碍制冷设备的正常运行。合理的布局可以确保制冷设备能够均匀地将冷空气输送到冷藏库的各个角落,保持库内温度的稳定。 2)与制冷设备的良好配合是确保物品保存质量的关键。稳定的温度环境能够有效地延长物品的保质期,保证物品的质量不受影响。同时,也可以降低制冷设备的能耗,提高能源利用效率。 货架与制冷设备配合 适应监控系统 项目 要求 作用 布局适应性 适应监控系统的安装和使用 便于实时监控冷藏库内的情况 监控准确性 合理的布局 提高管理的准确性和效率 信息获取 无遮挡的视野 及时获取准确的监控信息 1)货架布局要适应监控系统的安装和使用,确保监控系统能够全面、准确地监控冷藏库内的情况。在设计货架布局时,要避免货架对监控摄像头的遮挡,保证监控系统能够实时获取库内的信息。 2)适应监控系统可以提高管理的准确性。通过实时监控,管理人员可以及时发现冷藏库内的异常情况,如温度异常、货物损坏等,并采取相应的措施进行处理,确保冷藏库的正常运行。 玻璃门密封性能解析 玻璃门材质与结构 双层钢化玻璃优势 优势 说明 隔热性能 有效防止热量散失,保持库内温度稳定 安全性能 破碎时呈颗粒状,减少对人员的伤害 强度高 能够承受一定的外力冲击,不易损坏 1)双层钢化玻璃具有良好的隔热和安全性能,是玻璃门的理想材质。在隔热方面,双层玻璃中间的空气层可以有效地阻挡热量的传递,减少冷藏库内的热量散失,降低能源消耗。 2)在安全性能方面,钢化玻璃在破碎时会呈颗粒状,不会产生尖锐的碎片,能够有效地防止玻璃破碎伤人。同时,双层钢化玻璃的强度较高,能够承受一定的外力冲击,保证玻璃门的正常使用。 双层钢化玻璃门 导电膜的作用 1)玻璃覆导电膜可有效防止玻璃表面结霜,保持玻璃的透明度。在冷藏库内,由于温度较低,玻璃表面容易结霜,影响操作人员对库内情况的观察。导电膜通过通电产生热量,能够及时融化玻璃表面的霜,保持玻璃的清晰透明。 2)确保操作人员能清晰观察库内情况对于冷藏库的管理至关重要。操作人员可以通过透明的玻璃门及时了解库内的货物存储情况、温度变化等信息,以便及时采取相应的措施,保证冷藏库的正常运行。 地面清理 密封胶条的选择与安装 优质胶条的特性 特性 说明 弹性好 能够紧密贴合玻璃门,保证密封效果 耐老化 长期使用不易老化变形,保持密封性能 防水性强 有效防止水汽进入库内,保持库内干燥 1)优质密封胶条具有良好的弹性和耐老化性能,是保证玻璃门密封效果的关键。良好的弹性使得胶条能够紧密贴合玻璃门,有效地阻挡外界空气和水汽的进入,保持冷藏库内的温度和湿度稳定。 2)耐老化性能则保证了胶条在长期使用过程中不会出现老化变形的情况,能够始终保持良好的密封性能。这不仅可以提高玻璃门的使用寿命,还可以降低维护成本。 密封胶条 安装工艺要求 1)密封胶条的安装要紧密贴合,无间隙,这是确保密封性能达到最佳的关键。在安装过程中,要严格按照工艺要求进行操作,确保胶条与玻璃门之间的贴合度。 2)紧密贴合的安装方式可以有效地防止外界空气和水汽的侵入,保证冷藏库内的温度和湿度稳定。同时,无间隙的安装还可以提高玻璃门的隔音效果,减少外界噪音对库内环境的影响。 密封性能检测方法 压力检测法 检测方法 原理 作用 压力检测法 通过施加一定的压力,检测玻璃门的密封程度 判断密封性能的好坏 检测结果分析 根据压力变化情况,评估密封效果 为改进密封提供依据 检测频率 定期进行检测 确保密封性能始终良好 1)通过压力检测可判断玻璃门的密封程度。在检测过程中,对玻璃门施加一定的压力,观察压力的变化情况。如果压力能够保持稳定,说明玻璃门的密封性能良好;如果压力下降较快,则说明玻璃门存在密封不严的问题。 2)检测结果可以直观地反映密封性能的好坏。根据检测结果,管理人员可以及时发现玻璃门的密封问题,并采取相应的措施进行修复,确保玻璃门的密封性能始终符合要求。 温度检测法 检测方法 原理 作用 温度检测法 利用温度变化检测玻璃门是否存在漏热现象 评估密封效果 检测过程 记录库内和库外的温度变化 判断密封性能 数据分析 对比温度数据,分析密封情况 为改进提供依据 1)利用温度变化检测玻璃门是否存在漏热现象。在正常情况下,冷藏库内的温度应该保持稳定。如果玻璃门存在密封不严的问题,外界的热量会进入库内,导致库内温度升高。通过监测库内温度的变化,可以及时发现玻璃门的漏热问题。 2)检测温度变化可准确评估密封效果。根据温度变化的幅度和速度,可以判断玻璃门的密封性能是否良好。如果温度变化较小,说明密封效果较好;如果温度变化较大,则需要对玻璃门进行检查和修复。 隔汽防潮层功能说明 隔汽防潮原理 阻止水汽渗透 1)隔汽防潮层可有效阻挡外界水汽进入库体,这是其核心功能之一。在冷藏库的使用过程中,外界的水汽如果进入库体,会导致库内湿度增加,影响物品的保存质量。隔汽防潮层就像一道屏障,能够阻止水汽的渗透,保持库内的干燥环境。 2)保持库内干燥环境对于冷藏库的正常运行至关重要。干燥的环境可以防止物品受潮发霉,延长物品的保质期。同时,也可以减少水汽对库体结构和设备的腐蚀,降低维护成本。 保护库体结构 1)避免水汽对库体结构造成腐蚀和损坏是隔汽防潮层的重要作用。水汽如果长期接触库体结构,会导致金属部件生锈、木材腐烂等问题,严重影响库体的使用寿命。隔汽防潮层可以有效地防止水汽与库体结构接触,保护库体结构的完整性。 2)延长库体的使用寿命可以降低运营成本。通过使用隔汽防潮层,减少了库体结构的损坏和维修次数,提高了库体的使用效率,为企业节省了大量的资金和资源。 材料选择与铺设方式 优质材料特性 特性 说明 隔汽性能 有效阻挡水汽渗透,保持库内干燥 防潮性能 防止库体受潮发霉,保护物品质量 耐久性 长期使用不易损坏,保证隔汽防潮效果 1)优质隔汽防潮材料具有良好的隔汽和防潮性能,能够有效地阻挡水汽的侵入。这些材料通常具有低透湿性和高防水性,可以在库体和外界之间形成一道可靠的屏障,确保库内的湿度始终保持在合适的范围内。 2)能有效阻挡水汽是隔汽防潮材料的关键特性。只有具备良好的隔汽和防潮性能,才能保证库内的物品不受水汽的影响,保持其质量和性能稳定。 正确铺设要求 1)铺设隔汽防潮层时要确保平整、紧密,无裂缝和孔洞。平整的铺设可以保证隔汽防潮层的均匀性,避免出现局部薄弱点。紧密的铺设可以防止水汽从缝隙中渗透进去,确保隔汽防潮效果。 2)保证隔汽防潮层的完整性是其发挥作用的基础。如果隔汽防潮层存在裂缝和孔洞,水汽就会趁机进入库体,破坏库内的干燥环境。因此,在铺设过程中要严格按照要求进行操作,确保隔汽防潮层的质量。 对库内环境的影响 控制湿度稳定 1)有效控制库内湿度是隔汽防潮层的重要作用之一。通过阻挡外界水汽的进入,隔汽防潮层可以保持库内湿度的稳定,避免物品受潮发霉。稳定的湿度环境对于物品的保存质量至关重要。 2)保持物品的质量稳定可以提高企业的经济效益。在冷藏库中存储的物品通常对湿度较为敏感,过高的湿度会导致物品变质、损坏,降低物品的价值。通过控制库内湿度,隔汽防潮层可以有效地保护物品的质量,减少企业的损失。 提高保温效果 影响因素 说明 水汽影响 水汽会降低保温层的性能,增加能源消耗 隔汽防潮层作用 减少水汽对保温层的影响,提高保温效果 能源消耗降低 提高能源利用效率,降低运营成本 1)减少水汽对保温层的影响是提高保温效果的关键。水汽如果进入保温层,会降低保温层的隔热性能,导致冷藏库内的热量散失增加。隔汽防潮层可以有效地阻挡水汽的进入,保护保温层的性能。 2)提高保温效果可以降低能源消耗。在冷藏库的运行过程中,保温效果越好,制冷设备的能耗就越低。通过使用隔汽防潮层,减少了水汽对保温层的影响,提高了保温效果,从而降低了能源消耗,为企业节省了运营成本。 防护铝板安装规范 铝板材质与规格要求 优质铝板特性 1)优质铝板具有良好的耐腐蚀性和强度,能够有效地保护地面。在冷藏库的使用过程中,地面会受到各种物品的摩擦和撞击,同时还会接触到潮湿的环境。优质铝板的耐腐蚀性可以防止铝板生锈和损坏,延长其使用寿命。 2)足够的强度可以保证铝板在受到外力冲击时不会变形或损坏,确保地面的平整度和稳定性。这样可以为冷藏库内的设备和人员提供一个安全、可靠的工作环境。 防护铝板 规格符合标准 项目 要求 作用 铝板规格 符合设计和使用要求 确保安装效果和使用性能 厚度要求 满足地面保护需求 保证铝板的强度和耐久性 尺寸精度 精确的尺寸 便于安装和拼接,提高安装效率 1)铝板的规格要严格符合设计和使用要求,这是确保安装效果的关键。合适的规格可以保证铝板与地面的贴合度,避免出现安装不平整或缝隙过大的问题。 2)符合标准的铝板规格还可以保证其使用性能。不同的冷藏库对铝板的厚度、尺寸等规格有不同的要求,只有选择合适规格的铝板,才能满足冷藏库的实际需求,确保地面得到有效的保护。 安装前的准备工作 1)做好安装前的准备工作是确保防护铝板安装顺利进行的基础。首先要对地面进行全面的清理,清除地面上的杂物、灰尘和油污等,保证地面的干净整洁。 2)对地面进行平整处理也是非常重要的。不平整的地面会影响铝板的安装效果,导致铝板铺设不平整或出现空鼓现象。因此,在安装前要使用专业的工具对地面进行平整处理,确保地面的平整度符合要求。 3)此外,还需要准备好安装所需的工具和材料,如螺丝刀、扳手、胶水等。同时,要对铝板进行检查,确保铝板的质量和规格符合要求。只有做好这些准备工作,才能保证防护铝板的安装质量和效率。 地面平整处理 制冷系统操作维护 压缩机运行参数设置 参数设置原则 负荷匹配设置 依据冷藏库内红细胞血袋的存储数量和出入库频率,精准设置压缩机的制冷量。在血袋存储量较大且出入库频繁时,适当提高制冷量,以满足冷藏需求;当存储量较小且出入库频率较低时,降低制冷量,避免能源浪费。同时,根据不同季节和环境温度的变化,动态调整压缩机的运行参数。在夏季高温环境下,增加压缩机的运行功率,确保冷藏库温度稳定在2-6℃;冬季环境温度较低时,减少运行功率,维持库内温度的同时降低能耗。这样既能保证冷藏库的温度稳定,又能提高能源利用效率。 血袋 安全保护设置 设置压缩机的过热、过载、相序错误、过流、高/低压保护等参数,为设备安全运行提供多重保障。当压缩机出现过热情况时,过热保护装置自动触发,防止设备损坏;过载保护则在压缩机负荷过大时及时切断电源,避免设备因过载而故障。同时,调整排气温度过高、系统回液报警等保护参数,以便及时发现并处理异常情况。当排气温度过高或系统出现回液现象时,报警系统立即发出警报,提醒操作人员采取相应措施,确保设备的稳定运行。 过载保护装置 参数调整方法 触摸屏操作 使用触摸屏的密码登陆功能,进入相应的用户等级,获取操作权限。不同用户等级拥有不同的操作权限,确保操作的安全性和规范性。在触摸屏上找到压缩机运行参数设置界面,按照提示进行参数输入和修改。例如,可在该界面设置制冷量、运行时间等参数。以下是触摸屏操作的详细步骤: 步骤 操作内容 1 输入密码登陆触摸屏,选择相应的用户等级 2 在主菜单中找到压缩机运行参数设置选项 3 根据实际需求,输入或修改制冷量、运行时间等参数 4 确认参数设置无误后,点击保存按钮 参数验证 参数调整后,密切观察压缩机的运行状态和冷藏库的温度变化,验证参数设置的合理性。若压缩机运行平稳,冷藏库温度稳定在2-6℃,则说明参数设置合理;若出现异常情况,如温度波动较大或压缩机运行不稳定,需及时进行调整。同时,对比实际运行数据与设计参数,如有偏差及时进行微调。通过分析实际运行数据,找出偏差原因,对参数进行精准调整,确保压缩机和冷藏库的正常运行。 参数记录与监控 记录内容与方式 记录压缩机的温度、压力、电流、功率等关键参数,形成历史数据档案。这些数据是评估压缩机运行状态和性能的重要依据。采用电子表格或数据库的方式进行记录,方便查询和分析。通过对历史数据的分析,可以及时发现压缩机的潜在问题,为设备的维护和管理提供有力支持。例如,定期对温度数据进行分析,若发现温度异常升高,可能预示着压缩机存在故障,需及时进行检修。 异常处理措施 当监控到参数异常时,及时通知技术人员进行检查和处理。技术人员根据异常情况的严重程度,采取相应的措施,如调整参数、维修设备等。若参数异常较轻,可通过调整参数进行解决;若异常严重,可能需要对设备进行维修或更换零部件。在处理异常情况时,要确保操作规范,避免对设备造成进一步损坏。同时,对异常情况进行详细记录,总结经验教训,为今后的设备维护提供参考。 冷风机除霜流程操作 除霜周期确定 环境因素影响 在高湿度环境下,适当缩短除霜周期,防止结霜过多影响制冷效果。高湿度会加速冷风机表面的结霜速度,若除霜周期过长,霜层会越来越厚,阻碍空气流通,降低制冷效率。根据季节变化,调整除霜周期,冬季可适当延长,夏季可适当缩短。冬季环境温度较低,结霜速度相对较慢,可适当延长除霜周期;夏季环境温度高,湿度大,结霜速度快,需缩短除霜周期,以保证冷风机的正常运行。 运行数据参考 通过监控冷风机的运行时间、制冷量、温度等数据,判断结霜情况,确定除霜时机。当冷风机的制冷效率明显下降或库内温度出现异常波动时,可能是结霜过多导致的,需及时进行除霜操作。以下是根据运行数据判断除霜时机的详细说明: 运行数据指标 判断标准 处理措施 运行时间 连续运行时间过长,结霜可能性增加 检查冷风机表面结霜情况,必要时进行除霜 制冷量 制冷量明显下降,低于正常范围 进行除霜操作,提高制冷效率 温度 库内温度异常波动,无法稳定在设定范围 检查冷风机结霜情况,及时除霜 除霜操作步骤 除霜准备工作 检查除霜设备是否正常,如电加热装置、热气除霜管道等。确保电加热装置能够正常发热,热气除霜管道无堵塞现象,为除霜操作提供保障。关闭冷风机的风机,防止除霜过程中霜水被吹...
整体储血冰箱投标方案.docx
下载提示

1.本文档仅提供部分内容试读;

2.支付并下载文件,享受无限制查看;

3.本网站所提供的标准文本仅供个人学习、研究之用,未经授权,严禁复制、发行、汇编、翻译或网络传播等,侵权必究;

4.左侧添加客服微信获取帮助;

5.本文为word版本,可以直接复制编辑使用。


这个人很懒,什么都没留下
未认证用户 查看用户
该文档于 上传
推荐文档
×
精品标书制作
百人专家团队
擅长领域:
工程标 服务标 采购标
16852
已服务主
2892
中标量
1765
平台标师
扫码添加客服
客服二维码
咨询热线:192 3288 5147
公众号
微信客服
客服