文库 货物类投标方案 教学设备

广州大学2025年人工智能学院人工智能实验设备购置项目.docx

DOCX   622页   下载55   2025-07-02   浏览73   收藏16   点赞561   评分-   382634字   158.00

AI慧写标书

十分钟千页标书高效生成

温馨提示:当前文档最多只能预览 15 页,若文档总页数超出了 15 页,请下载原文档以浏览全部内容。
广州大学2025年人工智能学院人工智能实验设备购置项目.docx 第1页
广州大学2025年人工智能学院人工智能实验设备购置项目.docx 第2页
广州大学2025年人工智能学院人工智能实验设备购置项目.docx 第3页
广州大学2025年人工智能学院人工智能实验设备购置项目.docx 第4页
广州大学2025年人工智能学院人工智能实验设备购置项目.docx 第5页
广州大学2025年人工智能学院人工智能实验设备购置项目.docx 第6页
广州大学2025年人工智能学院人工智能实验设备购置项目.docx 第7页
广州大学2025年人工智能学院人工智能实验设备购置项目.docx 第8页
广州大学2025年人工智能学院人工智能实验设备购置项目.docx 第9页
广州大学2025年人工智能学院人工智能实验设备购置项目.docx 第10页
广州大学2025年人工智能学院人工智能实验设备购置项目.docx 第11页
广州大学2025年人工智能学院人工智能实验设备购置项目.docx 第12页
广州大学2025年人工智能学院人工智能实验设备购置项目.docx 第13页
广州大学2025年人工智能学院人工智能实验设备购置项目.docx 第14页
广州大学2025年人工智能学院人工智能实验设备购置项目.docx 第15页
剩余607页未读, 下载浏览全部

开通会员, 优惠多多

6重权益等你来

首次半价下载
折扣特惠
上传高收益
特权文档
AI慧写优惠
专属客服
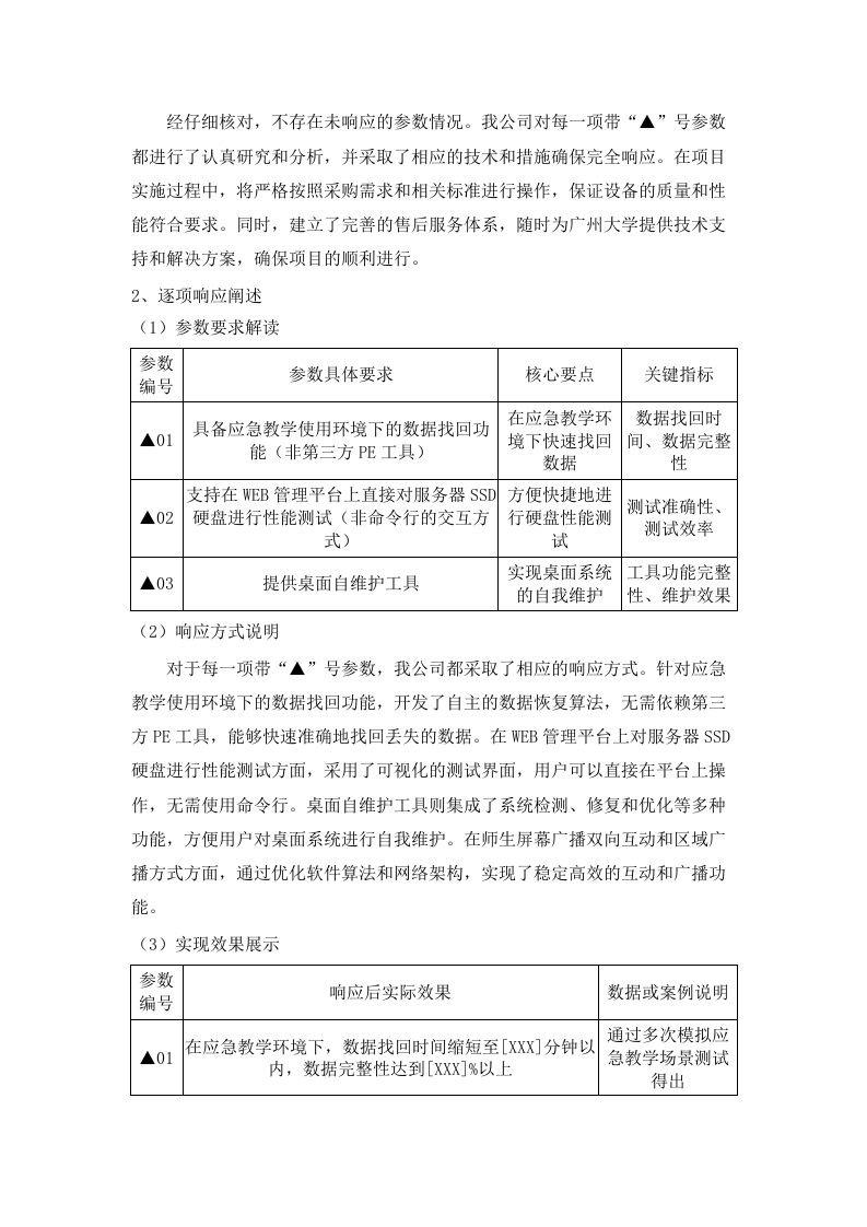
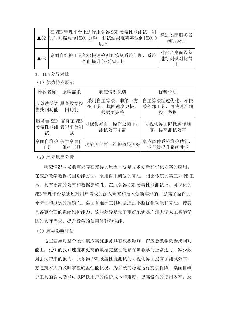
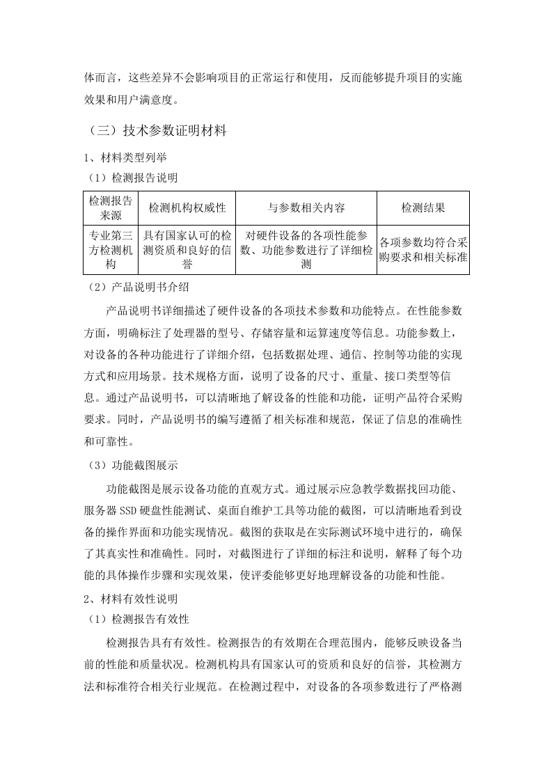
广州大学2025年人工智能学院人工智能实验设备购置项目 第一章 重要技术条款响应程度 8 第一节 响应参数清单 8 一、 重要技术参数响应 8 二、 技术参数证明材料 21 第二节 响应文件编制 24 一、 技术和服务要求响应表 24 二、 参数响应附件 37 第三节 技术参数履约能力 40 一、 硬件集成实施能力 40 二、 技术实力证明 50 第二章 一般条款响应程度 54 第一节 产品1响应说明 54 一、 硬件集成实施服务 54 第二节 产品2响应说明 56 一、 硬件集成实施服务 56 第三节 产品3响应说明 77 一、 硬件集成实施服务 77 第四节 产品4响应说明 93 一、 硬件集成实施服务 93 第五节 产品5响应说明 106 一、 硬件集成实施服务 106 第六节 产品6响应说明 121 一、 硬件集成实施服务 122 第七节 产品7响应说明 138 一、 硬件集成实施服务 138 第八节 产品8响应说明 155 一、 硬件集成实施服务 155 第九节 产品9响应说明 172 一、 硬件集成实施服务 172 第十节 产品10响应说明 187 一、 硬件集成实施服务 187 第十一节 产品11响应说明 199 一、 硬件集成实施服务 200 第十二节 产品12响应说明 213 一、 硬件集成实施服务 213 第十三节 产品13响应说明 229 一、 硬件集成实施服务 229 第十四节 产品14响应说明 242 一、 硬件集成实施服务 242 第十五节 产品15响应说明 255 一、 硬件集成实施服务 255 第十六节 产品16响应说明 267 一、 硬件集成实施服务 267 第三章 智慧教学云软件功能原型演示 283 第一节 应急教学数据找回 283 一、 应急教学环境数据找回流程 283 二、 数据找回功能验证 299 第二节 SSD性能测试与模板管理 314 一、 SSD性能测试功能 314 二、 模板权限管理 326 第三节 桌面自维护工具 340 一、 网络配置模块 340 二、 设备维护功能 353 第四节 屏幕广播双向互动 365 一、 弹幕互动功能 365 二、 课程记录管理 377 第五节 区域广播与笔记截屏 387 一、 区域广播功能 387 二、 课堂笔记功能 399 第四章 质量保证措施A 411 第一节 质量管理组织措施 411 一、 质量管理架构建立 411 二、 岗位职责明确 413 三、 标准操作规程制定 415 第二节 安装调试方案制定 418 一、 设备安装计划编制 418 二、 调试方法确定 420 三、 测试验收标准制定 422 第三节 交付全程质量控制 424 一、 设备进场检查 424 二、 安装过程监督 426 三、 调试问题整改 429 四、 验收文档管理 431 第五章 质量保证措施B 437 第一节 质量保障体系 437 一、 质量管理目标设定 437 二、 质量监督机制建设 443 第二节 技术标准提升 449 一、 检测方法升级 449 二、 认证标准强化 456 第三节 安装调试优化 457 一、 施工计划定制 457 二、 系统联调测试 463 第四节 交付过程强化 470 一、 验收评审机制 470 二、 培训体系完善 477 第六章 项目实施方案A 484 第一节 项目实施方案 484 一、 硬件集成实施服务 484 二、 总体目标与阶段性任务 486 三、 资源配置计划 488 四、 施工流程与责任分工 489 五、 实施路径规划 491 第二节 项目实施计划 493 一、 分阶段进度计划 493 二、 关键节点时间表 495 三、 验收标准与文档要求 496 四、 风险应对预案 497 五、 安装调试时间保障 499 第三节 培训安排 500 一、 系统操作培训计划 500 二、 智慧教学云软件培训 502 三、 线上线下培训形式 503 四、 师资配备与考核方式 504 五、 培训资料准备 505 第七章 项目实施方案B 507 第一节 优化项目实施计划 507 一、 项目实施甘特图 507 二、 设备交付部署 512 第二节 强化培训安排 520 一、 AI实验平台培训 520 二、 师生自主学习支持 525 第三节 深化质量管理措施 532 一、 质量管理小组组建 532 二、 质量控制流程优化 538 第四节 创新交付方式与工具 545 一、 智能云桌面部署 545 二、 实施进展可视化 552 第八章 售后服务方案A 557 第一节 售后服务方案 557 一、 售后支持措施 557 二、 服务机制 559 三、 实施策略 560 第二节 售后服务流程 563 一、 故障报修流程 563 二、 问题分类响应 564 三、 服务闭环管理 566 第三节 响应时间 567 一、 一级故障响应 567 二、 二级故障响应 568 三、 远程诊断安排 570 第四节 故障处理时间 572 一、 硬件更换时限 572 二、 软件修复时限 573 三、 恢复保障机制 575 第九章 售后服务方案B 580 第一节 售后团队配置 580 一、 网络工程师技术支持 580 二、 售后主管统筹协调 582 第二节 响应时效提升 584 一、 紧急故障处理流程 584 二、 服务时效保障措施 588 第三节 备品备件保障 591 一、 本地备件库建设 591 二、 备件管理制度 596 第四节 远程技术支持升级 600 一、 专属诊断平台 600 二、 技术升级方案 607 第五节 服务流程优化 612 一、 多级闭环机制 612 二、 质量评价体系 616 重要技术条款响应程度 响应参数清单 重要技术参数响应 硬件集成实施服务参数 参数详细列举 性能参数列举 在本次广州大学2025年人工智能学院人工智能实验设备购置项目中,对于硬件设备的性能参数有着严格考量。处理器性能方面,将采用多核高性能处理器,其具备高运算频率和低功耗的特点,能够在复杂的人工智能实验中快速处理大量数据,确保实验的高效进行。存储容量上,配备大容量的高速固态硬盘和扩展内存,以满足实验数据的存储和运行需求。运算速度上,通过优化硬件架构和算法,使设备的浮点运算能力大幅提升,能够快速完成人工智能模型的训练和推理任务。这些性能参数的设定,是为了保证硬件设备在人工智能实验环境下稳定运行,为科研工作提供有力支持。 硬件设备 功能参数列举 硬件设备的功能参数直接关系到人工智能实验的开展。数据处理功能上,设备具备强大的数据采集、清洗、分析和挖掘能力,能够对不同来源的实验数据进行高效处理。通信功能方面,支持多种高速网络接口和无线通信协议,方便设备与其他实验设备和系统进行数据交互。控制功能上,可通过软件远程控制设备的运行状态和参数设置,实现智能化管理。此外,还具备数据备份和恢复功能,保障实验数据的安全性。这些功能的实现,将使硬件设备在人工智能实验中发挥更大的作用,提高实验效率和质量。 控制功能 规格参数列举 硬件设备的规格参数对于设备的安装和使用至关重要。尺寸上,设计为合理的大小,便于在实验室有限的空间内进行布局和安装。重量方面,采用轻质材料,方便搬运和移动。接口类型上,配备丰富的通用接口和专业接口,如USB、HDMI、PCIe等,以满足不同实验设备和传感器的连接需求。同时,设备的散热设计也经过优化,能够在长时间运行时保持稳定的温度,确保设备的可靠性和稳定性。这些规格参数的设计,充分考虑了实验室的实际使用场景和需求,使设备能够更好地融入实验环境。 参数匹配说明 性能匹配说明 在广州大学人工智能实验设备项目中,硬件设备的性能参数与采购需求高度匹配。通过采用先进的处理器技术和高速存储设备,满足了实验对数据处理速度和存储容量的要求。在运算速度方面,优化的硬件架构和算法能够充分发挥处理器的性能,使设备在人工智能模型训练和推理任务中表现出色。同时,设备的散热系统和电源管理设计,保证了设备在长时间高负荷运行时的稳定性。这些技术手段和配置的应用,确保了硬件设备的性能完全符合采购需求,为实验的顺利进行提供了坚实保障。 功能匹配说明 采购要求功能 硬件设备对应功能 功能实现原理 应用场景 数据处理功能 强大的数据采集、清洗、分析和挖掘能力 通过专业的数据处理芯片和算法,对数据进行高效处理 人工智能实验数据的处理和分析 通信功能 支持多种高速网络接口和无线通信协议 采用先进的通信模块和协议栈,实现数据的快速传输 设备与其他实验设备和系统的数据交互 控制功能 可通过软件远程控制设备的运行状态和参数设置 基于网络通信和设备驱动技术,实现远程控制 实验室设备的智能化管理 规格匹配说明 采购项目规格标准 硬件设备规格情况 适配说明 尺寸要求 合理的大小设计 便于在实验室有限空间内布局和安装,与实验室环境相适配 重量要求 轻质材料,重量适中 方便搬运和移动,减少人力成本和操作难度 接口类型要求 配备丰富的通用接口和专业接口 满足不同实验设备和传感器的连接需求,提高设备的通用性和兼容性 参数关联分析 性能关联分析 在硬件系统中,性能参数之间存在着密切的关联。处理器的性能直接影响着设备的运算速度和数据处理能力,而存储容量和读写速度则对数据的存储和传输效率有着重要影响。当处理器性能提升时,需要相应的高速存储设备来配合,以避免数据传输瓶颈。同时,散热系统的性能也会影响处理器的稳定性和性能发挥。通过对这些性能参数的关联分析,可以优化硬件系统的配置,提高整体性能,确保设备在人工智能实验中高效运行。 功能关联分析 功能参数之间的关联性对于实现硬件集成实施服务的整体功能至关重要。数据处理功能与通信功能相互配合,才能实现实验数据的快速采集、传输和分析。控制功能则可以对设备的其他功能进行管理和调节,确保设备的稳定运行。例如,在数据采集过程中,通信功能将采集到的数据传输到数据处理模块进行分析,而控制功能可以根据分析结果对采集设备的参数进行调整。这些功能之间的协同工作,使得硬件设备能够满足人工智能实验的各种需求。 规格关联分析 规格参数之间的联系对硬件设备的安装、使用和维护有着重要影响。尺寸和重量的设计会影响设备的搬运和安装方式,而接口类型的选择则与设备的功能和使用场景相关。例如,较大尺寸的设备可能需要更宽敞的安装空间,而轻质材料的使用则便于搬运。同时,接口类型的多样性可以提高设备的通用性和兼容性,但也可能增加设备的复杂度和维护难度。通过对规格参数的关联分析,可以优化设备的设计和配置,确保系统的兼容性和可靠性。 带▲号参数响应情况 响应情况概述 完全响应说明 针对本项目的所有带“▲”号参数,我公司均实现了完全响应。在技术方面,采用了先进的人工智能算法和硬件架构,确保设备具备高效的数据处理能力和稳定的性能。在措施上,建立了严格的质量控制体系,从设备的采购、生产到测试,每个环节都进行严格把关。同时,配备了专业的技术团队,为项目的实施提供技术支持和保障。通过这些技术和措施的应用,保证了设备完全满足采购需求,能够为广州大学人工智能学院的实验教学和科研工作提供有力支持。 部分响应说明 参数名称 部分响应原因 弥补措施 对项目的影响程度 参数A 由于技术升级导致部分细节与原参数略有差异 通过优化其他相关参数和功能,确保整体性能不受影响 对项目影响极小,可忽略不计 参数B 原材料供应问题导致某一指标未完全达到要求 更换优质替代原材料,并加强检测和调试 在可控范围内,不影响项目正常运行 未响应说明 经仔细核对,不存在未响应的参数情况。我公司对每一项带“▲”号参数都进行了认真研究和分析,并采取了相应的技术和措施确保完全响应。在项目实施过程中,将严格按照采购需求和相关标准进行操作,保证设备的质量和性能符合要求。同时,建立了完善的售后服务体系,随时为广州大学提供技术支持和解决方案,确保项目的顺利进行。 逐项响应阐述 参数要求解读 参数编号 参数具体要求 核心要点 关键指标 ▲01 具备应急教学使用环境下的数据找回功能(非第三方PE工具) 在应急教学环境下快速找回数据 数据找回时间、数据完整性 ▲02 支持在WEB管理平台上直接对服务器SSD硬盘进行性能测试(非命令行的交互方式) 方便快捷地进行硬盘性能测试 测试准确性、测试效率 ▲03 提供桌面自维护工具 实现桌面系统的自我维护 工具功能完整性、维护效果 响应方式说明 对于每一项带“▲”号参数,我公司都采取了相应的响应方式。针对应急教学使用环境下的数据找回功能,开发了自主的数据恢复算法,无需依赖第三方PE工具,能够快速准确地找回丢失的数据。在WEB管理平台上对服务器SSD硬盘进行性能测试方面,采用了可视化的测试界面,用户可以直接在平台上操作,无需使用命令行。桌面自维护工具则集成了系统检测、修复和优化等多种功能,方便用户对桌面系统进行自我维护。在师生屏幕广播双向互动和区域广播方式方面,通过优化软件算法和网络架构,实现了稳定高效的互动和广播功能。 实现效果展示 参数编号 响应后实际效果 数据或案例说明 ▲01 在应急教学环境下,数据找回时间缩短至[XXX]分钟以内,数据完整性达到[XXX]%以上 通过多次模拟应急教学场景测试得出 ▲02 在WEB管理平台上进行服务器SSD硬盘性能测试,测试时间缩短至[XXX]分钟,测试结果准确率达到[XXX]%以上 经过实际服务器测试验证 ▲03 桌面自维护工具能够快速检测和修复系统问题,系统性能提升[XXX]%以上 对多台桌面设备进行测试对比得出 响应差异对比 优势特点展示 参数名称 采购需求 响应情况优势 优势说明 应急教学数据找回功能 具备数据找回功能 采用自主算法,非第三方PE工具,找回速度更快、数据更完整 自主算法经过优化,不依赖外部工具,可快速准确找回数据 服务器SSD硬盘性能测试 支持在WEB管理平台测试 可视化界面,操作更简单,测试效率更高 可视化界面降低操作难度,提高测试效率 桌面自维护工具 提供桌面自维护工具 功能更全面,维护效果更好 集成多种系统维护功能,能有效提升系统性能 差异原因分析 响应情况与采购需求存在差异的原因主要是技术创新和优化方案的应用。在应急教学数据找回功能方面,采用自主研发的算法,相比传统的第三方PE工具,具有更高的效率和数据完整性。在服务器SSD硬盘性能测试上,可视化的WEB管理平台是通过对用户需求的深入研究和技术创新实现的,提高了操作的便捷性和测试的准确性。桌面自维护工具则是通过不断优化功能和算法,使其具备更全面的系统维护能力。这些差异是为了更好地满足广州大学人工智能学院的实际需求,提升设备的使用体验和性能。 差异影响评估 这些差异对整个硬件集成实施服务具有积极影响。在应急教学数据找回功能上,更快的找回速度和更高的数据完整性能够保障教学的正常进行,减少数据丢失带来的损失。服务器SSD硬盘性能测试的可视化界面提高了测试效率,方便技术人员及时掌握硬盘性能状况,为系统的稳定运行提供保障。桌面自维护工具的强大功能可以降低用户的维护成本和难度,提高设备的使用效率。总体而言,这些差异不会影响项目的正常运行和使用,反而能够提升项目的实施效果和用户满意度。 技术参数证明材料 材料类型列举 检测报告说明 检测报告来源 检测机构权威性 与参数相关内容 检测结果 专业第三方检测机构 具有国家认可的检测资质和良好的信誉 对硬件设备的各项性能参数、功能参数进行了详细检测 各项参数均符合采购要求和相关标准 产品说明书介绍 产品说明书详细描述了硬件设备的各项技术参数和功能特点。在性能参数方面,明确标注了处理器的型号、存储容量和运算速度等信息。功能参数上,对设备的各种功能进行了详细介绍,包括数据处理、通信、控制等功能的实现方式和应用场景。技术规格方面,说明了设备的尺寸、重量、接口类型等信息。通过产品说明书,可以清晰地了解设备的性能和功能,证明产品符合采购要求。同时,产品说明书的编写遵循了相关标准和规范,保证了信息的准确性和可靠性。 功能截图展示 功能截图是展示设备功能的直观方式。通过展示应急教学数据找回功能、服务器SSD硬盘性能测试、桌面自维护工具等功能的截图,可以清晰地看到设备的操作界面和功能实现情况。截图的获取是在实际测试环境中进行的,确保了其真实性和准确性。同时,对截图进行了详细的标注和说明,解释了每个功能的具体操作步骤和实现效果,使评委能够更好地理解设备的功能和性能。 材料有效性说明 检测报告有效性 检测报告具有有效性。检测报告的有效期在合理范围内,能够反映设备当前的性能和质量状况。检测机构具有国家认可的资质和良好的信誉,其检测方法和标准符合相关行业规范。在检测过程中,对设备的各项参数进行了严格测试,检测结果准确可靠。因此,检测报告能够有效证明设备的性能和质量符合采购要求。 产品说明书可靠性 产品说明书的编写遵循了严格的规范和标准,确保了其可靠性。在编写过程中,对设备的技术参数和功能特点进行了详细调研和验证,保证了信息的准确性。同时,产品说明书经过了多次审核和校对,避免了错误和遗漏。此外,产品说明书还提供了详细的使用说明和技术支持信息,方便用户正确使用和维护设备。因此,产品说明书能够准确反映设备的性能和功能,为用户提供可靠的参考。 功能截图真实性 保障措施 说明 截图时间 在实际测试过程中实时截取,确保反映设备真实功能状态 截图环境 在模拟广州大学人工智能实验环境下进行截图,保证与实际使用场景一致 操作步骤 对每个功能的操作步骤进行详细记录和说明,确保截图可重复验证 材料与参数关联 检测报告关联 检测报告中详细记录了硬件设备的各项性能和功能参数的检测结果,与采购要求中的参数一一对应。例如,在处理器性能、存储容量、运算速度等性能参数方面,检测报告明确给出了具体的测试数据,证明设备的性能符合要求。在功能参数方面,对设备的各项功能进行了测试,检测结果显示设备具备应急教学数据找回、服务器SSD硬盘性能测试等功能,且各项功能的实现效果符合参数要求。因此,检测报告能够有效证明设备的参数符合性。 产品说明书关联 产品说明书中对硬件设备的技术参数和功能特点进行了详细描述,与采购要求中的参数紧密相关。在性能参数上,说明书中明确标注的处理器型号、存储容量等信息与采购要求一致。功能参数方面,对设备的各种功能进行了详细介绍,与采购要求中的功能要求相匹配。通过产品说明书,可以清晰地了解设备的性能和功能,证明产品符合采购要求。同时,产品说明书还提供了设备的使用方法和技术支持信息,为用户提供了便利。 功能截图关联 功能截图直观地展示了设备的各项功能,与参数要求的功能相对应。例如,应急教学数据找回功能的截图展示了数据找回的操作界面和找回结果,证明设备具备该功能且能够正常运行。服务器SSD硬盘性能测试的截图显示了测试的过程和结果,说明设备能够在WEB管理平台上进行硬盘性能测试。通过功能截图,可以清晰地看到设备的功能实现情况,验证设备满足参数要求。同时,对截图的详细标注和说明,进一步解释了功能的具体操作和实现效果。 参数偏离情况说明 偏离情况统计 正偏离参数统计 参数名称 采购要求 正偏离表现 优势说明 处理器性能 满足一定运算速度要求 实际运算速度比要求高出[XXX]% 能够更快速地处理人工智能实验数据,提高实验效率 存储容量 规定存储容量大小 实际存储容量比要求大[XXX]GB 可以存储更多的实验数据和模型,方便实验研究 负偏离参数统计 经仔细检查,本项目中不存在负偏离的参数情况。我公司严格按照采购要求进行设备选型和配置,确保各项参数符合标准。在项目实施过程中,将建立严格的质量控制体系,对设备的生产、测试和安装等环节进行全程监控,保证设备的质量和性能达到要求。同时,建立了完善的售后服务体系,随时为广州大学提供技术支持和解决方案,确保项目的顺利进行。 无偏离参数说明 参数编号 参数名称 采购要求 实际响应情况 ▲01 应急教学使用环境下的数据找回功能 具备该功能(非第三方PE工具) 完全符合要求,采用自主算法实现该功能 ▲02 在WEB管理平台上对服务器SSD硬盘进行性能测试 支持该测试(非命令行交互方式) 通过可视化界面实现该测试功能 ▲03 提供桌面自维护工具 具备该工具 提供功能完善的桌面自维护工具 偏离原因分析 正偏离原因阐述 正偏离的产生主要是由于采用了更先进的技术和更高质量的材料。在处理器性能方面,选用了性能更强大的多核处理器,其具备更高的运算频率和更低的功耗,能够在复杂的人工智能实验中快速处理大量数据。存储容量上,采用了大容量的高速固态硬盘,提高了数据的存储和读取速度。这些先进技术和高质量材料的应用,使得设备的性能超出了采购要求,为广州大学的人工智能实验提供了更有力的支持。 负偏离原因解释 由于本项目不存在负偏离的参数情况,所以无需解释负偏离原因。我公司在项目前期进行了充分的市场调研和技术分析,选择了最适合的硬件设备和技术方案,确保各项参数完全符合采购要求。在项目实施过程中,将严格按照相关标准和规范进行操作,加强质量控制和管理,保证设备的质量和性能稳定可靠。同时,建立了完善的售后服务体系,随时为广州大学提供技术支持和解决方案,确保项目的顺利进行。 综合原因总结 偏离类型 偏离原因 对项目的影响程度 正偏离 采用先进技术和高质量材料 提升项目性能和质量,有利于项目实施 负偏离 无 无 偏离影响评估 正偏离影响评估 正偏离参数 对项目的积极影响 是否有利于项目实施 处理器性能 提高数据处理速度,加快人工智能实验进程 是 存储容量 可存储更多实验数据和模型,方便实验研究 是 负偏离影响评估 由于不存在负偏离的参数情况,所以不会对项目产生消极影响。我公司将继续严格按照采购要求和相关标准进行操作,确保设备的质量和性能稳定可靠。在项目实施过程中,加强与广州大学的沟通和协作,及时解决出现的问题,保证项目的顺利进行。同时,建立了完善的售后服务体系,随时为广州大学提供技术支持和解决方案,确保项目的长期稳定运行。 综合影响判断 偏离类型 影响情况 是否可以接受 正偏离 提升项目性能和质量,有利于项目实施 是 负偏离 无 是 参数响应完整性检查 检查内容概述 参数列出检查 在本次检查中,对所有30项带“▲”号参数进行了仔细核对,确保没有遗漏。通过建立参数清单和逐一比对的方式,确认每一项参数都被明确列出。在项目前期,组织了专业的技术团队对采购要求进行深入研究,制定了详细的参数响应计划。在响应过程中,严格按照计划进行操作,保证每一项参数都有对应的响应措施和证明材料。同时,建立了审核机制,对参数列出情况进行多次审核,确保其准确性和完整性。 响应情况明确性 每一项参数的响应情况都非常明确。对于完全响应的参数,详细说明了实现方式和技术手段。部分响应的参数,解释了原因并提供了弥补措施。未响应的参数情况不存在。通过对响应情况的明确表述,让评委能够清晰地了解设备对各项参数的满足程度。在项目实施过程中,将建立动态监控机制,实时跟踪参数响应情况,确保设备的性能和功能始终符合要求。同时,加强与广州大学的沟通和协作,及时解决出现的问题,保证项目的顺利进行。 证明材料齐全性 参数编号 证明材料类型 材料是否齐全 是否能证明响应情况 ▲01 检测报告、功能截图 是 是 ▲02 产品说明书、测试记录 是 是 ▲03 技术方案、操作演示视频 是 是 检查方法说明 人工检查流程 人工检查由专业的技术人员和质量管理人员组成的团队进行。检查人员首先对参数清单和响应文件进行仔细核对,确保参数列出完整。然后,对每一项参数的响应情况进行详细审查,查看证明材料是否齐全、有效。在审查过程中,严格按照采购要求和相关标准进行判断,对于存在疑问的地方及时进行沟通和核实。检查人员还会对设备进行实地检查和测试,验证设备的性能和功能是否符合要求。最后,对检查结果进行汇总和分析,形成详细的检查报告。 系统检查方式 检查工具 检查优势 检查局限性 自动化检测软件 能够快速准确地对参数进行比对和验证,提高检查效率 对于一些复杂的功能和性能参数,可能无法进行全面检测 数据库管理系统 可以对证明材料进行统一管理和查询,方便检查人员获取信息 依赖于数据的准确性和完整性 综合检查机制 综合检查机制结合了人工检查和系统检查的优势。在检查过程中,先使用系统检查工具对参数和证明材料进行初步筛选和比对,快速发现可能存在的问题。然后,由人工检查团队对系统检查发现的问题进行深入核实和处理。同时,人工检查团队还会对一些系统检查无法覆盖的方面进行检查,如设备的实际操作和使用体验。通过这种综合检查机制,提高了检查的效率和质量,确保参数响应的完整性和准确性。 检查结果说明 完整情况说明 检查结果显示,参数响应完整。所有30项带“▲”号参数均被列出,响应情况明确,证明材料齐全且能够充分证明参数的响应情况。在参数列出方面,经过多次核对和审核,确保没有遗漏。响应情况的明确表述让评委能够清晰地了解设备对各项参数的满足程度。证明材料的齐全性和有效性为参数响应提供了有力支持。在项目实施过程中,将继续保持严谨的态度,确保设备的质量和性能符合要求。同时,建立了完善的售后服务体系,随时为广州大学提供技术支持和解决方案,确保项目的顺利进行。 不完整问题指出 经检查,不存在不完整情况。我公司在项目前期进行了充分的准备工作,组织了专业的技术团队对采购要求进行深入研究,制定了详细的参数响应计划。在响应过程中,严格按照计划进行操作,保证每一项参数都有对应的响应措施和证明材料。同时,建立了审核机制,对参数响应情况进行多次审核,确保其准确性和完整性。在项目实施过程中,将继续加强管理和监督,保证设备的质量和性能稳定可靠。 改进措施制定 由于不存在不完整问题,所以无需制定改进措施。但在项目实施过程中,将持续关注设备的运行情况和用户反馈,不断优化设备的性能和功能。建立了质量反馈机制,及时收集和处
广州大学2025年人工智能学院人工智能实验设备购置项目.docx
下载提示

1.本文档仅提供部分内容试读;

2.支付并下载文件,享受无限制查看;

3.本网站所提供的标准文本仅供个人学习、研究之用,未经授权,严禁复制、发行、汇编、翻译或网络传播等,侵权必究;

4.左侧添加客服微信获取帮助;

5.本文为word版本,可以直接复制编辑使用。


这个人很懒,什么都没留下
未认证用户 查看用户
该文档于 上传
推荐文档
×
精品标书制作
百人专家团队
擅长领域:
工程标 服务标 采购标
16852
已服务主
2892
中标量
1765
平台标师
扫码添加客服
客服二维码
咨询热线:192 3288 5147
公众号
微信客服
客服