文库 货物类投标方案 标识标牌

宽城区印章刻制合作企业招标投标方案.docx

DOCX   1359页   下载15   2025-09-07   浏览54   收藏86   点赞985   评分-   768634字   228.00

AI慧写标书

十分钟千页标书高效生成

温馨提示:当前文档最多只能预览 15 页,若文档总页数超出了 15 页,请下载原文档以浏览全部内容。
宽城区印章刻制合作企业招标投标方案.docx 第1页
宽城区印章刻制合作企业招标投标方案.docx 第2页
宽城区印章刻制合作企业招标投标方案.docx 第3页
宽城区印章刻制合作企业招标投标方案.docx 第4页
宽城区印章刻制合作企业招标投标方案.docx 第5页
宽城区印章刻制合作企业招标投标方案.docx 第6页
宽城区印章刻制合作企业招标投标方案.docx 第7页
宽城区印章刻制合作企业招标投标方案.docx 第8页
宽城区印章刻制合作企业招标投标方案.docx 第9页
宽城区印章刻制合作企业招标投标方案.docx 第10页
宽城区印章刻制合作企业招标投标方案.docx 第11页
宽城区印章刻制合作企业招标投标方案.docx 第12页
宽城区印章刻制合作企业招标投标方案.docx 第13页
宽城区印章刻制合作企业招标投标方案.docx 第14页
宽城区印章刻制合作企业招标投标方案.docx 第15页
剩余1344页未读, 下载浏览全部

开通会员, 优惠多多

6重权益等你来

首次半价下载
折扣特惠
上传高收益
特权文档
AI慧写优惠
专属客服
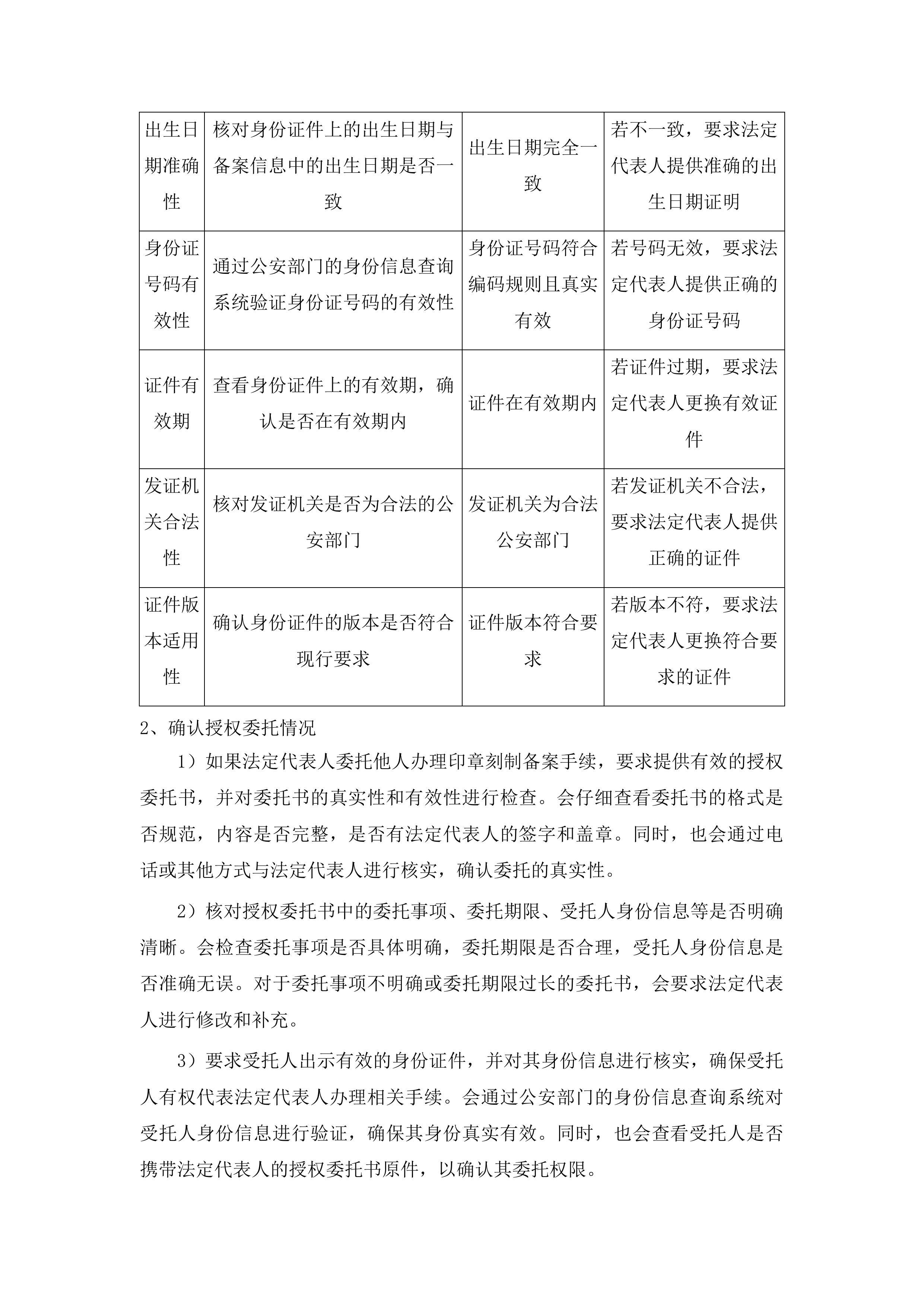
宽城区印章刻制合作企业招标投标方案 第一章 工作服务方案 7 第一节 印章制作流程 7 一、 客户信息核验管理 8 二、 印章设计排版规范 21 三、 激光雕刻工艺控制 27 四、 油墨填充作业标准 37 五、 质检封装作业流程 42 第二节 技术组织措施 56 一、 雕刻设备标准化配置 56 二、 原材料质量管控体系 73 三、 作业流程标准化建设 87 四、 油墨加注便捷机制 107 第三节 供货渠道说明 118 一、 原材料采购渠道管理 118 二、 长期合作保障措施 125 三、 材料质量追溯系统 140 第四节 交付时间保障 161 一、 订单响应快速机制 161 二、 生产排期智能管理 182 三、 物流配送方案优化 196 四、 交付时效承诺保障 209 第二章 管理制度 228 第一节 印章档案管理制度 228 一、 印章全流程管理规范 228 二、 印章电子档案体系构建 240 三、 档案系统管理维护方案 251 四、 档案保存与核查机制 272 第二节 保密管理制度 278 一、 印章信息保密体系建设 278 二、 人员保密管理实施方案 299 三、 生产区域保密管控措施 309 四、 内部数据流转保密规则 314 第三章 组织协调保证措施 323 第一节 人员调配机制 323 一、 岗位人员配置规划 323 二、 人员轮班工作制度 335 三、 人员备用保障机制 345 第二节 岗位职责划分 353 一、 刻章操作岗位职责 353 二、 质量检查岗位职责 364 三、 资料归档岗位职责 375 四、 客户服务岗位职责 384 第三节 内部协作机制 392 一、 工作例会沟通制度 392 二、 岗位协调专员设置 399 三、 信息流转工作流程 408 四、 协作考核评价机制 417 第四节 资源调配方案 426 一、 设备资源配置计划 426 二、 耗材资源保障方案 437 三、 场地资源使用规划 450 四、 资源调配应急预案 459 第五节 流程衔接机制 469 一、 印章刻制全流程节点 469 二、 环节交接标准规范 487 三、 流程追溯管理机制 499 四、 流程优化改进机制 510 第四章 质量保证措施 518 第一节 质量控制体系 518 一、 ISO9001质量管理体系构建 518 二、 工序质量控制点设置 532 三、 质量追溯机制建立 545 第二节 原材料质量控制 554 一、 原材料合格证明获取 554 二、 入库检验制度实施 563 三、 供应商评估管理 572 第三节 生产工艺质量控制 584 一、 激光雕刻技术应用 584 二、 关键质量控制点监测 597 三、 三检制度执行 607 第四节 成品检测与验收 618 一、 成品全项检测实施 619 二、 专业检测设备配置 631 三、 检测记录档案管理 646 第五节 质量反馈与改进机制 655 一、 质量反馈通道建立 655 二、 纠正预防措施制定 667 三、 质量持续优化管理 679 第五章 和采购人的配合措施 692 第一节 沟通机制建立 692 一、 定期沟通会议安排 692 二、 项目联络人制度 699 三、 信息化沟通工具应用 704 四、 沟通内容范围界定 710 第二节 需求响应措施 720 一、 采购需求快速响应 720 二、 特殊需求评估方案 727 三、 加急订单应急处理 733 四、 订单状态查询系统 743 第三节 现场服务配合 749 一、 现场技术支持服务 749 二、 印章备案流程配合 755 三、 质量检查配合工作 760 四、 印章交付使用服务 766 第四节 问题处理机制 772 一、 问题反馈响应机制 772 二、 质量问题处理方案 779 三、 问题处理闭环管理 785 四、 问题处理情况报告 791 第五节 服务改进措施 799 一、 意见建议收集机制 799 二、 服务总结报告提交 808 三、 改进措施制定落实 814 四、 服务满意度调查 819 第六章 自纠自查方案 826 第一节 自纠自查制度 826 一、 管理制度构建 826 二、 执行效果保障 833 第二节 质量检查流程 842 一、 原材料质量把控 842 二、 生产过程质量监控 848 三、 成品质量检测 860 四、 第三方检测管理 869 第三节 问题处理机制 877 一、 问题应急响应 877 二、 整改措施落实 888 三、 闭环管理体系 897 第四节 人员培训与监督 909 一、 技能培训体系 909 二、 岗位资质管理 918 三、 生产监督机制 930 第五节 客户反馈机制 937 一、 反馈渠道建设 938 二、 响应处理流程 947 三、 质量改进应用 955 四、 情况汇报机制 963 第七章 突发事件应对应急措施 971 第一节 应急组织架构 971 一、 突发事件应急处理小组构成 971 二、 应急小组内部协作规范 979 第二节 应急响应机制 993 一、 突发事件等级划分标准 993 二、 应急响应时限管理规范 1006 第三节 常见应急场景预案 1021 一、 印章刻制设备故障处理方案 1021 二、 油墨供应中断应对策略 1036 三、 人员突发缺岗应急预案 1050 四、 客户紧急用章需求处理机制 1060 第四节 应急资源保障 1067 一、 应急物资储备管理规范 1067 二、 供应商应急协作机制 1077 三、 应急服务人员配置方案 1088 第五节 事后处理与改进 1098 一、 突发事件处理报告规范 1098 二、 应急处理档案管理机制 1108 三、 应急预案持续优化方案 1115 第八章 售后服务方案 1127 第一节 售后服务内容 1127 一、 印章质量问题处理服务 1127 二、 操作问题解决支持 1133 第二节 服务形式与机制 1140 一、 多渠道技术支持体系 1140 二、 问题反馈处理机制 1149 第三节 免费维修时间 1157 一、 免费维修服务期限 1157 二、 免费维修服务范围 1166 第四节 响应时间与更换机制 1172 一、 快速响应服务标准 1172 二、 残次品更换服务流程 1184 第五节 售后团队与技术支持 1190 一、 专业售后团队配置 1190 二、 主动服务保障机制 1200 第九章 样品评价 1212 第一节 样品提供说明 1212 一、 激光公章样品准备 1212 二、 样品提交规范 1224 第二节 样品检测标准 1238 一、 公安部质量规范遵循 1238 二、 专业检测报告获取 1249 三、 尺寸样式合规性 1271 第三节 样品评价内容 1290 一、 外观设计评价 1290 二、 材质性能评估 1296 三、 刻制精度检测 1314 四、 印迹质量评价 1330 五、 油墨仓容量评估 1343 工作服务方案 印章制作流程 客户信息核验管理 备案信息真实性核验 核验备案文件资料 1)对客户提交的印章刻制备案所需的各类文件资料进行逐一核对,仔细检查文件的完整性和准确性。查看文件是否齐全,各项信息填写是否完整无误,确保文件符合备案要求。对于重要文件,如营业执照副本复印件、法定代表人身份证明等,会进行重点审核。 2)检查文件是否为最新版本,是否在有效期内,避免使用过期或无效的文件进行备案。会通过官方渠道查询文件的有效期,对于临近有效期的文件,会及时提醒客户进行更新。同时,也会关注文件的版本更新情况,确保使用的是最新有效的版本。 3)验证文件上的公章、签字等是否清晰可辨,与相关部门的预留样本是否一致。会采用专业的比对工具和方法,对公章和签字的真实性进行核实。若发现公章模糊不清或签字与预留样本不符,会进一步与客户沟通,要求其提供相关证明材料或重新提供文件。 4)对文件的来源进行核实,确保文件的真实性和合法性。会通过与相关部门联系或查询官方数据库等方式,确认文件的出处是否可靠。对于来源不明或存在疑问的文件,会进行深入调查,以保证备案信息的真实有效。 5)检查文件是否存在涂改、伪造等迹象。会仔细观察文件的纸张、字迹、印章等细节,判断文件是否被篡改。若发现文件有涂改痕迹,会要求客户作出合理解释,并提供相关证明。 6)对文件中的各项信息进行逻辑校验,确保信息之间相互一致。例如,核对营业执照上的企业名称、法定代表人姓名与其他文件中的信息是否相符,避免出现信息矛盾的情况。 7)对于需要翻译的文件,会检查翻译件的准确性和规范性。会要求提供专业的翻译机构出具的翻译件,并对翻译内容进行审核,确保与原文意思一致。 8)建立文件审核记录,详细记录审核过程和结果。会将审核过程中的发现和处理情况进行记录,以便后续查询和追溯。同时,也会将审核记录作为质量控制的重要依据,不断改进审核工作。 公章签字比对 核实备案信息细节 1)仔细核对备案信息中的企业名称、地址、联系方式等关键信息,确保与实际情况相符。会通过实地考察、电话核实等方式,对企业的地址和联系方式进行确认。对于企业名称,会与营业执照上的名称进行严格比对,避免出现错别字或简称不一致的情况。 2)检查备案信息中的印章类型、规格、数量等是否与客户的申请一致,避免出现错误或遗漏。会根据客户提交的申请表格,逐一核对印章的相关信息。对于印章的规格,会按照相关标准进行测量和确认,确保符合要求。 3)对备案信息中的法定代表人、经办人等人员信息进行核实,确保其身份真实有效。会要求提供有效的身份证件复印件,并通过公安部门的身份信息查询系统进行验证。对于法定代表人,还会核对其在企业登记信息中的身份信息。 4)核实备案信息中的经营范围是否与企业的实际业务相符。会查看企业的营业执照和相关业务资料,判断备案信息中的经营范围是否合理。若发现经营范围与实际业务不符,会要求客户进行说明和更正。 5)检查备案信息中的印章使用范围和权限是否明确。会要求客户明确印章的使用场景和使用人员,确保印章的使用符合企业的内部管理制度。对于涉及重要事项的用印,会要求客户提供相关的审批流程和权限说明。 6)核对备案信息中的备案日期和有效期是否准确。会根据实际情况,确定合理的备案日期和有效期,并在备案信息中进行准确记录。对于有效期临近的备案信息,会及时提醒客户进行续期。 7)对备案信息中的其他相关信息进行审核,如企业的税务登记情况、组织机构代码等。会通过查询相关部门的数据库,核实这些信息的真实性和有效性。对于存在问题的信息,会要求客户进行整改。 8)建立备案信息核实记录,对核实过程和结果进行详细记录。会将核实过程中发现的问题、处理情况以及客户的反馈等信息进行记录,以便后续跟踪和管理。同时,也会将核实记录作为质量控制的重要依据,不断提高备案信息的准确性。 查询备案信息系统 1)通过公安机关指定的印章刻制备案信息系统,查询客户的备案信息是否已经存在或重复。会使用专业的查询工具和方法,对系统中的备案信息进行全面搜索。若发现客户的备案信息已经存在,会及时与客户沟通,了解情况并进行相应处理。 2)核实备案信息系统中的数据是否与客户提交的文件资料一致,如有差异及时与客户沟通确认。会将系统中的数据与客户提交的文件进行逐一比对,确保信息的一致性。若发现数据存在差异,会详细询问客户原因,并要求其提供相关证明材料进行修正。 3)在备案信息系统中记录核验结果,确保信息的可追溯性和准确性。会将核验过程中的发现和处理情况详细记录在系统中,包括客户的基本信息、文件审核情况、信息核对结果等。同时,也会对核验结果进行分类和归档,以便后续查询和统计分析。 4)定期对备案信息系统进行维护和更新,确保系统数据的及时性和准确性。会安排专人负责系统的维护工作,及时更新系统中的数据,删除过期或无效的备案信息。同时,也会对系统进行安全检查,防止数据泄露和丢失。 5)与公安机关的备案信息系统进行数据对接,实现信息的实时共享和同步。会通过技术手段,将本公司的备案信息系统与公安机关的系统进行连接,确保双方数据的一致性和及时性。这样可以提高备案效率,减少人工干预,降低错误率。 6)对备案信息系统的使用情况进行监控和分析,及时发现和解决系统运行中存在的问题。会建立系统使用日志,记录用户的操作行为和系统的运行状态。通过对日志的分析,可以及时发现系统的异常情况,并采取相应的措施进行处理。 7)加强对备案信息系统的安全管理,保障系统数据的安全。会采取多种安全措施,如设置用户权限、加密数据传输、安装防火墙等,防止系统被非法入侵和攻击。同时,也会对系统数据进行定期备份,以防数据丢失。 8)对备案信息系统的功能进行优化和升级,提高系统的易用性和实用性。会根据客户的需求和反馈,对系统的功能进行不断改进和完善。例如,增加查询功能的灵活性、优化界面设计等,以提高用户的使用体验。 法定代表人身份确认 核对身份证件信息 核对项目 核对方法 核对标准 处理措施 身份证件真实性 通过公安部门的身份信息查询系统验证,观察证件的材质、印刷质量、防伪标识等 证件为合法有效证件,无伪造、涂改痕迹 若证件为假,拒绝办理备案手续,并及时报告相关部门 照片与本人相符度 与法定代表人当面核对,观察照片与本人的外貌特征是否一致 照片与本人外貌特征相符 若不符,要求法定代表人提供其他有效证明材料 姓名一致性 核对身份证件上的姓名与备案信息中的姓名是否一致 姓名完全一致 若不一致,要求法定代表人说明原因并提供相关证明 出生日期准确性 核对身份证件上的出生日期与备案信息中的出生日期是否一致 出生日期完全一致 若不一致,要求法定代表人提供准确的出生日期证明 身份证号码有效性 通过公安部门的身份信息查询系统验证身份证号码的有效性 身份证号码符合编码规则且真实有效 若号码无效,要求法定代表人提供正确的身份证号码 证件有效期 查看身份证件上的有效期,确认是否在有效期内 证件在有效期内 若证件过期,要求法定代表人更换有效证件 发证机关合法性 核对发证机关是否为合法的公安部门 发证机关为合法公安部门 若发证机关不合法,要求法定代表人提供正确的证件 证件版本适用性 确认身份证件的版本是否符合现行要求 证件版本符合要求 若版本不符,要求法定代表人更换符合要求的证件 确认授权委托情况 1)如果法定代表人委托他人办理印章刻制备案手续,要求提供有效的授权委托书,并对委托书的真实性和有效性进行检查。会仔细查看委托书的格式是否规范,内容是否完整,是否有法定代表人的签字和盖章。同时,也会通过电话或其他方式与法定代表人进行核实,确认委托的真实性。 2)核对授权委托书中的委托事项、委托期限、受托人身份信息等是否明确清晰。会检查委托事项是否具体明确,委托期限是否合理,受托人身份信息是否准确无误。对于委托事项不明确或委托期限过长的委托书,会要求法定代表人进行修改和补充。 3)要求受托人出示有效的身份证件,并对其身份信息进行核实,确保受托人有权代表法定代表人办理相关手续。会通过公安部门的身份信息查询系统对受托人身份信息进行验证,确保其身份真实有效。同时,也会查看受托人是否携带法定代表人的授权委托书原件,以确认其委托权限。 4)对授权委托书的签署时间进行核实,确保委托在有效期内。会查看委托书上的签署时间和委托期限,判断委托是否仍然有效。对于超过委托期限的委托书,会要求法定代表人重新出具授权委托书。 5)检查授权委托书是否有明确的委托权限范围,避免受托人越权办理手续。会仔细阅读委托书的内容,明确受托人可以办理的具体事项和权限范围。对于权限不明确的委托书,会要求法定代表人进行明确说明。 6)建立授权委托情况核实记录,对核实过程和结果进行详细记录。会将受托人身份信息、授权委托书内容、核实情况等信息进行记录,以便后续查询和管理。同时,也会将核实记录作为质量控制的重要依据,不断提高授权委托核实工作的准确性。 7)对授权委托情况进行定期复查,确保委托关系的持续有效性。会在一定时间间隔内对已办理备案手续的授权委托情况进行复查,查看委托是否仍然有效,受托人是否按照委托权限办理手续。对于发现的问题,会及时与法定代表人和受托人进行沟通和处理。 8)加强对授权委托情况的保密管理,确保客户信息的安全。会采取严格的保密措施,对授权委托书中涉及的客户信息进行保护,防止信息泄露。同时,也会对核实过程中获取的其他相关信息进行保密处理。 进行当面身份确认 1)在条件允许的情况下,与法定代表人进行当面沟通,确认其身份和办理印章刻制备案的意愿。会选择合适的时间和地点,与法定代表人进行面对面的交流。在交流过程中,会仔细观察法定代表人的言行举止,判断其是否具备正常的认知和表达能力。 2)观察法定代表人的言行举止,判断其是否具备正常的认知和表达能力。会注意法定代表人的语言表达是否清晰、逻辑是否合理,行为是否符合常理。若发现法定代表人存在异常情况,会进一步询问相关问题,以确认其身份和意愿。 3)通过询问一些与企业相关的问题,验证法定代表人对企业情况的了解程度,进一步确认其身份的真实性。会询问企业的经营范围、经营状况、发展规划等问题,了解法定代表人对企业的熟悉程度。若法定代表人对企业情况一无所知或回答不准确,会对其身份产生怀疑,并进一步核实。 4)要求法定代表人提供一些与企业相关的证明材料,如企业的财务报表、业务合同等,以验证其身份和对企业的控制权。会查看证明材料的真实性和有效性,并与企业的备案信息进行核对。若证明材料与备案信息不符或存在疑问,会进一步调查核实。 5)在当面确认身份过程中,会对法定代表人进行拍照或录像,作为身份确认的证据。会使用专业的设备进行拍照或录像,确保图像和视频清晰可辨。同时,也会对照片和视频进行妥善保存,以备后续查询和使用。 6)建立当面身份确认记录,对确认过程和结果进行详细记录。会将法定代表人的基本信息、交流情况、证明材料提供情况等信息进行记录,以便后续查询和管理。同时,也会将确认记录作为质量控制的重要依据,不断提高身份确认工作的准确性。 7)对当面身份确认情况进行定期复查,确保身份确认的准确性和有效性。会在一定时间间隔内对已确认身份的法定代表人进行复查,查看是否存在身份信息变更或其他异常情况。对于发现的问题,会及时进行处理。 8)加强对当面身份确认过程的安全管理,确保法定代表人的人身安全和信息安全。会选择安全可靠的场所进行身份确认,采取必要的安全措施,防止法定代表人受到威胁或侵害。同时,也会对确认过程中获取的法定代表人信息进行保密处理,防止信息泄露。 单位资质文件审查 营业执照审查 审查项目 审查方法 审查标准 处理措施 有效期审查 查看营业执照上的登记日期和有效期截止日期 营业执照在有效期内 若过期,要求企业重新办理营业执照 年度检验情况 通过工商部门官方网站查询企业年度检验记录 已通过工商部门年度检验 若未通过,要求企业提供相关说明并补办手续 企业名称一致性 核对营业执照上的企业名称与备案信息中的企业名称 企业名称完全一致 若不一致,要求企业提供相关证明材料进行更正 法定代表人一致性 核对营业执照上的法定代表人姓名与备案信息中的法定代表人姓名 法定代表人姓名完全一致 若不一致,要求企业提供相关变更证明材料 经营范围一致性 核对营业执照上的经营范围与备案信息中的经营范围 经营范围一致 若不一致,要求企业根据实际情况进行调整 登记机关合法性 查看营业执照上的登记机关是否为合法的工商行政管理部门 登记机关为合法工商行政管理部门 若登记机关不合法,要求企业重新办理营业执照 登记日期准确性 核对营业执照上的登记日期是否准确 登记日期准确无误 若登记日期有误,要求企业提供相关证明材料进行更正 执照版本适用性 确认营业执照的版本是否符合现行要求 执照版本符合要求 若版本不符,要求企业更换符合要求的营业执照 税务登记证审查 1)检查税务登记证的原件,确认其是否在有效期内,是否经过税务部门的年度审核。会仔细查看税务登记证上的发证日期和有效期截止日期,通过税务部门官方网站查询企业的年度审核记录。对于临近有效期或未通过年度审核的税务登记证,会及时提醒企业进行处理。 2)核对税务登记证上的企业名称、纳税人识别号、经营范围等信息是否与备案信息一致。会将税务登记证上的信息与备案信息进行逐一比对,确保各项信息准确无误。若发现信息不一致,会要求企业提供相关证明材料进行更正。 3)查看税务登记证的发证机关、发证日期等信息,判断企业的纳税情况和税务合规性。会通过查询税务部门的数据库,了解企业的纳税记录和税务合规情况。对于纳税记录不良或存在税务违规行为的企业,会进一步调查核实,并要求其进行整改。 4)检查税务登记证是否有变更记录,若有变更是否及时办理了相关手续。会查看税务登记证上的变更登记信息,确认企业是否按照规定及时办理了变更手续。对于未及时办理变更手续的企业,会要求其尽快补办。 5)核对税务登记证上的登记类型与企业实际经营情况是否相符。会根据企业的营业执照和经营范围等信息,判断税务登记证上的登记类型是否合理。对于登记类型不符的企业,会要求其进行调整。 6)建立税务登记证审查记录,对审查过程和结果进行详细记录。会将企业的税务登记证信息、审查情况、处理结果等信息进行记录,以便后续查询和管理。同时,也会将审查记录作为质量控制的重要依据,不断提高税务登记证审查工作的准确性。 7)对税务登记证审查情况进行定期复查,确保企业的税务登记情况持续合规。会在一定时间间隔内对已审查的税务登记证进行复查,查看企业是否存在税务登记信息变更或其他异常情况。对于发现的问题,会及时与企业沟通并要求其进行处理。 8)加强对税务登记证审查过程的保密管理,确保企业税务信息的安全。会采取严格的保密措施,对税务登记证上的企业税务信息进行保护,防止信息泄露。同时,也会对审查过程中获取的其他相关信息进行保密处理。 组织机构代码证审查 1)检查组织机构代码证的原件,确认其是否在有效期内,是否经过质量技术监督部门的年度验证。会查看代码证上的有效期截止日期,通过质量技术监督部门官方网站查询企业的年度验证记录。对于过期或未通过年度验证的代码证,会要求企业及时进行更换和补办。 2)核对组织机构代码证上的企业名称、代码证号、有效期等信息是否与备案信息一致。会将代码证上的信息与备案信息进行仔细比对,确保各项信息准确无误。若发现信息不一致,会要求企业提供相关证明材料进行更正。 3)查看组织机构代码证的发证机关、发证日期等信息,判断企业的组织机构合法性和稳定性。会通过查询相关部门的数据库,了解企业的组织机构登记情况和历史沿革。对于发证机关不合法或组织机构存在不稳定因素的企业,会进一步调查核实,并要求其进行整改。 4)检查组织机构代码证是否有变更记录,若有变更是否及时办理了相关手续。会查看代码证上的变更登记信息,确认企业是否按照规定及时办理了变更手续。对于未及时办理变更手续的企业,会要求其尽快补办。 5)核对组织机构代码证上的代码与企业实际使用的代码是否一致。会通过查询相关系统,确认企业在业务活动中使用的代码与代码证上的代码是否相符。对于代码不一致的企业,会要求其进行调整。 6)建立组织机构代码证审查记录,对审查过程和结果进行详细记录。会将企业的组织机构代码证信息、审查情况、处理结果等信息进行记录,以便后续查询和管理。同时,也会将审查记录作为质量控制的重要依据,不断提高组织机构代码证审查工作的准确性。 7)对组织机构代码证审查情况进行定期复查,确保企业的组织机构代码证持续有效和合规。会在一定时间间隔内对已审查的代码证进行复查,查看企业是否存在组织机构代码信息变更或其他异常情况。对于发现的问题,会及时与企业沟通并要求其进行处理。 8)加强对组织机构代码证审查过程的保密管理,确保企业组织机构信息的安全。会采取严格的保密措施,对组织机构代码证上的企业组织机构信息进行保护,防止信息泄露。同时,也会对审查过程中获取的其他相关信息进行保密处理。 用印需求合规校验 用印用途合法性审查 1)了解客户的用印需求,明确印章的使用用途,并对其合法性进行审查。会与客户进行详细沟通,了解印章将用于哪些具体事项,查看相关的业务文件和合同等资料,判断用印用途是否符合法律法规和企业内部规定。 2)检查用印用途是否符合国家法律法规和企业内部规章制度的要求,避免用于非法活动或违规行为。会依据相关法律法规和企业内部制度,对用印用途进行严格审核。对于涉及敏感领域或重要事项的用印,会要求客户提供上级主管部门的审批文件或相关证明材料。 3)对于涉及敏感领域或重要事项的用印需求,要求客户提供相关的审批文件或证明材料,确保用印的合法性和合规性。会仔细审查审批文件的真实性和有效性,确认其是否符合规定的审批流程和权限。对于审批文件不全或不符合要求的用印申请,会拒绝办理。 4)对用印用途的合理性进行评估,判断是否存在滥用印章的情况。会结合客户的业务规模和实际需求,分析用印用途是否合理必要。对于明显不合理或不必要的用印需求,会与客户沟通并要求其说明原因。 5)检查用印用途是否与企业的经营范围相符,避免超出经营范围用印。会查看客户的营业执照和相关业务资料,确认用印用途是否在企业的经营范围内。对于超出经营范围的用印申请,会要求客户进行调整。 6)建立用印用途合法性审查记录,对审查过程和结果进行详细记录。会将客户的用印需求、审查情况、审批文件等信息进行记录,以便后续查询和管理。同时,也会将审查记录作为质量控制的重要依据,不断提高用印用途合法性审查工作的准确性。 7)对用印用途合法性审查情况进行定期复查,确保企业用印始终符合法律法规和内部规定。会在一定时间间隔内对已审查的用印申请进行复查,查看是否存在用印用途变更或其他异常情况。对于发现的问题,会及时与客户沟通并要求其进行处理。 8)加强对用印用途合法性审查过程的保密管理,确保客户业务信息的安全。会采取严格的保密措施,对客户的用印需求和相关业务资料进行保护,防止信息泄露。同时,也会对审查过程中获取的其他相关信息进行保密处理。 用印数量合理性评估 评估项目 评估方法 评估标准 处理措施 业务规模匹配度 根据客户的营业执照、财务报表等资料,分析其业务规模和经营活动 用印数量与业务规模相匹配 若用印数量过多,要求客户说明原因并提供详细用印计划 历史用印情况 查看客户过去一段时间内的用印记录 用印数量无明显异常波动 若用印数量突然大幅增加,要求客户解释原因 用印需求必要性 与客户沟通,了解每个印章的具体使用场景和用途 每个印章都有明确且必要的用途 对于不必要的用印需求,建议客户减少申请数量 用印频率分析 统计客户各印章的使用频率 用印频率符合业务实际情况 若某印章使用频率过低,建议客户考虑是否保留 印章功能重复性 分析各印章的功能是否存在重复 避免功能重复的印章 若存在功能重复的印章,建议客户进行整合 用印计划合理性 要求客户提供详细的用印计划和使用说明 用印计划合理可行 若用印计划不合理,要求客户进行修改完善 行业平均水平参考 参考同行业类似企业的用印数量情况 用印数量在行业合理范围内 若超出行业平均水平过多,要求客户说明特殊原因 用印成本效益分析 考虑用印数量与成本、效益之间的关系 用印数量在成本效益最优范围内 若用印成本过高,建议客户优化用印数量 用印规格规范性检查 1)检查客户申请的印章规格是否符合《关于国家行政机关和企业事业单位印章的规定》(国发1993(21)号)和《国税务总局关于发票专用章式样有关问题的公告》(2011年第7号)的标准。会使用专业的测量工具和比对样本,对印章的尺寸、形状、字体等规格参数进行严格检查。 2)核对印章的尺寸、形状、字体等规格参数是否准确无误,确保印章的规范性和一致性。会将客户申请的印章规格与标准要求进行逐一比对,对于不符合标准的规格参数,会及时与客户沟通并要求其进行修改。 3)对于不符合规格要求的印章申请,及时与客户沟通,要求其进行修改或重新申请。会向客户详细说明不符合规格的具体情况和原因,提供标准要求的相关资料和示例,帮助客户进行修改。对于无法修改的申请,会建议客户重新申请符合规格的印章。 4)检查印章的材质是否符合要求,确保印章的质量和耐用性。会根据不同类型的印章,对其材质进行检查。对于需要特定材质的印章,会要求客户提供材质证明文件,确保材质符合标准。 5)核对印章的图案和文字内容是否清晰、准确,避免出现模糊或错误的情况。会仔细查看印章的图案和文字,确保其内容符合客户的要求和相关规定。对于图案或文字不清晰、不准确的印章,会要求重新制作。 6)建立用印规格规范性检查记录,对检查过程和结果进行详细记录。会将客户的印章申请信息、检查情况、处理结果等信息进行记录,以便后续查询和管理。同时,也会将检查记录作为质量控制的重要依据,不断提高用印规格规范性检查工作的准确性。 7)对用印规格规范性检查情况进行定期复查,确保已制作的印章始终符合规格要求。会在一定时间间隔内对已制作的印章进行复查,查看是否存在规格变化或其他异常情况。对于发现的问题,会及时与客户沟通并要求其进行处理。 8)加强对用印规格规范性检查过程的保密管理,确保客户印章设计信息的安全。会采取严格的保密措施,对客户的印章设计方案和相关信息进行保护,防止信息泄露。同时,也会对检查过程中获取的其他相关信息进行保密处理。 印章设计排版规范 国发1993标准样式设计 行政机关印章样式 1)严格遵循《关于国家行政机关和企业事业单位印章的规定》(国发1993(21)号),精心设计行政机关印章样式,确保从整体轮廓到细节之处都完全符合规范要求。在设计过程中,深入研究文件中的各项细则,不放过任何一个可能影响合规性的因素,保证样式设计无懈可击。 2)对行政机关印章的形状和尺寸进行精确规划与设计。依据标准中对不同级别、不同类型行政机关印章的具体规定,进行细致的测量和计算,运用专业的设计工具,确保印章的形状和尺寸分毫不差,完全契合相关标准,为后续的刻制工作提供准确的模板。 3)认真设计印章上的文字排版,从字体的选择到文字的排列,都严格按照规范进行。确保文字的风格庄重、规范,易于辨认。同时,合理调整文字的间距和布局,使整个印章上的文字既清晰明了,又具有美感和协调性,展现行政机关的权威性和专业性。 4)注重印章图案的设计,充分考虑行政机关的职能、形象和文化特点。图案的设计既要简洁大方,又要能够准确传达行政机关的核心信息和精神内涵。在设计过程中,不断进行创意构思和优化,通过多次的修改和完善,使图案与行政机关的整体形象高度契合,符合其要求和定位。 企业印章文字排版设计 企业单位印章样式 1)依据国发1993(21)号文件的详细要求,对企业单位印章的样式进行精准设计。全面分析文件中关于企业印章的各项规定,结合企业的实际情况和需求,确保设计出的印章样式准确无误,符合标准的每一项条款。 2)合理规划企业单位印章的尺寸和形状,充分考虑企业的规模、性质和行业特点。在满足标准规定的基础上,使印章的尺寸和形状能够体现企业的个性和特色。通过精确的设计和计算,保证印章的尺寸适中,形状美观,便于使用和识别。 3)精心设计印章上的企业信息排版,将企业的名称、标识等重要信息进行合理布局。确保信息清晰易读,避免出现混淆或误解的情况。在排版过程中,注重文字与图案的搭配和协调,使整个印章的信息呈现更加有序、美观,增强企业的辨识度和影响力。 4)对企业单位印章的图案进行创新设计,深入挖掘企业的文化内涵和独特价值。通过独特的创意和设计手法,使图案能够体现企业的创新精神和发展理念。在保证图案符合标准要求的前提下,力求使其具有鲜明的个性和特色,成为企业的一张独特名片。 样式细节优化 1)对国发1993标准样式的各个细节进行全面、深入的检查和优化。从线条的流畅度到图案的清晰度,不放过任何一个细微之处。通过反复的审视和调整,不断提高印章的美观度和精致度,使其在视觉上给人以更加完美的感受。 2)仔细调整样式中的线条粗细和间距,运用专业的设计技巧和工具,使线条之间的比例和关系更加协调。通过不断的试验和比较,找到最适合的线条粗细和间距组合,使印章的整体效果更加和谐、统一,增强其艺术感染力。 3)优化文字的字体和字号,根据印章的用途和设计风格,选择最合适的字体。同时,合理调整字号的大小,使文字在印章上既不会过于拥挤,也不会显得过于空旷。通过优化字体和字号,增强印章的辨识度,使人们能够快速准确地识别印章上的信息。 4)对样式中的图案进行精细处理,运用先进的图像处理技术和工艺,使图案更加生动形象。对图案的色彩、纹理和光影效果进行精心调整,使其具有立体感和层次感。通过精细处理,使图案更加逼真、细腻,提升印章的艺术价值和品质。 发票专用章2011版排版 发票章基本排版 1)严格按照《国税务总局关于发票专用章式样有关问题的公告》(2011年第7号)的要求,对发票专用章进行科学、合理的基本排版。全面研究公告中的各项规定,包括文字、图案的位置和布局等,确保排版的每一个环节都符合标准。 2)精确确定发票章上文字和图案的位置,充分考虑印章的使用场景和视觉效果。通过合理的布局,使文字和图案相互协调,既不影响彼此的清晰度,又能形成一个有机的整体。同时,保证文字和图案的位置符合实际使用的需求,便于在发票上盖章时准确无误地呈现信息。 3)精心设计发票章的边框样式,使其既符合标准的要求,又具有一定的美感和辨识度。边框的设计要简洁大方,与发票章的整体风格相匹配。在设计过程中,考虑边框的线条粗细、形状和颜色等因素,通过不断的优化和调整,使边框样式更加完美。 4)对发票章上的税务信息进行准确排版,确保每一项信息都完整、准确地呈现。在排版过程中,严格按照税务部门的要求,对信息的字体、字号和排列顺序进行规范处理。仔细核对每一个数据和字符,避免出现任何错误或遗漏,保证税务信息的准确性和可靠性。 发票章图案精细处理 文字信息排列 1)合理排列发票专用章上的文字信息,充分考虑人们的阅读习惯和视觉感受。采用清晰、有序的排列方式,使文字信息易于辨认和理解。在排列过程中,注重文字之间的间距和行距,避免文字过于拥挤或松散,保证排版的整体美观度。 2)精心调整文字的字体和字号,选择规范、清晰的字体,使文字在印章上能够清晰显示。根据印章的大小和布局,合理确定字号的大小,确保文字既不过大也不过小,与整个印章的风格相协调。同时,保证文字的规范性,符合税务部门的相关要求。 3)对文字的间距和行距进行优化,运用专业的排版技巧,使文字之间的间距均匀、合理。通过调整行距,使文字在纵向排列上更加整齐、美观。优化后的文字排版不仅提高了阅读的舒适度,还增强了印章的整体美感和专业性。 4)严格确保文字信息的准确性,对每一个文字、数字和符号都进行仔细核对。在排版完成后,进行多次的检查和审核,避免出现任何错误或遗漏。建立完善的审核机制,确保文字信息在进入刻制环节之前完全准确无误,为发票的正常使用提供可靠保障。 排版质量检查 1)对发票专用章2011版排版进行全面、细致的检查,从整体布局到细节之处,进行全方位的审视。制定详细的检查清单,涵盖文字、图案、边框等各个方面,确保排版质量达到最高标准。 2)仔细检查文字和图案的清晰度,使用专业的检测设备和方法,对印章上的每一个元素进行放大观察。确保文字和图案在不同的光照条件下都能够清晰显示,避免出现模糊不清或残缺不全的情况。一旦发现问题,及时进行调整和修复。 3)认真核对排版中的信息是否准确无误,与税务部门提供的原始数据进行逐一比对。检查信息的完整性、准确性和一致性,防止出现任何遗漏或错误。对于重要的税务信息,进行多次核对和确认,确保万无一失。 4)对排版的整体效果进行综合评估,邀请专业的设计师和相关人员进行评审。从视觉美感、实用性和规范性等多个角度进行考量,根据评审意见及时进行调整和优化。通过不断的改进和完善,使排版的整体效果达到最佳状态,满足发票使用的实际需求。 字体大小参数校准 国发标准字体校准 1)依据国发1993(21)号文件的明确规定,对印章上的字体大小参数进行严格校准。深入研究文件中关于字体的各项要求,包括字体的种类、大小、比例等,结合专业的排版知识和经验,确保校准工作的准确性和规范性。 2)通过精确的测量和计算,确定符合标准的字体样式和大小。使用专业的排版软件和工具,对字体进行细致的调整和优化。在确定字体样式时,充分考虑印章的用途和风格,选择庄重、规范的字体。同时,根据印章的尺寸和布局,合理确定字体的大小,使文字在印章上能够清晰显示,符合标准的要求。 3)认真检查字体的清晰度和可读性,在不同的环境和条件下对印章进行观察和测试。确保字体在近距离和远距离都能够清晰辨认,避免出现模糊或难以辨认的情况。如果发现字体存在清晰度问题,及时调整字体的参数或选择更合适的字体。 4)对不同类型印章的字体进行分类校准,根据行政机关、企业单位等不同类型印章的特点和要求,分别制定相应的校准方案。确保同一类型印章的字体具有一致性,不同类型印章的字体能够体现各自的特色和区别。通过分类校准,提高印章字体的规范性和专业性。 发票章字体校准 1)按照《国税务总局关于发票专用章式样有关问题的公告》(2011年第7号)的要求,对发票专用章的字体大小参数进行精准校准。全面掌握公告中关于发票章字体的具体规定,结合实际的排版需求,进行科学、合理的校准工作。 2)选择合适的字体样式和大小,充分考虑发票章的使用场景和视觉效果。字体要简洁、清晰,易于辨认。同时,根据发票章的尺寸和布局,合理调整字体的大小,使文字在印章上能够整齐排列,不出现拥挤或松散的情况。通过选择合适的字体和大小,提高发票章上文字的可读性和清晰度。 3)仔细检查字体的排版是否整齐,运用专业的排版工具和方法,对字体的排列进行严格的控制。确保文字在水平和垂直方向上都能够整齐排列,避免出现歪斜或不整齐的情况。如果发现字体排版存在问题,及时进行调整和修正。 4)对发票章上的税务信息字体进行重点校准,税务信息是发票章的核心内容,其准确性和清晰度至关重要。对税务信息的字体进行特殊处理,选择更加规范、醒目的字体,确保信息准确无误。同时,对税务信息的排版进行优化,使其更加突出、易于识别。 校准结果验证 1)对字体大小参数校准的结果进行严格验证,建立完善的验证机制和流程。采用多种验证方法,包括人工检查、仪器检测等,对校准后的字体进行全面、细致的评估。确保校准结果准确无误,符合相关标准和要求。 2)通过实际制作印章,对字体在印章上的显示效果进行直观检查。在制作印章的过程中,严格按照校准后的参数进行操作,确保印章的质量和效果。在实际使用中,观察字体在不同的盖章环境和介质上的显示情况,及时发现并解决可能出现的问题。 3)邀请专业人员对校准结果进行评估,这些专业人员包括设计师、排版专家和相关领域的权威人士。他们具有丰富的经验和专业知识,能够从不同的角度对校准结果进行评价。根据专业人员的意见和建议,对校准结果进行进一步的调整和优化。 4)对校准结果进行详细的记录和存档,建立完整的校准档案。记录校准的过程、参数、结果以及相关的验证信息,以便后续查询和参考。通过建立校准档案,为印章的制作和管理提供可靠的依据,确保每一枚印章的字体大小参数都符合标准要求。 激光雕刻工艺控制 雕刻深度精度调节 深度数值精准设定 类型材质适配 对于不同类型材质的印章,需适配不同的雕刻深度。金属材质印章质地坚硬,适当增加雕刻深度,可保证印迹清晰且耐用,使印章在多次使用后仍能保持清晰的印记。塑料材质印章相对较软,降低雕刻深度,能防止材料损坏,避免因深度过大导致印章破裂或变形。木质印章则要根据其木质硬度合理调整深度,硬木可适当加深,软木则需浅雕,以达到最佳的雕刻效果。 雕刻深度精度调节 规格标准制定 为确保印章雕刻深度的准确性,需为不同规格的公章、私章等分别确定雕刻深度范围。依据行业规范和实际使用需求,细化深度设定标准,使每个规格的印章都有精准的深度要求。同时,定期对深度设定标准进行评估和更新,随着印章使用场景和技术的变化,及时调整标准,以保证其准确性和适用性。 材料检测微调 使用专业检测设备对印章材料的密度和硬度进行分析,根据检测结果对预设的深度数值进行微小调整。在调整过程中,进行多次测试雕刻,每次测试后对雕刻效果进行评估,确保深度精准。以下是不同材料的检测及调整情况: 材料类型 密度范围 硬度等级 预设深度 调整后深度 金属 7.5-8.5g/cm³ 高 0.5mm 0.6mm 塑料 1.0-1.5g/cm³ 低 0.2mm 0.15mm 木质(硬木) 0.6-0.8g/cm³ 中 0.3mm 0.35mm 木质(软木) 0.3-0.5g/cm³ 低 0.2mm 0.18mm 深度误差实时监测 过程实时监测 在雕刻过程中,通过传感器持续采集雕刻深度数据,将采集的数据与预设深度数值进行对比。实时监测深度变化趋势,一旦发现有偏离预设值的迹象,提前采取措施进行调整,避免误差进一步扩大。例如,当监测到深度有逐渐变深的趋势时,及时降低激光功率或调整雕刻速度,以保证深度的准确性。 高精度传感器应用 选用高精度的深度传感器,确保监测数据准确可靠。定期对传感器进行校准和维护,检查传感器的精度和稳定性,保证其性能稳定。根据传感器反馈的数据,及时调整雕刻参数,如激光强度、雕刻速度等,以确保雕刻深度符合要求。 误差超限处理 当深度误差超出允许范围时,自动发出警报,提醒操作人员及时处理。停止雕刻设备运行,避免误差进一步扩大,防止因深度不准确而导致印章报废。分析误差产生的原因,如设备故障、材料差异等,进行针对性调整,如维修设备、重新检测材料等,以确保后续雕刻的准确性。 深度调节参数优化 效果需求导向 根据印章的使用场景和要求,确定最佳雕刻深度。结合客户反馈,对深度调节参数进行优化。以印迹清晰、耐用为目标,不断调整参数,使印章在不同的使用环境下都能保持良好的效果。例如,对于经常使用的印章,适当加深深度,以提高其耐用性;对于用于特殊场合的印章,注重印迹的清晰度和美观度,进行精细的深度调节。 参数分类分析 对不同材质、规格印章的深度调节参数进行分类,分析各类参数的特点和适用范围。总结参数优化的规律和方法,通过对大量数据的分析和实践经验的积累,找出不同情况下的最佳参数组合,为后续的雕刻工作提供参考。 实验实践改进 进行多次雕刻实验,测试不同参数组合的效果。根据实验结果,对参数进行调整和优化。在实际生产中应用优化后的参数,不断验证和改进,通过持续的实验和实践,使参数更加精准,提高雕刻质量和效率。 边缘光滑度处理 刀具选择与维护 适用刀具选用 针对不同材质的印章,选择合适的刀具至关重要。考虑刀具的锋利度、耐磨性和切割效果,锋利的刀具能使雕刻边缘更光滑,耐磨的刀具可延长使用寿命。参考行业经验和刀具供应商的建议,选择最适合的刀具,如雕刻金属印章可选用硬质合金刀具,雕刻塑料印章可选用高速钢刀具。 刀具选择与维护 定期检查维护 建立刀具检查和维护制度,定期对刀具进行保养。检查刀具的磨损情况,及时更换磨损严重的刀具,以保证雕刻质量。对刀具进行清洁和润滑,清除刀具上的碎屑和油污,减少刀具与材料之间的摩擦,提高刀具使用寿命。 材料要求匹配 根据雕刻材料的硬度和特性,选择与之匹配的刀具。对于较硬的材料,选用硬度高的刀具,以确保能够顺利切割;对于软质材料,选择锋利度好的刀具,避免材料粘连。不同材料匹配合适的刀具,能提高雕刻效率和边缘质量。 雕刻路径规划 路径合理规划 根据印章的形状和图案,规划最佳雕刻路径。考虑刀具的切入和切出位置,减少对边缘的损伤。优化路径可以提高雕刻效率和边缘质量,避免因路径不合理导致边缘粗糙或图案不完整。例如,对于圆形印章,采用螺旋式路径进行雕刻,可使边缘更加光滑。 算法优化应用 采用先进的雕刻算法对路径进行优化,算法可以根据材料和刀具特性,自动调整路径。提高刀具运动的平滑性和稳定性,使雕刻过程更加顺畅,减少边缘毛刺的产生。通过算法优化,能够实现更精准的雕刻。 换向频率控制 尽量减少刀具在边缘的换向次数,合理安排雕刻顺序,避免不必要的换向。降低换向频率可以减少边缘毛刺的产生,提高边缘光滑度。以下是不同图案的换向频率控制情况: 图案类型 原换向次数 优化后换向次数 边缘效果 简单直线图案 5 2 光滑 复杂曲线图案 10 6 较光滑 圆形图案 8 4 光滑 后期打磨处理 打磨工艺实施 选择合适的砂纸粒度,从粗到细进行打磨。按照一定的方向和力度进行打磨,保证打磨效果均匀。打磨过程中要注意保护印章表面,避免刮伤。先用粗砂纸去除较大的毛刺和瑕疵,再用细砂纸进行精细打磨,使边缘更加光滑。 粒度逐步调整 先用较粗粒度的砂纸去除较大的毛刺和瑕疵,再用细粒度的砂纸进行精细打磨,逐步调整砂纸粒度可以使边缘更加细腻。通过不同粒度砂纸的配合使用,能够使印章边缘达到理想的光滑度。 抛光处理增强 对打磨后的边缘进行抛光处理,提高光泽度。使用抛光剂和抛光工具,使边缘更加亮丽。抛光可以提升印章的整体质量和美观度,使印章更具质感。 图案文字对位校准 模板设计与导入 精确模板设计 根据印章的尺寸和要求,设计精确的图案文字模板。使用专业的设计软件,保证模板的准确性和清晰度。对模板进行多次审核和校对,避免出现错误。以下是模板设计的相关信息: 印章规格 模板尺寸 图案复杂度 审核次数 公章 直径50mm 中等 3 私章 边长20mm 简单 2 特殊形状印章 定制尺寸 复杂 4 准确导入设备 将设计好的模板准确导入激光雕刻设备,检查模板的导入位置和方向,确保与印章一致。采用合适的文件格式进行导入,保证数据传输准确。在导入过程中,仔细核对信息,避免因导入错误导致图案文字位置偏差。 模板检查调整 导入模板后,对模板进行检查,查看是否有缺失或错误。根据实际情况对模板进行调整,确保模板与印章完美匹配。对调整后的模板进行再次确认,保证模板质量。通过严格的检查和调整,避免图案文字出现错位或不完整的情况。 位置校准方法 定位装置应用 选用高精度的定位装置,提高校准精度。确保定位装置的安装位置准确,避免误差。利用定位装置实时监测图案文字的位置,及时发现偏差并进行调整。高精度的定位装置能够为图案文字的准确雕刻提供保障。 参考标记辅助 在印章上设置参考点和标记,作为校准的依据。通过对比参考标记和图案文字的位置,进行校准。参考标记要清晰、准确,便于识别和使用。参考标记能够帮助操作人员快速准确地进行校准。 多次校准验证 进行多次校准操作,减少误差积累。每次校准后进行验证,确保校准效果。对校准结果进行记录和分析,总结经验。以下是多次校准验证的情况: 校准次数 偏差情况 调整措施 最终效果 1 有偏差 微调位置 部分改善 2 仍有偏差 重新校准 基本准确 3 无偏差 无 准确 实时监测与调整 过程实时监测 在雕刻过程中,持续监测图案文字的位置变化。通过传感器实时采集位置数据,及时反馈给控制系统。监测过程要准确、及时,避免偏差扩大。以下是监测过程的相关信息: 监测时间 位置变化情况 反馈时间 处理措施 开始雕刻5分钟 有轻微偏差 立即 微调参数 雕刻10分钟 偏差增大 及时 重新校准 雕刻15分钟 无偏差 无 无 监控系统运用 利用先进的监控系统,对雕刻过程进行全方位监控。监控系统可以实时显示图案文字的位置和状态。通过监控系统,及时发现和处理异常情况。先进的监控系统能够为图案文字的准确雕刻提供实时保障。 监控内容 显示信息 异常情况处理 位置 实时坐标 偏差时调整参数 状态 雕刻进度 故障时停止设备 参数自动调整 根据监测结果,自动调整雕刻参数,保证图案文字位置准确。调整参数要快速、准确,避免影响雕刻效率。自动调整功能可以提高雕刻质量和稳定性,使图案文字的雕刻更加精准。 雕刻速度参数设置 材料特性适配 特性分析匹配 分析雕刻材料的硬度、密度等特性,根据特性选择合适的雕刻速度。确保速度与材料特性相匹配,提高雕刻质量。不同特性的材料需要不同的雕刻速度,如硬材料需要较慢的速度,软材料则可以适当提高速度。 材质标准制定 针对不同材质的印章,制定雕刻速度参数标准。参考行业经验和实验数据,确定合理的速度范围。根据标准进行速度设置,保证雕刻效果稳定。通过制定标准,能够使雕刻速度更加科学合理。 热敏感性考虑 考虑材料的热敏感性,避免速度过快产生过多热量。对于热敏感材料,适当降低雕刻速度,防止材料因过热而变形或损坏。热敏感性材料对温度变化较为敏感,控制雕刻速度可以有效避免热损伤。...
宽城区印章刻制合作企业招标投标方案.docx
下载提示

1.本文档仅提供部分内容试读;

2.支付并下载文件,享受无限制查看;

3.本网站所提供的标准文本仅供个人学习、研究之用,未经授权,严禁复制、发行、汇编、翻译或网络传播等,侵权必究;

4.左侧添加客服微信获取帮助;

5.本文为word版本,可以直接复制编辑使用。


这个人很懒,什么都没留下
未认证用户 查看用户
该文档于 上传
推荐文档
×
精品标书制作
百人专家团队
擅长领域:
工程标 服务标 采购标
16852
已服务主
2892
中标量
1765
平台标师
扫码添加客服
客服二维码
咨询热线:192 3288 5147
公众号
微信客服
客服