文库 工程类投标方案 公路工程

路面修复养护工程投标文件(2259页).docx

工程 DOCX   2259页   下载485   2025-12-04   浏览23967   收藏87   点赞345   评分-   1206720字   1000.00
温馨提示:当前文档最多只能预览 15 页,若文档总页数超出了 15 页,请下载原文档以浏览全部内容。
路面修复养护工程投标文件(2259页).docx 第1页
路面修复养护工程投标文件(2259页).docx 第2页
路面修复养护工程投标文件(2259页).docx 第3页
路面修复养护工程投标文件(2259页).docx 第4页
路面修复养护工程投标文件(2259页).docx 第5页
路面修复养护工程投标文件(2259页).docx 第6页
路面修复养护工程投标文件(2259页).docx 第7页
路面修复养护工程投标文件(2259页).docx 第8页
路面修复养护工程投标文件(2259页).docx 第9页
路面修复养护工程投标文件(2259页).docx 第10页
路面修复养护工程投标文件(2259页).docx 第11页
路面修复养护工程投标文件(2259页).docx 第12页
路面修复养护工程投标文件(2259页).docx 第13页
路面修复养护工程投标文件(2259页).docx 第14页
路面修复养护工程投标文件(2259页).docx 第15页
剩余2244页未读, 下载浏览全部
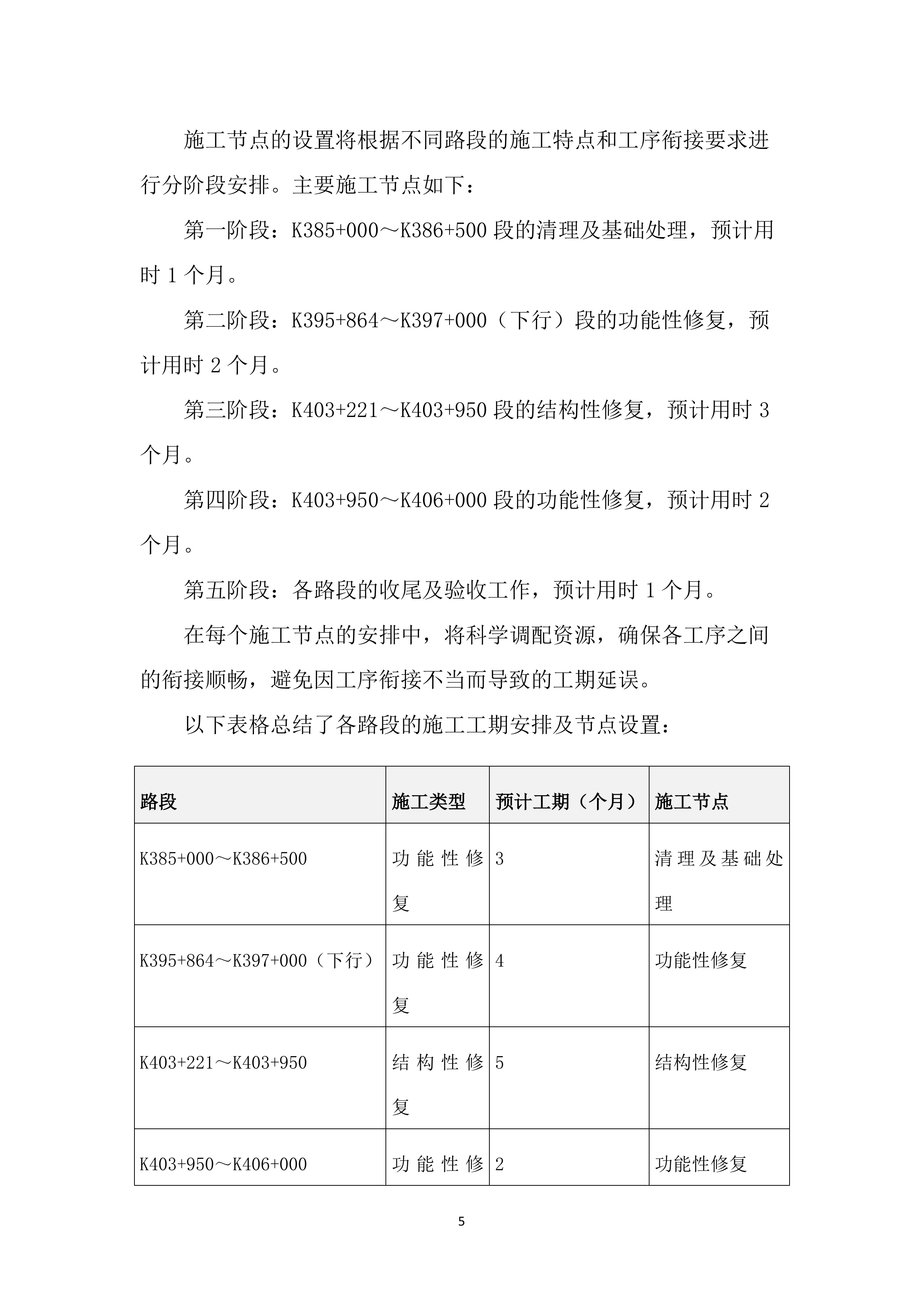
目录 第一章总体施工组织布置及规划 1 第一节项目总体部署与规划 1 一、工程概况与项目理解 1 二、编制依据与指导思想 16 三、项目管理目标体系 31 四、施工总体部署原则 47 五、施工区段划分与流程规划 63 六、施工总平面布置规划 80 第二节施工组织管理机构 95 一、项目管理机构组建方案 95 二、关键岗位人员职责与分工 113 三、项目管理与协调机制 132 四、技术管理与质量保证体系 150 五、安全文明施工与环境保护体系 166 六、对外沟通与协调方案 182 第三节资源配置与保障计划 196 一、主要施工机械设备配置计划 196 二、试验、测量及质检仪器配置计划 213 三、劳动力投入计划与保障措施 226 四、主要材料供应计划与保障措施 245 五、资金使用计划与保障措施 259 六、临时设施建设与保障方案 275 第四节施工准备与前期工作 291 一、技术准备与图纸会审计划 291 二、现场调查与交接桩测量复测 305 三、临时工程与 “ 三通一平 ” 实施 320 四、材料采购与试验检测准备 336 五、施工许可与相关手续办理 352 六、开工条件检查与报审流程 367 第二章主要工程项目的施工方案、方法与技术措施 381 第一节路面修复养护工程施工方案 381 一、旧路面病害调查与处治方案 381 二、路面铣刨与旧料回收利用方案 395 三、沥青混凝土面层施工方案 412 四、水泥稳定碎石基层施工方案 428 五、路面附属设施修复方案 445 六、交通组织与分段施工方案 459 第二节重点关键难点工程专项技术措施 475 一、路面平整度与压实度控制措施 475 二、新旧路面接缝处理技术措施 490 三、施工期交通保通与安全保障措施 505 四、特殊天气条件下施工应对措施 525 五、环保降噪与扬尘控制专项措施 544 六、质量通病预防与治理措施 559 第三章工期保证体系及保证措施 575 第一节总体进度规划与控制 575 一、总体施工进度计划安排 575 二、关键线路分析与控制节点 590 三、进度计划保证体系 606 四、进度动态监控与调整机制 625 五、工期延误预防与应对措施 637 六、与相关工程的衔接配合计划 656 第二节工期保证体系 673 一、组织架构 673 二、工期目标分解与动态控制体系 692 三、关键线路识别与工期风险预警机制 710 四、资源统筹调配与供应保障体系 725 五、信息沟通与进度协调会议制度 744 六、工期绩效考核与奖惩激励体系 759 第三节工期保证管理措施 776 一、施工组织优化与多作业面平行流水施工安排 776 二、进度计划动态监控与偏差分析纠偏措施 794 三、人员、材料、设备等生产要素的保障措施 808 四、与业主、监理及相关单位的协调配合措施 827 五、雨季及特殊气候条件下的施工应对措施 842 六、针对路面修复重点难点工序的专项工期保障措施 858 第四节技术措施保障工期 872 一、采用快速养护技术与新型材料缩短工艺周期 872 二、关键工序施工方案优化与技术交底保障 888 三、机械化施工与先进设备投入提高作业效率 902 四、测量放样与试验检测工作前置与流程优化 918 五、交通组织方案优化减少施工干扰 935 六、应急预案与突发问题快速处理技术预案 953 第四章工程质量管理体系及保证措施 970 第一节质量管理体系构建 970 一、质量管理组织架构与职责划分 970 二、质量管理体系文件与制度保障 987 三、质量目标分解与过程控制计划 1005 四、质量检测设备与人员配置方案 1022 五、质量管理信息化平台建设 1038 六、质量管理持续改进机制 1055 第二节路面修复养护专项质量保证措施 1070 一、原路面状况调查与评估质量控制 1070 二、路面铣刨与基层处理质量要求 1083 三、沥青混合料生产与运输质量控制 1098 四、沥青面层摊铺与压实工艺控制 1113 五、接缝处理与边缘压实专项措施 1127 六、养护期质量巡查与成品保护 1141 第三节质量通病预防与问题解决方案 1157 一、路面早期损坏预防与控制措施 1157 二、沥青混合料离析与温度离析防治 1173 三、路面平整度与压实度不足解决方案 1189 四、层间粘结不良与反射裂缝处理 1206 五、施工接缝不平顺与跳车防治 1221 六、质量缺陷应急处理与修复流程 1239 第五章安全生产管理体系及保证措施 1253 第一节安全生产管理体系构建 1253 一、安全生产管理组织架构与职责划分 1253 二、安全生产管理制度体系文件编制 1273 三、安全生产目标与指标分解落实 1290 四、安全生产责任制考核与奖惩机制 1303 五、安全生产管理资源配置计划 1323 第二节路面修复养护工程专项安全保证措施 1343 一、交通组织与作业区安全布控专项方案 1343 二、路面铣刨摊铺机械操作安全规程 1361 三、夜间及特殊天气施工安全保障措施 1378 四、临时用电与消防安全管理要点 1397 五、职业健康与劳动防护专项措施 1412 第三节安全生产过程控制与监督 1425 一、安全生产风险分级管控与隐患排查治理 1425 二、安全生产教育培训与安全技术交底 1441 三、安全生产日常检查与专项巡查制度 1459 四、安全生产应急管理与预案演练 1473 五、安全生产记录与档案信息化管理 1490 第六章环境保护、水土保持保证体系及保证措施 1509 第一节环境保护与水土保持保证体系 1509 一、环境保护与水土保持管理组织架构 1509 二、环境保护与水土保持目标责任制度 1525 三、环境保护与水土保持法律法规遵循计划 1537 四、环境保护与水土保持教育培训体系 1553 五、环境保护与水土保持资金保障机制 1569 六、环境保护与水土保持监督检查流程 1582 第二节施工期环境保护专项措施 1595 一、施工扬尘精细化控制与治理方案 1595 二、施工噪声与振动污染防治措施 1610 三、施工废水处理与循环利用方案 1625 四、固体废弃物分类收集与处置措施 1639 五、大气与水体敏感区域专项保护方案 1654 六、生态保护与生物多样性维护措施 1669 第三节施工期水土保持专项措施 1683 一、表土剥离保存与利用专项方案 1683 二、边坡防护与临时排水系统设计 1696 三、施工场地水土流失临时防治措施 1711 四、弃土弃渣场规范化设计与防护 1725 五、植被恢复与绿化工程实施方案 1739 六、水土保持设施维护与管理计划 1754 第四节环境监测与应急保障措施 1770 一、施工期环境质量常态化监测计划 1770 二、水土保持效果动态监测与评估 1787 三、环境污染与生态破坏应急预案 1802 四、突发环境事件应急响应与处置流程 1817 五、环境监测数据管理与信息公开机制 1832 六、后期环境维护与长效管理承诺 1848 第七章文明施工、文物保护保证体系及保证措施 1865 第一节文明施工保证体系 1865 一、文明施工组织架构与职责划分 1865 二、现场标准化管理制度建设 1880 三、施工区域环境维护与保洁措施 1897 四、施工人员文明行为规范管理 1914 五、文明施工检查考核与持续改进机制 1929 第二节文物保护专项保证措施 1944 一、施工前文物调查与勘探保护预案 1944 二、施工过程中文物发现应急处理流程 1957 三、文物保护专项培训与技术交底 1972 四、与文物主管部门的联动协调机制 1985 五、文物保护措施落实的监督与记录 1998 第三节针对 XX 段的具体实施方案 2010 一、项目沿线现场环境特点分析与评估 2010 二、交通组织与施工围挡的文明布置方案 2024 三、针对老路路基路面的专项保护措施 2042 四、施工噪声粉尘控制与周边居民协调 2059 五、工程后期场地清理与生态恢复计划 2076 第八章项目风险预测与防范,事故应急预案 2090 第一节项目风险预测与防范 2090 一、项目风险综合识别与评估 2090 二、施工安全风险预测与防范措施 2103 三、工程质量风险预测与防范措施 2121 四、工期延误风险预测与防范措施 2138 五、环境保护与文明施工风险防范 2158 第二节事故应急预案 2172 一、应急组织体系与职责分工 2172 二、路面修复养护工程专项应急预案 2189 三、交通事故联动应急处置方案 2206 四、突发公共卫生事件应急措施 2221 五、应急资源保障与后期处置 2237 第一章 总体施工组织布置及规划 第一节 项目总体部署与规划 一、 工程概况与项目理解 (一)建设内容与规模 本项目涵盖 XX 段 的多个路段,具体范围包括 K385+000 至 K386+500 、 K395+864 至 K397+000 (下行)、 K403+221 至 K406+000 。这些路段的总长度为 5.415 公里,其中一级路段单幅全长为 1.136 公里,二级路段全长为 4.279 公里。路面宽度在 9 米至 24.5 米之间,采用沥青混凝土材料进行铺设,确保道路的平整度和耐久性。 在修复类型方面,项目中 K403+221 至 K403+950 段将实施结构性修复。这一段的修复工作将针对路面存在的较为严重的病害进行处理,采用加固、补强等技术手段,以恢复其承载能力和使用性 能。其他路段,如 K385+000 至 K386+500 、 K395+864 至 K397+000 (下行)、 K403+950 至 K406+000 ,则将采用功能性修复养护,主要针对路面轻微病害进行处理,通过表面修复和养护措施,延长路面的使用寿命,提升行车舒适性。 在施工过程中,将依据不同路段的病害类型,采取相应的修复措施。对于结构性修复的路段,施工将包括详细的现场勘查、病害检测、材料选择、施工工艺制定等环节,确保修复效果达到设计要求。对于功能性修复的路段,施工将侧重于表层的处理,通过清除老化的沥青、填补裂缝、重新铺设沥青混 凝土等工序,提升路面的整体性能。 为确保施工的顺利进行,施工单位将制定详细的施工组织设计,明确各项施工工序的衔接关系,合理安排施工顺序,确保各项措施 的有效实施。同时,将建立健全的施工管理体系,对施工现场进行精细化管理,确保施工过程中的各项指标符合设计要求和相关规范。 在施工期间,需充分考虑到周边交通的影响。施工单位将制定交通疏导方案,合理安排施工时间,尽量避开高峰时段,减少对通行车辆的影响。此外,施工过程中将设置明显的交通标识和警示标志,保障过往车辆和行人的安全。 (二)施工组织要求 1. 现场管理 为确保 XX 段 路面修复养护工程的顺利实施,项目经理及总工程师需常驻施工现场,实施全过程管理。现场管理将遵循科学合理的管理模式,确保各项施工活动有序推进。项目经理负责整体施工进度、质量控制和安全管理,确保各项施工任务按计划完成。总工程师则负责技术指导,确保施工方案的有效执行,及时解决施工过程中出现的技术问题。此外,现场管理团队将定期召开协调会议,及时沟通各施工环节的进展情况,确保信息畅通,提升施工效率。 在现场管理中,将采用现代化的信息管理系统,实时监控施工进度、资源使用和安全情况,确保各项数据的实时更新与分析。施工 现场将设立专门的管理办公室,配备必要的办公设备,便于现场管理人员进行资料整理和信息交流。同时,针对施工现场的具体情况,制定详细的现场管理制度,明确各岗位职责,确保每位参与人员明确自身的工作任务和要求。 2. 材料设备管理 施工材料的管理将实施严格的准入制度,确保所用材料符合国家及行业标准。所有材料在进场前均需进行质量检验,确保其性能 和规格满足施工要求。材料的采购将由 我方 自行组织,确保资源的合理配置与高效利用。对于关键材料, 我方 需提前制定采购计划,并与供应商进行有效沟通,确保材料的及时供应,避免因材料短缺影响施 工进度。 在设备管理方面, 我方 需自行组织施工设备及临时设施的配置,确保施工设备的完好性和适用性。所有设备在使用前需进行全面检查,确保其符合安全操作标准,并根据施工需要进行合理调配。施工现场将设立设备管理专员,负责设备的日常维护和管理,确保设备的高效运行。此外,针对不同施工阶段的设备需求,需提前制定设备使用计划,合理安排设备的进场和撤离,确保施工过程中的资源配置高效合理。 3. 交通疏导与环境保护 在施工过程中,需制定详细的交通疏导方案,以最大程度减少对现有交通的影响。施工区域将设置明显的交通标识和警示牌,确保 过往车辆和行人安全通行。施工团队将与当地交通管理部门密切配合,及时调整交通疏导措施,确保施工期间交通的顺畅和安全。 在环境保护方面,施工过程中将采取有效措施,减少对周边环境的影响。施工现场将设置环保隔离设施,控制施工噪音和扬尘,确保环境质量符合相关标准。施工废弃物的处理将遵循环保原则,合理分类和处置,避免对生态环境造成污染。此外,施工团队将定期对周边环境进行监测,确保施工活动对环境的影响降至最低。 4. 施工进度与质量控制 施工进度将根据项目总体计划进行科学安排,确保各项施工任务按期完成。将制定详细的施工进度 计划,并根据实际情况进行动 态调整。项目经理将定期对施工进度进行检查,确保施工各环节按照既定计划推进,及时发现并解决影响进度的问题。 质量控制方面,将建立完善的质量管理体系,确保施工质量符合相关标准。施工过程中,将定期进行质量检查,确保施工工序的规范性和材料的合格性。对于关键工序,将实施重点监控,确保施工质量的稳定性和可靠性。项目经理和总工程师将共同负责质量管理,确保施工质量符合设计要求和行业标准。 5. 风险管理与应急预案 在施工过程中,将进行全面的风险识别与评估,针对可能出现的风险制定相应的应急预案。施工团队将定期组织风险管理培训,提高全员的风险意识和应对能力。针对重大风险,将制定专项应急预案,确保在突发情况下能够迅速响应,减少对施工进度和质量的影响。 (三)施工工期与安排 1. 工期目标 在本项目中,施工工期的合理安排至关重要,需确保各路段在规定的时间内完成修复养护任务。工程施工总工期预计为 12 个月,具体安排如下: K385+000 ~ K386+500 段:预计工期为 3 个月 K395+864 ~ K397+000 (下行)段:预计工期 为 4 个月 K403+221 ~ K406+000 段(结构性修复):预计工期为 5 个月 以上各段施工工期的安排将依据路段的具体情况、施工难度及材料供应情况进行动态调整,以确保工程进度的合理性和科学性。 2. 施工节点 施工节点的设置将根据不同路段的施工特点和工序衔接要求进行分阶段安排。主要施工节点如下: 第一阶段: K385+000 ~ K386+500 段的清理及基础处理,预计用时 1 个月。 第二阶段: K395+864 ~ K397+000 (下行)段的功能性修复,预计用时 2 个月。 第三阶段: K403+221 ~ K403+950 段的 结构性修复,预计用时 3 个月。 第四阶段: K403+950 ~ K406+000 段的功能性修复,预计用时 2 个月。 第五阶段:各路段的收尾及验收工作,预计用时 1 个月。 在每个施工节点的安排中,将科学调配资源,确保各工序之间的衔接顺畅,避免因工序衔接不当而导致的工期延误。 以下表格总结了各路段的施工工期安排及节点设置: 路段 施工类型 预计工期(个月) 施工节点 K385+000 ~ K386+500 功能性修复 3 清理及基础处理 K395+864 ~ K397+000 (下行) 功能性修复 4 功能性修复 K403+221 ~ K403+950 结构性修复 5 结构性修复 K403+950 ~ K406+000 功能性修 复 2 功能性修复 各路段收尾及验收工作 - 1 收尾及验收工作 在施工过程中,将根据实际进展情况,及时调整施工计划,以确保项目按期完成。各施工阶段的实施将严格遵循施工组织设计,确保各项工作有序进行,以实现项目的整体目标。 (四)路面病害识别与修复方案 1. 病害诊断 本项目的病害诊断将通过结合现场检测与分析手段,对 XX 段 路面的病害类型及程度进行全面识别。具体方法包括目测检查、非破坏性检测和采样分析等。采用高精度的检测设备,如路面平整度测量仪、超声波检测仪和地质雷达等,能够有效识别出路面裂缝、沉陷、剥落、车辙等病害现象,并对病害的深度、范围及影响因素进行评估。通过数据分析,确定病害的成因,包括交通荷载、气候变化、施工质量等因素,从而为后续的修复方案提供科学依据。 在病害诊断过程中,需建立详细的病害记录表,记录每个病害的类型、位置、面积、深度及影响程度等信息,以便后续分析和修复方案的制定。表格示例如下: 病害类型 位置 面积 (㎡) 深度( cm ) 影响程度 裂缝 K385+300 15 2 中 沉陷 K403+500 20 5 高 剥落 K386+000 10 3 中 车辙 K397+000 25 4 低 2. 针对措施 针对识别出的不同病害类型,需制定相应的修复方案,以确保路面的整体性能得到提升。根据病害特征,修复方案将分为结构性修复和功能性养护两大类。 ( 1 )结构性修复 对于 K403+221 至 K403+950 段的结构性修复,主要针对严重的沉陷和剥落病害。具体措施包括: 清理病害区域,去除松散材料和污染物。 进行基底处理,必要时进行土壤加固和回填,以恢复路面的承载能力。 在修复区域铺设新沥青混凝土,确保其厚度和材料性能符合设计要求。 进行路面平整度检测,确保修复后的路面符合相关标准。 ( 2 )功能性养护 对于 K385+000 至 K386+500 、 K395+864 至 K397+000 (下行)及 K403+950 至 K406+000 段的功能性养护,主要针对轻微病害,如裂缝和车辙。具体措施包括: 采用裂缝修补材料对裂缝进行填补,确保材料与路面粘结良好。 对车辙进行铣刨处理,恢复路面的平整度。 进行表面封层处理,提高路面的抗水性 和抗滑性。 定期进行养护,以延长路面的使用寿命。 (五)交通组织与保障 1. 交通维护 在施工期间,将采取分段施工与交通疏导相结合的方式,确保公路正常通行。具体措施包括合理划分施工区域,设定施工时间段,尽量避开高峰时段,以减少对交通的影响。同时,将设置临时交通标识和指示牌,引导车辆绕行或减速通过施工区域。在施工前,需提前发布交通公告,告知周边居民和过往车辆施工信息,确保交通参与者能够及时了解和适应交通变化。此外,施工过程中,将安排专人负责交通疏导,提升交通流动性,确保施工期间交通秩序的稳定。 ( 1 )分段施工:根据不同路段的施工性质,合理安排施工顺序和时间,避免大面积封闭,确保至少一侧车道保持通行。对结构性修复的 K403+221 至 K403+950 段,需采取分段施工的方式,确保施工与通行的平衡。 ( 2 )交通指引:在施工区域设置明显的交通指引标识,确保过往车辆能够清晰识别施工区域及绕行路线。必要时,可考虑设置交通信号灯或交警现场指挥,以保障施工期间的交通安全。 2. 安全防护 施工现场将设置明显的警示标志和防护设施,确保施工人员及过往车辆的安全。具体措施包括在施工区域周边设置安全围挡,防止无关人员进入施 工现场。同时,在重要的交叉口和交通流量较大的路段,需配置安全员,负责现场的安全管理与指挥,确保施工人员的安全和交通的顺畅。 ( 1 )警示标志设置:施工区域内外应设置清晰的警示标志,包 括 “ 施工中 ” 、 “ 减速慢行 ” 、 “ 请绕行 ” 等标识,确保过往车辆和行人能够及时知晓施工信息,降低事故风险。 ( 2 )防护设施配置:在施工区域内,将根据实际情况设置安全围挡和防护栏,防止施工材料和设备对过往车辆和行人造成伤害。同时,确保施工人员佩戴安全帽和其他必要的防护装备,提升施工安全保障水平。 3. 交通监测与调整 在施工期间,将建立交通 监测机制,实时监测施工对交通流量的影响,并根据监测数据适时调整交通组织方案。通过对交通流量的分析,合理安排施工进度与交通疏导措施,确保在施工过程中尽量减少对周边交通的影响。 ( 1 )交通流量监测:利用交通监测设备,实时监测施工区域的交通流量和车速,及时发现交通瓶颈,并采取相应的交通疏导措施。 ( 2 )动态调整:根据监测结果,适时调整交通组织方案,例如增加临时交通标识、调整施工时间、增派交通引导人员等,确保施工期间的交通通畅。 4. 应急预案 针对可能出现的交通事故和突发情况,将制定详细的应急预案。应急预案将包括事 故处理流程、交通疏导方案、现场指挥协调机制等,确保在突发事件发生时,能够迅速有效地进行处理,最大限度降低对交通的影响。 ( 1 )事故处理流程:一旦发生交通事故,现场安全员需立即启动应急预案,迅速报警并进行现场处理。同时,安排专人负责疏导交通,确保事故现场不影响其他车辆通行。 ( 2 )协调机制:建立施工方、交警部门及地方政府之间的协调机制,确保在突发情况下能够迅速响应,共同处理交通问题,保障施工安全和交通顺畅。 通过上述交通组织与保障措施,力求在 XX 段 路面修复养护工程的施工过程中,最大程度地减少对交通的影响,确保施工安全与交通顺畅。 (六)施工技术与工艺应用 1. 工艺选择 本项目将采用先进的沥青混凝土路面修复技术,以提升施工质量和效率。沥青混凝土作为道路修复的主要材料,具有良好的弹性和耐久性,能够有效适应交通荷载的变化。针对不同的修复需求,项目将分别采取结构性修复和功能性修复两种工艺。结构性修复主要应用于 K403+221 至 K403+950 段,目的是恢复路面的承载能力和整体结构稳定性;而功能性修复则适用于其他路段,主要通过改善路面表面特性,提升行车舒适性和 安全性。 在施工过程中,将引入高效的摊铺和压实设备,以确保沥青混凝土的均匀性和密实度。施工前期,将进行详细的路面病害调查,依据病害类型制定相应的修复方案,确保每一段路面的修复措施都能针对性解决实际问题。施工过程中,采用分段施工的方式,确保在不影响交通的前提下,最大限度提高施工效率,减少施工时间。 ( 1 )结构性修复工艺 对于 K403+221 至 K403+950 段的结构性修复,将首先对路面进行全面的检测与评估,识别病害类型,如裂缝、沉陷等。根据评估结果,采取相应的修复措施,包括但不限于开挖病害区域、清理基 层、重新 铺设沥青混凝土等。特别是在基层处理过程中,将采用适宜的材料和技术,确保修复后的路面能够承受未来的交通荷载。 ( 2 )功能性修复工艺 对于其他路段的功能性修复,主要采用表面处理技术,例如薄层沥青混凝土铺设。通过对原有路面的清洗、修整,确保表面无松散物和杂质,随后进行沥青混凝土的摊铺。此工艺不仅能提高路面的摩擦系数,增强行车安全性,还能有效延长路面的使用寿命。 2. 技术标准 在施工过程中,严格遵循行业规范和设计要求,确保施工质量达到预期效果。所有施工材料均需符合国家及地方标准,尤其是沥青混凝土的配合比、温度控制等 方面,均需经过现场试验验证后方可实施。施工过程中的每一道工序都将进行严格的质量控制,确保每个环节都符合设计和技术标准。 ( 1 )施工材料的选择与管理 所有使用的沥青和骨料需经过严格的检测,确保其物理和化学性质符合相关标准。材料的采购过程将实行准入制度,确保材料来源的可靠性。此外,施工现场将设置专门的材料管理人员,负责材料的进场、存储和使用记录,以便于后续的质量追溯。 ( 2 )施工过程中的质量控制 施工过程中,将建立完善的质量管理体系,实施全程监控。每个施工环节均需进行自检和互检,关键工序如沥青摊铺、压实等需由专职质量检查员进行监督,确保施工质量符合设计要求。对于不合格的施工环节,将立即整改,并进行原因分析,防止类似问题的再次发生。 ( 3 )检测与验收 在施工完成后,将对修复路段进行全面的检测与验收,主要包括路面平整度、抗滑性能、承载能力等指标的检测。检测结果...
路面修复养护工程投标文件(2259页).docx
下载提示

1.本文档仅提供部分内容试读;

2.支付并下载文件,享受无限制查看;

3.本网站所提供的标准文本仅供个人学习、研究之用,未经授权,严禁复制、发行、汇编、翻译或网络传播等,侵权必究;

4.左侧添加客服微信获取帮助;

5.本文为word版本,可以直接复制编辑使用。


擅长各类型技术标制作,十年经验
个人认证 查看用户
该文档于 上传
推荐文档
×
精品标书制作
百人专家团队
擅长领域:
工程标 服务标 采购标
16852
已服务主
2892
中标量
1765
平台标师
扫码添加客服
客服二维码
咨询热线:192 3288 5147
公众号
微信客服
客服