文库 工程类投标方案 建筑工程

矿井110kv第二电源线路工程技术标276页(2024年修订版).docx

DOCX   277页   下载23   2024-08-19   浏览411   收藏0   点赞0   评分-   112332字   53.00
温馨提示:当前文档最多只能预览 15 页,若文档总页数超出了 15 页,请下载原文档以浏览全部内容。
矿井110kv第二电源线路工程技术标276页(2024年修订版).docx 第1页
矿井110kv第二电源线路工程技术标276页(2024年修订版).docx 第2页
矿井110kv第二电源线路工程技术标276页(2024年修订版).docx 第3页
矿井110kv第二电源线路工程技术标276页(2024年修订版).docx 第4页
矿井110kv第二电源线路工程技术标276页(2024年修订版).docx 第5页
矿井110kv第二电源线路工程技术标276页(2024年修订版).docx 第6页
矿井110kv第二电源线路工程技术标276页(2024年修订版).docx 第7页
矿井110kv第二电源线路工程技术标276页(2024年修订版).docx 第8页
矿井110kv第二电源线路工程技术标276页(2024年修订版).docx 第9页
矿井110kv第二电源线路工程技术标276页(2024年修订版).docx 第10页
矿井110kv第二电源线路工程技术标276页(2024年修订版).docx 第11页
矿井110kv第二电源线路工程技术标276页(2024年修订版).docx 第12页
矿井110kv第二电源线路工程技术标276页(2024年修订版).docx 第13页
矿井110kv第二电源线路工程技术标276页(2024年修订版).docx 第14页
矿井110kv第二电源线路工程技术标276页(2024年修订版).docx 第15页
剩余262页未读, 下载浏览全部
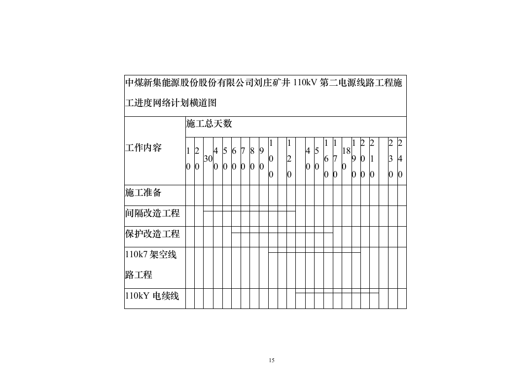
矿井110kV第二电源线路工程 目录 第一章 总体施工组织布置及规划 5 第一节 施工组织总体设想 5 第二节 方案针对性和施工段规划 7 第二章 施工进度安排 13 第一节 项目进度目标及承诺 13 第二节 总体进度计划 13 第三节 影响本工程进度计划的不利因素分析 17 第四节 进度计划编制原则、原理与保证措施 19 第五节 进度计划的管理措施 22 第六节 施工进度计划保障措施 29 第七节 进度计划的检查与调整 52 第八节 工程落后赶工与突发事件处理措施 54 第九节 工期提前保证措施 57 第三章 主要工程项目的施工方案、施工方法 58 第一节 工程测量 58 第二节 电缆排管的施工方法 61 第三节 砌筑工井的施工方法 65 第四节 电杆基坑开挖及基础埋设施工 67 第五节 箱变技术施工工艺 68 第六节 电杆组立与绝缘子安装工艺 73 第七节 附件安装工程的施工 74 第八节 配电柜安装施工方案 77 第四章 确保工程质量的措施 84 第一节 质量管理体系 84 第二节 质量保证措施 85 第三节 质量控制管理措施 92 第四节 工程质量管理制度 96 第五节 工程创优计划 103 第五章 重点(关键)和难点工程的施工方案、方法及其措施 110 第一节 配电箱安装工程施工方案和技术措施 110 第六章 冬季和雨季的施工安排 116 第一节 冬施施工保障措施及实施方案 116 第二节 雨季施工保障措施及实施方案 118 第七章 安全目标和安全保证体系及措施 124 第一节 安全保证体系 125 第二节 安全施工措施 132 第三节 现场防火、防触电、防污染等保证措施 144 第四节 消防保证措施 157 第八章 施工环保、水土保持措施 164 第一节 施工环保管理措施 164 第二节 针对特殊环境的保护措施 168 第三节 施工扬尘专项方案措施 174 第九章 职业健康安全保障措施 181 第十章 劳动力组织计划 190 第十一章 主要施工机械设备、试验、质量检测设备配备 196 第十二章 临时用地与施工用电计划 201 第一节 临时用地计划 201 第二节 临时用电计划 205 第十三章 主要材料供应计划 218 第十四章 合同用款估算方案 238 第十五章 文明施工、文物保护方案 239 第一节 文明施工保护方案 239 第二节 文物保护方案 242 第十六章 其他应说明的事项 243 第一节 风险 244 第二节 风险管理组织机构与风险管理 244 第三节 抵抗风险措施 249 第四节 施工现场伤亡事故预防方案及处理预案 253 第五节 机械事故预防方案及处理预案 256 第六节 项目风险预测与防范、事故应急预案 259 第七节 防止高空坠落的紧急预案 264 第八节 触电急救预案 268 总体施工组织布置及规划 施工组织总体设想 我公司在接到XX股份有限公司刘庄矿井110kV第二电源线路工程招标文件后,公司多次组织工程技术人员对招标文件进行细致的研究和讨论,并组织了各个专业针对XX股份有限公司刘庄矿井110kV第二电源线路工程的特点、重点、难点进行反复研究和方案论证比较。其目的是使施工组织设计科学、合理、详尽、具有很强的可操作性和针对性。为了更好地进行施工组织设计文件的编制,使今后的工程施工组织更符合实际,更具有针对性,我公司曾多次组织相关专业人员现场进行勘查和了解,对场地和周边环境和各种条件有了很深的了解(诸如道路交通、施工范围、施工供水、排水、供电,周边环境等),这对施工组织设计的贯彻实施和工程施工进度的控制十分有益。 根据我公司以往承建过类似的工程项目,积累了较为丰富的施工经验,积累了一套成熟先进的施工技术和管理经验,为本工程的圆满完成奠定了基础,我们将结合本工程的特点,针对重点和难点制定专项施工方案和保证措施。若我方荣幸的中标,我方保证遵守甲方的各项管理制度,保证为本工程的优质快速完成发 挥最大的能力。针对本工程的特点,我公司为本工程所选派的项目经理部的技术管理人员已经全部拟定,其中项目经理和主要的管理人员,承担过多项类似工程,并具有丰富的实际施工经验。该项目经理部的管理人员综合素质高、业务能力强、具有类似工程和类似工程关键技术的实践经验和技术管理水平。 在本工程上,我公司会积极、主动、高效为业主服务,秉承“急业主所急,想业主所想”的指导思想,努力拓展并延伸为业主、设计和监理等有关各方的服务范围和内涵,处理好与业主、监理以及相关政府部门的关系,与业主及监理密切配合,诚心诚意接受业主工程师、监理工程师和设计师在施工全过程中的指导、监督和热忱帮助,使工程各方形成一个团结、协作、高效、和谐和健康的有机整体。形成合力共同促进项目综合目标的实现。 我公司将依靠公司的综合实力。即已承建工程之高贵品质、合理而富有竞争力之报价,本着“诚信为本,求真务实”之宗旨,争取承揽此项工程。我公司将严格按照质量管理和质量保证体系进行管理,贯彻我公司的质量方针:“用我们的承诺和智慧雕塑时代的艺术品”。 方案针对性和施工段规划 (一)技术方案编制原则 本施工组织设计的编制人员由公司有关部门、项目领导成员和各专业技术人员组成,这些人员都将参与本项目的施工管理。 本施工组织设计根据建设方招标文件的要求,尽量选用科学合理的施工方法;尽力用简明的语言阐述项目经理部在本工程施工过程中的实际工作流程,并对各分项的施工工艺、进度和质量保证措施做了详细说明;为本工程的施工制定出基本框架。 本技术标不尽详细之处,将在中标后根据招标人方的要求做进一步的细化与完善。 在编制XX股份有限公司刘庄矿井110kV第二电源线路工程施工组织设计时我公司根据本项目施工的特点和以往积累的经验,遵循以下原则。 1、认真贯彻执行国家的方针、政策 在编制XX股份有限公司刘庄矿井110kV第二电源线路工程施工组织设计时应充分考虑国家有关的方针政策,严格审批制度;严格按基本建设程序办事;严格执行XX股份有限公司刘庄矿井110kV第二电源线路工程施工程序,严格执行国家制定的规范、规程。 2、严格遵守施工合同 根据招标人使用要求和施工合同的规定,严格履行合同,合理安排分期分段进行XX股份有限公司刘庄矿井110kV第二电源线路工程施工,使其早日发挥投资的经济效益,减少可能因XX股份有限公司刘庄矿井110kV第二电源线路工程施工对招标人正常工作的影响。 3、合理安排施工程序和顺序 建筑工程产品特点之一是产品的固定性。因而各专业施工在同一场地上进行,没有前一阶段的工作,后一阶段就很难进行,即使它们之间交叉搭接进行,也必须遵守一定的程序和顺序。施工程序和顺序反映XX股份有限公司刘庄矿井110kV第二电源线路工程施工的客观规律要求,交叉搭接则体现争取时间的主观努力。在组织施工时,必须合理地安排XX股份有限公司刘庄矿井110kV第二电源线路工程施工程序和顺序,避免不必要的重复、返工,成品半成品破坏等现象,加快施工速度,缩短工期。 4、尽量采用国内外先进施工技术,科学合理地确定施工方案在工程施工中,采用先进的施工技术是提高劳动生产率、提高工程质量、加快施工进度、降低工程成本的重要途径。在选择施工方案时,要积极采用新材料、新设备、新工艺、新技术,在采用“四新”的同时应注意结合本工程的特点,满足XX股份有限公司刘庄矿井110kV第二电源线路工程设计效果,符合施工验收规范、操作规程要求,遵守有关防火、环卫及施工安全要求,同时应符合现场实际情况,使技术的先进性、适用性、经济性结合在一起。 5、采用流水施工和网络计划技术安排进度计划 在编制施工进度计划时,应从工程实际出发,采取流水施工方法组织均衡施工,减少各项资源的浪费,保证施工连接、均衡有节奏地进行,合理地使用人力、物力、财力。在编制建筑XX股份有限公司刘庄矿井110kV第二电源线路工程工程施工进度计划时可选用横道图或利用网络技术,合理安排工序搭接和必要的技术间隙,做好人力、物力的综合平衡。 6、合理安排布置施工场地 尽量利用原有或就近已有设施,以减少各种临时设施;合理安排现场加工场地,应注意尽量减少噪声及尘土对外的影响;电气焊加工现场以及卫生间防水施工现场应注意消防要求;合理安排材料堆放场地,XX股份有限公司刘庄矿井110kV第二电源线路工程材料大部分为贵重物品,应严防丢失、碰撞,防火应作为重点考虑项目。 7、发挥社会化大生产的作用,提高XX股份有限公司刘庄矿井110kV第二电源线路工程工业化程度XX股份有限公司刘庄矿井110kV第二电源线路工程工程中,部分材料、项目可适当选择工厂化生产或集中加工成半成品后运往现场,如木门制作、卫生间隔断板等可采取专业厂家根据设计图制成半成品,施工现场进行安装,以提高装配化工业化程度。 8、充分利用机械设备、手持电动工具 XX股份有限公司刘庄矿井110kV第二电源线路工程采用先进XX股份有限公司刘庄矿井110kV第二电源线路工程施工机具、手持电动工具,是加快施工速度、提高施工质量的重要途径,在选择施工机具时,除正确选用先进的机具外,尚应注意选择与之配套的辅件,根据不同的施工辅件可达到省工、省料、高质量的目标。 9、注意降低工程成本,提高经济效益 XX股份有限公司刘庄矿井110kV第二电源线路工程的目的是达到舒适美观的效果,要求选材讲究、做工精细。在施工中应注意合理选材、合理用材,提高其利用率,这样即减低了成本,也防止浪费。 (二)技术方案编制依据 (1)编制依据 序 号 编制依据 1 XX股份有限公司刘庄矿井110kV第二电源线路工程招标文件 2 XX股份有限公司刘庄矿井110kV第二电源线路工程图纸及工程 量清单 3 SD320-1992《箱式变电站技术条件》 4 《建筑电气工程施工质量验收规程》 GB50303-2011 5 《建筑工程施工质量验收统一标准》 GB50300-2013 6 GB17467—1998《高低压预装式变电站》及IEC1330等相关标准 7 DL/T537-2002《高压/低压预装箱式变电站选用导则》 8 GB4208-2008《外壳防护等级(IP代码)》 9 GB4208-84(IEC529~76)《外壳防护等级的分类》 10 GB3906-92《3-35kV交流金属封闭开关设备》 11 《电气装置安装工程电缆线路施工及验收规范》GB50168-2006 12 《电气装置安装工程电气设备交接试验标准》GBJ150-2006 13 GB-3804-90《3-63kV交流高压负荷开关》和GB1985-89国家标 准 14 GB3309-89《高压开关常温下的机械试验》 15 GB2706-89《交流高压电器动稳定试验方法》 16 GB11033《额定电压26/35kV及以下电力电缆附件基本技术要 求》 (三)对工程整体认识 (1)工程概况 XX有限公司刘庄矿井1110kV第二电源线路工程新建线路自220kV薛桥变1110kV构架起,至刘庄矿西区风井变1110kV变电站1110kV出线构架止,线路全长约20.651km,全线采用单回路角钢塔和电缆混合架、敷设。新建线路导线采用JL/G1A-240/30钢芯铝绞线,地线采用2根48芯0PGW光缆;电缆采用YJLWO3-Z64/1110kV1×500mm²电力电缆。本项目包括薛桥220kV变电站1110kV刘庄煤矿间隔改造工程、1110kV刘庄矿西区风井变及刘庄东矿变保护改造工程、薛桥-刘庄矿西区风井1110kV架空线路工程、薛桥-刘庄矿西区风井1110kV电缆线路 工程4个子项。 (2)工程质量要求 质量标准:合格。 (3)工期要求 计划工期:240日历天; (4)建设地点:XX。 施工进度安排 项目进度目标及承诺 依据XX股份有限公司刘庄矿井110kV第二电源线路工程的具体要求,结合招标文件要求以及我公司施工经验。我公司对XX股份有限公司刘庄矿井110kV第二电源线路工程工期作出如下承诺: 1、我公司接受招标书中所有招标条件。 2、我公司保证,如果我单位的投标被接受,我单位作为投标人,我公司保证XX股份有限公司刘庄矿井110kV第二电源线路工程根据甲方工程进度完成任务,总工期:240日历天。 总体进度计划 本工程施工过程中,将根据我公司的综合实力,同时参考我公司类似工程累积的经验,从人、机、料、法等各项生产要素的优化组合、施工过程控制、多专业施工配合、进度计划控制、与各方的协调等方面管理出发,统筹考虑,总体部署,对施工进度计划进行严格而科学的管理和控制,以确保工期目标的顺利实现。 施工进度计划的管理与控制措施的主要内容有:总体施工进度计划的编制,主要分部分项进度计划,阶段点的控制,进度控制的方法与计划合理性分析、进度计划的控制措施等方面的内容。 进度计划控制是实现工程进度计划的保证,通过对各项工作量的分解,选择合理科学的施工方法,有效组织与利用资源,协调控制劳务队伍,通过制定组织、技术、合同、经济和管理信息等强有力的措施保证,运用现代科学的管理原理,实施对施工进度进行全过程控制,确保进度计划的实现,达到预期目标。附:工程进度网络计划横道图 中煤新集能源股份股份有限公司刘庄矿井110kV第二电源线路工程施工进度网络计划横道图 工作内容 施工总天数 10 20 30 40 50 60 70 80 90 100 120 40 50 160 170 180 190 200 210 230 240 施工准备 间隔改造工程 保护改造工程 110k7架空线路工程 110kY电续线路工程 其它工程 竣工清理工作 竣工验收工作 影响本工程进度计划的不利因素分析 工程项目的建设进度,受许多因素的影响,应事先对影响进 度各种因素进行调查研究,预测这些因素对工程项目建设的影响。结合XX股份有限公司刘庄矿井110kV第二电源线路工程实际情况,经我公司综合分析,影响本工程施工进度的因素主要有 以下几方面: 3.1相关单位因素 XX股份有限公司刘庄矿井110kV第二电源线路工程所在甲 方单位的管理和控制 进场后我司将主动与甲方单位建立联系,充分了解甲方公司相关管理规定,并对施工现场人员进行交底教育,避免发生因违反甲方单位相关规定而导致甲方单位禁止我司施工的情况,同时还将采取双方都能接受的措施,尽量求得甲方单位的理解,争取最有利的施工条件。施工所需的材料和设备如不能按期运抵施工现场或运至现场后发现其质量不满足合同规定的技术标准,都会对施工进度产生严重影响。 3.2施工组织影响因素 施工过程中,局部施工组织方案、人力、机械设备调配等可能因种种原因出现与计划不符合的现象,若处理不及时将对进度计划产生不利影响。施工过程中需加强组织管理,加强内、外协 调,避免各种计划外的不利情况发生。 3.3资金因素 施工进度计划的实施必须考虑到资金,没有资金作为保障,进度计划根本无法正常进行。如果在施工过程中,由于资金短缺造成材料不能及时进场或施工人员的工资不能及时支付,将会停工或施工人员消极怠工等现象,使工程进度受到严重影响。 3.4施工现场条件因素 业主提供的施工现场不能满足施工需要,或者说是影响施工需要。 3.5技术及工艺因素 设计、施工采用的技术及工艺不合理。设计的总体规划、外部协作条件设计、主体工艺流程、设备制造及安装方式、施工方法等,都直接决定着项目的实施进度,如果采用技术及工艺不合理对工期影响极大。 3.6队伍的选定 监理单位及专业队伍的选定对工程项目影响也较大。随着市场经济的逐步深入各种队伍很多,且良莠不齐,选择一个好的队伍对一项目的成败至关重要。 3.7材料设备供应及相关专业协调 建筑施工材料、设备都应及时供货,从而保证有材料、设备进行施工。 3.8各专业、工序交接 避免各专业工序交接不清,否则造成互相影响,既影响工期又影响施工质量,造成资源浪费。 3.9突发事件影响 出现此类问题影响极大。出现质量事故时的停工调查,出现不可抗力等。 进度计划编制原则、原理与保证措施 4.1进度计划的编制原则 依据XX股份有限公司刘庄矿井110kV第二电源线路工程施工组织与策划,对里程碑计划进行分解,并将各里程碑计划多对应的人、机、料、现场布置等资源配置进行分解,确保足够的资源实现各里程碑的计划,并充分考虑影响进度计划实现的各项不利因素作用,确保我公司对业主承诺的工期目标的实现。结合本工程概况分析、施工方法、资源配置以及我公司类似工程的施工经验,确保本工程总进度计划。 4.2总进度计划的控制原理 施工进度控制是以现代科学管理原理作为其理论基础的,主要有系统原理、动态控制原理、信息反馈原理、弹性原理和封闭循环原理等,运用这些科学原理,对施工进度计划进行的科学控制。 4.3进度计划系统的分级控制 根据系统原理,施工进度计划作为系统来研究时,包括施工项目总进度计划、阶段进度计划、分部分项工程进度计划、材料计划、劳动力计划、月(周)进度作业计划等,形成了一个进度控制目标,按工程系统构成,施工阶段和部位等逐层分解,编制对象从大到小,范围由总体到局部,层次由高到低内容由粗到细的完整的计划系统。计划的执行由下而上,从周、月进度计划、分部分项工程进度计划开始,逐级按进度目标控制,最终完成施工项目总进度计划。 (1)一级总体控制计划:(总计划) 表述各专业工程的阶段目标,并由此导出工程整体工期目标,形成总控制计划,提供给业主,监理。总控制计划采用网络计划图等方式进行管理,在施工过程中,以总进度计划作为控制 基准线,各部门及各施工队均以此进度计划作为主线,编制实施项目综合进度计划实现的各项管理计划,并在实施过程中进行监控和动态管理。总进度计划为我公司承诺向业主实施合同进度保 证的方式之一。 (2)二级进度控制计划:(阶段计划) 以总进度计划为基础,主要分部分项工程为目标,以专业阶段划分为基础,分解出每个阶段具体实施所需要的工作内容,并以此形成阶段计划,便于各专业进度安排、组织与落实,实现有效控制工程进度,在劳务队进场时提供给他们,使他们对自己的工作时间有明确的认识。在每次月总结时,将二级进度完成向全体人员,劳务施工队,材料施工队和专业施工队进度通报。 (3)三级控制计划 以二级进控制计划为依据,进行流水施工和交叉施工间的工作安排,进一步加强控制范围和力度,月计划的安排,考虑到每个参与工程施工的单位均需要重视,具体控制到每一个过程上所需要的时间,充分考虑到在具体操作时要控制的时间,这是对施工进行监控和实施管理力度的最大点。所有部门与专业组,专业施工队所必须服从的重点,是优化动态管理的依据。 (4)辅助计划(周计划、补充计划和分项控制计划) 补充计划:每月25日向业主提供下月计划,并对计划中出现的偏差进行纠偏,对修改后的计划及时制定补充计划,并上报监理审批。 分项控制计划:按照工程实施情况,将制定分项控制计划,分项控制计划在专业交叉,施工进度较紧,或工序复杂的情况下采用;如下进行施工时,将根据流水节拍和工序之间的关系,编制流水施工小时计划。 周计划:周计划是每周专业队伍具体完成工作计划的具体实施,由各专业现场负责人在工程例会上落实,并在下次工程例会进行检查。将每周完成的工作情况与下周工作计划的调整与纠偏在监理例会向业主与监理进行汇报。 进度计划的管理措施 本工程的进度计划管理由项目副经理及技术部负责进度计划系统的管理,项目经理部设进度计划员,负责施工进度总控制进度计划及月施工进度计划的编制及管理,负责审查各专业班组的施工进度计划。 1、进度计划控制的内容 进度计划控制是涉及进度计划指标的整体行为,即凡进度计划指标确定的内容,都是进度计划控制的内容。如对施工主要进度计划控制的是:形象进度,施工产值,工程质量,工料消耗,文明安全施工等内容。 2、工程进度计划的控制 (1)进度计划编制是依据招标文件、现场踏勘和总工期要求,综合本工程实际情况,遵循进度计划的有关规则形成的,它只是进度计划综合平衡的静态平衡。 (2)而施工进度计划的实施是动态的,随着施工进展的外部环境及条件在不断发生变化,势必对工程项目本身带来影响,致使进度计划体系从平衡变为不平衡状态。这就要求实施进度计划的部门及人员不断深入现场,调查研究,掌握情况,运用统计分析等方法,找出实际完成情况与进度计划指标的差异,分析原因,制定措施,加强生产调度,及时调整进度计划,在动态中求平衡。 (3)当进度计划指标可行而外部条件不落实时,就要组织项目经理部及进度计划的审批与实施程序。(进度计划的审批与实施程序附后)相关部门积极创造相应条件:当某一进度计划指 标有潜力可挖时,就要及时调整该指标,使施工资源得到更大的 利用或使已投入施工的有限资源充分发挥更大的效益。 3、进度计划控制的保证措施 (1)进度计划责任 项目经理部首先要动员相关职能部门参与进度计划的编制并集中深入讨论,以明确施工目标及达到施工目标应做的工作,组织工人开进度计划动员会,明确施工任务以及为完成施工任务应做的工作,要求班组长在讨论通过的进度计划上签字,以使总的进度计划变成所有参施单位的共同目标。各班组接受任务后,要对所有参施人员进行教育,并把施工目标层层分解到班组个人,从而把施工进度计划变成全体职工的行动。 (2)下达施工任务单 在施工过程中,根据施工工序的要求,往往会出现一些新的施工项目,而这些新项目的时间性要求很强,如不迅速投放施工,将影响工程的进展。因此,作为项目经理部及时下达施工任务单能发挥短平快的作用。施工任务单明确施工项目、班组及完成时间,一般由部门负责人签发。施工任务单是施工进度计划的辅助形式,具有施工进度计划的同等效力。接受施工任务单的班组应 根据项目经理部单位的要求及时调整劳动力,按时完成施工任务,施工任务不仅是完成施工任务的手段,也是受理单位的施工 依据。 (3)相应的奖罚措施 项目经理部将某一进度计划期限内完成的施工项目列出清单,明确每一施工项目形象进度目标、完成时间、质量要求及奖励标准,并形成正式文件下发各专业班组执行。各班组逐一完成施工项目时,可向项目经理部提出书面验收申请,项目经理部组织有关部门进行验收。 进度计划审批与实施程序图详见附件。 对于符合要求并经签字认可后,可以给予奖励,对于表现突出的还可以通报表彰,对于不按期完成施工任务,且工作拖沓松懈的班组进行处罚,对施工严重滞后的班组要给予通报批评或在通报批评的同时采取相应的处罚措施。 4、工程施工进度分析 在施工进度计划实施过程中,进度计划指标完成情况,工程进度情况,定期进行工程进度分析,其主要内容有:进度计划指标完成情况,是否影响工期目标,劳动力和机械设备投入是否按 进度计划进行,是否满足施工进度需要,材料及设备供应是否按进度计划进行,有无停工待料现象;试验和检验是否及时进行,检测资料是否及时签认;施工进度款是否按期支付,建设资金是否落实。此外,施工图的发放、工程量的增减及气候条件也要详细分析。通过工程进度分析,总结经验,暴露问题,找出原因, 制定措施,确保施工进度的顺利进行。 5、强化施工进度计划管理 (1)建立定期的生产计划例会制度,下达计划,检查计划完成情况,解决实际问题,协调各施工队之间的工作,统一有序地按总进度计划执行。 (2)控制关键日期(里程碑)为目标,以滚动计划为链条,建立动态的计划管理模式。在总控制进度计划的指导下编制阶段、月、周、日等各级进度计划,一级保一级,绝不能拖延总控制进度计划。 (3)月进度计划、周进度计划的控制 1)采取多种形式的施工计划 采取行之有效的分步作业计划,分步作业计划是确保总计划 实施的重要方法,根据土建施工、材料设备供应等情况,我们将 安装工程总进度计划分解为月、周、日分步作业计划,实行月计 划、周实施、日落实的计划管理体系。 2)三周滚动计划 本工程施工过程中存在着许多动态的因素,需不断地进行调整解决。我们将实行检查上周、实施本周、计划下周的三周滚动计划管理办法,本办法将计划的实施、检查、调度集于一体,使管理工作具体化、细量化,以业主、监理组织召开的工程协调会的工程进度布置为目标,项目内部协调会检查实施情况为依据,通过严密的分析讨论,制定下周的工作计划。同时进行严格的组织管理,以确保总计划的顺利实现。 3)日检查工作制 专业责任工程师是施工技术、进度、质量的主要责任人,责任工程师每日进行现场检查,并将检查的结果以书面的形式报给项目调度室,调度室收集、汇总、分析后报给分管项目副经理,使其及时了解施工动态,监督和督促各专业工程师及施工班组按计划完成工作,或者进行必要的调整。 4)周汇报工作制 配合三周滚动计划的实施,建立每周进度汇报分析制。汇报 分析会由项目副经理主持,项目经理、项目总工、项目总调度和各级主管人员参加,检查落实一周工作情况,并将检查分析的结果书面汇报给监理单位、业主,备份并存档。若有因外部原因影响工程进度的,在汇报中提出建议及要求,在业主主持的协调会 上提出解决。 5)月分析调整制度 项目部按月对总进度计划、区域进度计划进行分析、总结。根据具体情况对进度的个别节点进行调整,并在内部协调会上进行必要的生产要素调整。由项目经理主持、分管副经理、调度室、总工程师及有关人员参加,最终将分析调整的结果书面汇报公司及业主、监理单位,备分存档 6)加强计划的严肃性 在计划确定后加强计划的严肃性是非常关键的,各级施工进度计划是完成XX股份有限公司刘庄矿井110kV第二电源线路工程的基础工作,必须在日常工作中提到首位,以计划管理带动施工各要素管理。要求施工中各级管理人员必须坚持严谨的工作作风,做到当天的工作不过夜,本周的工作不过周,一环扣一环地完成每一节点计划,使工程向着纵深的方向正常发展。 7)对各及计划的关键线路深入分析,最大限度地控制缩短关键线路的潜力。同时,利用计算机实现计划的优化
矿井110kv第二电源线路工程技术标276页(2024年修订版).docx
下载提示

1.本文档仅提供部分内容试读;

2.支付并下载文件,享受无限制查看;

3.本网站所提供的标准文本仅供个人学习、研究之用,未经授权,严禁复制、发行、汇编、翻译或网络传播等,侵权必究;

4.左侧添加客服微信获取帮助;

5.本文为word版本,可以直接复制编辑使用。


这个人很懒,什么都没留下
未认证用户 查看用户
该文档于 上传
×
精品标书制作
百人专家团队
擅长领域:
工程标 服务标 采购标
16852
已服务主
2892
中标量
1765
平台标师
扫码添加客服
客服二维码
咨询热线:192 3288 5147
公众号
微信客服
客服