文库 服务类投标方案 勘察设计

2025-2026年县政府投资项目(房屋建设和市政工程)初步设计概算审核服务项目.docx

DOCX   653页   下载226   2025-07-02   浏览108   收藏50   点赞64   评分-   416361字   158.00

AI慧写标书

十分钟千页标书高效生成

温馨提示:当前文档最多只能预览 15 页,若文档总页数超出了 15 页,请下载原文档以浏览全部内容。
2025-2026年县政府投资项目(房屋建设和市政工程)初步设计概算审核服务项目.docx 第1页
2025-2026年县政府投资项目(房屋建设和市政工程)初步设计概算审核服务项目.docx 第2页
2025-2026年县政府投资项目(房屋建设和市政工程)初步设计概算审核服务项目.docx 第3页
2025-2026年县政府投资项目(房屋建设和市政工程)初步设计概算审核服务项目.docx 第4页
2025-2026年县政府投资项目(房屋建设和市政工程)初步设计概算审核服务项目.docx 第5页
2025-2026年县政府投资项目(房屋建设和市政工程)初步设计概算审核服务项目.docx 第6页
2025-2026年县政府投资项目(房屋建设和市政工程)初步设计概算审核服务项目.docx 第7页
2025-2026年县政府投资项目(房屋建设和市政工程)初步设计概算审核服务项目.docx 第8页
2025-2026年县政府投资项目(房屋建设和市政工程)初步设计概算审核服务项目.docx 第9页
2025-2026年县政府投资项目(房屋建设和市政工程)初步设计概算审核服务项目.docx 第10页
2025-2026年县政府投资项目(房屋建设和市政工程)初步设计概算审核服务项目.docx 第11页
2025-2026年县政府投资项目(房屋建设和市政工程)初步设计概算审核服务项目.docx 第12页
2025-2026年县政府投资项目(房屋建设和市政工程)初步设计概算审核服务项目.docx 第13页
2025-2026年县政府投资项目(房屋建设和市政工程)初步设计概算审核服务项目.docx 第14页
2025-2026年县政府投资项目(房屋建设和市政工程)初步设计概算审核服务项目.docx 第15页
剩余638页未读, 下载浏览全部

开通会员, 优惠多多

6重权益等你来

首次半价下载
折扣特惠
上传高收益
特权文档
AI慧写优惠
专属客服
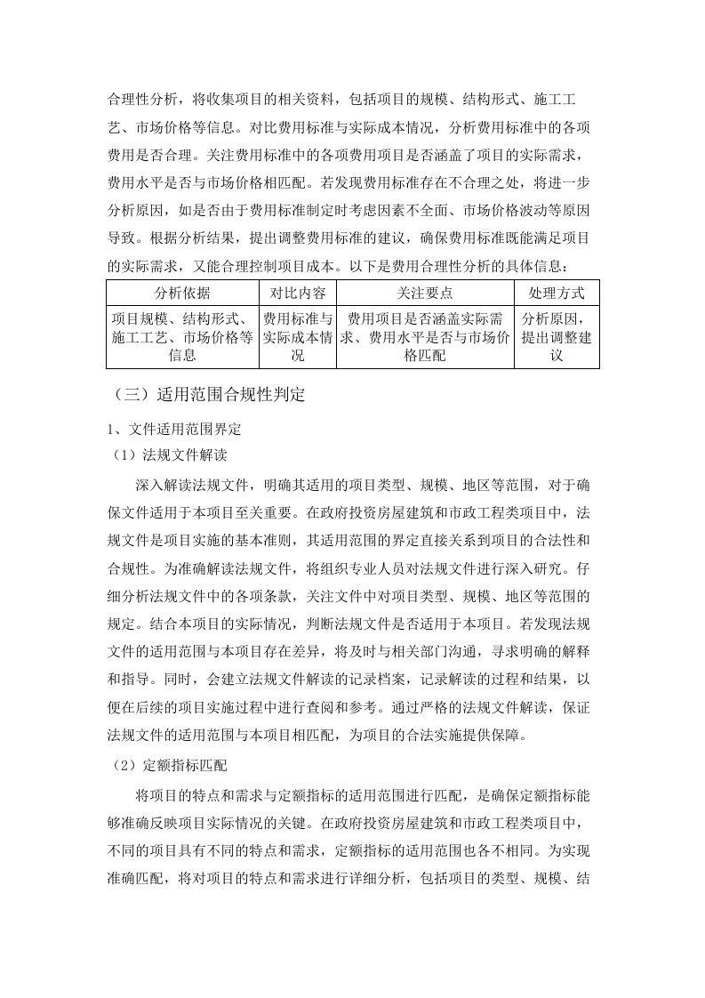
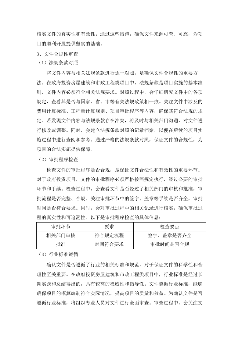
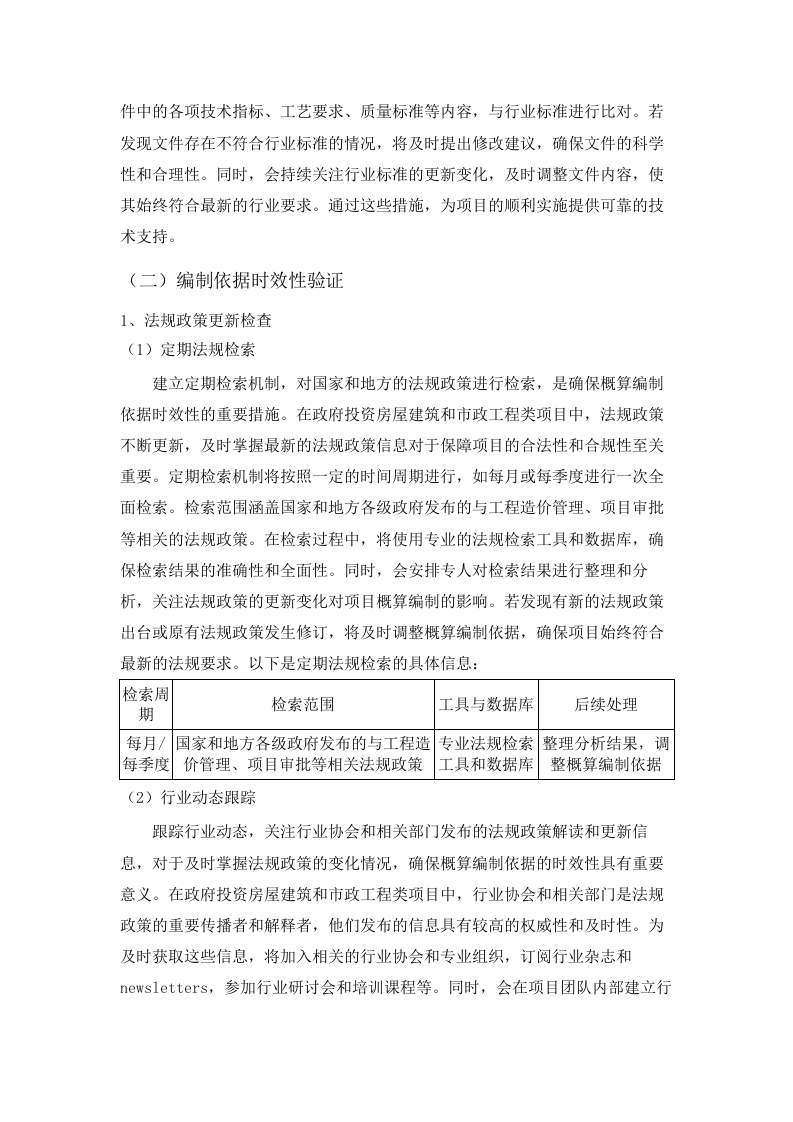
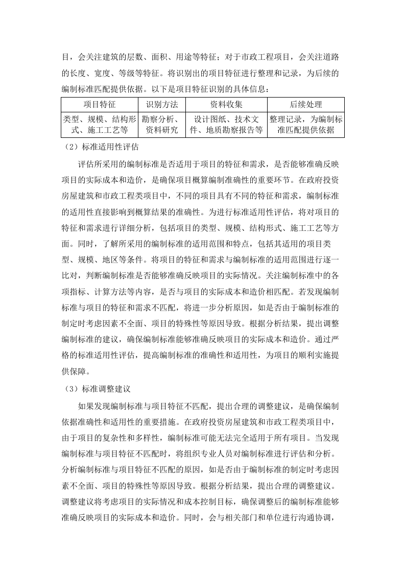
2025-2026年县政府投资项目(房屋建设和市政工程)初步设计概算审核服务项目 第一章 项目组织实施方案 5 第一节 法律法规依据 5 一、 概算编制依据合法性审查 5 二、 广东省建设工程概算编制办法应用 22 第二节 基本建设程序 32 一、 可研报告符合性审查 32 二、 土地使用费用审核 49 第三节 项目审核程序与方法 58 一、 概算书技术审查 58 二、 专家评审会议组织 75 第四节 现行做法的理解与应用 87 一、 经济优化方案比选 87 二、 材料补正处理机制 102 第五节 重点难点剖析 113 一、 超规模超标准判定 113 二、 误差率控制措施 127 第六节 履约标准 141 一、 10天成果交付保障 141 二、 成果文件质量要求 164 第七节 保密与风险控制 177 一、 数据安全防护体系 177 二、 财政支付风险应对 197 第八节 软硬件资源配置 215 一、 专业团队配置方案 215 二、 审核工具系统 222 第二章 企业内部管理制度 235 第一节 企业组织机构 235 一、 总负责人职责 235 二、 项目负责人配置 237 三、 专业团队分工 239 第二节 内控制度建设 249 一、 概算编制审查制度 249 二、 误差率管控机制 261 三、 专家意见处理流程 269 第三节 质量保证体系 279 一、 概算审核质量标准 279 二、 成果文件验收规范 298 第四节 档案管理制度 309 一、 概算审核资料管理 309 二、 人员资质档案 322 第五节 内部监督检查 331 一、 审核过程监控 331 二、 质量抽检制度 341 第六节 廉洁与保密制度 355 一、 职业道德规范 355 二、 信息安全管理 367 第三章 质量保障措施 383 第一节 组织管理机制 383 一、 概算审核服务团队组建 383 二、 项目协调会议制度 399 第二节 技术控制标准 415 一、 概算编制依据审查 415 二、 设计方案经济优化 428 第三节 人员资质与培训 439 一、 注册造价师配置 440 二、 岗前专业技能培训 447 第四节 过程监督与审核机制 460 一、 送审材料完整性核查 460 二、 专家意见闭环处理 476 第五节 成果文件规范要求 486 一、 概算审核报告编制 486 二、 附件材料归档标准 501 第六节 误差率控制与责任追究 504 一、 分级处罚实施细则 504 二、 质量追溯责任划分 525 第四章 服务方案 542 第一节 服务响应时间 542 一、 概算审核报告提交时限 542 二、 季度请款流程时效 554 第二节 服务机构便利性 565 一、 多专业团队配置 565 二、 现场服务响应 579 第三节 服务方案完整性 594 一、 概算编制依据审查 594 二、 设计方案经济优化 605 第四节 针对性与可操作性 622 一、 误差率控制措施 622 二、 建设标准符合性 638 项目组织实施方案 法律法规依据 概算编制依据合法性审查 国家授权机关批准文件核查 文件完整性检查 关键文件识别 明确需核查的关键文件类型,这是确保概算编制依据合法性的基础。对于政府投资房屋建筑和市政工程类项目,国家有关工程造价管理法规批准文件等是重点核查对象。依据相关法规和行业要求,这些文件必须经过严格识别。识别过程中,需关注文件的来源是否为国家和授权机关,确保其权威性和合法性。同时,文件所涵盖的内容要与项目的概算编制紧密相关,如是否涉及到项目中各类费用的计算标准、工程量的计算规则等。以下是关键文件识别的具体信息: 文件类型 来源要求 与项目相关性 国家有关工程造价管理法规批准文件 国家和授权机关 涉及费用计算标准、工程量计算规则等 文件版本确认 确认文件版本是否为最新有效版本,对于保障概算编制的准确性和合规性至关重要。在政府投资项目中,法规政策和行业标准不断更新,若使用过期或无效的批准文件作为概算编制依据,可能导致概算结果与实际情况不符,影响项目的顺利开展。为确保文件版本的有效性,将建立定期的文件版本核查机制,及时获取国家和授权机关发布的最新文件信息。同时,与相关部门保持密切沟通,以便在文件更新时能够第一时间得到通知。此外,在使用文件前,会仔细核对文件的发布时间、修订情况等信息,确保所使用的文件版本是最新且有效的。通过这些措施,避免因文件版本问题导致的概算编制错误,为项目的成功实施提供有力保障。 文件关联性审核 审核文件与本项目的关联性,是保证概算编制依据准确性的关键环节。对于政府投资房屋建筑和市政工程类项目,不同的项目可能有不同的特点和要求,所引用的批准文件必须与本项目的实际情况相匹配。审核过程中,会详细分析文件的适用范围,包括项目类型、规模、地区等因素,确保文件能够准确反映本项目的各项要求。同时,会检查文件中的各项规定是否与项目的设计内容、可研报告等相符合,如费用计算标准是否与项目的实际成本相匹配,工程量计算规则是否适用于项目的施工工艺等。只有确保文件与项目的关联性,才能保证概算编制的科学性和合理性,为项目的顺利实施提供可靠的依据。 文件真实性核验 官方渠道查询 利用国家授权机关的官方网站或指定查询渠道,查询文件的真实性和有效性,是确保概算编制依据可靠性的重要手段。在政府投资项目中,文件的真实性直接关系到项目的合法性和合规性。通过官方渠道查询,可以获取文件的原始信息,包括文件的发布时间、文号、内容等,从而判断文件是否真实有效。同时,官方渠道的信息具有权威性和可靠性,能够避免因使用虚假文件而导致的风险。为确保查询的准确性和及时性,将建立专门的文件查询机制,安排专人负责定期查询文件信息。在查询过程中,会仔细核对文件的各项信息,确保与项目所使用的文件一致。此外,还会关注官方渠道发布的文件更新信息,及时获取最新的文件版本,为项目的概算编制提供准确的依据。 公章与签名验证 仔细验证文件上的公章和签名的真实性,是保障文件合法性和权威性的重要环节。在政府投资房屋建筑和市政工程类项目中,文件上的公章和签名代表着文件的发布主体和责任主体,其真实性直接关系到文件的有效性和可信度。验证过程中,会采用多种方式进行核实。一方面,会与公章和签名的所属单位进行联系,确认其真实性和有效性。另一方面,会对公章和签名的样式、字体、大小等进行比对,查看是否与官方备案的信息一致。同时,会注意公章和签名的加盖位置、清晰程度等细节,确保其符合规范要求。此外,对于一些重要文件,还会考虑采用专业的鉴定机构进行鉴定,以提高验证的准确性和可靠性。通过这些严格的验证措施,避免因公章和签名问题导致的文件无效或虚假,为项目的顺利实施提供有力保障。 编制依据时效性验证 文件来源追溯 追溯文件的来源,确保文件是由正规渠道获取,避免出现文件来源不明的情况,是保证概算编制依据合法性的重要措施。在政府投资项目中,文件的来源直接关系到其权威性和可靠性。若文件来源不明,可能存在文件被篡改、伪造等风险,从而影响项目的概算编制和实施。为确保文件来源的正规性,将建立完善的文件来源追溯机制。在获取文件时,会详细记录文件的获取途径、时间、提供者等信息。对于重要文件,会要求提供者提供相关的证明材料,如文件的原始发布记录、授权书等。同时,会对文件的传递过程进行跟踪,确保文件在传递过程中没有被篡改或损坏。此外,还会与文件的发布单位进行沟通,核实文件的真实性和有效性。通过这些措施,确保文件来源可查、可靠,为项目的顺利开展提供坚实的基础。 文件合规性审查 法规条款对照 将文件内容与相关法规条款进行逐一对照,是确保文件合规性的重要方法。在政府投资房屋建筑和市政工程类项目中,法规条款是项目实施的基本准则,文件内容必须符合相关法规要求。对照过程中,会仔细研究文件中的各项规定,查看其是否与国家、省、市等有关法规政策相一致。关注文件中涉及的费用计算标准、工程量计算规则、项目审批程序等内容,确保其符合法规的规定。若发现文件内容与法规条款存在冲突,将及时与相关部门沟通,对文件进行修改或调整。同时,会建立法规条款对照的记录档案,以便在后续的项目实施过程中进行查阅和参考。通过严格的法规条款对照,保证文件的合规性,为项目的合法实施提供保障。 审批程序检查 检查文件的审批程序是否合规,是保证文件合法性和有效性的重要环节。对于政府投资项目,文件的审批程序必须严格按照规定执行,经过必要的审批环节和手续。检查过程中,会查看文件是否经过了相关部门的审核和批准,审批流程是否完整、合规。关注审批环节中的签字、盖章等手续是否齐全,审批时间是否符合要求。同时,会对审批过程中的相关记录进行核实,确保审批过程的真实性和可追溯性。以下是审批程序检查的具体信息: 审批环节 要求 检查要点 相关部门审核 符合规定流程 签字、盖章是否齐全 批准 时间符合要求 审批时间是否合规 行业标准遵循 确认文件是否遵循了行业的相关标准和规范,对于保证文件的科学性和合理性至关重要。在政府投资房屋建筑和市政工程类项目中,行业标准是经过长期实践和总结得出的,具有较高的权威性和指导性。文件遵循行业标准,能够确保项目的概算编制符合实际情况,提高项目的质量和效益。为确认文件是否遵循行业标准,将组织专业人员对文件进行全面审查。审查过程中,会关注文件中的各项技术指标、工艺要求、质量标准等内容,与行业标准进行比对。若发现文件存在不符合行业标准的情况,将及时提出修改建议,确保文件的科学性和合理性。同时,会持续关注行业标准的更新变化,及时调整文件内容,使其始终符合最新的行业要求。通过这些措施,为项目的顺利实施提供可靠的技术支持。 编制依据时效性验证 法规政策更新检查 定期法规检索 建立定期检索机制,对国家和地方的法规政策进行检索,是确保概算编制依据时效性的重要措施。在政府投资房屋建筑和市政工程类项目中,法规政策不断更新,及时掌握最新的法规政策信息对于保障项目的合法性和合规性至关重要。定期检索机制将按照一定的时间周期进行,如每月或每季度进行一次全面检索。检索范围涵盖国家和地方各级政府发布的与工程造价管理、项目审批等相关的法规政策。在检索过程中,将使用专业的法规检索工具和数据库,确保检索结果的准确性和全面性。同时,会安排专人对检索结果进行整理和分析,关注法规政策的更新变化对项目概算编制的影响。若发现有新的法规政策出台或原有法规政策发生修订,将及时调整概算编制依据,确保项目始终符合最新的法规要求。以下是定期法规检索的具体信息: 检索周期 检索范围 工具与数据库 后续处理 每月/每季度 国家和地方各级政府发布的与工程造价管理、项目审批等相关法规政策 专业法规检索工具和数据库 整理分析结果,调整概算编制依据 行业动态跟踪 跟踪行业动态,关注行业协会和相关部门发布的法规政策解读和更新信息,对于及时掌握法规政策的变化情况,确保概算编制依据的时效性具有重要意义。在政府投资房屋建筑和市政工程类项目中,行业协会和相关部门是法规政策的重要传播者和解释者,他们发布的信息具有较高的权威性和及时性。为及时获取这些信息,将加入相关的行业协会和专业组织,订阅行业杂志和newsletters,参加行业研讨会和培训课程等。同时,会在项目团队内部建立行业动态跟踪的机制,安排专人负责收集和整理行业协会和相关部门发布的信息。对收集到的信息进行分析和研究,关注法规政策的更新变化对项目概算编制的影响。若发现有新的法规政策解读或更新信息,将及时调整概算编制依据,确保项目的概算编制符合最新的法规要求。通过这些措施,及时了解行业动态,为项目的顺利实施提供有力支持。 信息共享渠道 建立信息共享渠道,与同行业企业和相关机构交流法规政策更新情况,是确保信息及时性和准确性的有效途径。在政府投资房屋建筑和市政工程类项目中,同行业企业和相关机构在法规政策的获取和应用方面具有丰富的经验和资源。通过与他们交流,可以及时了解到最新的法规政策动态,避免因信息滞后而导致的概算编制错误。为建立有效的信息共享渠道,将与同行业企业和相关机构建立长期稳定的合作关系,定期组织信息交流会议和研讨会。在会议和研讨会上,分享各自在法规政策更新方面的经验和信息,共同探讨法规政策对项目概算编制的影响。同时,会建立信息共享的平台,如微信群、QQ群等,方便及时沟通和交流。在信息共享过程中,会对获取的信息进行核实和验证,确保信息的准确性和可靠性。通过这些措施,提高信息的及时性和准确性,为项目的成功实施提供保障。 定额指标时效性评估 定额指标查询 通过官方渠道查询定额指标的最新版本,是确保使用的定额指标为现行有效的关键。在政府投资房屋建筑和市政工程类项目中,定额指标是概算编制的重要依据,其时效性直接影响到概算结果的准确性。为获取最新的定额指标,将定期访问国家和地方相关部门的官方网站,查询最新发布的定额指标信息。同时,会与相关的造价管理机构保持联系,及时了解定额指标的更新情况。在查询过程中,会仔细核对定额指标的版本号、发布时间等信息,确保所使用的定额指标是最新有效的。此外,会建立定额指标查询的记录档案,记录每次查询的时间、结果等信息,以便在后续的项目实施过程中进行查阅和参考。通过严格的定额指标查询,保证使用的定额指标符合最新的行业标准和实际情况,为项目的概算编制提供准确的依据。 市场价格对比 将定额指标中的价格与当前市场价格进行对比,是评估定额指标时效性和合理性的重要方法。在政府投资房屋建筑和市政工程类项目中,市场价格波动频繁,定额指标中的价格可能与实际市场价格存在差异。通过对比,可以及时发现定额指标中价格的不合理之处,为调整定额指标提供依据。对比过程中,会收集当前市场上各类材料、设备、劳务等的价格信息,与定额指标中的价格进行逐一比对。关注价格的差异程度、变化趋势等因素,分析定额指标中价格是否能够反映当前市场的实际情况。若发现定额指标中的价格与市场价格相差较大,将进一步分析原因,如是否由于市场供求关系变化、政策调整等因素导致。根据分析结果,提出调整定额指标的建议,确保定额指标的时效性和合理性。同时,会建立市场价格对比的记录档案,以便在后续的项目实施过程中进行查阅和参考。通过这些措施,提高定额指标的准确性和适用性,为项目的顺利实施提供保障。 指标调整机制 建立定额指标调整机制,根据市场价格的变化及时调整定额指标,是确保定额指标准确性和适用性的关键。在政府投资房屋建筑和市政工程类项目中,市场价格的波动会对项目的成本产生直接影响,因此需要及时调整定额指标以反映市场的实际情况。为建立有效的指标调整机制,将制定详细的调整规则和流程。定期收集市场价格信息,分析价格的变化趋势和幅度。当市场价格变化达到一定程度时,启动定额指标的调整程序。调整过程中,会组织专业人员对定额指标进行评估和分析,根据市场价格的变化情况对定额指标中的价格、消耗量等内容进行调整。同时,会与相关部门和单位进行沟通协调,确保调整后的定额指标得到认可和应用。此外,会建立指标调整的记录档案,记录调整的时间、原因、内容等信息,以便在后续的项目实施过程中进行查阅和参考。通过建立完善的指标调整机制,保证定额指标始终符合市场实际情况,为项目的顺利实施提供准确的依据。 费用标准时效性确认 费用标准文件核查 核查费用标准文件的发布时间和有效期,是确保使用的费用标准为最新有效版本的重要步骤。在政府投资房屋建筑和市政工程类项目中,费用标准文件是项目概算编制的重要依据,其时效性直接影响到概算结果的准确性。为确保费用标准文件的时效性,将建立定期的核查机制。定期访问国家和地方相关部门的官方网站,查询最新发布的费用标准文件信息。同时,会与相关的造价管理机构保持联系,及时了解费用标准文件的更新情况。在核查过程中,会仔细核对费用标准文件的发布时间、有效期等信息,确保所使用的费用标准文件是最新有效的。若发现费用标准文件已过期或需要更新,将及时获取最新的文件,并调整概算编制依据。此外,会建立费用标准文件核查的记录档案,记录每次核查的时间、结果等信息,以便在后续的项目实施过程中进行查阅和参考。通过严格的费用标准文件核查,保证使用的费用标准符合最新的行业要求,为项目的概算编制提供准确的依据。 政策调整跟踪 跟踪费用标准相关政策的调整情况,及时更新费用标准,是确保费用标准合规性的重要措施。在政府投资房屋建筑和市政工程类项目中,费用标准相关政策会随着经济形势、市场环境等因素的变化而进行调整。为及时了解政策调整情况,将建立政策调整跟踪机制。定期关注国家和地方相关部门发布的政策信息,收集与费用标准相关的政策调整内容。同时,会与相关的行业协会和专业组织保持联系,获取他们对政策调整的解读和建议。当发现有费用标准相关政策调整时,将及时组织专业人员对费用标准进行评估和分析,根据政策调整的要求更新费用标准。在更新过程中,会确保费用标准的调整符合政策要求,同时考虑项目的实际情况和成本控制目标。此外,会建立政策调整跟踪的记录档案,记录政策调整的时间、内容、影响等信息,以便在后续的项目实施过程中进行查阅和参考。通过严格的政策调整跟踪,保证费用标准始终符合最新的政策要求,为项目的顺利实施提供保障。 费用合理性分析 对费用标准的合理性进行分析,结合项目实际情况判断费用标准是否合理,是确保项目成本控制和质量保障的重要环节。在政府投资房屋建筑和市政工程类项目中,费用标准的合理性直接影响到项目的成本和效益。为进行费用合理性分析,将收集项目的相关资料,包括项目的规模、结构形式、施工工艺、市场价格等信息。对比费用标准与实际成本情况,分析费用标准中的各项费用是否合理。关注费用标准中的各项费用项目是否涵盖了项目的实际需求,费用水平是否与市场价格相匹配。若发现费用标准存在不合理之处,将进一步分析原因,如是否由于费用标准制定时考虑因素不全面、市场价格波动等原因导致。根据分析结果,提出调整费用标准的建议,确保费用标准既能满足项目的实际需求,又能合理控制项目成本。以下是费用合理性分析的具体信息: 分析依据 对比内容 关注要点 处理方式 项目规模、结构形式、施工工艺、市场价格等信息 费用标准与实际成本情况 费用项目是否涵盖实际需求、费用水平是否与市场价格匹配 分析原因,提出调整建议 适用范围合规性判定 文件适用范围界定 法规文件解读 深入解读法规文件,明确其适用的项目类型、规模、地区等范围,对于确保文件适用于本项目至关重要。在政府投资房屋建筑和市政工程类项目中,法规文件是项目实施的基本准则,其适用范围的界定直接关系到项目的合法性和合规性。为准确解读法规文件,将组织专业人员对法规文件进行深入研究。仔细分析法规文件中的各项条款,关注文件中对项目类型、规模、地区等范围的规定。结合本项目的实际情况,判断法规文件是否适用于本项目。若发现法规文件的适用范围与本项目存在差异,将及时与相关部门沟通,寻求明确的解释和指导。同时,会建立法规文件解读的记录档案,记录解读的过程和结果,以便在后续的项目实施过程中进行查阅和参考。通过严格的法规文件解读,保证法规文件的适用范围与本项目相匹配,为项目的合法实施提供保障。 定额指标匹配 将项目的特点和需求与定额指标的适用范围进行匹配,是确保定额指标能够准确反映项目实际情况的关键。在政府投资房屋建筑和市政工程类项目中,不同的项目具有不同的特点和需求,定额指标的适用范围也各不相同。为实现准确匹配,将对项目的特点和需求进行详细分析,包括项目的类型、规模、结构形式、施工工艺等方面。同时,了解定额指标的适用范围,包括其适用的项目类型、规模、地区等条件。将项目的特点和需求与定额指标的适用范围进行逐一比对,判断定额指标是否能够准确反映项目的实际情况。若发现定额指标与项目的特点和需求不匹配,将进一步分析原因,如是否由于定额指标的制定时考虑因素不全面、项目的特殊性等原因导致。根据分析结果,选择合适的定额指标或对现有定额指标进行调整,确保定额指标能够准确反映项目的实际成本和造价。通过严格的定额指标匹配,提高定额指标的准确性和适用性,为项目的顺利实施提供保障。 特殊情况处理 对于法规文件和定额指标适用范围不明确的情况,及时与相关部门沟通,寻求明确的解释和指导,是确保项目合规实施的重要措施。在政府投资房屋建筑和市政工程类项目中,由于项目的复杂性和多样性,法规文件和定额指标的适用范围可能存在不明确的情况。当遇到这种情况时,将及时与相关部门取得联系,如项目的主管部门、造价管理机构等。向他们详细介绍项目的情况,说明法规文件和定额指标适用范围不明确的问题。听取相关部门的意见和建议,寻求明确的解释和指导。根据相关部门的意见,对法规文件和定额指标的适用范围进行准确界定,确保项目的实施符合法规要求。同时,会建立特殊情况处理的记录档案,记录沟通的过程和结果,以便在后续的项目实施过程中进行查阅和参考。通过及时的特殊情况处理,避免因法规文件和定额指标适用范围不明确而导致的项目实施风险,为项目的顺利开展提供保障。 项目与标准匹配度分析 项目特征识别 识别项目的特征,包括项目的类型、规模、结构形式、施工工艺等,为匹配编制标准提供依据。在政府投资房屋建筑和市政工程类项目中,不同的项目具有不同的特征,这些特征直接影响到项目的概算编制和实施。为准确识别项目特征,将组织专业人员对项目进行详细的勘察和分析。收集项目的相关资料,包括设计图纸、技术文件、地质勘察报告等。通过对这些资料的研究和分析,了解项目的类型、规模、结构形式、施工工艺等特征。同时,结合项目的实际情况,对项目的特征进行进一步的细化和明确。例如,对于房屋建筑项目,会关注建筑的层数、面积、用途等特征;对于市政工程项目,会关注道路的长度、宽度、等级等特征。将识别出的项目特征进行整理和记录,为后续的编制标准匹配提供依据。以下是项目特征识别的具体信息: 项目特征 识别方法 资料收集 后续处理 类型、规模、结构形式、施工工艺等 勘察分析、资料研究 设计图纸、技术文件、地质勘察报告等 整理记录,为编制标准匹配提供依据 标准适用性评估 评估所采用的编制标准是否适用于项目的特征和需求,是否能够准确反映项目的实际成本和造价,是确保项目概算编制准确性的重要环节。在政府投资房屋建筑和市政工程类项目中,不同的项目具有不同的特征和需求,编制标准的适用性直接影响到概算结果的准确性。为进行标准适用性评估,将对项目的特征和需求进行详细分析,包括项目的类型、规模、结构形式、施工工艺等方面。同时,了解所采用的编制标准的适用范围和特点,包括其适用的项目类型、规模、地区等条件。将项目的特征和需求与编制标准的适用范围进行逐一比对,判断编制标准是否能够准确反映项目的实际情况。关注编制标准中的各项指标、计算方法等内容,是否与项目的实际成本和造价相匹配。若发现编制标准与项目的特征和需求不匹配,将进一步分析原因,如是否由于编制标准的制定时考虑因素不全面、项目的特殊性等原因导致。根据分析结果,提出调整编制标准的建议,确保编制标准能够准确反映项目的实际成本和造价。通过严格的标准适用性评估,提高编制标准的准确性和适用性,为项目的顺利实施提供保障。 标准调整建议 如果发现编制标准与项目特征不匹配,提出合理的调整建议,是确保编制依据准确性和适用性的重要措施。在政府投资房屋建筑和市政工程类项目中,由于项目的复杂性和多样性,编制标准可能无法完全适用于所有项目。当发现编制标准与项目特征不匹配时,将组织专业人员对编制标准进行评估和分析。分析编制标准与项目特征不匹配的原因,如是否由于编制标准的制定时考虑因素不全面、项目的特殊性等原因导致。根据分析结果,提出合理的调整建议。调整建议将考虑项目的实际情况和成本控制目标,确保调整后的编制标准能够准确反映项目的实际成本和造价。同时,会与相关部门和单位进行沟通协调,确保调整建议得到认可和应用。此外,会建立标准调整建议的记录档案,记录调整的原因、建议内容、沟通协调情况等信息,以便在后续的项目实施过程中进行查阅和参考。通过提出合理的标准调整建议,保证编制依据的准确性和适用性,为项目的顺利实施提供保障。 合规性风险评估 风险识别与分析 识别适用范围不合规可能带来的风险,如审核结果不被认可、费用支付纠纷等,并对风险的可能性和影响程度进行分析,是确保项目顺利实施的重要环节。在政府投资房屋建筑和市政工程类项目中,适用范围不合规可能导致一系列风险,影响项目的进度和质量。为识别和分析这些风险,将对项目的相关情况进行全面评估。考虑法规文件和定额指标的适用范围,结合项目的特点和需求,判断是否存在适用范围不合规的情况。若发现存在潜在风险,将进一步分析风险的可能性和影响程度。例如,审核结果不被认可可能导致项目进度延迟,费用支付纠纷可能影响项目的资金流转。通过对风险的可能性和影响程度进行分析,制定相应的风险应对措施,降低风险对项目的影响。同时,会建立风险识别与分析的记录档案,记录风险的情况、分析结果和应对措施等信息,以便在后续的项目实施过程中进行查阅
2025-2026年县政府投资项目(房屋建设和市政工程)初步设计概算审核服务项目.docx
下载提示

1.本文档仅提供部分内容试读;

2.支付并下载文件,享受无限制查看;

3.本网站所提供的标准文本仅供个人学习、研究之用,未经授权,严禁复制、发行、汇编、翻译或网络传播等,侵权必究;

4.左侧添加客服微信获取帮助;

5.本文为word版本,可以直接复制编辑使用。


这个人很懒,什么都没留下
未认证用户 查看用户
该文档于 上传
推荐文档
×
精品标书制作
百人专家团队
擅长领域:
工程标 服务标 采购标
16852
已服务主
2892
中标量
1765
平台标师
扫码添加客服
客服二维码
咨询热线:192 3288 5147
公众号
微信客服
客服