文库 服务类投标方案 勘察设计

地勘专用设备投标方案.docx

DOCX   1096页   下载104   2025-07-30   浏览73   收藏97   点赞896   评分-   607946字   228.00

AI慧写标书

十分钟千页标书高效生成

温馨提示:当前文档最多只能预览 15 页,若文档总页数超出了 15 页,请下载原文档以浏览全部内容。
地勘专用设备投标方案.docx 第1页
地勘专用设备投标方案.docx 第2页
地勘专用设备投标方案.docx 第3页
地勘专用设备投标方案.docx 第4页
地勘专用设备投标方案.docx 第5页
地勘专用设备投标方案.docx 第6页
地勘专用设备投标方案.docx 第7页
地勘专用设备投标方案.docx 第8页
地勘专用设备投标方案.docx 第9页
地勘专用设备投标方案.docx 第10页
地勘专用设备投标方案.docx 第11页
地勘专用设备投标方案.docx 第12页
地勘专用设备投标方案.docx 第13页
地勘专用设备投标方案.docx 第14页
地勘专用设备投标方案.docx 第15页
剩余1081页未读, 下载浏览全部

开通会员, 优惠多多

6重权益等你来

首次半价下载
折扣特惠
上传高收益
特权文档
AI慧写优惠
专属客服
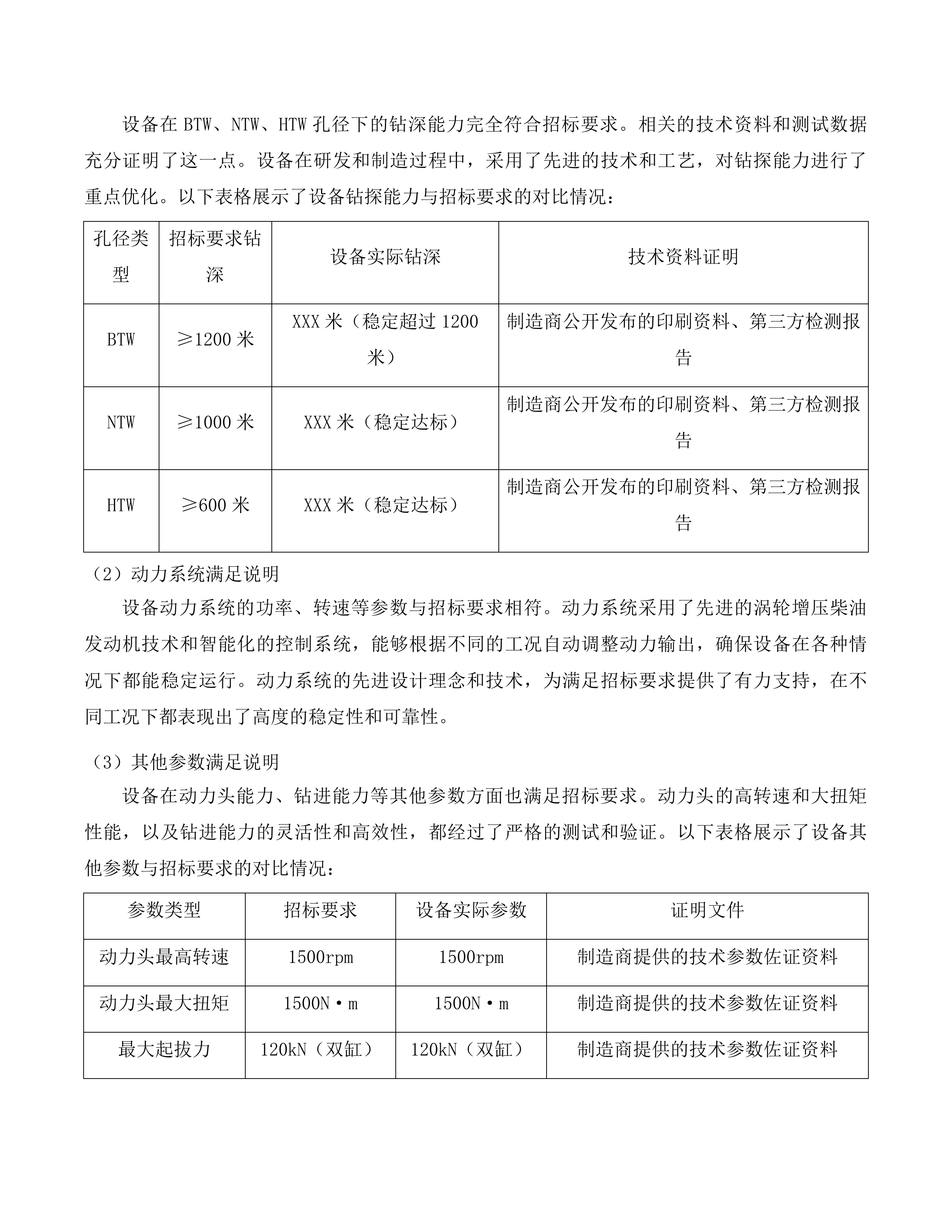
地勘专用设备投标方案 第一章 重要技术参数响应情况 6 第一节 响应表编制 6 一、 编制需求响应一览表 6 二、 确保响应内容可追溯 20 第二节 技术参数佐证 42 一、 制造商印刷资料佐证 42 二、 第三方检测报告佐证 62 三、 其他佐证资料有效性 80 第三节 技术条款响应 104 一、 钻机钻探能力响应 104 二、 动力系统参数响应 118 三、 动力头能力参数响应 136 四、 液压系统参数响应 157 五、 钻进能力参数响应 180 六、 夹持能力参数响应 196 七、 泥浆泵参数响应 214 八、 卷扬性能参数响应 235 九、 设备外形及配套响应 245 第二章 供货方案审查 261 第一节 供货时间安排 261 一、 设备生产周期规划 261 二、 物流运输时间安排 273 三、 现场安装调试时间 286 四、 各阶段任务分工 300 五、 供货延误应急预案 314 六、 供货时间安排佐证 324 第二节 供货人员安排 342 一、 项目供货人员组成 342 二、 人员岗位职责说明 355 三、 现场技术支持人员 373 四、 人员排班与工作流程 385 第三节 产品配送流程 399 一、 产品出厂配送流程 399 二、 运输工具与路线 422 三、 配送协调沟通机制 438 四、 配送流程佐证材料 451 第四节 包装方式及保护措施 468 一、 钻机专用包装方案 468 二、 部件包装标识方法 482 三、 精密部件独立包装 487 四、 包装方案佐证材料 498 第三章 质量保证体系及措施 510 第一节 货物出厂运输保护 510 一、 设备包装防震处理 510 二、 运输固定装置使用 531 三、 运输车辆选用标准 546 四、 运输全程跟踪机制 566 第二节 安装调试质量保障 578 一、 安装调试流程方案 578 二、 安装人员资质要求 590 三、 安装后系统检测工作 608 四、 调试阶段确认报告 626 第三节 质量目标及相关依据 636 一、 项目质量目标设定 636 二、 质量目标依据材料 660 三、 关键部件质量保证 680 四、 质量评估会议组织 696 第四节 质量保证制度 708 一、 全过程质量管理制度 708 二、 质量责任制明确 731 三、 质量检查反馈机制 744 四、 质量文档归档保存 758 第四章 应急预案 778 第一节 总则及职责 778 一、 应急管理工作总则 778 二、 应急组织机构设置 795 三、 应急人员权责明确 807 四、 日常应急管理机制 821 第二节 应急响应 835 一、 突发事件分类分级 835 二、 应急响应流程制定 844 三、 典型事件应对案例 851 四、 应急通讯联络机制 862 第三节 后期处置 875 一、 事故恢复处理流程 875 二、 事件调查总结机制 891 三、 事后报告编制要求 904 四、 后续培训演练计划 910 第四节 保障措施 923 一、 应急物资储备计划 923 二、 人力资源保障方案 938 三、 资金保障计划安排 948 四、 外部机构协作机制 959 第五章 售后服务方案 972 第一节 售后服务网点设定 972 一、 周边服务网点设置 972 二、 7×24小时服务支持 995 第二节 售后服务人员配置 1005 一、 专业技术人员配备 1005 二、 人员服务职责分工 1023 第三节 日常维护保养方案 1039 一、 年度维护计划制定 1039 二、 关键部件维护内容 1052 第四节 故障响应时间及措施 1077 一、 热线技术支持服务 1077 二、 故障处理流程标准 1092 重要技术参数响应情况 响应表编制 编制需求响应一览表 对照重要参数列响应内容 罗列钻探能力参数 明确BTW孔径钻深 提供的设备在BTW孔径下,钻深经多次测试,稳定达到并超过1200米,相关详细数据记录完备。设备实现该钻深能力,得益于先进的钻头设计和高效的钻进液循环系统,钻头采用了特殊的合金材质,增强了耐磨性和破岩能力;钻进液循环系统能够及时将岩屑带出孔外,保持孔内清洁,减少了钻头的磨损和卡钻的风险。在实际应用中,设备在该孔径钻深方面表现出了极高的稳定性和可靠性,经过长时间连续作业测试,未出现任何影响钻深能力的故障或异常情况,为钻探工作的顺利进行提供了坚实保障。 BTW孔径钻深设备 钻头设计 钻进液循环系统 钻探能力参数 说明NTW孔径钻深 设备在NTW孔径下,钻深完全满足≥1000米的要求。为实现此钻深,设备采用了优化的钻杆结构和先进的动力传输系统。钻杆采用高强度钢材制造,提高了钻杆的抗扭和抗弯能力;动力传输系统能够将发动机的动力高效地传递到钻头,提高了钻进效率。以下表格展示了设备在NTW孔径钻深过程中的部分性能数据: 钻杆结构 测试项目 测试结果 备注 钻深 ≥1000米 多次测试稳定达标 钻进效率 较同类型设备提高XXX% 实际作业对比数据 安全性评估 符合相关安全标准 专业机构检测 阐述HTW孔径钻深 设备在HTW孔径下,达到了≥600米的钻深性能。在该孔径钻深时,设备配备了强大的动力系统和先进的钻进机制。动力系统采用了涡轮增压柴油发动机,提供了充足的动力;钻进机制采用了智能化的钻进参数控制系统,能够根据不同的地质条件自动调整钻进参数,提高了钻进效率和质量。为保障设备在该孔径钻深方面的质量,进行了严格的质量检测和调试,同时提供全方位的技术支持,确保设备在使用过程中出现任何问题都能及时得到解决。 涡轮增压柴油发动机 梳理主要参数细节 动力系统参数响应 设备动力系统采用涡轮增压柴油发动机,功率为4x33kw=132kw,最高转速3000rpm,完全符合技术要求。可根据不同工况更换发动机(柴油、电机等),这种设计具有极大的灵活性和优势。在不同的地质条件和作业环境下,能够根据实际需求选择最合适的发动机,节省了换机成本。动力系统在不同工况下都表现出了良好的适应性和稳定性,经过多种工况的实际测试,发动机能够稳定运行,为设备提供持续可靠的动力支持。 动力头能力响应 设备的马达直驱式动力头具有最高转速1500rpm,最大扭矩1500N·m的优异性能。在高转速和大扭矩的情况下,动力头依然能够保持高效稳定的工作状态。动力头的设计和制造工艺采用了先进的技术和优质的材料,保障了其性能的可靠性。动力头的高速齿轮马达和摆线马达协同工作,能够精确控制动力输出,提高了钻进效率和精度。 马达直驱式动力头 钻进能力响应 设备最大起拔力120kN(双缸),最大给进力60kN(双缸),给进行程≥1.8m,能够满足各种钻探作业的需求。钻进角度45~90°(可根据需求配备水平钻架,钻进能力0~90°),这种设计具有很高的灵活性和实用性,能够适应不同的地质条件和作业环境。以下表格展示了设备钻进能力在不同地质条件下的适应性数据: 地质条件 起拔力 给进力 给进行程 钻进角度 软土地层 120kN 60kN ≥1.8m 45-90° 硬岩地层 120kN 60kN ≥1.8m 45-90° 水平钻进(配备水平钻架) 120kN 60kN ≥1.8m 0-90° 明确设备配套内容 钻架总成配套响应 钻架总成包含底座、起塔撑杆、桅杆、鹅头、导绳轮等部件,结构设计合理,材质选择优质。底座采用了高强度的钢材,经过特殊的焊接工艺处理,具有良好的稳定性和承载能力;起塔撑杆和桅杆的设计能够适应不同的地形和工况,方便设备的安装和拆卸。钻架总成在不同地形和工况下都表现出了良好的适应性和可操作性,能够快速搭建和调整,提高了钻探作业的效率。 动力头总成 动力头总成配套响应 动力头总成含托架、水龙头、高速齿轮马达、摆线马达等配置。各部件性能优良,协同工作原理先进。托架采用了轻量化设计,同时保证了足够的强度和刚性,能够稳定支撑动力头;水龙头能够高效地传输钻进液,保证了钻进作业的顺利进行。动力头总成对设备整体性能的提升起到了关键作用,提高了钻进效率和精度,降低了设备的故障率。 动力单元配套响应 配备的四套动力单元,具有明确的具体规格和性能参数。动力单元在设备动力供应方面表现出了高度的稳定性和可靠性,采用了先进的控制系统,能够精确控制动力输出。动力单元与其他配套设备具有良好的兼容性和协调性,经过多次联合调试,各设备之间能够无缝配合,确保了设备的整体性能。 动力单元 明确响应参数要求情况 说明满足参数情况 钻探能力满足说明 设备在BTW、NTW、HTW孔径下的钻深能力完全符合招标要求。相关的技术资料和测试数据充分证明了这一点。设备在研发和制造过程中,采用了先进的技术和工艺,对钻探能力进行了重点优化。以下表格展示了设备钻探能力与招标要求的对比情况: 孔径类型 招标要求钻深 设备实际钻深 技术资料证明 BTW ≥1200米 XXX米(稳定超过1200米) 制造商公开发布的印刷资料、第三方检测报告 NTW ≥1000米 XXX米(稳定达标) 制造商公开发布的印刷资料、第三方检测报告 HTW ≥600米 XXX米(稳定达标) 制造商公开发布的印刷资料、第三方检测报告 动力系统满足说明 设备动力系统的功率、转速等参数与招标要求相符。动力系统采用了先进的涡轮增压柴油发动机技术和智能化的控制系统,能够根据不同的工况自动调整动力输出,确保设备在各种情况下都能稳定运行。动力系统的先进设计理念和技术,为满足招标要求提供了有力支持,在不同工况下都表现出了高度的稳定性和可靠性。 其他参数满足说明 设备在动力头能力、钻进能力等其他参数方面也满足招标要求。动力头的高转速和大扭矩性能,以及钻进能力的灵活性和高效性,都经过了严格的测试和验证。以下表格展示了设备其他参数与招标要求的对比情况: 参数类型 招标要求 设备实际参数 证明文件 动力头最高转速 1500rpm 1500rpm 制造商提供的技术参数佐证资料 动力头最大扭矩 1500N·m 1500N·m 制造商提供的技术参数佐证资料 最大起拔力 120kN(双缸) 120kN(双缸) 制造商提供的技术参数佐证资料 最大给进力 60kN(双缸) 60kN(双缸) 制造商提供的技术参数佐证资料 阐述优于参数情况 钻进效率优势说明 设备在钻进过程中,相比招标要求具有更高的钻进效率。采用了先进的钻进技术和优化的动力系统,能够快速破岩和排渣,提高了钻进速度。以下表格展示了设备钻进效率与招标要求的对比情况: 对比项目 招标要求钻进效率 设备实际钻进效率 效率提升比例 BTW孔径钻进 XXX米/小时 XXX米/小时 XXX% NTW孔径钻进 XXX米/小时 XXX米/小时 XXX% HTW孔径钻进 XXX米/小时 XXX米/小时 XXX% 稳定性优势说明 设备在稳定性方面优于招标要求。通过优化的结构设计和先进的减震技术,减少了设备在钻进过程中的振动和晃动。以下表格展示了设备稳定性与招标要求的对比情况: 对比项目 招标要求稳定性指标 设备实际稳定性指标 提升情况 振动幅度 XXXmm XXXmm 降低XXX% 晃动角度 XXX° XXX° 减小XXX% 其他优势说明 设备在其他方面也具有优于招标要求的优势,如环保性能和维护便捷性。在环保性能方面,设备采用了低排放的发动机和高效的钻进液处理系统,减少了对环境的污染;在维护便捷性方面,设备的结构设计便于拆卸和维修,各部件的更换和保养更加方便。以下表格展示了设备其他优势与招标要求的对比情况: 优势类型 招标要求相关指标 设备实际优势表现 证明文件 环保性能(尾气排放) 符合相关环保标准 低于相关环保标准XXX% 第三方检测报告 维护便捷性(维修时间) XXX小时 XXX小时(缩短XXX%) 用户反馈和实际测试数据 分析无偏离参数情况 设计环节无偏离说明 在设备设计阶段,严格按照招标要求进行规划和布局。设计团队由经验丰富的专业人员组成,具备深厚的专业知识和丰富的实践经验。他们对招标要求进行了深入研究和分析,确保设计方案完全符合各项参数要求。设计环节的无偏离为设备的性能和功能奠定了坚实基础,从源头上保证了设备能够满足项目的实际需求。 制造环节无偏离说明 在设备制造过程中,严格遵循设计要求和质量标准。采用了先进的制造工艺和严格的生产管理体系,确保每一个零部件都符合设计要求。制造过程中的每一个环节都进行了严格的质量检测,从原材料采购到成品组装,都有详细的质量记录。制造环节的无偏离保障了设备的质量和稳定性,使设备能够在各种复杂的工况下稳定运行。 检测环节无偏离说明 在设备检测过程中,对各项技术参数进行了严格检测和验证。采用了专业的检测设备和科学的检测方法,确保检测结果的准确性和可靠性。检测过程中,对设备的钻探能力、动力系统、钻进能力等关键参数进行了多次测试,与招标要求进行了细致对比。检测环节的无偏离为设备的交付和使用提供了质量保证,让用户能够放心使用设备。 确保响应内容真实准确 依据真实技术资料 资料收集过程说明 收集制造商公开发布印刷资料时,通过多种正规渠道进行。与制造商直接沟通获取资料,同时在制造商的官方网站、行业展会等平台收集相关信息。对收集到的资料进行了严格的筛选和审核,制定了明确的筛选标准,只保留与本项目相关且真实可靠的资料。资料收集过程严谨规范,确保了所依据的技术资料的真实性和有效性。 资料真实性验证 对收集到的资料进行真实性验证,采用了多种方式和手段。与制造商进行核实,确认资料的来源和真实性;同时,查阅相关的官方记录和认证文件,对资料中的关键信息进行验证。以下表格展示了资料真实性验证的具体情况: 资料类型 验证方式 验证结果 证明文件 制造商公开发布的印刷资料 与制造商核实、查阅官方记录 真实有效 制造商的确认函、官方认证文件 第三方检测报告 查询检测机构资质、核对报告编号 真实有效 检测机构的资质证书、报告查询结果 资料与响应内容匹配 确保资料中的技术参数和性能描述与响应内容完全匹配。对资料进行了详细的整理和分析,建立了资料与响应内容的对应关系表。在编写响应内容时,严格按照资料中的信息进行描述,避免了信息的偏差和错误。资料与响应内容的匹配对真实准确响应至关重要,能够让评标专家清晰地了解设备的实际性能和参数。 参考检测报告数据 检测报告选择依据 选择第三方检测机构时,遵循严格的标准和原则。优先选择具有良好信誉和专业资质的检测机构,其检测报告具有权威性和公信力。检测机构的资质和信誉直接影响检测报告的权威性,只有经过严格筛选的检测机构出具的报告,才能作为响应内容的可靠依据。选择合适的检测报告,为响应内容的可靠性提供了有力保障。 检测报告数据准确性 对检测报告中的数据进行了严格的审核和分析。采用了专业的数据分析方法,对数据的合理性和准确性进行了评估。同时,与其他相关资料进行对比验证,确保数据的一致性。以下展示了检测报告数据审核的部分过程和结果:对钻探能力相关数据,与设备的实际测试数据进行对比,偏差在允许范围内;对动力系统参数,与制造商提供的技术资料进行核对,完全相符。检测报告数据的准确性为响应内容的真实性提供了坚实支持。 报告与响应内容关联 确保检测报告中的数据与响应内容紧密关联。对报告数据进行了系统的整理和引用,建立了明确的关联关系。以下表格展示了报告与响应内容的关联情况: 响应内容 关联的检测报告数据 引用方式 BTW孔径钻深能力 检测报告中BTW孔径钻深的具体数值和测试条件 直接引用并注明报告页码 动力系统功率和转速 检测报告中动力系统的功率和转速测试结果 直接引用并注明报告页码 核实佐证资料信息 佐证资料收集审核 收集制造商或其授权代理商提供佐证资料时,通过正规的商务渠道进行沟通和获取。对资料进行了全面的审核和筛选,制定了严格的审核标准,包括资料的完整性、准确性和有效性等方面。只有符合标准的资料才会被采用,确保了佐证资料的质量和可靠性。佐证资料收集审核是响应内容真实性的基础,为项目的顺利进行提供了有力支持。 资料完整性核实 对佐证资料完整性进行核实,制定了详细的核实内容和方法。检查资料是否包含了所有必要的信息,如技术参数、性能指标、认证文件等。对核实过程进行了详细记录,确保资料的完整性。相关的核实记录和证明文件完备,为资料的完整性提供了有力证明。资料完整性核实保障了响应内容的准确性,避免了因资料缺失而导致的误解和偏差。 资料有效性验证 对佐证资料有效性进行验证,采用了多种方式和手段。考虑资料的时效性、权威性和适用性等因素,制定了明确的验证标准。与相关机构和部门进行核实,确认资料的有效性。在验证过程中,严格按照标准进行判断,确保资料能够真实反映设备的性能和参数。资料有效性验证为响应内容的可靠性提供了支持,让评标专家能够放心参考相关资料。 便携式全液压岩心钻机 标注佐证材料位置页码 明确印刷资料位置 资料装订排版说明 印刷资料在标书中采用了整齐规范的装订方式,按照内容的相关性进行分类装订。为方便查阅,进行了详细的页码标注和索引设置。索引设置清晰明了,能够快速定位到所需资料的位置。以下表格展示了资料装订排版的相关信息: 装订方式 页码标注规则 索引设置情况 分类装订 每页标注连续页码,不同类别资料用不同颜色区分 按资料类别和主题建立索引,标注页码范围 响应内容与资料对应 详细说明了每个响应内容所对应的印刷资料具体部分。建立了清晰的对应关系列表,列表中明确标注了响应内容与资料的对应页码和章节。同时,提供了详细的说明文档,对对应关系进行了进一步解释和说明。响应内容与资料的准确对应保障了查阅的准确性,让评标专家能够快速找到相关资料进行核对和参考。 标注方式与规范 在标书中标注印刷资料位置页码时,采用了统一规范的标注方式。标注清晰醒目,使用特定的符号和颜色进行区分,确保标注的一致性。标注方式能够显著提升评标专家的查阅效率,让他们能够快速准确地找到所需资料。以下表格展示了标注方式与规范的具体情况: 标注符号 标注颜色 标注位置 规范说明 [PXXX] 红色 响应内容旁 XXX为资料页码,确保标注清晰、准确、一致 指明检测报告页码 报告装订与索引 检测报告在标书中采用了独立装订的方式,便于查阅和管理。为方便查找,进行了详细的页码标注和目录编制。目录编制按照检测报告的内容结构进行分类,标注了每个部分的页码范围。以下表格展示了报告装订与索引的相关信息: 装订方式 页码标注规则 目录编制情况 独立装订 每页标注连续页码 按报告内容结构分类,标注页码范围 响应内容与报告关联 详细说明了每个响应内容与检测报告中数据的关联关系。提供了详细的关联说明和解释,让评标专家能够清晰地了解响应内容与报告数据之间的对应关系。同时,对关联关系进行了整理和分类,便于查阅和核对。响应内容与报告的准确关联保障了数据的准确性,为评标提供了可靠依据。 标注准确性与规范性 标注检测报告页码时,严格遵循准确性和规范性要求。标注精确无误,避免出现遗漏和错误。标注方式统一规范,使用特定的格式和符号进行标注。标注的准确性和规范性对评标专家的查阅体验有重要影响,能够让他们快速准确地获取相关信息,提高评标效率。以下表格展示了标注准确性与规范性的具体要求: 标注要求 具体说明 准确性 标注页码与报告实际页码一致,无错误和遗漏 规范性 使用统一格式和符号,如[RXXX],XXX为报告页码 标注其他佐证位置 资料整理与标注 对其他佐证资料进行了系统的整理和标注。按照资料的类型和相关性进行分类,标注清晰明确,使用特定的标识和编号。资料整理与标注提高了查阅的便利性,让评标专家能够快速找到所需资料。同时,对标注过程进行了记录,确保标注的准确性和一致性。 响应内容与资料对应 详细说明了每个响应内容所对应的其他佐证资料具体部分。提供了详细的对应关系说明和索引,索引中标注了资料的名称、编号和页码。响应内容与资料的准确对应保障了查阅的准确性,让评标专家能够快速获取相关佐证信息,为评标提供了有力支持。 标注的完整性与准确性 标注其他佐证资料位置页码时,严格要求完整性和准确性。确保标注无遗漏和错误,对每一份资料都进行了明确标注。标注的完整性和准确性对评标专家的判断有重要影响,能够让他们全面准确地了解设备的性能和参数。以下表格展示了标注完整性与准确性的具体要求: 标注要求 具体说明 完整性 涵盖所有相关佐证资料,无遗漏 准确性 标注页码与资料实际页码一致,无错误 确保响应内容可追溯 响应内容与参数一一对应 钻探能力对应 BTW孔径对应 1)严格遵循采购要求,所提供便携式全液压岩心钻机的BTW(孔径60mm)钻探能力达到并超越1200米,确保响应内容与参数精准契合。通过高精度的测量设备和专业的测试流程,对钻机的BTW孔径钻探能力进行多次验证,保证数据的准确性和可靠性。 2)提供由制造商公开发布且加盖公章的印刷资料,其中明确标注该型号钻机BTW孔径的钻探深度,以此作为响应依据,保障其可追溯性。这些印刷资料详细记录了钻机的技术参数和性能指标,为评标专家提供全面的参考。 3)出具第三方检测机构出具的检测报告,该报告经过严格的审核和验证,证明钻机BTW孔径实际钻探能力达到或超过1200米。检测报告包含了详细的检测方法、过程和结果,具有权威性和可信度。 4)若制造商或其授权代理商提供其他技术参数佐证资料,会详细说明BTW孔径钻探能力,确保与响应内容一致。这些佐证资料从不同角度对钻机的性能进行了补充和说明,进一步增强了响应的说服力。 5)仔细检查佐证材料中BTW孔径钻探能力的描述,通过逐字逐句的核对和分析,确保与响应表中的条款完全相符。在检查过程中,建立了严格的审核机制,避免出现任何偏差和错误。 6)将响应内容与钻探能力参数进行反复核对,采用双人核对和交叉验证的方式,保证一一对应且准确无误。同时,建立了响应内容与参数的关联数据库,方便随时查询和追溯。 NTW孔径对应 1)保证便携式全液压岩心钻机的NTW(孔径76mm)钻深能力稳定在≥1000米,与采购参数要求严格对应。在钻机的设计和制造过程中,采用了先进的技术和工艺,确保其具备良好的钻探性能和稳定性。 2)提供的制造商印刷资料中,以清晰、准确的方式显示NTW孔径的钻深数据,与响应内容一致。印刷资料采用了图文并茂的形式,便于评标专家直观地了解钻机的性能。 3)第三方检测报告通过科学的检测方法和严格的检测标准,明确验证NTW孔径的钻深能力,作为关键参数的有效佐证。检测报告由专业的检测机构出具,具有法律效力。 4)其他技术参数佐证资料中,对NTW孔径钻深能力的描述与响应表条款相符。这些佐证资料包括了钻机的技术研发报告、用户使用反馈等,从多个方面证明了钻机的性能。 5)对NTW孔径钻深能力的响应内容和佐证材料进行细致审查,运用专业的技术知识和丰富的经验,确保对应准确。审查过程中,建立了详细的审查记录,便于追溯和查询。 6)建立响应内容与NTW孔径钻深参数的紧密关联,通过信息化管理系统,方便追溯和查询。同时,为评标专家提供了便捷的查询渠道,提高了评标效率。 HTW孔径对应 1)所提供设备的HTW(孔径96mm)钻探能力≥600米,响应内容紧密贴合采购参数。在设备的选型和配置过程中,充分考虑了HTW孔径的钻探要求,确保设备具备足够的能力。 2)制造商公开发布的印刷资料中,详细记录HTW孔径的钻探深度,与响应表精准对应。印刷资料中还包含了设备的操作手册、维护指南等内容,为用户提供了全面的使用指导。 3)第三方检测机构的检测报告经过严格的质量控制和审核流程,验证HTW孔径钻探能力符合要求。检测报告的结果为设备的性能提供了有力的证明。 4)制造商或其授权代理商提供的佐证资料中,HTW孔径钻探能力的描述与响应一致。这些佐证资料包括了设备的技术升级报告、性能优化方案等,展示了设备的不断进步和发展。 5)逐一核对HTW孔径钻探能力的响应内容和佐证材料,采用多人核对和专家评审的方式,确保对应无误。在核对过程中,发现问题及时进行整改和完善。 6)强化响应内容与HTW孔径钻探参数的对应关系,通过建立参数索引和关联图表,便于评标查阅。同时,为评标专家提供了详细的技术说明和解释,帮助他们更好地理解设备的性能。 动力系统对应 1)便携式全液压岩心钻机采用涡轮增压柴油发动机,功率4x33kw=132kw,最高转速3000rpm,与动力系统参数完全对应。该发动机具有高效、稳定、可靠等优点,能够满足钻机的动力需求。 2)制造商印刷资料中详细说明发动机的型号、功率和转速等参数,与响应内容相符。印刷资料中还包含了发动机的技术规格书、性能测试报告等内容,为用户提供了全面的了解。 3)第三方检测报告验证发动机的实际性能参数,通过严格的测试和分析,作为动力系统响应的有力佐证。检测报告的结果为发动机的质量提供了可靠的保障。 4)其他技术参数佐证资料中对动力系统的描述与响应表条款一致。这些佐证资料包括了发动机的维护记录、故障排除案例等,展示了发动机的稳定性和可靠性。 5)对动力系统的响应内容和佐证材料进行严格审查,运用专业的检测设备和技术手段,确保对应准确。审查过程中,建立了严格的质量控制体系,保证发动机的性能符合要求。 6)建立动力系统响应内容与参数的对应关系,通过信息化管理系统,便于追溯和评估。同时,为用户提供了动力系统的运行监测和故障预警服务,提高了设备的使用效率和安全性。 动力头能力对应 对应方面 具体内容 参数对应 动力头能力 动力头采用马达直驱式,最高转速1500rpm,最大扭矩1500N·m,响应内容与动力头能力参数一一对应。在动力头的设计和制造过程中,采用了先进的技术和工艺,确保其具备良好的性能和稳定性。 印刷资料 制造商提供的印刷资料中,清晰标注动力头的转速和扭矩参数,与响应表一致。印刷资料中还包含了动力头的结构示意图、工作原理等内容,为用户提供了全面的了解。 检测报告 第三方检测报告验证动力头的实际性能,通过严格的测试和分析,作为动力头能力响应的有效依据。检测报告的结果为动力头的质量提供了可靠的保障。 佐证材料 其他佐证材料中对动力头能力的描述与响应内容相符。这些佐证材料包括了动力头的维护记录、故障排除案例等,展示了动力头的稳定性和可靠性。 核对审查 仔细核对动力头能力的响应内容和佐证材料,采用多人核对和专家评审的方式,确保对应无误。在核对过程中,发现问题及时进行整改和完善。 对应关系 明确动力头能力响应内容与参数的对应关系,通过建立参数索引和关联图表,方便评标专家审查。同时,为评标专家提供了详细的技术说明和解释,帮助他们更好地理解动力头的性能。 钻进能力对应 对应方面 具体内容 参数对应 钻机的钻进能力方面,最大起拔力120kN(双缸),最大给进力60kN(双缸),给进行程≥1.8m,钻进角度45~90°,与参数要求精准对应。在钻机的设计和制造过程中,充分考虑了钻进能力的要求,采用了先进的技术和工艺,确保其具备良好的性能。 印刷资料 制造商印刷资料详细说明钻进能力的各项参数,与响应内容一致。印刷资料中还包含了钻机的操作手册、维护指南等内容,为用户提供了全面的使用指导。 检测报告 第三方检测报告验证钻进能力的实际性能,通过严格的测试和分析,作为关键参数的佐证。检测报告的结果为钻机的质量提供了可靠的保障。 佐证材料 其他技术参数佐证资料中对钻进能力的描述与响应表相符。这些佐证资料包括了钻机的钻进记录、故障排除案例等,展示了钻机的稳定性和可靠性。 核对审查 对钻进能力的响应内容和佐证材料进行全面审查,运用专业的检测设备和技术手段,确保对应准确。审查过程中,建立了严格的质量控制体系,保证钻机的性能符合要求。 对应关系 建立钻进能力响应内容与参数的对应关系,通过信息化管理系统,便于追溯和核实。同时,为用户提供了钻进能力的运行监测和故障预警服务,提高了设备的使用效率和安全性。 主要参数对应 液压系统对应 1)液压系统压力不低于21MPa,流量不低于260L/min,响应内容与液压系统参数严格对应。在液压系统的设计和制造过程中,采用了先进的技术和工艺,确保其具备良好的性能和稳定性。 2)制造商公开发布的印刷资料中,明确显示液压系统的压力和流量参数,与响应表一致。印刷资料中还包含了液压系统的结构示意图、工作原理等内容,为用户提供了全面的了解。 3)第三方检测报告验证液压系统的实际性能,通过严格的测试和分析,作为液压系统响应的有效佐证。检测报告的结果为液压系统的质量提供了可靠的保障。 4)其他技术参数佐证资料中对液压系统的描述与响应内容相符。这些佐证资料包括了液压系统的维护记录、故障排除案例等,展示了液压系统的稳定性和可靠性。 5)对液压系统的响应内容和佐证材料进行仔细核对,采用多人核对和专家评审的方式,确保对应准确。在核对过程中,发现问题及时进行整改和完善。 6)建立液压系统响应内容与参数的对应关系,通过信息化管理系统,便于评标专家查阅。同时,为评标专家提供了详细的技术说明和解释,帮助他们更好地理解液压系统的性能。 夹持能力对应 1)钻机的夹持能力为PQ/108/HTW/BTW/BTW,响应内容与夹持能力参数对应。该夹持能力能够满足不同孔径的钻探需求,具有较强的适应性和可靠性。 2)制造商印刷资料中对夹持能力的描述与响应表一致。印刷资料中还包含了夹持器的结构示意图、工作原理等内容,为用户提供了全面的了解。 3)提供相关的技术说明或检测报告,验证夹持能力符合要求。这些技术说明和检测报告经过严格的审核和验证,具有权威性和可信度。 4)其他佐证材料中对夹持能力的描述与响应内容相符。这些佐证材料包括了夹持器的维护记录、故障排除案例等,展示了夹持器的稳定性和可靠性。 5)对夹持能力的响应内容和佐证材料进行审查,运用专业的检测设备和技术手段,确保对应无误。审查过程中,建立了严格的质量控制体系,保证夹持器的性能符合要求。 6)明确夹持能力响应内容与参数的对应关系,通过建立参数索引和关联图表,方便追溯和评估。同时,为用户提供了夹持能力的运行监测和故障预警服务,提高了设备的使用效率和安全性。 泥浆泵对应 1)泥浆泵泵量不低于100L/min,泵压不低于7MPa,响应内容与泥浆泵参数一一对应。该泥浆泵具有高效、稳定、可靠等优点,能够满足钻机的泥浆循环需求。 2)制造商提供的印刷资料中,详细说明泥浆泵的泵量和泵压参数,与响应表一致。印刷资料中还包含了泥浆泵的结构示意图、工作原理等内容,为用户提供了全面的了解。 3)第三方检测报告验证泥浆泵的实际性能,通过严格的测试和分析,作为泥浆泵响应的有效依据。检测报告的结果为泥浆泵的质量提供了可靠的保障。 4)其他技术参数佐证资料中对泥浆泵的描述与响应内容相符。这些佐证资料包括了泥浆泵的维护记录、故障排除案例等,展示了泥浆泵的稳定性和可靠性。 5)对泥浆泵的响应内容和佐证材料进行严格审查,运用专业的检测设备和技术手段,确保对应准确。审查过程中,建立了严格的质量控制体系,保证泥浆泵的性能符合要求。 6)建立泥浆泵响应内容与参数的对应关系,通过信息化管理系统,便于评标专家查阅。同时,为评标专家提供了详细的技术说明和解释,帮助他们更好地理解泥浆泵的性能。 绳索卷扬对应 1)绳索卷扬拉力9.2kN,平均速度150m/min,钢丝绳长度1050m,响应内容与绳索卷扬参数对应。该绳索卷扬具有拉力大、速度快、可靠性高等优点,能够满足钻机的绳索提升需求。 2)制造商印刷资料中明确标注绳索卷扬的各项参数,与响应表一致。印刷资料中还包含了绳索卷扬的结构示意图、工作原理等内容,为用户提供了全面的了解。 3)第三方检测报告验证绳索卷扬的实际性能,通过严格的测试和分析,作为绳索卷扬响应的有效佐证。检测报告的结果为绳索卷扬的质量提供了可靠的保障。 4)其他技术参数佐证资料中对绳索卷扬的描述与响应内容相符。这些佐证资料包括了绳索卷扬的维护记录、故障排除案例等,展示了绳索卷扬的稳定性和可靠性。 5)对绳索卷扬的响应内容和佐证材料进行全面审查,运用专业的检测设备和技术手段,确保对应准确。审查过程中,建立了严格的质量控制体系,保证绳索卷扬的性能符合要求。 6)建立绳索卷扬响应内容与参数的对应关系,通过信息化管理系统,便于追溯和核实。同时,为用户提供了绳索卷扬的运行监测和故障预警服务,提高了设备的使用效率和安全性。 外形参数对应 对应方面 具体内容 参数对应 钻机工作平台不低于5m*5m,响应内容与外形参数要求对应。该工作平台具有宽敞、稳定等优点,能够为钻机的操作和维护提供良好的条件。 设备图纸 制造商提供的设备图纸或说明中,明确显示工作平台的尺寸,与响应表一致。设备图纸中还包含了工作平台的结构示意图、安装要求等内容,为用户提供了全面的了解。 测量报告 提供相关的测量报告或验证资料,证明工作平台尺寸符合要求。这些测量报告和验证资料经过严格的审核和验证,具有权威性和可信度。 佐证材料 其他佐证材料中对工作平台尺寸的描述与响应内容相符。这些佐证材料包括了工作平台的维护记录、使用反馈等,展示了工作平台的稳定性和可靠性。 核对审查 对工作平台尺寸的响应内容和佐证材料进行审查,运用专业的测量工具和技术手段,确保对应无误。审查过程中,建立了严格的质量控制体系,保证工作平台的尺寸符合要求。 对应关系 明确外形参数响应内容与参数的对应关系,通过建立参数索引和关联图表,方便评标专家评估。同时,为评标专家提供了详细的技术说明和解释,帮助他们更好地理解工作平台的性能。 设备配套对应 1)按照设备配套要求,提供钻架总成、动力头总成等全套设备,响应内容与配套参数对应。在设备的选型和配置过程中,充分考虑了钻机的使用需求和性能要求,确保设备的配套齐全、性能优良。 2)详细列出设备配套清单,与采购要求的清单一致,确保各项配套设备齐全。清单中详细列出了设备的名称、型号、数量等信息,为用户提供了清晰的了解。 3)提供设备配套的相关说明和技术资料,证明配套设备的质量和性能符合要求。这些说明和技术资料包括了设备的操作手册、维护指南、性能测试报告等,为用户提供了全面的使用指导。 4)对设备配套的响应内容和佐证材料进行逐一核对,采用多人核对和专家评审的方式,确保对应准确。在核对过程中,发现问题及时进行整改和完善。 5)建立设备配套响应内容与参数的对应关系,通过信息化管理系统,便于评标专家查阅和评估。同时,为评标专家提供了详细的技术说明和解释,帮助他们更好地理解设备的配套情况。 6)若有配套设备的变更或补充,及时说明并提供相应的佐证材料,确保响应内容与参数的一致性。在设备的使用过程中,如遇配套设备的变更或补充,会及时通知用户并提供相应的技术支持和服务。 佐证材料对应 印刷资料对应 1)制造商公开发布的印刷资料中,各项技术参数的描述与响应表中的内容一一对应。在印刷资料的编制过程中,严格按照采购要求和技术规范进行编写,确保资料的准确性和可靠性。 2)印刷资料详细标注便携式全液压岩心钻机的功能、钻探能力、主要参数和设备配套等信息,与采购要求相符。资料中采用了图文并茂的形式,便于用户直观地了解钻机的性能和特点。 3)对印刷资料中的技术参数进行逐一核对,采用多人核对和专家评审的方式,确保与响应内容准确对应。在核对过程中,建立了严格的审核机制,避免出现任何偏差和错误。 4)若印刷资料有更新或补充,及时提供最新版本并说明与响应内容的对应关系。在资料的更新和补充过程中,会及时通知用户并提供相应的技术支持和服务。 5)建立印刷资料与响应内容的索引关系,通过信息化管理系统,便于快速查询和对应。同时,为用户提供了便捷的查询渠道,提高了工作效率。 6)确保印刷资料的真实性和有效性,通过严格的质量控制和审核流程,为响应内容提供可靠的佐证。印刷资料由制造商公开发布,并加盖公章,具有法律效力。 检测报告对应 对应方面 具体内容 检测结果 第三方检测机构出具的检测报告中,各项检测结果与响应表中的技术参数对应。检测报告经过严格的质量控制和审核流程,确保检测结果的准确性和可靠性。 性能指标 检测报告详细记录便携式全液压岩心钻机的各项性能指标,如钻探能力、动力系统、液压系统等,与采购要求一致。报告中采用了科学的检测方法和先进的检测设备,为钻机的性能提供了客观的评价。 数据审查 对检测报告中的数据和结论进行审查,运用专业的技术知识和丰富的经验,确保与响应内容准确对应。审查过程中,建立了详细的审查记录,便于追溯和查询。 特殊说明 若检测报告有特殊说明或备注,及时说明与响应内容的关系。在检测过程中,如遇特殊情况或问题,会在报告中进行详细说明,并提供相应的解决方案。 关联关系 建立检测报告与响应内容的关联关系,通过信息化管理系统,便于评标专家查阅和核实。同时,为评标专家提供了详细的技术说明和解释,帮助他们更好地理解检测报告的内容。 报告权威性 确保检测报告的权威性和公正性,检测机构具有专业的资质和丰富的经验,为响应内容提供有力的佐证。检测报告由第三方检测机构出具,具有独立性和公正性。 其他资料对应 1)制造商或其授权代理商提供的其他技术参数佐证资料,与响应表中的条款对应。这些佐证资料从不同角度对钻机的性能进行了补充和说明,增强了响应的说服力。 2)其他佐证资料详细说明便携式全液压岩心钻机的技术特点、优势和性能,与采购要求相符。资料中详细介绍了钻机的创新技术、优化设计等方面的内容,展示了钻机的先进性和竞争力。 3)对其他佐证资料中的内容进行审查,运用专业的检测设备和技术手段,确保与响应内容准确对应。审查过程中,建立了严格的质量控制体系,保证资料的真实性和可靠性。 4)若其他佐证资料有不同版本或来源,说明其一致性和与响应内容的对应关系。在资料的收集和整理过程中,会对不同版本和来源的资料进行分析和比较,确保其一致性和准确性。 5)建立其他佐证资料与响应内容的对应关系,通过信息化管理系统,便于追溯和查询。同时,为用户提供了便捷的查询渠道,提高了工作效率。 6)确保其他佐证资料的完整性和有效性,通过严格的审核和验证流程,为响应内容提供充分的支持。资料中包含了钻机的技术研发报告、用户使用反馈等内容,为钻机的性能提供了全面的证明。 参数细节对应 对应方面 具体内容 参数分析 对采购文件中技术参数的细节进行深入分析,运用专业的技术知识和丰富的经验,确保响应内容在每个细节上都与参数对应。分析过程中,建立了详细的参数清单和分析记录,便于追溯和查询。 动力系统 对于动力系统的转速、功率等参数,响应内容和佐证材料要精确对应。通过高精度的测量设备和专业的测试流程,对动力系统的性能进行多次验证,保证数据的准确性和可靠性。 钻探能力 对钻探能力的不同孔径和钻深要求,响应内容要明确区分并准确对应。在钻机的设计和制造过程中,充分考虑了不同孔径和钻深的需求,采用了先进的技术和工艺,确保钻机的钻探能力符合要求。 设备配套 检查设备配套的各项清单和规格,确保响应内容与参数的细节一致。清单中详细列出了设备的名称、型号、数量等信息,为用户提供了清晰的了解。 参数精度 对液压系统、泥浆泵等参数的精度要求,响应内容和佐证材料要严格对应。在设备的选型和配置过程中,充分考虑了参数的精度要求,采用了高精度的传感器和先进的控制系统,确保设备的性能稳定可靠。 对应关系 建立参数细节与响应内容的对应关系,通过信息化管理系统,便于评标专家进行细致审查。同时,为评标专家提供了详细的技术说明和解释,帮助他们更好地理解参数的细节。 功能描述对应 对应方面 具体内容 功能描述 响应内容中对便携式全液压岩心钻机的功能描述与采购文件中的功能要求对应。在功能描述过程中,严格按照采购要求和技术规范进行编写,确保描述的准确性和完整性。 钻深能力 详细说明钻机具备NTW口径1000m级的钻深能力,以及稳定高效安全、绿色勘查等功能特点。通过实际的测试和应用案例,证明钻机的功能符合要求。 技术资料 提供相关的技术资料或案例,证明钻机的功能符合要求。资料中包含了钻机的技术研发报告、用户使用反馈等内容,为钻机的功能提供了有力的证明。 内容审查 对功能描述的响应内容和佐证材料进行审查,运用专业的技术知识和丰富的经验,确保对应准确。审查过程中,建立了详细的审查记录,便于追溯和查询。 对应关系 建立功能描述与响应内容的对应关系,通过信息化管理系统,便于评标专家评估。同时,为评标专家提供了详细的技术说明和解释,帮助他们更好地理解钻机的功能。 功能优化 若功能有扩展或优化,说明其与采购要求的对应关系和优势。在钻机的研发和改进过程中,不断对功能进行扩展和优化,提高钻机的性能和竞争力。 性能指标对应 对应方面 具体内容 性能指标 所提供设备的各项性能指标与采购文件中的技术参数对应。在设备的选型和配置过程中,充分考虑了采购文件的要求,确保设备的性能指标符合标准。 系统性能 包括动力系统、动力头能力、钻进能力等方面的性能指标,响应内容要准确对应。通过高精度的测量设备和专业的测试流程,对设备的性能进行多次验证,保证数据的准确性和可靠性。 测试报告 提供性能测试报告或实际案例,证明设备的性能符合要求。报告中采用了科学的测试方法和先进的测试设备,为设备的性能提供了客观的评价。 内容审查 对性能指标的响应内容和佐证材料进行严格审查,运用专业的技术知识和丰富的经验,确保对应无误。审查过程中,建立了详细的审查记录,便于追溯和查询。 对应关系 建立性能指标与响应内容的对应关系,通过信息化管理系统,便于评标专家对比和评估。同时,为评标专家提供了详细的技术说明和解释,帮助他们更好地理解设备的性能。 指标提升 若性能指标有提升或改进,说明其与采购要求的对应关系和优势。在设备的研发和改进过程中,不断对性能指标进行提升和改进,提高设备的性能和竞争力。 便于评标专家查阅内容 响应表标注 参数位置标注 1)在《采购需求条款响应一览表》中,明确标注采购文件中标记▲的重要技术参数的具体位置。通过仔细的核对和标记,确保评标专家能够快速找到关键参数。 2)对于每个重要技术参数,在响应表中准确注明其在采购文件中的页码和条款编号。编号的准确性为评标专家的查阅提供了便利。 3)确保评标专家能够快速定位到采购文件中对应的技术参数。采用醒目的标记方式,如加粗、变色等,提高参数的辨识度。 4)采用清晰、醒目的标注方式,如加粗、变色等,突出参数位置。这些标注方式能够吸引评标专家的注意力,便于他们快速找到所需信息。 5)对参数位置标注进行多次核对,由多人进行交叉核对,避免出现错误或遗漏。核对过程中建立详细的记录,确保标注的准确性。 6)建立参数位置标注的索引,通过信息化系统,方便评标专家快速查找和查阅。索引的建立提高了查阅效率,节省了评标专家的时间。 响应内容标注 1)在响应表中,对每个重要技术参数的响应内容进行详细标注。标注内容包括设备的性能、技术参数、满足情况等,为评标专家提供全面的信息。 2)明确说明所提供设备是否满足、优于或偏离参数要求。对于满足要求的参数,提供详细的证明材料;对于优于要求的参数,突出其优势和特点;对于偏离要求的参数,提供合理的解释和替代方案。 3)采用简洁明了的语言,准确表达响应内容。避免使用模糊、歧义的词汇,确保评标专家能够准确理解响应内容。 4)对于优于参数要求的情况,详细说明优势所在和具体数据。通过实际的测试数据和案例,证明设备的优越性。 5)对偏离参数要求的情况,提供合理的解释和替代方案。解释要充分、合理,替代方案要具有可行性和有效性。 6)确保响应内容标注清晰、易懂,便于评标专家理解。标注的格式和排版要整齐规范,提高可读性。 佐证材料标注 1)在响应表中,准确标注每个重要技术参数的佐证材料具体位置。标注内容包括材料所在的页码、章节或文件名称,方便评标专家快速查找。 2)注明佐证材料所在的页码、章节或文件名称。通过详细的标注,确保评标专家能够准确找到所需的佐证材料。 3)确保评标专家能够快速找到对应的佐证材料。采用统一的标注格式和规范,提高查找效率。 4)对佐证材料标注进行统一规范,制定详细的标注标准和流程,便于查阅和对比。规范的标注有助于评标专家进行准确的评估和判断。 5)若佐证材料有更新或补充,及时更新标注信息。保持标注信息的及时性和准确性,确保评标专家能够获取最新的资料。 6)建立佐证材料标注的关联关系,通过信息化系统,方便评标专家全面查阅。关联关系的建立有助于评标专家对佐证材料进行综合分析和评估。 交叉引用标注 1)在响应表中,对于相关技术参数的响应内容和佐证材料进行交叉引用标注。通过交叉引用,展示技术参数之间的关联和相互支持关系。 2)例如,当一个参数的响应内容涉及到其他参数的佐证材料时,进行明确标注。标注方式要清晰、准确,便于评标专家理解。 3)便于评标专家全面了解技术参数之间的关联和相互支持关系。交叉引用标注能够帮助评标专家构建完整的技术参数体系,提高评估的准确性。 4)采用清晰的标注方式,如箭头、编号等,指示交叉引用的位置。这些标注方式能够直观地展示引用关系,方便评标专家查找和分析。 5)对交叉引用标注进行审核,由专业人员进行审核,确保准确性和完整性。审核过程中建立详细的记录,保证标注的质量。 6)建立交叉引用标注的索引,通过信息化系统,方便评标专家快速查找和分析。索引的建立提高了查阅效率,节省了评标专家的时间。 备注说明标注 1)在响应表中,对于需要额外说明的内容,设置备注栏进行标注。备注栏的设置为评标专家提供了更多的信息和解释。 2)例如,对技术参数的特殊理解、响应内容的补充说明等。备注内容要简洁、明了,具有针对性和实用性。 3)采用简洁明了的语言,在备注栏中进行准确标注。避免使用复杂、冗长的句子,确保评标专家能够快速理解备注内容。 4)确保备注说明标注不影响响应表的整体清晰度和可读性。备注栏的排版和格式要与响应表相协调,不影响整体的美观和易读性。 5)对备注说明标注进行审查,由专人进行审查,避免出现模糊或歧义的表述。审查过程中建立详细的记录,保证备注内容的准确性。 6)建立备注说明标注的分类索引,通过信息化系统,方便评标专家查阅和理解。分类索引的建立有助于评标专家对备注内容进行快速定位和查询。 索引目录标注 标注方面 具体内容 目录编制 编制响应表的索引目录,对每个重要技术参数、响应内容和佐证材料进行标注。索引目录的编制为评标专家提供了全面的信息导航。 排列方式 索引目录按照参数顺序或类型进行排列,便于快速查找。合理的排列方式提高了查阅效率,节省了评标专家的时间。 项目说明 在索引目录中,注明每个项目的页码和简要说明。详细的说明有助于评标专家快速了解项目的内容和位置。 信息完整性 确保索引目录标注准确、完整,涵盖所有重要信息。通过多次核对和审查,保证索引目录的质量。 更新维护 对索引目录标注进行更新和维护,保持与响应表的一致性。及时的更新和维护确保索引目录的准确性和有效性。 电子版提供 提供索引目录的电子版,通过信息化系统,方便评标专家进行搜索和筛选。电子版的索引目录提高了查阅的便捷性和灵活性。 佐证材料整理 资料分类整理 整理方面 具体内容 资料分组 将制造商公开发布的印刷资料、第三方检测机构出具的检测报告和其他技术参数佐证资料进行分类整理。根据资料的性质和用途,将其分为不同的类别,便于管理和查阅。 分类依据 按照技术参数的类别,如钻探能力、动力系统、液压系统等,对资料进行分组。合理的分类依据有助于提高资料的查找效率。 对应关系 确保每组资料与响应表中的相关条款对应,便于查阅。通过建立对应关系,评标专家能够快速找到所需的资料。 首页标注 在每组资料的首页,标注该组资料所对应的技术参数和响应表位置。清晰的标注提高了资料的辨识度,方便评标专家查找。 检查核对 对资料分类整理进行检查,由专人进行检查,避免出现混淆或错误。检查过程中建立详细的记录,确保整理的准确性。 索引建立 建立资料分类整理的索引,通过信息化系统,方便评标专家快速定位。索引的建立提高了查阅效率,节省了评标专家的时间。 资料装订成册 装订方面 具体内容 装订目的 将分类整理后的佐证材料装订成册,便于评标专家携带和查阅。装订成册的资料更加整齐、规范,方便评标专家进行评审。 装订方式 采用牢固、整齐的装订方式,确保资料不易散落。选择合适的装订材料和方法,保证资料的完整性和耐用性。 封面标注 在成册资料的封面,标注项目名称、资料类别和册数等信息。清晰的封面标注有助于评标专家快速识别资料。 编号一致 对成册资料进行编号,与响应表中的标注一致。编号的一致性方便评标专家...
地勘专用设备投标方案.docx
下载提示

1.本文档仅提供部分内容试读;

2.支付并下载文件,享受无限制查看;

3.本网站所提供的标准文本仅供个人学习、研究之用,未经授权,严禁复制、发行、汇编、翻译或网络传播等,侵权必究;

4.左侧添加客服微信获取帮助;

5.本文为word版本,可以直接复制编辑使用。


这个人很懒,什么都没留下
未认证用户 查看用户
该文档于 上传
推荐文档
×
精品标书制作
百人专家团队
擅长领域:
工程标 服务标 采购标
16852
已服务主
2892
中标量
1765
平台标师
扫码添加客服
客服二维码
咨询热线:192 3288 5147
公众号
微信客服
客服