文库 服务类投标方案 规划设计

xx市矿产资源规划编制项目投标方案.docx

DOCX   1011页   下载93   2025-09-06   浏览68   收藏43   点赞120   评分-   599347字   228.00

AI慧写标书

十分钟千页标书高效生成

温馨提示:当前文档最多只能预览 15 页,若文档总页数超出了 15 页,请下载原文档以浏览全部内容。
xx市矿产资源规划编制项目投标方案.docx 第1页
xx市矿产资源规划编制项目投标方案.docx 第2页
xx市矿产资源规划编制项目投标方案.docx 第3页
xx市矿产资源规划编制项目投标方案.docx 第4页
xx市矿产资源规划编制项目投标方案.docx 第5页
xx市矿产资源规划编制项目投标方案.docx 第6页
xx市矿产资源规划编制项目投标方案.docx 第7页
xx市矿产资源规划编制项目投标方案.docx 第8页
xx市矿产资源规划编制项目投标方案.docx 第9页
xx市矿产资源规划编制项目投标方案.docx 第10页
xx市矿产资源规划编制项目投标方案.docx 第11页
xx市矿产资源规划编制项目投标方案.docx 第12页
xx市矿产资源规划编制项目投标方案.docx 第13页
xx市矿产资源规划编制项目投标方案.docx 第14页
xx市矿产资源规划编制项目投标方案.docx 第15页
剩余996页未读, 下载浏览全部

开通会员, 优惠多多

6重权益等你来

首次半价下载
折扣特惠
上传高收益
特权文档
AI慧写优惠
专属客服
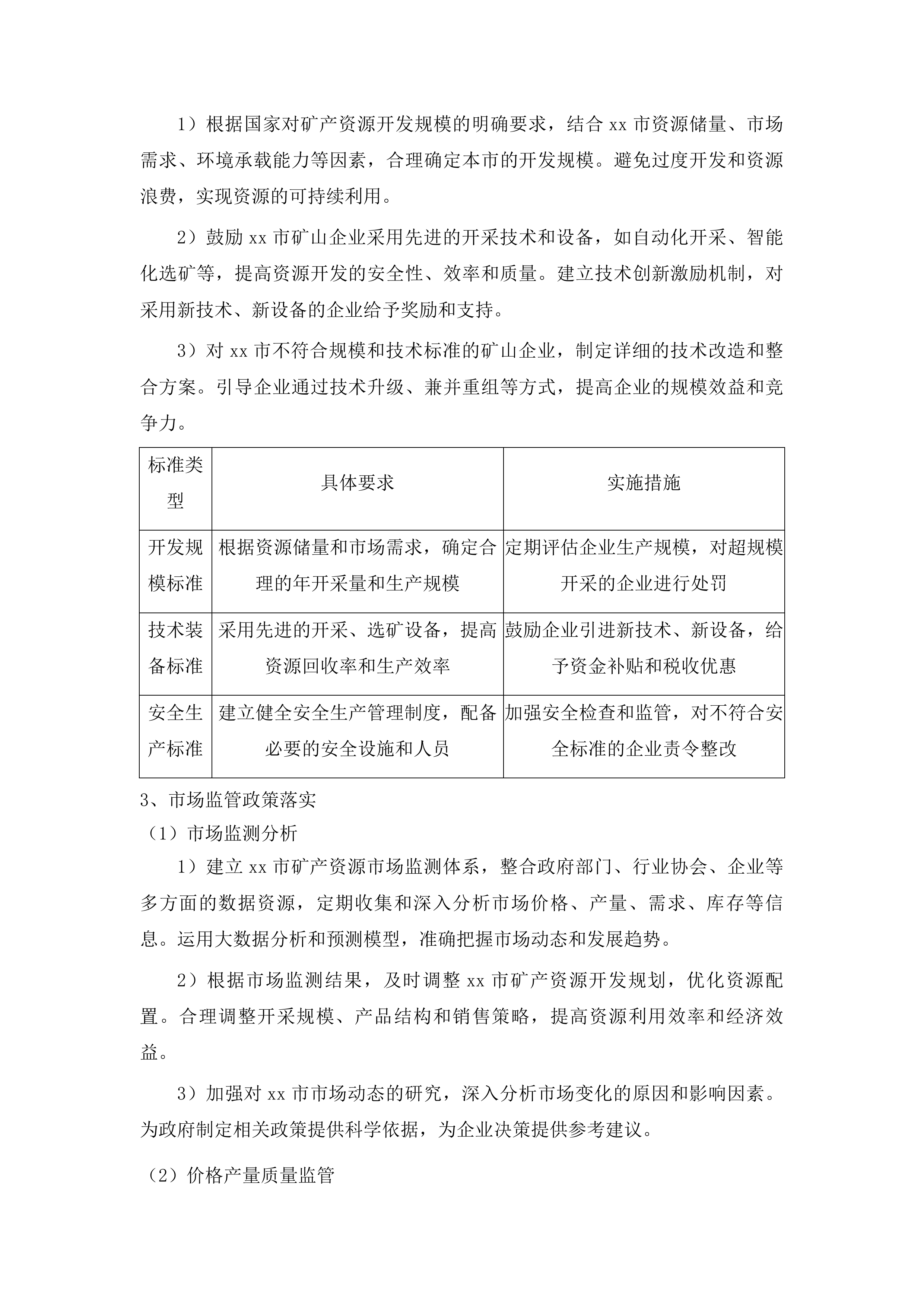
xx市 矿产资源规划编制项目投标方案 第一章 对项目的总体理解 5 第一节 政策要求分析 5 一、 矿产资源规划编制规程解读 5 二、 规划年限政策周期匹配性 23 三、 xx市 资源管理政策背景 28 第二节 工作目标理解 44 一、 规划成果审查通过标准 44 二、 规划成果内容完整性 59 三、 服务目标质量基准 72 第三节 服务内容把握 95 一、 项目服务全流程范围 95 二、 服务周期履约管理 109 三、 服务成果质量标准 123 第四节 项目背景调研 135 一、 xx市 矿产资源概况 135 二、 开发与保护协调关系 149 三、 项目战略意义定位 159 第五节 总体理解深度 176 一、 项目综合认知体系 176 二、 预算资源配置方案 194 三、 项目执行保障机制 200 第二章 服务重点难点分析 212 第一节 重点分析 212 一、 矿产资源现状调查准确性 212 二、 规划成果合规性保障 224 三、 专家评审沟通协调 245 第二节 难点分析 259 一、 基础资料获取挑战 259 二、 多部门协调复杂性 273 三、 专家评审不确定性 293 第三节 解决措施 305 一、 数据采集校验流程 305 二、 专项技术小组组建 335 三、 项目协调专员设置 346 第三章 工作技术方案 361 第一节 工作流程设计 361 一、 项目启动组织架构搭建 361 二、 调研阶段执行方案 382 三、 成果汇报与审批闭环 395 第二节 技术流程说明 410 一、 GIS空间数据处理技术 410 二、 矿产资源数据库建设 427 三、 遥感技术资源评估应用 439 四、 规划布局优化策略 447 第三节 成果组成说明 467 一、 规划文本编制内容 467 二、 规划附表编制规范 481 三、 规划图件绘制要求 486 四、 规划数据库成果 504 第四节 技术标准与规范 516 一、 规划编制规程执行 516 二、 自然资源部技术要求 538 三、 国土空间规划制图规范 556 四、 矿产资源规划数据库标准 572 第四章 服务进度计划 588 第一节 进度计划制定 588 一、 两年服务期限分阶段时间表 588 二、 矿产资源规划工作任务分配 601 三、 项目阶段任务负责人配置 613 第二节 进度控制措施 627 一、 项目进度动态跟踪机制 627 二、 阶段性成果审查节点设置 639 三、 进度延误应急预案制定 653 第三节 资源调配保障 675 一、 项目资源配置计划制定 675 二、 多部门协同机制建立 689 三、 关键节点技术骨干支持 704 第五章 安全保密措施 728 第一节 保密制度完整性 728 一、 项目全过程保密制度覆盖 728 二、 岗位保密职责划分 739 三、 保密培训机制构建 757 第二节 保密内容合理性 770 一、 敏感信息分类管理 770 二、 访问控制机制设计 784 三、 保密技术手段应用 799 第三节 保密措施可行性 814 一、 保密管理人员配置 814 二、 保密软硬件设施保障 834 三、 保密审查与审计机制 846 第六章 质量保证措施 863 第一节 质量保证体系 863 一、 项目质量管理组织架构 863 二、 质量控制流程规范 872 三、 阶段性质量审查机制 884 四、 全过程质量跟踪管理 892 第二节 质量控制措施 903 一、 成果校审制度设计 903 二、 专家评审机制构建 914 三、 成果资料标准化校对 923 四、 质量反馈调整机制 936 第三节 人员与技术保障 943 一、 专业团队配置方案 943 二、 技术人员资质管理 950 三、 技术工具应用保障 959 四、 内部质量培训体系 970 第四节 成果交付与验收 977 一、 成果交付清单制定 977 二、 成果编制合规性保障 985 三、 专家审查配合机制 990 四、 成果修改完善服务 1002 对项目的总体理解 政策要求分析 矿产资源规划编制规程解读 国家矿产资源政策合规要点 资源保护政策遵循 保护范围界定 1)依据国家对重要矿产资源的明确定义和详细分类,结合 xx市 独特的地质条件、产业需求以及资源分布状况,精准确定本市需要重点保护的矿产资源种类和区域。不仅关注传统的优势矿产,还充分考虑具有潜在经济价值和战略意义的新兴矿产。 2)严格参考国家相关标准和规范,运用先进的测绘技术和地理信息系统(GIS),明确 xx市 矿产资源保护区域的精确边界和科学合理的保护级别。确保保护范围的划定具有权威性和可操作性。 3)全面考虑 xx市 生态环境的脆弱性、敏感性以及资源分布的不均衡性,对保护范围进行动态的、科学合理的调整和优化。加强与环保、林业等部门的协作,确保保护范围与生态保护红线、自然保护区等相协调。 节约利用措施 1)在规划中系统地提出 xx市 矿产资源开采过程中的节约利用技术和方法,如采用先进的选矿工艺、高效的开采设备等,提高资源开采效率,降低资源损耗率。同时,加强对矿山企业的技术指导和培训,推动新技术的应用和推广。 2)制定 xx市 矿产资源综合利用的具体方案,明确共伴生矿产资源的综合开发和利用目标、任务和措施。建立共伴生矿产资源综合利用示范工程,引导矿山企业加大对共伴生矿产资源的开发利用力度。 3)鼓励 xx市 矿山企业采用先进的资源节约与综合利用技术,通过税收优惠、财政补贴、项目扶持等方式,对符合要求的企业给予一定的政策支持。建立企业资源节约与综合利用评价体系,对表现优秀的企业进行表彰和奖励。 先进开采技术设备 生态保护要求 1)在 xx市 矿产资源开发规划中,明确生态环境保护的具体目标和详细任务,制定具有针对性和可操作性的生态修复方案。将生态保护纳入矿山企业的绩效考核体系,确保生态保护工作得到有效落实。 2)要求 xx市 矿山企业在开发过程中采取有效的生态保护措施,如建设废水处理设施、植被恢复工程等,减少对土地、植被和水资源的破坏。加强对矿山企业的日常监管,确保生态保护措施得到严格执行。 3)加强对 xx市 矿产资源开发项目的生态环境监管,建立健全生态环境监测体系,定期对项目的生态环境影响进行评估和监测。对违反生态保护要求的企业,依法进行严肃处理,确保生态保护措施得到有效落实。 矿产资源生态修复方案 开发准入条件执行 企业资质审核 1)对申请进入 xx市 矿产资源开发市场的企业,建立严格的资质审核机制,全面审核其资金实力、技术装备、人员素质、安全生产记录等方面的资质。确保进入市场的企业具备相应的开发能力和管理水平。 2)建立 xx市 企业资质档案,对企业的经营状况、信誉记录、环保表现等进行动态管理。及时更新企业信息,为市场监管提供有力支持。 3)加强对 xx市 企业资质的监督检查,定期开展资质复查和抽查工作。对不符合要求的企业,及时下达整改通知,限期整改;对整改不力的企业,依法进行淘汰,维护市场秩序。 矿产资源产业协同发展 项目审批流程 1)明确 xx市 矿产资源开发项目的审批环节和详细要求,制定科学合理的审批流程。确保项目审批的公正性、透明度和高效性,避免出现人为干预和暗箱操作。 2)优化 xx市 项目审批流程,运用信息化手段,实现审批过程的在线化、智能化。减少审批环节,缩短审批时间,提高项目落地效率。 3)加强对 xx市 项目审批过程的监督管理,建立健全审批监督机制,对审批过程中的违规行为进行严肃查处。确保项目审批过程合法合规,防止出现违规审批现象。 规模技术标准 1)根据国家对矿产资源开发规模的明确要求,结合 xx市 资源储量、市场需求、环境承载能力等因素,合理确定本市的开发规模。避免过度开发和资源浪费,实现资源的可持续利用。 2)鼓励 xx市 矿山企业采用先进的开采技术和设备,如自动化开采、智能化选矿等,提高资源开发的安全性、效率和质量。建立技术创新激励机制,对采用新技术、新设备的企业给予奖励和支持。 3)对 xx市 不符合规模和技术标准的矿山企业,制定详细的技术改造和整合方案。引导企业通过技术升级、兼并重组等方式,提高企业的规模效益和竞争力。 标准类型 具体要求 实施措施 开发规模标准 根据资源储量和市场需求,确定合理的年开采量和生产规模 定期评估企业生产规模,对超规模开采的企业进行处罚 技术装备标准 采用先进的开采、选矿设备,提高资源回收率和生产效率 鼓励企业引进新技术、新设备,给予资金补贴和税收优惠 安全生产标准 建立健全安全生产管理制度,配备必要的安全设施和人员 加强安全检查和监管,对不符合安全标准的企业责令整改 市场监管政策落实 市场监测分析 1)建立 xx市 矿产资源市场监测体系,整合政府部门、行业协会、企业等多方面的数据资源,定期收集和深入分析市场价格、产量、需求、库存等信息。运用大数据分析和预测模型,准确把握市场动态和发展趋势。 2)根据市场监测结果,及时调整 xx市 矿产资源开发规划,优化资源配置。合理调整开采规模、产品结构和销售策略,提高资源利用效率和经济效益。 3)加强对 xx市 市场动态的研究,深入分析市场变化的原因和影响因素。为政府制定相关政策提供科学依据,为企业决策提供参考建议。 价格产量质量监管 1)加强对 xx市 矿产资源价格的监管,建立价格监测预警机制,及时发现价格异常波动情况。严厉打击价格垄断、恶意竞争、哄抬物价等违法行为,维护市场价格稳定。 2)严格控制 xx市 矿产资源的产量,根据资源储量和市场需求,制定科学合理的产量调控计划。加强对企业产量的监控和考核,防止过度开采导致资源浪费和生态破坏。 3)加强对 xx市 矿产资源质量的检测和管理,建立健全质量标准体系和检测机构。严格执行产品质量检验制度,确保产品符合国家相关标准和市场需求。 违法行为打击 1)建立 xx市 多部门联合执法机制,整合国土资源、公安、环保、安监等部门的执法力量,加大对非法开采、走私、越界开采、破坏生态环境等违法行为的打击力度。开展专项执法行动,形成强大的执法威慑。 2)加强对 xx市 矿山企业的日常监管,建立健全企业监管档案,定期进行巡查和检查。及时发现和处理企业存在的违法行为,督促企业依法依规生产经营。 3)对 xx市 违法企业和个人依法进行处罚,严格按照法律法规的规定,给予罚款、吊销许可证、停产整顿等处罚。构成犯罪的,依法追究刑事责任,形成有效的法律威慑。 多部门联合执法 违法行为类型 处罚措施 执法部门 非法开采 没收违法所得,并处以罚款;情节严重的,吊销采矿许可证 国土资源部门 走私矿产资源 没收走私物品和违法所得,并处以罚款;构成犯罪的,依法追究刑事责任 海关、公安部门 越界开采 责令退回本矿区范围内开采,赔偿损失,没收越界开采的矿产品和违法所得,并处以罚款 国土资源部门 破坏生态环境 责令停止违法行为,限期治理,并处以罚款;情节严重的,吊销相关许可证 环保部门 省级配套政策衔接策略 资源配置政策对接 政策研究分析 1)对省级资源配置政策进行全面深入的研究,运用政策分析工具和方法,剖析政策的目标、内容、实施机制以及对 xx市 矿产资源开发的影响。结合 xx市 的实际情况,找出政策的契合点和切入点。 2)结合 xx市 矿产资源的分布特征、开发利用现状以及未来发展规划,制定针对性强、可操作性高的对接策略。明确对接的目标、任务、步骤和措施,确保政策能够在 xx市 落地实施。 3)密切关注省级资源配置政策的调整方向和动态变化,建立政策跟踪和预警机制。提前做好 xx市 规划的调整准备,及时调整对接策略,确保 xx市 的矿产资源开发与省级政策保持一致。 省级资源配置政策对接 指标争取措施 1)根据 xx市 的经济社会发展需求、资源优势以及产业发展方向,制定科学合理的资源配置指标申请方案。明确申请的指标类型、数量、用途和预期效益,突出 xx市 的特色和优势。 2)加强与省级相关部门的沟通协调,建立常态化的沟通机制。积极宣传 xx市 的资源禀赋、产业基础、发展潜力和政策环境,争取省级部门的理解和支持。 3)建立 xx市 资源配置指标争取工作的长效机制,明确责任主体和工作流程。加强内部协调和配合,形成工作合力。定期对指标争取工作进行总结和评估,及时调整工作策略和方法。 沟通协调机制 1)建立 xx市 与省级相关部门的定期沟通会议制度,明确会议的时间、地点、参会人员和议程。及时汇报 xx市 的工作进展、存在的问题以及需求和建议,听取省级部门的指导和意见。 2)加强与省级相关部门的信息共享,建立信息交流平台和数据库。及时获取省级政策动态、资源配置信息、项目申报要求等,为 xx市 的规划编制和项目实施提供参考依据。 3)在 xx市 规划编制过程中,主动征求省级相关部门的意见和建议,邀请省级专家参与规划论证和评审。确保规划与省级政策相衔接,符合省级发展战略和要求。 产业发展政策协同 发展战略制定 1)深入分析省级产业发展政策对 xx市 矿产资源产业的要求和机遇,结合 xx市 的实际情况,制定具有前瞻性、战略性和可操作性的发展战略。明确产业发展的定位、目标、重点和路径,打造具有竞争力的产业集群。 2)明确 xx市 矿产资源产业的发展目标和重点方向,确定产业发展的关键环节和支撑项目。加强产业链上下游的协同发展,提高产业的附加值和竞争力。 3)制定 xx市 矿产资源产业发展战略的详细实施计划,将战略目标分解为具体的任务和措施。明确责任主体和时间节点,加强监督和考核,确保战略的有效执行。 产业协同措施 1)加强 xx市 矿产资源产业与上下游产业的合作,建立长期稳定的战略合作关系。通过产业联盟、技术创新联盟等形式,实现资源共享、优势互补、协同发展。 2)推动 xx市 矿产资源产业与科技、金融等产业的融合发展,促进产业创新和转型升级。鼓励企业加大科技投入,开展产学研合作,提高产业的科技含量和创新能力。 3)鼓励 xx市 矿山企业开展产业协同发展项目,通过联合投资、技术合作、资源整合等方式,实现产业的规模化、集约化发展。建立产业协同发展激励机制,对表现优秀的企业给予奖励和支持。 升级转型引导 1)根据省级产业升级转型政策的要求,结合 xx市 矿山企业的实际情况,制定个性化、差异化的升级转型方案。明确升级转型的目标、任务、步骤和措施,推动企业向绿色、智能、高效方向发展。 2)引导 xx市 矿山企业加大技术创新投入,采用先进的开采技术、选矿工艺和环保设备。加强人才培养和引进,提高企业的技术水平和管理能力。 3)支持 xx市 矿山企业开展绿色矿山建设,按照绿色矿山建设标准和规范,加强生态环境保护和资源综合利用。推动产业的可持续发展,实现经济效益、社会效益和环境效益的统一。 矿山企业升级转型方案 生态环境政策落实 政策执行措施 1)将省级生态环境政策纳入 xx市 矿产资源开发规划,明确生态环境保护的具体目标、任务和指标。将生态环境保护与资源开发同步规划、同步实施、同步考核,确保生态环境质量得到有效改善。 2)制定 xx市 生态环境政策的详细实施细则,明确政策的实施主体、责任分工、工作流程和保障措施。加强对政策实施过程的监督和管理,确保政策的有效执行。 3)加强对 xx市 矿山企业的生态环境政策宣传和培训,提高企业的环保意识和责任感。通过举办培训班、发放宣传资料、开展主题活动等方式,普及生态环境政策和法律法规知识。 生态环境政策实施细则 修复方案制定 1)对 xx市 已开采的矿山进行全面的生态环境现状调查,运用先进的监测技术和评估方法,准确掌握生态环境破坏的程度和范围。制定针对性强、科学合理的修复方案,明确修复的目标、任务、措施和时间节点。 2)明确 xx市 生态环境修复的责任主体和资金来源,建立健全责任追究制度和资金保障机制。通过政府引导、企业自筹、社会参与等方式,多渠道筹集修复资金。 3)建立 xx市 生态环境修复效果评估机制,定期对修复效果进行监测和评估。根据评估结果,及时调整修复方案,确保修复工作取得实效。 监管责任落实 1)建立 xx市 生态环境监管体系,明确各部门的监管职责和分工。加强部门之间的协调和配合,形成监管合力。建立健全监管制度和工作流程,提高监管效率和水平。 2)加强对 xx市 矿山企业的日常生态环境监管,加大巡查和检查力度。定期对企业的环保设施运行情况、污染物排放情况、生态修复进展等进行检查和监测。对发现的问题及时下达整改通知,督促企业限期整改。 3)对 xx市 违反生态环境政策的企业依法进行处罚,严格按照法律法规的规定,给予罚款、停产整顿、吊销许可证等处罚。追究相关人员的责任,形成有效的法律威慑。 规划编制技术标准解析 数据收集标准遵循 收集方法规范 1)采用科学合理的调查方法,如野外调查、地质勘探、样品分析等,对 xx市 矿产资源的分布、储量、质量、开采条件等进行详细调查。制定统一的调查规范和技术标准,确保调查数据的准确性和可靠性。 2)明确 xx市 数据收集的范围和对象,涵盖各类矿产资源、相关企业、政府部门以及科研机构等。确保数据的全面性和完整性,避免数据遗漏和偏差。 3)制定 xx市 数据收集的质量控制标准,建立数据质量审核机制。对收集的数据进行严格的审核和验证,确保数据的准确性和一致性。加强对数据收集人员的培训和管理,提高其业务水平和责任意识。 数据质量保障 1)对 xx市 收集的数据进行严格的审核和验证,运用数据清洗、数据分析和数据挖掘等技术,去除数据中的噪声和错误。建立数据质量追溯机制,对数据质量问题进行及时处理和追溯。 2)建立 xx市 数据质量追溯机制,明确数据的来源、采集时间、采集人员、处理过程等信息。对数据质量问题进行全程跟踪和管理,确保数据的可追溯性和可靠性。 3)加强对 xx市 数据收集人员的培训,提高其业务水平和责任意识。定期组织业务培训和技术交流活动,更新数据收集人员的知识和技能。建立数据质量考核制度,对数据收集人员的工作质量进行考核和评价。 数据类型 质量要求 审核方法 处理措施 矿产储量数据 准确、可靠、具有代表性 实地核查、样品分析、专家评审 对数据误差较大的进行重新测量和计算 地质勘查数据 详细、准确、符合规范 数据对比、逻辑分析、野外验证 对数据不完整或不符合规范的进行补充和修正 环境监测数据 实时、准确、全面 仪器校准、数据比对、质量控制图分析 对数据异常的进行排查和处理 数据存储管理 1)建立 xx市 矿产资源数据库,采用先进的数据库管理系统,对收集的数据进行分类存储和管理。按照数据的类型、来源、时间等进行分类,建立数据索引和目录,方便数据的查询和使用。 2)采用先进的数据库管理系统,提高数据的查询和使用效率。运用大数据技术和云计算平台,实现数据的快速检索和分析。建立数据共享机制,促进数据的流通和利用。 3)加强对 xx市 数据库的安全保护,采取数据加密、访问控制、备份恢复等措施。防止数据泄露和丢失,确保数据的安全性和完整性。定期对数据库进行维护和更新,保证数据库的正常运行。 分析方法技术应用 分析方法选择 1)根据 xx市 矿产资源的特点,如种类、分布、储量、质量等,以及规划编制的具体要求,综合考虑各种分析方法的优缺点和适用范围,选择合适的分析方法。 2)对不同的分析方法进行系统的比较和评估,从分析精度、效率、成本、数据要求等方面进行全面考量。确定最适合 xx市 的分析方法,确保分析结果的准确性和可靠性。 3)结合 xx市 实际情况,对分析方法进行适当的改进和优化。充分考虑 xx市 的地质条件、产业需求和数据特点,对分析方法进行本地化调整。提高分析方法的适应性和实用性。 分析方法 适用情况 优点 缺点 地质统计学方法 适用于矿产资源储量估算和空间分布分析 能够充分利用样本数据的空间相关性,提高估算精度 对数据要求较高,计算复杂 层次分析法 适用于多目标决策和评价问题 能够将复杂的问题分解为多个层次,进行定性和定量分析 主观性较强,判断矩阵的一致性检验较难 模糊综合评价法 适用于处理模糊性和不确定性问题 能够综合考虑多个因素的影响,评价结果较为客观 隶属函数的确定较困难 技术手段运用 1)采用地理信息系统(GIS)等先进技术,对 xx市 矿产资源的空间分布进行直观展示和深入分析。通过建立矿产资源地理信息数据库,实现对矿产资源的动态监测和管理。 2)运用数学模型和统计分析方法,对 xx市 矿产资源的储量、产量、需求等进行科学预测。结合历史数据和市场趋势,建立预测模型,提高预测的准确性和可靠性。 3)利用大数据技术,对 xx市 矿产资源的市场需求、价格走势、政策动态等进行全面分析。挖掘数据背后的潜在信息和规律,为规划编制和决策提供有力支持。 结果应用依据 1)将 xx市 分析结果作为规划目标制定的重要依据,结合 xx市 的经济社会发展需求、资源现状和政策要求,确保目标的科学性和合理性。使规划目标具有可操作性和可实现性。 2)根据 xx市 分析结果,优化资源开发利用布局,合理调整矿产资源的开采规模、区域分布和产业结构。提高资源利用效率,减少资源浪费和环境破坏。 3)利用 xx市 分析结果,制定资源保护和生态修复措施,针对分析中发现的问题和隐患,采取有效的预防和治理措施。实现资源开发与生态环境保护的协调发展。 成果表达规范遵循 表达形式规范 1)明确 xx市 规划成果的文本格式、字体、字号等要求,按照统一的标准和规范进行编写。确保文本的规范性和一致性,提高文本的可读性和专业性。 2)规范 xx市 规划附表的格式和内容,统一表格的表头、列宽、数据格式等。保证数据的清晰和准确,便于数据的查询和分析。 3)统一 xx市 规划图件的比例尺、图例等要素,采用标准化的制图方法和符号体系。提高图件的可读性和专业性,使图件能够准确表达规划意图。 成果标准审核 1)制定 xx市 规划成果的审核标准和详细流程,明确审核的内容、方法和要求。对成果进行全面审核,确保成果符合国家和地方的相关标准和规范。 2)邀请专家对 xx市 规划成果进行评审,组织相关领域的专家组成评审委员会。对成果的科学性、合理性、可行性等进行评估,提出修改意见和建议。 3)对 xx市 审核和评审过程中发现的问题及时进行整改,建立问题整改台账。明确整改责任人和整改期限,跟踪整改情况,确保成果符合标准。 审核内容 审核标准 审核方法 处理措施 文本内容 内容完整、逻辑清晰、表述准确 专家评审、部门审核 对内容不完整或表述不准确的进行补充和修正 附表数据 数据准确、格式规范、逻辑一致 数据核对、逻辑分析 对数据错误或格式不规范的进行更正和调整 图件质量 图面清晰、符号规范、信息准确 图件审查、实地核查 对图件质量不高或信息不准确的进行修改和完善 质量保障措施 1)建立 xx市 规划成果质量保障体系,明确各环节的质量责任。从数据收集、分析、编制到审核、评审等各个环节,都要落实质量责任。形成全员参与、全过程管理的质量保障机制。 2)加强对 xx市 规划编制过程的质量控制,制定质量控制计划和标准。对每个环节进行严格的质量检查和监督,确保每个环节都符合标准。 3)对 xx市 规划成果进行定期检查和评估,建立成果质量评估指标体系。对成果的质量进行量化评价,及时发现和解决质量问题。不断提高成果的质量和水平。 政策条款适用性研判 xx市 实际情况匹配 资源特点分析 1)深入研究 xx市 矿产资源的种类、分布、储量等特点,运用地质勘查、数据分析等方法,全面掌握资源的基本情况。确定政策条款与资源特点的匹配度,为政策的制定和实施提供依据。 2)分析 xx市 矿产资源的开发利用难度和成本,考虑地质条件、开采技术、市场价格等因素。评估政策条款对开发利用的促进作用,判断政策的可行性和有效性。 3)充分考虑 xx市 矿产资源的潜在价值和发展前景,结合国家和地方的产业政策、市场需求等因素。判断政策条款的长期适用性,确保政策能够适应 xx市 矿产资源的可持续发展。 开发现状评估 1)对 xx市 矿产资源的开发规模、技术水平、经济效益等现状进行全面评估,收集相关数据和信息。分析现状与政策目标的差距,为政策的调整和完善提供参考。 2)分析 xx市 矿产资源开发过程中存在的问题和挑战,如资源浪费、环境污染、安全事故等。判断政策条款对解决问题的针对性,确保政策能够有效解决实际问题。 3)根据 xx市 开发现状的变化,及时调整对政策条款适用性的判断。建立政策跟踪和评估机制,定期对政策的实施效果进行评估。根据评估结果,及时调整政策内容和实施方式。 需求匹配调整 1)结合 xx市 经济社会发展的需求,包括产业发展、就业增长、环境保护等方面的需求。判断政策条款是否满足 xx市 的发展目标,确保政策与 xx市 的实际需求相契合。 2)根据 xx市 需求的变化,对政策条款进行适当的调整和优化。关注市场动态、技术创新和社会发展趋势,及时调整政策的重点和方向。提高政策的适应性和灵活性。 3)加强与 xx市 相关部门和企业的沟通,了解他们对政策条款的意见和建议。通过召开座谈会、问卷调查等方式,广泛征求意见。为政策的调整和完善提供参考。 规划目标达成支撑 目标支撑分析 1)明确 xx市 规划目标的具体内容和要求,包括资源开发、环境保护、产业发展等方面的目标。分析政策条款与目标的关联性,找出政策对目标实现的支撑点和作用机制。 2)评估政策条款对 xx市 规划目标的促进作用,通过定量分析和定性评价相结合的方法。确定其在目标实现中的重要性,为政策的制定和实施提供依据。 3)研究政策条款之间的协同作用,分析不同政策之间的相互关系和影响。确保政策体系能够有效支撑 xx市 规划目标,形成政策合力。 效果可行性评估 1)对政策条款的实施效果进行科学预测和全面评估,运用数学模型、案例分析等方法。判断其是否能够达到预期的目标,为政策的调整和完善提供参考。 2)分析政策条款的实施难度和成本,考虑政策的执行主体、执行环境、资金投入等因素。评估其在 xx市 的可行性,确保政策能够顺利实施。 3)充分考虑政策条款的实施可能带来的风险和挑战,如市场风险、技术风险、社会风险等。制定相应的应对措施,降低风险的影响。 目标调整应对 1)当 xx市 规划目标发生调整时,及时重新评估政策条款的适用性。根据新的目标要求,对政策条款进行全面审查和分析。判断政策是否仍然能够支持新的目标。 2)根据 xx市 新的规划目标,对政策条款进行相应的调整和完善。修改政策的内容、目标、措施等,确保政策与新的目标相适应。 3)加强对 xx市 政策实施过程的监测和评估,建立政策实施监测指标体系。定期对政策的实施效果进行评估,及时发现问题并采取措施加以解决。确保政策始终与规划目标相适应。 政策实施风险评估 风险因素识别 1)全面分析 xx市 政策实施过程中可能出现的政策风险、市场风险、技术风险等。运用风险识别方法和工具,对各种风险因素进行系统排查和分析。 2)对 xx市 不同类型的风险进行详细分类和科学评估,根据风险的性质、影响程度和可能性大小。确定风险的等级和影响程度,为风险应对提供依据。 3)建立 xx市 风险预警机制,运用大数据分析、监测指标等技术手段。及时发现潜在的风险因素,提前发出预警信号。 风险类型 风险因素 风险等级 影响程度 预警指标 政策风险 政策调整、政策执行不力 高 严重影响政策实施效果 政策变化频率、政策执行进度 市场风险 市场价格波动、市场需求变化 中 影响企业经济效益 市场价格指数、市场需求增长率 技术风险 技术创新不足、技术应用困难 低 影响资源开发效率 技术研发投入、技术应用成功率 影响评估分析 1)评估政策实施对 xx市 经济发展的影响,从产业结构调整、就业增长、财政收入等方面进行全面分析。关注政策对经济增长的促进作用和可能带来的负面影响。 2)分析政策实施对 xx市 社会稳定的影响,考虑就业安置、利益分配、社会矛盾等因素。关注可能引发的社会矛盾和问题,采取措施加以防范和化解。 3)研究政策实施对 xx市 生态环境的影响,从资源利用效率、污染物排放、生态修复等方面进行评估。确保生态环境得到有效保护,实现经济发展与环境保护的协调共进。 应对措施制定 1)针对 xx市 不同类型的风险,制定相应的风险应对策略和措施。根据风险的性质、等级和影响程度,采取风险规避、风险减轻、风险转移等措施。 2)建立 xx市 风险应对机制,明确责任主体和工作流程。成立专门的风险应对小组,负责风险的监测、预警和处置。确保风险应对工作的高效有序进行。 3)定期对 xx市 风险应对措施的实施效果进行评估和调整。根据评估结果,及时优化风险应对策略和措施。提高风险应对的有效性和适应性。 风险类型 应对策略 实施措施 责任主体 政策风险 加强政策研究和沟通协调 及时了解政策动态,与相关部门保持密切沟通 政府部门 市场风险 加强市场监测和风险管理 建立市场监测体系,制定风险管理预案 企业 技术风险 加大技术研发和创新投入 鼓励企业开展技术研发和合作,引进先进技术 政府、企业 规划年限政策周期匹配性 -2030年政策窗口分析 国家政策导向剖析 1)梳理国家在2026-2030年期间针对矿产资源领域可能出台的重大政策方向,如资源可持续发展战略、环境保护要求等。将深入研究国家在资源可持续发展方面的战略布局,全面考虑环境保护要求对矿产资源开发的限制和引导,确保规划与国家整体战略方向一致。 2)分析国家对不同类型矿产资源的管控力度变化,确定重点扶持和限制开发的资源种类。通过对国家政策的细致研究,明确各类矿产资源在国家层面的定位,为 xx市 矿产资源的开发和保护提供依据。 3)研究国家在科技创新方面对矿产资源行业的政策支持,以判断技术升级的可能性和方向。关注国家在科技创新方面的投入和政策导向,评估其对 xx市 矿产资源行业技术升级的影响,为规划制定提供技术支持。 4)关注国家在国际合作方面的政策动态,评估其对 xx市 矿产资源进出口的影响。密切关注国家在国际合作方面的政策调整,分析其对 xx市 矿产资源进出口的机遇和挑战,为规划制定提供国际视野。 省级政策机遇探寻 1)查找省级政府在矿产资源规划方面的具体政策目标,明确 xx市 在省级规划中的定位和任务。全面了解省级政府在矿产资源规划方面的目标和要求,结合 xx市 的实际情况,确定其在省级规划中的具体定位和任务。 2)分析省级政策对 xx市 优势矿产资源的开发利用支持措施,寻找潜在的发展机遇。深入研究省级政策对 xx市 优势矿产资源的支持力度,挖掘潜在的发展机遇,为 xx市 矿产资源的开发利用提供政策支持。 3)研究省级政府在资源整合、产业升级方面的政策要求,制定相应的应对策略。关注省级政府在资源整合和产业升级方面的政策导向,制定符合 xx市 实际情况的应对策略,推动 xx市 矿产资源产业的可持续发展。 4)关注省级政策在生态保护和安全生产方面的标准提高,提前做好规划以满足要求。密切关注省级政策在生态保护和安全生产方面的标准变化,提前做好规划,确保 xx市 矿产资源开发符合省级政策要求。 市级政策约束考量 1)明确 xx市 地方政府在矿产资源开发中的具体政策约束,如土地使用限制、环保排放标准等。详细了解 xx市 地方政府在矿产资源开发中的政策约束,确保规划符合地方政策要求。 2)分析市级政策对本地矿产企业的扶持政策和监管措施,确保规划符合地方实际情况。深入研究市级政策对本地矿产企业的扶持政策和监管措施,结合 xx市 的实际情况,制定符合地方实际的规划。 3)研究市级政策在城市发展规划中对矿产资源区域的布局要求,避免与城市建设冲突。关注市级政策在城市发展规划中对矿产资源区域的布局要求,合理规划 xx市 矿产资源的开发区域,避免与城市建设冲突。 4)关注市级政策在人才引进和培养方面的措施,为规划实施提供人才保障。密切关注市级政策在人才引进和培养方面的措施,制定相应的人才发展规划,为 xx市 矿产资源规划的实施提供人才保障。 中长期资源政策趋势预判 资源保护政策强化趋势 1)预计国家和地方将进一步加强对矿产资源的保护力度,提高资源开采的准入门槛。随着资源保护意识的增强,国家和地方将出台更加严格的政策,提高矿产资源开采的准入门槛,确保资源的合理开发和利用。 2)可能出台更严格的资源储量管理政策,确保资源的合理开发和利用。为了实现资源的可持续发展,国家和地方可能会出台更严格的资源储量管理政策,加强对资源储量的监管,确保资源的合理开发和利用。 3)加强对不可再生资源的保护,限制过度开采,推动资源的可持续供应。不可再生资源的有限性决定了必须加强对其保护,国家和地方将采取措施限制过度开采,推动资源的可持续供应。 4)鼓励资源综合利用和循环经济发展,减少资源浪费和环境污染。为了提高资源利用效率,减少资源浪费和环境污染,国家和地方将鼓励资源综合利用和循环经济发展,推动矿产资源产业的绿色发展。 产业升级政策引导趋势 1)政策将引导矿产资源产业向高端化、智能化、绿色化方向发展。为了提高矿产资源产业的竞争力,国家和地方将出台政策引导产业向高端化、智能化、绿色化方向发展,推动产业升级。 2)鼓励企业加大科技创新投入,提高资源开发利用的效率和质量。科技创新是推动产业升级的重要动力,国家和地方将鼓励企业加大科技创新投入,提高资源开发利用的效率和质量。 3)推动产业结构调整,促进资源型企业向产业链上下游延伸。为了优化产业结构,提高产业附加值,国家和地方将推动产业结构调整,促进资源型企业向产业链上下游延伸。 4)加强产业园区建设,提高产业集聚度和协同发展能力。产业园区是产业集聚和协同发展的重要平台,国家和地方将加强产业园区建设,提高产业集聚度和协同发展能力。 市场调控政策波动趋势 1)根据市场供需关系,政策可能会对矿产资源的生产和销售进行适当调控。为了维护市场稳定,国家和地方将根据市场供需关系,对矿产资源的生产和销售进行适当调控。 2)加强对矿产资源价格的监测和管理,防止价格大幅波动。矿产资源价格的稳定对于产业的健康发展至关重要,国家和地方将加强对矿产资源价格的监测和管理,防止价格大幅波动。 3)可能会出台相关政策鼓励企业参与国际市场竞争,提高资源的市场竞争力。为了提高矿产资源的市场竞争力,国家和地方可能会出台相关政策鼓励企业参与国际市场竞争,拓展国际市场。 4)关注国际贸易政策变化对 xx市 矿产资源进出口的影响,及时调整规划策略。国际贸易政策的变化会对 xx市 矿产资源进出口产生影响,国家和地方将关注国际贸易政策变化,及时调整规划策略。 规划周期与政策时效协同 规划目标与政策目标契合 1)确保 xx市 矿产资源规划的目标与国家、省市的政策目标相一致,避免出现冲突。在制定规划目标时,将充分考虑国家、省市的政策目标,确保规划目标与政策目标相一致,避免出现冲突。 2)将政策中的重点任务和要求纳入规划目标体系,使规划更具针对性和可操作性。将国家、省市政策中的重点任务和要求纳入规划目标体系,使规划目标更加明确,更具针对性和可操作性。 3)根据政策目标的调整,及时优化规划目标,保证规划的时效性和适应性。政策目标会随着时间的推移而调整,将根据政策目标的调整,及时优化规划目标,保证规划的时效性和适应性。 4)建立规划目标与政策目标的动态协调机制,确保两者同步推进。建立规划目标与政策目标的动态协调机制,定期对规划目标和政策目标进行评估和调整,确保两者同步推进。 规划措施与政策导向匹配 1)制定的规划措施要符合国家和地方政策的导向,如资源保护、产业升级等方面。在制定规划措施时,将充分考虑国家和地方政策的导向,确保规划措施符合政策要求。 2)根据政策要求,调整规划中的资源开发利用方式和产业发展路径。根据国家和地方政策的要求,及时调整规划中的资源开发利用方式和产业发展路径,确保规划与政策导向相匹配。 3)确保规划措施能够有效落实政策精神,推动政策目标的实现。规划措施是实现政策目标的具体手段,将确保规划措施能够有效落实政策精神,推动政策目标的实现。 4)定期评估规划措施与政策导向的匹配度,及时进行调整和完善。定期对规划措施与政策导向的匹配度进行评估,根据评估结果及时进行调整和完善,确保规划措施始终符合政策导向。 规划调整与政策更新同步 1)建立规划调整机制,当国家或地方政策发生重大变化时,及时对规划进行调整。建立完善的规划调整机制,当国家或地方政策发生重大变化时,能够及时对规划进行调整,确保规划与政策保持同步。 2)跟踪政策更新动态,提前做好规划调整的准备工作,减少政策变化对规划实施的影响。密切跟踪政策更新动态,提前做好规划调整的准备工作,当政策发生变化时,能够迅速做出反应,减少政策变化对规划实施的影响。 3)确保规划调整过程的科学性和民主性,广泛征求各方意见,提高规划的合理性和可行性。在规划调整过程中,将确保过程的科学性和民主性,广泛征求各方意见,充分考虑各方利益,提高规划的合理性和可行性。 4)加强与政策制定部门的沟通协调,及时获取政策信息,为规划调整提供依据。加强与政策制定部门的沟通协调,建立良好的沟通机制,及时获取政策信息,为规划调整提供依据。 xx市 资源管理政策背景 地方矿产资源管控重点方向 资源开发布局管控 区域划分依据 在进行 xx市 区域划分时,会根据 xx市 的地质条件、生态环境和经济发展需求,科学划定各类区域。比如,对于地质条件复杂、生态环境脆弱的地区,会划定为限制开发区;对于经济发展需求较大、矿产资源丰富的地区,会划定为重点开发区。同时,会参考国家和省市相关政策文件,确保区域划分符合上级要求。此外,结合 xx市 的矿产资源分布特点,突出重点矿种和关键区域,提高资源开发的效率和效益。以下是具体的区域划分依据表格: 重点开发区划定 依据类型 具体内容 作用 地质条件 分析不同区域的地质构造、岩石类型等 确定适宜开发的区域 生态环境 评估生态系统的脆弱性、敏感性等 划定保护区域 经济发展需求 考虑产业发展规划、市场需求等 明确重点开发区域 国家和省市政策 遵循相关政策文件的要求 确保区域划分合规 矿产资源分布 掌握重点矿种的分布位置和储量 突出关键开发区域 企业引导措施 为了优化 xx市 的矿产资源开发布局,会通过政策扶持、资金支持等方式,鼓励优势企业整合资源,扩大生产规模。这样可以提高企业的竞争力,实现资源的优化配置。同时,加强市场监管,规范企业的开采行为,淘汰落后产能,促进产业升级。此外,建立企业信用评价体系,对信誉良好的企业给予优先支持,激励企业遵守法律法规,诚信经营。具体措施如下:一是给予优势企业税收优惠、财政补贴等政策扶持,降低企业的生产成本;二是加强对矿山企业的日常巡查,严厉打击非法开采和超量开采行为;三是定期对企业的信用状况进行评价,将评价结果与企业的项目审批、资源配置等挂钩。 企业资源整合 重点矿种保障 为保障 xx市 重点矿种的稳定供应,会制定重点矿种的开发规划,明确开采规模和开发时序。合理规划可以避免过度开发,确保资源的可持续利用。同时,加强对重点矿种的勘查工作,提高资源储量,为后续开发提供保障。此外,建立重点矿种的储备制度,应对市场波动和突发事件。具体做法包括:组织专业的勘查队伍,采用先进的勘查技术,加大对重点矿种的勘查力度;根据市场需求和资源储量,制定科学的储备计划,确保储备的合理性和有效性;加强对储备资源的管理,定期进行盘点和更新,保证资源的质量和安全。 重点矿种勘查 资源开发强度管控 强度控制标准 依据 xx市 的资源承载能力,制定科学合理的开发强度标准。会综合考虑资源储量、生态环境、社会经济等因素,确保开发强度在资源和环境的承受范围内。同时,参考国家和省市的相关要求,确保标准符合行业规范。此外,根据不同矿种和区域的特点,实行差异化的强度控制。对于资源丰富、环境容量较大的区域,可以适当提高开发强度;对于资源稀缺、环境脆弱的区域,则要严格控制开发强度。具体标准制定过程中,会邀请专家进行论证,广泛征求社会各界的意见,确保标准的科学性和合理性。 年度开采计划 综合考虑市场需求、资源储量和企业生产能力,制定年度开采计划。会对市场需求进行深入分析,预测未来一段时间内的矿产资源需求趋势;对资源储量进行准确评估,掌握资源的可开采量;对企业的生产能力进行全面了解,确保企业能够按照计划进行开采。同时,加强对年度开采计划的执行监督,确保计划落实到位。建立健全监督机制,定期对企业的开采情况进行检查和评估;利用现代信息技术,对开采活动进行实时监控,及时发现和解决问题。此外,根据实际情况,适时调整年度开采计划,以适应市场变化和资源状况的变化。 生态监测 开采监督措施 建立健全开采监督机制,加强对矿山企业的日常巡查。会组建专业的巡查队伍,定期对矿山企业进行巡查,检查企业的开采行为是否符合法律法规和开采计划的要求。同时,利用现代信息技术,对开采活动进行实时监控。安装监控设备,对矿山的开采现场、运输车辆等进行实时监测,及时发现和处理非法开采、超量开采等违法行为。此外,严厉打击非法开采和超量开采行为,维护矿产资源开发秩序。加强与公安、国土资源等部门的协作配合,形成打击非法开采的合力;加大对违法行为的处罚力度,提高违法成本。 非法开采打击 资源开发环境管控 环境影响评价 在矿产资源开发项目立项前,进行严格的环境影响评价。会组织专业的评价机构,对项目的建设和运营可能产生的环境影响进行全面评估。确保项目的建设和运营符合环境保护要求,采取有效的污染防治措施,减少对生态环境的破坏。对环境影响评价不达标的项目,不予批准建设。严格执行环境影响评价制度,把好项目准入关;加强对评价机构的管理,确保评价结果的真实性和可靠性。在评价过程中,会充分征求公众的意见,保障公众的知情权和参与权。 生态修复要求 明确矿山企业的生态修复责任,制定生态修复方案。会要求矿山企业在开采过程中同步进行生态修复,减少开采活动对生态环境的影响。加强对生态修复效果的监督和评估,确保修复工作取得实效。建立生态修复保证金制度,促使企业履行生态修复责任;定期对生态修复情况进行检查和评估,对修复效果不达标的企业进行督促整改。同时,鼓励企业采用先进的生态修复技术和工艺,提高修复效率和质量。 废弃物综合利用 鼓励矿山企业采用先进的技术和工艺,提高废弃物的综合利用率。会支持企业开展废弃物综合利用项目,将废弃物转化为可利用的资源。建立废弃物综合利用的激励机制,对表现突出的企业给予奖励。设立专项资金,对废弃物综合利用成效显著的企业进行奖励;给予税收优惠、财政补贴等政策支持,降低企业的生产成本。此外,加强对废弃物排放的监管,减少环境污染。加大对废弃物排放的监测力度,严厉打击违规排放行为;推广清洁生产技术,从源头上减少废弃物的产生。 生态保护与开发协调政策 生态保护优先政策 优先原则确立 依据国家和省市的相关政策,明确生态保护优先的地位。会将生态保护纳入矿产资源开发的总体规划和决策过程,在制定开发规划和决策时,充分考虑生态环境保护的要求。加强对生态保护优先原则的宣传和教育,提高全社会的生态保护意识。通过多种渠道,广泛宣传生态保护的重要性和意义;开展生态保护知识培训,提高公众的生态保护意识和能力。以下是具体的优先原则确立表格: 生态修复工程 原则依据 具体措施 预期效果 国家和省市政策 制定相关政策文件,明确生态保护优先地位 确保开发活动符合生态保护要求 纳入总体规划 在矿产资源开发规划中,充分考虑生态保护因素 实现开发与保护的协调发展 决策过程融入 在项目决策时,进行生态保护评估 避免对生态环境造成破坏 宣传教育 开展多种形式的宣传教育活动 提高全社会生态保护意识 开发限制区域 划定生态脆弱区和自然保护区等禁止和限制开发区域。会对这些区域进行严格的保护,禁止不符合要求的项目进入限制区域。制定严格的准入标准,对进入限制区域的项目进行严格审查;加强对限制区域的监管,防止非法开发活动的发生。建立健全监管机制,加强对限制区域的日常巡查和监测;加大对非法开发行为的打击力度,维护生态环境安全。同时,会加强对限制区域的生态修复和保护,提高生态系统的稳定性和服务功能。 政策宣传活动 生态监测评估 建立健全生态环境监测体系,对矿产资源开发区域的生态环境进行实时监测。会安装监测设备,对空气质量、水质、土壤质量等进行实时监测;定期对生态环境进行评估,及时掌握生态环境的变化情况。根据监测和评估结果,采取相应的生态保护措施。建立生态环境监测数据库,对监测数据进行分析和处理;制定生态保护应急预案,应对突发的生态环境事件。以下是具体的生态监测评估表格: 监测内容 监测方法 评估指标 应对措施 空气质量 安装空气质量监测设备 空气质量指数等 加强大气污染防治 水质 采集水样进行检测 水质指标等 加强水污染治理 土壤质量 采集土壤样品进行分析 土壤肥力等 加强土壤污染修复 生态系统 采用遥感技术等进行监测 生物多样性等 加强生态系统保护 开发与保护协调机制 协调机制建立 明确各部门在矿产资源开发与生态保护中的职责和分工。会建立定期的沟通协调会议制度,及时解决开发与保护中的矛盾和问题。制定协调机制的运行规则和考核办法,确保机制的有效运行。各部门之间会加强协作配合,形成工作合力;建立信息共享平台,实现资源开发与生态保护信息的互通共享。在协调机制运行过程中,会不断总结经验,及时调整和完善机制,提高协调效率和效果。 部门协作措施 加强资源管理部门与环保部门的协作,共同做好矿产资源开发项目的审批和监管工作。会建立信息共享平台,实现资源开发与生态保护信息的互通共享。开展联合执法行动,严厉打击破坏生态环境的违法行为。资源管理部门和环保部门会加强沟通交流,形成工作合力;在项目审批过程中,共同进行环境影响评价和资源开发评估;在监管过程中,联合开展巡查和执法行动,提高监管效率和效果。 绿色开采鼓励 制定绿色开采技术的推广应用政策,鼓励企业采用先进的绿色开采技术。会对采用绿色开采技术的企业给予政策扶持和资金奖励。加强对绿色开采技术的研发和创新,提高资源开发的生态友好性。通过政策引导和资金支持,推动企业加大对绿色开采技术的投入;建立绿色开采技术研发平台,加强产学研合作,提高绿色开采技术的水平。同时,会加强对绿色开采技术的宣传和推广,提高企业和社会对绿色开采的认识和接受度。 绿色开采技术应用 生态补偿机制政策 补偿机制构建 依据国家和省市的相关政策,制定符合 xx市 实际情况的生态补偿机制。会明确生态补偿的范围和方式,确保补偿的公平合理。建立生态补偿的评估和监督机制,确保补偿资金的有效使用。对生态补偿的范围进行科学界定,包括生态破坏的直接损失和间接损失;选择合适的补偿方式,如资金补偿、实物补偿等;加强对补偿资金的管理和监督,确保资金专款专用。在补偿机制构建过程中,会充分征求社会各界的意见,确保机制的科学性和合理性。 补偿主体对象 确定矿产资源开发企业为生态补偿的主体。明确因开发活动受到影响的生态环境和居民为生态补偿的对象。根据不同的情况,合理确定补偿的标准和方式。矿产资源开发企业会按照规定缴纳生态补偿资金;对受到影响的生态环境进行修复和保护;对受到影响的居民给予合理的补偿。在确定补偿标准和方式时,会综合考虑生态破坏的程度、居民的损失情况等因素,确保补偿的公平合理。 资金管理使用 建立生态补偿资金的专门账户,实行专款专用。会加强对资金使用的监督和审计,确保资金用于生态修复和保护。定期公布资金的使用情况,接受社会监督。对生态补偿资金进行严格的管理和核算,确保资金的安全和有效使用;加强对资金使用情况的审计和监督,防止资金被挪用和滥用;通过多种渠道,及时公布资金的使用情况,提高资金使用的透明度。 区域资源管理历史沿革 早期资源管理模式 粗放开发特点 早期 xx市 的矿产资源开发呈现出粗放开发的特点。开采技术落后,资源利用率较低,大量的矿产资源在开采过程中被浪费。矿山企业规模较小,缺乏规模效益,难以实现资源的优化配置。开发过程中对环境的影响较大,废弃物随意排放,导致植被破坏、水土流失、土壤污染和水污染等问题。这种粗放开发模式不仅造成了资源的浪费,也对生态环境造成了严重的破坏。为了改变这种状况,需要加强资源管理,提高资源开发的技术水平和管理水平。 管理秩序问题 早期 xx市 的资源管理存在着管理秩序问题。缺乏有效的监管机制,非法开采现象较为严重,破坏了矿产资源开发秩序。各部门之间的协调配合不够,管理效率低下,导致资源开发过...
xx市矿产资源规划编制项目投标方案.docx
下载提示

1.本文档仅提供部分内容试读;

2.支付并下载文件,享受无限制查看;

3.本网站所提供的标准文本仅供个人学习、研究之用,未经授权,严禁复制、发行、汇编、翻译或网络传播等,侵权必究;

4.左侧添加客服微信获取帮助;

5.本文为word版本,可以直接复制编辑使用。


这个人很懒,什么都没留下
未认证用户 查看用户
该文档于 上传
×
精品标书制作
百人专家团队
擅长领域:
工程标 服务标 采购标
16852
已服务主
2892
中标量
1765
平台标师
扫码添加客服
客服二维码
咨询热线:192 3288 5147
公众号
微信客服
客服